Location Optimization Using a Hierarchical Location-Allocation Model for Trauma Centers in Shenzhen, China
Abstract
:1. Introduction
2. Materials and Methods
2.1. Study Area
2.2. Data Description
2.2.1. Trauma Data
2.2.2. Hospital Data
2.2.3. Road Data
2.3. Methodology
2.3.1. Location-Allocation Models
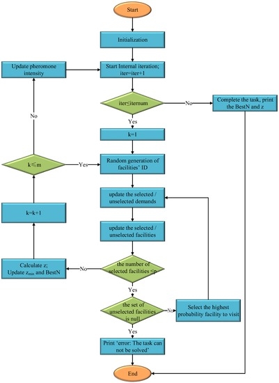
2.3.2. Ant Colony Optimization
3. Results and Discussion
3.1. Low-Level Trauma Centers
3.2. High-Level Trauma Centers
3.3. Discussion
4. Conclusions
Acknowledgments
Author Contributions
Conflicts of Interest
References
- World Health Organization. Injuries. Available online: http://www.who.int/topics/injuries/ (accessed on 19 April 2015).
- World Health Organization. Injuries: The Neglected Burden in Developing Countries. Available online: http://www.who.int/bulletin/volumes/87/4/08-052290/ (accessed on 19 April 2015).
- Li, H.; Liu, T.; Yin, X. Review and analysis on research status of trauma emergency in recent ten years in China. J. Trauma Surg. 2012, 14, 104–107. [Google Scholar]
- Albert, J.; Phillips, H. Trauma care systems in the United Kingdom. Injury 2003, 34, 728–734. [Google Scholar] [CrossRef]
- Blackwell, T.; Kellam, J.F.; Thomason, M. Trauma care systems in the United States. Injury 2003, 34, 735–739. [Google Scholar] [CrossRef]
- Croser, J.L. Trauma care systems in Australia. Injury 2003, 34, 649–651. [Google Scholar] [CrossRef]
- Almer, C.; Goeschl, T. The political economy of the environmental criminal justice system: A production function approach. Public Choice 2011, 148, 611–630. [Google Scholar] [CrossRef]
- Germani, A.R.; Morone, P.; Testa, G. Environmental justice and air pollution: A case study on Italian provinces. Ecol. Econ. 2014, 106, 69–82. [Google Scholar] [CrossRef]
- Cory, D.C.; Rahman, T. Environmental justice and enforcement of the safe drinking water act: The Arizona arsenic experience. Ecol. Econ. 2009, 68, 1825–1837. [Google Scholar] [CrossRef]
- Gaffron, P.; Niemeier, D. School locations and traffic emissions—Environmental (in) justice findings using a new screening method. Int. J. Environ. Res. Public Health 2015, 12, 2009–2025. [Google Scholar] [CrossRef] [PubMed]
- Jerrett, M.; Gale, S.; Kontgis, C. Spatial modeling in environmental and public health Research. Int. J. Environ. Res. Public Health 2010, 7, 1302–1329. [Google Scholar] [CrossRef] [PubMed]
- Chen, F.; Zhong, H. Development and present status of trauma care system in Europe and North America. J. Trauma Surg. 2014, 16, 170–172. [Google Scholar]
- Cummings, G.E.; Mayes, D.C. A comparative study of designated Trauma Team Leaders on trauma patient survival and emergency department length-of-stay. CJEM 2007, 9, 105–110. [Google Scholar] [CrossRef] [PubMed]
- Andruszkow, H.; Frink, M.; Zeckey, C.; Krettek, C.; Hildebrand, F.; Mommsen, P. Merits and capabilities of helicopter emergency medical service (HEMS) in traumatized patients. Technol. Health Care 2012, 20, 435–444. [Google Scholar] [PubMed]
- Westhoff, J.; Hildebrand, F.; Grotz, M.; Richter, M.; Pape, H.C.; Krettek, C. Trauma care in Germany. Injury 2003, 34, 674–683. [Google Scholar] [CrossRef]
- Pape, H.C.; Grotz, M.; Schwermann, T.; Ruchholtz, S.; Lefering, R.; Rieger, M.; Tröger, M.; Graf von der Schulenburg, J.M.; Krettek, C.; AG Polytrauma der DGU. The development of a model to calculate the cost of care for the severely injured--An initiative of the Trauma Register of the DGU. Unfallchirurg 2003, 106, 348–357. [Google Scholar] [CrossRef] [PubMed]
- Liu, C. The model of accident emergency center location. Road Traffic Saf. 2010, 10, 55–58. [Google Scholar]
- Dai, K.; Xu, Z.; Zhu, L. Trauma care systems in China. Injury 2003, 34, 664–668. [Google Scholar] [CrossRef]
- Rahman, S.; Smith, D.K. Use of location-allocation models in health service development planning in developing nations. Eur. J. Oper. Res. 2000, 123, 437–452. [Google Scholar] [CrossRef]
- Marianov, V.; Serra, D. Hierarchical location—Allocation models for congested systems. Eur. J. Oper. Res. 2001, 135, 195–208. [Google Scholar] [CrossRef]
- Chen, Z.Z.; You, J.X. A modeling approach to hierarchical location problem of urban disaster prevention and mitigation facilities. J. Nat. Disasters 2005, 14, 131–135. [Google Scholar]
- Lu, C. Robust weighted vertex p-center model considering uncertain data: An application to emergency management. Eur. J. Oper. Res. 2013, 230, 113–121. [Google Scholar] [CrossRef]
- Shariat-Mohaymany, A.; Babaei, M.; Moadi, S.; Amiripour, S.M. Linear upper-bound unavailability set covering models for locating ambulances: Application to Tehran rural roads. Eur. J. Oper. Res. 2012, 221, 263–272. [Google Scholar] [CrossRef]
- Indriasari, V.; Mahmud, A.R.; Ahmad, N.; Shariff, A.R.M. Maximal service area problem for optimal siting of emergency facilities. Int. J. Geogr. Inf. Sci. 2010, 24, 213–230. [Google Scholar] [CrossRef]
- Beheshtifar, S.; Alimoahmmadi, A. A Multiobjective optimization approach for location-allocation of clinics. Int. Trans. Oper. Res. 2015, 22, 313–328. [Google Scholar] [CrossRef]
- Baray, J.; Cliquet, G. Optimizing locations through a maximum covering/p-median hierarchical model: Maternity hospitals in France. J. Bus. Res. 2013, 66, 127–132. [Google Scholar] [CrossRef]
- Widener, M.J.; Horner, M.W. A hierarchical approach to modeling hurricane disaster relief goods distribution. J. Transp. Geogr. 2011, 19, 821–828. [Google Scholar] [CrossRef]
- Zhu, Y.; Du, Q.; Liang, S.; Shi, G.; Lin, D. Analytic hierarchy model for spatial location selection of city trauma centres. GeoWorld 2015, 3, 1–7. [Google Scholar]
- Wang, Z.; Du, Q.; Liang, S.; Nie, K.; Lin, D.N.; Chen, Y.; Li, J.J. Analysis of the spatial variation of hospitalization admissions for hypertension disease in Shenzhen, China. Int. J. Environ. Res. Public Health 2014, 11, 713–733. [Google Scholar] [CrossRef] [PubMed]
- Hu, T.; Du, Q.; Ren, F.; Liang, S.; Lin, D.; Li, J.; Chen, Y. Spatial analysis of the home addresses of hospital patients with hepatitis B infection or hepatoma in Shenzhen, China from 2010 to 2012. Int. J. Environ. Res. Public Health 2014, 11, 3143–3155. [Google Scholar] [CrossRef] [PubMed]
- Wang, Y.; Du, Q.; Ren, F.; Liang, S.; Lin, D.N.; Tian, Q.; Chen, Y.; Li, J.J. Spatio-temporal variation and prediction of ischemic heart disease hospitalizations in Shenzhen, China. Int. J. Environ. Res. Public Health 2014, 11, 4799–4824. [Google Scholar] [CrossRef] [PubMed]
- Xi, Y.; Ren, F.; Liang, S.; Zhang, J.; Lin, D.N. Spatial analysis of the distribution, risk factors and access to medical resources of patients with hepatitis B in Shenzhen, China. Int. J. Environ. Res. Public Health 2014, 11, 11505–11527. [Google Scholar] [CrossRef] [PubMed]
- Widener, M.; Ginsberg, Z.; Schleith, D. Ground and helicopter emergency medical services time tradeoffs assessed with geographic information. Aerosp. Med. Hum. Perform. Resour. 2015, 86, 620–627. [Google Scholar] [CrossRef] [PubMed]
- Shenzhen Statistics and Information Bureau. Statistical Yearbook 2008; China Statistics Press: Beijing, China, 2008.
- Yomralioglu, T.; Colak, E.H.; Aydinoglu, A.C. Geo-relationship between cancer cases and the environment by GIS: A case study of Trabzon in Turkey. Int. J. Environ. Res. Public Health 2009, 6, 3190–3204. [Google Scholar] [CrossRef] [PubMed]
- Ministry of Housing and Urban-Rural Development of the Republic of China; Fang, J.; Lü, F.; Zhang, H.; Shao, L.; He, P. National Standard of the People’s Republic of China-Code for Design of Urban Road Alignment; China Architecture & Building Press: Beijing, China, 2013.
- Surhone, L.; Timpledon, M.; Marseken, S. Law of the People’s Republic of China on road traffic safety. For. Labour Saf. Res. 2007, 9, 67–71. [Google Scholar]
- Hakimi, S.L. Optimum distribution of switching centers in a communication network and some related graph theoretic problems. Oper. Res. 1965, 13, 462–475. [Google Scholar] [CrossRef]
- Toregas, C.; Swain, R.; ReVelle, C.; Bergman, L. The location of emergency service facilities. Oper. Res. 1971, 19, 1363–1373. [Google Scholar] [CrossRef]
- Church, R.; ReVelle, C. The maximal covering location problem. Pap. Reg. Sci. Assoc. 1974, 32, 101–118. [Google Scholar] [CrossRef]
- Jayaraman, V.; Gupta, R.; Pirkul, H. Selecting hierarchical facilities in a service-operations environment. Eur. J. Oper. Res. 2003, 147, 613–628. [Google Scholar] [CrossRef]
- Dorigo, M.; Di Caro, G.; Gambardella, L.M. Ant algorithms for discrete optimization. Artif. Life 1999, 5, 137–172. [Google Scholar] [CrossRef] [PubMed]
- Guntsch, M.; Middendorf, M.; Schmeck, H. An ant colony optimization approach to dynamic TSP. In Proceedings of the Genetic and Evolutionary Computation Conference, San Francisco, CA, USA, 7–11 July 2001.
- Busygin, S.; Butenko, S.; Pardalos, P.M. A heuristic for the maximum independent set problem based on optimization of a quadratic over a sphere. J. Comb. Optim. 2002, 6, 287–297. [Google Scholar] [CrossRef]
- Fidanova, S. Ant colony optimization for multiple knapsack problem and model bias. In Numberical Analysis and Its Applications; Li, Z., Vulkov, L., Waśniewski, J., Eds.; Springer: Heidelberg & Berlin, Germany, 2005; pp. 280–287. [Google Scholar]
- Demirel, N.Ç.; Toksari, M.D. Optimization of the quadratic assignment problem using an ant colony algorithm. Appl. Math. Comput. 2006, 183, 427–435. [Google Scholar] [CrossRef]











| District | Male Patients (Persons) | Female Patients (Persons) | Total Patients (Persons) | Density (Persons/Square Kilometer) |
|---|---|---|---|---|
| Shenzhen | 36,110 | 14,171 | 50,281 | 25.80 |
| Baoan | 11,827 | 4031 | 15,858 | 42.05 |
| Longgang | 6781 | 2754 | 9535 | 24.62 |
| Longhua | 4222 | 1526 | 5748 | 32.71 |
| Futian | 2957 | 1434 | 4391 | 60.53 |
| Nanshan | 3070 | 1371 | 4441 | 26.19 |
| Luohu | 2205 | 1196 | 3401 | 43.07 |
| Guangming | 2747 | 885 | 3632 | 23.39 |
| Pingshan | 1340 | 505 | 1845 | 11.05 |
| Yantian | 538 | 283 | 821 | 11.13 |
| Dapeng | 423 | 186 | 609 | 2.09 |
| District | Level III (No.) | Level II (No.) | Level I (No.) |
|---|---|---|---|
| Shenzhen | 10 | 16 | 33 |
| Baoan | 1 | 4 | 4 |
| Longgang | 2 | 3 | 13 |
| Longhua | 0 | 2 | 2 |
| Futian | 3 | 0 | 6 |
| Nanshan | 1 | 1 | 1 |
| Luohu | 1 | 2 | 2 |
| Guangming | 1 | 2 | 0 |
| Pingshan | 0 | 1 | 2 |
| Yantian | 0 | 1 | 1 |
| Dapeng | 1 | 0 | 2 |
| Road Level | Road Name | Specified Speed (km/h) | Design Speed (km/h) |
|---|---|---|---|
| 1 | highway | 60–120 | 120 |
| 2 | expressway | 60–80 | 80 |
| 3 | arterial road | 60–30 | 60 |
| 4 | secondary trunk road | 50–20 | 50 |
| 5 | branch road | 40–20 | 40 |
| 6 | residential street | 0–20 | 20 |
| 9 | relief road | 0–10 | 10 |
| Name | Level | Average Time (min) | District |
|---|---|---|---|
| Nanshan District People’s Hospital | Level III | 6.72 | Nanshan |
| Second People’s Hospital | Level III | 7.34 | Futian |
| Longgang Centre Hospital | Level III | 6.26 | Longgang |
| Dapeng District People’s Hospital | Level III | 6.09 | Dapeng |
| Xinming Hospital | Level III | 6.82 | Guangming |
| Xinan Hospital | Level III | 7.54 | Baoan |
| Baohe Hospital | Level III | 7.60 | Longgang |
| Shekou People’s Hospital | Level II | 6.15 | Nanshan |
| Liuhua Hospital | Level II | 5.36 | Luohu |
| Baoan District Xixiang People’s Hospital | Level II | 6.26 | Baoan |
| Longgang District Second People’s Hospital | Level II | 5.80 | Longgang |
| Longgang District Henggang People’s Hospital | Level II | 5.19 | Longgang |
| Longhua District People’s Hospital | Level II | 5.32 | Longhua |
| Pingshan District Pishan People’s Hospital | Level II | 5.45 | Pingshan |
| Baoan District Fuyong People’s Hospital | Level II | 6.22 | Baoan |
| Longgang District Pinghu People’s Hospital | Level II | 5.88 | Longgang |
| Longhua District Guanlan People’s Hospital | Level II | 5.69 | Longhua |
| Baoan District Shajin People’s Hospital | Level II | 6.18 | Baoan |
| Guangming District People’s Hospital | Level II | 5.99 | Guangming |
| Baoan District Songgangn People’s Hospital | Level II | 6.54 | Baoan |
| Guangming District Centre Hospital | Level II | 6.79 | Guangming |
| Yantian District People’s Hospital | Level II | 5.00 | Yantian |
| Ranai Hospital | Level I | 6.36 | Futian |
| Dapeng District Nanao People’s Hospital | Level I | 4.39 | Dapeng |
| Peace Hospital | Level I | 6.10 | Futian |
| Friendship Hospital | Level I | 7.00 | Futian |
| Futian District Second People’s Hospital | Level I | 7.03 | Futian |
| Nanshan District Xili Hospital | Level I | 7.09 | Nanshan |
| Renkang Hospital | Level I | 7.46 | Luohu |
| Yantian District Yangang Hospital | Level I | 5.71 | Yantian |
| Longgang District Shawan People’s Hospital | Level I | 6.24 | Longgang |
| Lily Hospital | Level I | 6.70 | Longgang |
| Dapeng District Kuiyong People’s Hospital | Level I | 4.87 | Dapeng |
| Baoxing Hospital | Level I | 6.70 | Longgang |
| Longan Hospital | Level I | 7.04 | Longhua |
| Xuexiang Hospital | Level I | 6.58 | Longgang |
| Longji Hospital | Level I | 6.98 | Longhua |
| Baoan District Shiyan People’s Hospital | Level I | 6.16 | Baoan |
| Shenlian Hospital | Level I | 5.05 | Longgang |
| Jianfeng Hospital | Level I | 5.45 | Pingshan |
| Dragon City Hospital | Level I | 5.47 | Longgang |
| Guangsheng Hospital | Level I | 7.18 | Baoan |
| Renan Hospital | Level I | 6.62 | Longgang |
| Pingshan District Maternal and Child Health Hospital | Level I | 4.37 | Pingshan |
| Fuya Hospital | Level I | 6.28 | Baoan |
| Longgang District Pingdi People’s Hospital | Level I | 4.02 | Longgang |
| Name | Level | Average Time (min) | Coverage Ratio | District |
|---|---|---|---|---|
| Nanshan District People’s Hospital | Level III | 19.45 | 30.43% | Nanshan |
| Second People’s Hospital | Level III | 19.22 | 52.17% | Futian |
| Longgang Centre Hospital | Level III | 18.19 | 26.09% | Longgang |
| Dapeng District People’s Hospital | Level III | 21.49 | 19.57% | Dapeng |
| Liuhua Hospital | Level II | 20.53 | 39.13% | Luohu |
| Baoan District Xixiang People’s Hospital | Level II | 21.75 | 23.91% | Baoan |
| Baoan District Songgangn People’s Hospital | Level II | 20.12 | 17.39% | Baoan |
| Longhua District Guanlan People’s Hospital | Level II | 22.24 | 43.48% | Longhua |
| High-Level Trauma Center | Low-Level Trauma Center |
|---|---|
| Nanshan District People’s Hospital | Shekou People’s Hospital |
| Nanshan District Xili Hospital | |
| Second People’s Hospital | Longgang District Second People’s Hospital |
| Ranai Hospital | |
| Peace Hospital | |
| Friendship Hospital | |
| Futian District Second People’s Hospital | |
| Renkang Hospital | |
| Lily Hospital | |
| Longgang Centre Hospital | Baohe Hospital |
| Longgang District Henggang People’s Hospital | |
| Pingshan District Pishan People’s Hospital | |
| Jianfeng Hospital | |
| Dragon City Hospital | |
| Renan Hospital | |
| Pingshan District Maternal and Child Health Hospital | |
| Longgang District Pingdi People’s Hospital | |
| Baoxing Hospital | |
| Dapeng District People’s Hospital | Yantian District People’s Hospital |
| Dapeng District Nanao People’s Hospital | |
| Yantian District Yangang Hospital | |
| Dapeng District Kuiyong People’s Hospital | |
| Liuhua Hospital | Longgang District Shawan People’s Hospital |
| Baoan District Xixiang People’s Hospital | Xinan Hospital |
| Baoan District Songgangn People’s Hospital | Xinming Hospital |
| Longhua District Guanlan People’s Hospital | Baoan District Fuyong People’s Hospital |
| Baoan District Shajin People’s Hospital | |
| Guangming District People’s Hospital | |
| Guangming District Centre Hospital | |
| Guangsheng Hospital | |
| Fuya Hospital | |
| Longgang District Pinghu People’s Hospital | |
| Longhua District Guanlan People’s Hospital | |
| Longan Hospital | |
| Xuexiang Hospital | |
| Longji Hospital | |
| Baoan District Shiyan People’s Hospital | |
| Shenlian Hospital |
© 2016 by the authors; licensee MDPI, Basel, Switzerland. This article is an open access article distributed under the terms and conditions of the Creative Commons Attribution (CC-BY) license (http://creativecommons.org/licenses/by/4.0/).
Share and Cite
Zhu, Y.; Du, Q.; Tian, F.; Ren, F.; Liang, S.; Chen, Y. Location Optimization Using a Hierarchical Location-Allocation Model for Trauma Centers in Shenzhen, China. ISPRS Int. J. Geo-Inf. 2016, 5, 190. https://doi.org/10.3390/ijgi5100190
Zhu Y, Du Q, Tian F, Ren F, Liang S, Chen Y. Location Optimization Using a Hierarchical Location-Allocation Model for Trauma Centers in Shenzhen, China. ISPRS International Journal of Geo-Information. 2016; 5(10):190. https://doi.org/10.3390/ijgi5100190
Chicago/Turabian StyleZhu, Yishu, Qingyun Du, Fei Tian, Fu Ren, Shi Liang, and Yan Chen. 2016. "Location Optimization Using a Hierarchical Location-Allocation Model for Trauma Centers in Shenzhen, China" ISPRS International Journal of Geo-Information 5, no. 10: 190. https://doi.org/10.3390/ijgi5100190
APA StyleZhu, Y., Du, Q., Tian, F., Ren, F., Liang, S., & Chen, Y. (2016). Location Optimization Using a Hierarchical Location-Allocation Model for Trauma Centers in Shenzhen, China. ISPRS International Journal of Geo-Information, 5(10), 190. https://doi.org/10.3390/ijgi5100190

