Next Article in Journal
The Toponym Co-Occurrence Index: A New Method to Measure the Co-Occurrence Characteristics of Toponyms
Previous Article in Journal
The Integrated Choice and Latent Variable Model for Exploring the Mechanisms of Pedestrian Route Choice
 
 
Font Type:
Arial Georgia Verdana
Font Size:
Aa Aa Aa
Line Spacing:
Column Width:
Background:
Article

A Geospatial Framework for Retail Suitability Modelling and Opportunity Identification in Germany

Faculty of International Business and Economics, Bucharest University of Economic Studies, Romana Square 6, 010374 Bucharest, Romania
ISPRS Int. J. Geo-Inf. 2025, 14(9), 342; https://doi.org/10.3390/ijgi14090342
Submission received: 5 July 2025 / Revised: 28 August 2025 / Accepted: 1 September 2025 / Published: 5 September 2025

Abstract

This study develops an open, reproducible geospatial workflow to identify high-potential retail locations across Germany using a 1 km census grid and OpenStreetMap points of interest. It combines multi-criteria suitability modelling with spatial autocorrelation and Geographically Weighted Regression (GWR). Using fine-scale demographic and retail data, the results show clear regional differences in how drivers operate. Population density is most influential around large metropolitan areas, while the role of points of interest is stronger in smaller regional towns. A separate gap analysis identified forty grid cells with high suitability but no existing retail infrastructure. These locations are spread across both rural and urban contexts, from peri-urban districts in Baden-Württemberg to underserved municipalities in Brandenburg and Bavaria. The pattern is consistent under different model specifications and echoes earlier studies that reported supply deficits in comparable communities. The results are useful in two directions. Retailers can see places with demand that has gone unnoticed, while planners gain evidence that service shortages are not just an urban issue but often show up in smaller towns as well. Taken together, the maps and diagnostics give a grounded picture of where gaps remain, and suggest where investment could bring both commercial returns and community benefits. This study develops an open, reproducible geospatial workflow to identify high-potential retail locations across Germany using a 1 km census grid and OpenStreetMap points of interest. A multi-criteria suitability surface is constructed from demographic and retail indicators and then subjected to spatial diagnostics to separate visually high values from statistically coherent clusters. “White-spots” are defined as cells in the top decile of suitability with zero (strict) or ≤1 (relaxed) existing shops, yielding actionable opportunity candidates. Global autocorrelation confirms strong clustering of suitability, and Local Indicators of Spatial Association isolate hot- and cold-spots robust to neighbourhood size. To explain regional heterogeneity in drivers, Geographically Weighted Regression maps local coefficients for population, age structure, and shop density, revealing pronounced intra-urban contrasts around Hamburg and more muted variation in Berlin. Sensitivity analyses indicate that suitability patterns and priority cells stay consistent with reasonable reweighting of indicators. The comprehensive pipeline comprising suitability mapping, cluster diagnostics, spatially variable coefficients, and gap analysis provides clear, code-centric data for retailers and planners. The findings point to underserved areas in smaller towns and peri-urban districts where investment could both increase access and business feasibility.

1. Introduction

In an increasingly competitive retail landscape, the strategic selection of new store locations has become a critical determinant of commercial success. This issue is especially relevant in Germany, where marked regional differences, shifting relationships between urban and rural areas, and changing consumer preferences all shape the market landscape. Locations that combine strong demand and favourable demographic profiles with a lack of existing retail options present significant opportunities for retailers. At the same time, pinpointing these areas can support urban planners who are working to ensure fair access to services and guide thoughtful infrastructure development [1,2]. Global studies reinforce the value of GIS-based approaches for retail site selection by integrating spatial accessibility, demographic, and socioeconomic data. For example, research in Jeddah, Saudi Arabia, used ArcGIS to define customer catchments and assess market potential based on travel time and proximity [3,4], while a study in Guiyang, China, applied an improved gravity model to identify 42 high-value retail sites [5].
Retail site evaluation has a long methodological lineage that spans probabilistic trade-area modelling, analogue methods, gravity and accessibility models, and modern GIS-based location analytics. Foundational contributions (e.g., Huff’s probabilistic trade areas) and subsequent reviews of retail location planning document how firms have progressively adopted more data-driven, spatial approaches for store planning and network optimisation [6,7,8]. In GIScience, multi-criteria decision analysis (MCDA) has become a standard way to synthesise heterogeneous spatial indicators into an interpretable suitability surface for location decision-making [9]. This study positions itself within this mainstream by (i) implementing a national-scale (1 km) MCDA-style suitability surface for Germany using openly available data and (ii) extending the analysis beyond static overlay through explicit tests of spatial clustering (Moran’s I; LISA) and spatially varying relationships (GWR), thereby linking where opportunities concentrate with why suitability drivers differ across space [10]. International research supports this approach, with studies like [11] in Spain using the Analytic Hierarchy Process (AHP) alongside GIS to incorporate legal restrictions in pharmacy siting, and [12] in Canada applying multi-criteria analysis to identify regional retail opportunities.
Recent advances in geographic information systems (GIS) have made it possible to combine large-scale demographic data with detailed spatial analytics to evaluate retail development potential at an unprecedented level of detail [13,14]. Suitability analysis makes it possible to combine a range of spatial data, such as population density, household size, age structure, and other social indicators, into a single measure that reflects how promising a location might be for new retail [13,14]. This kind of approach is useful for weighing different factors all at once. Still, one drawback is that it tends to overlook the way locations can influence each other. Patterns like clustering, where similar areas group together across the landscape, often go unrecognised with standard suitability models.
Spatial autocorrelation techniques help overcome this limitation by measuring how similar suitability values tend to group together in a region [10,15,16,17,18,19]. Moran’s I gives an overall indication of whether favourable retail conditions are clustered or randomly distributed. Local Indicators of Spatial Association (LISA) allow for a closer look, making it possible to spot specific areas with unusually high or low suitability values. These local clusters, often called hot-spots and cold-spots, can reveal patterns that broader analyses might miss [10,18].
In Germany, the need for integrated spatial approaches is especially clear because of the country’s diverse settlement patterns, i.e., there are high-density urban centres alongside large rural areas that are often underserved [20]. Shop density, which can be measured using open data from sources like OpenStreetMap, offers a way to gauge market saturation. This information helps identify so-called “white spots,” places where conditions are promising for retail but few or no shops are present [2,14]. The issue of Versorgungslücken, or supply gaps, has been discussed in national retail studies and also appears in local planning documents [21]. Standard analyses that focus only on big cities or single types of retail often miss these more subtle opportunities for expansion [22,23,24].
Rather than introducing a new suitability paradigm, this study integrates three elements at national scale in a fully reproducible workflow: (1) a GIS–MCDA suitability surface derived from 1 km census sociodemographics and OSM shop data [9,13,14,25,26,27]; (2) explicit spatial diagnostics that identify statistically robust hot- and cold-spots of retail potential (global Moran’s I and LISA) [10,15,16,17,18,19] and (3) Geographically Weighted Regression to quantify how the influence of predictors (e.g., population, age structure, household size, existing shop density) varies regionally [28,29,30,31]. This combination yields interpretable opportunity zones (priority grid cells) and a behavioural account of spatial heterogeneity—complementing and extending established retail location research and practice [1,2,6,7,8].
Beyond the technical side, the framework also speaks to ongoing debates in Germany about fair access to shops and services. Recent reports [32,33] point to a clear undersupply in many peri-urban belts and rural districts, with knock-on effects for social inclusion and regional development. By highlighting areas where demand is strong but no retail infrastructure is present, the study offers planners and policymakers a concrete way to spot gaps in provision. In this sense, the framework is not only an academic exercise but also a practical tool that can help reduce car dependency, strengthen local economies, and guide more balanced spatial development.
All of the analysis uses openly available data and transparent methods, so the findings are not just for researchers. Retailers and planners can use the same steps to explore new markets or understand community needs in a practical way.
The structure of the paper is as follows: Section 2 reviews related literature; Section 3 details the data and methodological approach; Section 4 presents empirical results and spatial opportunity mapping; Section 5 discusses broader implications, and the final section concludes.

2. Literature Review

2.1. Foundations of Retail Location

Retail location analysis marries theory-driven models with spatial data to explain where stores should be sited. Classic gravity and central-place perspectives established how population distribution, distance, and hierarchy structure retail catchments [6,34]. These ideas evolved into empirically grounded, GIS-enabled decision support that blends catchment modelling, competition, and demographics [2,7,35,36]. Within GIS, multi-criteria decision analysis (MCDA) is a standard way to integrate heterogeneous indicators into a single suitability surface, offering transparency in how weights shape outcomes [9,37,38]. For example, studies in Seville, Spain, combined MCDA with GIS to account for legal restrictions in pharmacy siting [11], while research in Ontario, Canada, used the Huff model to assess market share and identify under-penetrated areas [12].

2.2. From Suitability Overlays to Reproducible, Open Pipelines

Suitability maps alone do not reveal whether “high” areas form statistically coherent clusters or why drivers differ by region. Recent practice therefore couples MCDA with explicit spatial diagnostics and model-based explanation in open, code-first workflows [7,38]. Reproducible geocomputation has been catalysed by openly licenced data and literate programming; Ref. [14] documents end-to-end pipelines for building and validating spatial indicators from sources such as OpenStreetMap. Independent assessments show OSM completeness and positional quality are high across Europe, supporting its use for network and POI-based retail studies when paired with transparent checks [39]. Empirically, POI- and network-aware analyses illuminate how supply and accessibility structure store systems and commercial areas [40,41,42]. In Castellón de la Plana, Spain, GIS-based geomarketing models integrated sociodemographic data and neural networks to predict supermarket sales, enhancing location strategies [43].

2.3. Spatial Diagnostics: Clustering and Local Structure

Global and local spatial autocorrelation measures separate visually high values from statistically meaningful patterns. Moran’s I assesses overall clustering, while Local Indicators of Spatial Association (LISA) identify local hot/cold-spots and spatial outliers [10,15,44,45]. In retail contexts, these diagnostics help distinguish broad polycentric structures from genuinely exceptional local clusters that may warrant attention, rather than relying on visual interpretation alone. For instance, participatory GIS in Flint, Michigan, used LISA-like approaches to map food deserts, identifying high-need areas for healthy food retail [46].

2.4. Spatially Varying Relationships (GWR) and Explanation

Where relationships vary regionally, Geographically Weighted Regression (GWR) provides interpretable, spatially varying coefficients that show where population pressure, age structure, household composition, or existing retail presence are most influential [28,47,48,49,50,51]. Mapping local coefficients complements cluster detection by explaining why high-value areas arise—a useful bridge between suitability overlays and behavioural interpretations of store performance. In Guiyang, China, a combination of principal component analysis and neural networks with GWR-like methods identified 42 high-value retail sites, outperforming traditional regression models [5].

2.5. Germany: Accessibility, Undersupply, and the Case for National-Scale Analysis

For Germany, national-scale accessibility analyses indicate supermarkets and discounters are generally well accessible by car, with sharper disparities for walking access in rural areas [33]. Federal and academic monitoring underscores urban–rural contrasts in local supply and “Versorgungslücken,” highlighting underserved areas outside major metros [32]. These conditions motivate granular, country-wide opportunity mapping that can capture both polycentric settlement systems and extensive rural regions—rather than focusing solely on city case studies.

2.6. Broader Retail Context (Accessibility, Merchandising, Behaviour)

Beyond pure siting, spatial analytics informs demand estimation, merchandising, and behavioural interventions. Grid-based demand models and gravity/PCA blends help quantify catchments and competition [5,52]. Planogram studies illustrate how small spatial changes at point-of-sale shift purchases [53], while interventions tailored to where consumers live and shop can nudge healthier choices [54]. Cross-cultural work reminds us that shopping convenience and local norms shape retail experience [55]. Strategy research likewise stresses geographic coverage and market fit in expansion [56]. The broader ecosystem is evolving under e-commerce pressure, which introduces new spatial vulnerabilities for traditional centres [57]. Together these strands reinforce that site decisions benefit from both spatial pattern detection and context-aware interpretation. In Jeddah, Saudi Arabia, GIS-based catchment analysis integrated demographic and travel data to quantify demand and support retail centre classification [4].

2.7. Positioning and Contribution

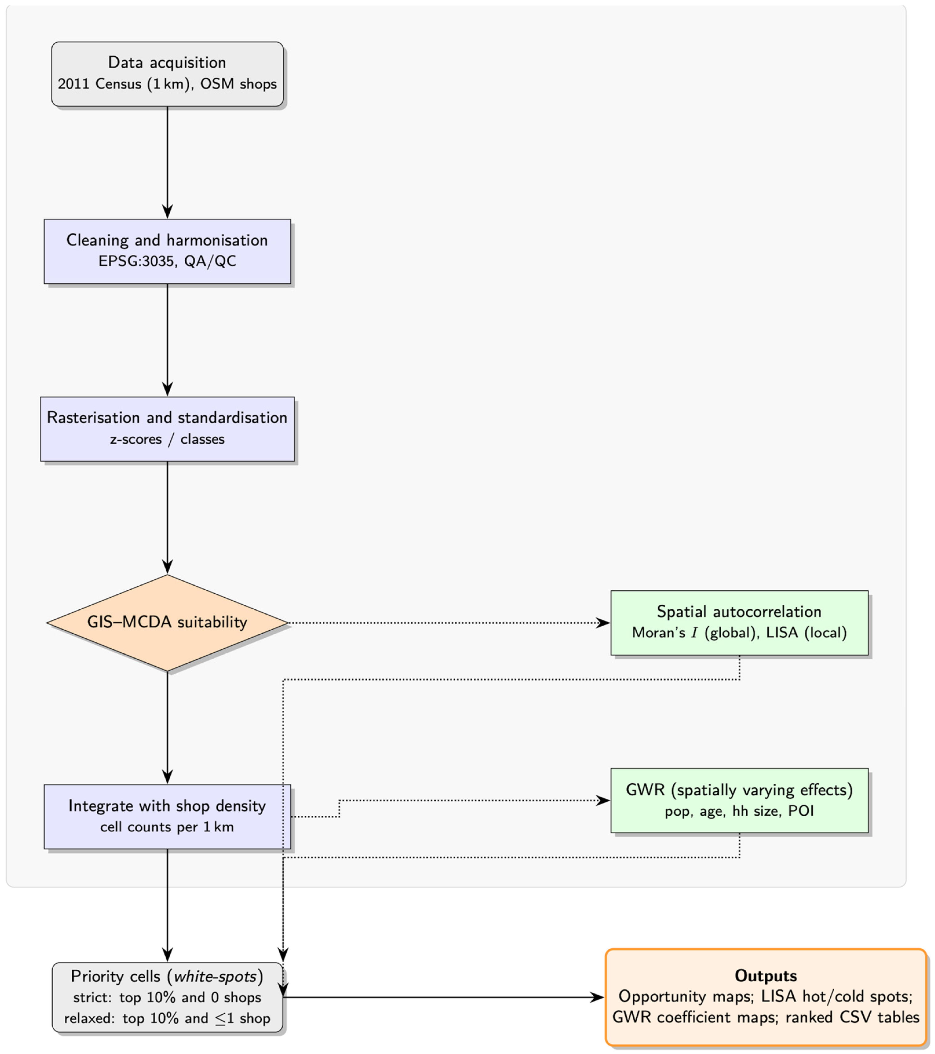
Methodologically, MCDA for synthesising indicators [9,37], global/local autocorrelation for significance-aware pattern detection [10,15,44] and GWR for spatially varying relationships [28,47] are well established. What is less common in national-scale retail applications is a fully open, end-to-end pipeline that achieves the following: (i) constructs a suitability surface from official census and OSM data; (ii) subjects it to global and local diagnostics to separate visually high areas from statistically robust clusters; and (iii) explains regional heterogeneity in drivers with spatially varying coefficients. That is the approach taken here at 1 km resolution for Germany, enabling cluster-aware and explanation-rich opportunity mapping that speaks directly to documented accessibility and undersupply [32,33]. A further element of the framework is a gap analysis, understood here as the explicit comparison between the suitability surface and observed shop locations. This step operationalises the identification of “white-spots” and directly underpins the transition to priority cells in Figure 1, which are then carried forward into the outputs (opportunity maps, LISA hot/cold-spots, GWR coefficient maps, and the ranked CSV table). This approach builds on global studies, such as those in Ireland, where GIS-based demand threshold analysis identified under- and over-penetrated markets [58], and in Spain, where neural networks supported detailed location strategies [43].
The methodological flowchart in Figure 1 summarises this workflow and the data provenance and anchors the empirical sections that follow. Solid arrows in Figure 1 denote the core processing sequence, whereas dotted connectors represent diagnostic feedback from Moran’s I/LISA and GWR that guide the final selection of priority cells.

3. Materials and Methods

All analyses for this study were carried out in R (RStudio Version 2024.04.2+764). The workflow starts with assembling and cleaning spatial data on demographics, infrastructure, and shop locations from open sources. To assess where retail could grow, the study uses a multi-criteria suitability model, i.e., combining variables like population density, age, and points of interest.
Next, spatial autocorrelation methods, including Moran’s I and Local Indicators of Spatial Association (LISA), are used to check for clustering and to better understand how retail suitability and shop density are distributed across Germany. To dig deeper into local patterns, the analysis applies Geographically Weighted Regression (GWR), which lets us see how the influence of different factors changes from one region to another.
By bringing these methods together, the study can pinpoint not just established shopping areas, but also “white spots”, i.e., locations that have the right demographic and spatial features for retail, but where shops are missing. This practical approach aims to give retailers, planners, and policymakers a clear map of both current strengths and untapped opportunities in Germany’s retail landscape.

3.1. Data

For this study, demographic data come from the 2011 German Census. The census provides detailed 1 km2 grid data covering over 360,000 locations nationwide. These datasets have been accessed using the spDataLarge package in R, then handled and cleaned with readr and dplyr. It should be mentioned that the harmonised Zensus 2011 1 km grid is the most widely released national micro-grid with the sociodemographic fields required for a reproducible, country-wide suitability surface. The aim here is methodological—an open pipeline that integrates MCDA, clustering diagnostics (Moran’s I; LISA), and GWR—so the workflow is data-agnostic and can be re-run on newer micro-grids without changing the modelling logic. The 1 km resolution is an explicit screening scale: typical grocery/hard-discount catchments exceed 1 km, so a 1 km surface provides meaningful signal before any micro-siting. Therefore, the maps are interpreted as national screening layers rather than parcel-level guidance, and the modifiable areal unit problem (MAUP) and scale effects that accompany any gridded analysis are noted [2,6,59,60]. To keep all the maps consistent, everything is reprojected to EPSG:3035 using the sf package. EPSG:3035 corresponds to ETRS89/LAEA Europe—a Lambert Azimuthal Equal Area projection on the ETRS89 datum—recommended for pan-European statistical mapping. Using an equal-area CRS preserves area when aggregating counts and densities across the national 1 km grid; all raster and vector layers were transformed to this CRS for consistency [61]. The main indicators include total population, share of women, average household size, and mean age. Population density is expressed as inhabitants per square kilometre, derived directly from the census counts in 1 km2 grid cells and were not further normalised prior to reclassification. The variables were grouped into classes, as shown in Table 1. In total, the analysis is based on 361,478 grid cells. This kind of structured data makes it possible to compare different areas across Germany under the same criteria and allows for accurate location-based analysis.
Retail shop data were retrieved from OpenStreetMap (OSM) using the osmdata package in R. OpenStreetMap was queried for key = “shop” across the set of metropolitan regions identified from the census (city names obtained from metro-area centroids), point geometries only were retained, and the results were transformed to ETRS89/LAEA Europe (EPSG:3035) to match the census grid. This ensured a common coordinate reference for all layers used in the analysis. The final OSM-derived retail dataset comprises a total of 155,625 spatial point features, each representing an individual retail establishment. The shop type attribute is available for the majority of points, with the most common categories being hairdresser (7250), clothes (5829), bakery (4888), supermarket (3415), and beauty (3040), followed by kiosk, convenience stores, florists, car repair, and vacant retail premises. To integrate shops with the 1 km census lattice, the shop points were rasterised to the census grid using a count aggregator (shops per cell). Because the analysis uses an equal-area CRS and 1 km2 cells, the resulting count is numerically equivalent to shops per km2. The gridded shop surface is then used both as an input to the MCDA suitability score and to implement the “white-spot” rules (see §3.4/§4.4). The processed vector and raster outputs were saved as GeoPackage and SpatRaster files to support reproducibility and downstream cartography. The OSM shop layer is treated as a conservative proxy for local retail presence and competition: it is used to flag potential “white-spots”—strict (top-decile suitability ∧ 0 shops) and relaxed (top decile ∧ ≤ 1 shop)—rather than to make parcel-level claims. Because this run queried OSM by metropolitan regions and retained points only (no polygon centroiding), the shop surface may be undercounted in some rural districts; however, at 1 km resolution the relative contrasts that drive clustering and gap detection remain stable, as confirmed by the sensitivity checks reported in the Results Section. The full reproducible checklist is provided in Appendix A, Table A1.

3.2. Spatial Suitability Analysis

For the spatial suitability analysis a weighted multi-criteria approach built with the terra package in R was used. The main variables included population density, the proportion of women, mean age, household size, and shop density. These were combined in a raster model to map out retail suitability across the study area. Each indicator was first normalised, then converted to a suitability score based on expert knowledge—i.e., through reclassification rules that assigned higher scores to values seen as more favourable for retail. Reclassification matrices were set up to turn the continuous demographic data into ordered classes, so that every factor consistently pointed in the same direction: higher scores meant better potential for retail development.

3.3. Reclassification and Weighting

For each raster layer, i.e., population density, proportion of women, age, household size, and points of interest (which stand for shop locations), the classify() function from the terra package was used to reclassify values into ordinal classes, from 1 to 5. Higher values meant greater suitability for retail development. After reclassification, the final suitability score was calculated as a weighted sum, where each layer contributed according to its assigned weight, as in
S = w 1 R pop + w 2 R women + w 3 R age + w 4 R hh + w 5 R poi
where S represents the total suitability score, and w1, w2, w3, w4, w5 represent assigned weights for population density, proportion of women, mean age, household size, and shop density, respectively. It should be underlined that weights were specified as a transparent benchmark by the author, consistent with standard GIS–MCDA practice where indicator importance is theory-guided and subsequently appraised via sensitivity analysis [9,37]. In retail location modelling, population/catchment demand is typically the dominant driver [2,7], hence the higher baseline weight on population. Thus, weights were assigned based on the expected influence of each factor on retail success. Population density received the highest weight, 0.3, because it is directly linked to the size of the customer base. The proportion of women, 0.2, and mean age, also 0.2, reflect evidence that gender and age profiles shape shopping behaviour and demand for specific retail types. Household size, weighted at 0.1, is somewhat less direct in its effect, but still matters. Points of interest, i.e., shops, were also weighted at 0.2, recognising the effect of shop clustering on customer flow and competition.
To assess robustness, the suitability surface was recomputed under four alternative weight schemes (including equal weights). The resulting surfaces are highly correlated with the benchmark and yield stable counts and spatial overlap of “white-spots”.
The decision to include these particular factors is based on both theory and practical experience in retail geography. Population density plays a major role in retail viability, since more people in an area typically means higher demand for goods and services [62,63,64]. Age distribution, i.e., the spread of age groups, shapes what kinds of shops and products are likely to succeed [65,66,67]. Household size reflects purchasing patterns, since larger households often shop more frequently and in greater quantities [68,69]. Shop density, i.e., the number of existing shops in an area, is also important. A low shop density in a high-suitability area can indicate a gap in the market, where demand is likely unmet and competition is limited [52,70,71].

3.4. Spatial Autocorrelation: Moran’s I and LISA

To understand the spatial distribution of suitability scores, spatial autocorrelation was quantified using Moran’s I as a global measure and Local Indicators of Spatial Association (LISA) for local clustering analysis. The spatial weights matrix was constructed via k-nearest neighbours (k = 5) using the spdep package, operationalising the spatial relationships between neighbouring points. On a quasi-regular 1 km grid this choice ensures a connected graph and prevents isolates while keeping local neighbourhoods tight enough to avoid excessive smoothing [10]. KNN is preferred to a fixed distance-band because it equalises neighbour cardinality across heterogeneous urban–rural densities. To assess robustness, the diagnostics were re-estimated for k = 4, 6, 7, and 8; results were substantively unchanged.
Moran’s I was computed to assess the overall spatial autocorrelation using the following equation:
I = N i j w i j · i j w i j x i x ¯ x j x ¯ i x i x ¯ 2
where N is the number of spatial units, w i j represents the spatial weight between units i and j, x i is the suitability score at location i, and x ¯ is the global mean.
LISA values were computed to pinpoint significant local clusters using the following formula:
I i = x i x ¯ S 2 · j w i j x j x ¯
where I i is the local Moran’s I for location i, w i j is the spatial weight between units i and j, S 2 is the variance of x, x j is the variable of interest for location j, and x ¯ is the global mean. LISA significance was evaluated at p < 0.05 and the four standard categories were mapped (High–High, Low–Low, High–Low, Low–High). This identified statistically coherent clusters of high suitability that guided the subsequent “opportunity” mapping, Finally, to target the most promising gaps, the LISA high–high clusters were intersected with the shop density layer (i.e., a true spatial overlay, distinct from the attribute-based filtering described earlier), highlighting high-suitability clusters with no existing retail presence as priority “white spots” for potential expansion.

3.5. Cartography and Visualisation

All maps are produced in ETRS89/LAEA Europe (EPSG:3035), a Lambert Azimuthal Equal Area projection, so that area is preserved at national scale and symbolised counts/densities remain comparable across the 1 km grid [61]. A common base is used (Germany outline, federal-state boundaries, major rivers) to anchor interpretation. The suitability surface is displayed as five classes (Fisher–Jenks) in greyscale to provide context. LISA categories are overlaid with both colour and symbol shape to maximise legibility: High–High (red circles), Low–Low (blue squares), High–Low (orange triangles), and Low–High (light-blue diamonds). Symbol sizes and transparency are tuned for visibility over the greyscale backdrop, and a curated set of major city labels is shown to minimise overlap. Two additional views present “white-spots”, defined as cells in the top 10% of the suitability distribution that have (a) zero shops (strict) or (b) ≤1 shop (relaxed); these are drawn as larger red symbols for immediate recognition. Legends are harmonised across figures and non-duplicated.

3.6. Robustness of the Suitability Surface to Indicator Weights

To test whether findings depend on the MCDA weights, suitability was recomputed under four alternative, plausible weight vectors (population/age/household/sex/POI), and compared each surface to the benchmark. Surfaces remain highly correlated with the base (Pearson r ≈ 0.96–0.98), indicating that the main spatial pattern is stable under reasonable reweighting.

3.7. Geographically Weighted Regression (GWR)

To account for spatial heterogeneity in the relationships between suitability scores and predictor variables, a Geographically Weighted Regression (GWR) model was implemented. GWR extends the classical linear regression by allowing model coefficients to vary spatially.
y i = β 0 u i , v i + k = 1 p β k u i , v i x i k + ε i ,
where y i is the suitability score at location i, x i k are the predictor variables (population density, proportion of women, mean age, household size, and points of interest), and β k u i , v i x i k are spatially varying coefficients estimated via weighted least squares with weights defined by a spatial kernel function centred at (ui,vi).
For the Geographically Weighted Regression an adaptive bandwidth was selected by minimising the corrected Akaike Information Criterion, i.e., AICc, which helps strike a balance between bias and variance in the model. The spatial kernel used was Gaussian, so that observations closer to the point of interest are given more weight in the estimation. All model fitting and diagnostics were performed using the GWmodel package in R. Both spatial coordinates and variables were projected in the ETRS89-extended/LAEA Europe reference system, i.e., EPSG:3035, to ensure consistency with the other spatial data.
A set of diagnostic statistics was used to assess how well the model performed. These included the corrected Akaike Information Criterion (AICc), the effective number of parameters (ENP), the global R-squared, and the residual sum of squares (RSS). Local collinearity was also checked for by calculating condition numbers. Finally, Moran’s I was used to test for any remaining spatial autocorrelation in the model residuals.
Of mention, each methodological choice is grounded in established spatial theory. Multi-criteria decision analysis (MCDA) builds on the literature of spatial suitability modelling [9], Moran’s I and Local Indicators of Spatial Association (LISA) derive from spatial autocorrelation theory [10] and Geographically Weighted Regression (GWR) reflects the principle of spatial heterogeneity in regression coefficients [28]. Rather than testing algorithmic accuracy against benchmarks, the design emphasises interpretability and robustness. Suitability weights are stress-tested through sensitivity analysis, while clustering diagnostics and spatially varying effects provide feedback on where priority cells are statistically meaningful. This positioning makes the workflow transparent, reproducible, and theoretically anchored.

4. Results

4.1. Exploratory Analysis

Table 2 summarises the sociodemographic structure across Germany. The majority of grid cells fall into the lowest population class (median = 1) reflecting the predominantly sparse settlement pattern, while only a limited number of cells reach the highest classes with more than 8000 inhabitants. The gender balance is even, with women representing roughly 47–53 percent of the population. Mean age is concentrated around 42–44 years (median = 3), and household sizes are generally small to moderate, averaging between two and two-and-a-half members. These distributions are consistent with known demographic trends in Germany, such as urban–rural contrasts and an ageing population.

4.2. Relationship Between Population Density and Suitability Score

The scatterplot in Figure 2 illustrates the relationship between population density and suitability score. Each point represents a grid cell, and the blue regression line demonstrates a strong positive linear relationship between the two variables. The Pearson correlation coefficient, calculated after excluding missing values, is 0.84, indicating a very strong association. This suggests that areas with higher population densities tend to exhibit higher suitability scores, reflecting greater potential for targeted interventions or resource allocation.
The summary statistics for these variables (see below) further illustrate the distributions observed in the plot:
Population Density: Min = 1.00, Median = 2.85, Mean = 2.85, Max = 5.92
Suitability Score: Min = −0.80, Median = 0.38, Mean = 0.48, Max = 2.00
The histogram in Figure 3 shows the distribution of suitability scores across all grid cells. The distribution is approximately normal but with a slight skew towards higher values, and a notable peak around zero. This suggests that while most areas have moderate suitability, there are also several locations with notably high suitability scores.

4.3. National Pattern of Suitability and Spatial Clustering

Figure 4 provides a national view of the 1 km suitability surface in ETRS89/LAEA Europe (EPSG:3035) with state borders, major rivers, and labelled major cities for geographic reference. Five Fisher–Jenks classes are shown with a sequential yellow–orange–red palette (light → dark. A global Moran’s I computed on the standardised suitability scores using a five-nearest-neighbours spatial weights matrix (each 1 km cell has roughly four immediate lattice neighbours, so setting k = 5 ensures a connected local graph while preserving local variation) indicates strong positive spatial autocorrelation (I = 0.60, z = 61.68, p < 0.001), confirming that high (and low) suitability values form coherent spatial clusters rather than occurring at random.
The distribution of suitability scores is strongly skewed towards the lower categories. In total, 31.56% of cells fall into the “very low” class, 47.22% into “low,” and 20.70% into “medium.” By contrast, only 0.48% of cells are classified as “high” and 0.04% as “very high.” This indicates that nationally, highly suitable locations are rare, and therefore particularly valuable for identifying retail expansion opportunities. Full counts and percentages are provided in Appendix A Table A2.
Additionally, to further examine spatial clustering, the Moran scatterplot is used (Figure 5), which plots each cell’s suitability score against its spatial lag, defined as the average suitability of its five nearest neighbours. The positive slope of the regression line confirms the presence of global positive spatial autocorrelation, consistent with the Moran’s I statistic reported above. This is important for identifying regional trends and informing place-based policies.
To locate statistically robust hot- and cold-spots, Local Indicators of Spatial Association (LISA) are computed and then the categories are overlaid on the same national backdrop. For legibility, LISA classes are shown with both colour and symbol shape (Figure 6): High–High (red circles), Low–Low (blue squares), High–Low (orange triangles), and Low–High (light-blue diamonds). As expected, High–High clusters concentrate in the largest functional urban areas—Berlin, Rhine–Ruhr, Rhine–Main, Hamburg, Munich, Stuttgart—but the map also reveals peri-urban belts and several rural districts where local clusters emerge. These locations are not obvious from population density alone and motivate the subsequent white-spot analysis.
Moreover, to check that these local clusters are not an artefact of the neighbourhood definition, the KNN parameter was varied. Results are robust to the neighbourhood size. Varying the KNN parameter from k = 4 to k = 8 produces the expected gradual rise in the number of significant clusters while leaving their geography substantively unchanged: High–High/Low–Low counts are 10,053/790 (k = 4), 11,279/1099 (k = 5), 12,125/1444 (k = 6), 12,878/1854 (k = 7), and 13,486/2289 (k = 8). This behaviour aligns with established properties of local spatial association under increasing neighbourhood cardinality [10]. For parsimony and local interpretability, k = 5 as is retained as the baseline.

4.4. Opportunity Mapping (White-Spots) and Sensitivity

While the previous analyses demonstrate the relationship between suitability and demographic structure, and reveal spatial clustering at a global scale, more nuanced spatial patterns can be uncovered through local cluster analysis and gap identification.

4.4.1. Robustness and Sensitivity Analysis

Robustness is assessed by re-estimating the suitability surface under multiple, plausible weight vectors for the five components (population, women, mean age, household size, POI). Across scenarios, the reweighted surfaces remain highly correlated with the benchmark (Pearson’s r ≈ 0.96–0.98), and the spatial pattern of high-suitability regions is stable. This gives confidence that the subsequent white-spot identification is not an artefact of a particular weighting choice. To make the scenarios explicit, Table 3 summarises the exact weight vectors tested for the five inputs—population, share of women, mean age, household size, and shop density (POI)—together with the correlation of each resulting suitability surface with the baseline. All alternatives remain very close to the benchmark (r = 0.96–0.98), indicating that the national patterning of suitability and the identification of white-spots are stable to reasonable changes in weighting.

4.4.2. White-Spot Definitions

White-spots are defined as grid cells in the top decile of the standardised suitability distribution that have no recorded shops (strict rule) or ≤1 shop (relaxed rule) based on OSM POI counts. The two rules are complementary: the strict definition isolates unequivocal gaps, while the relaxed rule recognises borderline locations where supply is minimal. Applying these rules yields the following national tallies. Among high-suitability cells (top decile = 22,448 cells), 19,524 meet the strict criterion (0 shops) and 19,667 meet the relaxed criterion (≤1 shop). Thus, the relaxed definition adds only 143 cells with exactly one recorded shop, confirming that most opportunity cells are unequivocal gaps. Threshold sensitivity behaves as expected: moving to the 85th percentile increases the relaxed set to 29,589 cells, while the 95th percentile reduces it to 8217 cells. Overlap with the 90th-percentile baseline remains strong (Jaccard(85, 90) = 0.665; Jaccard(95, 90) = 0.418), indicating that a core of opportunities is stable to reasonable changes in the cutoff.

4.4.3. Actionable Opportunity Mapping

Figure 7 and Figure 8 visualise the white-spots for the strict and relaxed definitions, respectively, using larger red symbols over the same national base map for clarity. The resulting pockets are not confined to core metros: peri-urban belts and selected rural districts exhibit top-decile suitability alongside zero or very low recorded shop counts. To ensure consistency with the diagnostic layers, the identification of priority cells was cross-validated with local clustering patterns (LISA) and spatially varying effects (GWR). As an illustrative output, 40 strict white-spots were selected, corresponding to cells in the top decile of suitability with no existing shops, and verified against the clustering diagnostics. These cells are provided in Appendix A Table A3, including their coordinates and attribute values (population density, suitability score, and point-of-interest density), to enable reproducibility and further inspection. The number and spatial pattern of candidate cells are stable across weighting scenarios, underscoring the practical robustness of the findings.
The joint use of LISA clusters, sensitivity checks, and gap analysis gives a fuller picture of retail potential than any single tool alone. LISA highlights the underlying spatial structure, showing where suitability tends to concentrate. The gap analysis then moves from pattern to practice, identifying precise locations where new shops could be placed. Because the results hold under different model settings, they are not only statistically sound but also useful for concrete planning decisions.

4.5. Spatially Varying Drivers of Suitability: Geographically Weighted Regression (GWR) Results

To explore spatial nonstationarity in the predictors of retail suitability, a GWR model was estimated including population class, mean age, and POI density as covariates. The adaptive Gaussian bandwidth was chosen by AICc minimization.
Preliminary attempts to fit a GWR including all available sociodemographic predictors (population, women, mean age, household size, POI) produced essentially stationary local coefficients, indicating an absence of spatial variation in their effects and likely collinearity.
Therefore, a reduced specification was adopted, retaining only those predictors that exhibited both theoretical importance and empirical spatial heterogeneity. The final three-variable model, in contrast, revealed substantial spatial heterogeneity in local coefficients.
Model diagnostics indicate strong overall fit (AICc = −6408.5; BIC = −10571.2; ENP = 7.23; R2 = 0.96; RSS = 53.3). Residuals were approximately centred at zero (median = −0.016, mean = −0.0001), and showed no meaningful spatial autocorrelation (Moran’s I = 0.011, p = 0.11), supporting model adequacy. Table 4 summarises the distribution of key local coefficients.
To explore the spatial variation in the influence of demographic- and retail-related factors on suitability, the local GWR coefficients were mapped for each predictor. The results show that the influence of each variable is not spread evenly across space. The strongest population effect (0.379) appears around Norderstedt, i.e., just northwest of Hamburg (53.59400° N, 9.47901° E). In contrast, the mean age effect peaks at 0.196 near Ahrensburg, northeast of Hamburg (53.56816° N, 10.02264° E). For POIs, the highest coefficient (0.00407) is found near Rotenburg (Wümme) in Lower Saxony (53.96042° N, 9.12412° E).
These differences fit well with what retail research has long suggested. Population tends to matter most in peri-urban belts where commuter flows enlarge the customer base and competition is less intense, while in city cores the effect is weaker once existing shop density is taken into account [2,6,8]. Local peaks in the mean age effect are consistent with places where demographic structure plausibly elevates demand for particular formats and shorter, local shopping trips [2,8]. Strong POI effects indicate locales where co-location yields complementary agglomeration benefits rather than over-saturation, as anticipated by gravity/central-place reasoning and competition effects [6,8]. Residual checks (very low residual spatial autocorrelation by Moran’s I) support that these mapped local patterns reflect substantive relationships rather than artefacts of model specification [15,28].
The results make it clear that the main retail drivers do not act in the same places. Where population has the strongest influence is not the same as where age or clustering effects dominate, which shows that no single factor is universally decisive. This underlines the importance of tailoring retail strategies to local conditions rather than relying on a uniform approach. Table 5 lists the locations with the highest local effects for each variable.
The spatial distribution of these maxima is further illustrated in Figure 9.
While the national maps in Figure 9 highlight broad spatial heterogeneity, the strongest contrasts occur in the Hamburg metropolitan area. To illustrate these patterns more clearly, Figure 10 provides a zoomed view. The zoom reveals that local population and mean age coefficients are highest in the central districts and adjacent commuter belts, underlining the importance of demographic demand in the city core and near-urban surroundings. By contrast, POI coefficients tend to be weaker in central Hamburg but display local peaks towards the periphery, especially southeast and northwest of the city. This indicates that in dense cores additional POIs provide limited marginal agglomeration benefits, whereas in peripheral nodes clustering may still strengthen retail attractiveness. The juxtaposition of these maps shows that where demographic drivers are most influential is not where retail co-location is strongest. Such divergence underscores the value of GWR; local suitability is shaped by different mechanisms depending on neighbourhood context, with population and age gradients dominating the inner city, and POI clustering gaining importance further out. In Berlin, by contrast, the coefficients remain largely stationary, consistent with a more uniform retail landscape and less scope for local heterogeneity.

5. Discussion

This study applies an integrated, spatially explicit framework for identifying high-potential retail development locations by combining multi-criteria suitability modelling with spatial autocorrelation methods. While the individual components of the workflow, i.e., MCDA, Moran’s I/LISA, and GWR, are well established in the literature, their joint implementation at a national scale using openly available data provides a practical, reproducible pipeline that can be readily adapted to other contexts. The approach demonstrates how combining suitability mapping with spatial clustering diagnostics can yield both interpretable patterns and actionable insights for planners and retailers.
The peri-urban amplification of population effects, the pockets where age composition is decisive, and the locales where POI density strengthens rather than crowds out suitability are consistent with classic gravity/central-place reasoning and with the broader retail location literature on the joint roles of demand, competition, and format matching [2,6,8]. Reading the GWR coefficient surfaces through this lens clarifies why the effects vary across space and how the maps can inform practical network design: where added population is most valuable, where demographic structure shifts expected shopping patterns, and where co-location is likely to be complementary rather than cannibalising [28].
The integrated pipeline yields non-obvious geography. The largest population effects arise on peri-urban belts where commuter catchments are wide and competitive saturation is lower, not in the innermost cores once existing offer density is accounted for [2,6]. The age structure effect peaks in specific suburban pockets, suggesting format- and mobility-dependent demand rather than a uniform “older-areas-higher-demand” pattern [2]. The POI effect highlights locales where co-location appears complementary rather than saturating, consistent with agglomeration benefits posited by gravity/central-place theory [6,8]. These interpretations build directly on the GWR coefficient surfaces and the LISA diagnostics, and they help explain why the white-spot candidates concentrate in commuter belts and secondary centres rather than in the largest, already-served metro cores [10,28].
In line with [14], who used gridded demographic and POI data for retail site selection in Germany, current results confirm the value of high-resolution inputs for finding new market opportunities. What this study adds is the use of spatial autocorrelation statistics such as Moran’s I and LISA, which make it possible to see not only where suitability is high but also how those areas form spatial patterns and clusters [10,18].
The analysis of shop density from OpenStreetMap follows the argument of [52] that existing retail presence is a decisive factor in site choice. Here, the approach goes further by flagging locations where high predicted suitability coincides with no retail at all. In doing so, it tackles a common challenge in retail analytics: separating genuine gaps in the market from sites that are already saturated [2,70].
The strong positive spatial autocorrelation observed (Moran’s I = 0.60, p < 0.001) is consistent with work by [40,71], which show that retail activity tends to cluster rather than scatter randomly. LISA makes this even clearer by isolating statistically significant “hotspots” of retail potential that hold across model variations. This step adds weight to the subsequent gap analysis, since the identified white-spots are supported not only by suitability scores and shop absence but also by local clustering that is statistically robust [56,63].
Sensitivity analysis of suitability scores further confirms the robustness of the model. Even when varying the weights of the suitability criteria, both the spatial patterns of high-suitability areas and the identity of priority “gap” cells remained stable (Pearson’s r = 0.97–0.99), supporting calls for transparent, replicable spatial modelling in applied GIScience [13,25].
The “white spots” picked up by the model are grid cells where the demographic and spatial indicators point to strong retail potential, yet no shops are present. What matters is that this pattern holds under different modelling setups and also matches what others have reported on the ground. A recent study by BBE Handelsberatung and the Hochschule für Wirtschaft und Umwelt Nürtingen-Geislingen, for instance, showed that in the Esslingen and Göppingen districts alone more than 35,000 residents live in towns without adequate supermarket coverage [21]. That kind of evidence lines up closely with the areas flagged here: well populated, scattered across regions, and clearly underserved. The overlap between the statistical mapping and these real supply gaps makes a strong case that the method is not just an academic exercise but points to issues of real concern for planners and communities.
The application of Geographically Weighted Regression (GWR) further advances the spatial analysis by quantifying local variation in the influence of key predictors. Unlike global regression models, which assume spatial stationarity, the GWR results reveal marked heterogeneity in the magnitude and spatial pattern of coefficients for population density, mean age, and points of interest (POI). Specifically, the local effect of population density on retail suitability is most pronounced in the northwestern periphery of Hamburg, particularly in the area around Norderstedt (latitude 53.59400°, longitude 9.47901°). The influence of mean age reaches its peak in the northeastern surroundings of Hamburg, notably near Ahrensburg (latitude 53.56816°, longitude 10.02264°). The POI coefficient is highest in the northern part of Lower Saxony, in the vicinity of Rotenburg (Wümme) (latitude 53.96042°, longitude 9.12412°), indicating that clustering effects and existing retail agglomerations are locally decisive in this region.
The regional results make it clear that retail strategies need to be adapted to local conditions rather than applied uniformly. In the northwest, population density comes out as the strongest driver of suitability, while in the northeast the age structure of communities plays a bigger role. These differences show that a single national formula for site selection is unlikely to work; the priorities shift depending on who lives where and what services are already in place.
The GWR diagnostics also give confidence in these patterns. Local R-squared values are high, residuals are well behaved, and the results remain stable under different specifications. In other words, the observed regional differences are not statistical noise but consistent relationships that can be trusted. They add an explanatory layer to the clustering shown by Moran’s I and LISA by showing why certain areas group together in terms of retail potential.
The implications are immediate. Urban planners can use the identified priority cells to steer investment or provide incentives in underserved locations, which supports more equitable service provision and reduces spatial inequalities [26,27], whereas for retailers, the same information can guide expansion strategies because it shows where market entry is likely to succeed without running into excessive competition, echoing the competitive advantages described in the retail location literature [1,56].
The findings make clear that retail gaps are not confined to large cities. A notable share of the priority cells—those grid cells with very high suitability but no retail presence—are not in large towns at all, but in rural settings where population is thin on the ground. This pattern echoes earlier work urging scholars and planners to look beyond cities and to take seriously the “hidden” demand for retail in less urbanised regions [17,64].
At the same time, some limitations need to be recognised. Census and OSM data provide broad spatial coverage, yet both sources may suffer from reporting delays or omissions, which can be more pronounced in fast-changing or rural environments [42,72]. Moreover, the model focuses mainly on static variables such as demographics and existing retail presence. Important factors like purchasing power, mobility, cultural consumption patterns, and the growing influence of e-commerce remain outside its scope [57]. Future research should consider integrating mobile phone mobility data, finer-scale transaction data, or survey-based measures of consumer demand to enhance predictive power.
Of note, as with all gridded analyses, the modifiable areal unit problem (MAUP) implies that statistics may vary with the zoning and scale of analysis [59,60]. The 1 km maps are therefore interpreted as a national screening layer: they identify where conditions are promising and where clustering is statistically robust, but final store selection should be made with parcel- or street-level data, network travel times, land-use/permit constraints and recent market intelligence. The use of 2011 census micro-grids anchors the analysis to a widely released national grid with the necessary attributes; the code is explicitly written to be re-runnable on newer census grids. Importantly, the main findings are robust to modelling choices already reported in the Results Section: alternative weighting schemes produce highly correlated suitability surfaces; “white-spot” results are consistent when relaxing the zero-shop rule to ≤1 shop; and LISA results are qualitatively stable across k-nearest-neighbour settings (k = 4…8); this confirms that the mapped opportunity zones are not an artefact of a single parameter choice.
Moreover, expanding the approach by including temporal dynamics (e.g., new shop openings or closures) would further generalise the method and increase its utility for stakeholders. Interactive dissemination of results, such as web-based map applications, could enhance practical uptake by planners and retailers.

6. Conclusions

This study provides new evidence that combining spatial suitability analysis with measures of spatial autocorrelation can reveal not only well-known retail hot-spots but also overlooked opportunities for expansion. By using detailed demographic information and open data on retail locations, the analysis identified specific areas across Germany where the demand for retail services exceeds supply. The results push back against the idea that retail saturation is mainly an urban issue. In fact, clear supply gaps also appear in small towns and rural communities, in line with the “Versorgungslücken” reported by the Federal Institute for Research on Building, Urban Affairs and Spatial Development [32]. By drawing on both global and local spatial statistics, it becomes possible to see not only the broad national picture but also to pick out specific neighbourhoods where retail services fall short of local demand. This joint use of MCDA, Moran’s I/LISA, and GWR at national scale represents the main methodological contribution of the paper: a transparent pipeline that connects established tools in a new way, producing results that are both interpretable and actionable.
The sensitivity analysis of suitability scores shows that these priority locations are not artefacts of a single modelling choice but instead represent consistent patterns across multiple reasonable scenarios. This reliability makes the method suitable for use in other countries or market sectors. Furthermore, the workflow is transparent and reproducible, allowing other researchers and practitioners to adapt it for their own needs.
The results have important implications for retailers and urban planners. For retailers, the analysis highlights new growth opportunities in places that might otherwise be missed by traditional market studies. For policymakers, it underscores the need to address service disparities beyond urban centres, aligning with federal priorities to improve rural access [32].
That said, the framework has some limits. It draws on demographic and retail presence data that are essentially static, and therefore does not capture factors such as household purchasing power, the rise in e-commerce, or rapid market shifts. These omissions should be kept in mind when using the findings for planning or investment.
Future work could address these gaps by following changes over time, adding consumer mobility data, or linking the analysis to transaction-level evidence. Another valuable extension would be to adapt the workflow into interactive tools—such as online dashboards—that planners and firms could use directly in decision-making.
To close, the analysis makes clear that spatial data are not just an academic tool but a guide for very concrete choices in business and planning. The maps highlight where expansion is possible and where basic services are missing, in cities and in small towns alike. Used in this way, spatial methods can help create economies that are both more accessible and more balanced. What stands out here is not just the reproducible geospatial workflow, but also the explicit attention to spatial dependence and the consistent identification of underserved areas. Together, these elements form the central contribution of the work and provide a solid basis for further research and applied progress in retail geography.

Funding

This work was funded by the EU’s NextGenerationEU instrument through the National Recovery and Resilience Plan of Romania—Pillar III-C9-I8, managed by the Ministry of Research, Innovation and Digitalization, within the project with code CF 158/31.07.2023, contract no. 760248/28.12.2023.

Data Availability Statement

The data supporting the findings of this study are available from publicly accessible sources. Demographic data were obtained from the 2011 German Census, available through the German Federal Statistical Office. Retail shop location data were sourced from OpenStreetMap (OSM, https://www.openstreetmap.org/, accessed on 15 July 2025). In addition to the original Zensus 2011 datasets available from the Federal Statistical Office, the cleaned 1 km2 Geopackage used in this study has been deposited on Zenodo (DOI: https://doi.org/10.5281/zenodo.16887196) to facilitate reproducible research. The Geopackage retains NA values for cells where attributes were censored in the original release.

Conflicts of Interest

The author declares no conflicts of interest. The funders had no role in the design of the study; in the collection, analyses, or interpretation of data; in the writing of the manuscript; or in the decision to publish the results.

Abbreviations

The following abbreviations are used in this manuscript:
AbbreviationDescription
GISGeographic Information System
GWRGeographically Weighted Regression
LISALocal Indicators of Spatial Association
OSMOpenStreetMap
POIPoint of Interest
ENPEffective Number of Parameters
AICcCorrected Akaike Information Criterion
RSSResidual Sum of Squares
EPSGEuropean Petroleum Survey Group (CRS standard)
LAEALambert Azimuthal Equal Area
SSuitability Score
RR (Statistical Computing Language)

Appendix A

Table A1. OSM shop data: processing workflow (reproducible checklist).
Table A1. OSM shop data: processing workflow (reproducible checklist).
StepPurposeR Functions (Package)Key Settings/InputsOutputQA/Notes
1. Query scopeDefine metro targets from censusst_centroid (sf), reverse geocode (tmaptools::rev_geocode_OSM)Centroids of metro polygons; city namesCity listEnsures OSM queries cover functional metros
2. Download POIsRetrieve retail POIsosmdata::opq, osmdata::add_osm_feature, osmdata::osmdata_sfkey = “shop”Raw OSM points and waysRetry if empty response; log query
3. Keep pointsUse only point geometriesbase subsetting or dplyr::bind_rowsosm_points onlyPoint layerAvoid centroiding polygons to keep locations conservative
4. Harmonise CRSMatch census grid CRSsf::st_transformEPSG:3035 (ETRS89/LAEA)Points in 3035Equal-area units for km2 logic
5. Clip to GermanySpatially bound datasf::st_intersection (or terra::crop/mask)Germany boundary (3035)Points within DERemoves overspill from city-based queries
6. Rasterise to gridCount shops per 1 km cellterra::rasterizeTarget raster = 1 km census lattice; fun = “length”POI raster (shops/cell)Equal to shops per km2 in 3035
7. Save artefactsReuse & sharesf::st_write, saveRDSGeoPackage .gpkgand .rdsPersistent outputsVersion and timestamp files
8. DescriptivesSanity-check contenttable, summary, dplyr::countshop tag frequenciesTop categories tableLook for odd spikes or empty classes
9. SensitivityRobustness to gapsRe-run with metro list tweaks; overlay with suitabilityAlt. shop surfacesCorrelations; white-spot stabilityReport in the Results Section.
Table A2. Distribution of grid cells across suitability classes.
Table A2. Distribution of grid cells across suitability classes.
Suitability ClassCount of CellsPercent (%)
Very low61,46131.56
Low91,98147.22
Medium40,30920.70
High9390.48
Very high840.04
Note: Based on 194,774 valid grid cells classified into five suitability categories.
Table A3. Priority cells (n = 40).
Table A3. Priority cells (n = 40).
Cell_idxyPopulation_DensitySuitability_ScorePoino_ShopHigh_SuitPriority
110.0468353.53533.607030868530271.73079395294189−0.438578486442566TRUETRUETRUE
210.1359153.53535.3084340095521.77795958518982−0.438578486442566TRUETRUETRUE
310.1581853.490764.999906539916991.99984693527222−0.438578486442566TRUETRUETRUE
411.0267149.326264.788798809051511.77483284473419−0.438578486442566TRUETRUETRUE
511.4164448.168223.535937070846561.73480463027954−0.438578486442566TRUETRUETRUE
611.5611948.212765.200772762298581.72720503807068−0.438578486442566TRUETRUETRUE
711.5723348.212764.538006305694581.74321269989014−0.438578486442566TRUETRUETRUE
811.62848.079143.595027685165411.88083028793335−0.438578486442566TRUETRUETRUE
911.6391448.079144.022550106048581.98546767234802−0.438578486442566TRUETRUETRUE
1011.6391448.168225.339289188385011.79615068435669−0.438578486442566TRUETRUETRUE
1111.6502748.079144.019826889038091.567143201828−0.438578486442566TRUETRUETRUE
1211.6614148.101415.346722602844241.85487759113312−0.438578486442566TRUETRUETRUE
1311.6614148.112545.339814186096191.7132865190506−0.438578486442566TRUETRUETRUE
1412.4519951.352834.416184902191161.80729699134827−0.438578486442566TRUETRUETRUE
1513.1757752.544285.518380641937261.93240034580231−0.438578486442566TRUETRUETRUE
1613.2759952.432935.112660884857181.69892489910126−0.438578486442566TRUETRUETRUE
1713.3093952.566553.66787290573121.77242338657379−0.438578486442566TRUETRUETRUE
1813.3205352.64452.678203105926511.74331593513489−0.438578486442566TRUETRUETRUE
1913.4875552.622234.406207084655761.59593629837036−0.438578486442566TRUETRUETRUE
2013.4986952.622234.140232086181641.69896113872528−0.438578486442566TRUETRUETRUE
2113.5098252.444074.934886932373051.94792759418488−0.438578486442566TRUETRUETRUE
2213.5432352.399534.221350193023681.70683979988098−0.438578486442566TRUETRUETRUE
238.510250.050044.204771518707281.77710378170013−0.438578486442566TRUETRUETRUE
248.543650.116854.42494726181031.86455512046814−0.438578486442566TRUETRUETRUE
258.5992850.083444.753324031829831.82068145275116−0.438578486442566TRUETRUETRUE
268.5992850.094584.62684822082522−0.438578486442566TRUETRUETRUE
278.6104150.094584.86544084548951.9369603395462−0.438578486442566TRUETRUETRUE
288.6215550.105714.780324459075931.83447432518005−0.438578486442566TRUETRUETRUE
298.6326850.127985.132452964782711.57039332389832−0.438578486442566TRUETRUETRUE
308.6772250.161394.292687892913821.67915105819702−0.438578486442566TRUETRUETRUE
318.6772250.172523.829029083251951.70797193050385−0.438578486442566TRUETRUETRUE
328.7997150.194792.958819866180421.63823735713959−0.438578486442566TRUETRUETRUE
339.1003548.747243.59354925155641.96844232082367−0.438578486442566TRUETRUETRUE
349.1114948.747243.974637985229491.87385642528534−0.438578486442566TRUETRUETRUE
359.2451148.791784.010859489440921.7144593000412−0.438578486442566TRUETRUETRUE
369.6682453.735733.887941360473631.68307244777679−0.438578486442566TRUETRUETRUE
379.7795953.657783.926678419113161.63961470127106−0.438578486442566TRUETRUETRUE
389.9466153.824814.068120002746582−0.438578486442566TRUETRUETRUE
399.9577553.824813.039348125457762−0.438578486442566TRUETRUETRUE
409.9800253.780273.739120244979861.85375678539276−0.438578486442566TRUETRUETRUE

References

  1. Wrigley, N.; Lambiri, D. Convenience Culture and the Evolving High Street. 2014. Available online: https://eprints.soton.ac.uk/371883/1/Opinion_Pieces_Southampton_Nov_2014.pdf (accessed on 15 July 2025).
  2. Reynolds, J.; Wood, S. Location decision making in retail firms: Evolution and challenge. Int. J. Retail Distrib. Manag. 2010, 38, 828–845. [Google Scholar] [CrossRef]
  3. Murad, A.A. Using customers data for defining retail market size: A GIS approach. Int. J. Bus. Inf. Syst. 2009, 4, 340–359. [Google Scholar] [CrossRef]
  4. Murad, A.A. Using GIS for Retail Location Assessment at Jeddah City. Int. J. Adv. Comput. Sci. Appl. 2015, 6, 125–134. [Google Scholar] [CrossRef]
  5. Wang, L.; Fan, H.; Gong, T. The consumer demand estimating and purchasing strategies optimizing of fmcg retailers based on geographic methods. Sustainability 2018, 10, 466. [Google Scholar] [CrossRef]
  6. Huff, D.L. Defining and Estimating a Trading Area. J. Mark. 1964, 28, 34–38. [Google Scholar] [CrossRef]
  7. Clarke, G. Changing methods of location planning for retail companies. GeoJournal 1998, 45, 289–298. [Google Scholar] [CrossRef]
  8. Hernandez, T.; Bennison, D. The art and science of retail location decisions. Int. J. Retail Distrib. Manag. 2000, 28, 357–367. [Google Scholar] [CrossRef]
  9. Malczewski, J. GIS-Based Multicriteria Decision Analysis: A Survey of the Literature. Int. J. Geogr. Inf. Sci. 2006, 20, 703–726. [Google Scholar] [CrossRef]
  10. Anselin, L. Local indicators of spatial association—LISA. Geogr. Anal. 1995, 27, 93–115. [Google Scholar] [CrossRef]
  11. Chacón-García, J. Geomarketing techniques to locate retail companies in regulated markets. Australas. Mark. J. 2017, 25, 185–193. [Google Scholar] [CrossRef]
  12. Caradima, B. Multi-Criteria Suitability Analysis and Spatial Interaction Modeling of Retail Store Locations in Ontario, Canada. Ph.D. Thesis, University of Waterloo, Waterloo, ON, Canada, 2015. [Google Scholar]
  13. Malczewski, J. GIS-based land-use suitability analysis: A critical overview. Prog. Plan. 2004, 62, 3–65. [Google Scholar] [CrossRef]
  14. Lovelace, R.; Nowosad, J.; Muenchow, J. Geocomputation with R; Chapman and Hall/CRC: Boca Raton, FL, USA, 2019; Available online: https://r.geocompx.org/location#fig:census-stack (accessed on 1 June 2025).
  15. Moran, P.A.P. Notes on continuous stochastic phenomena. Biometrika 1950, 37, 17–23. [Google Scholar] [CrossRef] [PubMed]
  16. Chojenta, C.; Getachew, T.; Smith, R.; Loxton, D. Service environment link and false discovery rate correction: Methodological considerations in population and health facility surveys. PLoS ONE 2019, 14, e0219860. [Google Scholar] [CrossRef]
  17. Jiaxuan, E.; Xia, B.; Buys, L.; Yiğitcanlar, T. Sustainable urban development for older australians: Understanding the formation of naturally occurring retirement communities in the greater brisbane region. Sustainability 2021, 13, 9853. [Google Scholar] [CrossRef]
  18. Marteli, A.; Guasselli, L.; Diament, D.; Wink, G.; Vasconcelos, V. Spatio-temporal analysis of leptospirosis in brazil and its relationship with flooding. Geospat. Health 2022, 17, 1128. [Google Scholar] [CrossRef]
  19. Sandar, E.; Laohasiriwong, W.; Sornlorm, K. Spatial autocorrelation and heterogenicity of demographic and healthcare factors in the five waves of COVID-19 epidemic in Thailand. Geospat. Health 2023, 18, 1183. [Google Scholar] [CrossRef]
  20. Arentze, T.A.; Oppewal, H.; Timmermans, H.J. A multipurpose shopping trip model to assess retail agglomeration effects. J. Mark. Res. 2005, 42, 109–115. [Google Scholar] [CrossRef]
  21. Berger, W. Studie sieht Versorgungslücken bei Supermärkten in den Kreisen Esslingen und Göppingen. Stuttgarter Zeitung, 7 April 2023. Available online: https://www.stuttgarter-zeitung.de/inhalt.studie-weisse-flecken-auf-supermarkt-landkarte.3de752a2-781d-4e4e-9862-5265e3a38b2b.html (accessed on 1 July 2025).
  22. Guy, C.; Clarke, G.; Eyre, H. Food retail change and the growth of food deserts: A case study of Cardiff. Int. J. Retail Distrib. Manag. 2004, 32, 72–88. [Google Scholar] [CrossRef]
  23. Hamidi, S. Urban sprawl and the emergence of food deserts in the USA. Urban Stud. 2020, 57, 1660–1675. [Google Scholar] [CrossRef]
  24. Newing, A.; Clarke, G.; Taylor, M.; González, S.; Buckner, L.; Wilkinson, R. The role of traditional retail markets in addressing urban food deserts. The International Review of Retail. Distrib. Consum. Res. 2023, 33, 347–370. [Google Scholar] [CrossRef]
  25. Needham, C.; Sacks, G.; Orellana, L.; Robinson, E.; Allender, S.; Strugnell, C. A systematic review of the australian food retail environment: Characteristics, variation by geographic area, socioeconomic position and associations with diet and obesity. Obes. Rev. 2019, 21, e12941. [Google Scholar] [CrossRef] [PubMed]
  26. Roquel, K.; Abad, R.; Fillone, A. Proximity indexing of public transport terminals in metro manila. Sustainability 2021, 13, 4216. [Google Scholar] [CrossRef]
  27. Żochowska, R.; Kłos, M.; Soczówka, P.; Pilch, M. Assessment of accessibility of public transport by using temporal and spatial analysis. Sustainability 2022, 14, 16127. [Google Scholar] [CrossRef]
  28. Fotheringham, A.S.; Brunsdon, C.; Charlton, M. Geographically weighted regression. In The Sage Handbook of Spatial Analysis; Sage Publications: Singapore, 2009; Volume 1, pp. 243–254. [Google Scholar]
  29. Wheeler, D.C. Geographically weighted regression. In Handbook of Regional Science; Springer: Berlin/Heidelberg, Germany, 2019; pp. 1–27. [Google Scholar]
  30. Zhou, Q.; Wang, C.; Fang, S. Application of geographically weighted regression (GWR) in the analysis of the cause of haze pollution in China. Atmos. Pollut. Res. 2019, 10, 835–846. [Google Scholar] [CrossRef]
  31. Comber, A.; Brunsdon, C.; Charlton, M.; Dong, G.; Harris, R.; Lu, B.; Lü, Y.; Murakami, D.; Nakaya, T.; Wang, Y.; et al. A route map for successful applications of geographically weighted regression. Geogr. Anal. 2023, 55, 155–178. [Google Scholar] [CrossRef]
  32. Federal Institute for Research on Building, Urban Affairs and Spatial Development (BBSR). Indikatoren zur Nahversorgung: Aktuelle Datengrundlagen, Methodik und Analysen zur Erreichbarkeit von Geschäften und Dienstleistungen des täglichen Bedarfs (BBSR-Analysen KOMPAKT, 01/2025); BBSR: Bonn, Germany, 2025. [Google Scholar] [CrossRef]
  33. Neumeier, S. Regional accessibility of supermarkets and discounters in Germany—A quantitative assessment--/Regionale erreichbarkeit von supermarkten und discountern in Deutschland–eine quantitative abschatzung. Landbauforschung 2015, 65, 29–47. [Google Scholar]
  34. Christaller, W. Central Places in Southern Germany; Prentice-Hall: Englewood Cliffs, NJ, USA, 1966. [Google Scholar]
  35. Birkin, M.; Clarke, G.; Clarke, M. Retail Location Planning in an Era of Multi-Channel Growth; Routledge: London, UK, 2017. [Google Scholar]
  36. Birkin, M.; Clarke, G.; Clarke, M.P. Retail Geography and Intelligent Network Planning; John Wiley & Sons: Hoboken, NJ, USA, 2002. [Google Scholar]
  37. Malczewski, J.; Rinner, C. Multicriteria Decision Analysis in Geographic Information Science; Springer: New York, NY, USA, 2015; Volume 1, pp. 55–77. [Google Scholar]
  38. Church, R.L.; Murray, A.T. Business Site Selection, Location Analysis, and GIS; John Wiley & Sons: Hoboken, NJ, USA, 2009; pp. 209–233. [Google Scholar]
  39. Barrington-Leigh, C.; Millard-Ball, A. The world’s user-generated road map is more than 80% complete. PLoS ONE 2017, 12, e0180698. [Google Scholar] [CrossRef]
  40. Han, Z.; Cui, C.; Chen, M.; Wang, H.; Chen, X. Identifying spatial patterns of retail stores in road network structure. Sustainability 2019, 11, 4539. [Google Scholar] [CrossRef]
  41. Hao, F.; Yang, Y.; Wang, S. Patterns of location and other determinants of retail stores in urban commercial districts in Changchun, China. Complexity 2021, 2021, 8873374. [Google Scholar] [CrossRef]
  42. Murad, A. Creating a gis application for retail facilities planning in jeddah city. J. Comput. Sci. 2011, 7, 902–908. [Google Scholar] [CrossRef][Green Version]
  43. Baviera-Puig, A.; Buitrago-Vera, J.; Escriba-Perez, C. Geomarketing models in supermarket location strategies. J. Bus. Econ. Manag. 2016, 17, 1205–1221. [Google Scholar] [CrossRef]
  44. Anselin, L.; Syabri, I.; Kho, Y. GeoDa: An introduction to spatial data analysis. In Handbook of Applied Spatial Analysis: Software Tools, Methods and Applications; Springer: Berlin/Heidelberg, Germany, 2009; pp. 73–89. [Google Scholar]
  45. Rey, S.J.; Anselin, L. PySAL: A Python library of spatial analytical methods. In Handbook of Applied Spatial Analysis: Software Tools, Methods and Applications; Springer: Berlin/Heidelberg, Germany, 2009; pp. 175–193. [Google Scholar]
  46. Sadler, R.C. Integrating expert knowledge in a GIS to optimize siting decisions for small-scale healthy food retail interventions. Int. J. Health Geogr. 2016, 15, 19. [Google Scholar] [CrossRef][Green Version]
  47. Comber, A.; Callaghan, M.; Harris, P.; Lu, B.; Malleson, N.; Brunsdon, C. Gwverse: A template for a new generic geographically weighted R package. Geogr. Anal. 2022, 54, 685–709. [Google Scholar] [CrossRef]
  48. Lu, B.; Dong, Z.; Yue, P.; Qin, K. Spatial Analysis of the Aging Population and Socio-economic Factors of China: Global and Local Perspectives. J. Geod. Geoinf. Sci. 2024, 7, 38. [Google Scholar]
  49. Lu, B.; Hu, Y.; Huang, B. Geographical and temporal density regression. Int. J. Geogr. Inf. Sci. 2025, 39, 1705–1726. [Google Scholar] [CrossRef]
  50. Lu, B.; Hu, Y.; Yang, D.; Liu, Y.; Ou, G.; Harris, P.; Brunsdon, C.; Comber, A.; Dong, G. GWmodelS: A standalone software to train geographically weighted models. Geo-Spat. Inf. Sci. 2025, 28, 648–670. [Google Scholar] [CrossRef]
  51. Benassi, F.; Iglesias-Pascual, R. A local regression approach to studying single-person households and social isolation in the main Spanish cities: A new pathway of socio-spatial polarization? Ann. Oper. Res. 2025, 1–22. [Google Scholar] [CrossRef]
  52. Wang, L.; Fan, H.; Wang, Y. Site selection of retail shops based on spatial accessibility and hybrid bp neural network. ISPRS Int. J. Geo-Inf. 2018, 7, 202. [Google Scholar] [CrossRef]
  53. Marinelli, L.; Fiano, F.; Gregori, G.; Daniele, L. Food purchasing behaviour at automatic vending machines: The role of planograms and shopping time. Br. Food J. 2020, 123, 1821–1836. [Google Scholar] [CrossRef]
  54. Houghtaling, B.; Serrano, E.; Kraak, V.; Harden, S.; Davis, G.; Misyak, S. Availability of supplemental nutrition assistance program-authorised retailers’ voluntary commitments to encourage healthy dietary purchases using marketing-mix and choice-architecture strategies. Public Health Nutr. 2020, 23, 1745–1753. [Google Scholar] [CrossRef]
  55. Bachmid, S. Traditional vs modern groceries from islamic perspective in indonesia. Shirkah J. Econ. Bus. 2024, 9, 103–121. [Google Scholar] [CrossRef]
  56. Bai, H.; McColl, J.; Moore, C.; He, W.; Shi, J. Direction of luxury fashion retailers’ post-entry expansion—The evidence from china. Int. J. Retail Distrib. Manag. 2020, 49, 223–241. [Google Scholar] [CrossRef]
  57. Singleton, A.; Dolega, L.; Riddlesden, D.; Longley, P. Measuring the spatial vulnerability of retail centres to online consumption through a framework of e-resilience. Geoforum 2016, 69, 5–18. [Google Scholar] [CrossRef]
  58. Dwan, B. Using GIS to Explore the Retail Structure of Market Towns in Ireland. Int. J. Appl. Geospat. Res. 2013, 4, 17–31. [Google Scholar] [CrossRef]
  59. Openshaw, S. The Modifiable Areal Unit Problem (CATMOG 38); Geo Books: Norwich, UK, 1984. [Google Scholar]
  60. Fotheringham, A.S.; Wong, D.W. The modifiable areal unit problem in multivariate statistical analysis. Environ. Plan. A 1991, 23, 1025–1044. [Google Scholar] [CrossRef]
  61. International Association of Oil & Gas Producers (IOGP). EPSG Geodetic Parameter Dataset: ETRS89/LAEA Europe (EPSG:3035). IOGP. 2021. Available online: https://www.iogp.org/bookstore/wp-content/uploads/sites/2/woocommerce_uploads/2017/01/373-07-1.pdf (accessed on 11 August 2025).
  62. Khare, A.; Awasthi, G.; Shukla, R. Do mall events affect mall traffic and image? A qualitative study of indian mall retailers. Asia Pac. J. Mark. Logist. 2019, 32, 343–365. [Google Scholar] [CrossRef]
  63. Otterbring, T.; Folwarczny, M.; Tan, L. Populated places and conspicuous consumption: High population density cues predict consumers’ luxury-linked brand attitudes. Front. Psychol. 2021, 12, 728903. [Google Scholar] [CrossRef]
  64. Graham, C. The double jeopardy in high street footfall. J. Place Manag. Dev. 2023, 16, 541–560. [Google Scholar] [CrossRef]
  65. Bécares, L. Health and socio-economic inequalities by sexual orientation among older women in the united kingdom: Findings from the uk household longitudinal study. Ageing Soc. 2020, 41, 2416–2434. [Google Scholar] [CrossRef]
  66. Hiremath, S.; Panda, A.; Prashantha, C.; Pasumarti, S. An empirical investigation of customer characteristics on retail format selection—A mediating role of store image. J. Indian Bus. Res. 2022, 15, 55–75. [Google Scholar] [CrossRef]
  67. Deshwal, P. Customer experience quality and demographic variables (age, gender, education level, and family income) in retail stores. Int. J. Retail Distrib. Manag. 2016, 44, 940–955. [Google Scholar] [CrossRef]
  68. Giordano, C.; Alboni, F.; Cicatiello, C.; Falasconi, L. Do discounted food products end up in the bin? an investigation into the link between deal-prone shopping behaviour and quantities of household food waste. Int. J. Consum. Stud. 2018, 43, 199–209. [Google Scholar] [CrossRef]
  69. Carreño, P.; Silva, A. Fruit and vegetable expenditure disparities: Evidence from chile. Br. Food J. 2019, 121, 1203–1219. [Google Scholar] [CrossRef]
  70. Song, Z.; Duijn, M.; Vlist, A. Tenant mix and retail rents in high street shopping districts. J. Real Estate Financ. Econ. 2020, 67, 72–107. [Google Scholar] [CrossRef]
  71. Yoshimura, Y.; Santi, P.; Arias, J.; Zheng, S.; Ratti, C. Spatial clustering: Influence of urban street networks on retail sales volumes. Environ. Plan. B Urban Anal. City Sci. 2020, 48, 1926–1942. [Google Scholar] [CrossRef]
  72. Astuti, P.; Mulyawan, K.; Sebayang, S.; Kurniasari, N.; Freeman, B. Cigarette retailer density around schools and neighbourhoods in bali, indonesia: A gis mapping. Tob. Induc. Dis. 2019, 17, 55. [Google Scholar] [CrossRef]
Figure 1. Integrated geospatial workflow: MCDA-derived suitability, cluster diagnostics (Moran’s I, LISA), and GWR, applied at 1 km national scale using 2011 Census and OSM data. Note: The figure represents the methodological workflow implemented through geospatial programming using the R language within the RStudio environment (Version 2024.04.2+764). The code for generating this flowchart was developed on the Overleaf platform using LaTeX and TikZ coding. Solid arrows trace the main pipeline (data → suitability → integration → priority cells → outputs). Dotted connectors indicate how statistical clustering and spatially varying effects inform and refine the identification of priority opportunity cells Source: Coded and compiled by the author.
Figure 1. Integrated geospatial workflow: MCDA-derived suitability, cluster diagnostics (Moran’s I, LISA), and GWR, applied at 1 km national scale using 2011 Census and OSM data. Note: The figure represents the methodological workflow implemented through geospatial programming using the R language within the RStudio environment (Version 2024.04.2+764). The code for generating this flowchart was developed on the Overleaf platform using LaTeX and TikZ coding. Solid arrows trace the main pipeline (data → suitability → integration → priority cells → outputs). Dotted connectors indicate how statistical clustering and spatially varying effects inform and refine the identification of priority opportunity cells Source: Coded and compiled by the author.
Ijgi 14 00342 g001
Figure 2. Population density vs. suitability score with regression line. Source: Estimation results, generated by the author in R. Note that population density carries the highest weight (30%) in the suitability score. The scatterplot should therefore be interpreted as showing how the remaining 70% of the weighted criteria modulate the suitability–population density relationship, rather than as a simple bivariate correlation.
Figure 2. Population density vs. suitability score with regression line. Source: Estimation results, generated by the author in R. Note that population density carries the highest weight (30%) in the suitability score. The scatterplot should therefore be interpreted as showing how the remaining 70% of the weighted criteria modulate the suitability–population density relationship, rather than as a simple bivariate correlation.
Ijgi 14 00342 g002
Figure 3. Histogram of suitability scores. Source: Estimation results, generated by the author in R. Note: suitability scores are z-standardised for comparability across layers; values below zero therefore indicate below-average suitability relative to the national distribution, not negative utility.
Figure 3. Histogram of suitability scores. Source: Estimation results, generated by the author in R. Note: suitability scores are z-standardised for comparability across layers; values below zero therefore indicate below-average suitability relative to the national distribution, not negative utility.
Ijgi 14 00342 g003
Figure 4. National retail suitability (EPSG:3035). Source: Estimation results, generated by the author in R. Note: Background shows suitability in five Fisher–Jenks classes (light → dark yellow → red). Major cities labelled; state borders and rivers shown for reference.
Figure 4. National retail suitability (EPSG:3035). Source: Estimation results, generated by the author in R. Note: Background shows suitability in five Fisher–Jenks classes (light → dark yellow → red). Major cities labelled; state borders and rivers shown for reference.
Ijgi 14 00342 g004
Figure 5. Moran scatterplot of suitability vs. spatial lag (k = 5 nearest neighbours). Source: Estimation results, generated by the author in R.
Figure 5. Moran scatterplot of suitability vs. spatial lag (k = 5 nearest neighbours). Source: Estimation results, generated by the author in R.
Ijgi 14 00342 g005
Figure 6. Spatial clustering of suitability (LISA) on national backdrop (EPSG:3035). Source: Estimation results, generated by the author in R. Note: Overlays show LISA categories with colour + shape: High–High (red circles), Low–Low (blue squares), High–Low (orange triangles), Low–High (light-blue diamonds). Background greyscale indicates 5-class suitability. Major cities labelled; state borders and rivers shown for reference.
Figure 6. Spatial clustering of suitability (LISA) on national backdrop (EPSG:3035). Source: Estimation results, generated by the author in R. Note: Overlays show LISA categories with colour + shape: High–High (red circles), Low–Low (blue squares), High–Low (orange triangles), Low–High (light-blue diamonds). Background greyscale indicates 5-class suitability. Major cities labelled; state borders and rivers shown for reference.
Ijgi 14 00342 g006
Figure 7. “White-spots” (strict): Cells in the top 10% of the standardised suitability surface with zero shops. Source: Estimation results, generated by the author in R. Note: Red symbols mark candidate opportunity cells.
Figure 7. “White-spots” (strict): Cells in the top 10% of the standardised suitability surface with zero shops. Source: Estimation results, generated by the author in R. Note: Red symbols mark candidate opportunity cells.
Ijgi 14 00342 g007
Figure 8. “White-spots” (relaxed): Cells in the top 10% of the standardised suitability surface with ≤1 shop. Source: Estimation results, generated by the author in R. Note: Red symbols mark candidate opportunity cells.
Figure 8. “White-spots” (relaxed): Cells in the top 10% of the standardised suitability surface with ≤1 shop. Source: Estimation results, generated by the author in R. Note: Red symbols mark candidate opportunity cells.
Ijgi 14 00342 g008
Figure 9. Spatial variation in local GWR coefficients for (a) population, (b) mean age, and (c) POI (shop density). Higher values indicate a stronger positive association with retail suitability in those locations. Source: Estimation results, generated by the author in R 4.4.2.
Figure 9. Spatial variation in local GWR coefficients for (a) population, (b) mean age, and (c) POI (shop density). Higher values indicate a stronger positive association with retail suitability in those locations. Source: Estimation results, generated by the author in R 4.4.2.
Ijgi 14 00342 g009
Figure 10. Spatial variation in local GWR coefficients for (a) population, (b) mean age, and (c) POI (shop density) in the Hamburg metropolitan area. Higher values indicate a stronger positive association with retail suitability in those locations. The maps highlight that population and age effects peak in the urban core, while POI clustering shows relatively stronger influence in more peripheral zones. Source: Estimation results, generated by the author in R 4.4.2.
Figure 10. Spatial variation in local GWR coefficients for (a) population, (b) mean age, and (c) POI (shop density) in the Hamburg metropolitan area. Higher values indicate a stronger positive association with retail suitability in those locations. The maps highlight that population and age effects peak in the urban core, while POI clustering shows relatively stronger influence in more peripheral zones. Source: Estimation results, generated by the author in R 4.4.2.
Ijgi 14 00342 g010
Table 1. Dataset classification.
Table 1. Dataset classification.
ClassPopulation (Inhabitants/km2)% FemaleMean AgeHousehold Size
13–2500–400–401–2
2250–50040–4740–422–2.5
3500–200047–5342–442.5–3
42000–400053–6044–473–3.5
54000–8000>60>47>3.5
6>8000
Source: Adapted from [14] https://r.geocompx.org/location#fig:census-stack. Table constructed and reformulated by the author. Accessed on 15 July 2025.
Table 2. Summary statistics of the sociodemographic variables.
Table 2. Summary statistics of the sociodemographic variables.
StatisticPopulation (%) WomenMean Age Household Size
Min1.001.001.001.00
1st Qu.1.002.002.002.00
Median1.003.003.002.00
Mean1.492.903.062.56
3rd Qu.2.003.004.003.00
Max6.005.005.005.00
Note: The descriptive statistics are computed on the reclassified raster layers rather than on the raw variables. Each indicator was mapped into ordinal suitability classes (1–5), so the reported values are dimensionless suitability scores. No additional normalisation (e.g., z-scores) was applied; the reclassification ensures comparability across indicators by placing all variables on the same ordinal scale.
Table 3. Sensitivity analysis scenarios: weight vectors and correlation with baseline.
Table 3. Sensitivity analysis scenarios: weight vectors and correlation with baseline.
Scenariow_popw_womenw_agew_hhw_poiPearson r vs. Base
Base (benchmark)0.300.200.200.100.201.000
w2 (↑ women)0.200.300.200.100.200.966
w3 (↑ mean age)0.200.200.300.100.200.960
w4 (↑ household size)0.300.100.200.200.200.964
w5 (balanced)0.250.250.250.100.150.975
↑ indicates a higher weight of that element.
Table 4. Local GWR Coefficient Estimates.
Table 4. Local GWR Coefficient Estimates.
CoefficientMin1st QuartileMedianMean3rd QuartileMax
Population (class)0.2780.3140.3260.3260.3390.379
Mean Age0.0970.1320.1430.1440.1550.196
POI (density)0.0020.0030.0030.0030.0030.004
Note: Coefficients refer to locally estimated effects from the GWR model. Population refers to sociodemographic class; POI refers to point-of-interest density.
Table 5. Top GWR Local Coefficient Locations by Predictor.
Table 5. Top GWR Local Coefficient Locations by Predictor.
PredictorLocal CoefficientLongitudeLatitudeCity/State (Bundesland) (Approximate)
Pop0.3799.47900953.59400Norderstedt/Hamburg
Mean Age0.19610.02263853.56816Ahrensburg/Hamburg
POI0.004079.12411953.96042Rotenburg (Wümme), Niedersachsen
Disclaimer/Publisher’s Note: The statements, opinions and data contained in all publications are solely those of the individual author(s) and contributor(s) and not of MDPI and/or the editor(s). MDPI and/or the editor(s) disclaim responsibility for any injury to people or property resulting from any ideas, methods, instructions or products referred to in the content.

Share and Cite

MDPI and ACS Style

Tudor, C. A Geospatial Framework for Retail Suitability Modelling and Opportunity Identification in Germany. ISPRS Int. J. Geo-Inf. 2025, 14, 342. https://doi.org/10.3390/ijgi14090342

AMA Style

Tudor C. A Geospatial Framework for Retail Suitability Modelling and Opportunity Identification in Germany. ISPRS International Journal of Geo-Information. 2025; 14(9):342. https://doi.org/10.3390/ijgi14090342

Chicago/Turabian Style

Tudor, Cristiana. 2025. "A Geospatial Framework for Retail Suitability Modelling and Opportunity Identification in Germany" ISPRS International Journal of Geo-Information 14, no. 9: 342. https://doi.org/10.3390/ijgi14090342

APA Style

Tudor, C. (2025). A Geospatial Framework for Retail Suitability Modelling and Opportunity Identification in Germany. ISPRS International Journal of Geo-Information, 14(9), 342. https://doi.org/10.3390/ijgi14090342

Note that from the first issue of 2016, this journal uses article numbers instead of page numbers. See further details here.

Article Metrics

Back to TopTop