Next Article in Journal
PGTFT: A Lightweight Graph-Attention Temporal Fusion Transformer for Predicting Pedestrian Congestion in Shadow Areas
Previous Article in Journal
Mixed-Graph Neural Network for Traffic Flow Prediction by Capturing Dynamic Spatiotemporal Correlations
 
 
Font Type:
Arial Georgia Verdana
Font Size:
Aa Aa Aa
Line Spacing:
Column Width:
Background:
Article

The LADM Spatial Plan Information Country Profile for Serbia

by
Aleksandra Radulović
1,*,
Dubravka Sladić
1,
Aleksandar Ristić
1,
Dušan Jovanović
1,
Sead Mašović
2 and
Miro Govedarica
1
1
Faculty of Technical Sciences, University of Novi Sad, 21000 Novi Sad, Serbia
2
Department of Computer Science, University of Novi Pazar, 36300 Novi Pazar, Serbia
*
Author to whom correspondence should be addressed.
ISPRS Int. J. Geo-Inf. 2025, 14(10), 380; https://doi.org/10.3390/ijgi14100380
Submission received: 16 August 2025 / Revised: 17 September 2025 / Accepted: 26 September 2025 / Published: 28 September 2025

Abstract

Spatial planning deals with the organization and regulation of space with the goal to improve the quality of life of its inhabitants. Spatial planning plays a vital role in land administration, encompassing land development, management, land use assessment, resource allocation, and environmental protection. The significance of integrating spatial-planning information into the ISO 19152 Land Administration Domain Model (LADM) framework has been recognized in the LADM second edition, Part 5, where a part for spatial plan information is introduced. The aim of this paper is to analyze the applicability of the LADM Part 5: Spatial Plan Information draft international standard to the Serbian spatial and urban planning system and to develop a country profile for Serbia in alignment with Serbian laws and regulations. An analysis of spatial and urban planning in Serbia will be performed, determining the hierarchy of spatial and urban plans based on an analysis of laws on spatial planning. The created conceptual model for spatial planning for Serbia based on the LADM Part 5: Spatial Plan Information will be harmonized with the previously created LADM country profile for Serbia.

1. Introduction

Land Administration (LA) [1] is the process of managing land, and it involves recording rights, restrictions, and responsibilities on spatial units. Land administration plays a crucial role in every country because it secures property rights, supports economic development, promotes sustainable land use, enables proper urban planning and environmental management, valuation, etc. [2]. Recognizing its importance, a domain model for land administration, named Land Administration Domain Model [3], has been standardized in ISO 19152 standard [4]. It provides an abstract, conceptual model related to parties, basic administrative units, rights, responsibilities and restrictions, spatial units such as parcels and buildings, spatial sources (such as surveying procedures), and spatial representations of data (geometry and topology). Many countries have developed their country profiles as an extension of the LADM to fit their own cadastral organizations, including Serbia. Radulović et al. [5] developed the country profile for Serbia based on the analysis of the Serbian Land Administration System (LAS), which proved that the Serbian LAS is compatible with the LADM.
Spatial and urban planning plays an important role in land administration. It involves the assessment and management of land use, land development, environmental protection, and the optimal utilization of land resources.
Spatial and urban planning is closely related to land administration, because every implementation of the plan involves updating data in the real estate cadastre, i.e., implementing changes in the cadastre. Changes in the real estate cadastre may involve the subdivision of parcels into smaller units where required or the consolidation of multiple parcels into a new one; modifications in rights holders and ownership shares; alterations in the land use (e.g., from vineyard to land under a building); changes in the designated purpose of the parcel (e.g., from agricultural to construction land); as well as other related adjustments. The Republic Geodetic Institute is responsible for maintenance of cadastral data, while urban planning institutes at the city level are responsible for spatial and urban planning. Often, in the implementation of plans, and in order to ensure technical conditions, it is necessary to consult each utility company that has a connection with the parcel (connection to the electrical network, water supply, sewage, gas, district heating, or city cleaning company). Therefore, this process is time-consuming if performed manually, so it is necessary to automate it to improve efficiency. One of the potential solutions is the introduction of Service-Oriented Architecture (SOA) and automated service choreography between organizations. Since a well-defined data model is the basis for a successful and efficient system, the first step in the problem-solving process is the definition of a domain model that would combine all the necessary data. ISO 19152 LADM describes the domain model for land administration, while the second version adds a part related to spatial planning through the draft standard ISO 19152 Part 5. The LADM Edition II [6,7] recognized the significance of integrating spatial-planning information into the Land Administration Domain Model (LADM) framework. It introduces a dedicated part, Part 5 of ISO 19152 [8], for spatial-planning information, which provides a comprehensive framework for standardizing spatial planning, including the representation of spatial plans in 3D space and time. As the profile for land administration for Serbia was created in the author’s earlier works, it was logical to test the applicability of ISO 19152 Part 5 for the spatial-planning system in Serbia in order to create a unified domain model for land administration and spatial planning. The unified model would form the basis for the development of SOA, as it will enhance interoperability at both syntactic and semantic levels.
The main goal of this research is to analyze spatial and urban planning in Serbia, as well as LADM Part 5: Spatial Plan Information [9], and develop a country profile for Serbia for spatial and urban planning. This country profile is based on the already developed LADM country profile for Serbia that represents real estate cadastre in Serbia developed in our previous work [5]. Enabling this unified domain model for information management, the link between cadastre and spatial planning will be established, which will facilitate interoperability between these two fields of land administration. The expected outcome is information interoperability as well as better institutional collaboration.
The rest of the paper is structured as follows: Section 2 outlines the methodology for creating the country profile for spatial planning for Serbia based on the LADM Part 5. This section also discusses types of plans and the hierarchy of planning levels in Serbia. Section 3 presents the developed country profile based on the LADM Part 5 (ISO 19152-5) as a result of the established methodology for the creation of country profiles. In Section 4 an analysis is made toward an integrated approach for 3D spatial planning, which is considered as a next phase following the implementation of a developed country profile for spatial planning into practice, while Section 5 provides conclusions and discusses potential future work.

2. Materials and Methods

2.1. Methodological Framework

The development of a conceptual model for spatial and urban planning based on the Land Administration Domain Model (LADM) Part 5 requires a methodology that integrates a literature review, analysis of existing solutions, and adaptation to specific country needs. This methodology outlines the systematic steps necessary to achieve a comprehensive conceptual model that aligns with international standards while addressing local spatial and urban planning needs. The general methodology for creating the LADM country profiles is described by Kalogianni et al. [10] and can be used for developing and extending LADM country profiles to include spatial and urban planning. Figure 1 shows methodological steps that were followed during the development of an LADM-based country profile for spatial planning. These steps are as follows:
Step 1: Conception and Preparation—includes literature review and analysis of cadastre and spatial planning, including relevant laws and regulations, best practices, and their data and processes.
Step 2: Domain Analysis—provides more technical insight into the matter, such as detailed analysis of existing datasets and data dictionaries in both systems and technical specification of frequent processes in which cadastre and urbanism participate. Furthermore, it is required to perform a thorough analysis of ISO 19152 Part 1 and Part 5 and country profiles. This analysis is essential to expand the existing LADM country profile in Serbia with a domain model for spatial planning.
Step 3: Model Development—includes expansion of the existing LADM profile in Serbia with a domain model for spatial planning.
Step 4: Verification and Testing—following the model development, a verification and testing of the model is performed on the example of the most common processes, such as issuing a building permit.
Step 5: Deployment—includes the adoption and implementation of the proposed model into practice through appropriate software module development and deployment, which is out of the scope of this paper.
The first step in the methodology involves conducting a thorough literature review to understand the theoretical foundations related to the cadastre and spatial planning. Proper analysis of the laws and regulations is essential. This involves reviewing existing land administration and spatial-planning policies and how they are mutually related. Furthermore, examining legal, institutional, and technological aspects influencing spatial planning is required. It is necessary to analyze spatial and non-spatial data relevant to spatial and urban planning (the structure of spatial and urban plans). Dynamic aspects of the system represented through processes are also important to analyze because they represent how users interact with the systems.
The following step considers theoretical foundations and best practices related to the LADM standard (ISO 19152), particularly Part 5 and conceptual modeling approaches in land administration. The LADM Part 5 specifically focuses on spatial-planning information. Therefore, a detailed analysis of this part of the standard is required, which includes identifying core concepts, classes, and relationships within LADM Part 5. Existing local data and data dictionaries provide a detailed insight into what data and concepts should be represented in the conceptual model. It is essential to understand how spatial-planning objects are defined and related to land administration objects and to evaluate interoperability with other parts of the LADM and external geospatial standards. Additionally, it is necessary to analyze existing LADM-based models developed in different countries, particularly related to spatial planning (country profiles for spatial plan information). This type of domain analysis helps to identify key components that should be incorporated into the conceptual model and ensures alignment with international standards and best practices. In this way, it is achieved that the conceptual model remains compliant with the LADM while addressing specific spatial and urban planning requirements of the country.
Based on insights from the literature review, the LADM Part 5 analysis, and the country profiles analysis, the next step is the development of the conceptual model. This involves defining key classes and relationships in the model, based on spatial-planning units, rights, regulations, and constraints. This is followed by the incorporation of data structures that support spatial and urban planning processes, ensuring compliance with the LADM Part 5 while allowing customization for country-specific requirements. UML is used as a modeling tool to represent the conceptual model, as required by the standard. Developing country profiles enables tailoring the conceptual model to varying governance structures, legal frameworks, and urban development priorities.
Once the initial conceptual model is developed, it should undergo validation through expert reviews with urban planners, land administration professionals, GIS specialists, and all other parties interested in spatial planning. Pilot testing in selected case studies is also required, followed by the stakeholder consultations to ensure usability and practicality. Demonstrations on the example of the most common processes should also be part of validation. Iterative refinement based on feedback and testing results should then be performed.
To facilitate the transition from a conceptual model to practical implementation, a strategy is developed that includes defining data acquisition and management processes. It requires the establishment of the integration mechanisms with existing spatial databases of geodetic cadastral information systems. To further facilitate implementation into practice, it is necessary to identify technical, institutional, and legal requirements for adoption and develop capacity-building programs for stakeholders.
By following this methodology, a robust and adaptable conceptual model for spatial and urban planning can be developed based on the LADM Part 5. This model will enhance land administration systems, promote interoperability between cadastral and spatial-planning systems and institutions, support sustainable urban development, and provide a standardized framework for integrating spatial-planning information into national and local planning processes. This paper covers the initial development of the conceptual model, while the following steps are anticipated for future work.

2.2. Related Work

Using integrated information management approaches based on standards enables full interoperability and data exchange among organizations. The aim of the LADM is to enable information-related components of land administration to be registered worldwide in a standardized way. Its vision is to enable overall access to land-related information in a ‘spatially enabled society’ [11]. For complete, harmonized, and modernized land administration processes, seamless data exchange among departments within an organization and among organizations is a fundamental requirement. Therefore, interoperability is crucial and should be based on a well-developed LADM country profile for the implementation of a land administration system [12]. Enhanced cross-sector data sharing and an integrated data modeling approach are crucial for achieving land tenure security, which is deeply rooted in the Sustainable Development Goals (SDGs). Land tenure security underpins the SDGs related to poverty reduction, food security, disaster risk management, and gender equality [13]. Land tenure security is a hidden driver of many SDGs, even though it does not show up in the SDG indicators explicitly and is not explicitly measured. However, it creates the conditions for those indicators to improve. It determines who invests, who benefits, who is protected, and who is vulnerable. Without secure tenure, progress on poverty reduction, food security, gender equality, and disaster resilience remains fragile or unsustainable. Without it, people avoid long-term investment, remain vulnerable to eviction, and stay in poverty cycles. Insecure tenure regarding agricultural land discourages investments in farming, which leads to lower productivity and higher hunger risk. Gender equality is mainly related to encouraging women’s ownership and rights over land and properties, which are usually neglected in more traditional societies. Informal settlers without secure tenure often live in hazard-prone areas (floodplains, landslides) because they lack alternatives, increasing disaster risk.
Spatial-planning information was announced in the second edition of the LADM [14,15] to support future sustainable development. Recognizing the importance of the urban space for sustainable development, information from spatial planning affects land administration and vice versa. Therefore, every aspect that influences land use, both from spatial planning and land administration, should be identified, documented, and standardized because they contain legal obligations for governments and citizens. Indrajit et al. [9] discuss how to construct interoperable information between the spatial plan and land administration. They propose the development of a spatial-planning package within the existing LADM standard. The design of the new structure and capabilities of the LADM Edition II is described in [6], and it includes six new parts of the LADM, including the spatial-planning information part. Three-dimensional representations are relevant for all parts. Part 5 deals with spatial-planning information and includes the planned use of the land (zoning), resulting in RRRs (rights, restrictions, and responsibilities). Yılmaz et al. [16,17] aim to establish the common points in planning activities in different countries and to develop a joint spatial-planning system data model based on various countries’ spatial-planning practices and international standards such as the LADM.
Several countries have already developed the LADM Part 5—Spatial Plan Information country profiles, such as Greece [18], Estonia [19], Turkey [20,21] and Indonesia [22]. Poulaki et al. [18] map the existing spatial-planning framework of Greece against the concepts and classes of the LADM Part 5, resulting in the development of a tailored country profile for Greece. This profile is illustrated through UML diagrams, and it will be implemented in a database and validated through instance-level diagrams and practical implementation through case studies.
The LADM-based country profile of Estonia integrating spatial-planning information [19] is tailored to the specific needs of the Estonian LAS and integrates with the Estonian spatial plan database. The study also explores a variety of technical details and implementations, such as the PostgreSQL database created to store this profile and using FME scripts to import detailed plan datasets encoded in IFC format into the database. This integrated database then supports digital permitting processes, automatic plan compliance checks between different levels of spatial plans, etc. Compared to traditional permit processes that are often manual, time-consuming, and prone to errors, automated LADM- and BIM-based permit checking processes offer seamless information exchange in a reliable, efficient, and timely manner [19].
Yilmaz et al. [20,21] proposed a conceptual model for Turkey’s spatial-planning system within the LADM Turkish country profile context. The research explores the capability of the proposed conceptual model for representing spatial-planning data with instance-level diagrams and the implementation opportunities of a technical model.
Indrajit et al. [22] propose spatial plan information extension to the LADM country profile for Indonesia and develop a proof-of-concept on a case study in the two biggest Indonesian cities with adaptation to the current national data management policies. The study shows positive results on improving the LAS’s adaptability by integrating the spatial information infrastructure.
In addition, three-dimensional (3D) land use planning [23] is gaining attention in recent years to support different spatial analyses. Data standards related to 3D geoinformation are crucial to putting into practice 3D spatial planning, such as CityJSON.
Drawing upon these experiences and recent developments, in this research we analyzed spatial planning in Serbia and how it is related to land administration. Then we extend the LADM-based country profile for Serbia with spatial-planning information. When fully implemented into practice, the proposed model will enhance interoperability, automatic constraints, building permits, etc. The model supports building permit issuance by linking each urban parcel with its planning parameters and directly associating it with the issued permit. It enables compliance checks against regulatory plans (e.g., construction index, height limits, setbacks) and ensures consistency between cadastral and planning data through integration. In this way, the model provides a transparent, traceable, and efficient process that connects spatial plans, cadastral records, and permits.

2.3. Organization of Spatial and Urban Planning in Serbia

While we have thoroughly researched the LAS in Serbia, including the geodetic-cadastral information system in our previous work [5], to achieve the goal of this research, it is necessary to understand the main concepts of spatial and urban planning in Serbia.
Spatial and urban planning is guided by the urban development in accordance with the adopted values of a society and the state, defined by laws. Planning is needed to provide an overview of a bigger picture of the space and simultaneously focus on specific details. Therefore, it must reconcile a multitude of different interests so that the result is optimal for the overall society. Planning is a form of state intervention in the land market. It determines who has the right to use the land and how. To be able to plan, the state creates a planning system, a set of laws and other acts that legally regulate planning, as well as various institutions that participate in planning. As a form of state intervention, planning is not contrary to the market but serves to regulate its negative effects and to provide the needs that the sole market cannot. It does so by seeing the urban space as a complex mechanism in which all decisions are mutually connected and then directs the development of such a complex system so that it is optimal in the short term and in the long term.
Planning can be proactive or reactive, depending on whether it anticipates and motivates development or merely services requirements and addresses the negative consequences of construction. The state creates a planning system in relation to what it aims to achieve through planning and to what extent it wants to intervene in the market: housing, traffic, education, sports, environmental protection, noise, etc. These activities and the planning system itself are regulated by the law. The leading law in the field of urban planning in Serbia is the law on planning and construction [24]. The main secondary legal act is the rulebook on the content, method, and procedure of creating spatial and urban planning documents [25]. The following terms are prescribed and defined by the law and bylaws: planning principles and use of space, types of plans and other documents in planning, an administration level at which the plan is adopted, its procedures and participants, who, when, and how makes decisions in planning, what constitutes the content of plans, etc.
There are different types of spatial and urban plans in Serbia defined by the law [26]. Spatial and urban plans are considered planning documents that contain graphic supplements in the form of maps containing spatial data. All planning documents must be adopted by the relevant authorities. Depending on the level of adoption, plans can be at a national, regional, city, or municipality level (local self-government units). Plans can be of a wider or narrower spatial coverage (often called plans of a higher and lower order), while depending on its nature, it can be a strategic plan or a regulatory plan. Ways in which the plans are implemented determine whether a plan is with indirect or direct application of construction rules. The law on planning and construction of the Republic of Serbia explicitly recognizes two main groups of plans: spatial plans and urban plans. The legal distinction exists to separate strategic land management (spatial plans) from regulatory construction rules (urban plans).
Spatial and urban plans are coordinated with each other vertically and horizontally. Vertical alignment of plans implies that the plans are arranged in a hierarchy and that those that are lower in the hierarchy must be aligned with those that are higher. Horizontal harmonization of plans implies that all plans of the same level must be interconnected and coordinated if they are in direct contact (e.g., two neighboring municipalities or two neighboring cities). With the help of vertical and horizontal coordination, it is ensured that all plans are connected and harmonized with the overall spatial development and the wider context they affect. This hierarchy is explicit in terms that urban plans must comply with city/municipal spatial plans (local self-government units), which in turn must comply with regional and republic spatial plans.
Figure 2 shows the types of plans and connections between them. It shows two main groups of plans: spatial and urban plans [27]. Spatial plans are strategic development documents. They determine the strategic goals and priorities of the country’s spatial development. They direct the overall social and economic development and preserve natural resources and cultural heritage. The fundamental spatial plan is the spatial plan of the Republic of Serbia. The highest representative body, the National Assembly, adopts the decision on the development of this plan, as well as the plan itself. The spatial plan of the Republic of Serbia covers the territory of the entire country. It is followed by spatial plans of a narrower scope, which include smaller territorial units. These are spatial plans of the Autonomous Province of Vojvodina [28], various regions throughout Serbia, including the administrative area of the city of Belgrade, cities and municipalities, i.e., local self-government units, and special-purpose areas. Spatial plans for special-purpose areas territorially belong to different spatial units and require special arrangements. Special-purpose areas can refer to areas with economic, natural, or cultural-historical values; areas with the possibility of exploitation of mineral raw materials; tourist potential; hydro potential; etc. Special-purpose areas can also refer to the areas for the implementation of projects that the Government determines are of special importance. In such cases, issuing permits for the construction of facilities is the responsibility of the state or autonomous province and not the local self-government unit, which is otherwise the case.
The level of adoption of spatial (and urban) plans depends on their strategic interest. Spatial plans that define strategic decisions of interest to the state are under the competence of the relevant ministry and are adopted at the level of the government. Those are the spatial plan of the Republic of Serbia, regional spatial plans, and spatial plans of special-purpose areas. The spatial plans of the city/municipality (and all urban plans) that are made for populated places are of a local character and under the jurisdiction of the city or municipality, i.e., local self-government. These plans are spatial plans of the municipalities. Therefore, the city and single municipal spatial plan are at the same local level (level of local self-government), since larger cities (such as Belgrade and Novi Sad) consist of several municipalities.
Spatial plans of special-purpose areas represent an exception in the division of spatial plans. All spatial plans are related to the administrative division of the country, i.e., for territorial units (spatial plan of a specific province, region, or municipality). In contrast, the special-purpose area plans refer to a geographical area and to areas with one dominant purpose (e.g., national park). It can cover the territories of different municipalities and regions and can include a part of a populated place (which is already covered by the urban plans). The most common spatial plans of special-purpose areas are spatial plans of protected areas and spatial plans of infrastructure systems.
The other type of plans are urban plans, and they are divided into a strategic plan, called, General Urban Plan (GUP), and regulatory plans: the General Regulation Plan (GRP) and Detailed Regulation Plan (DRP).
The General Urban Plan is the most important strategic urban plan. The GUP is adopted for all settlements that have city status and also for Belgrade as the capital. As the only urban plan that is also strategic, the GUP presents a vision of the city’s development for a longer period, 20 or more years; sets achievable goals and directions of development that correspond to such a vision; and predicts how those goals will be reached.
For the GUP to be able to present the scenarios of comprehensive and long-term development of the city and the plan by which it is realized, it must rely on other strategic plans: spatial plans (municipality plans, special purpose plans, the spatial plan of the Republic of Serbia) and numerous other strategies and development policies related to space. Due to the large number of sectors, areas, and interests that the GUP must cover, it should also be a common agreement of various experts, competent institutions, investors, citizens, private individuals, and politicians. If such an agreement does not exist or is not implemented, the development of the city is subordinated to individual interests or interests in conjunction with politics and economy and cannot be controlled and directed in a planned manner.
The GUP covers the territory of the entire city and directs its development in the long term, for a period of at least 20 years. Therefore, the GUP directly determines a wide range of spatial topics that comprehensively affect the quality of life in the city. As an urban plan, the GUP simultaneously harmonizes different uses in space (housing, traffic, infrastructure, economy, public services, sports, green areas, etc.), protection of natural and created values in space, environment, nature, cultural heritage, etc.
For the GUP as a strategic plan to be implemented, it needs to be accompanied by regulatory plans. A regulatory plan is an urban plan that regulates construction land and foresees how location conditions are issued, which are one of the conditions to issue a building permit, and how the plan itself is operationalized in space. The implementation of the GUP is carried out by means of the General Regulation Plan (GRP). The general regulation plan and the detailed regulation plan are regulatory, i.e., operational urban plans. Regulatory plans operationalize the strategic solutions of spatial plans and the GUP in order to apply them in a specific area. They are the link between strategic guidelines and building permits.
The General Regulation Plan (GRP) is the most important operational plan. The GRP must be adopted for the entire construction area of all populated places in Serbia that are the headquarters of local self-governments. In addition, the GRP can be created for utility networks and other infrastructure systems, schools, kindergartens, public garages, greenery, etc.
The Detailed Regulation Plans (DRPs) are regulatory plans of a narrower scope but of the same operational character as the GRP. They are created if, due to the complexity of the space, it is necessary to study and plan a part of the city, settlement, or block in more detail. Due to the focus on a detail separated from the wider environment, the DRP must be harmonized with the GRP and other plans, which consider the wider spatial context and which are in turn in accordance with the GUP and other spatial, i.e., strategic, plans.
The GRP and DRP are focused on construction land and directly determine its purpose and construction possibilities. The outcome of these plans is the location conditions that apply to individual construction sites, and based on this, the building permit is obtained.
Table 1 shows the main characteristics and differences in spatial and urban plans, including their level, scope, main content focus, adoption authority, and function. The core conceptual difference between spatial plans and urban plans in Serbia is that spatial plans focus on land (territory, resources, land use, strategic development), while urban plans focus on construction (buildings, parcels, infrastructure inside settlements, architecture indirectly). Spatial plans focus on land and territory as a whole, how they are organized, protected, and developed. They cover large areas (country, region, municipality, or special-purpose zones). Key elements are land use categories (settlements, agriculture, forests, industry, mining, and infrastructure), natural resources, and environmental protection. Their goal is regional development and spatial balance and long-term strategic priorities. Nature is observed as strategic, integrative, territorial management. Urban plans focus on settlements, construction, and the physical form of the urban environment. Key elements are zoning (residential, commercial, industrial, and green areas), building rules (height, density, coverage, alignment), public and communal spaces, and infrastructure within settlements (streets, utilities). Nature is observed on the operational, regulatory level, directly linked to architecture and construction. Direct legal effect is reflected in a detailed regulation plan, which is the basis for issuing building permits.
While spatial plans address land management at a macro level (comparable to the cadastre), the urban plans operate at the micro level of real estate and construction (comparable to the single property). The applicability therefore lies in demonstrating how broad land use and planning principles are operationalized in urban plans and realized in property-level decisions. The case bridges the conceptual gap between land management and real estate development, highlighting the practical consequences of planning for ownership, construction, and investment.
The special-purpose spatial plan is a special case in this group of plans, which is not subordinate to other spatial or urban plans. On the contrary, once adopted, it has legal supremacy within its defined area, and other plans must be adjusted and harmonized to comply with it. It is coordinated with the Republic of Serbia’s spatial plan but can effectively override municipal and urban plans if there is a conflict. It regulates areas of special national or local importance, such as infrastructure corridors (highways and railways, energy lines), protected areas (national parks, cultural heritage zones), military or other strategic areas. It is adopted at the republic level by the Government of Serbia and has direct implementation power. The special-purpose spatial plan is rather “parallel” to other plans than subordinate, but once adopted, it overrides municipal and urban plans within its area.
As an example of different types of plans, spatial and urban plans for the city of Novi Sad are demonstrated in the following figures. Figure 3 shows an example of graphic supplements in the form of thematic maps containing spatial data for the spatial plan. It shows the hierarchy of the spatial plans with different regional scopes. Those are 1. The spatial plan of the Republic of Serbia; 2. the regional spatial plan of the Autonomous Province of Vojvodina; 3. the spatial plan of the city of Novi Sad; and 4. the special-purpose spatial plan of the infrastructure corridor of the oil pipeline from SOS Turija North to the Novi Sad oil refinery, with elements of detailed regulation. Thematic maps of the spatial plans are usually divided into three main types of maps: the map of the main purpose of the land, the map of infrastructure, and the map of protected sites. The map of the main purpose of the land shows land cover and land use (forest land, agricultural land, water bodies, construction land, etc.). The map of infrastructure contains spatial data of settlement networks, social services networks, and infrastructure networks (such as power lines, gas pipelines, telecommunication networks, water supply, and other utility networks). The map of protected sites contains spatial data about natural resources, environmental protection, tourist sites, etc. The spatial plan of the special purpose area of the infrastructure corridor of the oil pipeline shows visible cadastral parcels, and it includes detailed regulatory elements; therefore, it can be considered an operational plan.
Figure 4 shows an example of a thematic map that represents graphic supplements of the 1. general urban plan of the city of Novi Sad, 2. general regulation plan of a wider area around the campus of the University of Novi Sad, and 3. detailed regulation plan of the campus area. The GUP contains many layers of spatial data related to the city inventory, such as administrative buildings, hospitals, schools, hotels, green and recreational areas (parks, sports areas), housing, communal areas (markets, cemeteries, …), religious objects, city infrastructure, cultural goods, protected monuments, etc. Most of the content of the map is represented in two states: existing (current state) and planned (future state).
The GUP of the city of Novi Sad contains three thematic maps. The thematic map about the purpose of the land contains the following main thematic groups: housing, city centers, specialized centers, public services and green areas, transport infrastructure, utility networks, business areas, and other purposes. The thematic map about transport infrastructure contains the current and future (planned) state of the city’s traffic infrastructure (different types of roads, public transport network, bus stations, tunnels, parking and public garages, bicycle corridors, pedestrian lanes, railway network, railway stations, waterways, docks, etc.). The thematic map about protected natural and cultural areas contains protected areas, monuments of nature such as city parks, habitats of protected species, ecological corridors, cultural–historic sites with protected surroundings, etc.
The GRP of the campus area of the University of Novi Sad shows the division of the space into spatial unit groups (university park, university complex, part of the water area of the Danube River, residential area, city park) and blocks. Each block has its number, and its content is presented in detail in the DRP. Spatial features on the map include university, residential buildings, sports terrain, school and kindergarten, health facility, parks and recreational areas, etc.
The thematic map of the DRP for the campus area of the University of Novi Sad shows the second spatial unit group of the GRP—the university complex. It shows areas of scientific and educational purposes, student standards (dormitory and canteen), scientific institutes, cultural facilities, block areas in the university complex, common block areas, student sport terrain, public garage and parking, and additional facilities and infrastructure. It also shows the current and future regulation line.
In summary, the spatial plan of the city of Novi Sad provides the long-term strategic framework for land use and infrastructure across the whole territory of the city, which comprises two city municipalities (Novi Sad and Petrovaradin) comprising seventeen urban settlements (Novi Sad, Petrovaradin, Sremska Kamenica, Futog, Kać, …), while the general urban plan for the city refines only the urban area into zoning and development rules. The difference is thus both in territorial scope and in level of detail (broad land use vs. regulatory zoning and construction rules). The main content of the spatial plan of Novi Sad focuses on functional zones (urban settlement, agriculture, forest, water protection, and industrial zones), infrastructure corridors (transport and energy), and protection regimes (environment, natural and cultural heritage). The main content of the general urban plan for Novi Sad focuses on zoning of the urban area (residential, mixed-use, commercial, industrial, green space, …), development guidelines, transport and utility infrastructure networks inside the city, new residential blocks, industrial blocks, and large public facilities. It defines urban zones and construction rules at the block level, but not the parcel level, which is regulated by the GRP and DRP. The GUP applies to the territory with an urban character, planned to develop as a unified urban fabric, while suburban and rural settlements (e.g., Futog, Begeč, Kać, Rumenka, Kovilj, etc.) are not covered by the GUP. Instead, they are directly subject to the GRP and DRP regulatory plans.
In Serbia there is both institutional and spatial/graphical overlap between different types of spatial plans. This is partly by design (hierarchy and coordination), but in practice it creates challenges. Institutional overlap arises because multiple authorities prepare and adopt plans (national and local). For example, a special-purpose spatial plan for a highway is prepared by the Republic of Serbia, but it crosses municipal territories where municipal spatial plans already exist. Spatial overlap arises because plans cover the same physical territory but at different scales and levels of detail. The Republic of Serbia’s spatial plan covers the whole state, overlapping with every lower-level plan. Special-purpose plans overlap with all other plans on the territory they affect. Urban plans overlap with municipal spatial plans but add detail. This is managed by the hierarchy principle, which assumes primacy of higher-level plans. If a special-purpose plan (e.g., for a highway corridor) conflicts with local urban or municipal plans, it has legal primacy. Local plans are then revised or harmonized afterwards. During preparation, draft plans are sent for public review and institutional coordination (ministries, public enterprises, municipalities). This ensures consistency and reduces contradictions. Overlaps are often managed by using different scales and levels of generalization. Serbian law on planning and construction obliges compliance checks before adoption. Spatial overlaps are resolved through hierarchy (higher-level plans prevail), harmonization during the drafting process, and later amendments of lower-level plans if a higher-level or special-purpose plan changes the framework.

3. Results

3.1. LADM-Based Spatial-Planning Profile for Serbia

To develop a data model for spatial planning in Serbia, it is essential to consider existing international standards. As already mentioned, ISO 19152, known as the Land Administration Domain Model (LADM) [3], is currently being revised to expand its scope and level of detail. The updated standard is divided into six distinct parts, each addressing specific aspects of land administration. The LADM Part 5: Spatial Plan Information [8] draft standard defines a general schema for spatial planning within the context of land administration. This part proposes the integration of spatial plans with land administration systems, enhancing the management and dissemination of planning information. Since a country-specific LADM profile for Serbia has already been developed by the authors [5], along with an extension for utility networks [31], the next logical step is to assess whether the LADM Part 5 is also applicable to spatial planning in Serbia.
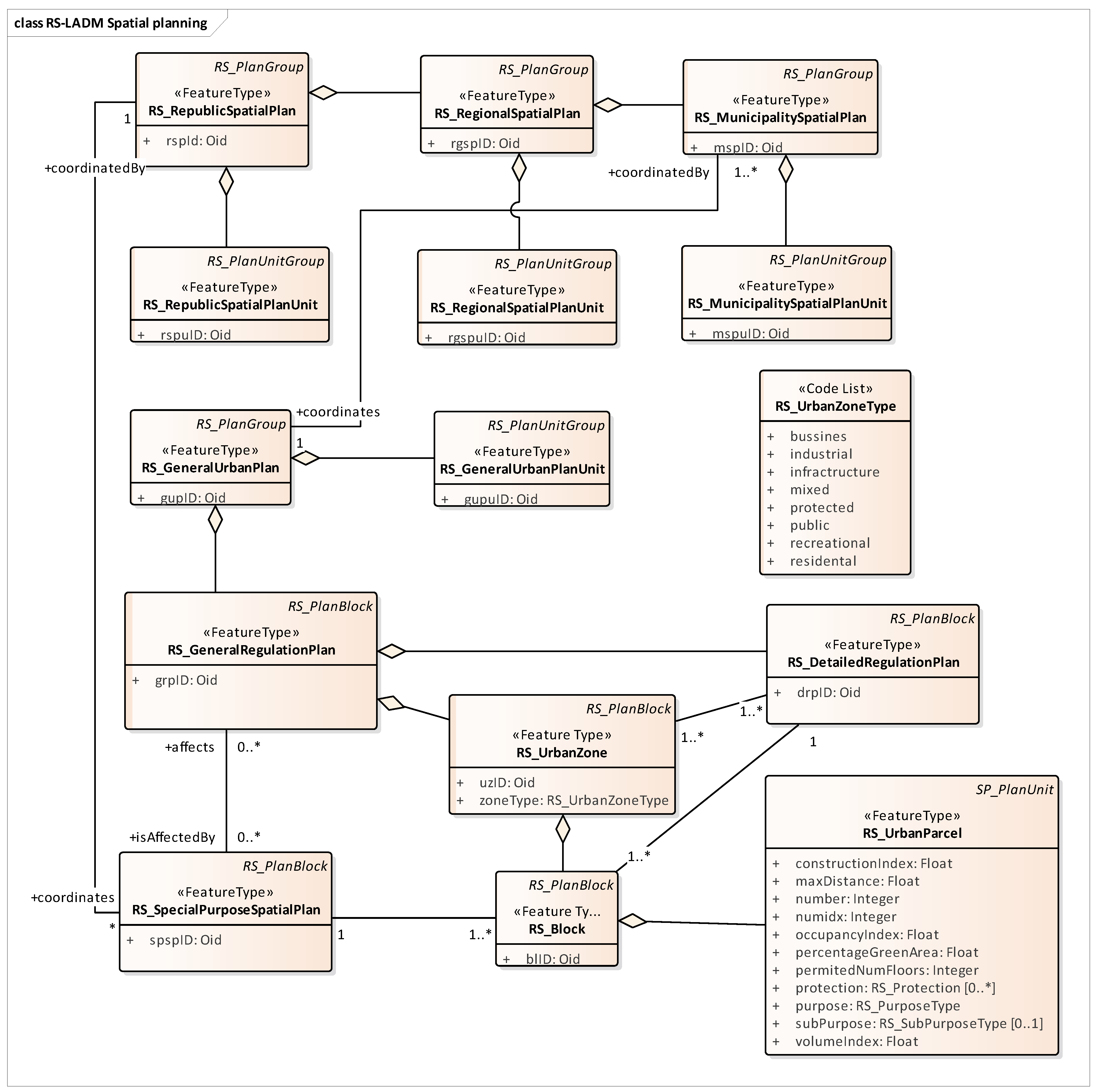
The spatial-planning package in the LADM Part 5 comprises five core classes, each designed to capture different aspects of spatial planning through distinct attributes. These classes are SP_PlanGroup, SP_PlanUnitGroup, SP_PlanBlock, SP_PlanUnit, and SP_Permit. SP_PlanGroup functions as a hierarchical structure, organizing spatial planning into different levels to facilitate the classification of spatial plans. SP_PlanUnitGroup represents areas associated with broader planning levels, covering larger spatial regions. SP_PlanBlock defines general land use recommendations or requirements for a specific area and, from a geometric perspective, consists of one or more SP_PlanUnits. SP_PlanUnit represents the smallest uniform spatial area at the most detailed scale, offering the highest level of granularity. Finally, SP_Permit contains information about permits issued by authorities to parties for specific actions on an SP_PlanUnit.
To determine whether the LADM Part 5 is suitable for spatial planning in Serbia, it is essential to analyze which types of plans can be represented by each class. To achieve this, the classes RS_PlanGroup, RS_PlanGroupUnit, RS_PlanBlock, RS_UrbanParcel, and RS_Permit are derived from SP_PlanGroup, SP_PlanUnitGroup, SP_PlanBlock, SP_PlanUnit, and SP_Permit, respectively (Figure 5).
As described in the previous sections, the law on planning and construction in Serbia [24] establishes the rules for spatial planning, with spatial and urban plans serving as the primary planning instruments. Spatial plans are strategic development documents that define the country’s spatial development goals and priorities. The fundamental spatial plan is the spatial plan of the Republic of Serbia, followed by spatial plans covering smaller territorial units, such as regions and municipalities. Urban plans are categorized into strategic general urban plans and regulatory plans, which include the general regulation plan and the detailed regulation plan. The general urban plan is the most significant strategic urban plan and is adopted for all settlements designated as cities.
The national, regional, and municipal spatial plans, as well as the general urban plan, are all strategic plans for different administrative units. They consist of planning solutions organized by thematic areas, which are typically represented through multiple thematic maps (Figure 3). Therefore, these types of plans can be modeled as plan groups (RS_PlanGroup), each comprising plan group units (RS_PlanGroupUnit) corresponding to different thematic areas.
For the general urban plan, as a strategic plan, to be effectively implemented, it must be accompanied by a regulatory plan—an urban plan that regulates construction land and defines the conditions for issuing building permits, thereby operationalizing the plan in physical space. The category of spatial plans also includes spatial plans for special-purpose areas, which cover territories spanning different spatial units and require specialized planning similar to regulatory urban plans. The general regulation plan, detailed regulation plan, and plans for special-purpose areas are considered operational plans, as their analysis extends down to the parcel level (Figure 3 and Figure 4). These plans can be represented as plan blocks (RS_PlanBlock), each consisting of urban parcels (RS_UrbanParcel).
RS_PlanGroup and RS_PlanBlock share common additional attributes that define key aspects of the planning process. These attributes include the level of executive authority at which the plan is adopted (adoptionLevel), whether the plan is implemented directly or indirectly (method), the scope of the plan’s impact (planCoverage), and whether the plan is strategic or operational/regulatory (planCharacter).
Spatial plans are created for a specific time period, so the attributes beginYear and endYear are added to RS_PlanGroup to indicate the start and end years of the plan. Since spatial plans cover various thematic areas, the class RS_PlanUnitGroup includes additional attributes to specify one or more thematic areas (function) and provides a link to a generated map containing all spatial information for the selected thematic areas (mapPdfLink). Thematic areas are represented using the RS_HigherLevelSpaceFunction code list, which includes values related to land use, utility infrastructure, transportation, tourism, settlements, environmental protection, and other relevant categories.
To provide a detailed representation of the relationships and connections between plans, specific classes have been developed for each type of plan (Figure 6). RS_RepublicSpatialPlan represents the highest-level plan in Serbia and consists of multiple units (RS_RepublicSpatialPlanUnit) corresponding to different thematic areas, such as existing or planned land use, transportation, and infrastructure. As the overarching plan, the Republic of Serbia’s spatial plan serves as a framework for all other spatial plans. Next in the hierarchy are regional spatial plans (RS_RegionalSpatialPlan), which are developed for districts or provinces, such as the Autonomous Province of Vojvodina in northern Serbia. Different thematic areas within these plans are represented by RS_RegionalSpatialPlanUnit. At the lowest level of the hierarchy are municipality spatial plans (RS_MunicipalitySpatialPlan) and their corresponding municipality spatial plan units (RS_MunicipalitySpatialPlanUnit). All lower-level plans must be aligned with those at higher levels to ensure consistency and coordination across the planning framework.
The general urban plan belongs to the group of urban plans, but as a strategic plan, it is also represented as a plan group (RS_GeneralUrbanPlan) with associated plan units (RS_GeneralUrbanPlanUnit). These plans are developed for cities and are more detailed than municipal plans. They must be coordinated with the municipal spatial plans of the municipalities that belong to the city. This coordination is ensured through an association link between the classes RS_GeneralUrbanPlan and RS_MunicipalitySpatialPlan.
The general regulation plan and the detailed regulation plan are operational urban plans. The general regulation plan must be adopted for the entire construction area of all populated places in Serbia that serve as seats for local self-government units. Additionally, it can be developed for networks such as traffic or infrastructure systems, schools, kindergartens, public garages, green spaces, and more. Detailed regulation plans are smaller-scale regulatory plans created when it is necessary to study and plan a specific part of the city, settlement, or block in greater detail due to the complexity of the area. These plans focus on construction land and directly determine its purpose and development potential. The outcome of a regulatory plan is the location conditions that apply to individual urban parcels, which are used as the basis for issuing building permits.
Regulatory or operational plans are derived from the RS_PlanBlock class. These plans provide all the necessary information at the urban parcel level, which may involve the splitting or merging of cadastral parcels. To develop these plans, maximum allowable urban parameters for different urban zones have been defined, including the maximum occupancy index, maximum construction index, and maximum volume index (RS_Indexes).
Regulatory plans include the general regulation plan (RS_GeneralRegulationPlan), the detailed regulation plan (RS_DetailedRegulationPlan), and the special-purpose spatial plan (RS_SpecialPurposeSpatialPlan). The general regulation plan covers several urban zones (RS_UrbanZone) like residential zones, mixed zones, business zones, recreational zones, etc. Each urban zone consists of blocks (RS_Block) of urban parcels (RS_UrbanParcel). Blocks are smaller units within urban zones—usually bounded by streets or other physical boundaries. The detailed regulation plan typically applies to smaller areas, which cover smaller parts of an urban zone and contain several blocks. Special-purpose spatial plans represent an exception in the classification of spatial plans. Unlike plans tied to a specific administrative unit, these plans focus on a geographical area with a single dominant purpose. Consequently, the areas they cover may span multiple territories, municipalities, and regions, or even part of a populated place. These plans are both strategic and regulatory in nature. They define large-scale, strategic development directions while also directly regulating individual parcels, including construction and subdivision rules, as well as ownership relations. While similar to regulatory plans, special-purpose spatial plans are decided by the Government of the Republic of Serbia and are directly coordinated with the Republic of Serbia’s spatial plan. This coordination is achieved through an association between RS_RepublicSpatialPlan and RS_SpecialPurposeSpatialPlan.
Spatial and urban plans are integrated both vertically and horizontally to maintain alignment with broader spatial development objectives. This approach ensures that all plans are interconnected and consider the larger context and the areas they influence. The connections between plan classes are demonstrated through association and aggregation links.
At the lowest level in the hierarchy of spatial and urban planning documents are urban-technical documents (RS_UTProject), including the urban planning project, parceling projects, geodetic work for adjusting the boundaries of neighboring parcels, and the merging of adjacent parcels owned by the same entity. In addition to the urban planning project, a common step prior to issuing location conditions and building permits is the preparation of a parceling project. This project is designed to form an urban parcel (RS_UrbanParcel) in accordance with the guidelines of the adopted plan and may involve the consolidation of cadastral parcels, parts of parcels, or the division of parcels for public purposes. An integral part of the parceling project is the geodetic marking project, which records the planned changes in the national cadastre database.
RS_UrbanParcel is the smallest unit for which the planned or existing land use is recorded. An urban parcel can be equivalent to a cadastral parcel, but it can also be created by merging multiple cadastral parcels or by splitting a single parcel. This process is carried out by the geodetic authority through a parceling project, which results in a new cadastral parcel that corresponds to the urban parcel. As a result, there is an association between the classes RS_UrbanParcel and RS_Parcel, which reflects the state after the parceling project. Class RS_Parcel is introduced in the LADM country profile for Serbia [5].
The urban parcel is described by its basic purpose (RS_PurposeType) and detailed purpose (RS_SubPurposeType), as defined by the Ministry of Construction, Transport, and Infrastructure [32]. Additionally, information on the protection mode (RS_Protection) is recorded. Urban planning parameters such as occupancy index, construction index, volume index, maximum permitted building height, permitted number of floors, distance between buildings, and the percentage of green areas are also defined.
During the planning process, depending on the intended land use, specific permits and consents (RS_Permit) must be obtained. The different categories of these permits are defined by the RS_CategoryType code list. If construction is planned, location conditions (location permits) must be defined, and a building permit must be obtained based on them. In addition to these basic categories of permits, there are other specialized permits such as construction in protected zones permits, cultural and historical protection consents, environmental protection consents, traffic junction consents, utility consents, and more. Some of these permits and consents are prerequisites for others, which is why an association link from the RS_Permit class to itself has been added.
Since all elements of spatial planning have been successfully represented by inheriting the classes of the core LADM Part 5 and adding the necessary attributes and connections, it can be concluded that this standard is applicable to spatial planning in the Republic of Serbia, thus forming an LADM-based spatial-planning profile for Serbia (Figure 5 and Figure 6).

3.2. Model Validation: Use Case for the Detailed Regulation Plan of the Vojinovo Settlement

After confirming that the standard is applicable in Serbia, it is necessary to validate the model using real-life examples. For this purpose, an area in the settlement of Vojinovo, part of the town of Sremska Kamenica, within the municipality of Novi Sad, was selected.
One of the most common procedures during planned building construction is obtaining a location permit based on the conceptual design, followed by a building permit based on the main project. The first step is to gather information about the site where construction is planned. This information is provided in a document called a location permit. To issue this permit, relevant spatial plans are consulted. If available, the first plan to be reviewed is the detailed regulation plan. In the case of the test area, this is the detailed regulation plan of the Vojinovo settlement (Vojinovo 1.4.11/15) [30].
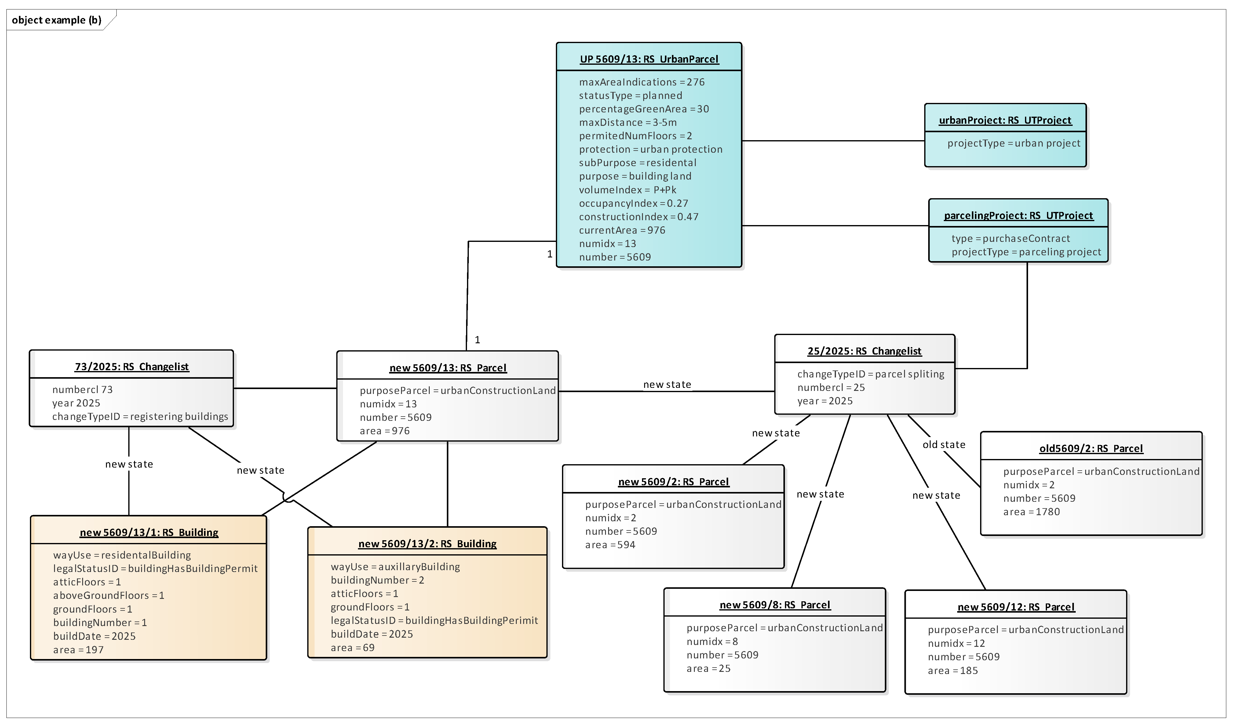
An inspection of this plan revealed that, for parcels 5609/2 and 5606/1 in block 8, the formation of up to four new parcels is planned, as shown in Figure 7a. It is also permissible to create larger construction parcels, provided they do not exceed the maximum allowed size of 1000 m2. Currently, these parcels are designated as construction land, although their existing land use is vineyards owned by the city of Novi Sad.
According to the most recent real estate cadastre records, parcel 5609/13, covering 976 m2 and containing two buildings, was registered on the site of parcel 5609/2 in January 2025 (Figure 7b). Additionally, the area of parcel 5609/2 was reduced, and parcels 5609/8 and 5609/12 were created, both still owned by the city of Novi Sad.
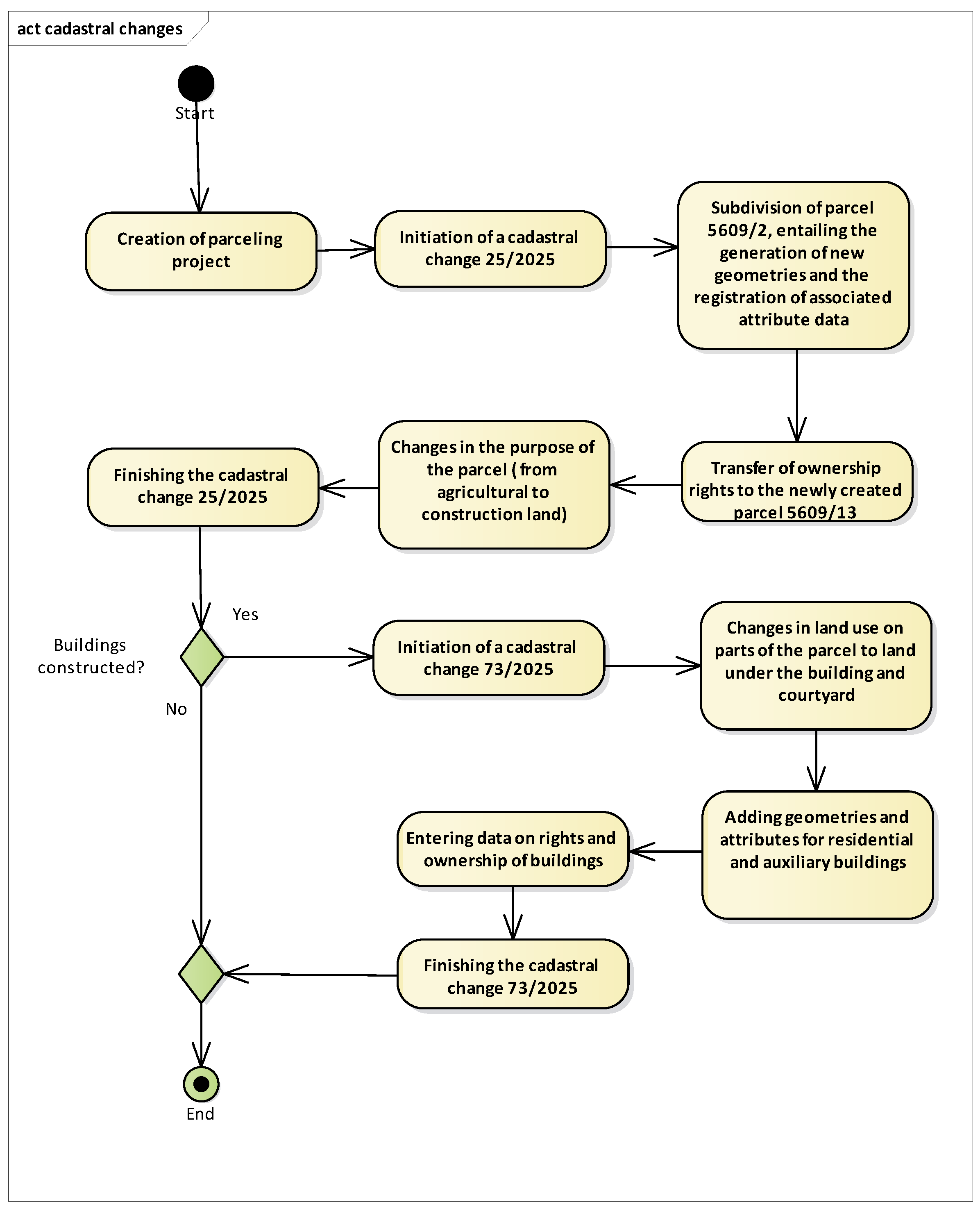
This situation indicates that the potential buyer obtained a location permit confirming whether the cadastral parcel met the requirements for a construction parcel. If it had, the process would have been straightforward, with the cadastral and construction parcels coinciding. However, in this case, it was necessary to prepare a pre-parceling and parceling project and an urban development project.
Following this, a geodetic company with licensed surveyors carried out a site survey and prepared a geodetic report. This documentation was submitted to the Republic Geodetic Institute to obtain official confirmation of the construction parcel’s formation. After the ownership change and subdivision process, parcel 5609/13, with an area of 976 m2, was officially created.
The buyer then obtained additional permits for utility connections like water supply, electricity, and sewerage, where these did not already exist. Finally, a building permit was issued, and two buildings were constructed in accordance with the detailed regulation plan. Both buildings were subsequently registered in the real estate cadastre.
To analyze this case, it is necessary to create an object diagram that describes the procedure in detail and verifies the correctness of the model. The object diagram is presented in Figure 8 and Figure 9. These objects represent the data used for this example from the start to the completion of the process. Figure 8 illustrates instances of classes from the LADM Part 5 profile, while Figure 9 shows their connection to instances of classes from the real estate cadastre, which are part of the LADM country profile for Serbia. Since the use case involves activities within the real estate cadastre, Figure 10 presents an activity diagram illustrating the sequence of cadastral operations that resulted in the situation shown in Figure 7b.
Since a detailed regulation plan exists for the Vojinovo settlement area, an instance of the corresponding class was created in the diagram (Figure 8). The detailed regulation plan of the Vojinovo settlement must be consistent with the general regulation plan of Sremska Kamenica (of which Vojinovo is a part; Sremska_Kamenica_GRP:RS_GeneralRegulationPlan), the general urban plan of the city of Novi Sad (the municipality to which the town belongs; Novi_Sad_GUP:RS_General_Urban_Plan), the spatial plan of the municipality of Novi Sad (Novi_Sad_SP:RS_MunicipalitySpatialPlan), the regional spatial plan of the Autonomous Province of Vojvodina (Vojvodina_SP:RS_RegionalSpatialPlan), and, ultimately, the spatial plan of the Republic of Serbia (Serbian_SP:RS_RepubicSpatialPlan). Accordingly, instances of the relevant classes were added, and the values of key attributes were completed.
In the detailed regulation plan, indexes are defined to determine the maximum number of floors, the maximum construction index, the occupancy index, and the boundaries of the plan area. The index values for an urban parcel are calculated according to the formulas provided in Table 2.
Urban parcel 5609/13 is located in block 8, so an instance of the class corresponding to this block was added. Parcel 5609/13 is a planned construction parcel, of which 30% must remain as green space. The parcel covers 976 m2, with a maximum building height of two floors. The building must be set back 3–5 m from the street. Based on the number of buildings, their floor counts, and the formulas from Table 1, the occupancy index (0.27) and construction index (0.47) were calculated, both below the maximum permitted values. The volume index is not expressed numerically but rather as a combination of possible floors: P (ground floor), 1 (first floor), and PK (attic).
A location permit and a construction permit were obtained for the parcel, and both an urban project and a parceling project were prepared, represented by the corresponding class instances.
For the purpose of constructing the buildings, it was necessary to carry out the corresponding changes in the real estate cadastre. Figure 10 shows the flow of activities performed in the real estate cadastre, while Figure 9 presents instances of classes under the jurisdiction of the Republic Geodetic Authority and illustrates the data changes resulting from the parceling project. With change 25/2025, parcel 5609/2 (1780 m2) was divided into several smaller parcels: 5609/2 (594 m2), 5609/8 (25 m2), 5609/12 (185 m2), and 5609/13 (976 m2). Ownership of parcel 5609/13 was also transferred. In a subsequent change, 73/2025, the newly constructed buildings were registered in the real estate cadastre. This occurred after the issuance of the building permit and completion of construction.
Based on the object diagram, it can be concluded that the developed spatial-planning profile meets the requirements for data recording in Serbia. Its main contribution lies in enabling the integration and harmonization of data from urban planning and the real estate cadastre. Since these datasets are maintained by two separate institutions, in practice the connection would be implemented through appropriate web services, ensuring that the data remains up to date and the links between them are accurate. This approach would significantly streamline and accelerate an otherwise complex procedure.

4. Discussion

Providing a more holistic approach in land administration information management by linking real estate cadastre with spatial and urban planning using standards such as the Land Administration Domain Model (LADM) offers multiple potential benefits to involved parties and institutions. These benefits include interoperability, efficiency, accuracy, decision-making, and future readiness. Therefore, efforts to establish a more integrated approach toward cadastral and spatial-planning information management seem justifiable. The first step in this process involves the creation of the unified country profile as described in the previous section, followed by further implementation steps such as database schema development, ETL (Extract-Transform-Load) operations on data, Web services development and deployment to connect different systems, etc.
Implementation of such a country profile enables improved data integration and interoperability among institutions. The LADM provides a standardized model for land administration, enabling seamless integration between different land-related datasets. It also facilitates interoperability between different agencies and systems, reducing data silos [33].
Integrated information management approach based on the LADM improves decision-making for urban planning. It enables comprehensive zoning and land use planning by integrating spatial planning with legal and administrative land information, which affects property valuation and taxation [34]. It supports conflict resolution by clearly defining overlapping land interests, including public and private ownership.
Beyond 2D geospatial data that is regularly used (such as cadastral maps and spatial and urban plans), there are efforts to introduce 3D information into cadastre and spatial planning. Using 3D cadastre and spatial/urban planning information, authorities can manage complex land rights, including underground [35] and above-ground properties. Three-dimensional spatial information allows planners to visualize and analyze urban expansion, infrastructure, and environmental impacts more clearly. Two-dimensional and 3D information supports smart cities and sustainable development initiatives by integrating land use planning with real-time spatial analysis. Barzegar et al. [36] has proposed such frameworks for spatial analysis in 3D urban land administration. Furthermore, 3D spatial information provides support in urban infrastructure planning by modeling underground utilities and aboveground usage. In addition, 3D spatial information used in urban planning and land administration may be crucial in the near future to accommodate advanced 3D transportation networks in urban low-altitude traffic space [37]. It can also support climate resilience by incorporating spatial data into disaster risk management. Such 3D framework enables future technological advancements such as digital twins and AI-driven planning.
Overall, integrating land administration, cadastre, spatial and urban planning using the LADM and 3D information will enhance efficiency, accuracy, and decision-making. The end goal is to enable smart, sustainable, and resilient cities by ensuring seamless data exchange, improved land governance, and better spatial planning. This approach is crucial for managing modern urban landscapes [38] and addressing the complexities of land ownership and usage in a rapidly changing world.
The scientific contribution of our work lies in establishing a standardized, interoperable framework that systematically integrates land administration data with spatial-planning regulations, which are currently fragmented across legal, institutional, and technical domains, both in Serbia and beyond borders. By formalizing crucial concepts such as the representation of zoning, land use restrictions, and planning rights within the LADM structure, the model enables a consistent linkage between ownership, tenure, and planning provisions, supporting improved decision-making and digital governance, enabling harmonization with national and European spatial data infrastructures. This approach advances theoretical understanding of how land and planning systems can be conceptually unified. It provides a practical methodological basis for development, enabling advanced future applications such as digital twins and automated compliance checking. The developed country profile extended with spatial-planning information is completely novel in Serbia, while among few country profiles in the world that include spatial-planning information. This work may encourage other researchers to develop such LADM-based spatial-planning country profiles in other countries that will suit their specific legal and institutional needs. In this regard, our methodological framework may provide guidance.
In practical terms, extending an LADM country profile with Part 5 spatial-planning information brings significant benefits for both fields: land administration/cadastre and spatial planning. It creates a standardized and interoperable framework that links cadastral data with planning regulations, enabling a clear connection between ownership rights and permitted land use. This integration will advance digital governance and smart city initiatives, providing a basis for automation of procedures such as compliance checking and issuing building permits, while also making overall planning processes more transparent and efficient. It will facilitate harmonizing planning data across different administrative levels.
However, developing and implementing such a profile also faces several challenges and limitations, especially in terms of future implementation into practice. Implementation of such a model is a complex and costly process that requires building professional and technical capacities and coordination between multiple stakeholders, so it may require additional resources. Data quality is often a major barrier, as planning documents may be heterogeneous and outdated. This especially applies to graphic supplements that are created in CAD tools and whose transformation is costly and time-consuming due to the heterogeneity of spatial representations. Sustaining the model and its implementation further depends on skilled professionals and strong governance structures to manage frequent updates in planning information. Without adequate institutional capacity, legal clarity, and long-term investment, the model risks remaining underutilized or confined to pilot projects rather than becoming a fully functional component of national land administration systems.
Future work will include validation of the developed model in practice, stakeholders’ response, and iterative refinements as described in the methodology, which can lead to the adoption of the developed conceptual model as an official country profile. Once adopted, this model may serve as a basis for further development and implementation of the improved LAS, including database generation, ETL operations and dedicated software modules development. Special attention will be paid to 3D spatial-planning development based on standards such as CityGML and BIM/IFC, both scientific and practical.

5. Conclusions

This paper examined the integration of spatial-planning information within the Land Administration Domain Model (LADM) framework, specifically focusing on Part 5—spatial plan information. A detailed analysis of Serbian spatial and urban planning was conducted, identifying the hierarchy of spatial and urban plans based on relevant national laws and regulations. As a result, a conceptual model for spatial planning in Serbia was developed in alignment with the LADM Part 5 and harmonized with the previously established LADM country profile for Serbia. As for future work, there are two directions. One is toward implementation of the developed conceptual model into practice by developing appropriate software modules and institutional capacity building. The other is exploring the potential for an integrated approach to 3D spatial planning, paving the way for enhanced 3D land administration and spatial management in Serbia.

Author Contributions

Conceptualization, Aleksandra Radulović; Data curation, Aleksandar Ristić, Sead Mašović, and Dušan Jovanović; Formal analysis, Dubravka Sladić; Investigation, Aleksandra Radulović; Methodology, Aleksandra Radulović; Project administration, Aleksandar Ristić and Miro Govedarica; Resources, Dušan Jovanović, Sead Mašović, and Miro Govedarica; Software, Aleksandra Radulović and Dubravka Sladić; Supervision, Miro Govedarica; Validation, Dubravka Sladić, Aleksandar Ristić, Dušan Jovanović, and Miro Govedarica; Visualization, Dušan Jovanović; Writing—original draft, Aleksandra Radulović and Dubravka Sladić; Writing—review and editing, Dubravka Sladić and Aleksandar Ristić. All authors have read and agreed to the published version of the manuscript.

Funding

This research received no external funding.

Data Availability Statement

The original contributions presented in this study are included in the article material. Further inquiries can be directed to the corresponding author.

Acknowledgments

This research has been supported by the Ministry of Science, Technological Development, and Innovation (Contract No. 451-03-137/2025-03/200156) and the Faculty of Technical Sciences, University of Novi Sad, through the project “Scientific and Artistic Research Work of Researchers in Teaching and Associate Positions at the Faculty of Technical Sciences, University of Novi Sad 2025” (No. 01-50/295).

Conflicts of Interest

The authors declare no conflicts of interest.

References

  1. Dale, P.; McLaughlin, J. Land Administration; Oxford University Press: Oxford, UK, 1999. [Google Scholar]
  2. Land Administration Guidelines; United Nations: New York, NY, USA; Geneva, Switzerland, 1996; Available online: https://unece.org/fileadmin/DAM/hlm/documents/Publications/land.administration.guidelines.e.pdf (accessed on 15 April 2025).
  3. Lemmen, C.H.J.; Van Oosterom, P.J.M.; Bennett, R. The Land Administration Domain Model. Land Use Policy 2015, 49, 535–545. [Google Scholar] [CrossRef]
  4. ISO 19152:2012; Geographic Information—Land Administration Domain Model (LADM). ISO: Geneva, Switzerland, 2012.
  5. Radulović, A.; Sladić, D.; Govedarica, M. Towards 3D Cadastre in Serbia: Development of Serbian Cadastral Domain Model. ISPRS Int. J. Geo-Inf. 2017, 6, 312. [Google Scholar] [CrossRef]
  6. Kara, A.; Lemmen, C.; van Oosterom, P.; Kalogianni, E.; Alattas, A.; Indrajit, A. Design of the new structure and capabilities of LADM edition II including 3D aspects. Land Use Policy 2024, 137, 107003. [Google Scholar] [CrossRef]
  7. Kalogianni, E.; Dimopoulou, E.; Gruler, H.-C.; Stubkjær, E.; Morales, J.; Lemmen, C.; van Oosterom, P. Refining the survey model of the LADM ISO 19152–2: Land registration. Land Use Policy 2024, 141, 107125. [Google Scholar] [CrossRef]
  8. ISO 19152-5:2025; ISO/DIS—Geographic Information—Land Administration Domain Model (LADM)—Part 5: Spatial Plan Information. ISO: Geneva, Switzerland, 2023.
  9. Indrajit, A.; van Loenen, B.; Ploeger, H.; van Oosterom, P. Developing a spatial planning information package in ISO 19152 Land Administration Domain Model. Land Use Policy 2020, 98, 104111. [Google Scholar] [CrossRef]
  10. Kalogianni, E.; Janečka, K.; Kalantari, M.; Dimopoulou, E.; Bydłosz, J.; Radulović, A.; Vučić, N.; Sladić, D.; Govedarica, M.; Lemmen, C.; et al. Methodology for the development of LADM country profiles. Land Use Policy 2021, 105, 105380. [Google Scholar] [CrossRef]
  11. Uitermark, H.; Van Oosterom, P.; Zevenbergen, J.; Lemmen, C. From LADM/STDM to a spatially enabled society: A vision for 2025. In The World Bank Annual Bank Conference on Land Policy and Administration; The World Bank: Washington, DC, USA, 2010. [Google Scholar]
  12. Oukes, P.; Okembo, C.; Morales, J.; Lemmen, C.; Zevenbergen, J.; Kuria, D. Implementing data exchange and interoperability on LADM country profiles using the ISO framework for enterprise interoperability standard. Land Use Policy 2024, 146, 107333. [Google Scholar] [CrossRef]
  13. Unger, E.M.; Bennett, R.M.; Lemmen, C.; Zevenbergen, J. LADM for sustainable development: An exploratory study on the application of domain-specific data models to support the SDGs. Land Use Policy 2021, 108, 105499. [Google Scholar] [CrossRef]
  14. Lemmen, C.H.J.; van Oosterom, P.J.M.; Kalantari, M. Towards a new working item proposal for Edition II of LADM. In Proceedings of the 7th International FIG Workshop on the Land Administration Domain Model 2018: In Conjunction with Sixth Croatian Congress on Cadastre (VI. HKK), Zagreb, Croatia, 11–13 April 2018. [Google Scholar]
  15. van Oosterom, P.J.; Kara, A.; Kalogianni, E.; Shnaidman, A.; Indrajit, A.; Alattas, A.; Lemmen, C.H.J. Joint ISO/TC211 and OGC Revision of the LADM: Valuation Information, Spatial Planning Information, SDG Land Indicators, Refined Survey Model, Links to BIM, Support of LA Processes, Technical Encodings, and Much More on Their Way! In Proceedings of the FIG Working Week 2019: Geospatial Information for a Smarter Life and Environmental Resilience, Hanoi, Vietnam, 22–26 April 2019. [Google Scholar]
  16. Yılmaz, O.; Alkan, M. The joint spatial planning data model. Int. Arch. Photogramm. Remote Sens. Spat. Inf. Sci. 2023, 48, 387–390. [Google Scholar] [CrossRef]
  17. Yılmaz, O.; Gürsoy Sürmeneli, H.; Alkan, M. Spatial-Land use planning system data model proposal for edition II of LADM. Geocarto Int. 2023, 38, 2284278. [Google Scholar] [CrossRef]
  18. Poulaki, M.; Xagoraris, N.; Kalogianni, E.; Kyriakidis, C.; Kara, A.; Dimopoulou, E. Developing a LADM Part 5—Spatial Plan Information country profile for Greece. In Proceedings of the 12th International FIG Land Administration Domain Model & 3D Land Administration Workshop, Kuching, Malaysia, 24–26 September 2024; pp. 143–160. [Google Scholar]
  19. Batum, S.; Kalogianni, E.; Broekhuizen, M.; Raitviir, C.; Mägi, K.; van Oosterom, P. Leveraging BIM/IFC for the registration of spatial plans and compliance checks and permitting in Estonia based on LADM Part 5—Spatial Plan Information. In Proceedings of the 12th International FIG Land Administration Domain Model & 3D Land Administration Workshop, Kuching, Malaysia, 24–26 September 2024; pp. 161–186. [Google Scholar]
  20. Yilmaz, O.; Alkan, M. Applicability of spatial planning system package for the LADM Turkey country profile. Trans. GIS 2024, 28, 858–883. [Google Scholar] [CrossRef]
  21. Yılmaz, O.; Gürsoy Sürmeneli, H.; Alkan, M. Modelling of spatial planning systems with LADM standard: The case in Turkish regulatory planning system. Surv. Rev. 2023, 56, 448–463. [Google Scholar] [CrossRef]
  22. Indrajit, A.; van Loenen, B.; Suprajaka; Jaya, V.E.; Ploeger, H.; Lemmen, C.; van Oosterom, P. Implementation of the spatial plan information package for improving ease of doing business in Indonesian cities. Land Use Policy 2021, 105, 105338. [Google Scholar] [CrossRef]
  23. Guler, D. Implementation of 3D spatial planning through the integration of the standards. Trans. GIS 2023, 27, 2252–2277. [Google Scholar] [CrossRef]
  24. The Law on Planning and Construction in Serbia, Official Gazette of RS’, no. 72/2009. Available online: https://www.mgsi.gov.rs/lat/dokumenti/zakon-o-planiranju-i-izgradnji (accessed on 15 April 2025).
  25. The Rulebook on the Content, Method and Procedure of Creating Spatial and Urban Planning Documents, Official Gazette of RS’, no. 26/2019. Available online: https://www.mgsi.gov.rs/ (accessed on 15 April 2025).
  26. Sladić, D.; Govedarica, M.; Radulović, A. A Solution for Ecient Management of GIS Data in Urban Planning. In Proceedings of the 11th International Multidisciplinary Scientific GeoConference SGEM, Albena, Bulgaria, 1 May 2011. [Google Scholar]
  27. Slavković, L.j.; Graovac, A.; Radovanović, K.; Đokić, J. Mali Veliki Pojmovnik Urbanističkog Planiranja; Nova Planska Praksa: Belgrade, Serbia, 2022; pp. 1–40. [Google Scholar]
  28. Dorić, B. Urban and Spatial Planning Institute of Vojvodina 1950–2004, Monograph; Urban and Spatial Planning Institute of Vojvodina: Novi Sad, Serbia, 2004. [Google Scholar]
  29. Vojvodina Urban Planning Institute. Available online: https://zavurbvo.rs/cir/delatnost/planovi (accessed on 15 April 2025).
  30. JP Urbanizam Urban Planning Institute of Novi Sad. Available online: https://www.nsurbanizam.rs/gpns (accessed on 15 April 2025).
  31. Radulović, A.; Sladić, D.; Govedarica, M.; Ristić, A.; Jovanović, D. LADM Based Utility Network Cadastre in Serbia. ISPRS Int. J. Geo-Inf. 2019, 8, 206. [Google Scholar] [CrossRef]
  32. Biga, D.; Čolić, R.; Milić, Đ.; Miler, H.; Radosavljević, Z.; Stošić, M.; Trkulja, S. Classification of Land Use and Planning Designations in Planning Documents; Ministry of Construction, Transport and Infrastructure: Belgrade, Serbia, 2017; pp. 1–133.
  33. Sladić, D.; Radulović, A.; Govedarica, M. Development of process model for Serbian cadastre. Land Use Policy 2020, 98, 104273. [Google Scholar] [CrossRef]
  34. Radulović, A.; Sladić, D.; Govedarica, M.; Raičević, D. Using LADM and BIM for property and tourist taxation in the municipality of Bar, Montenegro. Land Use Policy 2023, 131, 106715. [Google Scholar] [CrossRef]
  35. Saeidian, B.; Rajabifard, A.; Atazadeh, B.; Kalantari, M. A semantic 3D city model for underground land administration: Development and implementation of an ADE for CityGML 3.0. Tunn. Undergr. Space Technol. 2023, 140, 105267. [Google Scholar] [CrossRef]
  36. Barzegar, M.; Rajabifard, A.; Kalantari, M.; Atazadeh, B. A framework for spatial analysis in 3D urban land administration—A case study for Victoria, Australia. Land Use Policy 2021, 111, 105766. [Google Scholar] [CrossRef]
  37. Li, C.; Zhao, Z.; Chen, Y.; Zhu, W.; Qiu, J.; Jiang, S.; Guo, R. Modeling the Urban Low-Altitude Traffic Space Based on the Land Administration Domain Model—Case Studies in Shenzhen, China. Land 2024, 13, 2062. [Google Scholar] [CrossRef]
  38. Arroyo Ohori, K.; Biljecki, F.; Kumar, K.; Ledoux, H.; Stoter, J. Modeling cities and landscapes in 3D with CityGML. In Building Information Modeling: Technology Foundations and Industry Practice; Springer: Cham, Switzerland, 2018; pp. 199–215. [Google Scholar]
Figure 1. Methodology steps.
Figure 1. Methodology steps.
Ijgi 14 00380 g001
Figure 2. Types of spatial and urban plans.
Figure 2. Types of spatial and urban plans.
Ijgi 14 00380 g002
Figure 3. Hierarchy of spatial plans 1. Spatial plan of the Republic of Serbia; 2. Regional spatial plan of the Autonomous Province of Vojvodina; 3. Spatial plan of the city of Novi Sad; 4. Special-purpose spatial plan of the infrastructure corridor of the oil pipeline from SOS Turija (adapted from [29,30]).
Figure 3. Hierarchy of spatial plans 1. Spatial plan of the Republic of Serbia; 2. Regional spatial plan of the Autonomous Province of Vojvodina; 3. Spatial plan of the city of Novi Sad; 4. Special-purpose spatial plan of the infrastructure corridor of the oil pipeline from SOS Turija (adapted from [29,30]).
Ijgi 14 00380 g003
Figure 4. Hierarchy of urban plans: 1. General urban plan for the city of Novi Sad—purpose of the land; 2. General regulation plan—campus area; 3. Detailed regulation plan for Novi Sad—campus area (adapted from [30]).
Figure 4. Hierarchy of urban plans: 1. General urban plan for the city of Novi Sad—purpose of the land; 2. General regulation plan—campus area; 3. Detailed regulation plan for Novi Sad—campus area (adapted from [30]).
Ijgi 14 00380 g004
Figure 5. LADM-based spatial-planning profile for Serbia—core classes.
Figure 5. LADM-based spatial-planning profile for Serbia—core classes.
Ijgi 14 00380 g005
Figure 6. LADM-based spatial-planning profile for Serbia—different types of plans.
Figure 6. LADM-based spatial-planning profile for Serbia—different types of plans.
Ijgi 14 00380 g006
Figure 7. An extract from the detailed regulation plan for the Vojinovo settlement (a); current state of the same area in the real estate cadastre (b).
Figure 7. An extract from the detailed regulation plan for the Vojinovo settlement (a); current state of the same area in the real estate cadastre (b).
Ijgi 14 00380 g007
Figure 8. Object diagram for the case study of the Vojinovo settlement in Sremska Kamenica, municipality of Novi Sad—instances of the LADM Part 5 profile for Serbia.
Figure 8. Object diagram for the case study of the Vojinovo settlement in Sremska Kamenica, municipality of Novi Sad—instances of the LADM Part 5 profile for Serbia.
Ijgi 14 00380 g008
Figure 9. Object diagram for the case study of the Vojinovo settlement in Sremska Kamenica, municipality of Novi Sad–connection with instances of the classes from the LADM country profile for Serbia.
Figure 9. Object diagram for the case study of the Vojinovo settlement in Sremska Kamenica, municipality of Novi Sad–connection with instances of the classes from the LADM country profile for Serbia.
Ijgi 14 00380 g009
Figure 10. Cadastral changes activity diagram.
Figure 10. Cadastral changes activity diagram.
Ijgi 14 00380 g010
Table 1. The main characteristics of spatial and urban plans.
Table 1. The main characteristics of spatial and urban plans.
Plan TypeLevelScopeContent FocusAdoption AuthorityFunction
Republic Spatial PlanNationalEntire territory of SerbiaLong-term development strategy, national priorities, infrastructure corridors, energy, natural resourcesNational AssemblyFramework for all plans, which must align with it
Regional Spatial PlanRegionalOne or more regions (e.g., Autonomous Province of Vojvodina)Balanced development, inter-municipal issues, infrastructure, natural protectionGovernment Assembly of autonomous provinceBridge between national and local (municipal)
Municipality Spatial PlanLocalCity/municipalityGeneral land use, infrastructure, protection of natural and cultural heritageCity/municipal assembly/local self-governmentFramework for municipal development, basis for urban plans
Special-Purpose Spatial PlanThematicNational/regional priority areasInfrastructure, economic zones, national parks, mining, defenseGovernmentOverrides local plans if needed
General Urban PlanUrban strategicWhole city/townSettlement structure, general land use, urban development zonesCity/municipal assemblyStrategic urban development, framework for regulation plans
General Regulation PlanUrban operationalNeighborhoods/parts of the cityZoning, building rules, infrastructureCity/municipal assemblyRegulates construction areas
Detailed Regulation PlanUrban detailedSpecific block or siteParcels, building lines, utilitiesCity/municipal assemblyDirect basis for building permits
Table 2. The procedure for determining the occupancy index and construction index for an urban parcel.
Table 2. The procedure for determining the occupancy index and construction index for an urban parcel.
Index NameFormulaDescription
Occupancy Index O I = i = 1 n A i A p
  • Ai—footprint area of the i-th building (in m2)
  • n—number of buildings on the parcel
  • Ap—total area of the parcel (in m2)
Ratio of total building footprint area to the total parcel area
Construction Index C I = j = 1 m i = 1 n j A i , j A p
  • Ai,j—gross floor area of the i-th floor of the j-th building
  • m—number of buildings on the parcel
  • nj—number of floors in the j-th building
  • Ap—total area of the parcel (in m2)
Ratio of total gross floor area of all buildings to the total parcel area
Disclaimer/Publisher’s Note: The statements, opinions and data contained in all publications are solely those of the individual author(s) and contributor(s) and not of MDPI and/or the editor(s). MDPI and/or the editor(s) disclaim responsibility for any injury to people or property resulting from any ideas, methods, instructions or products referred to in the content.

Share and Cite

MDPI and ACS Style

Radulović, A.; Sladić, D.; Ristić, A.; Jovanović, D.; Mašović, S.; Govedarica, M. The LADM Spatial Plan Information Country Profile for Serbia. ISPRS Int. J. Geo-Inf. 2025, 14, 380. https://doi.org/10.3390/ijgi14100380

AMA Style

Radulović A, Sladić D, Ristić A, Jovanović D, Mašović S, Govedarica M. The LADM Spatial Plan Information Country Profile for Serbia. ISPRS International Journal of Geo-Information. 2025; 14(10):380. https://doi.org/10.3390/ijgi14100380

Chicago/Turabian Style

Radulović, Aleksandra, Dubravka Sladić, Aleksandar Ristić, Dušan Jovanović, Sead Mašović, and Miro Govedarica. 2025. "The LADM Spatial Plan Information Country Profile for Serbia" ISPRS International Journal of Geo-Information 14, no. 10: 380. https://doi.org/10.3390/ijgi14100380

APA Style

Radulović, A., Sladić, D., Ristić, A., Jovanović, D., Mašović, S., & Govedarica, M. (2025). The LADM Spatial Plan Information Country Profile for Serbia. ISPRS International Journal of Geo-Information, 14(10), 380. https://doi.org/10.3390/ijgi14100380

Note that from the first issue of 2016, this journal uses article numbers instead of page numbers. See further details here.

Article Metrics

Back to TopTop