Abstract
The 3D cadastre presents a modern approach to the development of cadastral information systems, with the role of improving current cadastral systems and overcoming the challenges of a 2D-based approach. Technological advancements, standardization, and scientific research in recent decades have contributed to the development and definition of the 3D cadastre. This positioned the 3D cadastre as an integral part of the future of land administration. However, every country needs to define a solution for itself based on its own legal system and cadastral tradition, while at the same time relying on international standardization and research. Once a 3D cadastral system is developed, it is crucial to ensure the monitoring, evaluation, and maintenance of both the quality of the cadastral data and the system itself throughout its lifecycle. Since 3D cadastres involve geometric data, quality management procedures must address both geometric and alphanumeric data. In this paper, we analyze and present the quality management procedures that should be included during designing, implementing, and maintaining a 3D cadastral system. Some examples based on real cadastral data were used to emphasize the need for improvement in quality management. The presented quality management procedures require further development in order to meet country-specific requirements and to fully support the 3D cadastre information systems.
1. Introduction
The development of the 3D cadastre field has been significant over recent decades. From the initial idea [1] to international standardization [2,3] and specific prototypes [4,5,6], the 3D cadastre has achieved significant improvements in all of its aspects. Alongside further development in 3D technology [7,8], this suggests that fully operational 3D cadastral systems can be expected in the future.
The lifecycle of 3D cadastres consists of three main parts: the design of the system, its implementation, and its maintenance. All three aspects are required to enable and ensure compliance with quality standards. The design and implementation phases set up the base for system in regards to quality, and they play a crucial role in the data quality management process. The maintenance stage is a longer lasting phase, and it needs to be particularly defined in terms of quality management procedures. It is hard to overstate the importance of quality when it comes to cadastral systems (as well as future 3D cadastral systems). This is because cadastral systems, as defined in the international standard [2,3], contain information concerning legal boundaries, property rights, restrictions, and responsibilities. Therefore, the security and quality of these data are very important. Like any other successful information system, a 3D cadastral system should include data validation checks, error correction, and continuous process improvement.
The quality management of a 3D cadastral system can be approached from several aspects: (a) quality assurance (QA) and quality control (QC); (b) quality management during the design, implementation, and maintenance phase; (c) quality of the geometric data, which includes aspects such as spatial accuracy, spatial precision, and topology validation; and (d) quality of alphanumeric data, encompassing descriptive data regarding properties, property rights, parties involved, etc.
There is a significant amount of research dedicated to the quality and validation of geometric data. Several studies have focused on the validation of 3D geometry data as part of the research for the Victorian (Australia) 3D cadastre: Shojaei et al. [9] focused on developing geometrical validation rules for 3D cadastral objects, Asghari et al. [10] proposed a structured framework to define validation rules for 3D cadastral data, and additionally, Asghari et al. [11] presented principles and methods to check the validity of 3D parcels in complex buildings. Furthermore, the study performed by Karki et al. [12] discussed data validation in 3D cadastres, while in another paper [13], they provided insights into the validation of both 2D and 3D cadastral information for a jurisdiction in Queensland, Australia. The study performed by Fu et al. [14] investigated the topological relationships in 3D cadastral data. Authors Asghari et al. recognized the importance of data validation in the process of generating data, as outlined in their study [15]. Consequently, they developed criteria and standards to check the consistency and integrity of BIM (building information modeling)-based cadastral data. In addition, other 3D fields closely related to the 3D cadastre domain, such as 3D city models and 3D GIS, also receive significant attention in the research in regards to consistency, topological modeling, and geometric data validation [16,17,18,19]. This research is crucial, not only for these fields, but also for advancing the quality management of the 3D cadastre.
In a broader context, quality management of alphanumeric data can be described as ensuring its fitness for use [20]. Data can be considered of high quality if it effectively serves its intended purpose [21]. Since alphanumeric data in 3D cadastres presents a wide spectrum, ranging from descriptive property data to data on property rights, restrictions, and responsibilities, the methods for the quality assurance and quality control of these data also vary widely. In a general context, the quality of these data begins with data modeling, involving the analysis and definition of all the various data types that a 3D cadastre should collect and contain, as well as the relationships between the data. Besides the initial data modeling phase, there are two keys to improving the quality of data: prevention and correction [22]. While correction can be seen as a result of quality control, prevention should be prioritized.
Additionally, by considering the principles of prevention and correction, the importance of quality management becomes evident during the initial design and implementation of a 3D cadastre, as well as during its maintenance.
The design and implementation phases pose challenges in regards to data modeling and the acquisition of initial data, which are necessary to ensure that the system is suitable for its intended uses. In other words, the system must possess complete information in order to address necessary queries [23]. The maintenance phase should ensure that the initial quality is preserved, and that any changes occurring over a long lifetime are accurately reflected from the real world. In other words, any relevant real-world changes should be recorded in the system as soon as possible, maintaining at least the same level of data quality as that achieved during the initial data acquisition. Furthermore, in the context of the long lifetime of cadastral systems, the maintenance phase should also consider the evolution of the system in the context of technological developments and the new roles that 3D cadastres could play in the future.
The question could be raised: What comprehensive quality management procedures should be established for a 3D cadastre to ensure that the system is built and remains fit for its intended use throughout its entire lifecycle, in all its aspects? The answer to this question definitely depends on a 3D cadastre developed for a specific country and its needs, but there are still concepts that can be applied in most countries. This study has focused on determining a set of procedures that should be created to cover quality management for a specific data model developed for Serbia. The data model used in this study is based on the LADM (land administration domain model) standard, suggesting that the proposed quality management procedures could serve as a good starting point for developing quality management for other LADM-based 3D cadastral systems. The data model and prototype were presented in the previous research study [5]. The presented procedures do not represent the final list; they are a base, and the final, more detailed list can be established when the 3D cadastral system is fully developed and ready for implementation.
The rest of this paper is organized as follows: Section 2 provides the methods and standards used. It determines and introduces the quality management steps and data quality indicators used in the research, as well as the data model used. Section 3 contains the quality management procedures, presenting flowcharts regarding their correct implementation. Section 4 delivers a discussion on the presented quality management procedures and provides examples from real cadastre data explaining why quality management procedures are necessary. The paper culminates with the conclusions of the study.
2. Materials and Methods
In this study, comprehensive quality management procedures for 3D cadastres were explored from several aspects. The international standard ISO 9000:2015, Quality Management Systems—Fundamentals and Vocabulary [24], was analyzed and applied in the context of 3D cadastral systems. Combined with other studies on quality management [20,21,22,23,25,26,27,28], allowed for the division of the quality management process into steps and the selection of data quality indicators adequate for this stage of research and development.
Furthermore, the international standard ISO 19152:2012 [2], the Land Administration Domain Model (LADM), which covers basic information-related components of land administration, was analyzed and incorporated into the research. The data model developed for the 3D cadastre in Serbia was used as a starting point for 3D cadastre functionalities. Based on 3D cadastre research, the lifecycle of the 3D cadastre was divided into several phases for the purpose of defining quality management procedures.
The research, from a general perspective, was conducted focusing on important aspects of quality management. Furthermore, quality management is divided into steps to define procedures for each stage. At a detailed level, the selection of data quality indicators was conducted.
2.1. Quality Management Aspects
In order to introduce the proposed quality management procedures in the 3D cadastre, the process was considered from various perspectives. The main components of quality management are quality assurance and quality control. Often, these are considered to be synonyms, but this is not entirely true. Quality assurance is defined as the “part of quality management focused on providing confidence that quality requirements will be fulfilled”, and quality control is defined as the “part of quality management focused on fulfilling quality requirements” [24]. Quality assurance can be considered as preventative measure, using good planning in the development phase and procedures that will prevent defects and unreliable data during system usage. Quality control is a set of routines and activities implemented to assess and control the quality [25]. Figure 1 illustrates these aspects of quality management.
Figure 1.
Quality management aspects.
2.2. Quality Management Steps
Based on QA and QC perspectives, the 3D cadastre quality management process is further divided into the following steps: requirements, priorities, analyses, improvements, and controls. These steps were used to propose and establish quality management procedures for the specific 3D cadastre data model. Some steps clearly belong to the QA component (such as requirements and priorities); other steps (analyses, improvements, and controls) belong to both the QA and QC components. The central part of the QC component consists of the analyses and controls steps. Figure 2 shows the crucial steps in the 3D cadastre quality management process.
Figure 2.
Steps in the 3D cadastre quality management process.
The requirements definition step represents an initial phase, and it is a part of the QA component and system design phase. In this process, the crucial step is documenting the needs and objectives of a future 3D cadastral system. These needs and objectives should ensure that a 3D cadastral system fulfills its purpose and addresses the challenges faced by current cadastral systems. Furthermore, needs and objectives should support the development of a 3D cadastral system as a modern information system based on international standards that cover this field, and international practice. After the needs and objectives of a 3D cadastral system are proposed, the quality requirements, standards, and criteria are defined. As part of the QA component of quality management, this step should also establish the foundation for ensuring that quality requirements are fulfilled.
The priorities step is also part of the system design phase, and it can also be viewed as a part of the requirements definition step. However, for the purpose of this research, the priorities step is presented separately. This is done to emphasize the importance of prioritizing requirements in both contexts, including the needs and objectives of a 3D cadastral system, as well as the quality requirements. The main goal of this step is to review all defined requirements in the context of their application in production and their impact on the system complexity. A 3D cadastre will be a complex information system containing data on all properties in a country. This includes 2D/3D geometry, data on property rights, descriptive data on properties, and more. Thus, it is crucial for the system, its organization, objectives, and quality requirements to be as simple as possible, as long as all essential needs are fulfilled. Simplicity will enable easier implementation, maintenance, and quality management of such a large system as a future 3D cadastre. This means that in the prioritizing process, certain identified requirements may need to be forfeited in order to maintain the simplicity of the system. In other words, the priorities step should ensure a balance between simplicity and meeting all requirements, as much as possible.
The analyses quality step is very important from the quality management point of view. It belongs to both the QA and QC components and starts during the initial implementation of a 3D cadastral system, continuing throughout its whole lifetime and maintenance cycle. Quality can be checked during the analyses step in many ways. For example, when new data are ready to be loaded into the 3D cadastre database, the quality of both the geometric and alphanumeric data must be verified, according to predefined standards. Once the data are in the system database, it is not the end of the analysis quality process. The quality of the system and data quality need to be monitored permanently, especially in the context of how the system responds to changes in real life. This includes the time needed for real-life changes to be reflected in the system, as well as for identifying any additional needs that the 3D cadastral system must meet. Also, advancements in technology and standardization need to be understood and implemented, if applicable to the country context, to keep the system in line with best practices.
The improvements, or fix step, is where all issues discovered during the analysis or control phase are addressed. The way issues are addressed depends on the nature of the individual issue. If new data do not meet predefined quality standards, they must be reacquired or improved. Database rules are automatic processes, and they prevent defects and unreliable data; thus, often resulting in a rollback of a transaction. Any detected difference between relevant real-life changes and the system database should be synchronized within the timeframe determined by the regulations, which will depend on the legislation of the specific country. Additionally, means of detecting these differences should be developed to prevent cadastral data from being inconsistent with the real-world situation. Improvements in the system, based on technology and standards advancements or new system needs, should be implemented according to the nature of the required change.
The controls step is similar to the analyses step in that in both steps, quality is checked. Furthermore, the controls step should confirm that issues or requested improvements discovered in the analyses step are addressed and resolved. In a very general context, it can be defined that the controls step includes automated processes or strictly predefined processes. On the other hand, the analyses step includes broader validation that involves analysis and new insights gained from data to detect any potential issues. The boundary between the analyses step and controls step could be quite fuzzy. The same data quality indicators could be checked through both steps for different data, data types, or purposes. The control itself depends on the nature of the issue. Data control will be performed according to predefined standards and the nature of the data. Even though the controls step includes automated processes, manual control by cadastral officers might be required to ensure or monitor the controls. This is important because cadastral systems deal with very important information such as legal boundaries, rights, restrictions, etc.
2.3. Data Quality Indicators
The steps described above represent a general method for approaching and defining quality management for a complex system like a future 3D cadastre. Since data quality is crucial in the quality management of a 3D cadastral system, the research methodology is specifically focused on this aspect. Data quality can be defined differently in various fields and for different needs. Data quality indicators are defined from different perspectives [20,26,27,28]. For the purpose of this research, and in the context of a 3D cadastre, the following data quality indicators are selected: accuracy, precision, timeliness, consistency, completeness, and relevancy. These indicators were selected considering the nature of cadastral systems, which contain legal, spatial, and descriptive data regarding properties. Accuracy is very important when it comes to legal data and survey data. Precision, as well as accuracy, serve as quality indicators in surveying, forming the basis for spatial data stored in cadastral systems. Timeliness is selected because cadastral data should represent a current reality within a short timeframe. Cadastral data contains sensitive legal and spatial information, so it should be protected from any inconsistencies between data or formats. For this reason, the consistency indicator is selected. Completeness is selected due to the importance of cadastral systems providing all necessary information to fulfill their objectives. Relevance is selected to ensure that the system is applicable and free of data that is not helpful for its intended use. These data quality indicators are further described in Table 1. The table also presents examples of both good and bad practices for each data quality indicator.
Table 1.
Data quality indicators and examples of good and bad practices.
As mentioned in the previous paragraph, various additional data quality indicators (such as availability, confidentiality, portability, etc.) are found in data quality research and practices, based on different perspectives. These indicators are also important for a 3D cadastral system, but they were not considered within this study because their application requires a specific 3D cadastral system defined by a logical and physical data model, which is very close to the implementation phase. This means that the list described in Table 1 is not final, and there is a need to consider other data quality indicators once the 3D cadastral system is fully defined and ready for implementation.
Furthermore, as described in the introduction, the quality of the 3D cadastral system (as specific system) was considered from three main phases: (a) quality management procedures in the design phase, (b) quality management procedures in the implementation phase, and (c) quality management procedures in the maintenance phase. The quality of geometric and alphanumeric data must be preserved during the whole lifecycle of the 3D cadastral system.
2.4. Data Model
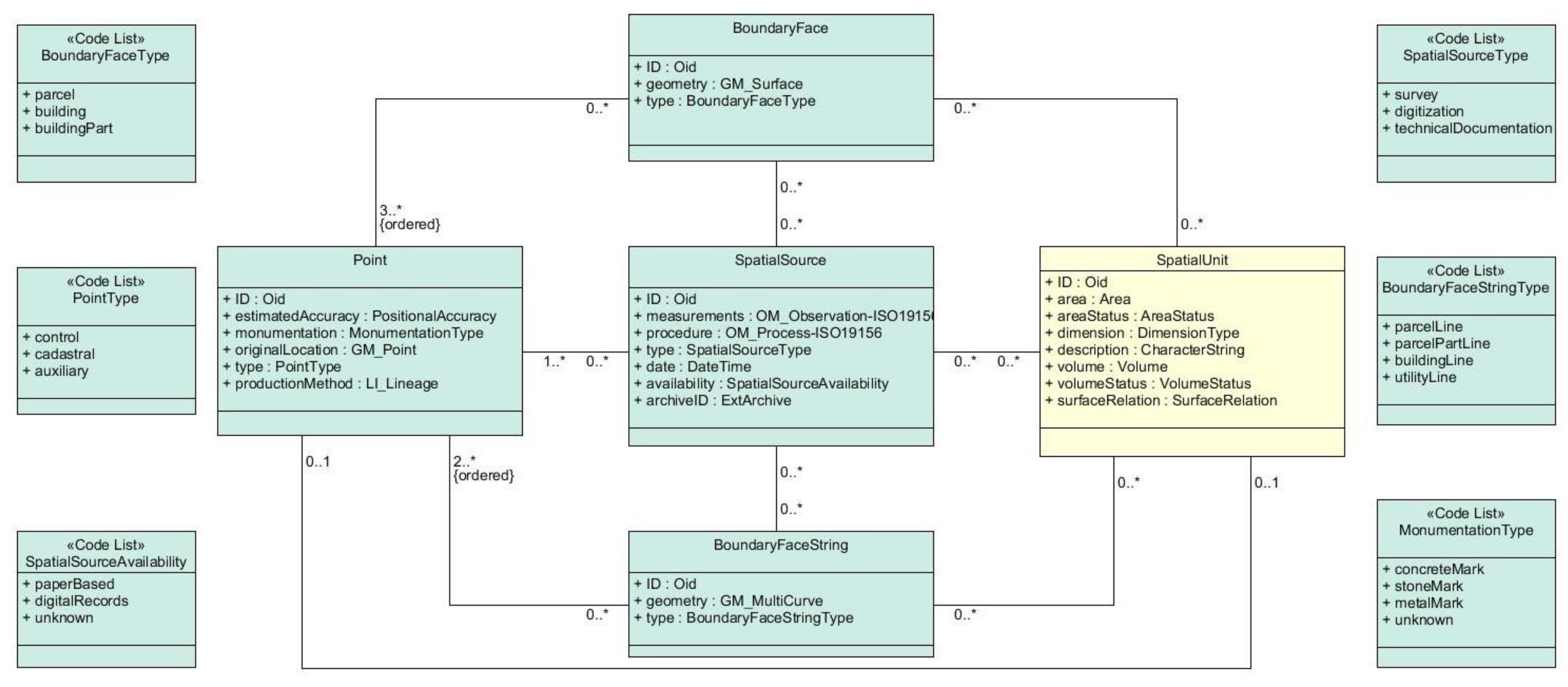
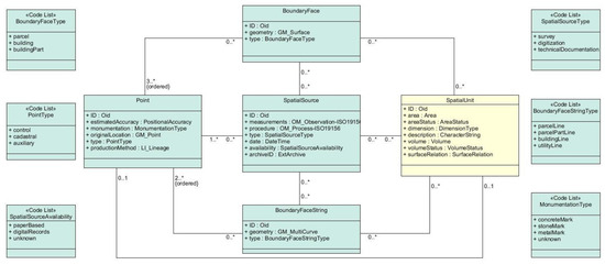
Since the 3D cadastral system strongly depends on a legislation system and the cadastral history in particular country, for the purpose of this research, quality control procedures are presented based on the 3D cadastre data model for Serbia, used in the previous research [5]. The data model used is based on the LADM standard [2,3] and it was developed using the results of the development of the Serbian 3D cadastral system [29]. The fact that the data model is LADM-based suggests that the proposed quality management procedures could be a starting point for developing quality management procedures for other 3D cadastre LADM-based models.
Figure 3 provides an overview of the main classes of the data model used. The classes are organized in groups (packages of LADM standard), i.e., the Party Package (red), the Administrative Package (blue), and the Spatial Unit Package (yellow).
Figure 3.
Overview of the main classes of the 3D cadastre data model.
The quality of geometric data is very important in the quality management of a 3D cadastre. In addition to this, Figure 4 shows the spatial component of the data model used. The model used is a hybrid model, and it supports both 2D and 3D geometry. The 3D geometry is obtained by using multi-surface geometry, as defined in LADM standard [30].
Figure 4.
Spatial component of the used data model.
3. Quality Management Procedures
In the Methodology section, the quality management process was considered from several aspects. Some of these aspects included quality management procedures during the design of a 3D cadastral system, as well as during the implementation and maintenance phases of the system. These three aspects were used as initial subdivision of this section.
3.1. Design of a 3D Cadastral System
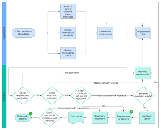
During the initial phase of a 3D cadastral system, the quality of system design, the defined needs and objectives, and the quality requirements have the most significant impact on overall quality. In other words, the quality of a system is determined by its design and how well its objectives and needs are justified. In addition, the availability of economic resources, the costs and benefits of the 3D cadastres [31], and the technical resources determine whether the quality requirements can be met. Based on these parameters, the system could be designed at various levels, including a hybrid approach that does not necessitate a 3D approach for the entire jurisdiction area (city, region, country). Therefore, the initial development or system design sets up a quality base and quality requirements that are in the line with available resources. This phase covers the requirements and priorities steps from the 3D cadastre quality management process (see Section 2.2).
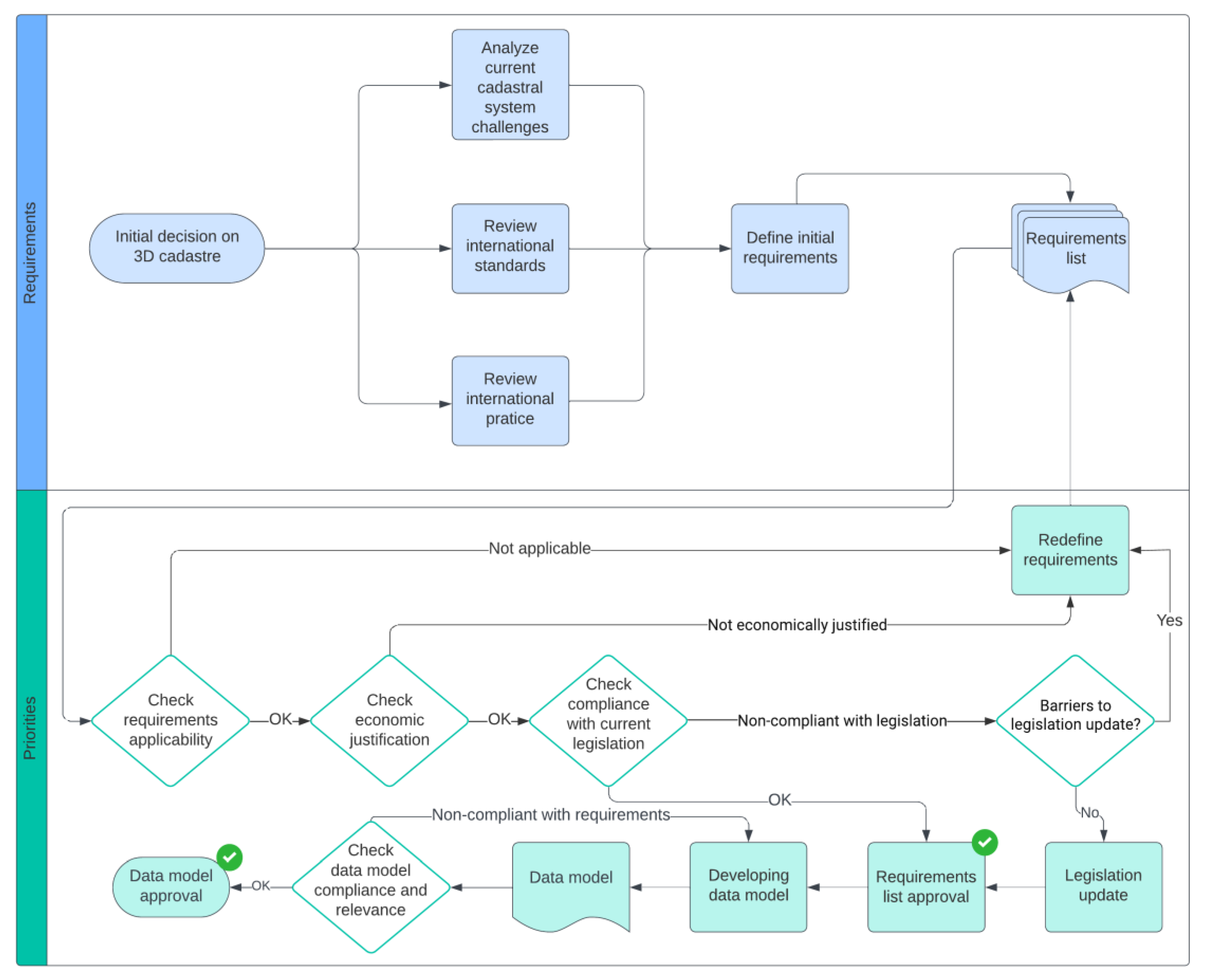
Figure 5 shows the proposed quality management procedures in the design phase. These quality management procedures were also used during the development of the data model for the Serbian 3D cadastre (see Section 2.4) [5,29]. In order to set up a requirements list and a good base for quality, the first step after the initial decision regarding a 3D cadastre should be to analyze current cadastral system challenges, as well as international standards and practices. A detailed review of the challenges of current cadastral systems will provide insights into what issues should be addressed and why they need to be solved; see Refs. [1,29,32,33]. Overview of the international standards, best practices [34], and research on 3D cadastral systems [35] will bring to the table tested solutions and technologies, as well as collaboration with other fields such as BIM [36]. All of these measures will combine to improve the quality of the system.
Figure 5.
Quality management procedures in the design phase.
After reviewing the current system challenges, as well as the international standards and practices, an initial requirements list can be defined. Once completed, it is important to check whether all of these requirements are applicable, from an organizational aspect, as well as whether they are based on available technical resources. If the requirements are applicable, whether or not there is economic justification for their implementation should be verified, based on costs. Furthermore, all requirements must be supported by the current legislative system; if not, the legislation should be updated. A legal perspective of the 3D cadastre is also part of international research [37], and changes in the legislative system should be expected during the transition from a 2D traditional cadastral system to a 3D cadastral system. If any of these conditions are not met, the requirements must be redefined and prioritized. Only the essential requirements that support the resolution of current cadastral challenges should be selected. Making the system as simple as possible will make maintaining its quality easier over its long lifecycle.
In the design phase, a data model is developed. As a part of quality management, the relevance of the data attributes and the completeness of all necessary data are checked. The data model must also be compliant with the requirements list.
3.2. Implementation of a 3D Cadastral System
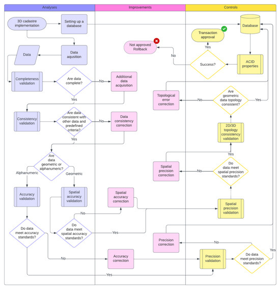
The implementation of a 3D cadastre includes creating a physical data model, setting up an organizational structure, the acquisition of the initial data, and defining the data flow. In this phase it is important to meet all of the quality requirements defined in the development phase. Additionally, during data acquisition, processing, and the ingesting of data into the 3D cadastre database, it is important to meet and maintain defined data quality indicators (see Section 2.3). This brings data quality to a high level. The implementation phase covers the analyses, improvements, and controls steps from the 3D cadastre quality management process (see Section 2.2).
Figure 6 shows the proposed quality management procedures in the implementation phase. In this phase, additional attention was given to data completeness, consistency, accuracy, and precision indicators (the relevancy indicator was considered during the design phase, and timeliness was evaluated during the maintenance phase). The order in which data quality indicators should be analyzed or controlled is not strictly defined; this will depend heavily on the data type. In the proposed procedures, completeness validation was completed first, followed by consistency validation. After that, accuracy validation was performed, with precision control performed at the end. However, for the same data types, the order can be different, or some data quality indicators can be validated simultaneously. It is crucial that all quality procedures are met. Additionally, as described previously (see Section 2.2), the boundary between the analyses and controls steps could be fuzzy. The assessment of the same data quality indicator could be performed both through analyzing the data and by using automatic controls. For the purpose of this research, completeness, consistency, and accuracy are addressed within the analyses step, while precision and topology consistency are considered as part of the controls step.
Figure 6.
Quality management procedures in the implementation phase.
Since 3D cadastre data will contain a large amount of both 2D and 3D geometric data, the need for spatial accuracy and spatial precision, as well as topology consistency, was recognized as an important element of the quality procedures in the implementation phase. Furthermore, any transaction in a 3D cadastre database must maintain the ACID properties (atomicity, consistency, isolation, and durability). If the transactions are supported by the ACID test, the system’s quality is ensured in this segment [38].
Following the quality procedures in the implementation phase will help set up the system on a quality basis, ingest quality initial data, and prepare the system for the maintenance phase.
3.3. Maintenance of a 3D Cadastral System
The maintenance of a 3D cadastral system includes ingesting new data and modifying initial data according to relevant real-world changes. In this process, it is very important to preserve data quality and system quality as they were approved in the design phase and set up in the implementation phase. This means that all quality procedures that were performed during initial data ingestion must also be met during the ingesting of new data and the modifying of existing data in the maintenance phase. The maintenance phase (as well as the implementation phase) covers the analyses, improvements, and controls steps from the 3D cadastre quality management process (see Section 2.2). However, if new requirements are set, the quality management procedures from the requirements and priorities steps should also be considered.
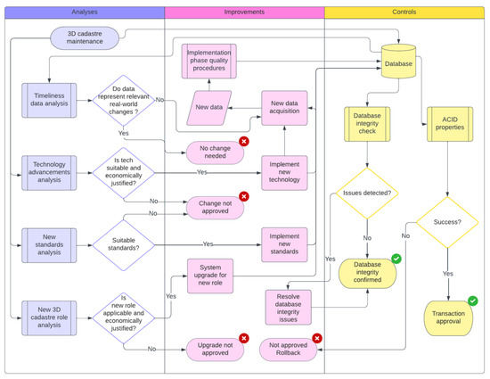
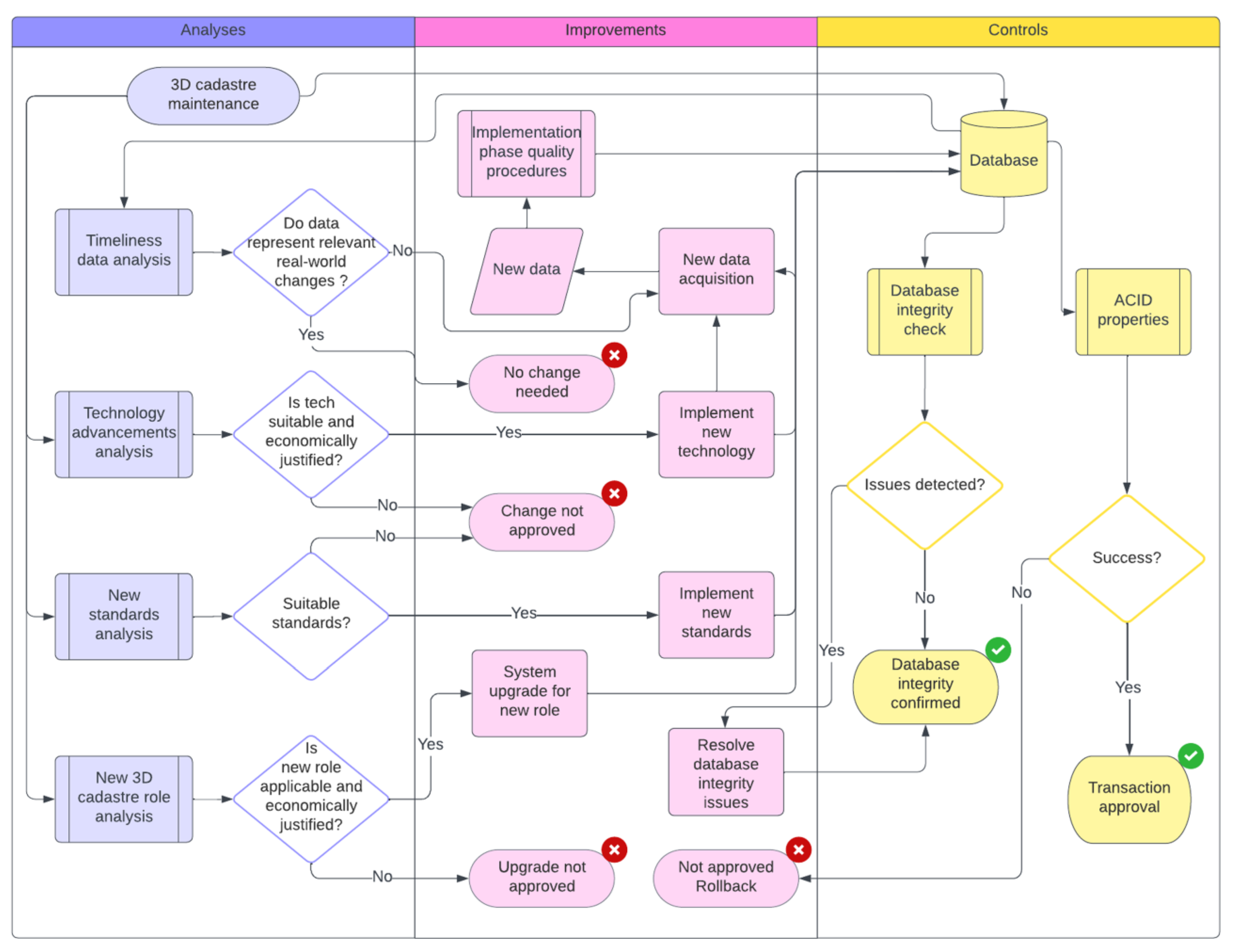
Figure 7 presents quality management procedures proposed in the maintenance phase. The quality procedures presented emphasize the importance of the timeliness analysis. This means that data need to be verified if they represent current reality, i.e., to determine whether real-world changes are registered. The time since the change occurred until registration should be as minimal as possible. Furthermore, as part of quality procedures, the monitoring of technological advancements and improvements in international standards is included. If these technological advancements and improvements in international standards are found suitable and economically justified, they should be included in maintaining the 3D cadastral system. This can include changes in new data acquisition, as well as the system design, data model, and database setup. New technology and standards could also improve the way in which data are distributed and visualized to the users, which could improve the quality of the system from a user experience point of view.
Figure 7.
Quality management procedures in the maintenance phase.
Upgrading the system for the new 3D cadastre role was also among the proposed quality procedures in the maintenance phase. There have been significant advancements in technology, and many fields benefit from using cadastral data, particularly since they are digital. A 3D cadastral system could attract new consumers interested in using 3D cadastral data. In that case, the required changes should be estimated, and if they are found applicable and economically justified, the system should be upgraded. To facilitate smoother system upgrades to a full 3D approach and to increase interest from other stakeholders, regulations for the maintenance phase could include the requirement for 3D registration of new buildings.
Similar to the implementation phase, any modification of the 3D cadastre database (i.e., any transaction) during the maintenance phase must be aligned with the ACID properties. Along with this, database integrity checks should be performed regularly, and any detected issues must be resolved until the integrity of the database is confirmed.
Quality management procedures in this phase will determine how robust the system will be over many years of usage, ensuring that the defined quality is preserved and future-proofed.
4. Discussion
The presented quality management practices represent the basic procedures for future quality management of a 3D cadastre, based on the particular data model for Serbia. The starting data model is LADM-based (see Section 2.4), and the fact that the procedures are presented at a general level suggests that these quality management procedures could serve as a starting point for developing similar procedures for other 3D cadastre LADM-based models.
Clearly defined quality management procedures are crucial to ensure the quality of the system in all its lifecycle phases: design, implementation, and maintenance. Implementation of such procedures will not only enhance system design, functionality, and future evolution but also improve data quality. Only a high-quality system will ensure that the purpose, requirements, and aims are fulfilled throughout the entire lifecycle of a 3D cadastral system.
When the presented quality management procedures are analyzed within the context of the current cadastral system in Serbia and real cadastral data, the benefits of implementing a 3D cadastral system and following these quality procedures become evident. Implementation of clear quality management procedures will help prevent quality issues found in the current cadastral system. This is particularly important in the design phase. Through the review and implementation of international standards and practices, the system will improve and overcome many challenges. The registration of 3D objects will be introduced, along with the integration of a real estate cadastre and a utility cadastre, which are currently maintained as separate registers. The system will also be based on the LADM standard and will enable the use of modern technologies for the data acquisition, storage, maintenance, and visualization of 3D geometric data.
This will enhance system quality through improved organization and available options, as well as by ensuring data relevancy and completeness (completeness, in this context, refers to the ability to provide all necessary information, not just the expected attributes in the current system). Figure 8 shows an example of weak data completeness observed in the current cadastral system. It shows the Pančevo Bridge, a bridge over the Danube River in Belgrade, using orthophoto and cadastral data. As can be seen, there is no geometric information about the bridge in the cadastral data; only the boundaries of river parcels are presented. The registration of bridges, viaducts, overhead pedestrian crossings, and similar structures located on multiple land parcels is not clearly defined in the current system. As a result, the cadastral system in Serbia does not provide adequate data on these types of objects [29]. This is something that should be prevented in the future 3D cadastral system by using quality management procedures in the system design phase.
Figure 8.
An example of weak data completeness quality (no geometric data about the bridge) [39].
During the implementation phase, following the quality management procedures will enhance data security. Quality management procedures include using a database and including the ACID properties for every transaction, which will ensure data integrity and security. Moreover, introducing 3D geometry will require the establishment of additional procedures for the validation of 3D topology, as well as the validation of spatial precision and accuracy. Generally, following the quality management procedures will improve data consistency. An example from the current Serbian cadastral system is the inconsistency between area attribute values and area calculated from geometry. Area attribute values are usually calculated from original survey measurements, while geometry is typically created by digitizing analog cadastral maps. This approach resulted in inconsistencies between values due to errors in geometry that occurred during the creation, maintenance, scanning, and digitalization of analog cadastral maps. By employing quality management procedures and implementing new techniques for data acquisition, maintenance, and visualization, the system can be improved, and further inconsistencies can be prevented. Furthermore, the introduction of clear procedures for accuracy and precision validation, along with new data acquisition techniques and technology for data maintenance and visualization, will enhance these aspects of data quality. In the current system, there are cases where the geometry in the cadastre does not fit the shape of a building. Figure 9 illustrates such an example. If such cases arise with the 2D approach, it becomes important to use more specific accuracy and precision validation rules in the 3D cadastral system. This is because 3D data will be more complex, and the volume of data will be significantly higher. The quality management procedures will play an important role in preventing such deficiency in data quality.
Figure 9.
An example of weak data accuracy quality (geometry does not fit the building shape) [39].
Following the quality management procedures presented in the maintenance phase will enhance the timeliness aspect of data quality. Since a cadastral system contains data regarding property rights, restrictions, and responsibilities, it is crucial to have data in the system as soon as possible after relevant real-life changes occur. This is a challenge that the current cadastral system sometimes faces. In some cases, the time required to record changes in the cadastral system is prolonged due to various reasons. Figure 10 shows an example of a building (marked by a red circle) that was built and recorded on orthophoto a few years ago, but which is still not recorded in cadastral data. Quality procedures for analyzing cadastre data and detecting changes in real time will improve this aspect of data quality. These procedures must be improved because, as already mentioned, a 3D cadastre will be a more complex system with a larger amount of data. In the maintenance phase, the quality management procedures will also ensure that the data quality established in the implementation phase is maintained and will confirm the integrity of the database.
Figure 10.
An example of weak data timeliness quality—no data on a building (red circle) constructed several years ago [39].
A robust implementation of future improvements in modern technologies and standards, together with effective quality management procedures, could significantly enhance the quality of the system. It will enable better adaptation to changes and the recognition of new roles for the 3D cadastre in various fields. The implementation of new improvements needs to be addressed more effectively than it is in the current system, which is a large, long-lasting system that evolves very slowly. Clearly defined quality management procedures should improve the situation.
The presented quality management procedures provide new insights into what should be taken into account when it comes to the quality management of a 3D cadastral system as a complex and specific information system. They provide a better understanding of the quality management of such a complex system. The results also emphasize the importance of establishing quality management procedures in a 3D cadastre by focusing on different stages of the 3D cadastre lifecycle. It is crucial to develop a comprehensive approach to quality management because any quality leaks in one part of the system (or phase) could have a negative impact on the system and its intended use.
To fully develop and implement quality management procedures for a 3D cadastre, the system itself needs to be completely defined and understood. Currently, the 3D cadastral system is still in the design phase, and not all functionalities are clear, nor are available resources fully determined. However, it is still important to plan how to manage and control the quality of the system and to determine what the quality management procedures should look like. The quality management procedures described in this study align with the current research and practices in the 3D cadastre field. Once the 3D cadastral system is defined on a logical level, and during its implementation, on a physical level, other aspects of the system and data quality should be addressed, such as security, confidentiality, availability, portability, latency, etc. The system should be implemented in such a way that no data are ever terminated or lost. This includes creating database backups on a regular basis and storing historical data. Every change should be committed through a transaction, retaining old values with a timestamp of the change. This will enable the checking of cadastral data as they existed at any moment since the time of its implementation.
Besides the quality management of a 3D cadastral system, it is crucial to define and maintain the quality of the surveying process. As a profession, surveying defines its own set of standards and accuracy statements. With the transition to a 3D cadastral system, surveying will face new challenges because the amount of data that needs to be acquired will be larger, and many issues must be addressed. For example, surveying 3D parcels below the surface and other legal boundaries that are not physically present in the space. This implies that in order to support the quality of 3D cadastral systems, further research on the surveying processes for 3D cadastre purposes should be conducted and defined.
5. Conclusions
A 3D cadastral system, as a complex system, contains a large amount of geometric data (both 2D and 3D), as well as alphanumeric data (descriptive data on properties, data on property rights, restrictions, and data on parties involved). It is also a system that integrates various data sources, plays different roles, and has a very long life cycle. To effectively support its aims and purpose, a 3D cadastre should be designed, implemented, and maintained as a high-quality system. In order to establish a high-quality 3D cadastral system, it is important to develop and implement quality management procedures. As a step towards quality management procedures, the base procedures were presented for the 3D cadastre data model developed for Serbia. In the presented quality management procedures, the data quality indicators took on significant importance, as data are the heart of the system.
The presented quality management procedures are also analyzed in the context of upgrading the current cadastral system. It is observed that if quality management procedures are implemented, many challenges regarding the current cadastral system could be solved, especially in the design phase, where following international standards and practices could help to overcome detected system challenges.
The presented quality management procedures are a good starting point for developing similar procedures for future LADM-based 3D cadastral systems. Appropriate quality management procedures will ensure the quality of the system, resulting in high-quality data, the resolution of challenges in the current cadastral systems, and broader application across various fields.
Author Contributions
Conceptualization, Nenad Višnjevac; methodology, Nenad Višnjevac and Mladen Šoškić; software, Nenad Višnjevac and Mladen Šoškić; validation, Nenad Višnjevac, Mladen Šoškić, and Rajica Mihajlović; formal analysis, Nenad Višnjevac, Mladen Šoškić, and Rajica Mihajlović; writing—original draft preparation, Nenad Višnjevac; writing—review and editing, Mladen Šoškić and Rajica Mihajlović; visualization, Nenad Višnjevac and Mladen Šoškić; supervision, Nenad Višnjevac. All authors have read and agreed to the published version of the manuscript.
Funding
This work was supported by the project from the Ministry of Science, Technological Development, and Innovation of the Republic of Serbia: No. 200092.
Data Availability Statement
The data are contained within the article.
Conflicts of Interest
The authors declare no conflicts of interest.
References
- Stoter, J.; Salzmann, M. Towards a 3D cadastre: Where do cadastral needs and technical possibilities meet? Comput. Environ. Urban Syst. 2003, 27, 395–410. [Google Scholar] [CrossRef]
- ISO TC211. ISO 19152:2012 Geographic Information—Land Administration Domain Model (LADM). Available online: https://www.iso.org/standard/51206.html (accessed on 22 February 2024).
- Lemmen, C.; Van Oosterom, P.; Bennett, R. The Land Administration Domain Model. Land Use Policy 2015, 49, 535–545. [Google Scholar] [CrossRef]
- Shojaei, D.; Rajabifard, A.; Kalantari, M.; Bishop, I.D.; Aien, A. Design and development of a web-based 3D cadastral visualisation prototype. Int. J. Digit. Earth 2015, 8, 538–557. [Google Scholar] [CrossRef]
- Višnjevac, N.; Mihajlović, R.; Šoškić, M.; Cvijetinović, Ž.; Bajat, B. Prototype of the 3D Cadastral System Based on a NoSQL Database and a JavaScript Visualization Application. ISPRS Int. J. Geo-Inf. 2019, 8, 227. [Google Scholar] [CrossRef]
- Cemellini, B.; van Oosterom, P.; Thompson, R.; de Vries, M. Design, development and usability testing of an LADM compliant 3D Cadastral prototype system. Land Use Policy 2020, 98, 104418. [Google Scholar] [CrossRef]
- Salleh, S.; Ujang, U.; Azri, S. 3D topological support in spatial databases: An overview. Int. Arch. Photogramm. Remote Sens. Spat. Inf. Sci. 2021, 46, 473–478. [Google Scholar] [CrossRef]
- Besancon, L.; Ynnerman, A.; Keefe, D.F.; Yu, L.Y.; Isenberg, T. The State of the Art of Spatial Interfaces for 3D Visualization. Comput. Graph. Forum 2021, 40, 293–326. [Google Scholar] [CrossRef]
- Shojaei, D.; Olfat, H.; Faundez, Q.; Kalantari, M.; Rajabifard, A.; Briffa, M. Geometrical data validation in 3D digital cadastre—A case study for Victoria, Australia. Land Use Policy 2017, 68, 638–648. [Google Scholar] [CrossRef]
- Asghari, A.; Kalantari, M.; Rajabifard, A. A structured framework for 3D cadastral data validation—A case study for Victoria, Australia. Land Use Policy 2020, 98, 104359. [Google Scholar] [CrossRef]
- Asghari, A.; Kalantari, M.; Rajabifard, A.; Shin, J. Developing an integrated approach to validate 3D ownership spaces in complex multistorey buildings. Int. J. Geogr. Inf. Sci. 2023, 37, 215–242. [Google Scholar] [CrossRef]
- Karki, S.; Thompson, R.; McDougall, K. Data validation in 3D cadastre. In Developments in 3D Geo-Information Sciences; Neutens, T., Maeyer, P., Eds.; Springer: Berlin/Heidelberg, Germany, 2010; pp. 92–122. [Google Scholar]
- Karki, S.; Thompson, R.; McDougall, K. Development of validation rules to support digital lodgement of 3D cadastral plans. Comput. Environ. Urban Syst. 2013, 40, 34–45. [Google Scholar] [CrossRef]
- Fu, L.; Yin, P.; Li, G.; Shi, Z.; Liu, Y.; Zhang, J. Characteristics and Classification of Topological Spatial Relations in 3-D Cadasters. Information 2018, 9, 71. [Google Scholar] [CrossRef]
- Asghari, A.; Kalantari, M.; Rajabifard, A. Formative and Summative Validation of Building Information Model-Based Cadastral Data. Land 2021, 10, 822. [Google Scholar] [CrossRef]
- Gröger, G.; Plümer, L. How to achieve consistency for 3D city models. GeoInformatica 2011, 15, 137–165. [Google Scholar] [CrossRef]
- De la Losa, A.; Cervelle, B. 3D topological modeling and visualization for 3D GIS. Comput. Graph. 1999, 23, 469–478. [Google Scholar] [CrossRef]
- Ledoux, H. On the validation of solids represented with the international standards for geographic information. Comput. Civ. Infrastruct. Eng. 2013, 28, 693–706. [Google Scholar] [CrossRef]
- Ledoux, H. Val3dity: Validation of 3D GIS primitives according to the international standards. Open Geospat. Data Softw. Stand. 2018, 3, 1. [Google Scholar] [CrossRef]
- Wang, R.Y.; Strong, D.M. Beyond accuracy: What data quality means to data consumers. J. Manag. Inf. Syst. 1996, 12, 5–33. [Google Scholar] [CrossRef]
- Vancauwenbergh, S. Data Quality Management, Scientometrics Recent Advances; IntechOpen: London, UK, 2019; pp. 1–15. [Google Scholar] [CrossRef]
- Chapman, A.D. Principles of Data Quality; GBIF Secretariat: Copenhagen, Denmark, 2005; ISBN 87-92020-03-8. [Google Scholar]
- Fan, W.; Geerts, F. Foundations of Data Quality Management; Part of the book series: Synthesis Lectures on Data Management; Springer: Berlin/Heidelberg, Germany, 2012; Volume 4, pp. 1–217. [Google Scholar] [CrossRef]
- ISO 9000:2015; Quality Management Systems—Fundamentals and Vocabulary. Available online: https://www.iso.org/standard/45481.html (accessed on 24 February 2024).
- Faybishenko, B.; Versteeg, R.; Pastorello, G.; Dwivedi, D.; Varadharajan, C.; Agarwal, D. Challenging problems of quality assurance and quality control (QA/QC) of meteorological time series data. Stoch. Environ. Res. Risk Assess. 2022, 36, 1049–1062. [Google Scholar] [CrossRef]
- Zhang, L.; Jeong, D.; Lee, S. Data Quality Management in the Internet of Things. Sensors 2021, 21, 5834. [Google Scholar] [CrossRef]
- Woodall, P.; Borek, A.; Parlikad, A.K. Data quality assessment: The Hybrid Approach. Inf. Manag. 2013, 50, 369–382. [Google Scholar] [CrossRef]
- Perez-Castillo, R.; Carretero, A.G.; Caballero, I.; Rodriguez, M.; Piattini, M.; Mate, A.; Kim, S.; Lee, D. DAQUA-MASS: An ISO 8000-61 Based Data Quality Management Methodology for Sensor Data. Sensors 2018, 18, 3105. [Google Scholar] [CrossRef]
- Višnjevac, N.; Mihajlović, R.; Šoškić, M.; Cvijetinović, Ž.; Marošan, S.; Bajat, B. Developing Serbian 3D Cadastre System—Challenges and Directions. In Proceedings of the 6th International FIG 3D Cadastre Workshop, Delft, The Netherlands, 2–4 October 2018. [Google Scholar]
- Lemmen, C.; van Oosterom, P.; Thompson, R.J.; Hespanha, J.; Uitermark, H. The Modelling of Spatial Units (Parcels) in the Land Administration Domain Model (LADM). In Proceedings of the XXIV FIG International Congress, Sydney, Australia, 11–16 April 2010. [Google Scholar]
- Griffith-Charles, C.; Sutherland, M. Analysing the costs and benefits of 3D cadastres with reference to Trinidad and Tobago. Comput. Environ. Urban Syst. 2013, 40, 24–33. [Google Scholar] [CrossRef]
- Drobež, P.; Fras, M.K.; Ferlan, M.; Lisec, A. Transition from 2D to 3D real property cadastre: The case of the Slovenian cadastre. Comput. Environ. Urban Syst. 2017, 62, 125–135. [Google Scholar] [CrossRef]
- Guo, R.; Li, L.; Ying, S.; Luo, P.; He, B.; Jiang, R. Developing a 3D cadastre for the administration of urban land use: A case study of Shenzhen, China. Comput. Environ. Urban Syst. 2013, 40, 46–55. [Google Scholar] [CrossRef]
- Van Oosterom, P.J.M. (Ed.) Best Practices 3D Cadastres—Extended Version; International Federation of Surveyors (FIG): Copenhagen, Denmark, 2018; ISBN 978-87-92853-64-6. [Google Scholar]
- Shahidinejad, J.; Kalantari, M.; Rajabifard, A. 3D Cadastral Database Systems—A Systematic Literature Review. ISPRS Int. J. Geo-Inf. 2024, 13, 30. [Google Scholar] [CrossRef]
- Petronijević, M.; Višnjevac, N.; Praščević, N.; Bajat, B. The Extension of IFC For Supporting 3D Cadastre LADM Geometry. ISPRS Int. J. Geo-Inf. 2021, 10, 297. [Google Scholar] [CrossRef]
- Paasch, J.M.; Paulsson, J. 3D Property Research from a Legal Perspective Revisited. Land 2021, 10, 494. [Google Scholar] [CrossRef]
- Haerder, T.; Reuter, A. Principles of Transaction-oriented Database Recovery. ACM Comput. Surv. 1983, 15, 287–317. [Google Scholar] [CrossRef]
- Republic Geodetic Authority. GeoSrbija Portal. Available online: https://portal.rgz.gov.rs/rgz-portal/map (accessed on 23 February 2024).
Disclaimer/Publisher’s Note: The statements, opinions and data contained in all publications are solely those of the individual author(s) and contributor(s) and not of MDPI and/or the editor(s). MDPI and/or the editor(s) disclaim responsibility for any injury to people or property resulting from any ideas, methods, instructions or products referred to in the content. |
© 2024 by the authors. Licensee MDPI, Basel, Switzerland. This article is an open access article distributed under the terms and conditions of the Creative Commons Attribution (CC BY) license (https://creativecommons.org/licenses/by/4.0/).









