Next Article in Journal
Preserving Spatial Patterns in Point Data: A Generalization Approach Using Agent-Based Modeling
Next Article in Special Issue
Advancing Agricultural Land Suitability in Urbanized Semi-Arid Environments: Insights from Geospatial and Machine Learning Approaches
Previous Article in Journal
Optimisation Model for Spatialisation of Population Based on Human Footprint Index Correction
Previous Article in Special Issue
Auditing Flood Vulnerability Geo-Intelligence Workflow for Biases
 
 
Font Type:
Arial Georgia Verdana
Font Size:
Aa Aa Aa
Line Spacing:
Column Width:
Background:
Article

Leveraging Digital Twins as a Common Operating Picture for Disaster Management: Case of Seismic Hazards

by
Mustafa Korkmaz
1,*,
A. Can Zulfikar
2 and
Sevilay Demirkesen
1
1
Civil Engineering Department, Gebze Technical University, Kocaeli 41400, Türkiye
2
Disaster Management Institute, Istanbul Technical University, İstanbul 34485, Türkiye
*
Author to whom correspondence should be addressed.
ISPRS Int. J. Geo-Inf. 2024, 13(12), 430; https://doi.org/10.3390/ijgi13120430
Submission received: 20 October 2024 / Revised: 24 November 2024 / Accepted: 27 November 2024 / Published: 29 November 2024

Abstract

Disasters, both natural and man-made, pose significant challenges that necessitate swift and informed decision-making to minimize impacts and enhance recovery efforts. This study explores the integration of digital twins (DTs) with a common operating picture (COP) to improve disaster management practices, particularly during the response phase. Utilizing a comprehensive approach, the research develops a 3D core model of Kocaeli, Turkey, which incorporates real-time data from various sources, including building information models and seismic hazard assessments. The findings reveal that the DT–COP framework significantly enhances situational awareness and resource allocation, allowing for more effective response strategies. However, challenges related to data accuracy, integration, and interoperability persist. The study concludes that leveraging DTs as a COP can transform disaster management practices, ultimately improving response capabilities and community resilience while highlighting the need for ongoing research to address existing challenges.

1. Introduction

Disasters, whether natural or man-made, present complex challenges that require swift and informed decision-making. Effective disaster management is crucial in minimizing the impact of disasters, whether they are natural calamities or human-induced emergencies. It plays a vital role in saving lives, reducing damage to property, and ensuring the swift recovery of affected communities. Timely and well-informed decision-making is at the core of effective disaster management, as it helps in coordinating resources, implementing response strategies, and mitigating the consequences of the disaster. Having a comprehensive understanding of the situation through tools like digital twins (DTs) can significantly enhance the effectiveness of disaster management efforts.
DTs are sophisticated virtual representations of physical objects, systems, or processes that integrate real-time data to mirror and simulate their real-world counterparts’ behavior and performance, enabling real-time monitoring, simulation, and optimization (Figure 1). The concept of DTs, which has evolved significantly over the past two decades, is now pivotal in various fields such as urban planning, manufacturing, healthcare and smart cities, and autonomous vehicles [1,2,3,4]. This concept, which has gained significant traction in recent years, involves the integration of various technologies such as sensors, IoT devices, machine learning algorithms, and advanced data analytics to provide a comprehensive digital representation of the physical counterpart [5,6,7]. At its core, a DT system comprises several essential components: data collection, real-time analytics, simulation capabilities, and continuous alignment with the physical twin. The primary objective of a DT is to mirror the real-world entity accurately, allowing for continuous updates and interactions between the physical and digital realms [8,9]. This dynamic interaction facilitates real-time data exchange and decision-making, enhancing operational efficiency and predictive maintenance across various industries, including manufacturing, healthcare, construction, and oil and gas [5,6,10]. For instance, in the oil and gas sector, DTs can optimize asset management by providing detailed insights into performance and maintenance requirements, thereby reducing downtime and extending asset life [6]. The capability levels of DTs range from standalone models to fully autonomous systems, each offering varying degrees of functionality, such as descriptive, diagnostic, predictive, and prescriptive analytics [11]. This hierarchical structure helps in understanding the potential and limitations of DTs, enabling targeted application and development. Moreover, DTs are not just static models but evolve over time (Figure 1), reflecting changes in the physical system and even making decisions based on real-time data [9]. This is particularly beneficial in complex systems like reinforced concrete structures, where DTs can assess safety, durability, and reliability by simulating various stress conditions and environmental impacts. Despite their promising potential, the development and implementation of DTs face several challenges, including data availability, effective communication, processing power, and the need for interdisciplinary collaboration. Additionally, the lack of standardized development methodologies and validation measures poses significant hurdles [10]. For example, in smart cities, DTs can optimize urban planning and infrastructure management by providing real-time data and predictive analytics. DTs are transformative tools that combine data, models, and domain knowledge to provide a comprehensive and dynamic representation of physical entities, thereby enhancing performance, reliability, and decision-making across various sectors. They offer a revolutionary approach to monitoring and optimizing physical assets, with applications spanning various industries and the potential to fundamentally change how we interact with and manage real-world systems.
The fundamental components of DTs include sensor, data acquisition, transmission, digital modeling, data integration, and application layers. Sensors and associated electronic components are fundamental as they gather necessary information from the physical entity, which is then used to create the digital replica [12]. Communication networks facilitate the seamless transfer of data between the physical and digital realms, ensuring that the DT remains up-to-date with real-time information [13,14]. The digital platform serves as the backbone, integrating various data streams and enabling advanced data processing, modeling, and simulation. Additionally, a robust DT system incorporates a physics-based nominal model for data processing and response predictions and a data-driven machine learning model for tracking the evolution of system parameters over time [15,16]. This dual approach ensures accurate performance prediction and reliability evaluation. The DT also requires a well-defined architecture with different levels of granularity to model and define the system’s components effectively [17,18].
Moreover, the DT framework supports community participation by incorporating feedback mechanisms that allow citizens to contribute to the planning and development processes, thus fostering a more inclusive approach to urban management [19]. The integration of these components on digital platforms, which offers open-source solutions and interactive functionalities, exemplifies the practical implementation of DTs in cities, demonstrating their potential to improve urban governance and quality of life (Figure 2). The complexity and uniqueness of urban environments necessitate a tailored approach to DT development, recognizing that cities cannot be reduced to mere digital replicas but require a nuanced understanding of their structural components and interactions [20,21]. This evolutionary approach, where individual elements of the urban environment are progressively digitized and integrated into a cohesive system, underscores the importance of flexibility and adaptability in DT frameworks [22].
DTs play a transformative role in disaster risk management (DRM) by providing dynamic, real-time digital replicas of physical entities, which can range from individual systems to entire cities. These digital models leverage real-time data to create accurate simulations, significantly enhancing disaster resilience and management capabilities. The integration of DTs into DRM is still evolving, but their potential is vast, particularly in post-disaster risk management (PRM) applications [23,24,25]. DTs facilitate seamless data fusion from diverse sources such as geospatial data, environmental sensors, social media feeds, and demographic data, which is crucial for early warning systems and predictive modeling (Figure 3).
DRM is a holistic and multidisciplinary process that encompasses a range of critical steps designed to minimize the adverse impacts of earthquakes on communities and infrastructure. This complex process integrates scientific, engineering, and policy-making approaches to effectively manage and mitigate seismic risks. By adopting a comprehensive DRM framework, stakeholders can reduce the vulnerability of communities and infrastructure to earthquake hazards, thereby enhancing resilience and reducing the likelihood of disaster.
The response phase of DRM can be delineated into three distinct phases, each characterized by specific objectives and timelines. The first phase, Immediate Response (0–72 h), focuses on search and rescue operations, provision of emergency medical services, and establishment of initial communication networks. This critical period is marked by a high level of urgency, as timely interventions can significantly reduce mortality rates and alleviate suffering. The second phase, Short-Term Response (72 h–2 weeks), prioritizes the provision of necessities such as food, water, shelter, and sanitation. This phase also involves the assessment of damage and needs, as well as the initiation of debris removal and infrastructure restoration efforts. The third and final phase, Long-Term Response and Recovery (2 weeks–1 year and beyond), concentrates on the rehabilitation and reconstruction of affected communities. This phase encompasses a range of activities, including the rebuilding of infrastructure, restoration of essential services, and implementation of mitigation measures to reduce the risk of future disasters. Additionally, this phase involves the provision of psychological support and counseling services to affected populations, as well as the promotion of economic recovery and revitalization.
The sheer scale and complexity of affected areas, coupled with the imperative of planning, coordination, and documentation of response efforts, underscores the need for a unified platform that facilitates seamless data sharing and information exchange among all stakeholders. This platform would enable the efficient collection, storage, visualization, and dissemination of critical datasets and information (Figure 4), thereby ensuring that all response activities are well-coordinated, transparent, and accountable. By providing a common operating picture, this platform would facilitate the integration of efforts across multiple agencies, organizations, and jurisdictions, ultimately enhancing the effectiveness and efficiency of disaster response and recovery operations.
A common operating picture (COP) is a comprehensive, shared display of information that enhances situational awareness and facilitates decision-making and coordination among various stakeholders during operations such as disaster management, military actions, and multi-agent systems. The COP integrates data from multiple sources, including geocoded features, video streams, raw text, and social network data, to provide a unified view of the operational environment [26]. It serves as both an “information warehouse” and a “trading zone”, enabling the sharing of common information and fostering collaboration and coordination through relational spaces that build trust and common understanding among participants [27]. In multi-agent systems such as DRM, COPs help agents integrate their observations, actions, and received messages to create a robust policy framework, enhancing coordination and performance even in dynamic and unpredictable environments [28]. The increasing frequency and magnitude of natural and human-made disasters, exacerbated by climate change, have highlighted the importance of COPs in synchronizing and communicating across various agencies during lifesaving operations. Technological advancements, including wireless and satellite communication systems, play a crucial role in maintaining COPs, although these systems are vulnerable to disruptions caused by disasters [29]. COPs also address the challenge of information overload by centralizing data and using advanced visualization techniques, such as virtual reality, to improve situational awareness and collaborative decision-making [30]. They are implemented through various hardware and software systems, including mobile devices, PCs, digital map tables, and video walls, to support diverse operational needs and environments [31]. The integration of sensor data from ground and airborne sources into 3D terrain maps further enhances the COP’s utility, allowing for improved route planning, mensuration, and line-of-sight analysis [32]. The COP’s ability to provide a real-time, geospatially accurate representation of the operational environment is crucial for command-and-control functions, ensuring that all actors have a consistent and up-to-date understanding of the situation [9]. Despite the technological advancements, the effectiveness of COPs relies on the ability to fuse disparate data sources and present them in a coherent and actionable format, enabling users to detect, geolocate, and log events of interest in real time [33]. Overall, COPs are indispensable tools for enhancing situational awareness, coordination, and decision-making across various operational contexts, from emergency management to military operations and beyond.
In addition, a user-centered design framework for disaster risk visualization emphasizes tailoring visualizations to specific user needs and contexts, thereby improving their effectiveness in risk assessment and management [34]. Visual imagery, while powerful in informing and sensitizing the public, must be managed responsibly to avoid misinterpretations that could lead to panic and hinder disaster management [35]. Visualization-based monitoring systems, integrated with wireless sensor networks, offer real-time disaster data and energy-efficient data management, especially crucial for early warning systems [36]. Visual language communication further supports DRM by providing clear and effective visual designs that facilitate understanding and response during disasters [37]. Post-disaster damage mapping aids in decision-making by providing effective visual representations of damage, which are crucial for international and local response strategies [38]. Finally, visual analytical tools that handle multivariate higher-order information enable dynamic exploration of disaster scenarios, supporting effective emergency management through interactive and robust data visualization [39]. Collectively, these visualization strategies significantly contribute to the efficiency and effectiveness of disaster management processes.
Leveraging DTs as a COP for DRM offers a transformative approach to enhancing situational awareness, prediction accuracy, and response coordination (Figure 5). For instance, the DT platform developed by K-water integrates high-resolution spatial data, AI, and various modeling techniques to optimize dam operations and urban flood warnings, thus supporting decision-makers in real-time water management and disaster forecasting [40]. Similarly, the FASTER project has developed a COP that integrates innovative tools such as wearables, drones, AI applications, and a mission management module to provide a unified dashboard for first responders, enhancing their ability to manage disaster response missions effectively [41]. The concept of the foundational twin, particularly in airport management, demonstrates how a resilient data platform can incorporate multiple data sources to support operational decisions under irregular conditions, thereby enhancing disaster resilience [42]. Furthermore, DTs can optimize post-disaster reconstruction processes by providing a framework for reactive security management and resilience in smart cities, as illustrated by research focusing on the built environment [4]. The integration of AI and machine learning within DTs, as seen in the “Disaster Digital Twin” project, enhances real-time hazard simulation, social sensing, and multi-agent simulation of disaster response activities, thereby improving disaster resilience and response strategies. Additionally, the CDT-GEM system exemplifies how DTs, combined with XR and voice recognition AI, can manage and integrate IoT data to inform managers and facilitate real-time communication with citizens during crises [43]. However, challenges remain, such as the potential for erroneous predictions due to the complexity of natural disaster behaviors and data dependencies. To address this, a similarity-based hybrid modeling scheme has been proposed to enhance prediction accuracy by compensating for errors in physics-based models with data-driven corrections, as demonstrated in wildfire scenarios [44].
The aim of this paper is to explore and demonstrate how the integration of DTs with a COP can enhance disaster management practices. By leveraging real-time data, predictive modeling, and comprehensive situational awareness, this paper seeks to present a robust framework that aids in efficient decision-making during disaster scenarios.
O–1. Provide a detailed understanding of DTs and COP, including their components, functionalities, and current applications in various fields.
O–2. Illustrate the synergistic relationship between DTs and COP, explaining how their integration can improve disaster management with emphasis on the response phase.
O–3. Outline a step-by-step process for data collection, processing, and the deployment of DTs in creating an effective COP.
O–4. Present a case study of natural disasters to showcase the practical benefits and challenges of using DTs as a COP in real-world scenarios.
O–5. Discuss the advantages, such as enhanced situational awareness and improved predictive capabilities, as well as the potential challenges, including technical, privacy, and organizational issues.
O–6. Suggest areas for future research and practical recommendations for policymakers and disaster management practitioners to advance the adoption and implementation of DTs in disaster management.

2. Materials and Methods

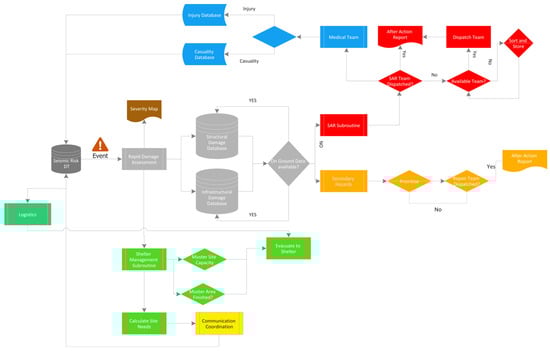
A conceptual model for a systematic approach to emergency response management for disasters using the DT approach is suggested in the form of a workflow (Figure 6). This model integrates several critical components necessary for effective decision-making during disaster scenarios. The process begins with data collection and evaluation, focusing on key inputs such as the status of medical teams, SAR units, assessments of risky structures, and confirmed collapsed structures. These elements form the foundation for scenario analysis, which plays a crucial role in guiding the subsequent actions taken during emergency operations.
At the core of this approach are decision points that determine the appropriate response based on the severity of the situation. For example, when specific thresholds of risk or medical need are met, the system initiates targeted responses, such as deploying SAR teams or activating medical intervention units. The model also highlights the importance of resource management, with logistics and inventory updates being essential components that ensure supplies and personnel are allocated efficiently.
Following the deployment of emergency services, the model incorporates an after-action review phase. This feedback mechanism is crucial for refining response strategies and updating risk assessments based on the outcomes of the operations. The proposed conceptual model underscores a data-driven, systematic methodology that emphasizes the importance of coordination, adaptability, and continuous improvement in disaster response management.

2.1. Study Area

Kocaeli, a significant region in Turkey, is characterized by its strategic location and diverse attributes, making it a unique focal point for various studies (Figure 7). The region is a hub for the logistics sector, with a strong concentration of logistics employment due to its proximity to motorways and ports, which facilitates access to markets and inputs, contributing significantly to its economic development.
Kocaeli’s history is marked by the devastating 1999 earthquake (Mw = 7.6), which had profound impacts on its infrastructure and population, highlighting the need for improved earthquake preparedness and awareness. The region is situated on the Northern Anatolian Fault Line (NAF), making it one of Turkey’s most earthquake-prone areas, with significant seismic activity recorded over the years. The tectonic evolution of the region, including the neotectonic block rotation of the Kocaeli peninsula, is influenced by the NAF Zone, contributing to its complex geological structure [45]. The 1999 Marmara earthquake had lasting effects on the local population and emergency services, with studies indicating the psychological impact on emergency staff and the importance of disaster preparedness [6]. Seismic studies in Kocaeli have utilized various methods to classify sites based on seismic activity, providing valuable data for future research and urban planning [46]. Additionally, the region’s geological characteristics have been studied through attenuation measurements of seismic waves, which help in understanding the subsurface properties and their implications for seismic activity [47]. The Kocaeli region has been the focus of numerous studies and extensive research due to its seismic activity and its strategic importance in Türkiye. The 1999 İzmit earthquake, in particular, triggered a surge of scientific investigations aimed at understanding the area’s seismic hazards, soil conditions, and structural vulnerabilities. These studies have contributed significantly to advancements in seismic risk assessment, earthquake engineering, and urban planning practices in the region.

2.2. Digital Twin Development

The creation of a DT as Response COP necessitates a multifaceted approach, commencing with the development of a 3D core model. This core model serves as a detailed representation of a city’s key components, providing a condensed yet accurate depiction of its urban features. The primary focus of this model is on capturing essential elements, including buildings, roads, terrain, and basic infrastructure while excluding non-essential elements to optimize usability and visual clarity. The core model serves as the foundational element for the integration of semantic data and processes essential for the development of a holistic COP. This process involves the incorporation of a variety of data sources and methodologies relevant to disaster response.
To create the 3D core model, the initial step involves obtaining a digital elevation model (DEM) of the area of interest (AoI). Following this, additional digital terrain models (DTM) and digital surface models (DSM) are acquired. Building footprint datasets from either satellite or UAV acquired or structural databases from relevant authorities must be seamlessly integrated into the model. Subsequently, datasets containing information about vegetation and water bodies sourced by the same means are integrated, along with road and sidewalk datasets. Land use data from relevant sources must also be seamlessly integrated into the model. This completes the creation of the 3D core model. Core model creation is followed by the tailoring of the code model to the specific use, in this case earthquake response management.
The DT basic architecture involves the digital representation of the building information modeling (BIM), Internet of Things (IoT), data storage and integration, and interaction with the physical environment. 3D BIM models constitute information regarding the level of detail (LoD), which is a representation of the detail level in BIM objects. LoDs are classified into the LoD 100, 200, 300, 400, and 500. LoD 1010 presents the model elements in a rough 3D shape, whereas LoD 200 presents the basic space in the construction site, LoD 300 shows the detailed plan of the construction site, and LoD 400 represents a complete and accurate 3D model. LoD 500 is a field-verified representation of the model element [48]. Initially, the core 3D DT can be characterized as a low-fidelity, descriptive, static, and passive model, primarily representing the basic spatial and structural attributes of urban environments. However, as additional data sources, such as sensor networks and their associated data processing workflows, as well as external databases, are integrated into the DT, it evolves into a high-fidelity, predictive, dynamic, and operational model. These data sources provide continuous streams of real-time data on variables such as ground motion, structural integrity, and environmental conditions, which, when processed and analyzed, enable the DT to reflect current states and predict potential future scenarios. This transformation enhances the DT’s capacity for active engagement in earthquake response, facilitating real-time simulations, predictive analysis, and adaptive decision-making processes that bolster emergency response strategies and urban resilience.
Following the creation of the DT core model, a comprehensive rapid damage assessment (RDA) is conducted to estimate damage to buildings, infrastructure, and other structures. The first step of the RDA is to calculate the distribution intensity measure for the earthquake using ground motion prediction equations (GMPEs). GMPEs are mathematical models that predict the ground motion intensity at a given location based on the earthquake’s magnitude, distance, and other factors. GMPEs are used to calculate the distribution of intensity measures (IM), such as peak ground acceleration (PGA) or spectral acceleration (SA), across the affected area. A general representation of GMPEs is shown in Equation (1).
ln Y = a × M + b × ln R + c + s 1 × S 1 + s 2 × S 2 + σ
  • Y is the predicted ground motion parameter;
  • M is the magnitude of the earthquake;
  • R is the distance to the fault or hypocenter;
  • a, b, and ccc are coefficients that define the effect of magnitude and distance on ground motion;
  • S1 and S2 are indicators for site conditions (such as soil or rock types), with s1 and s2 being their respective coefficients;
  • σ represents the standard deviation, accounting for the variability in the ground motion predictions.
RDA is based on a hybrid approach that combines structural and non-structural data, fragility curves (empirical and/or analytical), and damage probability matrices [49]. The calculated IM is then used to estimate the damage to buildings and infrastructure through fragility curves, which assess the probability of damage to various structures, including the type and extent of that damage. This hybrid methodology allows for a comprehensive and reliable damage assessment following an earthquake, enabling the estimation of potential damage, economic loss, and casualties and facilitating targeted and effective responses to earthquake impacts. The estimated damage is then classified into different categories, including structural damage (e.g., none, slight, moderate, extensive, and collapse), non-structural damage (e.g., facade damage, roof damage), and functional damage (e.g., loss of utility services, communication disruptions). This classification enables a more detailed understanding of the damage and its implications for response and recovery efforts (Equation (2)).
P D D k IM = Φ ln IM μ k β k
P(D ≥ Dk∣IM): The probability of reaching or exceeding the damage state Dk given the IM;
Φ: The cumulative distribution function (CDF) of the standard normal distribution;
ln (IM): The natural logarithm of the intensity measure;
μk: The median value of the intensity measure at which damage state Dk occurs;
βk: The logarithmic standard deviation associated with the damage state Dk.
To quantify the expected damage level based on the calculated probabilities, a numerical value is assigned to each damage state as follows: 0 for no damage, 1 for slight damage, 2 for moderate damage, 3 for severe damage, and 4 for total loss. The expected damage level, denoted as E[D], can then be computed using the following formula (Equation (3)):
E D = k = 1 N P D D k IM D k
The damaged buildings and infrastructure are then prioritized based on factors such as severity of damage, criticality of infrastructure, population density and vulnerability, and economic importance. This prioritization allows for the most critical areas to be addressed first, ensuring that response and recovery efforts are targeted and effective.
As on-ground data becomes available, the IM distribution should be updated to reflect real-time conditions. This involves the integration of data from various sources, including sensor data from buildings and infrastructure, Internet of Things (IoT) devices, and reports from emergency responders and inspectors. Sensor data, such as measurements from accelerometers and GPS, provides critical information on ground motion and structural response. IoT data from drones, cameras, and social media offer real-time insights into building and infrastructure conditions, while reports from emergency responders contribute valuable observations regarding damage and safety. The COP is then refined and reclassified.
Effective data harmonization methodologies are critical for coordinating the necessary data, ensuring uniformity in formats, coordinate systems, and metadata. Data management systems are essential for the procurement, organization, storage, and integration of pertinent data sources, while rigorous quality assurance protocols validate and amend data discrepancies, thus guaranteeing dependability. This methodology also enforces data governance frameworks and quality assurance protocols to maintain the integrity, precision, and security of the stored information. This encompasses the implementation of data validation criteria, access restrictions, and audit trails to ensure the dependability and credibility of the data. The data repository provides stakeholders with access to both real-time and historical datasets, allowing for the analysis of previous occurrences, observation of prevailing conditions, and anticipation of prospective seismic threats.
To minimize the overall response time to confirmed sites and maximize the chances of rescuing unconfirmed sites, the following mathematical model (Equation (4)) was developed and employed. This optimization should ensure that resources are used to their full capacity without overloading any team.
Let B = {B1, B2, …, Bn} be the set of buildings or locations.
Let T = {T1, T2, …, Tm} be the set of search and rescue teams.
tij: Time required for team Tj to reach and perform rescue operations at building;
Ci: Binary parameter indicating if people are confirmed trapped in building Bi (1 if confirmed, 0 otherwise);
Pi: Probability of presence of trapped people in building Bi (used when Ci = 0);
Rj: Capacity of team Tj, indicating the maximum number of people they can handle in a given time;
xij ∈ {0,1}, zi ∈ {0,1}
zi = 1 if and only if Ci = 1 and team Tj is allocated
min i = 1 n j = 1 m C i t i j x i j λ i = 1 n j = 1 m 1 C i P i x i j
Team assignment to confirmed locations:
j = 1 m x i j 1 i   where   C i = 1
Team allocation capacity:
i = 1 n x i j t i j R j j
Upon completing the necessary SAR tasks at the building or after extracting individuals from the debris, the SAR team should hand over the survivors or bodies to the medical response teams. Following this handover, the SAR team is responsible for preparing an after-action report (AAR). The medical response teams should then perform triage on the survivors to determine treatment priorities or transport the deceased to morgues, completing their own after-action reports as part of the process. Both the SAR team’s AAR and the medical response team’s AAR should be stored on the DT platform.

3. Results

This chapter presents the findings from a simulation of the 1999 Kocaeli earthquake, conducted to evaluate the capabilities of the proposed digital twin–common operating picture (DT–COP). Because of its relatively user-friendly user interface, Autodesk InfraWorks [50] was selected as the primary platform for the creation of the DT, allowing for the integration of relevant GIS data and other semantic data to enhance the simulation’s accuracy and effectiveness.

3.1. Digital Twin Creation

The development of the DT involved the integration of various datasets, including high-resolution GIS data that encompassed topographical features, infrastructure layouts, and demographic information of the Kocaeli region. Additionally, semantic data related to building materials, structural integrity, and historical earthquake performance was incorporated into the platform. This comprehensive data integration facilitated a realistic representation of the urban environment, enabling the simulation to reflect the complexities of the built environment during seismic events (Figure 8).
To create the 3D core model, the initial step involves obtaining a digital elevation model (DEM) of the area of interest (AoI) from the open-source ALOS PALSAR database, which offers a resolution of 12.5 m [51]. Following this, additional digital terrain models (DTM) and digital surface models (DSM) are acquired. Building footprint datasets from the Kocaeli Greater Municipality (KBB) are seamlessly integrated into the model. The orthophoto of the AoI is obtained from satellite sources and incorporated into the model. Subsequently, datasets containing information about vegetation and water bodies, sourced from Open Street Map (OSM) [52] and KBB, are integrated, along with road and sidewalk datasets from OSM. Land use data from KBB is also seamlessly integrated into the model. This completes the creation of the 3D core model.
Parametric earthquake data for Kocaeli and its neighboring regions have been compiled within a radius of 200 km and a depth of 100 km, covering magnitude types mb, ms, Mw, ML, and MD. Approximately 1786 earthquake events in the region and its surroundings have been compiled, spanning the years 1900–2024. The selection of a 200 km radius aims to encompass all potential seismic sources, including active faults, fault zones, and fault systems. Fault data were sourced from two different sources, namely the Global Earthquake Model (GEM) [53] and the Mineral Research and Exploration General Directorate (MTA) [54]. The GEM dataset underwent optimization, while the MTA dataset includes information on both active and passive faults in the region (Figure 9).
The structural data and population datasets were obtained from the KBB databases and integrated into the model using APIs where applicable (Figure 10 and Figure 11).

3.2. Rapid Damage Assessment

A seismic hazard assessment was utilized to estimate the ground shaking intensity across AoI. The results indicated significant variation in ground shaking, with PGA values ranging from 0.05 to 1.1 g. The spatial distribution of these values highlighted areas of heightened vulnerability, particularly in urban centers characterized by proximity to the hypocenter and relatively bad soil conditions.
The impact simulation revealed that the scenario earthquake would result in varying degrees of damage across the AoI. Figure 12a shows that approximately 55% of the buildings experienced moderate damage to total collapse. Figure 12b presents that almost 60% of the population could be in need of shelter and protection. Required SAR Teams and their allocation could be tracked from the COP’s relevant dashboards. Figure 13 presents the general view of the area, damage distribution, and casualty distribution generated through the software. Figure 14 presents the general view of the COP. Figure 15 represents the capabilities of COP for SAR Teams management and coordination.

4. Discussion of Findings

This study utilized RDA to indicate an approximate population that might be affected by the earthquake and it was further projected the approximate number of buildings likely to experience damage. RDA has been used in several studies for varying purposes so far. Chen and Ji (2021) [55] used information integration in rapid damage assessment considering the data of three big hurricanes: Harvey, Irma, and Michael. Then, they formed two supervised learning models using multiple linear regression and support vector regression. They tested the models that they developed relying on Hurricane Michael’s data, where they concluded that using multisource data is effective for assessing the damage and the RDA model resulted in a reliable conclusion of damage assessment. Zheng et al. (2021) [56] developed an object-based semantic change detection framework using a convolutional neural network for building damage assessment. They used data from 19 natural disaster events and two local state datasets, such as the Beirut port explosion and the Bata military barracks explosion. Their framework proved that the method implemented is superior compared to several other methods in terms of speed and accuracy and provides a generalization ability for man-made disasters. In another study, Imran et al. (2022) [57] mentioned the use of an AI-based system for collecting damage images posted on social media and generating rapid damage assessment in real time. The system mentioned in the study relies on a computer vision model, which is capable of determining the severity of damage. This way, they worked on a set of images, where they determined that only 42% of the images were unique, 28% relevant, and only 10% reflected either mild or severe damage. They concluded that the data they obtained by relying on expert feedback resulted in significant performance improvement in damage assessment. In another study, Yuan and Liu (2018) [58] used crowdsourcing to detect critically affected areas. They found out that damage-related Tweets were viable for the accurate identification of critically affected areas using tweets on social media during Hurricane Matthew. Similarly, Kryvasheyeu et al.’s (2016) [59] study found a strong correlation between per-capita Twitter activity and per-capita economic damage caused by Hurricane Sandy.
A portion of the studies further emphasized the importance of analyzing the criticality of infrastructure systems. Oh et al. (2013) [60] implied that a criticality assessment for the infrastructure systems should be conducted before facing an extreme event, which might involve a decision support system comprising vulnerability and severity assessment. This way, relevant information could be provided to emergency agencies and experts to enhance disaster mitigation response. In this context, they studied the relative criticality levels of infrastructure systems based on the influence of critical infrastructure, activity analysis, and social and economic contribution. In another study, Lozano and Tien (2023) provided that tools used to assess physical damage in lifeline networks and buildings should be given special attention in terms of providing timely mitigation responses to disasters [61]. In this respect, they discussed each tool in terms of key dimensions such as coverage, precision, and availability over time.
A considerable portion of studies further focused on using DTs in terms of improving supply chain and logistics management for disaster resilience. Lv et al. (2022) studied DTs in terms of enhancing the resilience of supply chains during the COVID-19 pandemic [62]. They implied that DTs can promote supply chains by optimizing decision-making with data collection, processing, and intelligent data sharing. In another study, Ogunsoto et al. (2024) [63] introduced a conceptual DT framework for supply chain breakdowns due to disasters. They utilized machine learning algorithms to predict floods.
Despite the effectiveness of different RDA techniques and frameworks, there is still a need for improvement in terms of increasing accuracy and speed. In this context, digital twins offer an extensive visualization, which could easily help detect damage and develop early action [64]. Therefore, this study uses digital twins as a way to minimize disaster impacts and conduct a better disaster response.
Given this background, the preliminary results of the RDA in this study indicate that approximately 18,000 buildings housing a population of around 145,000 people are projected to sustain complete damage. Furthermore, an estimated 40,000 buildings, with a population of 340,000 people, are expected to experience extensive damage. These findings underscore the significant scale of structural and human impacts, highlighting the urgent need for targeted response and recovery strategies.
While the remaining buildings are considered relatively safe, the populations residing in these structures still require designated emergency assembly areas until the necessary inspections are completed. Ensuring the availability and accessibility of these muster points is critical for effective disaster response, as they provide safe gathering locations for individuals and facilitate the coordination of relief efforts.
To complete the SAR phase of the response within the critical golden hours (72 h after the incident), the framework estimates the need for 2450 heavy SAR teams equipped with heavy machinery and 380 light SAR teams. These calculations underscore the significant resource demands required to optimize rescue operations and minimize loss of life during this critical period.
Conventional methods for SRM, such as seismic hazard maps (ShakeMaps, etc.), while highly effective for hazard assessment and mitigation planning, lack the necessary LoD and operational capabilities required for managing SAR operations. Tools like HAZUS [65], CAPRA [66], or Openquake [67] frameworks provide valuable regional-level risk assessments but often fail to deliver real-time, high-resolution data for coordinating SAR efforts during disaster response [68]. This limitation highlights the need for more dynamic and detailed approaches, such as DTs, to effectively address the demands of SAR operations. Moreover, RDA is capable of providing a quantitative assessment rather than conventional hazard track maps. The approach applied in this study is often faster than remote sensing technologies, which usually have limitations such as high implementation time [69,70].

5. Conclusions

This study demonstrates the feasibility of using DTs as a COP for disaster response management in the context of earthquake response. A DT of Kocaeli, Turkey, was developed, complete with building information models, GIS data, and real-time sensor data. This DT was then used to simulate the impact of an earthquake and to develop a COP that integrated data from multiple sources, including building damage assessments, population displacement data, and emergency response resources.
The results of this study show that DTs can provide a wealth of information that can be used to support disaster response and recovery efforts. For example, a DT was used to identify areas of Kocaeli that were most severely affected by the earthquake and to prioritize the allocation of emergency response resources to those areas. A DT was also used to track and optimize the movement of people and resources in real time, allowing responders to monitor the effectiveness of their response efforts and adjust their strategies as needed. The main contribution of this study is that it visualizes and identifies an earthquake-prone zone including a wide array of data. Also, visualization, which is one of the major benefits of having a DT as a COP, plays a crucial role in disaster management by enhancing the ability to process, interpret, and communicate complex data effectively, which is essential for timely and informed decision-making. The complexity and vastness of geoscientific data in disaster scenarios necessitate visualization to facilitate rapid access and interpretation by diverse stakeholders, thereby improving disaster-response efforts. Hence, the models presented in this study are expected to help both researchers and practitioners in terms of developing rapid response and efficient operations thanks to well-established visual models and geoscientific data.
However, this study also highlights several challenges that must be addressed in order to fully realize the potential of DTs as a COP for disaster management. One of the main challenges is the need for accurate and reliable data. In order to create an effective DT, access to high-quality data from a variety of sources, including building information models, GIS data, and real-time sensor data, is necessary. Ensuring the accuracy and reliability of these data is critical, as any errors or inconsistencies could lead to incorrect decisions and actions.
Another challenge is the need for effective data integration and analysis. DTs can generate large amounts of data, and it is essential to have the tools and techniques to integrate and analyze these data in real time. This requires the use of advanced data analytics and machine learning techniques, as well as the development of user-friendly interfaces that allow responders to quickly and easily access the information they need.
A third challenge is the need for interoperability and standardization. DTs are typically developed using a variety of different tools and technologies, and it is essential to ensure that these systems can communicate and share data effectively. This requires the development of standards and protocols for data exchange, as well as the use of open and interoperable systems.
Finally, the cooperation of relevant authorities poses a critical challenge. The successful implementation and operation of DTs depend on the willingness and active participation of stakeholders, including government agencies, local authorities, emergency response teams, and private organizations. Without their collaboration, efforts to integrate and utilize DTs effectively in disaster management may be hindered.
In conclusion, the use of DTs as a COP for disaster management has the potential to significantly improve responders’ ability to react to and recover from disasters. However, in order to fully realize this potential, the challenges of data accuracy, data integration and analysis, and interoperability and standardization must be addressed. By doing so, a powerful tool can be created that can help save lives, reduce suffering, and minimize damage during times of crisis.

Author Contributions

Conceptualization, Mustafa Korkmaz, A. Can Zulfikar, and Sevilay Demirkesen; methodology, Mustafa Korkmaz; software, Mustafa Korkmaz; validation, Mustafa Korkmaz, A. Can Zulfikar, and Sevilay Demirkesen; formal analysis, Mustafa Korkmaz; investigation, Mustafa Korkmaz; resources, Mustafa Korkmaz; data curation, Mustafa Korkmaz, Sevilay Demirkesen; writing—original draft preparation, Mustafa Korkmaz; writing—review and editing, Mustafa Korkmaz, Sevilay Demirkesen; visualization, Mustafa Korkmaz; supervision, A. Can Zulfikar, Sevilay Demirkesen; project administration, A. Can Zulfikar, Sevilay Demirkesen. All authors have read and agreed to the published version of the manuscript.

Funding

This research received no external funding.

Data Availability Statement

The data that support the findings of this study are available from Kocaeli Greater Municipality. Restrictions apply to the availability of these data, which were used under license for this study. Data are available from the corresponding author with the permission of Kocaeli Greater Municipality or directly from Kocaeli Greater Municipality.

Conflicts of Interest

The authors declare no conflicts of interest.

References

  1. Boccardo, P.; La Riccia, L.; Yadav, Y. Urban Echoes: Exploring the Dynamic Realities of Cities through Digital Twins. Land 2024, 13, 635. [Google Scholar] [CrossRef]
  2. Farsi, M.; Daneshkhah, A.; Hosseinian-Far, A.; Jahankhani, H. Digital Twin Technologies and Smart Cities; Springer: Berlin/Heidelberg, Germany, 2020. [Google Scholar]
  3. Gil, J. City Information Modelling: Digital Planning for Sustainable Cities. Built Environ. 2020, 46, 497–500. [Google Scholar] [CrossRef]
  4. Rotilio, M.; Villa, V.; Corneli, A. Digital Twin for a Resilient Management of the Built Environment. In Proceedings of the 2023 IEEE International Workshop on Metrology for Living Environment, MetroLivEnv 2023, Milano, Italy, 29–31 May 2023. [Google Scholar]
  5. Vasumathi, M.T.; Khan, A.; Sadasivan, M.; Ramamoorthy, U. Digital Twins—A Futuristic Trend in Data Science, Its Scope, Importance, and Applications. In Lecture Notes in Networks and Systems, Proceedings of the International Conference on Expert Clouds and Applications, Bangalore, India, 9–10 February 2023; Springer: Singapore, 2023; Volume 673. [Google Scholar]
  6. Ferrigno, E.; Barsola, G.A. 3D Real Time Digital Twin. In Proceedings of the SPE Latin American and Caribbean Petroleum Engineering Conference Proceedings, Port of Spain, Trinidad and Tobago, 14–15 June 2023; Volume 2023. [Google Scholar]
  7. Kortelainen, J.; Minav, T.; Tammi, K. Digital Twin—The Dream and the Reality. Front. Internet Things 2023, 2, 1108777. [Google Scholar] [CrossRef]
  8. Saracco, R. Digital Twins: Bridging Physical Space and Cyberspace. Computer 2019, 52, 58–64. [Google Scholar] [CrossRef]
  9. Helbing, D.; Argota Sánchez-Vaquerizo, J. Digital Twins: Potentials, Ethical Issues and Limitations. In Handbook on the Politics and Governance of Big Data and Artificial Intelligence; Edward Elgar Publishing: Cheltenham, UK, 2023. [Google Scholar]
  10. Mihai, S.; Yaqoob, M.; Hung, D.V.; Davis, W.; Towakel, P.; Raza, M.; Karamanoglu, M.; Barn, B.; Shetve, D.; Prasad, R.V.; et al. Digital Twins: A Survey on Enabling Technologies, Challenges, Trends and Future Prospects. IEEE Commun. Surv. Tutor. 2022, 24, 2255–2291. [Google Scholar] [CrossRef]
  11. Elfarri, E.M.; Rasheed, A.; San, O. Artificial Intelligence-Driven Digital Twin of a Modern House Demonstrated in Virtual Reality. IEEE Access 2023, 11, 35035–35058. [Google Scholar] [CrossRef]
  12. Pal, S.K.; Mishra, D.; Pal, A.; Dutta, S.; Chakravarty, D.; Pal, S. Sensor Electronics for Digital Twin. In Digital Twin–Fundamental Concepts to Applications in Advanced Manufacturing; Springer International Publishing: Cham, Switzerland, 2022. [Google Scholar]
  13. Stavropoulos, P.; Mourtzis, D. Digital Twins in Industry 4.0. In Design and Operation of Production Networks for Mass Personalization in the Era of Cloud Technology; Elsevier: Amsterdam, The Netherlands, 2021. [Google Scholar]
  14. Singh, M.; Srivastava, R.; Fuenmayor, E.; Kuts, V.; Qiao, Y.; Murray, N.; Devine, D. Applications of Digital Twin across Industries: A Review. Appl. Sci. 2022, 12, 5727. [Google Scholar] [CrossRef]
  15. Chakraborty, S.; Adhikari, S. Machine Learning Based Digital Twin for Dynamical Systems with Multiple Time-Scales. Comput. Struct. 2021, 243, 106410. [Google Scholar] [CrossRef]
  16. Beil, C.; Kolbe, T.H. Applications for Semantic 3D Streetspace Models and Their Requirements—A Review and Look at the Road Ahead. ISPRS Int. J. Geoinf. 2024, 13, 363. [Google Scholar] [CrossRef]
  17. Steinmetz, C.; Schroeder, G.N.; Rodrigues, R.N.; Rettberg, A.; Pereira, C.E. Key-Components for Digital Twin Modeling with Granularity: Use Case Car-as-a-Service. IEEE Trans. Emerg. Top. Comput. 2022, 10, 23–33. [Google Scholar] [CrossRef]
  18. Metcalfe, J.; Ellul, C.; Morley, J.; Stoter, J. Characterizing the Role of Geospatial Science in Digital Twins. ISPRS Int. J. Geoinf. 2024, 13, 320. [Google Scholar] [CrossRef]
  19. Abdeen, F.N.; Sepasgozar, S.M.E. City Digital Twin Concepts: A Vision for Community Participation. Environ. Sci. Proc. 2022, 12, 19. [Google Scholar] [CrossRef]
  20. Cureton, P.; Dunn, N. Digital Twins of Cities and Evasive Futures. In Shaping Smart for Better Cities: Rethinking and Shaping Relationships between Urban Space and Digital Technologies; Academic Press: Cambridge, MA, USA, 2020. [Google Scholar]
  21. Stufano Melone, M.R.; Borgo, S.; Camarda, D. Digital Twins of Cities vs. Digital Twins for Cities. In Lecture Notes in Civil Engineering, Proceedings of the International Conference on Innovation in Urban and Regional Planning, L’Aquila, Italy 6–8 September 2023; Springer Nature Switzerland: Cham, Switzerland, 2024; Volume 467, p. 467. [Google Scholar]
  22. Ivanov, S.; Nikolskaya, K.; Radchenko, G.; Sokolinsky, L.; Zymbler, M. Digital Twin of City: Concept Overview. In Proceedings of the 2020 Global Smart Industry Conference, GloSIC 2020, Chelyabinsk, Russia, 17–19 November 2020. [Google Scholar]
  23. Lin, K.; Xu, Y.L.; Lu, X.; Guan, Z.; Li, J. Digital Twin-Based Life-Cycle Seismic Performance Assessment of a Long-Span Cable-Stayed Bridge. Bull. Earthq. Eng. 2023, 21, 1203–1227. [Google Scholar] [CrossRef]
  24. Gunes, A.E.; Kovel, J.P. Using GIS in Emergency Management Operations. J. Urban Plan. Dev. 2000, 126, 136–149. [Google Scholar] [CrossRef]
  25. Braik, A.M.; Koliou, M. A Novel Digital Twin Framework of Electric Power Infrastructure Systems Subjected to Hurricanes. Int. J. Disaster Risk Reduct. 2023, 97, 104020. [Google Scholar] [CrossRef]
  26. Ortiz, B.; Lindenbaum, D.; Nassar, J.; Lammers, B.; Wahl, J.; Mangum, R.; Smith, M.; Bosch, M. A Common Operating Picture Framework Leveraging Data Fusion and Deep Learning. arXiv 2020, arXiv:2001.05982. [Google Scholar]
  27. Therrien, M.C.; Manrique Rueda, G.; Normandin, J.M.; Veillette, S.; Chelihi, M.; Arnaud, J. The Common Operating Picture as a Collaborative Governance Tool for Urban Resilience. J. Contingencies Crisis Manag. 2024, 32, e12500. [Google Scholar] [CrossRef]
  28. Yu, P.; Lee, B.; Raghavan, A.; Samarasekara, S.; Tokekar, P.; Hare, J.Z. Enhancing Multi-Agent Coordination through Common Operating Picture Integration. arXiv 2023, arXiv:2311.04740. [Google Scholar]
  29. Danaher, L.T.; Wood, E.; Frazier, T. Rescue Coordination Common Operating Picture: Enhancement through Satellite Technology. J. Emerg. Manag. 2022, 20, 73–90. [Google Scholar] [CrossRef]
  30. Conges, A.; Yang, P.; Benaben, F.; Graham, C.J. Using Virtual Reality to Facilitate Common Operational Pictures’ Representation. In Proceedings of the 2021 IEEE Conference on Virtual Reality and 3D User Interfaces Abstracts and Workshops, VRW 2021, Lisbon, Portugal, 27 March–1 April 2021. [Google Scholar]
  31. Wagner, B.; Eck, R.; Maier, S. Concept for a Common Operational Picture in a Guidance Vehicle. In Proceedings of the Geospatial Informatics, Fusion, and Motion Video Analytics VII, Anaheim, CA, USA, 12 April 2017; Volume 10199. [Google Scholar]
  32. Conover, D.M.; Dammann, J.F. 3D Ground/Air Sensor Common Operating Picture. In Proceedings of the Ground/Air Multisensor Interoperability, Integration, and Networking for Persistent ISR IX, Orlando, FL, USA, 16–18 April 2018. [Google Scholar]
  33. Shafrova, S.; Holub, C.; Harris, M.; Cheng, T.; Matskevitch, D.; Foltz, R.; Mitchell, D. Common Operational Picture COP Requirements for Floating Drilling in Pack Ice. In Proceedings of the Arctic Technology Conference 2016, St. John’s, NL, Canada, 24–26 October 2016. [Google Scholar]
  34. Twomlow, A.; Grainger, S.; Cieslik, K.; Paul, J.D.; Buytaert, W. A User-Centred Design Framework for Disaster Risk Visualisation. Int. J. Disaster Risk Reduct. 2022, 77, 103067. [Google Scholar] [CrossRef]
  35. Goyal, S. Role and Impact of Visual Imagery During Crisis. In International Handbook of Disaster Research; Springer: New York, NY, USA, 2023. [Google Scholar]
  36. Nguyen, M.T.; Nguyen, C.V.; Nguyen, H.N. Visualization-Based Monitoring in Early Warning Systems with Wireless Sensor Networks. Indones. J. Electr. Eng. Comput. Sci. 2023, 31, 281–289. [Google Scholar] [CrossRef]
  37. Alkhalifah, E.S. Managing Crisis Situations Through a Visual Language Communication (VLC) Approach. In Future Role of Sustainable Innovative Technologies in Crisis Management; IGI Global: New York, NY, USA, 2022. [Google Scholar]
  38. Candela, T.; Péroche, M.; Sallaberry, A.; Rodriguez, N.; Lavergne, C.; Leone, F. Visualising Post-Disaster Damage on Maps: A User Study. Int. J. Geogr. Inf. Sci. 2022, 36, 1364–1393. [Google Scholar] [CrossRef]
  39. Wang, Y.; Lee, K.; Lee, I. Visual Analytical Tools for Multivariate Higher-Order Information for Emergency Management. J. Vis. 2020, 23, 721–743. [Google Scholar] [CrossRef]
  40. Park, D.S.; You, H. A Digital Twin Dam and Watershed Management Platform. Water 2023, 15, 2106. [Google Scholar] [CrossRef]
  41. Konstantoudakis, K.; Christaki, K.; Sainidis, D.; Babic, I.; Kogias, D.G.; Inglese, G.; Bruno, L.; Giunta, G.; Patrikakis, C.Z.; Balet, O.; et al. Common Operational Picture and Interconnected Tools for Disaster Response: The FASTER Toolkit. In Public Administration and Information Technology; Jones & Bartlett Learning: Burlington, MA, USA, 2023; Volume 40. [Google Scholar]
  42. Agapaki, E.; Agapaki, E. Airport Digital Twins for Resilient Disaster Management Response. In Lecture Notes in Computer Science (Including Subseries Lecture Notes in Artificial Intelligence and Lecture Notes in Bioinformatics), Proceedings of the International Conference on Learning and Intelligent Optimization, Milos Island, Greece, 5–10 June 2022; Springer International Publishing: Cham, Switzerland, 2022; Volume 13621. [Google Scholar]
  43. Ssin, S.; Bang, J.; Woo, W. CDT-GEM: Conversational Digital Twin for Geographic Emergency Management. In Proceedings of the International XR Conference, Lisbon, Portugal, 27–29 April 2022; Springer International Publishing: Cham, Switzerland, 2023. [Google Scholar]
  44. Yun, S.J.; Kwon, J.W.; Kim, W.T. A Novel Digital Twin Architecture with Similarity-Based Hybrid Modeling for Supporting Dependable Disaster Management Systems. Sensors 2022, 22, 4774. [Google Scholar] [CrossRef]
  45. Cakmak, H.; RA, E.; YC, Ö.; AT, A. Determination of Influencing Status from Marmara Earthquake and Preparation Status for Possible Disasters for 112 Emergency Staff in Kocaeli City. J. Acad. Emerg. Med./Akad. Acil Tip Olgu Sunumlari Derg. 2010, 9, 83–88. [Google Scholar]
  46. Yesilyurt, A.; Akram, M.R.; Zulfikar, A.C. Site Classification of Kocaeli Region Based on HVSR Method. Acad. Platf. J. Nat. Hazard Disaster Manag. 2020, 1, 25–34. [Google Scholar]
  47. Kurtuluş, C.; Sertçelik, F. Attenuation Measurements on Shallow Seismic Refraction Data in the Kocaeli Region, Turkey. J. Geophys. Eng. 2010, 7, 257–266. [Google Scholar] [CrossRef]
  48. Zhang, J.; Cheng, J.C.P.; Chen, W.; Chen, K. Digital Twins for Construction Sites: Concepts, LoD Definition, and Applications. J. Manag. Eng. 2022, 38, 04021094. [Google Scholar] [CrossRef]
  49. Biglari, M.; Formisano, A. Damage Probability Matrices and Empirical Fragility Curves From Damage Data on Masonry Buildings After Sarpol-e-Zahab and Bam Earthquakes of Iran. Front. Built Env. 2020, 6, 2. [Google Scholar] [CrossRef]
  50. InfraWorks|Autodesk Knowledge Network. Available online: https://knowledge.autodesk.com/support/infraworks?sort=score (accessed on 2 January 2023).
  51. ASF ALOS PALSAR—Radiometric Terrain Correction|ASF. Available online: https://asf.alaska.edu/datasets/daac/alos-palsar-radiometric-terrain-correction/ (accessed on 26 November 2024).
  52. OpenStreetMap. Available online: https://www.openstreetmap.org/#map=8/40.154/32.349 (accessed on 2 April 2024).
  53. Styron, R.; Pagani, M. The GEM Global Active Faults Database. Earthq. Spectra 2020, 36, 160–180. [Google Scholar] [CrossRef]
  54. Emre, Ö.; Duman, T.; Özalp, S.; Elmaci, H.; Olgun, Ş. 1:250,000 Scale Active Fault Map Series of Turkey, Ilgın (NJ 36-6) Quadrangle; General Directorate of Mineral Research and Exploration: Ankara, Turkey, 2011; ISBN 978-605-5310-05-9. [Google Scholar]
  55. Chen, Y.; Ji, W. Rapid Damage Assessment Following Natural Disasters through Information Integration. Nat. Hazards Rev. 2021, 22, 04021043. [Google Scholar] [CrossRef]
  56. Zheng, Z.; Zhong, Y.; Wang, J.; Ma, A.; Zhang, L. Building Damage Assessment for Rapid Disaster Response with a Deep Object-Based Semantic Change Detection Framework: From Natural Disasters to Man-Made Disasters. Remote Sens. Env. 2021, 265, 112636. [Google Scholar] [CrossRef]
  57. Imran, M.; Qazi, U.; Ofli, F.; Peterson, S.; Alam, F. AI for Disaster Rapid Damage Assessment from Microblogs. In Proceedings of the 36th AAAI Conference on Artificial Intelligence, AAAI 2022, Virtual, 22 February–1 March 2022; Volume 36. [Google Scholar]
  58. Yuan, F.; Liu, R. Feasibility Study of Using Crowdsourcing to Identify Critical Affected Areas for Rapid Damage Assessment: Hurricane Matthew Case Study. Int. J. Disaster Risk Reduct. 2018, 28, 758–767. [Google Scholar] [CrossRef]
  59. Kryvasheyeu, Y.; Chen, H.; Obradovich, N.; Moro, E.; Van Hentenryck, P.; Fowler, J.; Cebrian, M. Rapid Assessment of Disaster Damage Using Social Media Activity. Sci. Adv. 2016, 2, e1500779. [Google Scholar] [CrossRef]
  60. Oh, E.H.; Deshmukh, A.; Hastak, M. Criticality Assessment of Lifeline Infrastructure for Enhancing Disaster Response. Nat Hazards Rev. 2013, 14, 98–107. [Google Scholar] [CrossRef]
  61. Lozano, J.M.; Tien, I. Data Collection Tools for Post-Disaster Damage Assessment of Building and Lifeline Infrastructure Systems. Int. J. Disaster Risk Reduct. 2023, 94, 103819. [Google Scholar] [CrossRef]
  62. Lv, Z.; Qiao, L.; Mardani, A.; Lv, H. Digital Twins on the Resilience of Supply Chain Under COVID-19 Pandemic. IEEE Trans. Eng. Manag. 2024, 71, 10522–10533. [Google Scholar] [CrossRef]
  63. Ogunsoto, O.V.; Olivares-Aguila, J.; ElMaraghy, W. A Conceptual Digital Twin Framework for Supply Chain Recovery and Resilience. Supply Chain Anal. 2024, 9, 100091. [Google Scholar] [CrossRef]
  64. Ritto, T.G.; Rochinha, F.A. Digital Twin, Physics-Based Model, and Machine Learning Applied to Damage Detection in Structures. Mech. Syst. Signal Process 2021, 155, 107614. [Google Scholar] [CrossRef]
  65. Hazus Technical and User’s Manual of Advanced Engineering Building Module (AEBM) “Hazus MH 2.1”; Federal Emergency Management Agency: Washington, DC, USA, 2015; p. 121.
  66. Bernal, G.A.; Cardona, O.-D. Next Generation Capra Software. In Proceedings of the 16th European Conference on Earthquake Engineering, Thessaloniki, Greece, 18–21 June 2018. [Google Scholar]
  67. he OpenQuake-Engine User Manual. Global Earthquake Model (GEM) OpenQuake Manual for Engine Version 3.5.0. 2019. Available online: https://docs.openquake.org/old/manuals/OpenQuake%20Manual%203.5.pdf (accessed on 26 November 2024).
  68. Yagci Sokat, K.; Dolinskaya, I.S.; Smilowitz, K.; Bank, R. Incomplete Information Imputation in Limited Data Environments with Application to Disaster Response. Eur. J. Oper. Res. 2018, 269, 466–485. [Google Scholar] [CrossRef]
  69. Kakooei, M.; Baleghi, Y. Fusion of Satellite, Aircraft, and UAV Data for Automatic Disaster Damage Assessment. Int. J. Remote Sens. 2017, 38, 2511–2534. [Google Scholar] [CrossRef]
  70. Fernandez Galarreta, J.; Kerle, N.; Gerke, M. UAV-Based Urban Structural Damage Assessment Using Object-Based Image Analysis and Semantic Reasoning. Nat. Hazards Earth Syst. Sci. 2015, 15, 1087–1101. [Google Scholar] [CrossRef]
Figure 1. Creation of DTs.
Figure 1. Creation of DTs.
Ijgi 13 00430 g001
Figure 2. Potential benefits of DTs.
Figure 2. Potential benefits of DTs.
Ijgi 13 00430 g002
Figure 3. Layered Approach of Concept Model for the DT.
Figure 3. Layered Approach of Concept Model for the DT.
Ijgi 13 00430 g003
Figure 4. Data harmonization of DTs.
Figure 4. Data harmonization of DTs.
Ijgi 13 00430 g004
Figure 5. Concept Model for the DT–COP.
Figure 5. Concept Model for the DT–COP.
Ijgi 13 00430 g005
Figure 6. Logical Model for Response COP Creation.
Figure 6. Logical Model for Response COP Creation.
Ijgi 13 00430 g006
Figure 7. Location of Kocaeli region in Turkiye and in the World.
Figure 7. Location of Kocaeli region in Turkiye and in the World.
Ijgi 13 00430 g007
Figure 8. Output of 3D City Model of AoI: (a) Bay Area; (b) Çayırova Area.
Figure 8. Output of 3D City Model of AoI: (a) Bay Area; (b) Çayırova Area.
Ijgi 13 00430 g008
Figure 9. (a) Vs30 Distribution; (b) NAF on AoI.
Figure 9. (a) Vs30 Distribution; (b) NAF on AoI.
Ijgi 13 00430 g009
Figure 10. (a) General View Building Occupancy; (b) Building Occupancy Details on COP.
Figure 10. (a) General View Building Occupancy; (b) Building Occupancy Details on COP.
Ijgi 13 00430 g010
Figure 11. (a) General View Building Taxonomy; (b) Building Specific Taxonomy.
Figure 11. (a) General View Building Taxonomy; (b) Building Specific Taxonomy.
Ijgi 13 00430 g011
Figure 12. (a) Structural Damage Distribution; (b) Affected Population Distribution.
Figure 12. (a) Structural Damage Distribution; (b) Affected Population Distribution.
Ijgi 13 00430 g012
Figure 13. General View of (a) Damage Distribution; (b) Casualty Distribution.
Figure 13. General View of (a) Damage Distribution; (b) Casualty Distribution.
Ijgi 13 00430 g013
Figure 14. General View of COP.
Figure 14. General View of COP.
Ijgi 13 00430 g014
Figure 15. Dashboards for SAR Teams Management on COP.
Figure 15. Dashboards for SAR Teams Management on COP.
Ijgi 13 00430 g015
Disclaimer/Publisher’s Note: The statements, opinions and data contained in all publications are solely those of the individual author(s) and contributor(s) and not of MDPI and/or the editor(s). MDPI and/or the editor(s) disclaim responsibility for any injury to people or property resulting from any ideas, methods, instructions or products referred to in the content.

Share and Cite

MDPI and ACS Style

Korkmaz, M.; Zulfikar, A.C.; Demirkesen, S. Leveraging Digital Twins as a Common Operating Picture for Disaster Management: Case of Seismic Hazards. ISPRS Int. J. Geo-Inf. 2024, 13, 430. https://doi.org/10.3390/ijgi13120430

AMA Style

Korkmaz M, Zulfikar AC, Demirkesen S. Leveraging Digital Twins as a Common Operating Picture for Disaster Management: Case of Seismic Hazards. ISPRS International Journal of Geo-Information. 2024; 13(12):430. https://doi.org/10.3390/ijgi13120430

Chicago/Turabian Style

Korkmaz, Mustafa, A. Can Zulfikar, and Sevilay Demirkesen. 2024. "Leveraging Digital Twins as a Common Operating Picture for Disaster Management: Case of Seismic Hazards" ISPRS International Journal of Geo-Information 13, no. 12: 430. https://doi.org/10.3390/ijgi13120430

APA Style

Korkmaz, M., Zulfikar, A. C., & Demirkesen, S. (2024). Leveraging Digital Twins as a Common Operating Picture for Disaster Management: Case of Seismic Hazards. ISPRS International Journal of Geo-Information, 13(12), 430. https://doi.org/10.3390/ijgi13120430

Note that from the first issue of 2016, this journal uses article numbers instead of page numbers. See further details here.

Article Metrics

Back to TopTop