Improved Early-Stage Maize Row Detection Using Unmanned Aerial Vehicle Imagery
Abstract
1. Introduction
2. Materials and Methods
2.1. Materials
2.2. Image Preprocessing
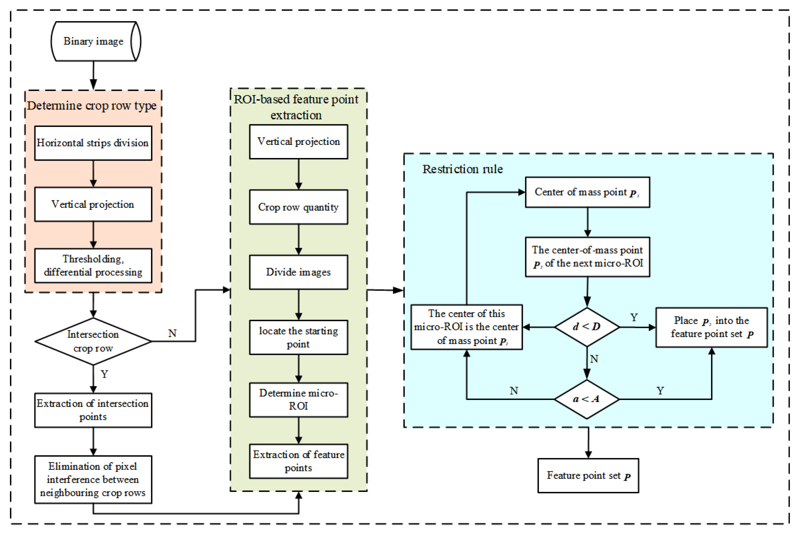
2.3. Feature Point Extraction
2.3.1. ROI-Based Feature Point Extraction Method
2.3.2. Improved ROI-Based Feature Point Extraction Method
2.4. Evaluation Work
2.5. Crop Row Detection and the Missing-Seedling Region Detection
- Initialize the crop row counter i = 0, let d denote the distance between the feature point and the current point, let Td denote the distance threshold, and let denote the starting point of the i-th crop row.
- Point is the n-th feature point from the top of the crop row, where n = n().
- Search downward to find the (n − 1)-th feature point, and let n = n − 1.
- Calculate the distance d. If d > Td, insert d into set D and insert the feature point and current point into sets P1 and P2, respectively; then, return to step 5. If , repeat step 3.
- Check if n = 1. If not, return to step 3. If yes, the MSD for the i-th row is complete, and proceed to step 6.
- Increment i by 1. If i = N, proceed to step 7. Otherwise, return to step 2 to continue analyzing other crop rows.
- Sum all elements in set D to obtain the sum, and calculate the ratio of the sum to the total length of all crop rows in the image to determine the missing-seeding rate. The formula for the missing-seeding rate (MSR) is
- Initialize i = 1, and represents the distance between adjacent crops in the study area.
- If 2 < < 3, a seedling should be planted along the row centerline between seedlings P1 [i] and P2 [i]. If > 3, then ( − 1) seedlings should be planted.
- Increment i by 1. If I = L + 1, the replanting for the current crop row is complete. Otherwise, return to step 2.
3. Results
3.1. Image Preprocessing Result
3.2. Crop Row Detection
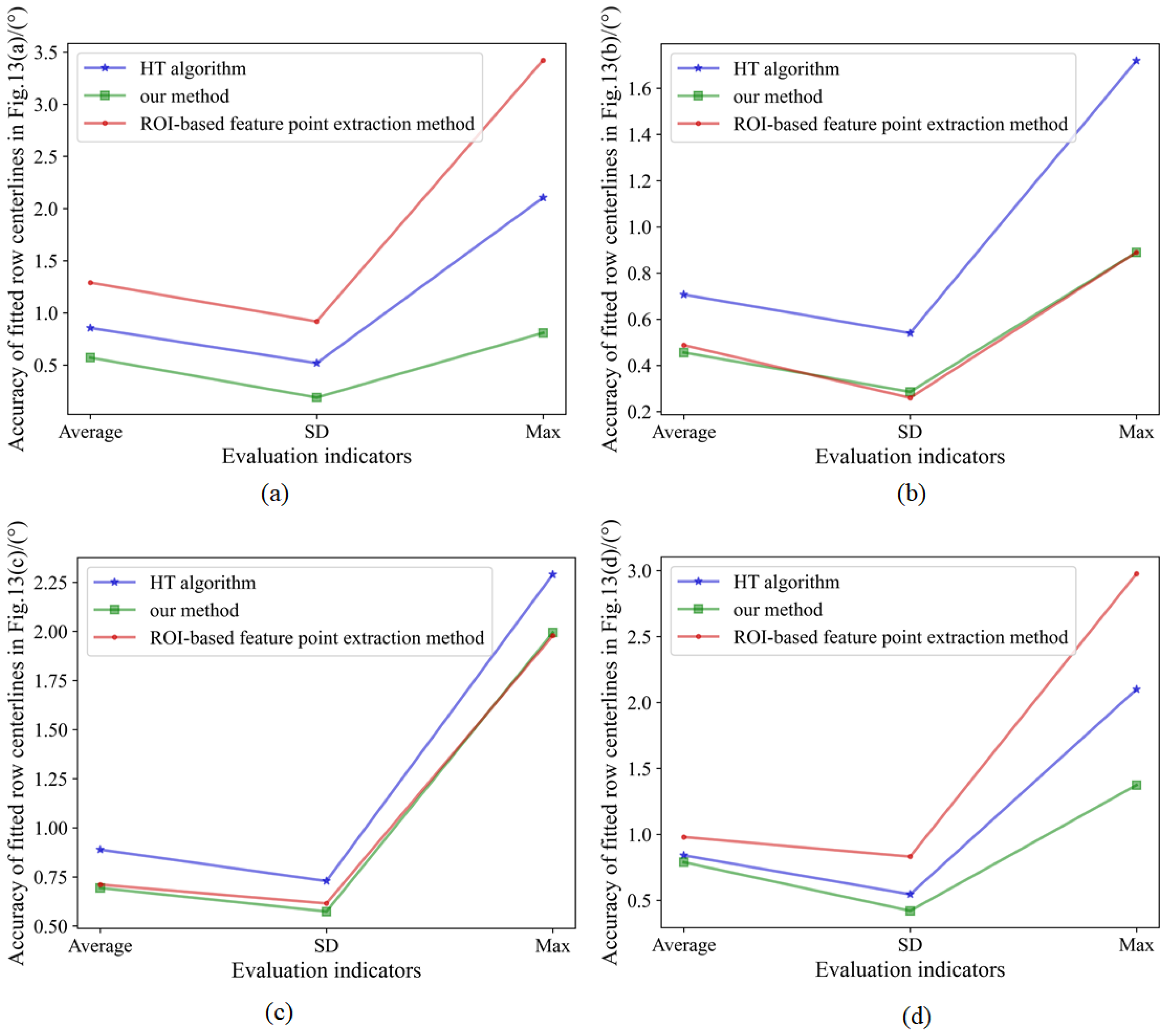
3.3. Comparison of Crop Row Detection Methods
3.4. Estimation of Missing-Seedling Rate
4. Discussion
4.1. Noise Removal and Crop Row Detection
4.2. Comparative Analysis of Crop Row Detection Methods
4.3. Application of Crop Row Detection
4.4. Limitations of the Study
5. Conclusions
Author Contributions
Funding
Data Availability Statement
Conflicts of Interest
References
- Tian, Y.; Huang, H.; Zhou, G.; Zhang, Q.; Tao, J.; Zhang, Y.; Lin, J. Aboveground mangrove biomass estimation in Beibu Gulf using machine learning and UAV remote sensing. Sci. Total Environ. 2021, 781, 146816. [Google Scholar] [CrossRef]
- Shi, Y.; Thomasson, J.A.; Murray, S.C.; Pugh, N.A.; Rooney, W.L.; Shafian, S.; Rajan, N.; Rouze, G.; Morgan, C.L.; Neely, H.L. Unmanned aerial vehicles for high-throughput phenotyping and agronomic research. PLoS ONE 2016, 11, e0159781. [Google Scholar] [CrossRef] [PubMed]
- Dimyati, M.; Supriatna, S.; Nagasawa, R.; Pamungkas, F.D.; Pramayuda, R. A comparison of several uav-based multispectral imageries in monitoring rice paddy (a case study in paddy fields in tottori prefecture, Japan). ISPRS Int. J. Geo-Inf. 2023, 12, 36. [Google Scholar] [CrossRef]
- Wang, Z.; Zhao, Z.; Yin, C. Fine crop classification based on UAV hyperspectral images and random forest. ISPRS Int. J. Geo-Inf. 2022, 11, 252. [Google Scholar] [CrossRef]
- Bulanon, D.M.; Lonai, J.; Skovgard, H.; Fallahi, E. Evaluation of different irrigation methods for an apple orchard using an aerial imaging system. ISPRS Int. J. Geo-Inf. 2016, 5, 79. [Google Scholar] [CrossRef]
- Xing, M.; Yang, J.; Song, Y.; Shang, J.; Zhou, X.; Wang, J. Improved Leaf Area Index Retrieval Using 3-D Point Clouds from UAV Imagery. IEEE Geosci. Remote Sens. 2024, 21, 1–5. [Google Scholar] [CrossRef]
- Yang, J.; Xing, M.; Tan, Q.; Shang, J.; Song, Y.; Ni, X.; Wang, J.; Xu, M. Estimating Effective Leaf Area Index of Winter Wheat Based on UAV Point Cloud Data. Drones 2023, 7, 299. [Google Scholar] [CrossRef]
- Brisco, B.; Brown, R.; Hirose, T.; Mcnairn, H.; Staenz, K. Precision agriculture and the role of remote sensing: A review. Can. J. Remote Sens. 1998, 24, 315–327. [Google Scholar] [CrossRef]
- Burgos-Artizzu, X.P.; Ribeiro, A.; Tellaeche, A.; Pajares, G.; Fernández-Quintanilla, C. Improving weed pressure assessment using digital images from an experience-based reasoning approach. Comput. Electron. Agric. 2009, 65, 176–185. [Google Scholar] [CrossRef]
- Guerrero, J.M.; Pajares, G.; Montalvo, M.; Romeo, J.; Guijarro, M. Support vector machines for crop/weeds identification in maize fields. Expert Syst. Appl. 2012, 39, 11149–11155. [Google Scholar] [CrossRef]
- López-Granados, F. Weed detection for site-specific weed management: Mapping and real-time approaches. Weed Res. 2011, 51, 1–11. [Google Scholar] [CrossRef]
- Jiang, G.; Wang, Z.; Liu, H. Automatic detection of crop rows based on multi-ROIs. Expert Syst. Appl. 2015, 42, 2429–2441. [Google Scholar] [CrossRef]
- Montalvo, M.; Pajares, G.; Guerrero, J.M.; Romeo, J.; Guijarro, M.; Ribeiro, A.; Ruz, J.J.; Cruz, J. Automatic detection of crop rows in maize fields with high weeds pressure. Expert Syst. Appl. 2012, 39, 11889–11897. [Google Scholar] [CrossRef]
- Slaughter, D.C.; Giles, D.K.; Downey, D. Autonomous robotic weed control systems: A review. Comput. Electron. Agric. 2008, 61, 63–78. [Google Scholar] [CrossRef]
- García-Santillán, I.; Montalvo, M.; Guerrero, J.M.; Pajares, G. Automatic detection of curved and straight crop rows from images in maize fields. Biosyst. Eng. 2017, 156, 61–79. [Google Scholar] [CrossRef]
- Li, G.; Le, F.; Si, S.; Cui, L.; Xue, X. Image Segmentation-Based Oilseed Rape Row Detection for Infield Navigation of Agri-Robot. Agronomy 2024, 14, 1886. [Google Scholar] [CrossRef]
- Osco, L.P.; De Arruda, M.d.S.; Gonçalves, D.N.; Dias, A.; Batistoti, J.; De Souza, M.; Gomes, F.D.G.; Ramos, A.P.M.; De Castro Jorge, L.A.; Liesenberg, V. A CNN approach to simultaneously count plants and detect plantation-rows from UAV imagery. ISPRS J. Photogramm. 2021, 174, 1–17. [Google Scholar] [CrossRef]
- Duda, R.O.; Hart, P.E. Use of the Hough transformation to detect lines and curves in pictures. Commun. ACM 1972, 15, 11–15. [Google Scholar] [CrossRef]
- Marchant, J.A.; Brivot, R. Real-time tracking of plant rows using a Hough transform. Real-Time Imaging 1995, 1, 363–371. [Google Scholar] [CrossRef]
- Rovira-Más, F.; Zhang, Q.; Reid, J.; Will, J. Hough-transform-based vision algorithm for crop row detection of an automated agricultural vehicle. PIMech Eng. D-J. Aut. 2005, 219, 999–1010. [Google Scholar] [CrossRef]
- Åstrand, B.; Baerveldt, A.-J. A vision based row-following system for agricultural field machinery. Mechatronics 2005, 15, 251–269. [Google Scholar] [CrossRef]
- Bakker, T.; Wouters, H.; Van Asselt, K.; Bontsema, J.; Tang, L.; Müller, J.; Van Straten, G. A vision based row detection system for sugar beet. Comput. Electron. Agric. 2008, 60, 87–95. [Google Scholar] [CrossRef]
- Li, H.; Lavin, M.A.; Le Master, R.J. Fast Hough transform: A hierarchical approach. Comput. Vis. Graph. Image Process. 1986, 36, 139–161. [Google Scholar] [CrossRef]
- Xu, L.; Oja, E.; Kultanen, P. A new curve detection method: Randomized Hough transform (RHT). Pattern Recogn. Lett. 1990, 11, 331–338. [Google Scholar] [CrossRef]
- Billingsley, J.; Schoenfisch, M. The successful development of a vision guidance system for agriculture. Comput. Electron. Agric. 1997, 16, 147–163. [Google Scholar] [CrossRef]
- Choi, K.H.; Han, S.K.; Han, S.H.; Park, K.-H.; Kim, K.-S.; Kim, S. Morphology-based guidance line extraction for an autonomous weeding robot in paddy fields. Comput. Electron. Agric. 2015, 113, 266–274. [Google Scholar] [CrossRef]
- Romeo, J.; Pajares, G.; Montalvo, M.; Guerrero, J.; Guijarro, M.; Ribeiro, A. Crop row detection in maize fields inspired on the human visual perception. Sci. World J. 2012, 2012, 484390. [Google Scholar] [CrossRef]
- Kise, M.; Zhang, Q. Development of a stereovision sensing system for 3D crop row structure mapping and tractor guidance. Biosyst. Eng. 2008, 101, 191–198. [Google Scholar] [CrossRef]
- Kise, M.; Zhang, Q.; Más, F.R. A stereovision-based crop row detection method for tractor-automated guidance. Biosyst. Eng. 2005, 90, 357–367. [Google Scholar] [CrossRef]
- Rovira-Más, F.; Zhang, Q.; Reid, J.F. Stereo vision three-dimensional terrain maps for precision agriculture. Comput. Electron. Agric. 2008, 60, 133–143. [Google Scholar] [CrossRef]
- Wang, Q.; Zhang, Q.; Rovira-Más, F.; Tian, L. Stereovision-based lateral offset measurement for vehicle navigation in cultivated stubble fields. Biosyst. Eng. 2011, 109, 258–265. [Google Scholar] [CrossRef]
- Søgaard, H.T.; Olsen, H.J. Determination of crop rows by image analysis without segmentation. Comput. Electron. Agric. 2003, 38, 141–158. [Google Scholar] [CrossRef]
- Zhang, X.; Li, X.; Zhang, B.; Zhou, J.; Tian, G.; Xiong, Y.; Gu, B. Automated robust crop-row detection in maize fields based on position clustering algorithm and shortest path method. Comput. Electron. Agric. 2018, 154, 165–175. [Google Scholar] [CrossRef]
- Zhou, Y.; Yang, Y.; Zhang, B.; Wen, X.; Yue, X.; Chen, L. Autonomous detection of crop rows based on adaptive multi-ROI in maize fields. Int. J. Agric. Biol. Eng. 2021, 14, 217–225. [Google Scholar] [CrossRef]
- García-Santillán, I.; Guerrero, J.M.; Montalvo, M.; Pajares, G. Curved and straight crop row detection by accumulation of green pixels from images in maize fields. Precis. Agric. 2018, 19, 18–41. [Google Scholar] [CrossRef]
- Woebbecke, D.M.; Meyer, G.E.; Von Bargen, K.; Mortensen, D.A. Color indices for weed identification under various soil, residue, and lighting conditions. Trans. ASAE 1995, 38, 259–269. [Google Scholar] [CrossRef]
- Burgos-Artizzu, X.P.; Ribeiro, A.; Guijarro, M.; Pajares, G. Real-time image processing for crop/weed discrimination in maize fields. Comput. Electron. Agric. 2011, 75, 337–346. [Google Scholar] [CrossRef]
- Otsu, N. A threshold selection method from gray-level histograms. IEEE Trans. Syst. Man Cybern. 1979, 9, 62–66. [Google Scholar] [CrossRef]
- Marini, F.; Walczak, B. Particle swarm optimization (PSO). A tutorial. Chemometr. Intell. Lab. 2015, 149, 153–165. [Google Scholar] [CrossRef]
- Jiang, G.; Ke, X.; Du, S.; Chen, J. Detection algorithm of crop rows based on machine vision and randomized method. Trans. CSAM 2008, 39, 85–88. [Google Scholar] [CrossRef][Green Version]
- Pang, Y.; Shi, Y.; Gao, S.; Jiang, F.; Veeranampalayam-Sivakumar, A.-N.; Thompson, L.; Luck, J.; Liu, C.J. Improved crop row detection with deep neural network for early-season maize stand count in UAV imagery. Comput. Electron. Agric. 2020, 178, 105766. [Google Scholar] [CrossRef]
- Zhang, C.; Xie, X.; Zheng, Z.; Wu, X.; Wang, W.; Chen, L. A Plant Unit Relates to Missing Seeding Detection and Reseeding for Maize Precision Seeding. Agriculture 2022, 12, 1634. [Google Scholar] [CrossRef]















| Parameter | A 3 | B 3 | C 3 | D 3 | E 3 | F 3 | G 3 |
|---|---|---|---|---|---|---|---|
| K1 1 | −40.666 | −28.456 | −39.953 | −31.574 | −26.008 | −14.079 | −37.602 |
| Z1 1 | 2242.682 | 3946.634 | 8790.356 | 9574.985 | 10,150.299 | 6765.850 | 20,640.479 |
| Xtop1 1 | 1.949 | 4.323 | 2.109 | 2.401 | 6.169 | 12.935 | 3.076 |
| Xbottom1 1 | 1.535 | 5.524 | 4.309 | 5.834 | 4.695 | 14.297 | 2.645 |
| K2 2 | −49.195 | −42.806 | −49.053 | −36.118 | −39.709 | −40.226 | −44.062 |
| Z2 2 | 2669.540 | 5814.776 | 10,710.668 | 10,920.906 | 15,372.993 | 18,922.122 | 24,141.808 |
| Xtop2 2 | 1.065 | 1.469 | 0.439 | 1.517 | 3.034 | 2.754 | 2.050 |
| Xbottom2 2 | 0.480 | 3.018 | 3.866 | 4.906 | 1.793 | 3.471 | 1.897 |
| |K1 1 − K2 2| | 8.529 | 14.351 | 9.100 | 4.544 | 13.701 | 26.147 | 6.461 |
| Parameters | A 3 | B 3 | C 3 | D 3 | E 3 | F 3 | G 3 | Average | SD | Max |
|---|---|---|---|---|---|---|---|---|---|---|
| 1 | 0.439 | 1.239 | 0.808 | 1.037 | 1.367 | 3.422 | 0.720 | 1.290 | 0.918 | 3.422 |
| 1 | 0.194 | 0.565 | 0.542 | 0.808 | 0.608 | 0.784 | 0.497 | 0.571 | 0.189 | 0.808 |
| Xmean1 2 | 1.742 | 4.924 | 3.209 | 4.118 | 5.432 | 13.616 | 2.860 | 5.129 | 3.655 | 13.616 |
| Xmean2 2 | 0.772 | 2.243 | 2.153 | 3.212 | 2.414 | 3.113 | 1.973 | 2.268 | 0.752 | 3.212 |
| R12 * | 0.466 | 0.462 | 0.565 | 0.590 | 0.282 | 0.231 | 0.566 | 0.452 | 0.132 | 0.590 |
| R22 * | 0.514 | 0.565 | 0.819 | 0.684 | 0.407 | 0.536 | 0.615 | 0.592 | 0.122 | 0.819 |
| Figure | Evaluation Index | Average | SD | Max |
|---|---|---|---|---|
| Figure 12a | 1 | 0.488 | 0.260 | 0.890 |
| 1 | 0.456 | 0.286 | 0.948 | |
| R12 * | 0.883 | 0.035 | 0.99 | |
| R22 * | 0.957 | 0.027 | 0.993 | |
| Figure 12b | 1 | 0.711 | 0.615 | 1.978 |
| 1 | 0.694 | 0.574 | 1.994 | |
| R12 * | 0.832 | 0.205 | 0.983 | |
| R22 * | 0.851 | 0.195 | 0.989 | |
| Figure 12c | 1 | 0.980 | 0.832 | 2.977 |
| 1 | 0.789 | 0.421 | 1.374 | |
| R12 * | 0.887 | 0.096 | 0.996 | |
| R22 * | 0.915 | 0.084 | 0.995 |
Disclaimer/Publisher’s Note: The statements, opinions and data contained in all publications are solely those of the individual author(s) and contributor(s) and not of MDPI and/or the editor(s). MDPI and/or the editor(s) disclaim responsibility for any injury to people or property resulting from any ideas, methods, instructions or products referred to in the content. |
© 2024 by the authors. Published by MDPI on behalf of the International Society for Photogrammetry and Remote Sensing. Licensee MDPI, Basel, Switzerland. This article is an open access article distributed under the terms and conditions of the Creative Commons Attribution (CC BY) license (https://creativecommons.org/licenses/by/4.0/).
Share and Cite
Xue, L.; Xing, M.; Lyu, H. Improved Early-Stage Maize Row Detection Using Unmanned Aerial Vehicle Imagery. ISPRS Int. J. Geo-Inf. 2024, 13, 376. https://doi.org/10.3390/ijgi13110376
Xue L, Xing M, Lyu H. Improved Early-Stage Maize Row Detection Using Unmanned Aerial Vehicle Imagery. ISPRS International Journal of Geo-Information. 2024; 13(11):376. https://doi.org/10.3390/ijgi13110376
Chicago/Turabian StyleXue, Lulu, Minfeng Xing, and Haitao Lyu. 2024. "Improved Early-Stage Maize Row Detection Using Unmanned Aerial Vehicle Imagery" ISPRS International Journal of Geo-Information 13, no. 11: 376. https://doi.org/10.3390/ijgi13110376
APA StyleXue, L., Xing, M., & Lyu, H. (2024). Improved Early-Stage Maize Row Detection Using Unmanned Aerial Vehicle Imagery. ISPRS International Journal of Geo-Information, 13(11), 376. https://doi.org/10.3390/ijgi13110376

