Next Article in Journal
Influence of the Built Environment on Pedestrians’ Route Choice in Leisure Walking
Previous Article in Journal
A Comprehensive Evaluation of Machine Learning and Classical Approaches for Spaceborne Active-Passive Fusion Bathymetry of Coral Reefs
 
 
Font Type:
Arial Georgia Verdana
Font Size:
Aa Aa Aa
Line Spacing:
Column Width:
Background:
Article

An Ontology-Based Knowledge Representation Method for Typhoon Events from Chinese News Reports

1
College of Computer and Information Engineering, Henan University, Kaifeng 475004, China
2
College of Geography and Environmental Science, Henan University, Kaifeng 475004, China
3
Key Laboratory of Geospatial Technology for the Middle and Lower Yellow River Regions, Ministry of Education, Henan University, Kaifeng 475004, China
4
Henan Technical Institute, Zhengzhou 450042, China
5
Henan Industrial Technology Academy of Spatio-Temporal Big Data, Henan University, Zhengzhou 450046, China
*
Author to whom correspondence should be addressed.
ISPRS Int. J. Geo-Inf. 2023, 12(9), 383; https://doi.org/10.3390/ijgi12090383
Submission received: 22 July 2023 / Revised: 11 September 2023 / Accepted: 15 September 2023 / Published: 19 September 2023

Abstract

:
Typhoons are destructive weather events. News media reports contain large amounts of typhoon information. Transforming this information into useful knowledge to provide a basis for mining typhoon knowledge and supporting disaster prevention and relief is urgently required to solve this problem. Knowledge representation can be used to address this problem, although it presents several challenges. These challenges lie in expressing the static and dynamic characteristics of typhoons and formalizing the knowledge representation method and making it suitable for machine processing. Moreover, the general Chinese time and space representation method is overly cumbersome for use in ontologies. The present study proposes an ontology-based typhoon event representation method that solves the representation problems of the typhoon static concept and dynamic features. Furthermore, it summarizes the fixed patterns of time and space in Chinese news and designs a time and space model suitable for typhoon event ontologies. From the ontology population, typhoon event ontology instances are created, and the typhoon event ontology model is applied to the analysis of typhoon processes, verifying the effectiveness of the typhoon event ontology model.

1. Introduction

Typhoons are tropical cyclones that occur in the northwest Pacific Ocean and are extreme weather events with serious destructive power. Approximately 80–100 tropical cyclones occur annually worldwide, resulting in huge casualties and economic losses of more than USD 10 billion [1]. For example, Hurricane Katrina hit the southern coastal areas of the United States in 2005, causing more than 1300 deaths, and leaving one million homeless [2]. According to relevant data from China’s meteorological department, the annual direct economic losses caused by typhoons in China from 2000 to 2019 were as high as CNY 70–80 billion [3].
Despite forecasts, typhoons continue to cause extensive damage, which is inseparable from their characteristics. First, the progress of typhoons changes constantly; for example, changes in the typhoon’s path and intensity differ from those forecasted. This uncertainty poses a significant challenge to human disaster prevention. Second, secondary disasters caused by typhoons, such as heavy precipitation and debris flow, are sudden and powerful, creating difficulties in disaster prevention and relief. To determine the internal relationships and laws among these characteristics, the potential knowledge about typhoons should be deeply mined.
Typhoon data encompass various types, primarily including satellite image data, historical typhoon paths, and statistical information on typhoon disaster losses. However, the lack of interoperability and standardized formats among these diverse data sources hinders seamless data integration and analysis. This data fragmentation can result in missed opportunities to uncover valuable insights, identify patterns, and make informed decisions related to typhoon prediction, prevention, and relief efforts. Online news has become the main source of people’s knowledge about typhoons. With the arrival of a typhoon, the news media report all aspects about it, including the forecast, its current location and wind force, the associated heavy precipitation and gales, and the losses caused by the typhoon. Simultaneously, the disaster prevention measures taken by people against typhoons are also reported. News media reports are timely, complete, and accurate and can convey information better than social media. Obtaining typhoon knowledge from the news includes extracting typhoon information from several news reports, integrating the information into interrelated knowledge, and using data mining to discover the laws of typhoon behavior.
Early warning and risk assessment can minimize the losses caused by disasters and are the main methods for disaster prevention and reduction. Leveraging the wealth of existing typhoon-related data, and extracting the latent knowledge embedded within it—such as the historical behavior of past typhoons and the efficacy of human interventions—can significantly enhance our disaster warning and risk assessment capabilities. A knowledge graph provides a structured framework for the organization and integration of fragmented information into interconnected knowledge networks. This approach facilitates the correlation between diverse pieces of knowledge and represents an efficient means of both acquiring and utilizing information. By mining the patterns of typhoons from the knowledge graph, more knowledge about typhoons can be obtained, providing a basis for disaster prevention and reduction of typhoons. Ontology describes the way information is organized and expressed in a knowledge graph, serving as the pattern layer of the graph. It defines the concepts within the graph. Unlike non-ontological knowledge graphs, ontologies describe various relationships between concepts with rich semantics, which aids in the discovery of patterns and regularities within the knowledge graph and enables further knowledge inference [4].
Ontology, as a data representation method, is also used for the representation of typhoon information [5]. The ontology model can express the logical structure of knowledge clearly and formally, and has clear semantic information and realized reasoning, laying the foundation for knowledge sharing, interoperability, and further analysis and expression. Typhoon information includes both static information, such as the typhoon’s current location and wind force, and dynamic information, such as changes in the typhoon route, wind force, and precipitation. At present, typhoons are regarded as geographical objects [5], and the construction of typhoon ontology only considers the static concept of typhoons, neglecting the expression of dynamic information of typhoons, and cannot fully demonstrate the changing process of typhoons. Secondly, typhoon ontology modeling does not consider the spatiotemporal information of typhoons and cannot describe their development process. Finally, during past typhoon processes, humans took many disaster prevention and mitigation measures, which affected the disaster situation and also reflected the relationship between typhoons and human activities. A comprehensive analysis of the relationship between typhoons and human activities can further enhance disaster prevention and relief capabilities. Therefore, researching a typhoon information expression model that can express the dynamic characteristics of typhoons and describe the spatiotemporal changes of typhoons, while considering the impact of human activities on disasters, is the foundation for realizing knowledge mining of typhoon processes.
Events can record the dynamic process. An event in the real world involves roles and actions at a certain time and location [6]. Geographic events are the extension and application of events in a geographical field and refer to events that cause changes in spatiotemporal objects [7]. Geographic events record their occurrence, development, and change processes [8]. The dynamics of typhoons are reflected in geographical events. The typhoon process consists of several typhoon-related events. The relationship between these events is established such that the information in typhoon reports can be pieced together to form a whole picture. In the present study, typhoon events and a series of events caused by typhoons are collectively called typhoon events. Using an ontology to express events can represent their internal structure and dynamics as well as their semantics to achieve further reasoning [9,10]. Research on event ontology has made some progress, confirming the feasibility of using ontology to represent events [11,12,13]. Thus, the event ontology can achieve modeling of typhoon spatiotemporal processes and express the dynamic characteristics of typhoon. The typhoon event ontology model can integrate typhoon data into an interconnected knowledge graph, capture the relationships between different typhoon events, discover typhoon patterns, analyze the effectiveness of human measures, thereby improving the accuracy of forecasting and early warning systems. It can also assist emergency management departments in making appropriate decisions and formulating effective response plans to reduce the impact of typhoons, reduce casualties and economic losses.
The temporal and spatial expressions of typhoon events are key to geographical events. For the English time system, Allen [14] suggested a set of time system theories in which 13 types of time relationships were defined and classified. The Chinese time system is not completely consistent with the English time system, because Chinese time has the characteristics of Chinese language expression. For example, in English, tense is reflected by a change in verb form, whereas in Chinese, tense is realized through auxiliary words or contextual semantics. The time expression of typhoon events in the news is relatively fixed, which also differs from that in other Chinese works. Furthermore, space objects are described as points, lines, and planes in some spatial expressions. This expression cannot effectively convey spatial semantics and is not conducive to knowledge mining. The Chinese space ontology model [15] can express semantics, but its structure is large and inconvenient to use. Therefore, it is necessary to design a spatiotemporal expression method for typhoon events that conform to Chinese expression habits in news.
This article first introduces the research background and progress of knowledge representation for typhoon events. The typhoon event classification system developed in this study is then introduced, as well as the constituent elements and relationships between each type of typhoon event. The Typhoon Event Type System includes various human activity events in typhoons. A typhoon event ontology model was constructed by defining typhoon events, event classes, and models representing the spatiotemporal expression of typhoon events, and the instantiation method of the ontology model was explained. Through case studies, the construction and instantiation results of the typhoon event ontology model were demonstrated, as well as its simple application in data analysis.
This article breaks through the limitations of existing typhoon ontology models that only describe static typhoon features by constructing a typhoon event ontology model. It achieves the representation of typhoon dynamic features and spatiotemporal evolution processes, effectively conveying the semantics of typhoon processes. This provides a foundation for the study of typhoon dynamic evolution and the construction of a knowledge graph of typhoon events. Meanwhile, the analysis of human activities in this study provides a basis for improving disaster prevention and relief measures.

2. Related Work

The spatiotemporal data model and the semantic model are the two main models used in geographic event modeling. The former model was used earlier for this purpose, but since the early 1990s, ontology has been widely researched and applied.
As early as 1988, Langran and Chrisman [16] explored the idea of temporal GIS and introduced the conceptualizations of space–time composite as a promising basis for a temporal geographic information system. In 1992, Langran [17] identified states, events, and evidence as the principle entities of Temporal Geographical Information Systems (TGIS). Peuquet [18] was the first to propose an event-based spatiotemporal data model (ESTDM), which is a time-based spatiotemporal data model that can analyze temporal relationships and patterns that change with time. This model can efficiently implement location-related time-series and time-based queries. Peuquet [19] also explored the processes by which people acquire, represent, and utilize spatiotemporal knowledge. Worboys [20,21] first introduced object orientation in the spatio-temporal modeling, presented an approach to modeling dynamic geospatial domains, and constructed a geospatial event model (GEM) based on three basic entity types: geospatial object, event, and setting. Yuan [22,23,24] investigated the development of temporal GIS and its applicability to support spatio-temporal modeling, leading to the construction of a three-domain model for spatio-temporal modeling to represent semantics, space, and time separately and providing links between them to describe geographic processes and phenomena. Based on an analysis of spatio-temporal processes and on properties of object-oriented and entity-relationship data models, Claramunt et al. [25] presented a set of design patterns modeling spatio-temporal processes expressed in an object-relationship data model. They [26] also proposed integrating the event concept with TGIS to provide a topological framework for representing entity-based events and processes. Subsequently, they [27] developed a taxonomy of spatio-temporal processes that retained the original meaning of events and processes. Chen [28] constructed an object-event-process spatiotemporal data model that effectively expressed dynamic geographical phenomena. Ye [29] designed a spatiotemporal data model based on behavioral events and presented a logical design using five categories: time, space, topic, event, and behavior cognition.
Apart from geographical spatiotemporal models, research on geographic ontology is also of great significance. Geographic ontology refers to the theory and method of abstracting knowledge, information, and data related to the field of geographical science into a consensus object or entity, forming a system based on specific relationships, simultaneous conceptualization and definition, and finally formal expression [30]. Geographic ontology also serves as a crucial theoretical foundation for semantic interoperability between the semantic Internet and geographic information systems, geographic information knowledge sharing and reuse, and semantic modeling [31,32,33]. Gruber [4] proposed ontology as a system to share knowledge among various knowledge bases. An ontology is a formal and clear specification for sharing conceptualizations. Claramunt [34] introduced the principles behind semantic ontologies and their application to complex geospatial information. Robert et al. [35] proposed the semantic web for Earth and environmental terminology (SWEET) and developed a collection of ontologies including both orthogonal concepts and integrative science knowledge concepts. Kuhn [36] clarified the relevant notion of semantics and proposed a framework, in the form of semantic reference systems, to solve interoperability problems. Grenon [37] put forward a rich modular framework based on a realist formal ontology of spatio-temporality for spatio-temporal reasoning. Wang [38] designed a News Event Ontology Model (NOEM) to represent 5W1H (who, what, whom, when, where, how) semantic elements of an event and relations among events.
Significant progress has been made in the spatiotemporal expression methods of events. Concepts specific to temporal databases were well-defined, well understood, and widely used [39]. To support temporal semantics, the TAU Temporal Object Model [40] was developed, and its properties were classified into three categories: transaction time, valid time, and bitemporal time. OWL-Time is a time ontology in the format of Web Ontology Language (OWL), encompassing classes and relations for expressing intervals and instants in clock and calendar terms [41]. OWL-Time can be used for time reasoning to enhance the time perception of different natural language applications, such as question answering, information retrieval, and summaries [42]. Zhang et al. [43] proposed a Chinese time ontology based on a basic time ontology involving Chinese temporal entities and time attributes. Tang [44] conducted an in-depth analysis of Chinese time descriptions and constructed a time ontology for these descriptions. Li [45] proposed a graph structure multi-granularity time data model, Time-Granular-Model (TGM).
Ontology models are also widely used in hazard research. Coletti et al. [46] presented the Vulnerability Upper Model (VUM) and built a VUM ontology, including concepts such as risk, threat, system stakeholder, system, severity, and vulnerability. Extending the Vum ontology, the TERritorial Management and Infrastructures ontology for institutional and industrial USage (TERMINUS) [47] was created as a domain ontology to represent knowledge concerning environment, critical infrastructure, and related hazards, risks, and threats. It was then used as a semantic and spatiotemporal representation of knowledge of the urban area in risk assessment of urban areas [48]. Wei Wang [49] developed a hazard ontology based on authoritative sources on hazards and existing ontologies. Jain et al. [50] created a natural disasters ontology, categorizing events into groups that included earthquake, volcano, wild fires, and more. Goodall et al. [51] analyzed the different views on disaster ontologies in China and the West. Li et al. [52] described a hurricane management ontology comprising five layers, including a subset of concepts, such as hurricanes, damage evaluation, public service, hurricane recovery, and physical supply. Ma [53] designed an ontology model of a natural disaster event domain, analyzed its logical structure and formal expression method in detail, and qualitatively and quantitatively evaluated the constructed event ontology. However, although this model is almost universal it is unsuitable for expressing typhoon events. Mikki [11] proposed an ontology for natural events that integrates the philosophical methods of science, ontology, and natural philosophy, confirming the feasibility of an ontology in the knowledge representation of geographical events.
Semantic models for typhoons have also been established [5,54,55]. Huang [5] defined a typhoon disaster domain ontology model and used it to conduct reasoning based on Jena to mine typhoon disaster impact factors and disaster chain information. However, the ontology model was designed only for the static characteristics of typhoons; the dynamic characteristics of typhoons were not analyzed. Huang [54] defined the knowledge expression model for typhoons as being divided into four levels: concept, element, relationship, and rule. This model represents the semantic information on typhoons. However, it cannot highlight the relationship and dynamic development of events, and the temporal and spatial expressions in the model are not sufficiently detailed. Ye [55] proposed a formal knowledge representation method for typhoon events and constructed a three-level information model of the “event-process-state”. However, its semantic representation was insufficient, and it overlooked human responses to typhoon events. WANG et al. [56] proposed a knowledge expression model for typhoon disaster events from five levels: concept, object, state, feature, and relationship, and used this model to construct a knowledge graph of typhoon disaster events. This model achieves the spatiotemporal process expression of typhoon disaster events. However, this model only focuses on the characteristics of typhoon disasters and does not consider the impact of human activities on disasters. Moreover, the semantic expression of this model is relatively loose, and the semantic association between concepts is not yet close enough.
Ontology population is the process of inserting concept and relation instances into an existing ontology. Ontology population requires an initial ontology that will be populated and an instance extraction engine. Currently, many systems are available for ontology population. Most systems populate an ontology by extracting concepts and relations, such as Artequakt [57], WEB→KB [58], SOBA [59], OPTIMA [60], ISOLDE [61] and more. Celjuska et al. [62] also described a system for semi-automatic population of ontologies with instances from unstructured text.
In addition to the systems, many studies have proposed methods for ontology population. d’Amato [63] proposed an inductive method to improve the instance retrieval and enrich ontology population. Tanev et al. [64] proposed a weakly supervised approach to automatic ontology population from text. Witte [65] developed a General Architecture for Text Engineering (GATE) resource called the OwlExporter, which allows for easy mapping of existing natural language processing (NLP) analysis pipelines to OWL ontologies. Faria et al. [66] proposed a domain-independent process for the automatic population of ontologies from text, applying natural language processing and information extraction techniques to acquire and classify ontology instances. Lubani et al. [67] discussed the major components of the ontology population process and the different design aspects to be considered when building ontology population systems. Wang used GATE [49] and the information extraction method [38] in natural language processing for ontology population, respectively.
Considering the above review, this study first designs a typhoon event classification system, which not only considers the disaster information of the typhoon itself, but also takes human activity events in disasters as the analysis object, which is conducive to discussing the relationship between human activities and disasters. Based on the temporal and spatial representation model of typhoon events proposed in this article, the typhoon event ontology model defines the spatiotemporal features, action features, and static feature elements of typhoons, achieving a unified expression of the dynamic and static features of typhoon events, which can be used to display the spatiotemporal change process of typhoons.

3. Methods

Our method for creating an ontology model of typhoon events is illustrated in Figure 1. In this study, we collected 4595 Chinese news reports about typhoons from the China Weather Typhoon Website (http://typhoon.weather.com.cn/ (accessed on 23 June 2023)) covering the period from 2013 to 2022. These news reports document 49 typhoons that made landfalls in China over nine years. The news reports were processed by clauses, and then the sentences were read manually to extract the news content. The concepts, relationships, and rules of typhoon events were derived from various sources, including standard specifications, laws, and regulations (e.g., the Meteorological Disaster Prevention Ordinance), professional books (e.g., Typhoon Forecast and Disaster), literature [21,35,37,39,46,47,49,50,52,68,69], official news, and statistical data materials (e.g., Tropical Cyclone Yearbook) about typhoons. For instance, the Chinese standard document ‘GB/T 19201-2006’ defines the level of tropical cyclones; ‘GB/T 26376-2010’ defines basic terms for natural disaster management; ‘GB/T 28921-2012’ defines the categories of natural disasters, and ‘GB/T 35663-2017’ defines the terms and definitions of weather conditions, meteorological elements and weather phenomena. By analyzing the concepts of typhoon events in the news, tracking the development process of typhoons along with the objects involved in the process, four characteristics of typhoon events are summarized: dynamic, spatiotemporal, warning and response, and multi-event. The dynamic characteristic shows that typhoon events change continuously in time, space and object state. Temporal and spatial characteristics are essential features of typhoon events. Warning and response are key characteristics that differentiate typhoons from some sudden disasters, such as earthquakes. The characteristic of multiple events reflects that various events of different nature will be caused during a typhoon process.
This paper utilizes typhoon standard specifications, professional books, and literature as references to analyze and assess the concepts and relationships presented in typhoon-related news sentences. Building upon this analysis, this paper constructs a classification system of typhoon events, defining the elements for each typhoon event category and their interrelationships. To achieve this, ontology and formal expression methods are employed to abstract the concepts of typhoon and the relationships between typhoon events, time, and space. This results in the creation of a typhoon static object ontology and event relationships within typhoon events, as well as models for expressing time and space. Subsequently, based on the developed ontology, the typhoon event classification system, and the aforementioned models, a comprehensive typhoon event ontology is designed to represent the dynamic aspects of typhoons. The model is then subjected to a case study and application, demonstrating that it effectively accomplishes the expression of conceptual, formal, and semantic-level knowledge related to typhoon events. The study concludes that this model is well-suited for analyzing typhoon processes.

3.1. Classification System for Typhoon Events

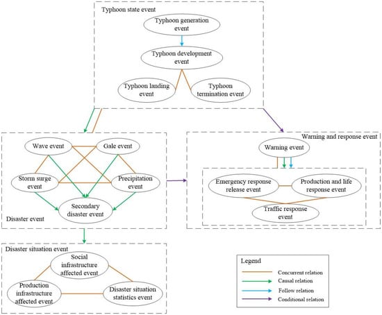
By analyzing and referencing concepts and relationships of typhoon events from typhoon standard specifications, professional books, and the literature [46,50,52,70,71], this paper introduces a five-layer classification system for typhoon events based on the concepts, content, relationships and nature found in the news. The classification system results in the formation of an event category tree, illustrated in Figure 2. The root of the event category tree is a collection of all typhoon events. The second layer of the tree is further categorized into two groups based on whether the event objects involved human participation or the natural environment, namely “human responses to disaster events” and “natural disaster events”. According to the event objects, natural disaster events are classified into “typhoon state events” and “disaster events caused by typhoons” in the third layer. As for human responses to disaster events, they are divided into “warning and response events” and “disaster situation events” in the third layer, depending on the nature of human engagement, whether proactive or reactive, in response to the disasters.
In the fourth layer, according to the different states of the typhoon, typhoon state events are classified into typhoon generation, development, landing, and termination events. Typhoon generation events record certain characteristics of typhoon generation, including the typhoon name, location, wind force, moving speed, and wind circle radius. Typhoon development events refer to all dynamic changes in typhoons, such as movement, strengthening, and weakening. Typhoon landing events record the landing of typhoons. The typhoon can make one or more landings. Finally, typhoon termination events are events in which the typhoon power is weakened to the extent that the weather station stops reporting.
According to different event objects, disaster events are divided into gale, precipitation, wave, storm surge, and secondary disaster events. These events record information on gales, precipitation, waves, and storm surges caused by typhoons.
Warning and response events can be divided into warning, emergency response release, traffic response, and production and life response events according to the different actions and event objects. Warning events record the events in which different institutions send warning information regarding typhoons and other disasters. Emergency response release events indicate that different organizations send emergency response information upon the arrival of disasters. Traffic response events refer to those in which a series of disaster prevention measures were taken by transportation organizations in response to the disaster, such as the closure of highways and termination of port operations. Finally, production and life response events refer to events in which production and life behaviors are forced to stop and recover owing to the impact of typhoons and disasters, including factory shutdowns and school suspensions. This paper classifies warning and response events based on the standard specifications and the following data sources. The standard specifications define the concepts, terms, and types of warning and response events. For example, ‘GB/T 29425-2012’ specifies the judgment factors and levels for emergency response. Additionally, the warning and response events are sourced from multiple reliable outlets, such as the China Weather Typhoon Website, the government website of the National Meteorological Observatory. Before release, the news undergoes official review by the National Meteorological Observatory to ensure the authenticity and accuracy of the information. Furthermore, events can be sourced from government websites, including the official websites of the National Emergency Management Department (https://www.mem.gov.cn/ (accessed on 11 June 2023)), provincial emergency management departments, government and livelihood management departments, civil aviation and railway departments, as well as their official WeChat accounts.
According to the different event objects, disaster situation events are divided into production infrastructure-affected events, social infrastructure-affected events, and disaster situation statistics events. Production infrastructure-affected events record the damage caused by disasters and recovery information for the water supply, power supply, roads, and communication facilities. Social infrastructure-affected events refer to damage caused by disasters to residential buildings, such as house collapse, billboards blowing down, and trees uprooted and broken. Finally, disaster situation statistics record data about the population and food supply affected by the disaster, such as casualties, disappearances, farmland flooding, and crop failures.
The upper event categories were further subdivided into categories in the fifth layer according to the different event objects. Secondary disaster events were divided into flood, debris flow, waterlogging, and other subcategories. The warning events were divided into typhoons, rainstorms, geological disasters, meteorological risks, and storm surge warning events. The emergency response release events were divided into major meteorological disaster response, flood control, and typhoon response events. The traffic response events were divided into train, highway, flight, and ship response events. Production and life response events were divided into stop and resume work events and suspension and resumption of class events. Production infrastructure-affected events were divided into communication-affected, power-affected, and water-supply-affected events. Social infrastructure-affected events were divided into house-affected and tree-affected events. The disaster situation statistical events were divided into disaster-affected population and disaster-affected crop statistical events.

3.2. Elements of Typhoon Events

Events always consist of a series of actions and relevant information, such as the time, location, and participants involved in these actions. Events of the same type often share common elements. This paper, by referring to the concepts of typhoons in national standard documents and typhoon ontology [21,35,37,50,52], as well as the taxonomy [46,47,49,50,52,69] presented in literature, and combining them with the description of typhoon events in news reports, summarizes various elements in the category of typhoon events. An example is provided in the following excerpt from a news report: “As of 5 p.m. today (14th), the center of Typhoon Khanun (severe tropical storm force) is situated in the eastern part of the South China Sea, approximately 840 km east to south of Xuwen County, Guangdong Province. Its coordinates are 18.2 degrees north latitude and 117.9 degrees east longitude. The maximum wind near the center is recorded at force 11 (30 m/s), while the lowest pressure at the center is measured to be 980 hpa. The typhoon’s impact extends with a radius of force 7 wind covering an area of 150–350 km, and a radius of force 10 wind spanning 60–80 km”. Several concepts, such as “typhoon level”, “maximum wind near the center”, “lowest pressure at the center”, “radius of force 7 wind”, and “radius of force 10 wind”, are identified as core elements of a typhoon generation event.
In the event category tree, the level of abstraction of the event categories in each layer is different. The fourth layer has a relatively balanced degree of abstraction, which is suitable for analyzing event elements. The elements of each category in the fourth layer are shown in Table 1. Because there are many elements, this section considers the subcategories of typhoon state events as examples to analyze the event elements in each category in detail. The elements of the other event categories are described briefly.
The event elements of the typhoon generation event include the time, location, tense, number, and name of the typhoon, central pressure, maximum wind force at the time of generation, the radius of force 7 wind, radius of force 10 wind, and radius of force 12 wind. The tense element refers to whether the current event in the report is forecast, occurring, or has occurred. The event elements of a typhoon development event record the name, grade, tense, and current development actions of the typhoon, such as approaching, moving, weakening, strengthening, entering, moving in, moving out, passing through, and moving away, as well as the time and location of the action, wind force, and other information. The event elements expressed by the typhoon landing event include the name, grade, landing time and location, tense, current wind force, and moving speed of the typhoon. For example, in the provided excerpt, “As of the current forecast, it is anticipated that Typhoon Khanun will make landfall along the coastal region stretching from Wanning, Hainan to Zhanjiang, Guangdong. This is projected to occur between the night of the 15th and the morning of the 16th. The magnitude of the landfall is predicted to be of level 12–13, with wind speeds ranging from 33 to 40 m per second (m/s)”, the use of “will” indicates that the tense of the event is in the future tense. And the location and time of the typhoon landfall, as well as the current wind force, have been mentioned. As the contents of the typhoon termination event in the news reports are very brief, the event elements of the typhoon termination event are only the name of the typhoon and the time and location of the termination.
The value of the category element of a secondary disaster event can be a flood, landslide, debris flow, or waterlogging. Warning actions refer to operations such as publishing, relieving, upgrading, and degrading warnings. In response events, the “response category” pertains to various actions taken to address specific types of meteorological disasters, such as typhoon, flood, and rainstorm prevention, among others. For instance, in the provided excerpt, “On October 13th at 11 a.m., the National Meteorological Administration initiated a level-III emergency response for a significant meteorological disaster (typhoon)”, the response category is “typhoon prevention”. This event contains information on the time (11 a.m. on October 13th), the organization (The National Meteorological Administration), the response level (level-III emergency response), the action (initiating the response), and the tense of the event (past tense). The traffic category of traffic response events included high-speed, urban traffic, port, highway, railway, flight, or other. The traffic status refers to whether the current traffic capacity is declining or improving. This element is optional; in some cases, there may be no description of the traffic status. Traffic actions include cancellations, replies, delays, suspensions, closures, and flow restrictions. The response actions of production and life response events refer to the suspension of classes, resumption of classes, suspension of work, suspension of production, suspension of markets, suspension of schools, and rush purchases. The affected items of production infrastructure events include water, electricity, communication, and other infrastructure. Actions refer to operations such as interruptions, water cut-offs, power cuts, and recovery. For example, “About 380,000 households lost power when the typhoon struck Zhuhai on 23 August 2017”. In the sentence, the elements of the production and life response event are indeed included, such as time (23 August 2017), location (Zhuhai), action (struck), and tense (past tense). These elements provide essential information about the specific event related to the response of production and life during the typhoon’s impact in Zhuhai on the mentioned date. The affected items of social infrastructure events include houses, doors and windows, lines, fences, poles, and billboards. The actions include damage, blowing, collapse, damage, scraping, overturning, and other destructive actions. The affected items of the disaster situation statistics events refer to population and crops. The actions include death, injury, disappearance, transfer, evacuation, resettlement, damage, and crop failure.
From the elemental analysis of these typhoon events, it can be observed that: (1.) The most common event elements among the event categories have been time and location. (2.) The temporal element can accurately determine the development status of an event action. (3.) The action element is the core of each event as well as the key element for distinguishing event types and the dynamics of typhoons.

3.3. Relationships between Event Classes

Typhoon events of different categories are not isolated but are interconnected in a network. Some events are based on logical relationships, whereas others are based on shared information. Time information exists in all events, and all events can be connected using a time sequence. Location information can also be found for most events, and using space can establish relationships between events. For example, a correlation can be suggested for typhoons at the same location. The complete process of a typhoon event can be determined through a combination of time and space. Spatially overlapping or temporally overlapping typhoon events can be linked to form a large typhoon event network and mine additional typhoon knowledge. Events of the same typhoon can also be linked to form a series of event sets.
There are also rich logical relationships between typhoon events. These logical relationships are the causal and conditional relationships in semantics and the concurrent and follow relationships in sequence. The concurrent relation is a two-way relation; there is no difference between the principal and the subordinate, and the two sides are equal. However, the other three relationships are one-way. The one-way relationship has a prominent direction, which is fixed and irreversible from one event to another.
A causal relationship refers to an event A being the cause of another event B, and B being the result of A. Conditional relationship refers to the occurrence of event B only when event A occurs; A is the premise for B to occur. The conditional relationship expresses the relation that event B may be triggered by event A, but not necessarily. For example, warning events can occur only when the wind reaches a certain level. Therefore, gale events are the conditions for warning events, not their causes. A concurrent relationship refers to the fact that the two sides of the event overlap in time and have no clear sequence. The subsequent relationship refers to event A occurring first and event B occurring later.
As shown in Figure 3, among the four major categories of typhoon events, the relationship between typhoon status events and warning and response events was conditional. There are both causal and concurrent relationships between typhoon state and disaster events, indicating that the occurrence of disaster events is caused by typhoon state events and that the two types of events overlap in time. The conditional relationship is between the disaster events and warnings and response events. Meanwhile, a causal relationship exists between disaster events and disaster situation events.
In addition to the relationships between the major categories, within each major category, relationships of the same type also exist between the subcategories. For example, within the typhoon status events, the typhoon generation and development events are in the follow relationship. There are concurrent relationships between typhoon development and landing events, and typhoon development and termination events. Among disaster events, gale, precipitation, wave, and storm surge events are all in concurrent relationships. There is a causal relationship between these four events and secondary disasters. In warning and response events, there is a concurrent relationship between emergency response release, production and life response, and traffic response events. There are three relationships between warning and response events in the other three categories: concurrent, follow, and causal. All the events within the disaster situation events are concurrent.

3.4. Semantic Model of Typhoon Events

3.4.1. Definitions of Typhoon Events

In the present study, typhoon events refer to events related to typhoons described in the news, including their characteristics, direct disasters caused by them (such as gales, precipitation, and storm surges), measures taken by humans to cope with them, and various losses caused by them to humans.
Definition 1. 
A typhoon event (TE) is defined as a five-tuple:
TE = (A,O,T,S,W)
Action (A): Action often refers to the verb that reflects the development and process of an event and is the indicator of the dynamic characteristics of events, such as “generate”, “enhance”, “move”, and “weaken”. Occasionally, actions can also be nouns.
Object (O): An object is an entity participating in an event that can play any role in the event, such as a subject or object.
Time (T): Time of the event can express the occurrence of typhoon events as either a time point or a time period. It can be a relative or absolute time. Temporal information is also included in the time to express whether the current event is about to occur, is occurring, or has occurred.
Space (S): Event location. The spatial elements in typhoon events are geographical spatial elements, which can be administrative areas, longitudes and latitudes, and spatial objects.
Key words (W) refer to the core words that express the characteristics of events. The dynamic characteristics of typhoon events can be expressed by action elements, whereas non-dynamic information and some common expressions of typhoon events are recorded as key words. This is because the words in the action elements are also core words, A W.

3.4.2. Definition of Typhoon Event Classes

Definition 2. 
The typhoon event class refers to a set of typhoon events with the same characteristics, which are formally expressed as a six-tuple:
EC = (E,SA,SO,ST,SS,SW)
where EC is the event class, E is the event set, E = {TE1, TE2,……TEm}, Si = {Si1, Si2,…, Sim} (i ∈ {A, O, T, S, W}, m ≥ 1) is the feature set of all events on the i-element. Sim is the mth feature of the event class in the ith element.
When classifying typhoon events, the action (A), object (O), and key words (W) of the events are the core elements, and SO, SA, and SW are the key feature sets of an event class and are also used to distinguish different event categories.

3.4.3. Time Model of Typhoon Events

In the present study, the characteristics of the time expression of typhoon events in Chinese news reports are summarized as follows:
a.
The time expression is a time point.
A time point is a certain point in time. The expression contains six granularities: year, month, day, hour, minute, and second; for example, at 12:08 on 13 August 2019, 19 July 2018, and 20 July 2018, at 13:29:47. There are also expressions referring to time, such as “morning” and “afternoon”. For example, at 3:50 p.m. on 17 August 2017.
In some cases, the time point is not directly indicated but is inferred by referring to a time object. The reference object of time can be the time of a news release, the time being described in the news or an event. For example, the time expression may be “at present”, “the next day”, or “after landing”.
b.
The time expression is a time interval.
The semantics of this expression is that the time of an event is a time point within this time interval. For example, the expression may be the morning or evening of August 23. The time interval may also be multiple candidate intervals rather than a certain range, such as “early tomorrow morning or tomorrow morning”.
c.
The time expression is a time period.
The time period is the period during which an event continues and the event continues to occur during the time period. This period has start and end points. For example, from 08:00 on 16 August to 08:00 on 17 August. However, the expression of the start or end time points is sometimes not specific. For example, from the afternoon to night of August 5.
d.
The time only indicates the start or end time of the event, and the semantic is to express a time period.
Some events only record the start or end time of the event; for example, from that day onward, after 12:00 noon on the 23 July, until now. If only a start time exists, the end time generally refers to the time at which the current report is released. If only an end time exists, the start time must be determined according to the context of the sentence.
e.
Expression of tense in events
Using auxiliary and time words, the tense of a typhoon event is used to express the event as: will be, is, or has occurred. For example, “it is expected that the Bohai Sea and the northern part of the Yellow Sea will have 2.5 to 3.5 m of big waves”. The words “expected” and “will” indicate that the event has not yet occurred and will happen.
Based on the above analysis, the present study proposes an expression method for a certain time during an event.
Definition 3. 
A certain time in a typhoon event is expressed as a four-tuple:
Time = (Begin-Time, End-Time, Time-Type, Tense)
where Begin-Time and End-Time are expressions of time points, and Time-Type determines the semantics of Begin-Time and End-Time. Time-Type has three values: point, period, and interval. “Point” means that the time is a time point. In this case, only Begin-Time is a time expression, and End-Time is NULL. “Interval” means that the time when the event occurs falls within a certain interval, and the Begin-Time and End-Time are both time expressions. “Period” indicates the duration of the event. In this case, End-Time has a value, Begin-Time has a value, or is NULL. Tense has three values: future, past, and progressive tense.
The time granularity of typhoon events is usually accurate to the level of minutes rather than seconds. Therefore, the expression of a time point in this study is also accurate to the scale of minutes and is expressed in the format of “yyyy-MM-dd HH:mm”. For the meteorological time term, such as the early morning of July 16, “early morning” is converted to the specific corresponding time. By consulting the meteorological staff, the corresponding times of the meteorological time terms are summarized in Table 2.
There are many multiple time expressions in an event, such as “the night of 16 August and the day of 17 August”. The present study proposes a complete time expression method for typhoon events based on different scenarios.
Definition 4. 
If multiple time points, periods, or intervals are uninterrupted, they are merged into a complete period or interval. So, the time is still expressed as a time four-tuple, as defined in Definition 3.
t = (Begin-Time, End-Time, Time-Type, Tense)
As shown in Figure 4, t1, t2, and t3 are three consecutive periods or intervals. The Begin-Time of t is the Begin-Time of t1, and the End-Time is the End-Time of t3. For example, if “the night on 16 June and the day on 17 June” represents the past time period, the time can be expressed as t = (2021-6-16 20:00, 2021-6-17 20:00, “Period”, “Past”).
Definition 5. 
If multiple time points, periods, or intervals are not continuous, then time is expressed as T = {t1, t2… ti, i ≥ 1}, where ti is a time four-tuple as defined in Definition 3.
As shown in Figure 5, t1, t2, and t3 are the three disconnected time periods or intervals. T is a set of time four-tuples with three elements, T = {t1,t2,t3}.
Definition 6. 
If multiple time points, periods, or intervals are candidates for the event, but only one-time point, period, or interval is the actual occurrence time of the event, then define all candidate time sets T’ = {t1, t2...... ti, i ≥ 1} (ti is a time four-tuple), and the actual occurrence time of the event t∈T’, is still a time four-tuple.
Definition 7. 
Based on the above expressions for the typhoon event time, the event time is defined as a two-tuple:
TM = (Type, Value)
where the value of Type is either zero or one. Zero indicates that the final occurrence time of an event is a time point, period, or interval. Correspondingly, the value is a time four-tuple or set T’ defined in Definition 6. One indicates that the event occurrence time is a collection of multiple time points, periods, or intervals. The Value is then set to T in Definition 5.
For example, when the event is “It is expected that the typhoon will land on the night of Jun 8 or the day of Jun 9”, the time of the event is expressed as TM = (0, (2021-06-08 20:00, 2021-06-09 20:00, “Interval”, “Future”)).

3.4.4. Space Model of Typhoon Events

After analyzing the spatial description of typhoon events in Chinese news reports, the following spatial entities and spatial features constituted the key information of spatial expression, as shown in Table 3.
Spatial entity refers to independent physical objects in the real world that have a specific location or position, such as geographical regions like the Yellow Sea and Guangdong Province. Spatial features, on the other hand, represent parts of these spatial entities, typically referring to edges or surfaces within the defined space. Examples of spatial features include specific coastal areas like the Guangdong coast and surfaces like the Bohai Sea surface. In the context of Chinese characteristics, certain feature words such as “sea surface”, are commonly used to describe spatial features. Each spatial entity or feature is assigned a unique code to facilitate subsequent spatial retrieval, aggregation, and other applications. For instance, using a specific administrative area code like ‘01’ for Guangdong Province enables efficient retrieval of information related to Guangdong by initially screening spatial data associated with this code. Overall, the distinction between spatial entities and spatial features allows for precise representation and organization of spatial information, enhancing the effectiveness of spatial data management and utilization in various applications.
According to the regular Chinese pattern, this study has defined 11 fundamental spatial information expression modes. Each mode presents a combination of spatial entities, spatial features, and directional words, as illustrated in Table 4.
In M1, the default representation of latitude and longitude is east longitude and north latitude, which is suitable for China. The internal directional word indicates a certain direction within the spatial entity, while the external directional word indicates a certain direction outside the spatial entity. All the modes can be nested.
To determine the appropriate spatial mode for a given spatial information, a rule-based matching method is employed based on the semantics of each component in the spatial information. The matched spatial mode is used to construct a spatial mode tree by mapping specific semantic components to the elements of the spatial mode.
For instance, consider the spatial information “the central sea surface of the South China Sea, about 160 km southeast of Sansha City, Hainan Province”. Through semantic analysis, it is identified as suitable for mode M6. The elements of mode M6 are then populated with the spatial information to generate a spatial mode tree, as depicted in Figure 6. In this tree, the leaf nodes contain the actual spatial information, while the nodes in the upper layer represent the information types or codes of spatial entities and features.
Definition 8. 
The expression of a space is defined as
S: = (Mode, Next)
where Mode denotes the mode of the spatial expression. Its value ranges are listed in Table 4. Next is a pointer that points to another spatial expression, the next S. There may be more than one space in which an event occurs; therefore, there will be more than one spatial expression in an event. Thus, the complete spatial representation of an event is a linked list in which each element is an instance of S. The last Next element of the linked list is the NULL.

3.4.5. Static Object Ontology Model of Typhoon Events

Among the elements of typhoon events analyzed above, some, such as action, reflect the dynamic characteristics of typhoons, and others, such as Wind force and Moving speed, reflect the static characteristics of typhoons. Static characteristics are embodied in the attributes of entity objects related to the event types. These attributes are scattered and not conducive to integration. This section defines an object ontology model for typhoon events to facilitate information sharing and integration between events.
Definition 9. 
The static object ontology model of typhoon events (SOOMTE) is defined as a five-tuple:
SOOMTE:: = DEF(SOTE_Classes,SOTE_Attributes,SOTE_Rules,SOTE_Relations,SOTE_Individuals)
where SOTE_Classes is the collection of object classes in typhoon events, SOTE_Attributes is the attribute collection of objects in typhoon events, SOTE_Rules is a rule set that restricts the value range of objects and attributes, SOTE_Relations represents the collection of relations between typhoon event object classes, and SOTE_Individuals represents the object instance collection of typhoon events.
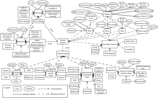
The objects in the study were divided into four first-level object classes, as shown in Table 5: natural disasters, warnings, responses, and affected objects. Some first-level classes include second- and third-level object classes. The first- and second-level object classes are listed in Table 5. Some second-level object classes have the same attributes inherited from the first-level object classes. Therefore, they are not listed individually in the table; the static object ontology is shown in Figure 7.
The attributes of all the objects are defined in SOTE_Attributes. All child objects at the lower level possess attributes of the object at the upper level.
The constraints and rules for the object and the attributes are defined in SOTE_Rules. These rules limit the scope of the attributes. For example, the value range of the Level attribute of the warning class is the first to fourth levels, whose value can also be a red, orange, yellow, or blue warning.
The relations between objects are defined in SOTE_Relations and summarized in two categories: causal and inheritance relations. For example, if a natural disaster causes a warning, a causal relation exists between the warning and the natural disaster. Natural disasters are the cause of warnings. Typhoons, gales, rain, waves, secondary disasters, and storm surges are the children of natural disasters. The relationships between objects are represented by different line segments, as shown in Figure 7. In the figure, the boxes represent the object classes, the ellipses represent the attributes of the object classes, and the meanings of the lines are given in the legend. The relationships between all classes and attributes are represented by lines.

3.4.6. Typhoon Events Ontology Model

The typhoon event ontology model is the conceptual and formal expression of typhoon events. In this section, an ontology model of typhoon events is created.
a.
Formal expression of typhoon event relations
There are two typhoon event classes: EC1 = {E1,S1A,S2O,S2T,S2S,S2W} and EC2 = {E2,S2A,S2O,S2T,S2S,S2W}; the formal definitions of the relations are based on these two classes.
  • The formal definition of inheritance relation:
If EC1 is a subset of EC2, E1 E2, S1j S2j (j {A, O, T, S, W}). Accordingly, EC1 is called a child class, and EC2 is called a parent class, denoted by RI (EC2, EC1).
  • The formal definition of causal relation:
If EC1 is the cause of EC2 and EC2 is the result of EC1, it is denoted as RCau (EC1, EC2).
  • The formal definition of the follow relation:
If EC1 occurs after EC2, it is denoted as RF (EC2, EC1).
  • The formal definition of concurrent relation:
EC1 and EC2 occur successively or simultaneously in a period; the occurrence times of the two event classes overlap. This is denoted as RC (EC1 and EC2).
  • The formal definition of conditional relation:
EC1 is the condition for the occurrence of EC2, implying that the occurrence of EC2 must be based on the occurrence of EC1. Therefore, this is denoted as RCon (EC1, EC2).
b.
Typhoon events ontology model
The typhoon event ontology is a formal specification and description of typhoon events. In the present study, it is defined as four-tuple:
TEO = (TECS, TEIS, R, Rules)
where TECS is the collection of typhoon event classes, defined as TECS = {EC1, EC2, …, ECm}. ECm is the mth class of typhoon events. TEIS is a collection of typhoon event instances: TEIS = {TEI1, TEI2, …, TEIm}. TEIm is the instance set of ECm, TEIm = {EIm1, EIm2, …, EImj}, where EImj is the jth instance of the ECm. R is the relation set between typhoon event classes, R = {rx<ECi,ECj>|rx is the relation of <ECi, ECj>, rx∈{RI, RCau, RF, RC, RCon}}. Rules define the integration and reasoning rules between events.
Figure 8 shows some event classes and relations of the typhoon event ontology model as well as the event definitions of some event classes. In the figure, tables are used to represent the definitions of events, and boxes are used to represent the event classes. They are connected by a straight line, giving an example of the event definition in the event class. The lines in the legend represent the causal, concurrent, inheritance, conditional, and follow relations, respectively.

3.5. Ontology Population

The typhoon event ontology model serves to formalize and organize information found in typhoon-related news. To achieve this, it is essential to extract the relevant typhoon event information from the news text and populate it into the typhoon ontology model. This paper draws upon the idea of event information extraction [38,70,72] in natural language processing and designs a process for typhoon event information extraction, consisting of four subtasks as illustrated in Figure 9.
The first subtask is event information discovery: This involves locating and identifying news articles that contain information related to typhoon events. By quickly identifying and extracting the relevant news, the task helps determine the type of typhoon event that needs to be extracted. The second subtask is event element recognition: Here, the focus is on identifying specific information of interest from the discovered typhoon events. The extraction targets include the time, location, action, object, and attributes of the typhoon events, which correspond to the attributes in the typhoon event ontology and static object ontology. The third subtask is event semantic generation: The extracted information is often numerous and mixed, making it challenging to obtain complete events. This task aims to determine which information combinations belong to the same event and assign semantic roles to them, thereby forming semantic associations. By assigning semantics to chaotic information, a basis is provided for structuring the information. The fourth subtask is information encapsulation: This task involves mapping the extracted semantic event information into the typhoon event ontology to create instances of typhoon events. This process ensures that the semantic information is appropriately incorporated into the typhoon event ontology, facilitating the organization and representation of the extracted data. By following these four subtasks, the typhoon event ontology model is enriched with relevant information from the news, enabling a structured and comprehensive representation of typhoon events.
The first three subtasks are implemented using a neural network model. Due to the absence of an available typhoon event extraction corpus, this paper adopts corpus creation technology in natural language processing to design typhoon event triggers, named entity types, and semantic role tags based on typhoon event classification system and event elements. Moreover, 4595 typhoon news reports introduced in Section 3 are utilized as the corpus, manually annotated using Doccano software, to generate three corpuses for typhoon event detection (ED), named entity recognition (NER), and semantic role labelling(SRL). The neural network model chosen for this paper is lattice-structured bidirectional long short-term memory with a conditional random field (lattice BiLSTM-CRF).
Chinese characters and words are the basic semantic units. The text to be extracted serves as input for the event extraction model, requiring consideration of whether to use characters or words as the basic input units. Consequently, two types of Chinese event extraction models have emerged: character-based and word-based. Both models have demonstrated good performance in different applications, but also have their limitations. Words are essential units for conveying complete semantic information in Chinese. However, character-based event extraction models cannot learn the semantic features of words, leading to the loss of some semantic information. On the other hand, word-based event extraction models may encounter issues with word segmentation errors during Chinese data preprocessing. For example, the phrase “武汉市长江大桥” can be segmented as “武汉市/长江/大桥” or “武汉/市长/江大桥”, resulting in the learning of incorrect semantic information. The lattice BiLSTM-CRF model can simultaneously learn the semantic information of both characters and words, exhibiting superior performance in Chinese information extraction [73,74]. This text utilizes the Hownet dictionary to extract word information from the text, thereby avoiding Chinese word segmentation errors.
The structure of lattice BiLSTM-CRF model is shown in Figure 10. The model consists of a 5-layer structure. The bottom layer is the data layer, where data is input in two forms: characters and words. Words are a set of words that end with the current character through character matching in Hownet. The second layer is the word embedding layer, which converts the textual expression of characters and words into vector expression. The third layer is a Bidirectional LSTM layer, and the core unit of this layer is the Core LSTM. The Core LSTM includes a lattice unit that can fuse word and character semantics. The next CRF layer receives the outputs of the BiLSTM layer and calculates the final recognition label results through the loss function. In the figure, X m c and X m , n c are the word embeddings of characters and words. C i c and h i c are the internal memory unit and the hidden layer output of the Core LSTM, respectively. The internal structure and calculation formula of the Core LSTM in the model, as well as the calculation formula and usage methods of the entire model, are detailed in reference [71], and this paper will not repeat them here.
Three corpuses are employed to train the models independently, yielding three neural network models for different tasks. Subsequently, ED, NER, and SRL tasks are carried out, with accuracy (Acc), precision (P), recall (R), and F1 serving as evaluation indicators. The final evaluation results of the three task models are presented in Table 6. Typhoon elements are extracted from the 4595 typhoon news reports using the NER task. The extracted event elements and their respective quantities are visually presented in Figure 11. After extracting the elements and applying SRL, the elements are filled into the attributes of the event ontology. This process creates typhoon event instances based on the typhoon event ontology model. For the temporal and spatial elements, a rule-based approach is employed to generate corresponding time and space expressions, utilizing the designed time and space expressions. Ultimately, the types and quantities of event instances obtained through ontology population are listed in Table 7.

4. Results and Discussion

4.1. Construction of the Typhoon Event Ontology Model

The present study implemented the typhoon event and static object ontology models using Protégé 5.5.0. Because the entire typhoon ontology model is large-scale and the ontology diagram is complex, Figure 12 shows only the ontology model diagram of the event classes in the third and fourth layers in Figure 2 and several static object classes. Each box in the diagram represents an event or static object class. The lines in Figure 12 represent the relationship between the event classes and the associations between the static object and event classes. Figure 13 shows a partial content of the typhoon event ontology and its properties and relationships created in Protégé.
Figure 14 shows the code written in OWL for defining typhoon development events in the typhoon event ontology model.

4.2. Case-Study of Typhoon Event Ontology Model

In Section 3.5, a method for ontology population was introduced and a total of 13,658 typhoon events were extracted from 4595 news reports. As an illustrative example, this section employs an ontology model to convey typhoon-related knowledge. The specific news report on typhoons was sourced from the China Weather Typhoon Website, alongside the extraction of pertinent event elements. The report was published on 22 September 2014, at 07:26:04.
The news report reads as follows:
“At 05:00 on 22 September 2014, the center of Typhoon Fung-wong was located on the sea surface of the southern part of the East China Sea, approximately 310 km south of Xiangshan, Zhejiang Province, at 26.7° north latitude and 122.1° east longitude, with a maximum wind force of 10 level (28 m/s). It is expected that Fung-wong will continue to move towards the north by west at the speed of 20 km per hour, and it is most likely to land in the coastal area from Wenling to Zhoushan from this afternoon to the evening. Influenced by typhoon Fung-wong there are heavy rain to cloud-burst in northern Wenzhou, Taizhou, and Ningbo today; There are gales of magnitude 10–12 on the sea surface of the coast of Zhejiang”.
A typhoon event is described in the first sentence of the news, indicating its current position and wind force. According to the action, “located”, and key words, “wind force, latitude, longitude…” in the event, its category is Typhoon Development Event. Furthermore, the time of the event is “2014-9-22 05:00”. This provided an accurate description of the time points. This time point was earlier than that of the news. Therefore, the event is regarded as having occurred. Hence, the time point was Time = (2014-09-22 05:00, NULL, “Point”, “Past”). The time of the event was (0, Time). There are two parallel expressions for the location, which correspond to space modes M6 and M1: the two space patterns were linked by a linked list, and each space pattern was represented in the form of a tree, as shown in Figure 15. The object of the event was a typhoon named Fung-wong and the value of the attribute “Maximum wind” was Level 10 (28 m/s). An instance of the typhoon development event was created.
In this sentence, “It is expected that Fung-wong will continue to move towards the north by west at the speed of 20 km per hour”, the action of the event is “move”. Therefore, the event was categorized as a typhoon development event. According to the words “expected” and “will”, the tense is “Future”. However, there were no time points (periods or intervals). By default, the time of the current news was taken as the time point of the event, expressed as Time = (2014-09-22 07:00, NULL, “Point”, “Future”). The final time was expressed as TM = (0, Time). The typhoon object contains three attributes: name, speed, and direction. No space was available for this event. Therefore, an example typhoon development event class was created.
The sentence “and it is most likely to land in the coastal area from Wenling to Zhoushan from this afternoon to the evening” contains an event whose category is Typhoon Landing. The “likely” in the sentence represents an uncertain event in the future; thus, the tense of the event is “Future”. The time expression “from this afternoon to the evening” means that the event will occur at a certain point in this time interval. Therefore, the time point of the event was Time = (2014-9-22 13:00, 2014-9-22 20:00, “Interval”, “Future”). The final time was expressed as TM = (0, Time). The space expression of the event corresponds to space mode M10. The typhoon object has the following attribute:name.
In the sentence, “there are heavy rain to cloud-burst in northern Wenzhou, Taizhou, and Ningbo today”, rain is the action of the event. Therefore, the event category was Precipitation Event. Precipitation is a continuous event; thus, the time expressed by “today” was a time period. According to the time of the news, it may be raining; therefore, the tense was progressive. Time was (2014-9-22 00:00,2014-9-23 00:00, “Period”, “Progressive tense”). The spaces of the event are three space descriptions corresponding to the space modes M5, M2, and M2, which are represented by a linked list of three nodes. The attribute of the rain object had the following value: heavy rain.
There is an instance of a gale event in the sentence, “There are gales of magnitude 10–12 in the sea surface of the coastal Zhejiang”. The event time is the same as the precipitation time in the previous instance, which is “today”. The location is “the sea surface of the coastal of Zhejiang”, which corresponds to the space mode M3. The value of the wind force attribute of the gale object was Level 10–12.
The five event instances are presented in Figure 15, which shows the upper parent event classes of these events and the relationships between them. These relationships have been explained in detail in Section 3.3.

4.3. Application of Typhoon Event Ontology Model

The typhoon event ontology serves as an efficient tool for organizing and managing typhoon data, enabling the analysis of typhoon events, and forming a fundamental model for constructing a comprehensive typhoon event knowledge graph. This article leverages the typhoon ontology to organize typhoon event data and performs aggregated analysis of typhoon events based on this structured approach.
The ontology model encompasses crucial aspects such as time, space, event categories, relationships, and detailed event elements related to typhoon events. By aggregating events based on specific attributes within the ontology, a set of relevant events can be derived. Utilizing this event set, the evolutionary process of typhoon events and human responses to disasters can be analyzed, yielding valuable insights into the patterns of typhoon evolution and enhancing disaster prevention and relief measures.
As an illustrative example, this paper conducts event aggregation analysis using the event category in the ontology, focusing on Typhoon In-Fa, which made landfall in China in 2021. The timeline of Typhoon In-Fa’s events is as follows:
On July 18th, at 2 a.m., Typhoon In-Fa originated in the northwest Pacific Ocean. Around 12:30 on July 25th, In-Fa made landfall on the coast of Putuo, Zhoushan, Zhejiang Province, with typhoon-level intensity. Subsequently, on July 26th, at around 9:50 a.m., Typhoon In-Fa made its second landfall on the coast of Pinghu City, Zhejiang Province, with strong tropical storm-level intensity.
The typhoon event of Typhoon In-Fa concluded at 8 p.m. on July 30th. To conduct a comprehensive analysis, a total of 187 news reports related to Typhoon In-Fa were collected from reputable sources, including the China Weather Typhoon Website and official websites of national and provincial government agencies such as the National Emergency Management Department, Provincial Emergency Management Department, and National Meteorological Center. As these data sources are from official media, the news content holds high credibility. Employing the typhoon event information extraction method outlined in Section 3.5, a total of 665 events were extracted from the collected news reports. After eliminating duplicate events, 284 unique typhoon events were eventually obtained and organized using the typhoon event ontology. Based on this structured ontology, events sharing the same category were aggregated, yielding various event sets representing different categories. Typhoon process analysis was subsequently performed on these aggregated event sets, considering three key perspectives: time, space, and quantity.
Figure 16 displays the quantity of events for 14 different event categories, providing an overview of the distribution of events across each category. In total, four event categories stand out with the highest number of occurrences: precipitation events, typhoon development events, warning events, and gale events. This indicates that the entire development process of Typhoon In-Fa brought substantial precipitation and gale weather conditions to China. Furthermore, during In-Fa’s development, there were numerous reports detailing changes in the typhoon’s state. Simultaneously, due to the potential harm posed by the typhoon, the emergency management department issued a significant number of warning messages. From the data presented in Figure 16, it is evident that the number of events related to responses to typhoons and disasters is relatively small compared to other event categories. This observation suggests that the news reports may have recorded relatively few instances of human response activities. Additionally, it indicates that the coordination between warning information and effective responses may not have been fully executed, resulting in a lack of timely emergency measures after warnings were issued.
The time expression capabilities of the typhoon event ontology enable time analysis at five different granularities: year, month, day, hour, and minute. Depending on the specific application requirements, an appropriate time granularity can be chosen. In this paper, the time distribution of different event categories is analyzed using the day granularity, as depicted in Figure 17. The analysis reveals that a total of 14 days of typhoon events were recorded, spanning from July 18th to July 31st. From July 18th to July 21st, the quantities of events were relatively small and stable. However, starting from July 21st, there was a rapid increase in the quantities of typhoon development events, precipitation events, and warning events. This sudden surge in events can be attributed to two factors. Firstly, news media started paying more attention to the progress of the typhoon, leading to a higher number of events being recorded in the reports. Secondly, the significant rise in event quantities indicated that the typhoon was nearing land, bringing heavy rainfall and adverse weather conditions. Concurrently, relevant authorities issued a large number of timely warnings to alert people and prompt them to take preventive measures against the approaching typhoon and potential disasters.
In Figure 17, the time distribution of typhoon landing events is concentrated from July 24th to July 26th, which aligns with the actual typhoon landing dates on July 25th and July 26th. This paper explores the changes in various events during three distinct time periods: before, during, and after the typhoon’s landfall. Before the typhoon made landfall, there was a rapid increase in precipitation events from July 20th to 25th, alongside a rising trend in warning and gale events. The number of response events also began to increase from July 23rd. These findings indicate that as the typhoon approached, there was a notable increase in windy and rainy weather conditions, leading to the issuance of warnings and the implementation of response measures to prevent typhoon disasters. During the typhoon’s landing, both precipitation and gale events reached their peaks, as did traffic response events. This surge in events suggests that China experienced heavy rainfall and strong winds during this period. In response to the extreme weather, relevant authorities took measures such as suspending train and airplane services to reduce disaster risks. After the typhoon landed, the number of precipitation, gale, and warning events gradually declined. However, on July 27th, production and life response events reached a small peak, indicating that the impact of the typhoon was still primarily due to windy and rainy conditions. Relevant units implemented measures such as suspending classes, work, and business to ensure safety during this period. On July 29th, there was a small peak in typhoon development events, precipitation events, gale events, warning events, traffic response events, and production and life response events. This convergence of events and the occurrence of disasters suggest that the severe weather had intensified and its impact had increased. Subsequently, the number of various events gradually decreased until the termination of the typhoon. The analysis of the temporal distribution of different event categories highlights the development stages of the typhoon and underscores the relationship between the typhoon’s progression and human response activities.
In the typhoon event ontology, spatial information is structured using a spatial mode. The analysis of spatial information focuses on spatial entities as the primary analysis objects, examining the distribution of events across these entities. In this context, the spatial analysis units are defined as provincial administrative regions. The analysis involves studying the spatial distribution of the number of events and exploring the proportional relationship of different types of events within each provincial administrative region.
Figure 18 illustrates the spatial distribution of typhoon events, showcasing the provinces and cities affected by Typhoon In-Fa, along with the corresponding number of events in each region. The intensity of the typhoon’s impact on a particular province or city can be inferred from the number of events recorded in that area. The figure highlights that Zhejiang Province experienced the highest number of typhoon events, indicating that Typhoon In-Fa had the most significant impact on this region, which aligns with the typhoon’s landing in Zhejiang. As In-Fa moved northwards from Zhejiang, the number of typhoon events in Fujian Province decreased. However, regions like Shanghai, Jiangsu, and Anhui provinces (cities) were greatly affected by the typhoon, as evidenced by the higher number of events recorded in these areas. This correlation is linked to the typhoon’s trajectory after making landfall in Zhejiang. As the intensity of Typhoon In-Fa diminished during its northward movement, the number of typhoon events in Hebei, Shandong, and Henan provinces decreased slightly. Additionally, Figure 18 demonstrates that Typhoon In-Fa had a wide-ranging impact, affecting areas beyond coastal provinces. Regions like Beijing, Tianjin, Liaoning, and Inner Mongolia were also affected by the typhoon, indicating its extensive reach and potential implications for these areas.
The spatial distribution of typhoon events is closely correlated with the path of the typhoon. As a typhoon moves along its trajectory, it affects specific spatial areas along its path. By analyzing the spatial distribution of typhoon events in a more detailed spatial range, such as the city or county level, we can obtain more precise and localized information about the typhoon’s impact. Analyzing typhoon events at a finer spatial granularity, such as the city or county level, allows for a more accurate understanding of the typhoon’s patterns and effects on specific regions. It helps in identifying the areas that experience the most significant impact and damage, enabling authorities to tailor disaster response measures and allocate resources more effectively. By studying typhoon events at a more detailed spatial range, researchers and emergency management departments can gain insights into the localized vulnerabilities and the potential risks faced by different communities. This information can lead to more targeted and efficient disaster preparedness, response, and recovery strategies, ultimately reducing the impact of typhoons and improving the overall resilience of affected regions.
Figure 19 provides a detailed analysis of 12 provinces (cities) significantly affected by Typhoon In-Fa, along with the proportion of different types of events in each of these regions. It can be seen that precipitation events account for the largest proportion in each province (city), indicating precipitation as the main disastrous weather event brought about by Typhoon In-Fa. Despite the typhoon’s final landing in Zhejiang, the predicted landing locations also included Shanghai and Fujian, and this information was accurately recorded in the news reports. Zhejiang, Jiangsu, Anhui, Shandong, Shanghai, and Fujian are closely associated with typhoon development events, and multiple types of events such as typhoons, disasters, and warnings have occurred in these six provinces (cities). This indicates the significant impact of Typhoon In-Fa on these regions. As the province where the typhoon made landfall, Zhejiang has the most diverse range of event types recorded, further highlighting its prominence as one of the most severely affected areas by Typhoon In-Fa. In Figure 19, the yellow segments represent warning events, which are present in each province (city), demonstrating that the respective provincial governments have taken active measures to issue warnings and preparedness advisories in response to the impending disasters. This proactive approach is crucial for minimizing potential damages and ensuring public safety during typhoon events.
The analysis presented in Figure 19 provides valuable insights into the specific impact of Typhoon In-Fa on different provinces (cities) and the corresponding types of events that occurred in each region. These findings are instrumental in guiding disaster response efforts and resource allocation tailored to the unique needs and vulnerabilities of the affected areas.

4.4. Discussion

The typhoon event ontology model was created and tested to prove its feasibility. The design of time, space, and object forms the basis of this model. Regarding time, the time four-tuple defined in this study can accurately express a certain time point (period, interval). For the complex time description of an event, a time two-tuple is proposed to make the time description more comprehensive and accurate. In this study, 11 space modes were defined for the spatial representation of typhoon events. In the case-study in Section 4.2, these space modes accurately matched the spatial descriptions of the news. The tree-form representation of the space mode is readable and conducive to future spatial matching and searching. Several space models are connected in the form of a linked list to express the space information more completely. In this case-study, only the attributes of the static objects described by an event are defined. In reality, an object may correspond to several instances of different events. The dynamic characteristics of an object can also be reflected by changes in its attributes.
The ontology model achieves the goal of expressing dynamic and static knowledge about events based on formal and semantic methods. In the typhoon ontology model, static object ontology, event, event class, time model, and space model are designed to realize conceptual modeling of typhoon events. Changes in the attribute values of the same object, changes in space and time of similar events, actions defined in events, and the relationships of events are all representations of the dynamic characteristics of the events. Typhoon-event ontologies have explicit semantics. The internal structure of events, the meaning of event ontology, and the relations between events are well described. The ontology model is defined by the formal language OWL. Hence, the typhoon ontology model is suitable for recording the static and dynamic characteristics of typhoon events and realizing conceptual-, formal-, and semantic-level knowledge expression for typhoon events.
The typhoon event ontology is also expandable. Because the ontology is mainly designed for Chinese, some parts, such as space modes, are inconsistent with English, but they can be expanded by studying spatial descriptions in English. The combination of space entities and locations in the space modes can also be flexibly matched. New spatial modes can be added to new Chinese spatial descriptions.
Similarly, the time model could be expanded. Single-time and time models of the event were defined in the form of tuples. The composition of the elements in the tuples can be changed to extend the expression of time.
Ontology is reusable and widely used. The static object and event ontology models defined in this study can be reused directly in applications related to typhoons. Ontology is also a knowledge representation method suitable for knowledge graphs. The typhoon event ontology lays the foundation for further research, mining, and reasoning regarding typhoon events.
The typhoon event ontology defined in the present study can be improved in the following ways: The definition of actions and key words of event classes mainly depends on manual work, and the coverage is not comprehensive. In future work, this method will be improved to collect vocabulary automatically. In addition, the tense of an event requires subjective human judgment, and the workload is large. The reasoning algorithm is designed to judge the tenses of events.

5. Conclusions

Knowledge representation has become increasingly crucial with the rapid development of knowledge engineering. Typhoon knowledge mining based on knowledge graphs requires the support of typhoon information expression models. The current typhoon representation methods ignore the impact of human activities on disaster situations. This article proposes a typhoon event classification system that includes human activities. By incorporating human activities into disaster analysis, the relationship between human activities and typhoons can be deeply analyzed, thus further improving disaster relief and prevention measures. In response to the problems of certain typhoon representation methods that cannot express the spatiotemporal change process of typhoons and lack clear semantic descriptions, this article introduces the event ontology method and constructs a typhoon event ontology model. The model designs the temporal, spatial, static, and action feature elements of typhoons to record the spatiotemporal change process of typhoons, achieving the unity of dynamic and static features of typhoons, and having clear event semantic descriptions.
To verify the effectiveness of the model, this article briefly introduces the method of extracting typhoon events through tasks such as event detection, named entity recognition, and semantic role annotation, and ultimately filling in the typhoon event ontology. The ontology filling case confirms that the typhoon event ontology proposed in this article is suitable for expressing typhoon events in news reporting. In addition, this article demonstrates the application of ontology in typhoon process analysis through event aggregation method, and verifies that typhoon data organized in the form of event ontology can be used to analyze the development and impact of typhoons. At the same time, the data representation method of ontology is also conducive to the reuse of typhoon data, laying a solid foundation for further research and various applications of typhoons.
The construction of typhoon event ontology is of great significance for the expression and application of typhoon information. Typhoon ontology can be used to construct typhoon event maps. Mining historical typhoon data through graphs, exploring typhoon disaster patterns, and analyzing the relationship between human activities and typhoons can provide technical and methodological support for China’s emergency management department to formulate effective emergency decision-making plans, playing a crucial role in disaster prevention and relief work.
However, there are two points that need improvement. The construction process of the ontology model requires a substantial amount of labor, for instance, the determination of the range of values for action elements is performed manually. There is a need to further explore automated methods for ontology model construction. Secondly, the spatial mode can be further expanded to design a more comprehensive spatial pattern.

Author Contributions

Conceptualization, Danjie Chen and Fen Qin; methodology, Danjie Chen and Yan Zheng; formal analysis, Yan Zheng; data curation, Yan Zheng and Liqun Ma; writing—original draft preparation, Danjie Chen; writing—review and editing, Danjie Chen and Fen Qin. All authors have read and agreed to the published version of the manuscript.

Funding

This research was supported and funded by the National Science and Technology Platform Construction Project of China (No. 2005DKA32300); Spatiotemporal big data industry technology research institute of Henan province, China (No. 2019DJA01); High Resolution Satellite Project of the State Administration of Science, Technology and Industry for National Defense of PRC (No. 80-Y50G19-9001-22/23); the Key Projects of National Regional Innovation Joint Fund (U21A2014); the Ministry of Education (16JJD770019); the Open Program of Collaborative Innovation Center of Geo-Information Technology for Smart Central Plains Henan Province (G202006).

Data Availability Statement

Not applicable.

Acknowledgments

The authors acknowledge the “2021 Henan Province Vocational College Provincial Key Teacher Training Plan” (http://jyt.henan.gov.cn/2022/03-17/2416405.html (accessed on 9 May 2022)) and the data support from “National Earth System Science Data Sharing Infrastructure, National Science and Technology Infrastructure of China-Data Center of Lower Yellow River Regions” (http://henu.geodata.cn (accessed on 20 March 2023)).

Conflicts of Interest

The authors declare no conflict of interest.

References

  1. Lei, X. The main assessment conclusions and issues on the impacts of global climate change on tropical cyclone activitifs. Bull. Natl. Nat. Sci. Found. China 2011, 25, 85–89+104. [Google Scholar]
  2. Research Group on “World Economy and China”. Katrina: US Hurricane Shakes the World Economy. Rev. Econ. Res. 2007, 41, 53–54. [Google Scholar]
  3. Li, S.; Zhao, F.; Zhou, Y.; Tian, X.; Huang, H. Analysis of public opinion and disaster loss estimates from typhoons based on Microblog data. J. Tsinghua Univ. (Sci. Technol.) 2022, 62, 43–51. [Google Scholar]
  4. Gruber, T.R. A translation approach to portable ontology specifications. Knowl. Acquis. 1993, 5, 199–220. [Google Scholar] [CrossRef]
  5. Huang, F.; Yan, L. Reasoning of ontology model for typhoon disasters domain based on Jena. J. Comput. Appl. 2013, 33, 771–775+779. [Google Scholar] [CrossRef]
  6. Liu, Z.; Huang, M.; Zhou, W. Research on Event-oriented Ontology Model. Comput. Sci. 2009, 36, 189–192+199. [Google Scholar]
  7. Su, F.; Zhou, C.; Shi, W. Geo-event Association Rule Discovery Model Based on Rough Set with Marine Fishery Application. In Proceedings of the IEEE International Geoscience and Remote Sensing, Anchorage, AK, USA, 20–24 September 2004; pp. 1455–1458. [Google Scholar]
  8. Li, B. Research on Geo-Ontology Construction Oriented to Geographical Event; Wuhan University: Wuhan, China, 2014. [Google Scholar]
  9. Jihan, S.H.; Segev, A. Humanitarian Assistance Ontology for Emergency Disaster Response. IEEE Intell. Syst. 2014, 29, 6–13. [Google Scholar] [CrossRef]
  10. Wang, T.; Wang, Y.Z.; Lu, Y.X. Research on ontology-based meta event model of public emergencies. J. Dalian Univ. Technol. 2012, 52, 458–463. [Google Scholar]
  11. Mikki, S. The Event Ontology of Nature. Philosophies 2021, 6, 88. [Google Scholar] [CrossRef]
  12. Rodrigues, M.; Silva, R.R.; Bernardino, J. Linking Open Descriptions of Social Events (LODSE): A New Ontology for Social Event Classification. Information 2018, 9, 164. [Google Scholar] [CrossRef]
  13. Lin, H.-F.; Liang, J.-M. Event-Based Ontology Design for Retrieving Digital Archives on Human Religious Self-Help Consulting. In Proceedings of the 2005 IEEE International Conference on e-Technology, e-Commerce and e-Service, Hong Kong, China, 29 March–1 April 2005. [Google Scholar]
  14. Allen, J.F. Towards a general theory of action and time. Artif. Intell. 1984, 23, 123–154. [Google Scholar] [CrossRef]
  15. Wang, D.; Zhu, Y.; Pan, P.; Luo, k.; Hou, Z. Construction of Geodata Spatial Ontology and Its Application in Data Retrieval. J. Geo-Inf. Sci. 2016, 18, 443–452. [Google Scholar]
  16. Langran, G.; Chrisman, N.R. A framework for temporal geographic information. Cartogr. Int. J. Geogr. Inf. Geovis. 1988, 25, 1–14. [Google Scholar] [CrossRef]
  17. Langran, G. States, events, and evidence: The principle entities of a temporal GIS. In Proceedings of the GIS LIS-International Conference, San Jose, CA, USA, 10–12 November 1992; p. 416. [Google Scholar]
  18. Peuquet, D.J.; Duan, N. An event-based spatiotemporal data model (ESTDM) for temporal analysis of geographical data. Int. J. Geogr. Inf. Syst. 1995, 9, 7–24. [Google Scholar] [CrossRef]
  19. Peuquet, D.J. Representations of Space and Time; Guilford Press: New York, NY, USA, 2002. [Google Scholar]
  20. Worboys, M.F.; Hearnshaw, H.M.; Maguire, D.J. Object-oriented data modelling for spatial databases. Int. J. Geogr. Inf. Syst. 1990, 4, 369–383. [Google Scholar] [CrossRef]
  21. Worboys, M.; Hornsby, K. From objects to events: GEM, the geospatial event model. In Proceedings of the Geographic Information Science: Third International Conference, GIScience 2004, Adelphi, MD, USA, 20–23 October 2004; pp. 327–343. [Google Scholar]
  22. Yuan, M. Temporal GIS and spatio-temporal modeling. In Proceedings of the Third International Conference Workshop on Integrating GIS and Environment Modeling, Santa Fe, NM, USA, 21–26 January 1996. [Google Scholar]
  23. Yuan, M. Wildfire conceptual modeling for building GIS space-time models. In Proceedings of the GIS/LIS, Phoenix, AZ, USA, 25–27 October 1994; pp. 860–869. [Google Scholar]
  24. Yuan, M. Modeling semantical, temporal, and spatial information in geographic information systems. Geogr. Inf. Res. Bridg. Atl. 1996, 1, 334–347. [Google Scholar]
  25. Claramunt, C.; Parent, C.; Thériault, M. Design patterns for spatio-temporal processes. In Proceedings of the Data Mining and Reverse Engineering: Searching for Semantics. IFIP TC2 WG2. 6 IFIP Seventh Conference on Database Semantics (DS-7), Leysin, Switzerland, 7–10 October 1997; pp. 455–475. [Google Scholar]
  26. Claramunt, C.; Thériault, M. Managing time in GIS an event-oriented approach. In Proceedings of the Recent Advances in Temporal Databases: Proceedings of the International Workshop on Temporal Databases, Zurich, Switzerland, 17–18 September 1995; Springer: Berlin, Germany, 1995; pp. 23–42. [Google Scholar]
  27. Claramunt, C.; Theriault, M. Toward semantics for modelling spatio-temporal processes within GIS. In Proceedings of the Advances in GIS II, Delft, The Netherlands, 12–16 August 1996. [Google Scholar]
  28. Chen, X.; Li, S.; Li, L.; Li, M. Object-event-process-based spatiotemporal data model and its application into sea-ice dynamics. Geogr. Geo-Inf. Sci. 2013, 29, 10–16. [Google Scholar]
  29. Ye, S. A Research on Construction Method of Behavior-Event Geographic Spatio-Temporal Data Model Based on MongoDB; Guilin University of Technology: Guilin, China, 2019. [Google Scholar]
  30. Chen, J.J.; Zhou, C.H.; Wang, J.G. Advances in the study of the geo-ontology. Earth Sci. Front. 2006, 13, 81–90. [Google Scholar]
  31. Gong, J.; Du, D.; Lu, Q. The Contemporary Geography Information Technology; Science Press: Beijing, China, 2004; pp. 374–382. [Google Scholar]
  32. Herold, M.; Schmullius, C. Report on the harmonization of global regional land cover products meeting. In Proceedings of the Global Observation of Forest and Land Cover Dynamies (GOFGOLD) Report, Rome, Italy, 14–16 July 2004. [Google Scholar]
  33. Reitsma, F.; Albrecht, J. Modeling with the Semantic Web in the Geosciences. IEEE Intell. Syst. 2005, 20, 86–88. [Google Scholar] [CrossRef]
  34. Claramunt, C. Ontologies for geospatial information: Progress and challenges ahead. J. Spat. Inf. Sci. 2020, 20, 35–41. [Google Scholar] [CrossRef]
  35. Raskin, R.G.; Pan, M.J. Knowledge representation in the semantic web for Earth and environmental terminology (SWEET). Comput. Geosci. 2005, 31, 1119–1125. [Google Scholar] [CrossRef]
  36. Kuhn, W. Geospatial semantics: Why, of what, and how? J. Data Semant. III 2005, 3534, 1–24. [Google Scholar]
  37. Grenon, P. The Formal Ontology of Spatio-Temporal Reality and Its Formalization; Association for the Advancement of Artificial Intelligence: Washington, DC, USA, 2003; pp. 27–34. [Google Scholar]
  38. Wang, W. Chinese news event 5W1H semantic elements extraction for event ontology population. In Proceedings of the 21st International Conference on World Wide Web, Lyon, France, 16–20 April 2012; pp. 197–202. [Google Scholar]
  39. Jensen, C.S.; Clifford, J.; Gadia, S.K.; Segev, A.; Snodgrass, R.T. A glossary of temporal database concepts. ACM Sigmod Rec. 1992, 21, 35–43. [Google Scholar] [CrossRef]
  40. Kakoudakis, I.; Theodoulidis, B. The TAU Temporal Object Model; Citeseer: State College, PA, USA, 1996. [Google Scholar]
  41. Hobbs, J.R.; Pan, F. An ontology of time for the semantic web. ACM Trans. Asian Lang. Inf. Process. (TALIP) 2004, 3, 66–85. [Google Scholar] [CrossRef]
  42. Pan, F. Representing Complex Temporal Phenomena for the Semantic Web and Natural Language. Ph.D. Thesis, University of Southern California, Los Angeles, CA, USA, 2007. [Google Scholar]
  43. Zhang, C.; Cao, C.; Sui, Y.; Wu, X. A Chinese time ontology for the Semantic Web. Knowl.-Based Syst. 2011, 24, 1057–1074. [Google Scholar] [CrossRef]
  44. Tang, J.; Wang, T.; Zhou, H. Time Ontology Construction and Auto-Population Towards Chinese Text. In Proceedings of the Second National Academic Conference on Information Retrieval and Content Security (NCIRCS-2005), Beijing, China, 15–17 November 2005; pp. 271–280. [Google Scholar]
  45. Li, X.; Zeng, Y.; Liu, Y. A Semantic-oriented Multi-granularity Time Data Modeling Method. Inf. Sci. 2020, 38, 116–125. [Google Scholar] [CrossRef]
  46. Coletti, A.; De Nicola, A.; Villani, M.L. Building climate change into risk assessments. Nat. Hazards 2016, 84, 1307–1325. [Google Scholar] [CrossRef]
  47. Coletti, A.; De Nicola, A.; Vicoli, G.; Villani, M.L. Semantic modeling of cascading risks in interoperable socio-technical systems. In Enterprise Interoperability VIII: Smart Services and Business Impact of Enterprise Interoperability; Springer: Berlin/Heidelberg, Germany, 2019; pp. 119–129. [Google Scholar]
  48. Coletti, A.; De Nicola, A.; Di Pietro, A.; La Porta, L.; Pollino, M.; Rosato, V.; Vicoli, G.; Villani, M.L. A comprehensive system for semantic spatiotemporal assessment of risk in urban areas. J. Contingencies Crisis Manag. 2020, 28, 178–193. [Google Scholar] [CrossRef]
  49. Wang, W.; Stewart, K. Spatiotemporal and semantic information extraction from Web news reports about natural hazards. Comput. Environ. Urban Syst. 2015, 50, 30–40. [Google Scholar] [CrossRef]
  50. Jain, S.; Mehla, S.; Mishra, S. An ontology of natural disasters with exceptions. In Proceedings of the 2016 International Conference System Modeling & Advancement in Research Trends (SMART), Moradabad, India, 25–27 November 2016; pp. 232–237. [Google Scholar]
  51. Goodall, S.; Li, Y.; Chmutina, K.; Dijkstra, T.; Meng, X.; Jordan, C. Exploring disaster ontologies from Chinese and Western perspectives: Commonalities and nuances. Disaster Prev. Manag. Int. J. 2022, 31, 260–272. [Google Scholar] [CrossRef]
  52. Li, L.; Li, T. An empirical study of ontology-based multi-document summarization in disaster management. IEEE Trans. Syst. Man Cybern. Syst. 2013, 44, 162–171. [Google Scholar] [CrossRef]
  53. Ma, L.; Li, H.w.; Lian, S.; Liang, R.; Gong, J. A Mehtod of Modeling Natural Disaster Event Domain Ontology. Geogr. Geo-Inf. Sci. 2016, 32, 12–17. [Google Scholar]
  54. Zhiwen, H. Research on the Construction Method of Knowledge Graph for the Typhoon Disaster Events; Nanjing Normal University: Nanjing, China, 2021. [Google Scholar]
  55. Ye, P.; Zhang, X.; Shi, G.; Chen, S.; Huang, Z.; Tang, W. TKRM: A Formal Knowledge Representation Method for Typhoon Events. Sustainability 2020, 12, 2030. [Google Scholar] [CrossRef]
  56. Wang, Y.; Zhang, X.; Dang, Y.; Ye, P. Knowledge Graph Representation of Typhoon Disaster Events Based on Spatiotemporal Processes. J. Geo-Inf. Sci. 2023, 25, 1228–1239. [Google Scholar]
  57. Kim, S.; Alani, H.; Hall, W.; Lewis, P.; Millard, D.; Shadbolt, N.; Weal, M. Artequakt: Generating tailored biographies from automatically annotated fragments from the web. In Proceedings of the Workshop on Semantic Authoring, Annotation & Knowledge Markup (SAAKM’02), the 15th European Conference on Artificial Intelligence (ECAI’02), Lyon, France, 21–26 July 2002. [Google Scholar]
  58. Craven, M.; DiPasquo, D.; Freitag, D.; McCallum, A.; Mitchell, T.; Nigam, K.; Slattery, S. Learning to construct knowledge bases from the World Wide Web. Artif. Intell. 2000, 118, 69–113. [Google Scholar] [CrossRef]
  59. Buitelaar, P.; Cimiano, P.; Racioppa, S.; Siegel, M. Ontology-based information extraction with soba. In Proceedings of the International Conference on Language Resources and Evaluation (LREC), Genoa, Italy, 22–28 May 2006. [Google Scholar]
  60. Kim, S.-S.; Son, J.-W.; Park, S.-B.; Park, S.-Y.; Lee, C.; Wang, J.-H.; Jang, M.-G.; Park, H.-G. Optima: An ontology population system. In Proceedings of the 3rd Workshop on Ontology Learning and Population, Patras, Greece, 21–22 July 2008. [Google Scholar]
  61. Weber, N.; Buitelaar, P. Web-based ontology learning with isolde. In Proceedings of the Workshop on Web Content Mining with Human Language at the International Semantic Web Conference, Athens, GA, USA, 5–9 November 2006. [Google Scholar]
  62. Celjuska, D.; Vargas-Vera, M. Ontosophie: A semi-automatic system for ontology population from text. In Proceedings of the International Conference on Natural Language Processing (ICON), Hyderabad, India, 19–22 December 2004. [Google Scholar]
  63. D’Amato, C.; Fanizzi, N.; Esposito, F. Query answering and ontology population: An inductive approach. In Proceedings of the Semantic Web: Research and Applications: 5th European Semantic Web Conference, ESWC 2008, Tenerife, Canary Islands, Spain, 1–5 June 2008; pp. 288–302. [Google Scholar]
  64. Tanev, H.; Magnini, B. Weakly supervised approaches for ontology population. In Proceedings of the 11th Conference of the European Chapter of the Association for Computational Linguistics, Trento, Italy, 3–7 April 2006; pp. 17–24. [Google Scholar]
  65. Witte, R.; Khamis, N.; Rilling, J. Flexible Ontology Population from Text: The OwlExporter. In Proceedings of the LREC, Valletta, Malta, 17–18 May 2010; pp. 3845–3850. [Google Scholar]
  66. Faria, C.; Serra, I.; Girardi, R. A domain-independent process for automatic ontology population from text. Sci. Comput. Program. 2014, 95, 26–43. [Google Scholar] [CrossRef]
  67. Lubani, M.; Noah, S.A.M.; Mahmud, R. Ontology population: Approaches and design aspects. J. Inf. Sci. 2019, 45, 502–515. [Google Scholar] [CrossRef]
  68. Bordogna, G.; Fugazza, C.; Tagliolato Acquaviva d’Aragona, P.; Carrara, P. Implicit, formal, and powerful semantics in geoinformation. ISPRS Int. J. Geo-Inf. 2021, 10, 330. [Google Scholar] [CrossRef]
  69. Wang, W.; Stewart, K. Creating spatiotemporal semantic maps from web text documents. In Space-Time Integration in Geography and GIScience: Research Frontiers in the US and China; Springer: Berlin/Heidelberg, Germany, 2014; pp. 157–174. [Google Scholar]
  70. Wang, W. Automated Spatiotemporal and Semantic Information Extraction for Hazards; The University of Iowa: Iowa City, IA, USA, 2014. [Google Scholar]
  71. Chen, D.; Qin, F.; Cai, K.; Shen, Y. Detecting and Classifying Typhoon Information from Chinese News Based on a Neural Network Model. Sustainability 2021, 13, 7332. [Google Scholar] [CrossRef]
  72. Glavaš, G.; Šnajder, J. Event graphs for information retrieval and multi-document summarization. Expert Syst. Appl. 2014, 41, 6904–6916. [Google Scholar] [CrossRef]
  73. Ding, N.; Li, Z.; Liu, Z.; Zheng, H.; Lin, Z. Event Detection with Trigger-Aware Lattice Neural Network. In Proceedings of the 2019 Conference on Empirical Methods in Natural Language Processing and the 9th International Joint Conference on Natural Language Processing (EMNLP-IJCNLP), Hong Kong, China, 3–7 November 2019. [Google Scholar]
  74. Zhang, Y.; Yang, J. Chinese NER Using Lattice LSTM. In Proceedings of the 56th Annual Meeting of the Association for Computational Linguistics, Melbourne, Australia, 15–20 July 2018; Volume 1, pp. 1554–1564. [Google Scholar]
Figure 1. Flow chart of the ontology model of typhoon events.
Figure 1. Flow chart of the ontology model of typhoon events.
Ijgi 12 00383 g001
Figure 2. Category tree of typhoon events.
Figure 2. Category tree of typhoon events.
Ijgi 12 00383 g002
Figure 3. Relationships of typhoon events.
Figure 3. Relationships of typhoon events.
Ijgi 12 00383 g003
Figure 4. Diagram of uninterrupted time. t1, t2, and t3 are three consecutive periods or intervals.
Figure 4. Diagram of uninterrupted time. t1, t2, and t3 are three consecutive periods or intervals.
Ijgi 12 00383 g004
Figure 5. Diagram of discrete times. t1, t2, and t3 are three disconnected periods or intervals.
Figure 5. Diagram of discrete times. t1, t2, and t3 are three disconnected periods or intervals.
Ijgi 12 00383 g005
Figure 6. Example of mode M6.
Figure 6. Example of mode M6.
Ijgi 12 00383 g006
Figure 7. Diagram depicting the static object ontology model of typhoon events.
Figure 7. Diagram depicting the static object ontology model of typhoon events.
Ijgi 12 00383 g007
Figure 8. Diagram of the typhoon event ontology model.
Figure 8. Diagram of the typhoon event ontology model.
Ijgi 12 00383 g008
Figure 9. Diagram depicting the process behind the typhoon ontology population method.
Figure 9. Diagram depicting the process behind the typhoon ontology population method.
Ijgi 12 00383 g009
Figure 10. Diagram of the structure of lattice BiLSTM-CRF model.
Figure 10. Diagram of the structure of lattice BiLSTM-CRF model.
Ijgi 12 00383 g010
Figure 11. Diagram of category and number of named entities identified from typhoon news.
Figure 11. Diagram of category and number of named entities identified from typhoon news.
Ijgi 12 00383 g011
Figure 12. Diagram of typhoon event ontology model in Protégé.
Figure 12. Diagram of typhoon event ontology model in Protégé.
Ijgi 12 00383 g012
Figure 13. The typhoon event ontology and its properties and relationships in Protégé.
Figure 13. The typhoon event ontology and its properties and relationships in Protégé.
Ijgi 12 00383 g013
Figure 14. Definition of typhoon development event in OWL.
Figure 14. Definition of typhoon development event in OWL.
Ijgi 12 00383 g014
Figure 15. Case-study diagram of typhoon event ontology model.
Figure 15. Case-study diagram of typhoon event ontology model.
Ijgi 12 00383 g015
Figure 16. Diagram showing quantity of different categories of events.
Figure 16. Diagram showing quantity of different categories of events.
Ijgi 12 00383 g016
Figure 17. Diagram showing temporal distribution of different categories of events.
Figure 17. Diagram showing temporal distribution of different categories of events.
Ijgi 12 00383 g017
Figure 18. Diagram of spatial distribution of typhoon events.
Figure 18. Diagram of spatial distribution of typhoon events.
Ijgi 12 00383 g018
Figure 19. Diagram displaying the proportion of different types of events in each province (city).
Figure 19. Diagram displaying the proportion of different types of events in each province (city).
Ijgi 12 00383 g019
Table 1. Elements of typhoon events.
Table 1. Elements of typhoon events.
CategoryElementsCategoryElements
Typhoon generation eventTime, Location, Number, Name, Central pressure, Maximum wind force, Radius of force 7 wind, Radius of force 10 wind, Radius of force 12 wind, Tense, ActionSecondary disaster eventTime, Location, Category, Tense, Action
Typhoon development eventTime, Location, Name, Wind force, Typhoon level, Moving speed, Moving direction, Action, TenseWarning eventTime, Category, Warning object, Warning level, Organization, Action, Tense
Typhoon landing eventTime, Location, Name, Wind force, Wind level, Moving speed, Typhoon level, Tense, ActionEmergency response release eventTime, Organization, Response Category, Level, Action, Tense
Typhoon termination eventTime, Location, Name, ActionTraffic response eventTime, Location, Category, Traffic status, Action, Tense
Gale eventTime, Location, Level, Action, TenseProduction and life response eventTime, Location, Action, Tense
Precipitation eventTime, Location, Precipitation level, Precipitation, Action, TenseProduction infrastructure affected eventTime, Location, Affected item, Quantity, Action, Tense
Wave eventTime, Location, Wave height, Wave level, Tense, ActionSocial infrastructure affected eventTime, Location, Affected item, Action, Tense
Storm surge eventTime, Location, Tide level, Storm surge value, Tense, Action Disaster situation statistics eventTime, Location, Affected item, Quantity, Action, Tense
Table 2. Corresponding time of meteorological time terms.
Table 2. Corresponding time of meteorological time terms.
TermTime IntervalTermTime Interval
day08:00–20:00night20:00–08:00 the next day
before dawn02:00–04:00early morning04:00–08:00
morning08:00–11:00noon11:00–13:00
early afternoon12:00–14:00afternoon13:00–17:00
dusk17:00–20:00midnight22:00–02:00 the next day
before midnight20:00–24:00after midnight00:00–04:00
Table 3. Codes and names of spatial entities and features.
Table 3. Codes and names of spatial entities and features.
CodeNameTypeCodeNameType
00countryspatial entityL01sea surfacespatial feature
01administrative areaspatial entityL02ocean surfacespatial feature
02abbreviation administrative areaspatial entityL03sea areaspatial feature
03meteorological geographical areaspatial entityL04along the coast
(the coast)
spatial feature
04seaspatial entityL05lake surfacespatial feature
05islandspatial entityL06water areaspatial feature
06bayspatial entityL07mountain areaspatial feature
07straitspatial entityL08otherspatial feature
08oceanspatial entity
09lakespatial entity
10otherspatial entity
11fishing groundspatial entity
12mountainspatial entity
Table 4. Spatial information expression modes.
Table 4. Spatial information expression modes.
Mode CodeMode
M1longitude and latitude
M2spatial entity
M3M2 + spatial feature
M4M2+ internal directional word (IL) + spatial feature
M5M2 + noun locality inside
M6M2 + external directional word (EL) + distance (DC) +M4
M7M2 + external directional word + distance + spatial feature (optional)
M8M2 + external directional word + spatial feature
M9spatial entity 1 + external directional word + spatial entity 2+ spatial feature
M10spatial entity 1 (mode1) + to + spatial entity 2 (mode2) + spatial feature (optional)
M11“The typhoon center passes by” + spatial feature
Table 5. Some objects and attributes of the static object ontology model.
Table 5. Some objects and attributes of the static object ontology model.
First-Level ObjectSecond-Level ObjectAttributeFirst-Level ObjectSecond-Level ObjectAttribute
Natural disasterTyphoonNumberAffected objectAffected trafficName
Central pressureStatus
Wind forceQuantity
Radius of force 7 windProduction and life objectName
Radius of force 10 windStatus
Radius of force 12 windQuantity
Typhoon levelInfrastructure and property objectStatus
Moving speedQuantity
Moving directionDisaster situation statistics objectStatus
GaleWind levelQuantity
GustWarning Level
RainDurationOrganization
PrecipitationResponse Level
Precipitation
level
Organization
Precipitation trend
WaveWave level
Wave height
Storm surgeStorm surge value
Tide level
Table 6. Evaluation indicators for three tasks.
Table 6. Evaluation indicators for three tasks.
TaskAccPRF1
ED99.99%99.88%99.90%99.89%
NER93.14%91.87%87.89%89.83%
SRL96.93%93.81%95.47%94.63%
Table 7. Event instances obtained through ontology population.
Table 7. Event instances obtained through ontology population.
CategoryQuantityCategoryQuantity
Typhoon generation event167Secondary disaster event132
Typhoon development event2134Warning event891
Typhoon landing event1896Emergency response release event812
Typhoon termination event78Traffic response event1263
Gale event2076Production and life response event64
Precipitation event2297Production infrastructure affected event89
Wave event372Social infrastructure affected event226
Storm surge event458Disaster situation statistics event703
Disclaimer/Publisher’s Note: The statements, opinions and data contained in all publications are solely those of the individual author(s) and contributor(s) and not of MDPI and/or the editor(s). MDPI and/or the editor(s) disclaim responsibility for any injury to people or property resulting from any ideas, methods, instructions or products referred to in the content.

Share and Cite

MDPI and ACS Style

Chen, D.; Zheng, Y.; Ma, L.; Qin, F. An Ontology-Based Knowledge Representation Method for Typhoon Events from Chinese News Reports. ISPRS Int. J. Geo-Inf. 2023, 12, 383. https://doi.org/10.3390/ijgi12090383

AMA Style

Chen D, Zheng Y, Ma L, Qin F. An Ontology-Based Knowledge Representation Method for Typhoon Events from Chinese News Reports. ISPRS International Journal of Geo-Information. 2023; 12(9):383. https://doi.org/10.3390/ijgi12090383

Chicago/Turabian Style

Chen, Danjie, Yan Zheng, Liqun Ma, and Fen Qin. 2023. "An Ontology-Based Knowledge Representation Method for Typhoon Events from Chinese News Reports" ISPRS International Journal of Geo-Information 12, no. 9: 383. https://doi.org/10.3390/ijgi12090383

APA Style

Chen, D., Zheng, Y., Ma, L., & Qin, F. (2023). An Ontology-Based Knowledge Representation Method for Typhoon Events from Chinese News Reports. ISPRS International Journal of Geo-Information, 12(9), 383. https://doi.org/10.3390/ijgi12090383

Note that from the first issue of 2016, this journal uses article numbers instead of page numbers. See further details here.

Article Metrics

Back to TopTop