Skyline-Based Sorting Approach for Rail Transit Stations Visualization
Abstract
1. Introduction
- On the basis of filtering overlapping marks, we propose three constraints which are spatial diversity, time-sharing passenger flow analysis, and whether a station is a transfer station. We also propose a Skyline-based -k sorting method to extract -k POIs from the current visual area.
- Our method implements dynamic retrieval of POIs and visualizes them on the map. When the map is zoomed or panned, we select the new -k POIs as the representative POIs, and the value of k is related to the zoom scale.
- Through experiments on the real data of Beijing rail transit system, combined with users’ objective evaluations of the results, we proved the effectiveness of our proposed method for the display of key information and that our method could improve users’ experiences of the rail transit services.
2. Related Research
2.1. Map Visualization and POIs Display
2.2. Station Sorting Method
2.3. The Passenger Flow of Rail Transit Stations
3. Constraint Parameters Analysis
3.1. Spatial Constraints
3.2. Time-Sharing Passenger Flow
3.3. Transfer Station
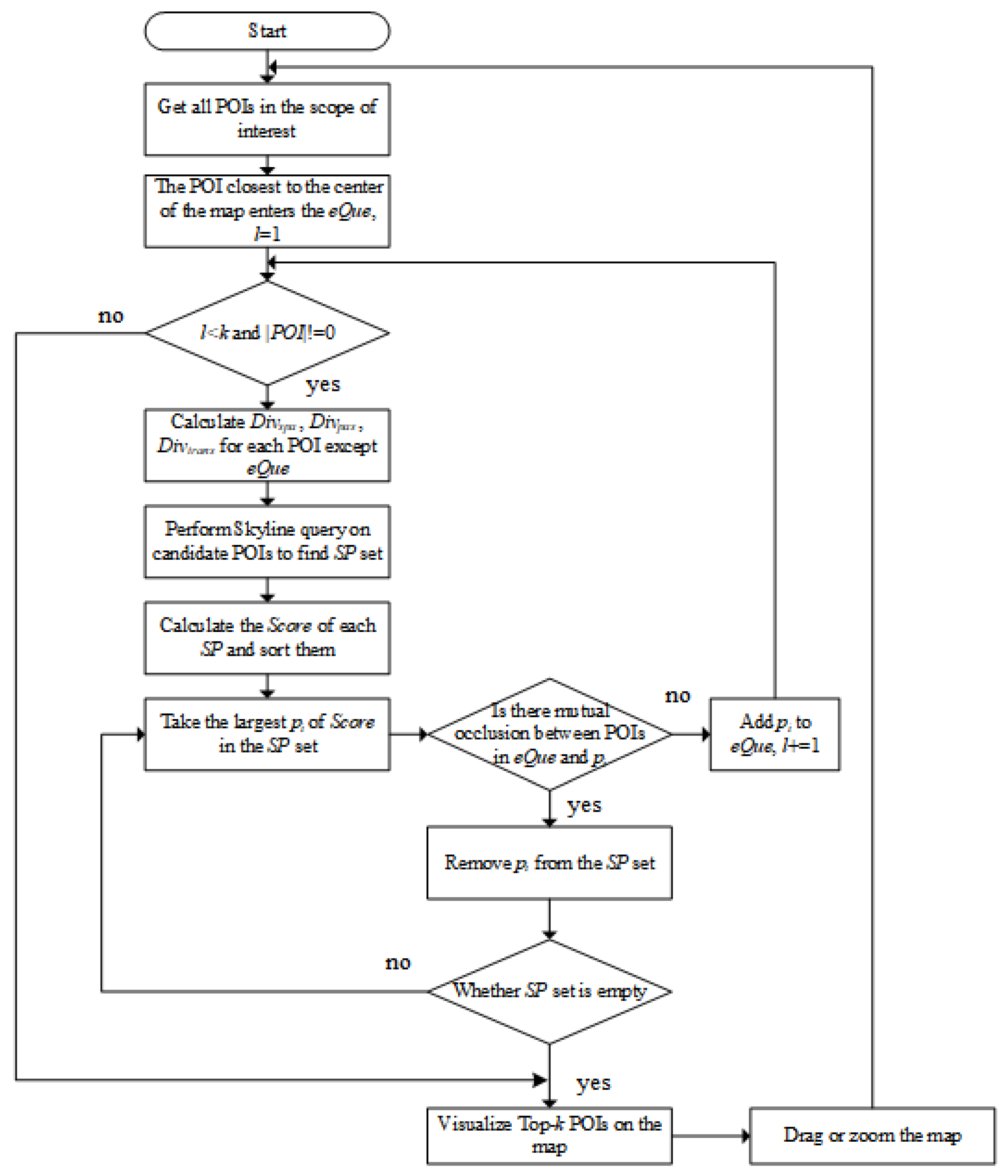
4. Top-k POI Selection Method
4.1. Filter Overlapping Icons
- Obtain the current zoom level () and the plotting scale relation corresponding to . For example, when = 13, the plotting scale is 1 cm = 1 km.
- Calculate the actual distance according to the latitude and longitude coordinates of the two POIs.
- Divide by the plotting scale’s size to get the distance of the two POIs on the map.
- If the POI icon’s width is x and 2 * x < , it can be considered that there is no overlap between the icons of the two POIs. Otherwise, they are considered to be overlapping.
4.2. Skyline-Based Top-k Sorting Method
- 1.
- (, ) ≥ x, ∈ S,
- 2.
- ⊂ ,
- 3.
- () is maximized.
- Obtain all POIs in the scope of interest.
- Find the POI that is closest to the center of the map and enter it to as -1 with the queue length l = 1.
- If l < k, go to step (4); otherwise, go to step (9).
- Let be the size of the POI collection to be sorted. If = 0, there is no POI that can be sorted, go to step (9), otherwise, go to step (5).
- Use the skyline algorithm to perform a skyline query on the candidate POIs to find the .
- Use Equation (6) to sort the scores for SPs obtained from large to small.
- Pick the POI with the highest score and judge whether there is occlusion with the POIs icons in the . If no overlap occurs, enter it to , l + = 1 and go to step (3); filter the POI after occlusion, judge the POI with the second-highest score until one point joins the queue, l + = 1 and go to step (3); if the candidate POIs are empty, go to step (9).
- Output the values in the sequence .
- Re-execute the algorithm when panning or zooming the map.
| Algorithm 1: Extracting -k POIs by Skyline-based -k sorting algorithm |
![]() |
5. Experimental Evaluations
5.1. Data Set Description
5.2. Experimental Settings
5.2.1. k Value at Different Zoom Levels
5.2.2. Coefficient
5.3. Experimental Results and Analysis
5.3.1. Evaluation of Experimental Effect
5.3.2. Query Efficiency
5.3.3. Varying , and
5.3.4. Effectiveness
6. Discussion and Conclusions
Author Contributions
Funding
Data Availability Statement
Acknowledgments
Conflicts of Interest
References
- Hang, M.; Ningning, H.; Mingyang, C. The Development and Problems of Land Use Along Urban Rail Transit in China. IEEE 2005, 2, 537–540. [Google Scholar]
- Bernhardsen, T. Geographic information systems: An introduction; John Wiley & Sons: Hoboken, NJ, USA, 2002. [Google Scholar]
- Guo, Z.; Zhao, J.; Whong, C.; Mishra, P.; Wyman, L. Redesigning subway map to mitigate bottleneck congestion: An experiment in Washington DC using Mechanical Turk. Transp. Res. Part Policy Pract. 2017, 106, 158–169. [Google Scholar] [CrossRef]
- Seefeld, B.A.; Kanodia, N.; Windram, E.M. Displaying Layers Of Search Results On A Map. U.S. Patent 8,489,641, 16 July 2013. [Google Scholar]
- Zhou, A.Y. Location-based services: Architecture and progress. Jisuanji Xuebao (Chin. J. Comput.) 2011, 34, 1155–1171. [Google Scholar] [CrossRef]
- Cong, G.; Jensen, C.S.; Wu, D. Efficient retrieval of the top-k most relevant spatial web objects. Proc. Vldb Endow. 2009, 2, 337–348. [Google Scholar] [CrossRef]
- Rocha-Junior, J.B.; Gkorgkas, O.; Jonassen, S. Efficient processing of top-k spatial keyword queries. In International Symposium on Spatial and Temporal Databases; Springer: Berlin/Heidelberg, Germany, 2011; pp. 205–222. [Google Scholar]
- Shengguo, G.A.O.; Zhong, W.U. Modeling passenger flow distribution based on travel time of urban rail transit. J. Transp. Syst. Eng. Inf. Technol. 2011, 11, 124–130. [Google Scholar]
- Meng, Y.; Tian, X.; Li, Z.; Zhou, W.; Zhou, Z.; Zhong, M. Comparison analysis on complex topological network models of urban rail transit: A case study of Shenzhen Metro in China. Phys. Stat. Mech. Its Appl. 2020, 559, 125031. [Google Scholar] [CrossRef]
- Borzsony, S.; Kossmann, D.; Stocker, K. The skyline operator. In Proceedings of the 17th International Conference on Data Engineering, Heidelberg, Germany, 2–6 April 2001; IEEE: Piscataway, NJ, USA, 2001; pp. 421–430. [Google Scholar]
- Yu, C.; Ren, F.; Du, Q.; Zhao, Z.; Nie, K. Web map-based POI visualization for spatial decision support. Cartogr. Geogr. Inf. Sci. 2013, 40, 172–182. [Google Scholar] [CrossRef]
- Liu, K.; Yin, L.; Lu, F.; Mou, N. Visualizing and exploring POI configurations of urban regions on POI-type semantic space. Cities 2020, 99, 102610. [Google Scholar] [CrossRef]
- Harrower, M.; Bloch, M. MapShaper. org: A map generalization web service. IEEE Comput. Graph. Appl. 2006, 26, 22–27. [Google Scholar] [CrossRef] [PubMed]
- Jiang, B.; Liu, X.; Jia, T. Scaling of geographic space as a universal rule for map generalization. Ann. Assoc. Am. Geogr. 2013, 203, 844–855. [Google Scholar] [CrossRef]
- Das Sarma, A.; Lee, H.; Gonzalez, H.; Madhavan, J.; Halevy, A. Efficient spatial sampling of large geographical tables. In Proceedings of the 2012 ACM SIGMOD International Conference on Management of Data, Scottsdale, AZ, USA, 20–24 May 2012; pp. 193–204. [Google Scholar]
- Kefaloukos, P.K.; Salles, M.V.; Zachariasen, M. Declarative cartography: In-database map generalization of geospatial datasets. In Proceedings of the 2014 IEEE 30th International Conference on Data Engineering, Chicago, IL, USA, 31 March–4 April 2014; IEEE: Piscataway, NJ, USA, 2014; pp. 1024–1035. [Google Scholar]
- Liu, Z.; Jiang, C.; Wang, J.; Yu, H. The node importance in actual complex networks based on a multi-attribute ranking method. Knowl.-Based Syst. 2015, 84, 56–66. [Google Scholar] [CrossRef]
- Tan, Y.J.; Wu, J.; Deng, H.Z. Evaluation method for node importance based on node contraction in complex networks. Syst.-Eng.-Theory Pract. 2006, 11, 79–83. [Google Scholar]
- Xia, F.; Wang, J.; Kong, X.; Zhang, D.; Wang, Z. Ranking station importance with human mobility patterns using subway network datasets. IEEE Trans. Intell. Transp. Syst. 2019, 21, 2840–2852. [Google Scholar] [CrossRef]
- Chung, Y.C.; Su, I.F.; Lee, C. Efficient computation of combinatorial skyline queries. Inf. Syst. 2013, 38, 369–387. [Google Scholar] [CrossRef]
- Huang, Z.; Jensen, C.S.; Lu, H.; Ooi, B.C. Skyline queries against mobile lightweight devices in MANETs. In Proceedings of the 22nd International Conference on Data Engineering (ICDE’06), Atlanta, GA, USA, 3–7 April 2006; IEEE: Piscataway, NJ, USA, 2006; p. 66. [Google Scholar]
- Ilyas, I.F.; Beskales, G.; Soliman, M.A. A survey of top-k query processing techniques in relational database systems. ACM Computing Surveys (CSUR) 2008, 40, 1–58. [Google Scholar] [CrossRef]
- Lin, X.; Yuan, Y.; Zhang, Q.; Zhang, Y. Selecting stars: The k most representative skyline operator. In Proceedings of the 2007 IEEE 23rd International Conference on Data Engineering, Istanbul, Turkey, 17–20 April 2007; IEEE: Piscataway, NJ, USA, 2007; pp. 86–95. [Google Scholar]
- Li, W.; Zhou, J. The optimize management of passenger organization in transfer station based on dynamic passenger flow analysis. Procedia-Soc. Behav. Sci. 2013, 96, 1322–1328. [Google Scholar] [CrossRef]
- Huang, Z.; Li, Q.; Li, F.; Xia, J. A novel bus-dispatching model based on passenger flow and arrival time prediction. IEEE Access 2019, 7, 106453–106465. [Google Scholar] [CrossRef]
- Zhang, C.H.; Song, R.; Sun, Y. Kalman filter-based short-term passenger flow forecasting on bus stop. J. Transp. Syst. Eng. Inf. Technol. 2011, 11, 154–159. [Google Scholar]
- Wei, Y.; Lin, S.; Chu, R.; Tian, Q.; Fei, W. A method of grading subway stations. Procedia Eng. 2016, 137, 806–810. [Google Scholar] [CrossRef]
- Tang, J.; Sanderson, M. Evaluation and user preference study on spatial diversity. In Proceedings of the European Conference on Information Retrieval, Virtual, 28 March–1 April 2010; Springer: Berlin/Heidelberg, Germany, 2010; pp. 179–190. [Google Scholar]
- Chen, M.C.; Wei, Y. Exploring time variants for short-term passenger flow. J. Transp. Geogr. 2011, 19, 488–498. [Google Scholar] [CrossRef]
- Pan, H.; Li, J.; Shen, Q.; Shi, C. What determines rail transit passenger volume? Implications for transit oriented development planning. Transp. Res. Part Transp. Environ. 2017, 57, 52–63. [Google Scholar] [CrossRef]
- Sadineni, P.K. Comparative Study on Skyline Query Processing Techniques on Big Data. In Proceedings of the 2020 Fourth International Conference on I-SMAC (IoT in Social, Mobile, Analytics and Cloud) (I-SMAC), Online, 7–9 October 2020; IEEE: Piscataway, NJ, USA, 2020; pp. 1045–1050. [Google Scholar]
- Ghosh, P.; Sen, S.; Cortesi, A. Skyline computation over multiple points and dimensions. Innov. Syst. Softw. Eng. 2021, 17, 141–156. [Google Scholar] [CrossRef]












| 3 | 4 | 5 | 6 | 7 | 8 | 9 | 10 | |
|---|---|---|---|---|---|---|---|---|
| 0.000068 | 0.000168 | 0.000297 | 0.000977 | 0.003959 | 0.016387 | 0.067123 | 0.265499 | |
| k | 1 | 1 | 1 | 1 | 1 | 2 | 2 | 3 |
| Zoom | k Value |
|---|---|
| 1 | |
| 2 | |
| 10 | 3 |
| 13 | 4 |
| 12 | 7 |
| 11 | 15 |
| Parameters | Values |
|---|---|
| 0.8, 0.1, 0.1, 0.33 | |
| 0.1, 0.8, 0.1, 0.33 | |
| 0.1, 0.1, 0.8, 0.33 | |
| Skyline evaluation dimensions | |
| 3–18 | |
| k | 1–15 |
| POIs | ||||||||
|---|---|---|---|---|---|---|---|---|
| Param | ||||||||
| = 0.8, = = 0.1 | Tiananmen East (1) | Xizhimen (0.90001) | Shuangjing (0.86060) | Xuanwumen (0.78215) | * | * | * | |
| = = 0.1, = 0.8 | Tiananmen East (1) | Baishiqiao South (0.20012) | Sihui (0.19513) | Xuanwumen (0.18534) | * | * | * | |
| = = 0.1, = 0.8 | Tiananmen East (1) | Military Museum (0.80004) | Jintai Road (0.80001) | Caishikou (0.79997) | * | * | * | |
| = = = 0.33 | Tiananmen East (1) | Baishiqiao South (0.70004) | Sihui (0.68524) | Xuanwumen (0.65583) | * | * | * | |
| 8/10 | 7/10 | 8/10 | 8/10 | 8/10 | 8/10 | 9/10 | ||
Disclaimer/Publisher’s Note: The statements, opinions and data contained in all publications are solely those of the individual author(s) and contributor(s) and not of MDPI and/or the editor(s). MDPI and/or the editor(s) disclaim responsibility for any injury to people or property resulting from any ideas, methods, instructions or products referred to in the content. |
© 2023 by the authors. Licensee MDPI, Basel, Switzerland. This article is an open access article distributed under the terms and conditions of the Creative Commons Attribution (CC BY) license (https://creativecommons.org/licenses/by/4.0/).
Share and Cite
Cai, Z.; Liu, F.; Qi, Q.; Su, X.; Guo, L.; Ding, Z. Skyline-Based Sorting Approach for Rail Transit Stations Visualization. ISPRS Int. J. Geo-Inf. 2023, 12, 110. https://doi.org/10.3390/ijgi12030110
Cai Z, Liu F, Qi Q, Su X, Guo L, Ding Z. Skyline-Based Sorting Approach for Rail Transit Stations Visualization. ISPRS International Journal of Geo-Information. 2023; 12(3):110. https://doi.org/10.3390/ijgi12030110
Chicago/Turabian StyleCai, Zhi, Fangzhe Liu, Qiong Qi, Xing Su, Limin Guo, and Zhiming Ding. 2023. "Skyline-Based Sorting Approach for Rail Transit Stations Visualization" ISPRS International Journal of Geo-Information 12, no. 3: 110. https://doi.org/10.3390/ijgi12030110
APA StyleCai, Z., Liu, F., Qi, Q., Su, X., Guo, L., & Ding, Z. (2023). Skyline-Based Sorting Approach for Rail Transit Stations Visualization. ISPRS International Journal of Geo-Information, 12(3), 110. https://doi.org/10.3390/ijgi12030110


