Assessing the Influence of Land Cover and Climate Change Impacts on Runoff Patterns Using CA-ANN Model and CMIP6 Data
Abstract
:1. Introduction
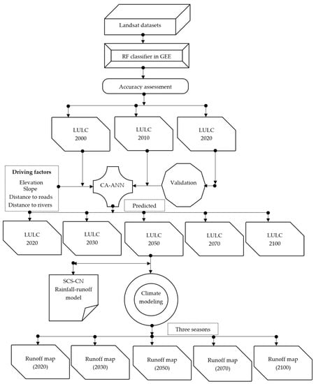
2. Materials and Methods
2.1. The Study Area
2.2. Land Use and Land Cover Analysis
2.3. Future LULC Simulation and Projection
2.4. Model Validation
2.5. Annual Rate of LULC Conversion
2.6. Rainfall-Runoff Modeling
- (i)
- Compute CN and weighted CNW value for the study, accounting for the proportion of different land use types.where CNW is weighted curve number, CNi is curve number for a particular domain, Ai is the area of the domain.
- (ii)
- Consider initial abstraction, rainfall required to wet the surface before runoff commences, given by:where IA is initial abstraction, and P is the total rainfall depth.
- (iii)
- Estimate the potential maximum retention (S) using the following equation:where S is the potential maximum retention, and CN is curve number.
- (iv)
- Calculate effective rainfall (R) by subtracting initial abstraction from total rainfall depth (P).
- (v)
- Compute direct runoff (Q) using SCS-CN equation:
2.7. Climate Modeling for Future Runoff Prediaction
3. Results
3.1. Land Cover Classification and Accuracy Assessment
3.2. Land Cover Future Projection and Model Validation
3.3. Annual Rate of Conversion for the Projected LULC
3.4. Assessing Rainfall-Runoff
4. Discussion and Conclusions
Author Contributions
Funding
Data Availability Statement
Acknowledgments
Conflicts of Interest
References
- Mashala, M.J.; Dube, T.; Mudereri, B.T.; Ayisi, K.K.; Ramudzuli, M.R. A Systematic Review on Advancements in Remote Sensing for Assessing and Monitoring Land Use and Land Cover Changes Impacts on Surface Water Resources in Semi-Arid Tropical Environments. Remote Sens. 2023, 15, 3926. [Google Scholar] [CrossRef]
- Adhami, M.; Sadeghi, S.H.; Duttmann, R.; Sheikhmohammady, M. Changes in watershed hydrological behavior due to land use comanagement scenarios. J. Hydrol. 2019, 577, 124001. [Google Scholar] [CrossRef]
- Ala-Aho, P.; Soulsby, C.; Pokrovsky, O.; Kirpotin, S.; Karlsson, J.; Serikova, S.; Vorobyev, S.; Manasypov, R.; Loiko, S.; Tetzlaff, D. Using stable isotopes to assess surface water source dynamics and hydrological connectivity in a high-latitude wetland and permafrost influenced landscape. J. Hydrol. 2018, 556, 279–293. [Google Scholar] [CrossRef]
- Correa, A.; Windhorst, D.; Tetzlaff, D.; Crespo, P.; Célleri, R.; Feyen, J.; Breuer, L. Temporal dynamics in dominant runoff sources and flow paths in the A ndean P áramo. Water Resour. Res. 2017, 53, 5998–6017. [Google Scholar] [CrossRef]
- Pi, K.; Bieroza, M.; Brouchkov, A.; Chen, W.; Dufour, L.J.; Gongalsky, K.B.; Herrmann, A.M.; Krab, E.J.; Landesman, C.; Laverman, A.M. The cold region critical zone in transition: Responses to climate warming and land use change. Annu. Rev. Environ. Resour. 2021, 46, 111–134. [Google Scholar] [CrossRef]
- Naylor, L.A.; Spencer, T.; Lane, S.N.; Darby, S.E.; Magilligan, F.J.; Macklin, M.G.; Möller, I. Stormy geomorphology: Geomorphic contributions in an age of climate extremes. Earth Surf. Process. Landf. 2017, 42, 166–190. [Google Scholar] [CrossRef]
- Todmal, R.S. Assessment of hydro-climatic trends in a drought-prone region of Maharashtra (India) with reference to rainfed agriculture. Reg. Environ. Chang. 2023, 23, 62. [Google Scholar] [CrossRef]
- Sun, S.; Liu, Y.; Chen, H.; Ju, W.; Xu, C.-Y.; Liu, Y.; Zhou, B.; Zhou, Y.; Zhou, Y.; Yu, M. Causes for the increases in both evapotranspiration and water yield over vegetated mainland China during the last two decades. Agric. For. Meteorol. 2022, 324, 109118. [Google Scholar] [CrossRef]
- Mahmoud, S.H.; Alazba, A. Hydrological response to land cover changes and human activities in arid regions using a geographic information system and remote sensing. PLoS ONE 2015, 10, e0125805. [Google Scholar] [CrossRef]
- Rogger, M.; Agnoletti, M.; Alaoui, A.; Bathurst, J.; Bodner, G.; Borga, M.; Chaplot, V.; Gallart, F.; Glatzel, G.; Hall, J. Land use change impacts on floods at the catchment scale: Challenges and opportunities for future research. Water Resour. Res. 2017, 53, 5209–5219. [Google Scholar] [CrossRef]
- Roy, P.S.; Ramachandran, R.M.; Paul, O.; Thakur, P.K.; Ravan, S.; Behera, M.D.; Sarangi, C.; Kanawade, V.P. Anthropogenic land use and land cover changes—A review on its environmental consequences and climate change. J. Indian Soc. Remote Sens. 2022, 50, 1615–1640. [Google Scholar] [CrossRef]
- Gobler, C.J. Climate change and harmful algal blooms: Insights and perspective. Harmful Algae 2020, 91, 101731. [Google Scholar] [CrossRef] [PubMed]
- Barnosky, A.D.; Hadly, E.A.; Bascompte, J.; Berlow, E.L.; Brown, J.H.; Fortelius, M.; Getz, W.M.; Harte, J.; Hastings, A.; Marquet, P.A. Approaching a state shift in Earth’s biosphere. Nature 2012, 486, 52–58. [Google Scholar] [CrossRef]
- Chingombe, W. Effects of Land-Cover-Land-Use on Water Quality within the Kuils-Eerste River Catchment. Ph.D. Thesis, University of Western Cape, Cape Town, South Africa, 2012. [Google Scholar]
- Furberg, D.; Ban, Y.; Nascetti, A. Monitoring of urbanization and analysis of environmental impact in Stockholm with Sentinel-2A and SPOT-5 multispectral data. Remote Sens. 2019, 11, 2408. [Google Scholar] [CrossRef]
- Gao, J.; Li, F.; Gao, H.; Zhou, C.; Zhang, X. The impact of land-use change on water-related ecosystem services: A study of the Guishui River Basin, Beijing, China. J. Clean. Prod. 2017, 163, S148–S155. [Google Scholar] [CrossRef]
- Molina-Navarro, E.; Trolle, D.; Martínez-Pérez, S.; Sastre-Merlín, A.; Jeppesen, E. Hydrological and water quality impact assessment of a Mediterranean limno-reservoir under climate change and land use management scenarios. J. Hydrol. 2014, 509, 354–366. [Google Scholar] [CrossRef]
- Sahana, M.; Ravetz, J.; Patel, P.P.; Dadashpoor, H.; Follmann, A. Where Is the Peri-Urban? A Systematic Review of Peri-Urban Research and Approaches for Its Identification and Demarcation Worldwide. Remote Sens. 2023, 15, 1316. [Google Scholar] [CrossRef]
- Berndtsson, R.; Becker, P.; Persson, A.; Aspegren, H.; Haghighatafshar, S.; Jönsson, K.; Larsson, R.; Mobini, S.; Mottaghi, M.; Nilsson, J. Drivers of changing urban flood risk: A framework for action. J. Environ. Manag. 2019, 240, 47–56. [Google Scholar] [CrossRef]
- Gulachenski, A.; Ghersi, B.M.; Lesen, A.E.; Blum, M.J. Abandonment, ecological assembly and public health risks in counter-urbanizing cities. Sustainability 2016, 8, 491. [Google Scholar] [CrossRef]
- Burns, D.A.; Pellerin, B.A.; Miller, M.P.; Capel, P.D.; Tesoriero, A.J.; Duncan, J.M. Monitoring the riverine pulse: Applying high-frequency nitrate data to advance integrative understanding of biogeochemical and hydrological processes. Wiley Interdiscip. Rev. Water 2019, 6, e1348. [Google Scholar] [CrossRef]
- AL-Shammari, M.M.; AL-Shamma’a, A.M.; Al Maliki, A.; Hussain, H.M.; Yaseen, Z.M.; Armanuos, A.M. Integrated water harvesting and aquifer recharge evaluation methodology based on remote sensing and geographical information system: Case study in Iraq. Nat. Resour. Res. 2021, 30, 2119–2143. [Google Scholar] [CrossRef]
- Jayantilal, G.M. Modelling Runoff Using Modified SCS-CN Method for Middle South Saurashtra Region (Gujarat-India). Ph.D. Thesis, Gujarat Technological University Ahmedabad, Gujarat, India, 2016. [Google Scholar]
- Roopnarine, C.; Ramlal, B.; Roopnarine, R. A Comparative Analysis of Weighting Methods in Geospatial Flood Risk Assessment: A Trinidad Case Study. Land 2022, 11, 1649. [Google Scholar] [CrossRef]
- Aznarez, C.; Jimeno-Sáez, P.; López-Ballesteros, A.; Pacheco, J.P.; Senent-Aparicio, J. Analysing the impact of climate change on hydrological ecosystem services in Laguna del Sauce (Uruguay) using the SWAT model and remote sensing data. Remote Sens. 2021, 13, 2014. [Google Scholar] [CrossRef]
- Hailu, A.; Mammo, S.; Kidane, M. Dynamics of land use, land cover change trend and its drivers in Jimma Geneti District, Western Ethiopia. Land Use Policy 2020, 99, 105011. [Google Scholar] [CrossRef]
- Sonu, T.; Bhagyanathan, A. The impact of upstream land use land cover change on downstream flooding: A case of Kuttanad and Meenachil River Basin, Kerala, India. Urban Clim. 2022, 41, 101089. [Google Scholar]
- Nasreen, M.; Hossain, K.M.; Khan, M.M. (Eds.) Coastal Disaster Risk Management in Bangladesh: Vulnerability and Resilience, 1st ed.; Routledge: London, UK, 2023. [Google Scholar]
- Benton-Short, L.; Short, J.R. Cities and Nature; Routledge: New York, NY, USA, 2013. [Google Scholar]
- Reza, I. Assessment of Water Level and Bed Level Variation in the Lower Meghna River. Master’s Thesis, Bangladesh University of Engineering and Technology, Dhaka, Bangladesh, 2010. [Google Scholar]
- Kim, H.W.; Li, M.-H.; Kim, J.-H.; Jaber, F. Examining the impact of suburbanization on surface runoff using the SWAT. Int. J. Environ. Res. 2016, 10, 379–390. [Google Scholar]
- Barbero-Sierra, C.; Marques, M.-J.; Ruíz-Pérez, M. The case of urban sprawl in Spain as an active and irreversible driving force for desertification. J. Arid Environ. 2013, 90, 95–102. [Google Scholar] [CrossRef]
- Kumar, P.; Avtar, R.; Dasgupta, R.; Johnson, B.A.; Mukherjee, A.; Ahsan, M.N.; Nguyen, D.C.H.; Nguyen, H.Q.; Shaw, R.; Mishra, B.K. Socio-hydrology: A key approach for adaptation to water scarcity and achieving human well-being in large riverine islands. Prog. Disaster Sci. 2020, 8, 100134. [Google Scholar] [CrossRef]
- Halder, A.; Majed, N. The effects of unplanned land use and heavy seasonal rainfall on the storm-water drainage in Dhaka metropolitan city of Bangladesh. Urban Water J. 2023, 20, 707–722. [Google Scholar] [CrossRef]
- Tawhid, K.G. Causes and Effects of Water Logging in Dhaka City, Bangladesh. TRITA-LWR. Master’s Thesis, Department of Land and Water Resource Engineering, Royal Institute of Technology, Stockholm, Sweden, 2004. [Google Scholar]
- Ahmed, A.U.; Appadurai, A.N.; Neelormi, S. Status of climate change adaptation in South Asia region. In Status of Climate Change Adaptation in Asia and the Pacific; Springer: Cham, Switzerland, 2019; pp. 125–152. [Google Scholar]
- Chasek, P.; Downie, D. Global Environmental Politics; Routledge: New York, NY, USA, 2020. [Google Scholar]
- Rahman, M.; Ningsheng, C.; Mahmud, G.I.; Islam, M.M.; Pourghasemi, H.R.; Ahmad, H.; Habumugisha, J.M.; Washakh, R.M.A.; Alam, M.; Liu, E. Flooding and its relationship with land cover change, population growth, and road density. Geosci. Front. 2021, 12, 101224. [Google Scholar] [CrossRef]
- Erhard, L.; Heiberger, R. Regression and Machine learning. In Research Handbook on Digital Sociology; Edward Elgar Publishing: Cheltenham, UK, 2023; pp. 130–145. [Google Scholar]
- Kumar, A.; Upadhyay, P.; Singh, U. Multi-Sensor and Multi-Temporal Remote Sensing: Specific Single Class Mapping; CRC Press: Boca Raton, FL, USA, 2023. [Google Scholar]
- Naboureh, A.; Li, A.; Bian, J.; Lei, G.; Amani, M. A hybrid data balancing method for classification of imbalanced training data within google earth engine: Case studies from mountainous regions. Remote Sens. 2020, 12, 3301. [Google Scholar] [CrossRef]
- Lukas, P.; Melesse, A.M.; Kenea, T.T. Prediction of future land use/land cover changes using a coupled CA-ANN model in the upper omo–gibe river basin, Ethiopia. Remote Sens. 2023, 15, 1148. [Google Scholar] [CrossRef]
- Muhammad, R.; Zhang, W.; Abbas, Z.; Guo, F.; Gwiazdzinski, L. Spatiotemporal change analysis and prediction of future land use and land cover changes using QGIS MOLUSCE plugin and remote sensing big data: A case study of Linyi, China. Land 2022, 11, 419. [Google Scholar] [CrossRef]
- Ramadan, G.F.; Hidayati, I.N. Prediction and Simulation of Land Use and Land Cover Changes Using Open Source QGIS. A Case Study of Purwokerto, Central Java, Indonesia. Indones. J. Geogr. 2022, 54, 344–351. [Google Scholar] [CrossRef]
- Guo, X.; Fu, Q.; Hang, Y.; Lu, H.; Gao, F.; Si, J. Spatial variability of soil moisture in relation to land use types and topographic features on hillslopes in the black soil (mollisols) area of northeast China. Sustainability 2020, 12, 3552. [Google Scholar] [CrossRef]
- Randolph, J. Environmental Land Use Planning and Management; Island Press: Washington, DC, USA, 2004. [Google Scholar]
- Deng, X.; Li, Z.; Gibson, J. A review on trade-off analysis of ecosystem services for sustainable land-use management. J. Geogr. Sci. 2016, 26, 953–968. [Google Scholar] [CrossRef]
- Souza, C.M., Jr.; Shimbo, J.Z.; Rosa, M.R.; Parente, L.L.; Alencar, A.A.; Rudorff, B.F.; Hasenack, H.; Matsumoto, M.; Ferreira, L.G.; Souza-Filho, P.W. Reconstructing three decades of land use and land cover changes in brazilian biomes with landsat archive and earth engine. Remote Sens. 2020, 12, 2735. [Google Scholar] [CrossRef]
- Leta, M.K.; Demissie, T.A.; Tränckner, J. Modeling and prediction of land use land cover change dynamics based on land change modeler (Lcm) in nashe watershed, upper blue nile basin, Ethiopia. Sustainability 2021, 13, 3740. [Google Scholar] [CrossRef]
- Gao, G.; Fu, B.; Lü, Y.; Liu, Y.; Wang, S.; Zhou, J. Coupling the modified SCS-CN and RUSLE models to simulate hydrological effects of restoring vegetation in the Loess Plateau of China. Hydrol. Earth Syst. Sci. 2012, 16, 2347–2364. [Google Scholar] [CrossRef]
- Kiprotich, P.; Wei, X.; Zhang, Z.; Ngigi, T.; Qiu, F.; Wang, L. Assessing the impact of land use and climate change on surface runoff response using gridded observations and swat+. Hydrology 2021, 8, 48. [Google Scholar] [CrossRef]
- Shrestha, S.; Cui, S.; Xu, L.; Wang, L.; Manandhar, B.; Ding, S. Impact of land use change due to urbanisation on surface runoff using GIS-based SCS–CN method: A case study of Xiamen city, China. Land 2021, 10, 839. [Google Scholar] [CrossRef]
- Taherizadeh, M.; Niknam, A.; Nguyen-Huy, T.; Mezősi, G.; Sarli, R. Flash flood-risk areas zoning using integration of decision-making trial and evaluation laboratory, GIS-based analytic network process and satellite-derived information. Nat. Hazards 2023, 118, 2309–2335. [Google Scholar] [CrossRef]
- Satheeshkumar, S.; Venkateswaran, S.; Kannan, R. Rainfall–runoff estimation using SCS–CN and GIS approach in the Pappiredipatti watershed of the Vaniyar sub basin, South India. Model. Earth Syst. Environ. 2017, 3, 24. [Google Scholar] [CrossRef]
- Voldoire, A.; Saint-Martin, D.; Sénési, S.; Decharme, B.; Alias, A.; Chevallier, M.; Colin, J.; Guérémy, J.F.; Michou, M.; Moine, M.P. Evaluation of CMIP6 deck experiments with CNRM-CM6-1. J. Adv. Model. Earth Syst. 2019, 11, 2177–2213. [Google Scholar] [CrossRef]
- Michou, M.; Nabat, P.; Saint-Martin, D.; Bock, J.; Decharme, B.; Mallet, M.; Roehrig, R.; Séférian, R.; Sénési, S.; Voldoire, A. Present-day and historical aerosol and ozone characteristics in CNRM CMIP6 simulations. J. Adv. Model. Earth Syst. 2020, 12, e2019MS001816. [Google Scholar] [CrossRef]
- Rahman, M.; Tumon, M.S.H.; Islam, M.M.; Chen, N.; Pham, Q.B.; Ullah, K.; Ahammed, S.J.; Liza, S.N.; Aziz, M.A.; Chakma, S.; et al. Could climate change exacerbate droughts in Bangladesh in the future? J. Hydrol. 2023, 625, 130096. [Google Scholar] [CrossRef]
- Fujimori, S.; Hasegawa, T.; Ito, A.; Takahashi, K.; Masui, T. Gridded emissions and land-use data for 2005–2100 under diverse socioeconomic and climate mitigation scenarios. Sci. Data 2018, 5, 180210. [Google Scholar] [CrossRef]
- Chen, G.; Li, X.; Liu, X. Global land projection based on plant functional types with a 1-km resolution under socio-climatic scenarios. Sci. Data 2022, 9, 125. [Google Scholar] [CrossRef] [PubMed]
- The, U.S. Global Change Research Program. In Global Climate Change Impacts in the United States; Cambridge University Press: Cambridge, UK, 2009. [Google Scholar]
- Meresa, H.; Tischbein, B.; Mekonnen, T. Climate change impact on extreme precipitation and peak flood magnitude and frequency: Observations from CMIP6 and hydrological models. Nat. Hazards 2022, 111, 2649–2679. [Google Scholar] [CrossRef]
- Willkofer, F.; Schmid, F.-J.; Komischke, H.; Korck, J.; Braun, M.; Ludwig, R. The impact of bias correcting regional climate model results on hydrological indicators for Bavarian catchments. J. Hydrol. Reg. Stud. 2018, 19, 25–41. [Google Scholar] [CrossRef]
- Das, S.; Islam, A.R.M.T.; Kamruzzaman, M. Assessment of climate change impact on temperature extremes in a tropical region with the climate projections from CMIP6 model. Clim. Dyn. 2023, 60, 603–622. [Google Scholar] [CrossRef]
- Dewan, A.M.; Yamaguchi, Y. Land use and land cover change in Greater Dhaka, Bangladesh: Using remote sensing to promote sustainable urbanization. Appl. Geogr. 2009, 29, 390–401. [Google Scholar] [CrossRef]
- Abdullah, S.; Adnan, M.S.G.; Barua, D.; Murshed, M.M.; Kabir, Z.; Chowdhury, M.B.H.; Hassan, Q.K.; Dewan, A. Urban green and blue space changes: A spatiotemporal evaluation of impacts on ecosystem service value in Bangladesh. Ecol. Inform. 2022, 70, 101730. [Google Scholar] [CrossRef]
- Dewan, A.M.; Kabir, M.H.; Nahar, K.; Rahman, M.Z. Urbanisation and environmental degradation in Dhaka Metropolitan Area of Bangladesh. Int. J. Environ. Sustain. Dev. 2012, 11, 118–147. [Google Scholar] [CrossRef]
- Dewan, A.M.; Corner, R.J. The impact of land use and land cover changes on land surface temperature in a rapidly urbanizing megacity. In Proceedings of the 2012 IEEE International Geoscience and Remote Sensing Symposium, Munich, Germany, 22–27 July 2012; pp. 6337–6339. [Google Scholar]
- Dewan, A.M.; Corner, R.J. Spatiotemporal analysis of urban growth, sprawl and structure. In Dhaka Megacity: Geospatial Perspectives on Urbanisation, Environment and Health; Springer: Dordrecht, The Netherlands, 2014; pp. 99–121. [Google Scholar]
- Yan, Z.-W.; Wang, J.; Xia, J.-J.; Feng, J.-M. Review of recent studies of the climatic effects of urbanization in China. Adv. Clim. Change Res. 2016, 7, 154–168. [Google Scholar] [CrossRef]
- Ranagalage, M.; Morimoto, T.; Simwanda, M.; Murayama, Y. Spatial analysis of urbanization patterns in four rapidly growing south Asian cities using Sentinel-2 Data. Remote Sens. 2021, 13, 1531. [Google Scholar] [CrossRef]
- Hossain, S. Rapid Urban Growth and Poverty in Dhaka City. Bangladesh E-J. Sociol. 2008, 5, 1–24. [Google Scholar]
- Tuia, D.; Roscher, R.; Wegner, J.D.; Jacobs, N.; Zhu, X.; Camps-Valls, G. Toward a collective agenda on ai for earth science data analysis. IEEE Geosci. Remote Sens. Mag. 2021, 9, 88–104. [Google Scholar] [CrossRef]
- Sajan, B.; Mishra, V.N.; Kanga, S.; Meraj, G.; Singh, S.K.; Kumar, P. Cellular automata-based artificial neural network model for assessing past, present, and future land use/land cover dynamics. Agronomy 2022, 12, 2772. [Google Scholar] [CrossRef]
- Schubert, J.E.; Sanders, B.F. Building treatments for urban flood inundation models and implications for predictive skill and modeling efficiency. Adv. Water Resour. 2012, 41, 49–64. [Google Scholar] [CrossRef]
- Ho, M.; Wasko, C.; O’Shea, D.; Nathan, R.; Vogel, E.; Sharma, A. Changes in flood-associated rainfall losses under climate change. J. Hydrol. 2023, 625, 129950. [Google Scholar] [CrossRef]
- Romero-Lankao, P.; Gnatz, D.M. Conceptualizing urban water security in an urbanizing world. Curr. Opin. Environ. Sustain. 2016, 21, 45–51. [Google Scholar] [CrossRef]
- Mahdian, M.; Hosseinzadeh, M.; Siadatmousavi, S.M.; Chalipa, Z.; Delavar, M.; Guo, M.; Abolfathi, S.; Noori, R. Modelling impacts of climate change and anthropogenic activities on inflows and sediment loads of wetlands: Case study of the Anzali wetland. Sci. Rep. 2023, 13, 5399. [Google Scholar] [CrossRef]
- Schneider, S.H. Encyclopedia of Climate and Weather; Oxford University Press: Oxford, UK, 2011; Volume 1. [Google Scholar]
- Masrur, A.; Dewan, A.; Botje, D.; Kiselev, G.; Murshed, M.M. Dynamics of human presence and flood-exposure risk in close proximity to Bangladesh’s river network: An evaluation with multitemporal satellite imagery. Geocarto Int. 2022, 37, 14946–14962. [Google Scholar] [CrossRef]
- Zhang, X.; Bayulken, B.; Skitmore, M.; Lu, W.; Huisingh, D. Sustainable urban transformations towards smarter, healthier cities: Theories, agendas and pathways. J. Clean. Prod. 2018, 173, 1–10. [Google Scholar] [CrossRef]
- Nae, M.; Dumitrache, L.; Suditu, B.; Matei, E. Housing activism initiatives and land-use conflicts: Pathways for participatory planning and urban sustainable development in Bucharest city, Romania. Sustainability 2019, 11, 6211. [Google Scholar] [CrossRef]








| LULC Class | Description |
|---|---|
| Waterbody | River, permanent open water, lakes, ponds, and canals |
| Vegetation | Trees, natural vegetation, mixed forest, gardens, parks and playgrounds, and grassland |
| Built-up | Residential and non-residential buildings, commercial and industrial buildings, and any type of infrastructure |
| Agricultural land | Crop, open field, fallow land, and mixed forest land |
| Wetland | Permanent/seasonal wetlands, exposed soils in the riverine area, wetland, and newly accreted land |
| Bare soil | Sand, bare land, and landfill sites |
| Name | Formula |
|---|---|
| NDVI | (NIR−Red)/(NIR + Red) |
| NDWI | (Green−NIR)/(Green + NIR) |
| NDBI | (SWIR−NIR)/(SWIR + NIR) |
| SAVI | ((NIR−Red)/(NIR + Red + L)) × (1 + L) |
| Factors | Source | Remarks |
|---|---|---|
| Elevation | Shuttle Radar Topography Mission (SRTM) digital elevation model (30 m, DEM: https://earthexplorer.usgs.gov/; accessed on 5 June 2022) | NA |
| Slope | Shuttle Radar Topography Mission (SRTM) digital elevation model (30 m, DEM: https://earthexplorer.usgs.gov/; accessed on 5 June 2022) | NA |
| Distance to rivers | LGED river network: https://data.humdata.org/dataset/bangladesh-water-courses; accessed on 5 June 2022 | Reclassify using the Euclidean distance |
| Distance to roads | LGED road network: https://data.humdata.org/dataset/bangladesh-water-courses; accessed on 5 June 2022 | Reclassify using the Euclidean distance |
| Iteration | Neighborhood Value | Learning Rate | Hidden Layer | Momentum |
|---|---|---|---|---|
| 120 | 3 × 3 pixels | 0.001 | 10 | 0.04 |
| LULC Class | 2020–2030 | 2020–2050 | 2020–2070 | 2020–2100 |
|---|---|---|---|---|
| % | % | % | % | |
| Waterbody | 1.10 | 0.37 | −0.37 | −0.23 |
| Vegetation | 3.55 | 1.18 | −0.23 | −0.14 |
| Built-up | 3.33 | 1.11 | 0.85 | 0.53 |
| Agricultural land | −4.67 | −1.56 | −1.29 | −0.80 |
| Wetland | −5.61 | −1.87 | −1.82 | −1.14 |
| Bare soil | −5.13 | −1.71 | −1.33 | −0.83 |
Disclaimer/Publisher’s Note: The statements, opinions and data contained in all publications are solely those of the individual author(s) and contributor(s) and not of MDPI and/or the editor(s). MDPI and/or the editor(s) disclaim responsibility for any injury to people or property resulting from any ideas, methods, instructions or products referred to in the content. |
© 2023 by the authors. Licensee MDPI, Basel, Switzerland. This article is an open access article distributed under the terms and conditions of the Creative Commons Attribution (CC BY) license (https://creativecommons.org/licenses/by/4.0/).
Share and Cite
Rahman, M.; Islam, M.M.; Kim, H.-J.; Sadiq, S.; Alam, M.; Siddiqua, T.; Mamun, M.A.; Gazi, M.A.H.; Raju, M.R.; Chen, N.; et al. Assessing the Influence of Land Cover and Climate Change Impacts on Runoff Patterns Using CA-ANN Model and CMIP6 Data. ISPRS Int. J. Geo-Inf. 2023, 12, 401. https://doi.org/10.3390/ijgi12100401
Rahman M, Islam MM, Kim H-J, Sadiq S, Alam M, Siddiqua T, Mamun MA, Gazi MAH, Raju MR, Chen N, et al. Assessing the Influence of Land Cover and Climate Change Impacts on Runoff Patterns Using CA-ANN Model and CMIP6 Data. ISPRS International Journal of Geo-Information. 2023; 12(10):401. https://doi.org/10.3390/ijgi12100401
Chicago/Turabian StyleRahman, Mahfuzur, Md. Monirul Islam, Hyeong-Joo Kim, Shamsher Sadiq, Mehtab Alam, Taslima Siddiqua, Md. Al Mamun, Md. Ashiq Hossen Gazi, Matiur Rahman Raju, Ningsheng Chen, and et al. 2023. "Assessing the Influence of Land Cover and Climate Change Impacts on Runoff Patterns Using CA-ANN Model and CMIP6 Data" ISPRS International Journal of Geo-Information 12, no. 10: 401. https://doi.org/10.3390/ijgi12100401
APA StyleRahman, M., Islam, M. M., Kim, H.-J., Sadiq, S., Alam, M., Siddiqua, T., Mamun, M. A., Gazi, M. A. H., Raju, M. R., Chen, N., Hossain, M. A., & Dewan, A. (2023). Assessing the Influence of Land Cover and Climate Change Impacts on Runoff Patterns Using CA-ANN Model and CMIP6 Data. ISPRS International Journal of Geo-Information, 12(10), 401. https://doi.org/10.3390/ijgi12100401

