Smart Design for Evacuation Signage Layout for Exhibition Halls in Exhibition Buildings Based on Visibility
Abstract
1. Introduction
2. Related Work
2.1. Research on the Visibility of Evacuation Signage
2.2. Research on the Layout of Evacuation Signage
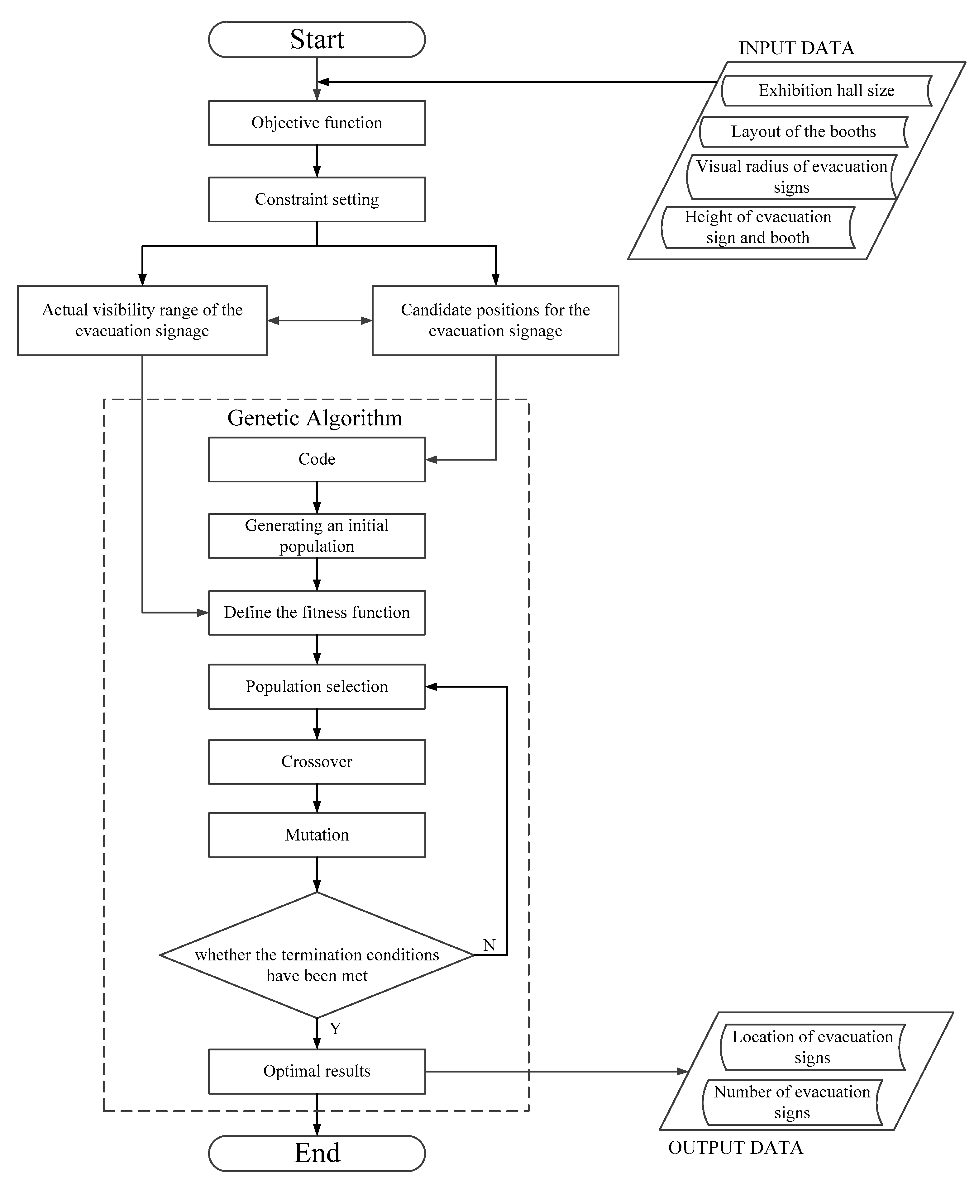
3. Method
3.1. Optimization Formulation
3.2. Constraint Setting
3.3. Solution to the Evacuation Signage Layout Optimization Model
3.3.1. Model for Determining the Actual Visibility Range of the Evacuation Signage
3.3.2. Selection of the Candidate Positions for the Evacuation Signage
3.3.3. Solution Using the Genetic Algorithm
4. Case Study
4.1. Project Overview
4.2. Optimal Results of the Evacuation Sign Layout for Exhibition Halls
4.3. Verification of the Evacuation via Simulation
4.3.1. Evacuation Time
4.3.2. Utilization of Safety Exits
5. Conclusions
Author Contributions
Funding
Data Availability Statement
Acknowledgments
Conflicts of Interest
References
- Song, L.; Mei, Z. Solutions to Non-Conforming Fire Compartment of an Exhibition Hall. Procedia Eng. 2013, 52, 325–329. [Google Scholar] [CrossRef][Green Version]
- Zhou, Z. The Exploration of Development Trend of Contemporary Convention and Exhibition Building; China Architecture & Building Press: Beijing, China, 2008; p. 300. [Google Scholar]
- Li, H.; Ng, J.K.; Cheng, V.C.W.; Cheung, W.K. Fast Indoor Localization for Exhibition Venues with Calibrating Heterogeneous Mobile Devices. Internet Things 2018, 3–4, 175–186. [Google Scholar] [CrossRef]
- Seo, D.; Hwang, E.; Kim, W. An Experimental Study on the Cognition of Evacuation Sign in Large Exhibition Space. J. Korean Soc. Hazard. Mitig. 2016, 16, 29–34. [Google Scholar] [CrossRef]
- Zhou, Y.; Pang, Y.; Chen, F.; Zhang, Y. Three-Dimensional Indoor Fire Evacuation Routing. Isprs. Int. J. Geo-Inf. 2020, 9, 558. [Google Scholar] [CrossRef]
- Tang, C.; Wu, W.; Lin, C. Using Virtual Reality to Determine How Emergency Signs Facilitate Way-Finding. Appl. Ergon. 2009, 40, 722–730. [Google Scholar] [CrossRef]
- Horasan, M. Occupant Evacuation and Orientation Problems in Large Halls—An Exhibition Building Case Study. Fire Mater. 1999, 23, 369–373. [Google Scholar] [CrossRef]
- Filippidis, L.; Galea, E.R.; Gwynne, S.; Lawrence, P.J. Representing the Influence of Signage on Evacuation Behavior within an Evacuation Model. J. Fire Prot. Eng. 2006, 16, 37–73. [Google Scholar] [CrossRef]
- Alizadeh, R. A Dynamic Cellular Automaton Model for Evacuation Process with Obstacles. Saf. Sci. 2011, 49, 315–323. [Google Scholar] [CrossRef]
- Collins, B.L. Visibility of Exit Signs and Directional Indicators. J. Illum. Eng. Soc. 2013, 20, 117–133. [Google Scholar] [CrossRef]
- Wong, L.T.; Lo, K.C. Experimental Study on Visibility of Exit Signs in Buildings. Build. Environ. 2007, 42, 1836–1842. [Google Scholar] [CrossRef]
- Kim, C.; Hur, M.; Oh, Y.; Choi, J.; Jeong, J. The Effect of the Running-Man Emergency Exit Sign and its Installed Location on Human Directional Choice. Appl Cognitive Psych. 2016, 30, 1014–1019. [Google Scholar] [CrossRef]
- Kinateder, M.; Warren, W.H.; Schloss, K.B. What Color are Emergency Exit Signs? Egress Behavior Differs from Verbal Report. Appl Ergon. 2019, 75, 155–160. [Google Scholar] [CrossRef] [PubMed]
- Olander, J.; Ronchi, E.; Lovreglio, R.; Nilsson, D. Dissuasive Exit Signage for Building Fire Evacuation. Appl Ergon. 2017, 59, 84–93. [Google Scholar] [CrossRef] [PubMed]
- Jin, T.; Yamada, T.; Kawai, S.; Takahashi, S. Evaluation of the Conspicuousness of Emergency Exit Signs. Fire Saf. Sci. 1991, 3, 835–841. [Google Scholar] [CrossRef]
- Jeon, G.; Na, W.; Hong, W.; Lee, J. Influence of Design and Installation of Emergency Exit Signs on Evacuation Speed. J. Asian Archit. Build. 2019, 18, 104–111. [Google Scholar] [CrossRef]
- Fujii, K.; Sano, T.; Ohmiya, Y. Influence of Lit Emergency Signs and Illuminated Settings on Walking Speeds in Smoky Corridors. Fire Saf. J. 2021, 120, 103026. [Google Scholar] [CrossRef]
- Yenumula, K.; Kolmer, C.; Pan, J.; Su, X. Bim-Controlled Signage System for Building Evacuation. Procedia Eng. 2015, 118, 284–289. [Google Scholar] [CrossRef]
- Tang, Y.; Xia, N.; Lu, Y.; Varga, L.; Li, Q.; Chen, G.; Luo, J. Bim-Based Safety Design for Emergency Evacuation of Metro Stations. Automat. Constr. 2021, 123, 103511. [Google Scholar] [CrossRef]
- Kobes, M.; Helsloot, I.; de Vries, B.; Post, J.G.; Oberijé, N.; Groenewegen, K. Way Finding During Fire Evacuation; An Analysis of Unannounced Fire Drills in a Hotel at Night. Build. Environ. 2010, 45, 537–548. [Google Scholar] [CrossRef]
- Zhu, R.; Lin, J.; Becerik-Gerber, B.; Li, N. Influence of Architectural Visual Access on Emergency Wayfinding: A Cross-Cultural Study in China, United Kingdom and United States. Fire Saf. J. 2020, 113, 102963. [Google Scholar] [CrossRef]
- Souza, J.C.; Brombilla, D.D.C. Humanitarian Logistics Principles for Emergency Evacuation of Places with Many People. Procedia Soc. Behav. Sci. 2014, 162, 24–33. [Google Scholar] [CrossRef][Green Version]
- Turner, A.; Doxa, M.; O’Sullivan, D.; Penn, A. From Isovists to Visibility Graphs: A Methodology for the Analysis of Architectural Space. Environ. Plan. B Plan. Des. 2001, 28, 103–121. [Google Scholar] [CrossRef]
- Neill, M.J.O. Effects of Signage and Floor Plan Configuration on Wayfinding Accuracy. Environ. Behav. 1991, 23, 553–574. [Google Scholar] [CrossRef]
- Benthorn, L.; Frantzich, H. Fire Alarm in a Public Building How Do People Evaluate Information and Choose an Evacuation Exit. Fire Mater. 2015, 23, 311–315. [Google Scholar] [CrossRef]
- Lam, W.H.K.; Tam, M.; Wong, S.C.; Wirasinghe, S.C. Wayfinding in the Passenger Terminal of Hong Kong International Airport. J. Air Transp. Manag. 2003, 9, 73–81. [Google Scholar] [CrossRef]
- Xie, H.; Filippidis, L.; Gwynne, S.; Galea, E.R.; Blackshields, D.; Lawrence, P.J. Signage Legibility Distances as a Function of Observation Angle. J. Fire Prot. Eng. 2007, 17, 41–64. [Google Scholar] [CrossRef]
- Xie, H.; Filippidis, L.; Galea, E.R.; Blackshields, D.; Lawrence, P.J. Experimental Analysis of the Effectiveness of Emergency Signage and its Implementation in Evacuation Simulation. Fire Mater. 2012, 36, 367–382. [Google Scholar] [CrossRef]
- Fu, L.; Cao, S.; Song, W.; Fang, J. The Influence of Emergency Signage on Building Evacuation Behavior: An Experimental Study. Fire Mater. 2019, 43, 22–33. [Google Scholar] [CrossRef]
- Du, L. Research on Crowd Evacuation of Emergency Signs; Beijing University of Chemical Technology: Beijing, China, 2010. [Google Scholar]
- Zhang, Z.; Jia, L.; Qin, Y. Optimal Number and Location Planning of Evacuation Signage in Public Space. Saf. Sci. 2017, 91, 132–147. [Google Scholar] [CrossRef]
- Nassar, K.; Al-Kaisy, A. Assessing Sign Occlusion in Buildings Using Discrete Event Simulation. Automat. Constr. 2008, 17, 799–808. [Google Scholar] [CrossRef]
- Chen, C.; Li, Q.; Kaneko, S.; Chen, J.; Cui, X. Location Optimization Algorithm for Emergency Signs in Public Facilities and its Application to a Single-Floor Supermarket. Fire Saf. J. 2009, 44, 113–120. [Google Scholar] [CrossRef]
- Dubey, R.K.; Khoo, W.P.; Morad, M.G.; Hölscher, C.; Kapadia, M. Autosign: A Multi-Criteria Optimization Approach to Computer Aided Design of Signage Layouts in Complex Buildings. Comput. Graph. 2020, 88, 13–23. [Google Scholar] [CrossRef]
- Krukar, J.; Manivannan, C.; Bhatt, M.; Schultz, C. Embodied 3D Isovists: A Method to Model the Visual Perception of Space. Environ. Plan. B Urban. 2021, 48, 2307–2325. [Google Scholar] [CrossRef]
- Pech, A.; Lam, C.P.; Masek, M. Quantifiable Isovist and Graph-Based Measures for Automatic Evaluation of Different Area Types in Virtual Terrain Generation. IEEE Access 2020, 8, 216491–216506. [Google Scholar] [CrossRef]
- Kim, G.; Kim, A.; Kim, Y. A New 3D Space Syntax Metric Based On 3D Isovist Capture in Urban Space Using Remote Sensing Technology. Comput. Environ. Urban. Syst. 2019, 74, 74–87. [Google Scholar] [CrossRef]
- Lonergan, C.; Hedley, N. Unpacking Isovists: A Framework for 3D Spatial Visibility Analysis. Cartogr. Geogr. Inf. Sci. 2016, 43, 87–102. [Google Scholar] [CrossRef]
- Paliou, E.; Wheatley, D.; Earl, G. Three-Dimensional Visibility Analysis of Architectural Spaces: Iconography and Visibility of the Wall Paintings of Xeste 3 (Late Bronze Age Akrotiri). J. Archaeol. Sci. 2011, 38, 375–386. [Google Scholar] [CrossRef]
- Chang, D.; Park, J. Exploration of Isovist Fields to Model 3D Visibility with Building Facade. Archit. Res. 2011, 13, 19–29. [Google Scholar] [CrossRef]
- Ascensão, A.; Costa, L.; Fernandes, C.; Morais, F.; Ruivo, C. 3D Space Syntax Analysis: Attributes to be Applied in Landscape Architecture Projects. Urban. Sci. 2019, 3, 20. [Google Scholar] [CrossRef]
- Kubota, J.; Sano, T.; Ronchi, E. Assessing the Compliance with the Direction Indicated by Emergency Evacuation Signage. Saf. Sci. 2021, 138, 105210. [Google Scholar] [CrossRef]
- Motamedi, A.; Wang, Z.; Yabuki, N.; Fukuda, T.; Michikawa, T. Signage Visibility Analysis and Optimization System Using Bim-Enabled Virtual Reality (Vr) Environments. Adv. Eng. Inform. 2017, 32, 248–262. [Google Scholar] [CrossRef]
- Zhu, Y.; Chen, T.; Ding, N.; Chraibi, M.; Fan, W. Follow the Evacuation Signs or Surrounding People During Building Evacuation, an Experimental Study. Phys. A Stat. Mech. Appl. 2020, 560, 125156. [Google Scholar] [CrossRef]
- Chu, J.C.; Yeh, C.Y. Emergency Evacuation Guidance Design for Complex Building Geometries. J. Infrastruct. Syst. 2012, 18, 288–296. [Google Scholar] [CrossRef]
- Melanie, M. An Introduction to Genetic Algorithms, 5th ed.; MIT Press: Cambridge, MA, USA, 1999; p. 221. [Google Scholar]
- Reeves, C.; Rowe, J. Genetic Algorithms: Principles and Perspectives: A Guide to Ga Theory. Oper. Res. Comput. Sci. Interfaces Ser. 2002, 20, 1–326. [Google Scholar]
- Bolouri, S.; Vafaeinejad, A.; Alesheikh, A.; Aghamohammadi, H. The Ordered Capacitated Multi-Objective Location-Allocation Problem for Fire Stations Using Spatial Optimization. Isprs. Int. J. Geo-Inf. 2018, 7, 44. [Google Scholar] [CrossRef]
- Wan, Z.; Zhou, T.; Luo, N. Effect of Layout of Exhibition Hall on the Evacuation Efficiency in Exhibition and Convention Center. Saf. Environ. Eng. 2020, 27, 106–115. [Google Scholar]
- Cao, Y.; Luo, C.; Liu, Y.; Teng, S.; Xin, G. Path Intelligent Optimization for Dense Crowd Emergency Evacuation in Heritage Buildings. J. Cult. Herit. 2021, 47, 180–187. [Google Scholar] [CrossRef]
- Huang, L.; Gong, J.; Li, W. A Perception Model for Optimizing and Evaluating Evacuation Guidance Systems. Isprs. Int. J. Geo-Inf. 2021, 10, 54. [Google Scholar] [CrossRef]
- Kinateder, M.; Comunale, B.; Warren, W.H. Exit Choice in an Emergency Evacuation Scenario is Influenced by Exit Familiarity and Neighbor Behavior. Saf. Sci. 2018, 106, 170–175. [Google Scholar] [CrossRef]
- Chen, J.; Zhang, H. Analysis and Countermeasures of Smoke Control Effect for Large Space Buildings. Procedia Eng. 2014, 71, 253–260. [Google Scholar] [CrossRef]


















| Type | Scenario 1 | Scenario 2 | Scenario 3 |
|---|---|---|---|
| The area that can be covered by the visibility range of evacuation signs, S (m2) | 5000 | 5314 | 5230 |
| Candidate positions, N (pcs) | 162 | 139 | 134 |
| Actual number of evacuation signs, N1 (pcs) | 53 | 38 | 38 |
Publisher’s Note: MDPI stays neutral with regard to jurisdictional claims in published maps and institutional affiliations. |
© 2021 by the authors. Licensee MDPI, Basel, Switzerland. This article is an open access article distributed under the terms and conditions of the Creative Commons Attribution (CC BY) license (https://creativecommons.org/licenses/by/4.0/).
Share and Cite
Wan, Z.; Zhou, T.; Tang, Z.; Pan, Y.; Zhang, L. Smart Design for Evacuation Signage Layout for Exhibition Halls in Exhibition Buildings Based on Visibility. ISPRS Int. J. Geo-Inf. 2021, 10, 806. https://doi.org/10.3390/ijgi10120806
Wan Z, Zhou T, Tang Z, Pan Y, Zhang L. Smart Design for Evacuation Signage Layout for Exhibition Halls in Exhibition Buildings Based on Visibility. ISPRS International Journal of Geo-Information. 2021; 10(12):806. https://doi.org/10.3390/ijgi10120806
Chicago/Turabian StyleWan, Zhanzhi, Tiejun Zhou, Zhili Tang, Yin Pan, and Lingfei Zhang. 2021. "Smart Design for Evacuation Signage Layout for Exhibition Halls in Exhibition Buildings Based on Visibility" ISPRS International Journal of Geo-Information 10, no. 12: 806. https://doi.org/10.3390/ijgi10120806
APA StyleWan, Z., Zhou, T., Tang, Z., Pan, Y., & Zhang, L. (2021). Smart Design for Evacuation Signage Layout for Exhibition Halls in Exhibition Buildings Based on Visibility. ISPRS International Journal of Geo-Information, 10(12), 806. https://doi.org/10.3390/ijgi10120806
