Next Article in Journal
A Robust Robotic Disassembly Sequence Design Using Orthogonal Arrays and Task Allocation
Previous Article in Journal
V2SOM: A Novel Safety Mechanism Dedicated to a Cobot’s Rotary Joints
Previous Article in Special Issue
Motion Planning and Reactive Control Algorithms for Object Manipulation in Uncertain Conditions
 
 
Font Type:
Arial Georgia Verdana
Font Size:
Aa Aa Aa
Line Spacing:
Column Width:
Background:
Article

Development of a Robotic Airboat for Online Water Quality Monitoring in Lakes

1
Industry Department, Federal Institute of Education, Science and Technology of Ceara, 2081 Treze de Maio Ave, 60040-215 Fortaleza, Brazil
2
Graduate Program in Applied Informatics, Center of Technological Sciences, University of Fortaleza, 1321 Washington Soares Ave, 60811-905 Fortaleza, Brazil
*
Authors to whom correspondence should be addressed.
Robotics 2019, 8(1), 19; https://doi.org/10.3390/robotics8010019
Submission received: 20 December 2018 / Revised: 26 February 2019 / Accepted: 27 February 2019 / Published: 7 March 2019
(This article belongs to the Special Issue Applied Intelligent Robot for Uncertain Environments)

Abstract

Maintenance of water resources through collection of water followed by laboratory analysis, is a key factor in the measurement of water quality. The main difficulty for water collection and analysis is the logistics of the process, since the collections are often made by mall boats in very distant aquifers, applying manual processes, and are sometimes based on few samples. In this paper, the development, construction, and implementation of a robotic airboat to measure water quality in lakes has been described. The airboat was developed in the form of a mini-boat, in a fiberglass structure, whose interior housed a battery, a Raspberry Pi mini-computer, a Wi-Fi router for connection to a notebook, tablet or cell phone, and sensors connected to the Arduino platform. The airboat was validated in two lagoons in Fortaleza, and in a reservoir in the city of Pacatuba. The results were collected with the purpose of analyzing the parameters of each lagoon. The main contribution of this work was the development of an autonomous system of acquiring water parameters from several points of the lagoon.

Graphical Abstract

1. Introduction

Water scarcity and quality are very issues discussed often in society, because they have been affected by the degradation caused by human beings—unrestrained pollution and its misuse in the world as a whole. Still, these issues are always in evidence because, although 71% of the Earth’s surface is covered by water, only 2.5% is freshwater, as highlighted elsewhere [1]. The use of water by mankind depends on the acquisition, treatment, and distribution. In this context, it is important to search for alternative forms of water acquisition for consumption, such as rainwater [2]. However, the preservation of lagoons and tides has been potentially worrying as, besides compromising water quality, it also compromises underwater life—a source of livelihood for many people.
The traditional process of monitoring water quality is basically composed of two steps—a manual collection of water samples at each time interval and laboratory analysis [3].
The National Water Agency of Brazil (NWA) operates a basic water quality network with 1340 points, nationwide, analyzing basic parameters such as pH, dissolved oxygen, and temperature. These parameters are obtained automatically by means of multiparametric probes, which are put in contact with water, avoiding collection, transport, and analysis of samples in laboratories. In addition, the monitoring of water quality in Brazil is carried out by a variety of state environmental and water resources agencies, sanitation companies, and companies in the electricity sector [4]. Additionally, according to the National Water Quality Assessment Program (NWQP) [4], however, there are no standardized procedures for collection, the frequency of collection, and analysis of information, which impairs the comparison of results and the sharing of experiences.
Due to this lack of standardization regarding the number of collection points, this methodology can cause a significant variability, depending on the number of collection points, between the calculated and the actual results. In order to overcome this problem, it is important to carry out the planning of the collection points that can effectively represent the lagoon, as well as implement its correct execution.
The variables, sample types, the frequency of sampling, and the location of collection stations should be carefully defined, according to the objectives [5]. The hypothesis to solve the problem of collecting water at several points is a standalone, autonomous, mini-boat equipped with test sensors, to carry out the analysis at determined points (waypoints), with more accuracy than a manual collection. The aforementioned mini-boat is an autonomous mobile robot. An agent capable of navigating the environment without human intervention, based on its sensors [6]. This type of robot is required when it is desired to explore static or dynamic environments in an autonomous way [7].
The analysis generated by the boat promotes to society a form of application that will help to evaluate and make decisions on the use and rational use of water reserves, raising awareness and contributing to the sustainable development of the communities, as well as obtaining data for research. In this work, it has been described as the development, construction, and implementation of a robotic airboat to measure water quality in lakes.
Pandey et al. [8] states that path planning and control of such a robot in unknown environments is a major challenge. To resolve this issue, this airboat is equipped with an autonomous navigation model, using the Inertial Navigation System (INS) and Global Positioning System (GPS). In this model, the Inertial Movement Unit (IMU) provides the trajectory, while the GPS updates the data, since the IMU alone has a limited measurement frequency. INS and GPS data are processed, to determine the distance of the coordinates, their own position, and path, with their corrected error estimates. Depending on the wind influence, the boat must navigate differently, and the rudder is positioned to correct the route, in real time. The aforementioned route is constructed from a geometric map, provided by an Application Programming Interface (API—the set of programming standards that allows the construction of applications and their use by interconnecting several functions in a site in a way that is transparent to the user) on Google Maps. According to Marinho et al [9], mobile robotics works with topological maps (representing the connections between places in an environment which are usually represented by graphs) or geometric maps (representing the total space of navigation within a coordinate system).
Once the waypoints have been configured in the supervisory software, the boat must receive the route instructions and autonomously analyze the water quality, from samples collected at different points along the route.
Mohanty et al. [10] considered pH, temperature, dissolved oxygen, and water transparency to assess and monitor water quality. Following this proposal, the basic parameters for water quality, in this work, were dissolved oxygen [1,11], Oxidation–Reduction Potential (ORP) [1], pH [1,11,12], water temperature [1,11,12], and ambient temperature [12]. With these data, several reports were generated to make decisions about the monitored water.
Borstel et al. [13] emphasized that the amount of oxygen dissolved, as well as pH and temperature, must be monitored in real time so that, in case of abnormal concentrations of these parameters, corrective actions can be taken, since these parameters influence growth, reproduction, and feed efficiency.
The maintenance of water resources through water collection and laboratory analysis, is a key factor in the measurement of water quality. The main obstacles to the aforementioned actions are related to logistics, as it is a manual process, and the transport and storage of the samples requires strict procedures of hygiene and minimal human intervention. In addition to the lack of real-time information, the area of temporal and special monitoring is reduced, due to the limited number of sites sampled, high costs, and hard work [3].
Thus, considering these difficulties, the main motivation for the realization of this project was to automate this process of collection and analysis. This work also sought to raise awareness of the use and maintenance of water, through technological resources concerning the water state, its importance for the environment, and local development. Along with the technological apparatus, the results of the analyses obtained serve as an environmental education tool.
The main contributions of this work were the mechanization equation of rudder navigation, use of open hardware, the definition of the mission (boat trajectory and data collection), through a friendly graphical interface, and generation of reports in real time, besides easy transport and operation.

2. Mobile Autonomous Robots

Currently, mobile autonomous robots are more widespread in the area of robotics, since they implement complex algorithms to make decisions without needing continuous human help [14]. According to the location, the robot is able to generate a map of the environment where they act, compare its current position with a global position in the generated map and, therefore, have the ability to navigate using the map configured in the mission. This task is performed by its navigation system, since the latter informs which trajectory the movement control system must perform [15].
The development of techniques for autonomous navigation robots is one of the main trends in robotics research, motivated by current technology and the demand for new applications [16]. The importance of the monitoring of marine environments by means of autonomous robots is a promising solution, if used with renewable, solar, or wind energy, since they offer detailed in-situ and semi-persistent research in water reservoirs [17].
A robot that is controlled by a computer system has hardware devices that are able to perceive and act on the environment. In this computational system, some software structures are responsible for the interpretation of how to behave in this environment [18]. A mobile robot can modify its location by means of locomotion, thus, having greater possibilities of interaction with the physical environment [19].

3. Autonomous Navigation Boats

In the last decades, the technological development in the naval area has favored scientific studies to enhance the exploration of oceans. Istenic et al. [20] claimed that underwater inspection and exploration are key ways to know more about the oceans. From such progress, Autonomous Surface Vehicle (ASV) has been used worldwide, in the most diverse activities, such as private water or open sea surveillance, a collection of samples, and objects in catastrophic situations [21]. Next, it has been approached by some existing autonomous boats.

3.1. Beagle-B

According to Sauzé e Neal [22], Beagle-B was built at the end of 2006 by the French company Robosoft. Its length was 3.5 m with 3 m of solid sail. The purpose of the boat was to provide oceanographic data on long-term missions. Its power was supplied by two solar panels of 15 W and four batteries of 60 Ah × 12 V of lead-acid, which allowed operations over long periods, as a result of the solar panels that keep them loaded.
Beagle-B (Robosoft, Penglais, Aberystwyth, UK) is equipped with a YSI 6600 Sonde (YSI Incorporated, Yellow Springs, USA), which collects oceanographic data, a transceiver, and modem GSM (Global System for Mobile Communications) Iridium SBD, for remote data transmission. Beagle-B participated in the 2007 Microtransat Challenge, in which it sailed a total of 25 km over 19 h. The entire system is controlled by a single Gumstix on-board computer that has the size of a credit card, running the Linux operating system; this provides most of the functions of an ordinary computer and uses less than 1 Watt of power. The boat is equipped with a wind direction sensor, a GPS, and a compass, to compensate for the slope and provide the Gumstix with information about how the boat is sailing, allowing it to decide which position to set the rudder and, thus, navigate [22].

3.2. Aluminum Autonomous Navigator for Intelligent Sampling (ALANIS)

The Aluminum Autonomous Navigator for Intelligent Sampling (ALANIS) is an unmanned surface vehicle for monitoring the oceans. This boat is used for monitoring the coasts and oceans, however, there are problems of communication, in terms of low bandwidth of radio-modems UHF (Ultra High frequency) and a lack of systems for detection of obstacles [23]. The necessity and legal aspects of obstacle detection are also discussed in [24].
The ALANIS is equipped with a computerized board Pentium III 800 MHz Hercules 2 (Diamond Systems Corporation, Sunnyvale, USA) and a Module PC / 104 Emerald EMM-8P-XT (Diamond Systems Corporation), with 8 serial ports to I/O. Another board PC-104 onboard is dedicated to telemetry. All these electronic components are mounted inside a 19-inch anti-vibration aluminum case IP65 INCAS (RS Components Ltd, Corby, UK) [23].

3.3. ARC (Sailing Robot)

The ARC has a length of 1.5 m, two independent controlled candles, and two rudders controlled by a single actuator. It is equipped with a compass, a GPS receiver, and a combination of a microcontroller Atmega128 and a board Gumstix5, running Linux. The power source is only a bank of AA type 1.2 V rechargeable batteries, with a capacity of 2500 mAh each [22]. However, according to Sauzé e Neal [22], the hull is constructed from plywood and is significantly wider, making it very stable, but also much slower. Its set of sails and rudders allows the boat to sail in a straight line, with little or no rudder corrections. These also offer additional redundancy if one of the motors fails. The ARC is primarily used in the investigation of autonomous survival strategies and longevity in autonomous robots, as it is equipped with a series of internal sensors that monitor the state of the robot which allows it to make sensible decisions to keep it running longer. The research focuses on biologically inspired approaches, in an attempt to mimic some of the mechanisms that give biological systems their robustness and abilities [22].

3.4. Unmanned Airboat

The unmanned boat platform Unmanned Airboat was developed to collect and analyze water, along a grid pattern. Its main hull was from a platform of a floating boat. This fishing boat has two hulls on each side and supports a load of 150 kg. The boat was fitted with two gasoline four-stroke engines. The maximum power output of each motor was around 1.2 kW and the maximum speed of output rotation was 7000 rpm. To control the speed of rotation of the motors, the pressure regulators were connected to servo motors controlled by radio. The boat was equipped with a water quality sensor unit (pH, EC (Electric Conductivity), DO, ORP, turbidity, temperature, depth, and chlorophyll concentration). An IP (Internet protocol) camera was used to observe the ship’s surroundings from the coast, using a Wireless Network (WLAN) and non-directional antenna [25].

3.5. Hydrus

Camargo [26] presents the Hydrus. It is the design of a standalone watercraft for monitoring water quality. Its structure is of the catamaran type, whose hull is of fiberglass, having a length of 1 m, by 51.5 cm of width. It is designed to navigate autonomously by GPS or a predetermined route, to take measurements of water quality indicators and to store the data of these measurements, internally. Additionally, it provides diagnostic information, allowing the addition of more sensors and actuators, which have a good navigation stability. All of this is established with reduced cost.
It is controlled by a Raspberry Pi Zero, which is programmed in C++ language and is equipped with GPS receiver module, magnetometer, analog–digital converter, and pH, temperature, and turbidity sensors. The project also includes the creation of a base station equipped with software, which allows the user to configure navigation routes, monitor the vehicle, and start the autonomous navigation sequence. The station communicates with the boat, via a Wi-Fi connection.

3.6. Unmanned Surface Vessel (USVe)

The USVe is of the catamaran type, constituted by an aluminum structure and of two fiberglass hulls. In addition, a waterproof case, bathymeter, multiparametric pole, a GPS, and a wireless receiver. This boat is 0.9 m wide and 1.3 m long. It is equipped with sensors capable of measuring parameters that measure water quality, such as turbidity, pH, dissolved oxygen, and temperature [27].

4. Materials and Methods

Before the construction of the hull, some models (hydrofoils, catamaran, trimaran, and winecup) was studied, because the hull should house all components, besides presenting resistance and floatage. The chosen hull was the winecup model, because it has an internal space to house all electronic components. For this, it was designed as an aluminum base structure, 1.10 m long and 0.33 m wide at the stern, with decreasing width as it approached the bow. To cover the aluminum frame, a high-density cardboard was used for a better format design.
However, since cardboard is a hydrophilic, easily deteriorated material, a coating with epoxy resin and glass fiber was used to provide rigidity and to protect the structure from possible collisions with obstacles, during navigation (mission). The fiberglass mat was sized, according to the total hull volume of the boat. Each epoxy lamination process took approximately 15 min to work, after mixing with the catalyst. In this process, two layers of fiberglass mat was added.
After the lamination process, a layer of plastic mass was added to correct the imperfections, then its surface was sanded all over and an automotive paint was applied.
For the monitoring and collection of the physicochemical parameters of water (pH, Dissolved Oxygen, Oxidation–Reduction Potential), a sensor and probes material was acquired. They were responsible for analyzing their respective parameter, transform it into digital information, and send it to the microcontroller, in a predefined time interval. Once the data of all sensors were collected, a protocol was formatted and sent to the Raspberry Pi board, through the USB port (Universal Serial Bus). From the analyzed kits, the Atlas Scientific EZO TM Class Circuit (Atlas Scientific LLC, Long Island City, USA) was chosen, for having an affordable price, in comparison with the others and for its stability in sensor reading.
Inertial Measurement Unit (IMU) is an electronic circuit that measures the forces suffered by a body attached to it, such as angular velocity, acceleration, and the magnetic field, using a combination of accelerometers, gyroscopes, and magnetometers. They are widely used in aircraft, drones, cruise missiles, Unmanned Aerial Vehicles (UAV), and Unmanned Space Vehicles (USV). In this project, the IMU was used together with the GPS, to determine the location, displacement, and direction of the estimated autonomous navigation. Some models of IMU were researched on, such as the MPU6050 and the MPU 9150, but the GY87 (Kuongshun Electronic, Shenzhen, China) was chosen because it had some characteristics similar to the previous ones and also had a lower cost.
GPS is a satellite positioning system that provides the Latitude and Longitude, as well as other information, such as speed, date, time, and altitude, at any point on Earth. GPS is used in aviation and maritime navigation and is currently used by people who practice some extreme sports in places far away and difficult to reach, or even for urban transport [28]. To collect these data, the BU-353S4 USB module (GlobalSat WorldCom Corporation, New Taipei, Taiwan) was used.

4.1. Vector: The Boat

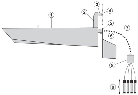
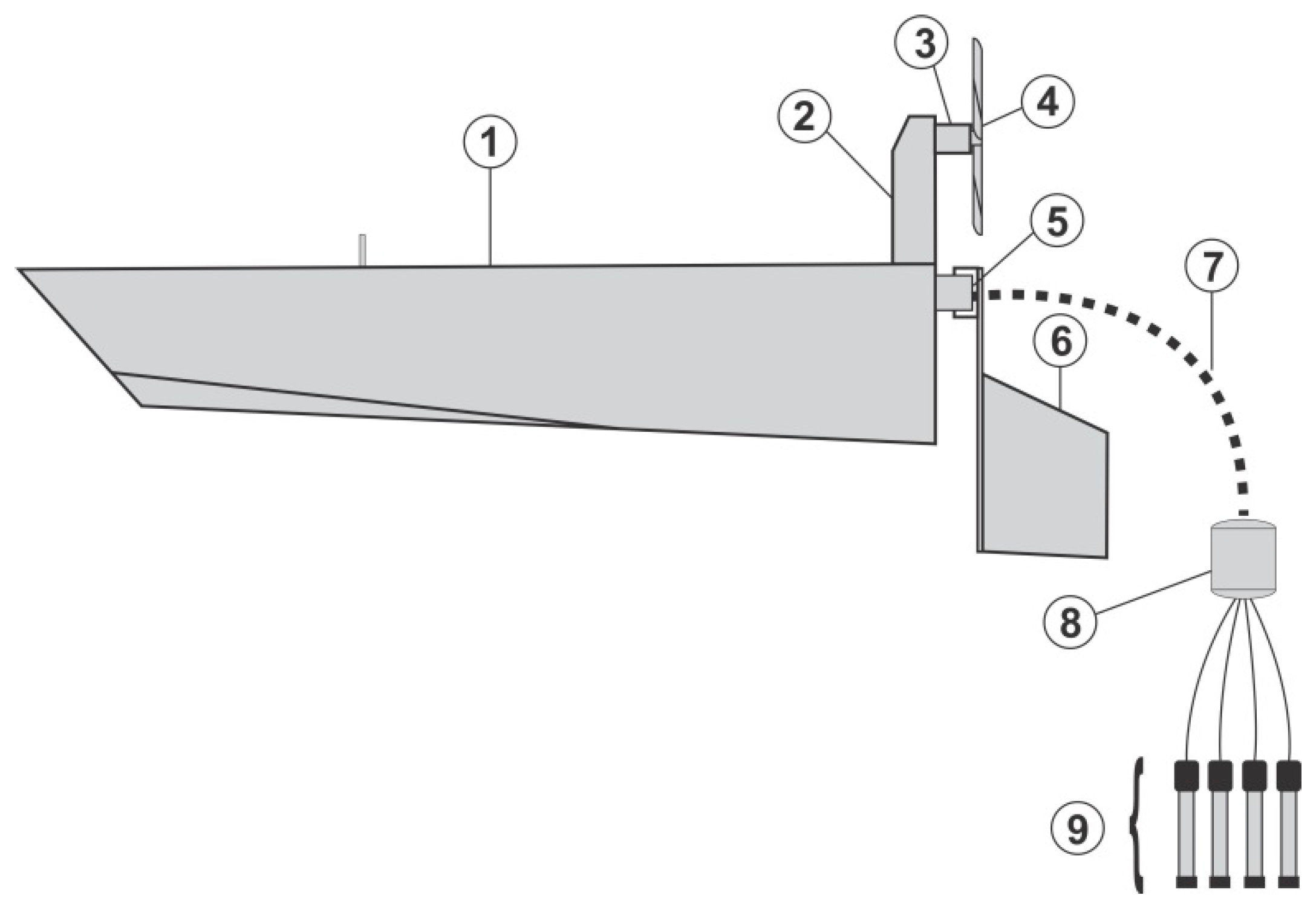
The boat developed in this work was called Vector. According to Figure 1, the autonomous airboat for pond water quality analysis had a hull (side view), which housed the minicomputer and all electronic components (1). In (2) there was vertical support of the motor (3) and it was connected to a propeller (4). At the rear (stern), there was a servo motor (5) connected to the rudder (6). Further, from the stern comes the data cable (7) and a mini float (8), connecting the probes (9).
In Figure 2 is a perspective view of the boat, with the external temperature sensor passing through a hole in the hull cover, for collecting the ambient temperature (10).
Figure 3 shows the top view of the standalone airboat, highlighting the Global Positioning Sensor—GPS (11) and the Wi-Fi Router (12). In the central part of the hull, there is the Main Module (13) where the mini-computer and the Inertial Measurement Unit (IMU) are located. In the central part, there is the battery (14). In the near part of the bow, there is the data collection and analysis module of the physicochemical sensors of the water (15).
The Table 1 shows the features available in the Vector and compares it with the other boats discussed in this article. The electric propulsion presents an advantage in relation to wind propulsion, considering that the speed and displacement of the boat are independent of random conditions like the occurrence of winds. Communication with the boat via Wi-Fi network overcomes radio communication, mainly in terms of stability and mobility. Although Vector has fewer sensors compared to the Unmanned airboat and the USVe, several sensors and camera can be easily incorporated into the Vector. GPS and IMU are indispensable on an autonomous boat in view of the need to locate and navigate a particular route. The Vector dispenses with the use of combustibles that could cause pollution to the water body. Still, although solar energy is a renewable source, it was decided not to use it because of higher costs.
The main advantage of Vector in relation to the other boats mentioned above is in its man–machine interface, which has the latest technology, allows the user to draw the route to be traveled by marking the points in a map via mouse, and compares the desired route with the route traveled in real time. This interface allows knowing the exact location of the measurements made.

4.2. Ruder Control

The rudder is a key part of the project, as it is responsible for steering the boat. To control it electronically, a high-torque servo and metal gears are used to withstand the weight load of the boat, in port and for starboard maneuvers. Some brands such as Futaba, TowerPro, HobbyKing were tested, but they were not found to have enough torque. The model chosen was the servo RDS3115-MG (Autobotic Sdn Bhd, Kuala Lumpur, Malaysia) because, in addition to the desired characteristics, this servo had a similar cost in relation to the others.

4.3. Aerodrive and ESC

For the locomotion of the boat, an Aerodrive (motor) was used, which stayed suspended in the boat and did not have contact with the water, thus preventing the propeller from screwing with objects scattered in the water, such as plastic trash or water hyacinth, making the boat to run aground. The engine must have a thrust > 1 kg to withstand the load of the boat. The model chosen was the Turnigy D3536/5 1450KV Brushless Outrunner Motor (HobbyKing, Kwun Tong, Hong Kong), which has a thrust of 1.3 kg, enough to move the boat through the friction of the water.
In order to control the speed of the engine, safely, and allow the progressive use of available power, it was used an Electronic Speed Controller (ESC), which is very common in drones and model aircraft. This device is able to provide a speed control using dedicated integrated circuits. The model chosen for this work was the SBEC of 60 A, as it supports oversized load peaks, providing a protection for the fed circuit.

4.4. Temperature Sensor

For the calibration of the sensors, the monitoring of the temperature of the water and the environment required the acquisition of a temperature sensor that was waterproof. The DS18B20 was the chosen model as it also met the required temperature range (−55 to +125 °C), worked with OneWire Protocol (a serial protocol that uses a single line of data plus Earth reference for communication. A master initiates and controls communication with one or more slave devices on the same bus), and can connect up to 126 devices on the same bus, thus, dispensing more wires from the circuit to the monitoring point.

4.5. Arduino

Arduino is a free hardware platform designed with a single-board Atmel AVR microcontroller, with built-in input/output support and a C/C++ based language. Arduino family of boards have several models with a number of different I/O pins. In this paper, the only board that meets the requirements is the model Arduino Mega 1280 (Arduino, Turim, Italy), which is used in the module that makes the readings of water quality parameters, along with the Atlas Scientific sensors. Arduino Mega features an ATmega1280 processor with a 16 MHz clock, which incorporates an increased memory capacity and input and output data, and was built by using the Surface Mount Technology (SMT).

Mega Sensor Shield

Shields are expansion boards that can be attached in Arduino. It can contain sensors or actuators and specific functionalities. Mega Sensor Shield enables to connect various sensors to its 54 I/O ports. This board was used in the design for interfacing with the Atlas Scientific sensors.

4.6. Raspberry Pi

Raspberry Pi (RPI) is a small computer that presents itself as a potent solution to the problem of data processing in embedded systems, due to its high data processing power, when compared to other solutions like Arduino, NodeMCU, Atmegas microcontrollers, or PICs (Peripheral Interface Controller). RPI is distributed by the Raspberry Pi Foundation and has a platform based on a small integrated circuit of the type SOC (a chip with a system capable of containing processor, memory, and even video), which covers all the internal components necessary for the operation of a computer. The RPI model used in the project is B+, since new improvements were incorporated in relation to the previous version, such as the application of two voltage regulators (step-down) to 3.3 V and 1.8 V, allowing the integration of low-voltage sensors. The 5V voltage regulator features polarity protection and a 2 A fuse, plus a new USB/Ethernet controller. The addition of two USB ports, plus GPIO (General Purpose Input/Output) pins, provides an improvement in the use of the Micro SD memory cards, with a lower power consumption, and a better audio quality. Figure 4 shows all the components housed inside the hull of the boat and the final architecture of the boat-mounted hardware can be seen in Figure 5.

4.7. Methodology

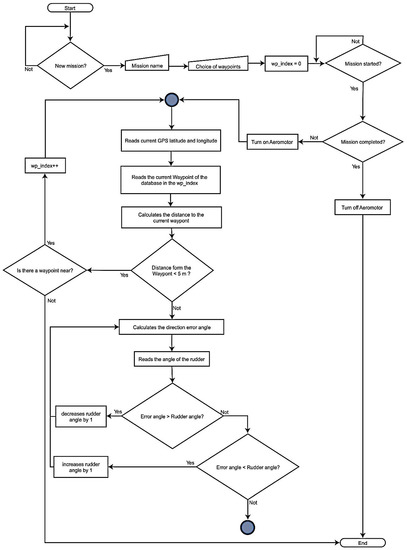
First, the software embedded in the boat was loaded into some computerized device, equipped with a Wi-Fi connection, then the mission was named and the waypoints were determined by the operator. Once these configurations were made, the boat was put into the water and remotely activated to start the mission, autonomously, doing the physical-chemical analysis of water and storing it in the database associated with its Latitude and Longitude coordinates. At the end of the mission, the boat returned, automatically turned-off the aerodrive, and the operator could generate reports with the data collected.
The system used commonly purchased components, such as cardboard and fiberglass, as well as Arduino open source hardware and software, and a Raspberry Pi minicomputer, which provided easy integration and modification of the software and firmware, during the verification and validation tests. In the first step, the hull of the boat was built and checked for buoyancy.
In the second step, all the hardware material necessary for the electronic and mechanical control of the boat was listed. The acquired measurement sensors of the water parameters, carried out the calibration of the Atlas sensors, using the Arduino platform, which occurred satisfactorily, based on the values of its calibration solutions with small variations of two points. Then it conducted tests with the IMU, the GPS, the servo of the rudder, the aerodrive, and the temperature sensor in the plate Raspberry Pi. In this phase, the protocol for communication with the sensors was developed.
In the third step, the control software with access to the database was developed, which provided a greater control and monitoring of the boat’s functionality, from the configuration of the mission to the generation of reports.
For initial tests, the system was operated remotely and manually, where the route was random and determined during the mission. During the route, the boat carried out the analyses and stored them in a database. The reports were then validated, in order to generate graphs of the collected points.
After the initial tests, the GPS navigation algorithm was developed, so the boat started to navigate, autonomously, collecting data, storing them in the database, and associating each waypoint with the GPS coordinates, thus, generating more complete reports, including the programmed trajectory versus the trajectory carried out.

5. Control Software Development

In order to manage the boat’s functions, a software with an internet interface was developed, so that the task of setting the waypoints, monitoring the mission (boat trajectory and data collection), and generating reports was as simple as possible, by using the API of Google Maps. The software was developed using standard HTML5 (HyperText Markup Language 5 has the purpose of facilitating the understanding and maintenance of the code through XML, for the creation of documents that have a hierarchy of data, such as databases and texts), and the programming language PHP (Personal Home Page), with an interface to the database MySQL (a Database Management System (DBMS) that uses the Structured Query Language (SQL) as the interface.). The software consists of a single screen with sections where other screens are loaded, according to the menu buttons, and updated in real time. On the top part of the software, besides the menus, one has information about the mission and its georeferencing as latitude, longitude, next latitude, next longitude, number of waypoints, next waypoint, altitude, date, time, and number of satellites.
At the beginning of the mission, the aerodrive was turned on, the boat began to move and its trajectory was displayed in real time, as it navigated, highlighting the waypoints delimited by the operator. The latitude and longitude GPS coordinates were read, as well as the registration of the first waypoint stored in the database. With this data, the current boat distance to the next waypoint was calculated. If the distance was less than 5 meters, the next waypoint was loaded and the new distance was calculated again, based on the current GPS coordinates. During this period, the steering angle error (rudder direction) was calculated and corrected so that the boat moved straight, in the direction of the waypoint. This check was made every 1 second, until the boat was aligned with the target’s rolling angle. This process continued until the boat had traversed all the recorded points of the mission. To calculate the distance, the Haversine formula was used, as shown in Equations (1)–(3).
a = sin 2 ( Δ l a t / 2 ) + cos ( l a t 1 ) cos ( l a t 2 ) sin 2 ( Δ l o n g / 2 )
c = 2 a tan ( a / 1 a )
d = R · c
where:
  • Δ l a t = l a t 2 l a t 1
  • Δ l o n g = l o n g 2 l o n g 1
  • a is the square of half the length of the straight line connecting the two points (waypoints);
  • c is the distance traveled on the surface of the sphere in radians;
  • d is the distance as a function of.
The rolling angle between the waypoints was calculated as shown in Equation (4).
θ = a tan 2 ( sin ( Δ l o n g ) cos ( l a t 2 ) , cos ( l a t 1 ) sin ( l a t 2 ) sin ( l a t 1 ) cos ( l a t 2 ) cos ( Δ l o n g ) )
Once the distance d and the bearing angle θ were calculated, the trajectory was defined by the GPS location data. The angle error was calculated by subtracting the current angle of the boat by the rolling angle of the next waypoint. The computed result was transferred to the rudder proportional control algorithm, by correcting the boat position until the error reached zero. The rudder correction angle algorithm was given by the equations shown in Figure 6.
where:
  • error angle is the error of the current angle of the boat, relative to the bearing angle of the waypoint;
  • target angle is the bearing angle of the waypoint;
  • curr angle is the angle of the boat calculated with the digital compass (magnetometer);
  • rudder angle is the angle of correction of the rudder.
When error angle equaled 0, the rudder position would have been 90 degrees to the boat’s stern, causing the boat to move in a straight line. Through the electronic compass, the angle error in relation to the next point to be traveled was calculated and corrected, as shown in Figure 7.
Figure 8 shows a general flowchart of the boat’s software.

6. Results

In this section, the path and analysis of water parameters for the lagoon of the Jardins de Alice e Pereira condominium and Condominium Villa Verde, is presented and discussed; both of which are located in the Cajazeiras neighborhood of Messejana, Fortaleza/CE, beside the Piripau weir, located in Pacatuba/CE. For the choice of lakes, the location, size, and access was considered. For reasons of physical security and equipment, urbanized lakes of small size that are easily accessible were chosen, in case there was any intercurrence with the boat during the mission. The missions were successful in all the lagoons, and the reports were generated with their respective analyses. In some cases, the wind was unfavorable, causing a course deviation, but that was soon corrected by the algorithm of the autonomous navigation.

6.1. Cajazeiras Lagoon

The first official autonomous mission occurred in the Cajazeiras Lagoon (Latitude: −3.81090833333, Longitude: −38.50621) on 15 July 2017 (ID Mission: 20170715180423). The paths configured and traversed by the boat are displayed in Figure 9.
The mission began at 9:50 am and ended at 9:59 am, totaling 35 collections. The ambient temperature had a minimum value of 30.25 °C and a maximum of 32.00 °C, reaching a mean value of 30.93 °C, with a standard deviation of 0.46 °C.
Figure 10 shows the temperature variations during the course of the 35 waypoints, where the one with the highest value was at waypoint 1 and the one with the lowest value was at waypoints 7 to 10.
With respect to water temperature, the minimum value was 27.50 °C, and the maximum was 27.75 °C, reaching an average of 27.54 °C, with a standard deviation of 0.46 °C. The temperature remained constant throughout most of the route, with slight variations at the first and last waypoints, as shown in Figure 11.
The value of Dissolved Oxygen (DO) had a minimum value of 8.93 ppm and a maximum of 9.14 ppm, reaching a mean value of 9.10 ppm and a standard deviation of 0.05 ppm. During the route, there was a discrete growth reaching the maximum value of 9.14 ppm at the waypoints 19 to 21 and 23 to 28, as shown in Figure 12.
As for the Oxidation–Reduction Potential (ORP), dispersed values were obtained in certain regions of the lagoon, with a minimum value of 100.50 mV at waypoint 33 and maximum of 113.30 mV at waypoint 6, with an average of 107.82 mV and a standard deviation of 2.77 mV, as shown in Figure 13.
Regarding the Potential of Hydrogen (pH), there were slight variations during the course, reaching a minimum value of 7.80 at waypoints 22, 26, and 33, and a maximum value of 8.10 at waypoint 1, with a mean value of 7.89 and a standard deviation of 0.07, as shown in Figure 14.

6.2. The Lagoon of Condominium Jardins de Alice e Pereira

The second official autonomous mission occurred in the lagoon of the condominium Jardins de Alice e Pereira (Latitude: –3.81068166667, Longitude: –38.506945) on 15 July 2017 (ID Mission: 20170715171002). The paths configured and traversed by the boat are displayed in Figure 15.
The mission began at 21:15 and ended at 21:28, totaling 50 collections. The ambient temperature had a minimum value of 27 °C and maximum of 27.75 °C, reaching a mean value of 27.11 °C, with a standard deviation of 0.21 °C.
Figure 16 shows the ambient temperature variations during the course of the 50 waypoints. A slight variation can be observed from waypoint 25 to 39, with a slight variation at waypoint 48, and then increasing from waypoint 49.
Concerning water temperature, a minimum value of 28 °C and maximum of 28.73 °C was observed, reaching a mean value of 28.05 °C with a standard deviation of 0.12 °C. During the route, there were some minor variations, the largest was at waypoint 14, as shown in Figure 17.
The minimum DO value was 8.76 ppm and the maximum was 9.97 ppm, reaching an average of 8.87 ppm with a standard deviation of 0.07 ppm. During the route, there was a discrete growth reaching the maximum value of 9.97 ppm, at waypoint 21 (where there was an aerator) and a decrease in value (reaching 8.76 ppm) was observed when the boat returned to the initial waypoint, as shown in Figure 18.
The Oxidation–Reduction Potential (ORP) values obtained were dispersed in certain regions of the lagoon; the minimum value was 32.6 mV, at waypoints 42 to 48, and the maximum was 51.15 mV, at waypoint 2, with a mean value of 38.45 mV and a standard deviation of 4.52 mV, as shown in Figure 19.
The Potential of Hydrogen (pH) had slight variations during the course and obtained a minimum value of 7.5, at waypoint 30, and a maximum value of 7.8, at waypoint 1, with a mean value of 7.6 and a standard deviation of 0.06, as shown in Figure 20.

6.3. Piripau Lake

The third official autonomous mission occurred in the Piripau weir (Latitude: –3.80470666667, Longitude: –38.5098116667) on 16 July 2017 (ID Mission: 20170715184640). The routes configured and traversed by the boat are displayed in Figure 21. The mission began at 13:03 and ended at 13:36, totaling 45 collections.
The ambient temperature had a minimum value of 32.50 °C and maximum of 36.75 °C, reaching an average of 33.89 °C, with a standard deviation of 1.29 °C. Figure 22 shows the temperature variations during the course of the 45 waypoints. It can be observed as a decreasing variation from waypoint 14.
With regards to the water temperature, there was a minimum value of 28 °C and maximum of 28.25 °C, reaching a mean of 28.04 °C, and a standard deviation of 0.09 °C. During the course, there were some small variations, and from waypoint 28 the value became constant, as shown in Figure 23.
The value of Dissolved Oxygen (DO) had a minimum value of 7.31 ppm and a maximum of 7.86 ppm, reaching an average of 7.56 ppm and a standard deviation of 0.20 ppm. During the journey, there was a discrete decrease, reaching the minimum value of 7.31 ppm at waypoint 44, as shown in Figure 24.
The ORP values obtained were quite dispersed in certain regions of the lagoon, with a minimum value of 213.50 mV at waypoints 0.15 and 37 and maximum of 253.40 mV at waypoint 38, with a mean of 241.01 mV and standard deviation of 9.81 mV, as shown in Figure 25.
pH values showed many variations during the course, with a minimum value of 5.70 at waypoint 27 and maximum of 6.50, at waypoint 36, with an average of 5.93 and standard deviation of 0.21, as shown in Figure 26.

7. Discussion

Analyses can be made regarding the general situation of the lakes by comparing the average of each type of data collected with the other types.
The mean temperature values of the environment varied greatly, according to the location and period of the day. The Piripau weir, on the edge of the Pacatuba Mountain, showed a higher value (33.89 °C after 1 pm), as it was located in a windward region. The lagoon of the condominium Jardins de Alice e Pereira showed a lower value, due to the collection time (27.11 °C, after 9 pm). The Cajazeiras Lagoon obtained a value of 30.93 °C, after 9:50 am. Figure 27 shows the averages of the environmental temperature in the three lakes analyzed.
The average temperature of water obtained divergent results in two situations—in the lagoon of condominium Jardins de Alice e Pereira, its value in the evening was higher than the ambient temperature (28.05 °C), whereas in the Cajazeiras Lagoon and in the Piripau weir, the values were lower during the day, with values of 27.54 °C and 28.04 °C, respectively. Figure 28 shows the averages of water temperature in the three lakes analyzed.
The Oxidation-Reduction Potential in the Piripau weir showed a good average, compared to the other two lagoons, reaching an average of 241.01 mV, while in the lagoon of condominium Jardins de Alice e Pereira, its value was 38.45 mV. In the Cajazeiras Lagoon, this value was 107.82 mV. This was due to the high rate of atmospheric oxygen and the availability of nutrients to aquatic communities, which was observed by the presence of in situ water hyacinths. Figure 29 shows the mean values of the ORP in the three analyzed lakes.
Dissolved Oxygen obtained a higher value in the Cajazeiras Lagoon, with 9.1 ppm, whereas it was 7.56 ppm in the Piripau weir and 8.87 ppm in Jardins de Alice e Pereira. The amount of dissolved oxygen present in the water bodies was directly proportional to the atmospheric pressure and inversely proportional to the temperature, as observed in the Cajazeiras Lagoon, which had a higher value, and in the Piripau weir, which had a lower value. Figure 30 shows the mean values of OD in the three lakes analyzed.
The Potential of Hydrogen (pH) obtained a value of 5.9 in the Piripau weir and 7.9 in the Cajazeiras lagoon. In the lagoon of the condominium Jardins de Alice e Pereira, its value was 7.6. This was due to the dissolution of rocks, absorption of gases from the atmosphere, oxidation of organic matter, and photosynthesis, as could be observed in the Cajazeiras Lagoon, where the value was higher, and in the Piripau weir, at the base of the mountain, where this value was lower. Figure 31 shows the pH averages in the three lakes analyzed.
In the experiments carried out, the Airboat Vector analyzed 2 lagoons and 1 lake; 130 data collections were carried out and 15 graphs were analyzed and generated. The total time of the missions was 54 min and 25 s, in the 3 lagoons, which resulted in the following discussion parameters:
  • Dissolved Oxygen—Indicator parameter of eutrophication by domestic or industrial water pollution [29]. Values below 6 mg/L are indicators of high nutrient load, such as nitrogen and phosphorus [30], while waters with excessive growth of algae and macrophytes present values higher than 10 mg/L in the daytime period and near zero concentration, at night [31]. Such values were not reached in any of the analyzed lakes.
  • Potential of Hydrogen—Concentration of ions in water indicating the intensity of acidity, neutrality or alkalinity. The Resolution 357 of the National Council of the Environment (CONAMA) has established a range of 6–9 for all freshwater [32]. The Piripau weir showed an average of 5.93, indicating a more acidic character, in relation to the other two lagoons analyzed. The low pH of the effluent (< 7.0) might have occurred due to the organic overload and low oxygen conditions, or because of nitrification, when the alkalinity of the lake (buffer capacity) was low [33]. According to Metcalf [34], bacteria, for example, do not support pH above 9.5 or below 4.0, thus, the optimum pH range is between 6.5 and 7.5.
  • Temperature—Measurement of the heat intensity that influences the solubility of gases in water. In general, as the temperature increases from 0 to 30 °C, variables such as viscosity, surface tension, compressibility, specific heat, ionization constant, and latent heat of vaporization decrease, whereas thermal conductivity and vapor pressure increase [31]. In the Cajazeiras Lagoon and the Piripau Weir, averages of the ambient temperature of 30.93 °C and 33.89 °C were recorded to be above 30 °C, for both. For the averages of the water temperature, these values were below 30 °C.
  • Oxidation–Reduction Potential—is the representation of changes in the oxidation state of ions or nutrients, related to the solubility of metals and the availability of these nutrients to the aquatic communities [35]. It is worth noting that Resolution CONAMA 357 did not establish minimum or maximum standards for a potential redox of the waters.

8. Conclusions

This work described the development, construction, and implementation of a robotic airboat to measure water quality in lakes. In general, it can be stated that the prototype obtained good results for an automatic field analysis, to provide relevant data on lagoon conditions. Along with the explicit benefits of data collection and analyses, other important contributions of this work are—this system helps to understand the biome and the behavior of aquatic animals in relation to water pollution, in a precise way; it automates the activity of the operator, since they sometimes do not have the resources, besides the lack of care in handling the collection containers; it provides security in the logistics; avoiding the reserve of laboratory services, which must be available on the day of collection, as well as the considerable increase in the number of evaluated points, thus, providing a better evaluation of the lagoon.
In addition, the use of Wi-Fi, even with a limited range, did not cause a loss of performance to the vehicle. The boat operated entirely autonomously, through its embedded system, fulfilling the mission designed for it. The data collected was stored on board and transmitted to the station, when it was within the limit of the Wi-Fi transmission.
For future work, more sensors should be added, such as a bathymeter for studying and mapping the depth of an aquifer; a 3D map can be generated for the silting studies, as well as the inclusion of 3G or satellite communication systems, whose data can be sent to the world wide web (Cloud) network, thus, providing a remote refresh rate for water analysis, anywhere in the world (IoT). A mechanized sluice system can be incorporated into the boat, to collect water samples in small reservoirs, for later and more detailed analysis, such as fecal coliforms, which demand a more time-consuming process for cultures in laboratory and whose result is only available after a few days.

Author Contributions

Conceptualization, methodology, validation M.M. and A.A.; project administration, supervision A.A.; writing—original draft preparation, formal analysis, M.M. and F.M.; writing—review and editing, M.M., F.M., V.A. and A.A.

Funding

V.A. received support from the Brazilian National Council for Research and Development (CNPq) via Grant 304315/2017-6 and 430274/2018-1. A.A. received support from the Brazilian National Council for Research and Development via Grant 304790/2015-0. Authors thank Christine Farias for relevant contribution to this work.

Conflict of Interest

The authors declare that there is no conflict of interest.

References

  1. Chen, Y.; Han, D. Water quality monitoring in a smart city: A pilot project. Autom. Constr. 2018, 89, 307–316. [Google Scholar] [CrossRef]
  2. Fernandes, D.R.M.; de Neto, V.B.M.; da Mattos, K.M.C. Economic Viability of Rainwater Use: A Case Study of the Implantation of Cistern at UFRN/RN; XXVII Encontro Nacional de Engenharia de Produção: Foz do Iguaçu, Brazil, 2007. [Google Scholar]
  3. Nikolov, G.; Marinov, M.; Ruskova, I.; Gieva, E. Virtual System for Analysis of Treated Water. In Proceedings of the 40th International Spring Seminar on Electronics Technology (ISSE), Sofia, Bulgaria, 10–14 May 2017; pp. 1–6. [Google Scholar]
  4. Agência Nacional das Águas. Water Quality Portal. Available online: http://portalpnqa.ana.gov.br/ (accessed on 17 January 2018).
  5. Cemig System for Monitoring and Water Quality Control of the Reservoir—Siságua—Procedures Manual Collection and Methodology of Water Analysis; Companhia Energética de Minas Gerais: Belo Horizonte, Brazil, 2009.
  6. Da Mota, F.A.X.; Rocha, M.X.; Rodrigues, J.J.; De Albuquerque, V.H.; De Alexandria, A.R. Localization and Navigation for Autonomous Mobile Robots Using Petri Nets in Indoor Environments. IEEE Access 2018, 6, 31665–31676. [Google Scholar] [CrossRef]
  7. Pandey, A.; Pandey, S.; Parhi, D.R. Mobile Robot Navigation and Obstacle Avoidance Techniques: A Review. Int. Robot. Autom. J. 2017, 2. [Google Scholar] [CrossRef]
  8. Pandey, A.; Parhi, D.R. Optimum path planning of mobile robot in unknown static and dynamic environments using Fuzzy-Wind Driven Optimization algorithm. Def. Technol. 2017, 13, 47–58. [Google Scholar] [CrossRef]
  9. Marinho, L.B.; Almeida, J.S.; Souza, J.W.M.; Albuquerque, V.H.C.; Rebouças Filho, P.P. A novel mobile robot localization approach based on topological maps using classification with reject option in omnidirectional images. Expert Syst. Appl. 2016, 72, 1–17. [Google Scholar] [CrossRef]
  10. Mohanty, R.K.; Ambast, S.K.; Panigrahi, P.; Thakur, A.K.; Mandal, K.G. Enhancing water use efficiency in a monoculture of Litopenaeus vannamei: Impacts on pond water quality, waste production, water footprint, and production performance. Aquac. Eng. 2018, 82, 46–55. [Google Scholar] [CrossRef]
  11. Wu, Z.; Wang, X.; Chen, Y.; Cai, Y.; Deng, J. Assessing river water quality using water quality index in Lake Taihu Basin, China. Sci. Total Environ. 2018, 612, 914–922. [Google Scholar] [CrossRef] [PubMed]
  12. Lothrop, N.; Bright, K.R.; Sexton, J.; Pearce-Walker, J.; Reynolds, K.A.; Verhougstraete, M.P. Optimal strategies for monitoring irrigation water quality. Agric. Water Manag. 2018, 199, 86–92. [Google Scholar] [CrossRef]
  13. Luna, F.D.B.; Aguilar, E.R.; Naranjo, J.S.; Jagüey, J.G. Robotic system for automation of water quality monitoring and feeding in the aquaculture shade house. IEEE Trans. Syst. Man Cybern. Syst. 2017, 47, 1575–1589. [Google Scholar] [CrossRef]
  14. Costa, G.; Cavalcanti Neto, E.; Themoteo, A. Distance Measuring System for mobile robots using SURF Algorithm and Stereo Vision; V Congresso de Pesquisa e Inovação da Rede Norte Nordeste de Educação Tecnológica: Macéio, Brazil, 2010. [Google Scholar]
  15. Siegwart, R.; Nourbakhsh, I.R. Introduction to Autonomous Mobile Robots; The MIT Press: Cambridge, UK, 2004. [Google Scholar]
  16. Saffiotti, A. The uses of fuzzy logic in autonomous robot navigation. Soft Comput. A Fusion Found. Methodol. Appl. 1997, 1, 180–197. [Google Scholar] [CrossRef]
  17. Pêtrès, C.; Romero-Ramirez, M.A.; Plumet, F. A potential field approach for reactive navigation of autonomous sailboats. Robot. Auton. Syst. 2012, 60, 1520–1527. [Google Scholar] [CrossRef]
  18. Álvarez, B.; Iborra, A.; Pastor, J.A.; Fernández, C.; Alonso, A.; de la Puente, J.A. Software Architecture for Development of Mechatronic Systems: Service Robots. Available online: https://www.semanticscholar.org/paper/Software-Architecture-for-Development-of-Systems-%3A-%C3%81lvarez-Pastor/150b8478709e968f1ac7c12 209810c1f6691d2af (accessed on 18 January 2018).
  19. Nehmzow, U. Mobile Robotics: A Practical Introduction; Springer: Berlin, Germany, 2012. [Google Scholar]
  20. Istenic, K.; Ila, V.; Polok, L.; Gracias, N.; Garcia, R. Mission-time 3D reconstruction with quality estimation. In Proceedings of the OCEANS 2017, Aberdeen, UK, 19–22 June 2017; pp. 1–9. [Google Scholar] [CrossRef]
  21. Oliveira, P.; Pascoal, A.; Silva, V.; Silvestre, C. Design, development, and testing at sea of the mission control system for the MARIUS autonomous underwater vehicle. In Proceedings of the OCEANS 96 MTS/IEEE Conference on the Coastal Ocean-Prospects for the 21st Century, Fort Lauderdale, FL, USA, 23–26 September 1996; Volume 1, pp. 401–406. [Google Scholar]
  22. Sauze, C.; Neal, M. Design Considerations for Sailing Robots Performing Long Term Autonomous Oceanography. In Proceedings of the International Robotic Sailing Conference (IRSC), Breitenbrunn, Austria, 20–25 May 2008; pp. 21–29. [Google Scholar]
  23. Caccia, M.; Bibuli, M.; Bono, R.; Bruzzone, G.; Bruzzone, G.; Spirandelli, E. Aluminum hull USV for coastal water and seafloor monitoring. In Proceedings of the OCEANS 2009-EUROPE, Bremen, Germany, 11–14 May 2009; pp. 1–5. [Google Scholar]
  24. Neal, M.A. Hardware Proof of Concept of a Sailing Robot for Ocean Observation. IEEE J. Ocean Eng. 2006, 31, 462–469. [Google Scholar] [CrossRef]
  25. Kaizu, Y.; Iio, M.; Yamada, H.; Noguchi, N. Development of unmanned airboat for water-quality mapping. Biosyst. Eng. 2011, 109, 338–347. [Google Scholar] [CrossRef]
  26. Camargo, L.P. Hydrus Project: Aquatic Vehicle for Monitoring Water Quality. Available online: https://repositorio.ufsc.br/handle/123456789/181827 (accessed on 12 February 2018).
  27. Balbuena, J.; Quiroz, D.; Song, R.; Bucknall, R.; Cuellar, F. Design and Implementation of a USV for Large Bodies of Fresh Waters at the Highlands of Peru. In Proceedings of the OCEANS 2017, Anchorage, AK, USA, 18–21 September 2017; pp. 1–8. [Google Scholar]
  28. Marques, E.; Rios Neto, A.; Kuga, H. A low-cost INS/GPS navigation system integrated with a multilayer feed-forward neural network. J. Aerosp. Eng. Sci. Appl. 2010, 2. [Google Scholar] [CrossRef]
  29. Agência Nacional das Águas. National Laboratory Accreditation Program in Water Quality Analyzes. Available online: https://www.crq4.org.br/downloads/acreditacao_ana.pdf (accessed on 13 January 2018).
  30. Derisio, J.C. Introdução ao Controle de Poluição Ambiental; Oficina de Textos: São Paulo, Brazil, 2012. [Google Scholar]
  31. Companhia Ambiental do Estado de São Paulo. Water Quality Report Interiors in the State of São Paulo. Available online: http://www.mpsp.mp.br/portal/page/portal/cao_urbanismo_e_meio_ambiente/bibliote ca_virtual/bv_informativos_tecnicos/Relat%C3%B3rio%20Anual.pdf (accessed on 17 February 2018).
  32. Ministério da Saúde do Brasil. Ordinance 518 of 25 March 2004. Available online: http//www.aeap.org.br/doc/portaria_518_de_25_de_marco_2004.pdf (accessed on 13 January 2018).
  33. Ecobacterias. Solving Effluent Pond Treatment Problems. Available online: http://www.ecobacterias.com/resolver-problemas-de-tratamento-das-lagoas-de-efluentes/ (accessed on 20 February 2018).
  34. Inc, M.E.; Tchobanoglous, G.; Burton, F.L.; Stensel, H.D. Wastewater Engineering: Treatment and Reuse; McGraw Hill Higher Education: New York, NY, USA, 2002. [Google Scholar]
  35. Tundisi, J.G. Limnologia; Oficina de Textos: São Paulo, Brazil, 2008. [Google Scholar]
Figure 1. Vector side view.
Figure 1. Vector side view.
Robotics 08 00019 g001
Figure 2. Vector perspective view.
Figure 2. Vector perspective view.
Robotics 08 00019 g002
Figure 3. Vector Top View.
Figure 3. Vector Top View.
Robotics 08 00019 g003
Figure 4. Airboat hardware components; (a) external View and (b) internal View.
Figure 4. Airboat hardware components; (a) external View and (b) internal View.
Robotics 08 00019 g004
Figure 5. Airboat hardware architecture.
Figure 5. Airboat hardware architecture.
Robotics 08 00019 g005
Figure 6. Rudder correction angle algorithm.
Figure 6. Rudder correction angle algorithm.
Robotics 08 00019 g006
Figure 7. Distance and bearing angle.
Figure 7. Distance and bearing angle.
Robotics 08 00019 g007
Figure 8. A general flowchart of the boat’s software.
Figure 8. A general flowchart of the boat’s software.
Robotics 08 00019 g008
Figure 9. Data collection in the Cajazeiras Lagoon. Source: Adapted by Google Maps, 2017.
Figure 9. Data collection in the Cajazeiras Lagoon. Source: Adapted by Google Maps, 2017.
Robotics 08 00019 g009
Figure 10. Ambient temperature in the Cajazeiras Lagoon.
Figure 10. Ambient temperature in the Cajazeiras Lagoon.
Robotics 08 00019 g010
Figure 11. Water temperature in the Cajazeiras Lagoon.
Figure 11. Water temperature in the Cajazeiras Lagoon.
Robotics 08 00019 g011
Figure 12. Dissolved Oxygen (DO) values for the Cajazeiras Lagoon.
Figure 12. Dissolved Oxygen (DO) values for the Cajazeiras Lagoon.
Robotics 08 00019 g012
Figure 13. The Oxidation–Reduction Potential (ORP) graph for Cajazeiras Lagoon.
Figure 13. The Oxidation–Reduction Potential (ORP) graph for Cajazeiras Lagoon.
Robotics 08 00019 g013
Figure 14. pH graph for the Cajazeiras Lagoon.
Figure 14. pH graph for the Cajazeiras Lagoon.
Robotics 08 00019 g014
Figure 15. Data collection in the lagoon of the Jardins de Alice e Pereira condominium. Source: Adapted by Google Maps, 2017.
Figure 15. Data collection in the lagoon of the Jardins de Alice e Pereira condominium. Source: Adapted by Google Maps, 2017.
Robotics 08 00019 g015
Figure 16. Ambient temperature graph for Jardins Alice e Pereira lagoon.
Figure 16. Ambient temperature graph for Jardins Alice e Pereira lagoon.
Robotics 08 00019 g016
Figure 17. Water temperature graph for the Jardins Alice e Pereira lagoon.
Figure 17. Water temperature graph for the Jardins Alice e Pereira lagoon.
Robotics 08 00019 g017
Figure 18. The DO graph for the Jardins Alice e Pereira lagoon.
Figure 18. The DO graph for the Jardins Alice e Pereira lagoon.
Robotics 08 00019 g018
Figure 19. ORP graph in the Jardins Alice e Pereira lagoon.
Figure 19. ORP graph in the Jardins Alice e Pereira lagoon.
Robotics 08 00019 g019
Figure 20. pH graph in the Jardins Alice e Pereira lagoon.
Figure 20. pH graph in the Jardins Alice e Pereira lagoon.
Robotics 08 00019 g020
Figure 21. Data collected in the Piripau Weir.
Figure 21. Data collected in the Piripau Weir.
Robotics 08 00019 g021
Figure 22. Ambient temperature in the Piripau weir.
Figure 22. Ambient temperature in the Piripau weir.
Robotics 08 00019 g022
Figure 23. Water temperature graph for the Piripau weir.
Figure 23. Water temperature graph for the Piripau weir.
Robotics 08 00019 g023
Figure 24. DO graph for the Piripau weir.
Figure 24. DO graph for the Piripau weir.
Robotics 08 00019 g024
Figure 25. ORP in the Piripau weir.
Figure 25. ORP in the Piripau weir.
Robotics 08 00019 g025
Figure 26. pH graph for the Piripau Weir.
Figure 26. pH graph for the Piripau Weir.
Robotics 08 00019 g026
Figure 27. The ambient temperatures of the lagoons.
Figure 27. The ambient temperatures of the lagoons.
Robotics 08 00019 g027
Figure 28. Comparison of the lake water temperature.
Figure 28. Comparison of the lake water temperature.
Robotics 08 00019 g028
Figure 29. Comparison of the ORP of the different lakes.
Figure 29. Comparison of the ORP of the different lakes.
Robotics 08 00019 g029
Figure 30. Comparative of DO lagoons.
Figure 30. Comparative of DO lagoons.
Robotics 08 00019 g030
Figure 31. Comparison of the pH of lagoons.
Figure 31. Comparison of the pH of lagoons.
Robotics 08 00019 g031
Table 1. Comparison between boats.
Table 1. Comparison between boats.
Autonomous BoatBeagle-BALANISARCUnmanned AirboatHydrusUSVeVector
Electric propulsionXX XXXX
Wind propulsion X
WiFi communication X XX X
Radio communicationXX X
Camera X X
pH measurement XXXX
OD measurement X XX
CE measurement X X
Turbidity measurement XXX
Temperature measurement XXXX
Depth measurement X X
Chlorophyll NO3 concentration measurement X
GPSXXXXXXX
IMUXXXXXXX
Solar panelX
BatteriesXXXXXXX
Fuel X X
Wind SensorXXX

Share and Cite

MDPI and ACS Style

Melo, M.; Mota, F.; Albuquerque, V.; Alexandria, A. Development of a Robotic Airboat for Online Water Quality Monitoring in Lakes. Robotics 2019, 8, 19. https://doi.org/10.3390/robotics8010019

AMA Style

Melo M, Mota F, Albuquerque V, Alexandria A. Development of a Robotic Airboat for Online Water Quality Monitoring in Lakes. Robotics. 2019; 8(1):19. https://doi.org/10.3390/robotics8010019

Chicago/Turabian Style

Melo, Marcelo, Francisco Mota, Victor Albuquerque, and Auzuir Alexandria. 2019. "Development of a Robotic Airboat for Online Water Quality Monitoring in Lakes" Robotics 8, no. 1: 19. https://doi.org/10.3390/robotics8010019

APA Style

Melo, M., Mota, F., Albuquerque, V., & Alexandria, A. (2019). Development of a Robotic Airboat for Online Water Quality Monitoring in Lakes. Robotics, 8(1), 19. https://doi.org/10.3390/robotics8010019

Note that from the first issue of 2016, this journal uses article numbers instead of page numbers. See further details here.

Article Metrics

Back to TopTop