Concurrent Multi-Robot Search of Multiple Missing Persons in Urban Environments
Abstract
1. Introduction
1.1. Literature Review
1.1.1. Common Search Methodologies
1.1.2. Common Principles and Architectures for SAR
1.1.3. Key Differences and Remaining Gaps
1.2. Motivation and Contribution
2. Problem Statement
2.1. Search Assumptions
2.1.1. Target Motion
2.1.2. Search Agents and Environment
2.2. Sub-Problems
2.2.1. Search Metric
2.2.2. Target-Motion Modeling
2.2.3. Dynamic Task Allocation
2.2.4. Search Trajectories
3. Proposed Methodology
3.1. Search Initialization
3.1.1. Target-Motion Modeling for Urban Areas
3.1.2. Iso-Probability Curves and Partitioning
- (i)
- Multi-Target Search Scenarios
- (ii)
- Partitioning
3.2. Trajectory Generation Phase
| Algorithm 1. Proposed trajectory-generation algorithm pseudocode | 
| 1 curves, target_ trajectories Input(n_task) | 
| 2 robot_trajectories CurrentRobotLocations(n_robot) | 
| 3 allocation TaskAllocation(curves, target_ trajectories, robot_trajectories) | 
| 4 output_time 0 | 
| 5 | 
| 6 while not CheckTermination() | 
| 7 trajectory TrajectoryGenerate(n_robot, allocation, t_check) | 
| 8 append trajectory to robot_trajectories | 
| 9 output_time output_time + t_check | 
| 10 | 
| 11 allocation TaskAllocation(curves, target_ trajectories, robot_trajectories, allocation) | 
| 12 | 
| 13 if output_time is larger than t_update | 
| 14 robot_trajectories Output() | 
| 15 target_ trajectories UpdateTarget(robot_trajectories) | 
| 16 curves UpdateCurve(n_task) | 
| 17 robot_trajectories CurrentRobotLocations(n_robot) | 
| 18 output_time 0 | 
| 19 end if | 
| 20 end while | 
3.2.1. Task Allocation
| Algorithm 2. Task Allocation Algorithm, Task Update Algorithm (Section 3.2.3) | 
| 1 current_ comb RandomAssignment(n_robot, max_allocation, min_reserved) | 
| 2 current_assignment RobotToTaskAssignment (current_ comb) | 
| 3 trajectories TrajectoryGenerate(n_robot, current_ allocation, t_check) | 
| 4 best_RPoS, robot_give, robot_recieve EvaluatePath(trajectories, target) | 
| 5 best_ assignment current_ assignment | 
| 6 | 
| 7 for step is 1 to stepmax | 
| 8 current_ comb Update (current_comb, robot_give, robot_recieve) | 
| 9 current_ assignment RobotToTaskAssignment(current_ comb) | 
| 10 trajectories TrajectoryGenerate(n_robot, current_ assignment, t_check) | 
| 11 next_RPoS, robot_give, robot_recieve EvaluatePath(trajectories, target) | 
| 12 if next_RPoS is larger than best_RPoS | 
| 13 best_RPoS next_RPoS | 
| 14 best_ allocation current_ assignment | 
| 15   end if 16 if current_ assignment appears before 17 break the loop 18 end if 19 end for | 
| 20 Output best_ assignment | 
3.2.2. Search-Trajectory Generation
3.2.3. Information Update
3.2.4. Validating Allocations
3.3. Reallocation
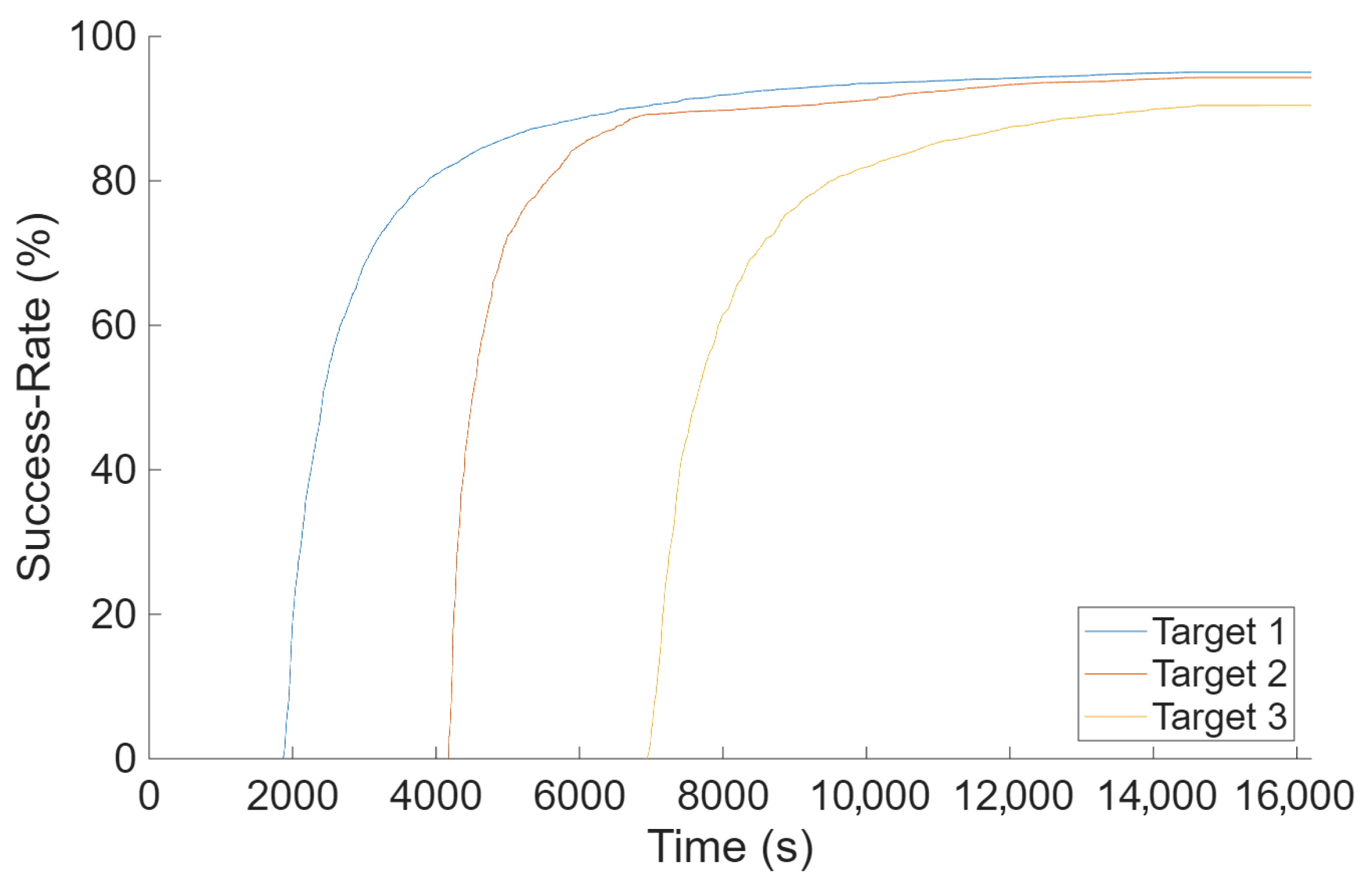
4. Simulated Experiments—Example Results
4.1. The Set-Up
4.2. A Three-Target Search Example
- 1.
- At t = 1800 s, when the first missing target was reported, Search Task 1 was created and optimally assigned four robots (#5, 6, 7, and 8). Eight robots were kept in reserve for future use.
- 2.
- At t = 4000 s, when the second missing target was reported, Search Task 2 was created. Consequently, the search was paused for reallocation of all robots: four robots (#1, 2, 3, and 4) were assigned to Task 2, and four robots (#5, 6, 7, and 8) remained assigned to Task 1. Four robots were kept in reserve for future use.
- 3.
- At t = 6800 s, when the third missing target was reported, Search Task 3 was created. Consequently, the search was paused, once again, for reallocation of all robots: four robots (#1, 2, 3, and 9) were assigned to Task 3, one robot (#4) remained assigned to Task 2, and four robots (#5, 6, 7, and 8) remained assigned to Task 1. Three robots were kept in reserve for future use.
- 4.
- At t = 7082 s, Target 1 was found. Consequently, the search was paused for reallocation of all robots: four robots (#1, 2, 3, and 9) remained assigned to Task 3, four robots (#4, 5, 7, and 8) were assigned to Task 2, and one robot (#6) moved to Station 2.
- 5.
- At t = 7336 s, Target 3 was found. Consequently, the search was paused for reallocation of all robots: four robots (#4, 5, 7, and 8) remained assigned to Task 2, three robots moved to Station 1 (#1, 2, and 3), and one robot (#9) moved to Station 3.
- 6.
- At t = 10,094 s, the last target, Target 2, was found. All robots returned to their stations.
5. Comparison Study
6. Conclusions
Author Contributions
Funding
Data Availability Statement
Acknowledgments
Conflicts of Interest
Appendix A. Two-Target Search

- 7.
- At t = 1800 s, when the first missing target was reported, Search Task 1 was created and optimally assigned four robots (#5, 6, 7, and 8). Eight robots were kept in reserve for future use.
- 8.
- At t = 4800 s, when the second missing target was reported, Search Task 2 was created. Consequently, the search was paused for reallocation of all robots: four robots (#1, 2, 3, and 4) were assigned to Task 2, and four robots (#5, 6, 7, and 8) remained assigned to Task 1. Four robots were kept in reserve for future use.
- 9.
- At t = 6326 s, Target 2 was found. Consequently, the search was paused for reallocation of all robots: four robots (#5, 6, 7, and 8) remained assigned to Task 1. Four robots (#1, 2, 3, and 4) moved to Station 1.
- 10.
- At t = 7980 s, Target 1 was found. All robots returned to their stations.


| Mean Detection Time (s) | ||
|---|---|---|
| Target Number | 1 | 2 | 
| Equal Priority (All 0.5) | 1166 | 1348 | 
| Non-Equal Priority (0.7, 0.5, respectively) | 808 | 1280 | 
Appendix B. Six-Target Search

- 11.
- At t = 2000 s, when the first missing target was reported, Search Task 1 was created and optimally assigned four robots (#9, 10, 11, and 12). Eight robots were kept in reserve for future use.
- 12.
- At t = 3800 s, when the second missing target was reported, Search Task 2 was created. Consequently, the search was paused for reallocation of all robots: four robots (#5, 6, 7, and 8) were assigned to Task 2, and four robots (#9, 10, 11, and 12) remained assigned to Task 1. Four robots were kept in reserve for future use.
- 13.
- At t = 5600 s, when the third missing target was reported, Search Task 3 was created. Consequently, the search was paused, once again, for reallocation of all robots: four robots (#3, 4, 5, and 9) were assigned to Task 3, two robots (#5 and 6) remained assigned to Task 2, three robots (#10, 11, and 12) remained assigned to Task 1. Three robots were kept in reserve for future use.
- 14.
- At t = 7400 s, when the fourth missing target was reported, Search Task 4 was created. Consequently, the search was paused, once again, for reallocation of all robots: four robots (#2, 3, 4, and 5) were assigned to Task 4, two robots (#1 and 9) remained assigned to Task 3, three robots (#6, 10, and 11) were assigned to Task 2, one robot (#12) remained assigned to Task 1. Two robots were kept in reserve for future use.
- 15.
- At t = 9100 s, when the fifth missing target was reported, Search Task 5 was created. Consequently, the search was paused, once again, for reallocation of all robots: four robots (#1, 5, 7, and 8) were assigned to Task 5, three robots (#2, 3, and 4) remained assigned to Task 4, one robot (#9) remained assigned to Task 3, one robot (#10) remained assigned to Task 2, two robots (#6 and 12) were assigned to Task 1. One robot was kept in reserve for future use.
- 16.
- At t = 11,000 s, when the sixth missing target was reported, Search Task 6 was created. Consequently, the search was paused, once again, for reallocation of all robots: four robots (#1, 5, 8 and 12) were assigned to Task 6, one robot (#7) remained assigned to Task 5, four robots (#2, 3, 4, and 11) were assigned to Task 4, one robot (#9) remained assigned to Task 3, one robot (#10) remained assigned to Task 2, one robot (#6) remained assigned to Task 1.
- 17.
- At t = 11,030 s, Target 5 was found. Consequently, the search was paused for reallocation of all robots: three robots (#1, 5, and 8) remained assigned to Task 6, four robots (#2, 3, 4, and 11) remained assigned to Task 4, one robot (#9) remained assigned to Task 3, two robots (#7 and 10) were assigned to Task 2, one robot (#6) remained assigned to Task 1.
- 18.
- At t = 11,118 s, Target 3 was found. Consequently, the search was paused for reallocation of all robots: one robot (#8) remained assigned to Task 6, four robots (#2, 3, 4, and 11) remained assigned to Task 4, four robots (#7, 9, 10, and 12) were assigned to Task 2, three robots (#1, 5, and 6) were assigned to Task 1.
- 19.
- At t = 11,146 s, Target 4 was found. Consequently, the search was paused for reallocation of all robots: four robots (#3, 4, 8, and 11) were assigned to Task 6, four robots (#7, 9, 10, and 12) were assigned to Task 2, four robots (#1, 2, 5, and 6) were assigned to Task 1.
- 20.
- At t = 11,228 s, Target 6 was found. Consequently, the search was paused for reallocation of all robots: four robots (#7, 9, 10, and 12) remained assigned to Task 2, four robots (#1, 2, 5, and 6) remained assigned to Task 1. Two robots (7 and 9) moved to Station 2, and two robots (10 and 12) moved to Station 3.
- 21.
- At t = 12,134 s, Target 2 was found. Consequently, the search was paused for reallocation of all robots: four robots (#1, 2, 5, and 5) were assigned to Task 1. Two robots (3 and 4) moved to Station 1, one robot (#8) moved to Station 2, and one robot (#11) moved to Station 3.
- 22.
- At t = 12,730 s, Target 1 was found. All robots returned to their stations.


| Mean Detection Time (s) | ||||||
|---|---|---|---|---|---|---|
| Target Number | 1 | 2 | 3 | 4 | 5 | 6 | 
| Equal Priority (All 0.5) | 494 | 989 | 726 | 1036 | 668 | 452 | 
| Non-Equal Priority (0.8, 0.5, 0.5, 0.65, 0.5, 0.7, respectively) | 300 | 833 | 795 | 735 | 510 | 374 | 
References
- Statista. Number of NCIC Missing Person Files in the United States from 1990 to 2023. Available online: https://www.statista.com/statistics/240401/number-of-missing-person-files-in-the-us-since-1990/ (accessed on 8 July 2025).
- Ma, C.; Zhu, X.; Liu, S.; Gui, J.; Yao, W. A Multi-UAV Cooperative Searching Method Based on Differential Evolution. In Proceedings of the 34th Chinese Control and Decision Conference (CCDC), Hefei, China, 15–17 August 2022; pp. 5643–5648. [Google Scholar] [CrossRef]
- Wu, J.; Luo, J.; Jiang, C.; Gao, L. A Multiagent Deep Reinforcement Learning Approach for Multi-UAV Cooperative Search in Multilayered Aerial Computing Networks. IEEE Internet Things J. 2025, 12, 5807–5821. [Google Scholar] [CrossRef]
- Kumar, V.; Michael, N. Opportunities and Challenges with Autonomous Micro Aerial Vehicles. Int. J. Robot. Res. 2012, 31, 1279–1291. [Google Scholar] [CrossRef]
- Kashino, Z.; Kim, J.Y.; Nejat, G.; Benhabib, B. Spatiotemporal Adaptive Optimization of a Static-Sensor Network via a Non-Parametric Estimation of Target Location Likelihood. IEEE Sens. J. 2017, 17, 1479–1492. [Google Scholar] [CrossRef]
- Kashino, Z.; Nejat, G.; Benhabib, B. A Hybrid Strategy for Target Search Using Static and Mobile Sensors. IEEE Trans. Cybern. 2020, 50, 856–868. [Google Scholar] [CrossRef]
- Piacentini, C.; Piga, N.; Gaggero, M.; Causa, F. Autonomous Target Search with Multiple Coordinated UAVs. J. Artif. Intell. Res. 2019, 64, 789–820. [Google Scholar] [CrossRef]
- Vilela, J.; Kashino, Z.; Ly, R.; Nejat, G.; Benhabib, B. A Dynamic Approach to Sensor Network Deployment for Mobile-Target Detection in Unstructured, Expanding Search Areas. IEEE Sens. J. 2016, 16, 4405–4417. [Google Scholar] [CrossRef]
- Kashino, Z.; Nejat, G.; Benhabib, B. Aerial Wilderness Search and Rescue with Ground Support. J. Intell. Robot. Syst. 2020, 99, 147–163. [Google Scholar] [CrossRef]
- Macwan, A.; Vilela, J.; Nejat, G.; Benhabib, B. A Multirobot Path-Planning Strategy for Autonomous Wilderness Search and Rescue. IEEE Trans. Cybern. 2015, 45, 1784–1797. [Google Scholar] [CrossRef]
- Tao, S.; Zhao, X.; Tang, H.; Wang, J.; Li, B. Nodal Importance-based Hierarchical Dynamic Clustering Scheme for Target Tracking in WSNs. IEEE Sens. J. 2024, 24, 2194–2208. [Google Scholar] [CrossRef]
- Haigh, C.; Nejat, G.; Benhabib, B. An Aerial Robotic Missing-Person Search in Urban Settings—A Probabilistic Approach. Robotics 2024, 13, 73. [Google Scholar] [CrossRef]
- Nighot, M.; Ghatol, A.; Thakare, V. Self-Organized Hybrid Wireless Sensor Network for Finding Randomly Moving Target in Unknown Environment. Int. J. Interact. Multimed. Artif. Intell. 2018, 5, 16–28. [Google Scholar] [CrossRef]
- Nighot, M.; Ghatol, A.; Thakare, V. Distributed Energy Efficient Tracking in Hybrid Wireless Sensor Network (DEETH). Int. J. Commun. Syst. 2018, 31, e3498. [Google Scholar] [CrossRef]
- Semnani, S.H.; Basir, O.A. Semi-Flocking Algorithm for Motion Control of Mobile Sensors in Large-Scale Surveillance Systems. IEEE Trans. Cybern. 2015, 45, 129–137. [Google Scholar] [CrossRef] [PubMed]
- Jung, B.; Sukhatme, G.S. A Region-based Approach for Cooperative Multi-target Tracking in A Structured Environment. In Proceedings of the IEEE/RSJ International Conference on Intelligent Robots and Systems, Lausanne, Switzerland, 30 September–4 October 2002; Volume 3, pp. 2764–2769. [Google Scholar] [CrossRef]
- Hazra, T.; Nene, M.; Kumar, C.R.S. Optimal Strategies for Searching a Mobile Object Using Mobile Sensors in a Grid Environment. In Proceedings of the 3rd ICACCS, Coimbatore, India, 22–23 January 2016; pp. 1–7. [Google Scholar] [CrossRef]
- Ge, Y.; Ni, J. Collaborative Search and Tracking Based on Dynamic Map and Information Fusion for UAV Swarm. In Proceedings of the 2024 6th International Conference on Robotics, Intelligent Control and Artificial Intelligence (RICAI), Nanjing, China; 2024; pp. 245–249. [Google Scholar] [CrossRef]
- Yue, W.; Xi, Y.; Guan, X. A New Searching Approach Using Improved Multi-Ant Colony Scheme for Multi-UAVs in Unknown Environments. IEEE Access 2019, 7, 161094–161102. [Google Scholar] [CrossRef]
- Yu, Z.; Si, Z.; Li, X.; Wang, D.; Song, H. A Novel Hybrid Particle Swarm Optimization Algorithm for Path Planning of UAVs. IEEE Internet Things J. 2022, 9, 22547–22558. [Google Scholar] [CrossRef]
- Zhu, W.; Kuang, X.; Jiang, H. Unmanned Aerial Vehicle Path Planning Based on Sparrow-Enhanced African Vulture Optimization Algorithm. Appl. Sci. 2025, 15, 8461. [Google Scholar] [CrossRef]
- Yang, X.; Zhao, S.; Gao, W.; Li, P.; Feng, Z.; Li, L.; Jia, T.; Wang, X. Three-Dimensional Path Planning for UAV Based on Multi-Strategy Dream Optimization Algorithm. Biomimetics 2025, 10, 551. [Google Scholar] [CrossRef]
- Yang, Y.; Fu, Y.; Xin, R.; Feng, W.; Xu, K. Multi-UAV Trajectory Planning Based on a Two-Layer Algorithm Under Four-Dimensional Constraints. Drones 2025, 9, 471. [Google Scholar] [CrossRef]
- Liu, J.; Han, X.; Liu, F.; Wu, J.; Zhang, W. UAV Path Planning Using a State Transition Simulated Annealing Algorithm Based on Integrated Destruction Operators and Backward Learning Strategies. Appl. Sci. 2025, 15, 6064. [Google Scholar] [CrossRef]
- Liu, Y.; Chen, C.; Sun, Y.; Miao, S. Advancing Multi-UAV Inspection Dispatch Based on Bilevel Optimization and GA-NSGA-II. Appl. Sci. 2025, 15, 3673. [Google Scholar] [CrossRef]
- Zhang, N.; Yue, L.; Zhang, Q.; Gao, C.; Zhang, B.; Wang, Y. A UAV Coverage Path Planning Method Based on a Diameter–Height Model for Mountainous Terrain. Appl. Sci. 2025, 15, 1988. [Google Scholar] [CrossRef]
- Wang, C.-C.; Wang, Y.-L.; Shi, P.; Wang, F. Scalable-MADDPG-Based Cooperative Target Invasion for a Multi-USV System. IEEE Trans. Neural Netw. Learn. Syst. 2024, 35, 17867–17877. [Google Scholar] [CrossRef]
- Bravo, R.Z.B.; Leiras, A.; Cyrino Oliveira, F.L. The Use of UAVs in Humanitarian Relief: An Application of POMDP-Based Methodology for Finding Victims. Prod. Oper. Manag. 2019, 28, 421–440. [Google Scholar] [CrossRef]
- Hogg, E.; Hauert, S.; Harvey, D.; Richards, A. Evolving Behaviour Trees for Supervisory Control of Robot Swarms. Artif. Life Robot. 2020, 25, 569–577. [Google Scholar] [CrossRef]
- Ali, A.M.; Gupta, A.; Hashim, H.A. Deep Reinforcement Learning for Sim-to-Real Policy Transfer of VTOL-UAVs Offshore Docking Operations. Appl. Soft Comput. 2024, 162, 111843. [Google Scholar] [CrossRef]
- Lu, Y.; Wang, X.; Yang, Y.; Ding, M.; Qu, S.; Fu, Y. LSTM-DQN-APF Path Planning Algorithm Empowered by Twins in Complex Scenarios. Appl. Sci. 2025, 15, 4565. [Google Scholar] [CrossRef]
- Choudhury, S.; Gupta, J.K.; Kochenderfer, M.J.; Sadigh, D.; Bohg, J. Dynamic Multi-Robot Task Allocation under Uncertainty and Temporal Constraints. In Proceedings of the Robotics: Science and Systems (RSS), Corvallis, OR, USA, 12–16 July 2020. [Google Scholar] [CrossRef]
- Arjun, K.; Parlevliet, D.; Wang, H.; Yazdani, A. Optimizing Coalition Formation Strategies for Scalable Multi-Robot Task Allocation: A Comprehensive Survey of Methods and Mechanisms. Robotics 2025, 14, 93. [Google Scholar] [CrossRef]
- Lissandrini, N.; Michieletto, G.; Antonello, G.; Galvan, M.; Franco, A.; Cenedese, A. Cooperative Optimization of UAVs Formation Visual Tracking. Robotics 2019, 8, 52. [Google Scholar] [CrossRef]
- Wang, J.; Wang, R. Multi-UAV Area Coverage Track Planning Based on the Voronoi Graph and Attention Mechanism. Appl. Sci. 2024, 14, 7844. [Google Scholar] [CrossRef]
- Lu, Z.; Zhou, T.; Mou, S. Real-Time Multi-Robot Mission Planning in Cluttered Environment. Robotics 2024, 13, 40. [Google Scholar] [CrossRef]
- López, B.; Muñoz, J.; Quevedo, F.; Monje, C.A.; Garrido, S.; Moreno, L.E. Path Planning and Collision Risk Management Strategy for Multi-UAV Systems in 3D Environments. Sensors 2021, 21, 4414. [Google Scholar] [CrossRef]
- Alrayes, F.S.; Dhahbi, S.; Alzahrani, J.S.; Mehanna, A.S.; Al Duhayyim, M.; Motwakel, A.; Yaseen, I.; Abdelmageed, A.A. Enhanced Search-and-Rescue Optimization-Enabled Secure Route Planning Scheme for Internet of Drones Environment. Appl. Sci. 2022, 12, 7950. [Google Scholar] [CrossRef]
- Liu, Y.; Zhu, C.; Chang, X.; Xi, X.; Liu, C.; Xu, Y. Diff-Pre: A Diffusion Framework for Trajectory Prediction. Sensors 2025, 25, 4603. [Google Scholar] [CrossRef] [PubMed]
- Neto, A.A.; Macharet, D.G.; Campos, M.F.M. Feasible path planning for fixed-wing UAVs using seventh order Bézier curves. J. Braz. Comput. Soc. 2013, 19, 193–203. [Google Scholar] [CrossRef]
- Yao, P.; Wei, X. Multi-UAV Information Fusion and Cooperative Trajectory Optimization in Target Search. IEEE Syst. J. 2022, 16, 4325–4333. [Google Scholar] [CrossRef]
- Dey, S.; Xu, H. Intelligent Distributed Swarm Control for Large-Scale Multi-UAV Systems: A Hierarchical Learning Approach. Electronics 2023, 12, 89. [Google Scholar] [CrossRef]
- Gao, R.; Wang, X. Rapid Deployment Method for Multi-Scene UAV Base Stations for Disaster Emergency Communications. Appl. Sci. 2023, 13, 10723. [Google Scholar] [CrossRef]
- Wu, X.; Li, Z.; Cao, X. Research on Unmanned Aerial Vehicle Path Planning for Carbon Emission Monitoring of Land-Side Heavy Vehicles in Ports. Appl. Sci. 2025, 15, 3616. [Google Scholar] [CrossRef]
- Nguyen, H.; Nguyen, K.; Sridharan, S.; Fookes, C. Aerial-Ground Person Re-ID. In Proceedings of the IEEE International Conference Multimedia Expo, Brisbane, Australia, 10–14 July 2023; Volume 2023, pp. 2585–2590. [Google Scholar] [CrossRef]
- Vasić, M.K.; Papić, V. Improving the Model for Person Detection in Aerial Image Sequences Using the Displacement Vector: A Search and Rescue Scenario. Drones 2022, 6, 19. [Google Scholar] [CrossRef]
- Syrotuck, W.G. An Introduction to Land Search Probabilities and Calculations; Arner Publications: Rome, NY, USA, 1975. [Google Scholar]
- Koester, R.J. Lost Person Behavior: A Search and Rescue; dbs Productions LLC: Charlottesville, VA, USA, 2008. [Google Scholar]
- Schimpl, M.; Moore, C.; Lederer, C.; Neuhaus, A.; Sambrook, J.; Danesh, J.; Ouwehand, W.; Daumer, M. Association Between Walking Speed and Age in Healthy, Free-Living Individuals Using Mobile Accelerometry—A Cross-Sectional Study. PLoS ONE 2011, 6, e23299. [Google Scholar] [CrossRef]
- Ning, B.; Han, Q.-L.; Zuo, Z.; Jin, J.; Zheng, J. Collective Behaviors of Mobile Robots Beyond the Nearest Neighbor Rules with Switching Topology. IEEE Trans. Cybern. 2018, 48, 1577–1590. [Google Scholar] [CrossRef] [PubMed]









| (rad) | |||||
|---|---|---|---|---|---|
| 0.518 | 1 | 0.276 | 0 | 0.938 | 0.312 | 
| (m/s) | (m/s) | (m) | |||
| 0.05 | 0.01 | 50 | 0.8 | 0.0815 | 10 | 
| Target Type (Age Span) | Children (0–12) | Teenagers (13–19) | Adults (19–60) | Seniors (60+) | 
|---|---|---|---|---|
| Priority | 0.8 | 0.7 | 0.5 | 0.65 | 
| Mean Detection Time (s) | |||
|---|---|---|---|
| Target Number | 1 | 2 | 3 | 
| Equal Priority (All 0.5) | 1175 | 808 | 1132 | 
| Non-Equal Priority (0.5, 0.5, 0.65, respectively) | 1201 | 745 | 1011 | 
| Mean Detection Time (s) | Standard Deviation (s) | |
|---|---|---|
| Proposed Method | 1197 | 209 | 
| Alternative Method | 1549 | 202 | 
| Disclaimer/Publisher’s Note: The statements, opinions and data contained in all publications are solely those of the individual author(s) and contributor(s) and not of MDPI and/or the editor(s). MDPI and/or the editor(s) disclaim responsibility for any injury to people or property resulting from any ideas, methods, instructions or products referred to in the content. | 
© 2025 by the authors. Licensee MDPI, Basel, Switzerland. This article is an open access article distributed under the terms and conditions of the Creative Commons Attribution (CC BY) license (https://creativecommons.org/licenses/by/4.0/).
Share and Cite
Wang, Z.; Benhabib, B. Concurrent Multi-Robot Search of Multiple Missing Persons in Urban Environments. Robotics 2025, 14, 157. https://doi.org/10.3390/robotics14110157
Wang Z, Benhabib B. Concurrent Multi-Robot Search of Multiple Missing Persons in Urban Environments. Robotics. 2025; 14(11):157. https://doi.org/10.3390/robotics14110157
Chicago/Turabian StyleWang, Zicheng, and Beno Benhabib. 2025. "Concurrent Multi-Robot Search of Multiple Missing Persons in Urban Environments" Robotics 14, no. 11: 157. https://doi.org/10.3390/robotics14110157
APA StyleWang, Z., & Benhabib, B. (2025). Concurrent Multi-Robot Search of Multiple Missing Persons in Urban Environments. Robotics, 14(11), 157. https://doi.org/10.3390/robotics14110157
 
        
 
                                                


 
       