Selective Complement Inhibition in Anti-p200 Pemphigoid: Immune Infiltrate Profiles and Therapeutic Implications Compared to Bullous Pemphigoid
Abstract
1. Introduction
2. Materials and Methods
2.1. Ethics Approval
2.2. Immunohistochemistry (IHC)
2.3. Complement Fixation Test (CFT)
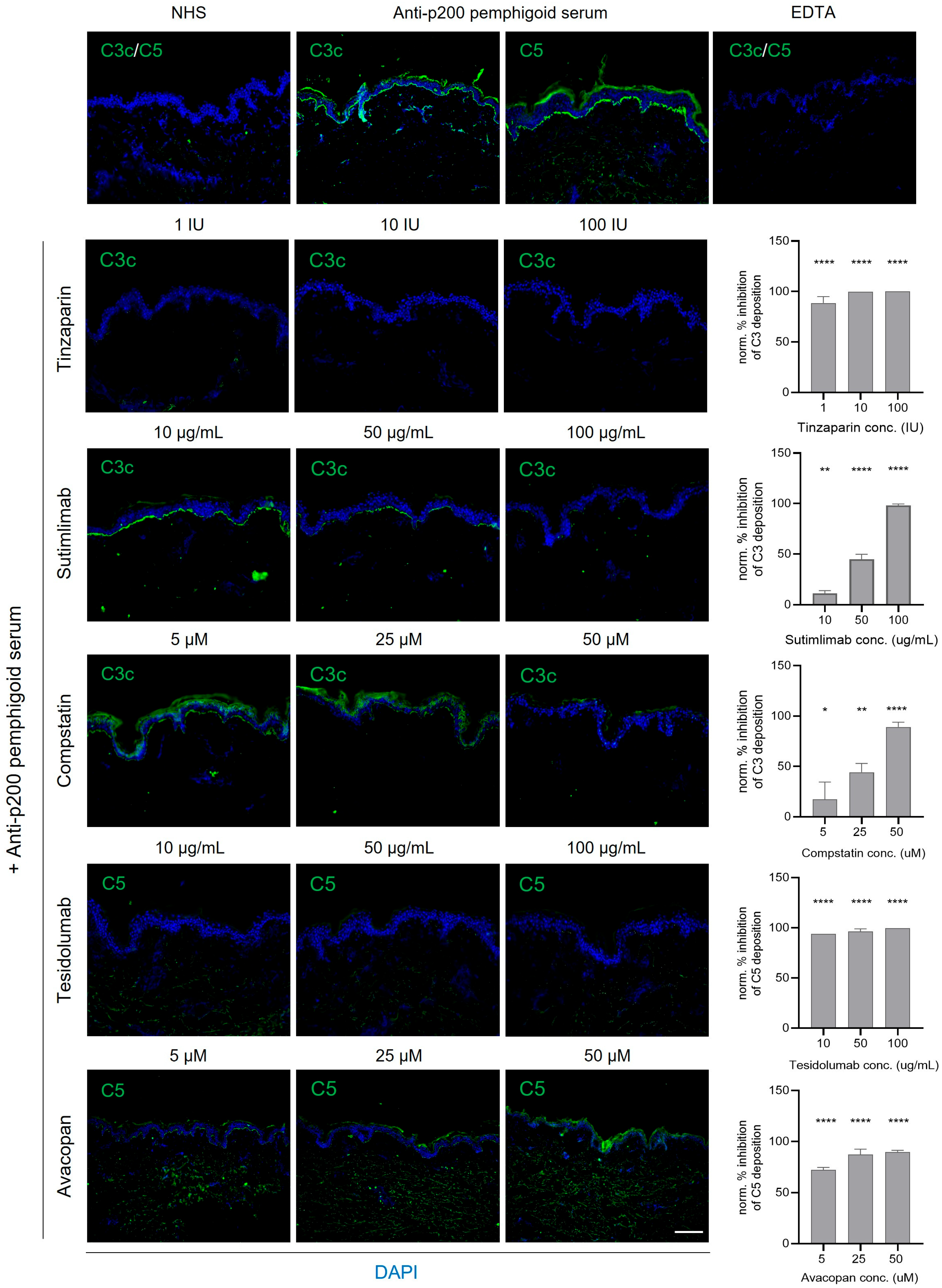
2.4. In Vitro Complement Inhibition
2.5. Statistical Analysis
3. Results
3.1. Neutrophils Predominate Among Inflammatory Infiltrates in Anti-p200 Pemphigoid Skin
3.2. C5a Receptors Are Expressed by Neutrophils in Anti-p200 Pemphigoid Skin
3.3. Sera from Anti-p200 Pemphigoid and BP Patients Fix Complement at the Cutaneous BMZ
3.4. Selective Complement Inhibitors Effectively Suppress Complement Deposition
4. Discussion
5. Conclusions
Author Contributions
Funding
Institutional Review Board Statement
Informed Consent Statement
Data Availability Statement
Acknowledgments
Conflicts of Interest
Abbreviations
| ANCA | antineutrophil cytoplasmic antibody |
| AIBD | autoimmune blistering disease |
| BMZ | basement membrane zone |
| BP | bullous pemphigoid |
| BPDAI | Bullous Pemphigoid Disease Area Index |
| CFT | complement fixation test |
| DEJ | dermal–epidermal junction |
| DIF | epidermolysis bullosa acquisita |
| FFPE | formalin-fixed, paraffin-embedded |
| H&E | hematoxylin and eosin |
| IF | immunofluorescence |
| IHC | immunohistochemistry |
| NHS | normal human serum |
| PNH | paroxysmal nocturnal hemoglobinuria |
| ROS | reactive oxygen species |
| RT | room temperature |
| SEM | standard error of the mean |
References
- Schmidt, E.; Kasperkiewicz, M.; Joly, P. Pemphigus. Lancet 2019, 394, 882–894. [Google Scholar] [CrossRef] [PubMed]
- Schmidt, E.; Zillikens, D. Pemphigoid Diseases. Lancet 2013, 381, 320–332. [Google Scholar] [CrossRef] [PubMed]
- Bieber, K.; Kridin, K.; Emtenani, S.; Boch, K.; Schmidt, E.; Ludwig, R.J. Milestones in Personalized Medicine in Pemphigus and Pemphigoid. Front. Immunol. 2020, 11, 591971. [Google Scholar] [CrossRef] [PubMed]
- Akbarialiabad, H.; Schmidt, E.; Patsatsi, A.; Lim, Y.L.; Mosam, A.; Tasanen, K.; Yamagami, J.; Daneshpazhooh, M.; De, D.; Cardones, A.R.G.; et al. Bullous Pemphigoid. Nat. Rev. Dis. Primers 2025, 11, 12. [Google Scholar] [CrossRef]
- Egami, S.; Yamagami, J.; Amagai, M. Autoimmune Bullous Skin Diseases, Pemphigus and Pemphigoid. J. Allergy Clin. Immunol. 2020, 145, 1031–1047. [Google Scholar] [CrossRef]
- Kasperkiewicz, M.; Pigors, M.; Holtsche, M.M.; Goletz, S.; Schmidt, E. Anti-P200 Pemphigoid. Br. J. Dermatol. 2025, 194, 10–17. [Google Scholar] [CrossRef]
- Dainichi, T.; Kurono, S.; Ohyama, B.; Ishii, N.; Sanzen, N.; Hayashi, M.; Shimono, C.; Taniguchi, Y.; Koga, H.; Karashima, T.; et al. Anti-Laminin Gamma-1 Pemphigoid. Proc. Natl. Acad. Sci. USA 2009, 106, 2800–2805. [Google Scholar] [CrossRef]
- Goletz, S.; Pigors, M.; Lari, T.R.; Hammers, C.M.; Wang, Y.; Emtenani, S.; Aumailley, M.; Holtsche, M.M.; Stang, F.H.; Weyers, I.; et al. Laminin Beta4 Is a Constituent of the Cutaneous Basement Membrane Zone and Additional Autoantigen of Anti-P200 Pemphigoid. J. Am. Acad. Dermatol. 2024, 90, 790–797. [Google Scholar] [CrossRef]
- Zillikens, D.; Kawahara, Y.; Ishiko, A.; Shimizu, H.; Mayer, J.; Rank, C.V.; Liu, Z.; Giudice, G.J.; Tran, H.H.; Marinkovich, M.P.; et al. A Novel Subepidermal Blistering Disease with Autoantibodies to a 200-Kda Antigen of the Basement Membrane Zone. J. Investig. Dermatol. 1996, 106, 465–470. [Google Scholar] [CrossRef]
- van Beek, N.; Holtsche, M.M.; Atefi, I.; Olbrich, H.; Schmitz, M.J.; Pruessmann, J.; Vorobyev, A.; Schmidt, E. State-of-the-Art Diagnosis of Autoimmune Blistering Diseases. Front. Immunol. 2024, 15, 1363032. [Google Scholar] [CrossRef]
- Goletz, S.; Probst, C.; Komorowski, L.; Radzimski, C.; Mindorf, S.; Holtsche, M.M.; Pigors, M.; van Beek, N.; Zillikens, D.; Schlumberger, W.; et al. Sensitive and Specific Assay for the Serological Diagnosis of Anti-P200 Pemphigoid Based on the Recombinant Laminin Beta4 Subunit. Br. J. Dermatol. 2024, 191, 140–141. [Google Scholar] [CrossRef]
- Kridin, K.; Ahmed, A.R. Anti-p200 Pemphigoid: A Systematic Review. Front. Immunol. 2019, 10, 2466. [Google Scholar] [CrossRef]
- Holtsche, M.M.; Goletz, S.; Zillikens, D. Anti-P200 Pemphigoid. Hautarzt 2019, 70, 271–276. [Google Scholar] [CrossRef]
- Papara, C.; Karsten, C.M.; Ujiie, H.; Schmidt, E.; Schmidt-Jimenez, L.F.; Baican, A.; Freire, P.C.; Izumi, K.; Bieber, K.; Peipp, M.; et al. The Relevance of Complement in Pemphigoid Diseases: A Critical Appraisal. Front. Immunol. 2022, 13, 973702. [Google Scholar] [CrossRef] [PubMed]
- Kasperkiewicz, M.; Lai, O.; Kim, G.; DeClerck, B.; Woodley, D.T.; Zillikens, D.; Recke, A. Immunoglobulin and Complement Immunohistochemistry on Paraffin Sections in Autoimmune Bullous Diseases: A Systematic Review and Meta-Analysis. Am. J. Dermatopathol. 2021, 43, 689–699. [Google Scholar] [CrossRef] [PubMed]
- Pfaltz, K.; Mertz, K.; Rose, C.; Scheidegger, P.; Pfaltz, M.; Kempf, W. C3d Immunohistochemistry on Formalin-Fixed Tissue Is a Valuable Tool in the Diagnosis of Bullous Pemphigoid of the Skin. J. Cutan. Pathol. 2010, 37, 654–658. [Google Scholar] [CrossRef]
- Holtsche, M.M.; van Beek, N.; Schmidt, E.; Rose, C. C4d Staining as a Diagnostic Marker in Anti-P200 Pemphigoid. Clin. Exp. Dermatol. 2025, 50, 1658–1660. [Google Scholar] [CrossRef]
- Groth, S.; Recke, A.; Vafia, K.; Ludwig, R.J.; Hashimoto, T.; Zillikens, D.; Schmidt, E. Development of a Simple Enzyme-Linked Immunosorbent Assay for the Detection of Autoantibodies in Anti-P200 Pemphigoid. Br. J. Dermatol. 2011, 164, 76–82. [Google Scholar] [CrossRef]
- Emtenani, S.; Holtsche, M.M.; Stahlkopf, R.; Seiler, D.L.; Burn, T.; Liu, H.; Parker, M.; Yilmaz, K.; Dikmen, H.O.; Lang, M.H.; et al. Differential Expression of C5ar1 and C5ar2 in Innate and Adaptive Immune Cells Located in Early Skin Lesions of Bullous Pemphigoid Patients. Front. Immunol. 2022, 13, 942493. [Google Scholar] [CrossRef]
- Gutjahr, A.; Heck, F.; Emtenani, S.; Hammers, A.K.; Hundt, J.E.; Muck, P.; Siegel, D.L.; Schmidt, E.; Stanley, J.R.; Zillikens, D.; et al. Bullous Pemphigoid Autoantibody-Mediated Complement Fixation is Abolished by the Low-Molecular-Weight Heparin Tinzaparin Sodium. Br. J. Dermatol. 2019, 181, 593–594. [Google Scholar] [CrossRef] [PubMed]
- Jankaskova, J.; Horvath, O.N.; Varga, R.; Ruzicka, T.; Sardy, M. Complement Fixation Test: An Update of an Old Method for Diagnosis of Bullous Pemphigoid. Acta Derm. Venereol. 2016, 96, 197–201. [Google Scholar] [CrossRef]
- Meijer, J.M.; Diercks, G.F.; Schmidt, E.; Pas, H.H.; Jonkman, M.F. Laboratory Diagnosis and Clinical Profile of Anti-P200 Pemphigoid. JAMA Dermatol. 2016, 152, 897–904. [Google Scholar] [CrossRef]
- Stander, S.; Hammers, C.M.; Vorobyev, A.; Schmidt, E.; Zillikens, D.; Ghorbanalipoor, S.; Bieber, K.; Ludwig, R.J.; Kridin, K. The Impact of Lesional Inflammatory Cellular Infiltrate on the Phenotype of Bullous Pemphigoid. J. Eur. Acad. Dermatol. Venereol. 2021, 35, 1702–1711. [Google Scholar] [CrossRef] [PubMed]
- Rose, C.; Weyers, W.; Denisjuk, N.; Hillen, U.; Zillikens, D.; Shimanovich, I. Histopathology of Anti-P200 Pemphigoid. Am. J. Dermatopathol. 2007, 29, 119–124. [Google Scholar] [CrossRef] [PubMed]
- Liu, Z.; Giudice, G.J.; Swartz, S.J.; Fairley, J.A.; Till, G.O.; Troy, J.L.; Diaz, L.A. The Role of Complement in Experimental Bullous Pemphigoid. J. Clin. Investig. 1995, 95, 1539–1544. [Google Scholar] [CrossRef]
- Nelson, K.C.; Zhao, M.; Schroeder, P.R.; Li, N.; Wetsel, R.A.; Diaz, L.A.; Liu, Z. Role of Different Pathways of the Complement Cascade in Experimental Bullous Pemphigoid. J. Clin. Investig. 2006, 116, 2892–2900. [Google Scholar] [CrossRef]
- Karsten, C.M.; Beckmann, T.; Holtsche, M.M.; Tillmann, J.; Tofern, S.; Schulze, F.S.; Heppe, E.N.; Ludwig, R.J.; Zillikens, D.; Konig, I.R.; et al. Tissue Destruction in Bullous Pemphigoid Can Be Complement Independent and May Be Mitigated by C5ar2. Front. Immunol. 2018, 9, 488. [Google Scholar] [CrossRef] [PubMed]
- Koga, H.; Ishii, N.; Dainichi, T.; Tsuruta, D.; Hamada, T.; Ohata, C.; Karashima, T.; Furumura, M.; Hashimoto, T. An Attempt to Develop Mouse Model for Anti-Laminin Gamma1 Pemphigoid. J. Dermatol. Sci. 2013, 70, 108–115. [Google Scholar] [CrossRef]
- Vafia, K.; Groth, S.; Beckmann, T.; Hirose, M.; Dworschak, J.; Recke, A.; Ludwig, R.J.; Hashimoto, T.; Zillikens, D.; Schmidt, E. Pathogenicity of Autoantibodies in Anti-P200 Pemphigoid. PLoS ONE 2012, 7, e41769. [Google Scholar] [CrossRef]
- Romeijn, T.R.; Jonkman, M.F.; Knoppers, C.; Pas, H.H.; Diercks, G.F. Complement in Bullous Pemphigoid: Results from a Large Observational Study. Br. J. Dermatol. 2017, 176, 517–519. [Google Scholar] [CrossRef]
- Yamada, H.; Hashimoto, T.; Nishikawa, T. IgG Subclasses of Intercellular and Basement Membrane Zone Antibodies: The Relationship to the Capability of Complement Fixation. J. Investig. Dermatol. 1989, 92, 585–587. [Google Scholar] [CrossRef] [PubMed]
- Giang, J.; van Doorn, M.B.A.; Diercks, G.F.H.; de Cordoba, S.R.; van den Bosch, T.P.P.; Schreurs, M.W.J.; Poppelaars, F.; Damman, J. Successful Pharmacological Intervention at Different Levels of the Complement System in an In Vitro Complement Fixation Model for Bullous Pemphigoid. Exp. Dermatol. 2023, 32, 632–640. [Google Scholar] [CrossRef] [PubMed]
- Qiao, P.; Luo, Y.X.; Zhi, D.L.; Wang, G.; Dang, E.L. Blockade of Complement Activation in Bullous Pemphigoid by Using Recombinant Cd55-Cd46 Fusion Protein. Chin. Med. J. 2021, 134, 864–866. [Google Scholar] [CrossRef]
- Kasprick, A.; Holtsche, M.M.; Rose, E.L.; Hussain, S.; Schmidt, E.; Petersen, F.; Panicker, S.; Ludwig, R.J. The Anti-C1s Antibody Tnt003 Prevents Complement Activation in the Skin Induced by Bullous Pemphigoid Autoantibodies. J. Investig. Dermatol. 2018, 138, 458–461. [Google Scholar] [CrossRef]
- Miyakawa, Y.; Sato, E.; Ogawa, Y.; Nishimura, J.I.; Nishimi, M.; Kawaguchi, O.; Tahara, S.; Yamaguchi, M. Long-Term Safety Profile of Sutimlimab in Adult Japanese Patients with Cold Agglutinin Disease. Int. J. Hematol. 2024, 120, 656–664. [Google Scholar] [CrossRef]
- Freire, P.C.; Munoz, C.H.; Derhaschnig, U.; Schoergenhofer, C.; Firbas, C.; Parry, G.C.; Panicker, S.; Gilbert, J.C.; Stingl, G.; Jilma, B.; et al. Specific Inhibition of the Classical Complement Pathway Prevents C3 Deposition Along the Dermal-Epidermal Junction in Bullous Pemphigoid. J. Investig. Dermatol. 2019, 139, 2417–2424.e2412. [Google Scholar] [CrossRef]
- Lamers, C.; Mastellos, D.C.; Ricklin, D.; Lambris, J.D. Compstatins: The Dawn of Clinical C3-Targeted Complement Inhibition. Trends Pharmacol. Sci. 2022, 43, 629–640. [Google Scholar] [CrossRef]
- de Castro, C.; Grossi, F.; Weitz, I.C.; Maciejewski, J.; Sharma, V.; Roman, E.; Brodsky, R.A.; Tan, L.; Di Casoli, C.; El Mehdi, D.; et al. C3 Inhibition with Pegcetacoplan in Subjects with Paroxysmal Nocturnal Hemoglobinuria Treated with Eculizumab. Am. J. Hematol. 2020, 95, 1334–1343. [Google Scholar] [CrossRef]
- Nishimura, J.I.; Ando, K.; Masuko, M.; Noji, H.; Ito, Y.; Mayer, J.; Griskevicius, L.; Bucher, C.; Mullershausen, F.; Gergely, P.; et al. Tesidolumab (Lfg316) for Treatment of C5-Variant Patients with Paroxysmal Nocturnal Hemoglobinuria. Haematologica 2022, 107, 1483–1488. [Google Scholar] [CrossRef]
- Sadik, C.D.; Rashid, H.; Hammers, C.M.; Diercks, G.F.H.; Weidinger, A.; Beissert, S.; Schauer, F.; Fettiplace, J.; Thaci, D.; Ngai, Y.; et al. Evaluation of Nomacopan for Treatment of Bullous Pemphigoid: A Phase 2a Nonrandomized Controlled Trial. JAMA Dermatol. 2022, 158, 641–649. [Google Scholar] [CrossRef] [PubMed]
- Passeron, T.; Fontas, E.; Boye, T.; Richard, M.A.; Delaporte, E.; Dereure, O. Treatment of Bullous Pemphigoid with Avdoralimab: Multicenter, Randomized, Open-Labeled Phase 2 Study. JID Innov. 2024, 4, 100307. [Google Scholar] [CrossRef]





Disclaimer/Publisher’s Note: The statements, opinions and data contained in all publications are solely those of the individual author(s) and contributor(s) and not of MDPI and/or the editor(s). MDPI and/or the editor(s) disclaim responsibility for any injury to people or property resulting from any ideas, methods, instructions or products referred to in the content. |
© 2026 by the authors. Licensee MDPI, Basel, Switzerland. This article is an open access article distributed under the terms and conditions of the Creative Commons Attribution (CC BY) license.
Share and Cite
Emtenani, S.; Rastegar Lari, T.; Kiehne, C.; van Beek, N.; Holtsche, M.M.; Schmidt, E. Selective Complement Inhibition in Anti-p200 Pemphigoid: Immune Infiltrate Profiles and Therapeutic Implications Compared to Bullous Pemphigoid. Biomolecules 2026, 16, 182. https://doi.org/10.3390/biom16020182
Emtenani S, Rastegar Lari T, Kiehne C, van Beek N, Holtsche MM, Schmidt E. Selective Complement Inhibition in Anti-p200 Pemphigoid: Immune Infiltrate Profiles and Therapeutic Implications Compared to Bullous Pemphigoid. Biomolecules. 2026; 16(2):182. https://doi.org/10.3390/biom16020182
Chicago/Turabian StyleEmtenani, Shirin, Tina Rastegar Lari, Charlotte Kiehne, Nina van Beek, Maike M. Holtsche, and Enno Schmidt. 2026. "Selective Complement Inhibition in Anti-p200 Pemphigoid: Immune Infiltrate Profiles and Therapeutic Implications Compared to Bullous Pemphigoid" Biomolecules 16, no. 2: 182. https://doi.org/10.3390/biom16020182
APA StyleEmtenani, S., Rastegar Lari, T., Kiehne, C., van Beek, N., Holtsche, M. M., & Schmidt, E. (2026). Selective Complement Inhibition in Anti-p200 Pemphigoid: Immune Infiltrate Profiles and Therapeutic Implications Compared to Bullous Pemphigoid. Biomolecules, 16(2), 182. https://doi.org/10.3390/biom16020182

