Lysyl Oxidase Mediates Proliferation and Differentiation in the Esophageal Epithelium
Abstract
1. Introduction
2. Materials and Methods
2.1. Cell Line and Monolayer
2.2. Lentivirus-Mediated Gene Transfer
2.3. WST-1 Assay for Cell Viability and Proliferation
2.4. Three-Dimensional Esophageal Organoid Culture
2.5. Quantitative Reverse Transcription-Polymerase Chain Reaction
2.6. Western Blot
2.7. Immunohistochemistry and Immunofluorescence
2.8. RNA Sequencing and Gene Expression Analysis
2.9. Murine Model
2.10. Statistical Analysis
3. Results
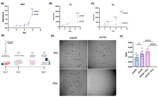
3.1. LOX Knockdown Decreases Proliferative Capacity and Organoid Formation Capacity of Esophageal Epithelium

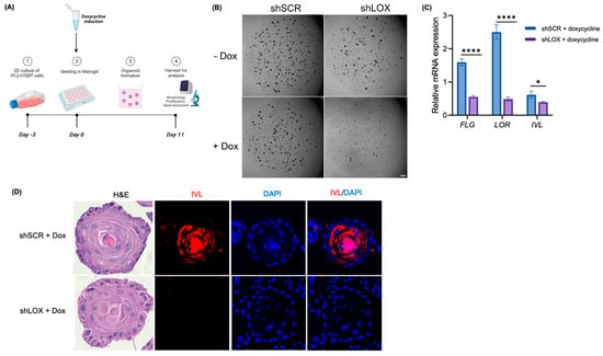
3.2. LOX Knockdown Decreases Epithelial Differentiation In Vitro

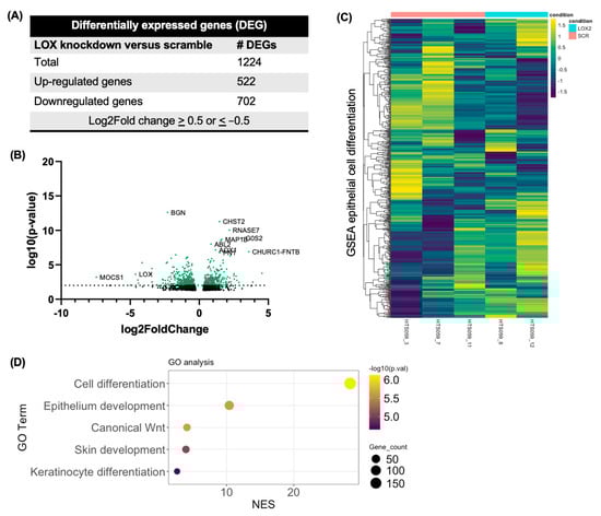
3.3. RNA Sequencing of Epithelial Cells with LOX Knockdown Reveals Alterations in Epithelial Differentiation
3.4. Novel Murine Model of Epithelial Lox Knockout Demonstrates Altered Esophageal Proliferation and Differentiation
4. Discussion
5. Conclusions
Supplementary Materials
Author Contributions
Funding
Institutional Review Board Statement
Informed Consent Statement
Data Availability Statement
Acknowledgments
Conflicts of Interest
References
- Busslinger, G.A.; Weusten, B.L.A.; Bogte, A.; Begthel, H.; Brosens, L.A.A.; Clevers, H. Human Gastrointestinal Epithelia of the Esophagus, Stomach, and Duodenum Resolved at Single-Cell Resolution. Cell Rep. 2021, 34, 108819. [Google Scholar] [CrossRef] [PubMed]
- Rosekrans, S.L.; Baan, B.; Muncan, V.; van den Brink, G.R. Esophageal Development and Epithelial Homeostasis. Am. J. Physiol. Gastrointest. Liver Physiol. 2015, 309, G216–G228. [Google Scholar] [CrossRef] [PubMed]
- Takahashi, Y.; Fukui, T.; Kishimoto, M.; Suzuki, R.; Mitsuyama, T.; Sumimoto, K.; Okazaki, T.; Sakao, M.; Sakaguchi, Y.; Yoshida, K.; et al. Phosphorylation of Smad2/3 at the Specific Linker Threonine Residue Indicates Slow-Cycling Esophageal Stem-like Cells before Re-Entry to the Cell Cycle. Dis. Esophagus 2016, 29, 107–115. [Google Scholar] [CrossRef] [PubMed]
- Macara, I.G.; Guyer, R.; Richardson, G.; Huo, Y.; Ahmed, S.M. Epithelial Homeostasis. Curr. Biol. 2014, 24, R815–R825. [Google Scholar] [CrossRef]
- Messier, B.; Leblond, C.P. Cell Proliferation and Migration as Revealed by Radioautography after Injection of Thymidine-H3 into Male Rats and Mice. Am. J. Anat. 1960, 106, 247–285. [Google Scholar] [CrossRef] [PubMed]
- Al Yassin, T.M.; Toner, P.G. Fine Structure of Squamous Epitheilum and Submucosal Glands of Human Oesophagus. J. Anat. 1977, 123, 705–721. [Google Scholar]
- Blevins, C.H.; Iyer, P.G.; Vela, M.F.; Katzka, D.A. The Esophageal Epithelial Barrier in Health and Disease. Clin. Gastroenterol. Hepatol. 2018, 16, 608–617. [Google Scholar] [CrossRef]
- Orlando, R.C. Pathophysiology of Gastroesophageal Reflux Disease. J. Clin. Gastroenterol. 2008, 42, 584–588. [Google Scholar] [CrossRef]
- Rochman, M.; Azouz, N.P.; Rothenberg, M.E. Epithelial Origin of Eosinophilic Esophagitis. J. Allergy Clin. Immunol. 2018, 142, 10–23. [Google Scholar] [CrossRef]
- Collins, M.H. Histopathologic Features of Eosinophilic Esophagitis. Gastrointest. Endosc. Clin. N. Am. 2008, 18, 59–71. [Google Scholar] [CrossRef]
- Jankowski, J.A.; Wright, N.A.; Meltzer, S.J.; Triadafilopoulos, G.; Geboes, K.; Casson, A.G.; Kerr, D.; Young, L.S. Molecular Evolution of the Metaplasia-Dysplasia-Adenocarcinoma Sequence in the Esophagus. Am. J. Pathol. 1999, 154, 965–973. [Google Scholar] [CrossRef] [PubMed]
- Kunze, B.; Wein, F.; Fang, H.-Y.; Anand, A.; Baumeister, T.; Strangmann, J.; Gerland, S.; Ingermann, J.; Münch, N.S.; Wiethaler, M.; et al. Notch Signaling Mediates Differentiation in Barrett’s Esophagus and Promotes Progression to Adenocarcinoma. Gastroenterology 2020, 159, 575–590. [Google Scholar] [CrossRef]
- Yang, N.; Cao, D.-F.; Yin, X.-X.; Zhou, H.-H.; Mao, X.-Y. Lysyl Oxidases: Emerging Biomarkers and Therapeutic Targets for Various Diseases. Biomed. Pharmacother. 2020, 131, 110791. [Google Scholar] [CrossRef]
- Mäki, J.M.; Sormunen, R.; Lippo, S.; Kaarteenaho-Wiik, R.; Soininen, R.; Myllyharju, J. Lysyl Oxidase Is Essential for Normal Development and Function of the Respiratory System and for the Integrity of Elastic and Collagen Fibers in Various Tissues. Am. J. Pathol. 2005, 167, 927–936. [Google Scholar] [CrossRef]
- Warburton, D.; Shi, W. Lo, and the Niche Is Knit: Lysyl Oxidase Activity and Maintenance of Lung, Aorta, and Skin Integrity. Am. J. Pathol. 2005, 167, 921–922. [Google Scholar] [CrossRef]
- Mäki, J.M.; Räsänen, J.; Tikkanen, H.; Sormunen, R.; Mäkikallio, K.; Kivirikko, K.I.; Soininen, R. Inactivation of the Lysyl Oxidase Gene Lox Leads to Aortic Aneurysms, Cardiovascular Dysfunction, and Perinatal Death in Mice. Circulation 2002, 106, 2503–2509. [Google Scholar] [CrossRef] [PubMed]
- Mäki, J.M. Lysyl Oxidases in Mammalian Development and Certain Pathological Conditions. Histol. Histopathol. 2009, 24, 651–660. [Google Scholar]
- Bouez, C.; Reynaud, C.; Noblesse, E.; Thépot, A.; Gleyzal, C.; Kanitakis, J.; Perrier, E.; Damour, O.; Sommer, P. The Lysyl Oxidase LOX Is Absent in Basal and Squamous Cell Carcinomas and Its Knockdown Induces an Invading Phenotype in a Skin Equivalent Model. Clin. Cancer Res. 2006, 12, 1463–1469. [Google Scholar] [CrossRef] [PubMed]
- Farhat, A.; Ferns, G.A.; Ashrafi, K.; Arjmand, M.-H. Lysyl Oxidase Mechanisms to Mediate Gastrointestinal Cancer Progression. Gastrointest. Tumors 2021, 8, 33–40. [Google Scholar] [CrossRef]
- Lucero, H.A.; Ravid, K.; Grimsby, J.L.; Rich, C.B.; DiCamillo, S.J.; Mäki, J.M.; Myllyharju, J.; Kagan, H.M. Lysyl Oxidase Oxidizes Cell Membrane Proteins and Enhances the Chemotactic Response of Vascular Smooth Muscle Cells. J. Biol. Chem. 2008, 283, 24103–24117. [Google Scholar] [CrossRef]
- Laczko, R.; Csiszar, K. Lysyl Oxidase (LOX): Functional Contributions to Signaling Pathways. Biomolecules 2020, 10, 1093. [Google Scholar] [CrossRef] [PubMed]
- Trackman, P.C. Enzymatic and Non-Enzymatic Functions of the Lysyl Oxidase Family in Bone. Matrix Biol. 2016, 52–54, 7–18. [Google Scholar] [CrossRef]
- Chen, W.; Yang, A.; Jia, J.; Popov, Y.V.; Schuppan, D.; You, H. Lysyl Oxidase (LOX) Family Members: Rationale and Their Potential as Therapeutic Targets for Liver Fibrosis. Hepatology 2020, 72, 729–741. [Google Scholar] [CrossRef]
- Le Provost, G.S.; Debret, R.; Cenizo, V.; Aimond, G.; Pez, F.; Kaniewski, B.; André, V.; Sommer, P. Lysyl Oxidase Silencing Impairs Keratinocyte Differentiation in a Reconstructed-Epidermis Model. Exp. Dermatol. 2010, 19, 1080–1087. [Google Scholar] [CrossRef]
- Sasaki, M.; Hara, T.; Wang, J.X.; Zhou, Y.; Kennedy, K.V.; Umeweni, C.N.; Alston, M.A.; Spergel, Z.C.; Ishikawa, S.; Teranishi, R.; et al. Lysyl Oxidase Regulates Epithelial Differentiation and Barrier Integrity in Eosinophilic Esophagitis. Cell. Mol. Gastroenterol. Hepatol. 2024, 17, 923–937. [Google Scholar] [CrossRef]
- Harada, H.; Nakagawa, H.; Oyama, K.; Takaoka, M.; Andl, C.D.; Jacobmeier, B.; von Werder, A.; Enders, G.H.; Opitz, O.G.; Rustgi, A.K. Telomerase Induces Immortalization of Human Esophageal Keratinocytes without P16INK4a Inactivation. Mol. Cancer Res. 2003, 1, 729–738. [Google Scholar]
- Nakagawa, H.; Kasagi, Y.; Karakasheva, T.A.; Hara, T.; Aaron, B.; Shimonosono, M.; Kijima, T.; Giroux, V.; Bailey, D.; Wilkins, B.; et al. Modeling Epithelial Homeostasis and Reactive Epithelial Changes in Human and Murine Three-Dimensional Esophageal Organoids. Curr. Protoc. Stem Cell Biol. 2020, 52, e106. [Google Scholar] [CrossRef]
- Kasagi, Y.; Chandramouleeswaran, P.M.; Whelan, K.A.; Tanaka, K.; Giroux, V.; Sharma, M.; Wang, J.; Benitez, A.J.; DeMarshall, M.; Tobias, J.W.; et al. The Esophageal Organoid System Reveals Functional Interplay between Notch and Cytokines in Reactive Epithelial Changes. Cell. Mol. Gastroenterol. Hepatol. 2018, 5, 333–352. [Google Scholar] [CrossRef]
- Muir, A.B.; Lim, D.M.; Benitez, A.J.; Modayur Chandramouleeswaran, P.; Lee, A.J.; Ruchelli, E.D.; Spergel, J.M.; Wang, M.-L. Esophageal Epithelial and Mesenchymal Cross-Talk Leads to Features of Epithelial to Mesenchymal Transition in Vitro. Exp. Cell Res. 2013, 319, 850–859. [Google Scholar] [CrossRef]
- Muir, A.B.; Dods, K.; Noah, Y.; Toltzis, S.; Chandramouleeswaran, P.M.; Lee, A.; Benitez, A.; Bedenbaugh, A.; Falk, G.W.; Wells, R.G.; et al. Esophageal Epithelial Cells Acquire Functional Characteristics of Activated Myofibroblasts after Undergoing an Epithelial to Mesenchymal Transition. Exp. Cell Res. 2015, 330, 102–110. [Google Scholar] [CrossRef]
- Bray, N.L.; Pimentel, H.; Melsted, P.; Pachter, L. Near-Optimal Probabilistic RNA-Seq Quantification. Nat. Biotechnol. 2016, 34, 525–527. [Google Scholar] [CrossRef]
- Schaefer, C.F.; Anthony, K.; Krupa, S.; Buchoff, J.; Day, M.; Hannay, T.; Buetow, K.H. PID: The Pathway Interaction Database. Nucleic Acids Res. 2009, 37, D674–D679. [Google Scholar] [CrossRef]
- Alexa, A.; Rahnenfuhrer, J. TopGO: Enrichment Analysis for Gene Ontology, R Package Version 2.58.0; Bioconductor: Boston, MA, USA, 2024. [Google Scholar]
- Subramanian, A.; Tamayo, P.; Mootha, V.K.; Mukherjee, S.; Ebert, B.L.; Gillette, M.A.; Paulovich, A.; Pomeroy, S.L.; Golub, T.R.; Lander, E.S.; et al. Gene Set Enrichment Analysis: A Knowledge-Based Approach for Interpreting Genome-Wide Expression Profiles. Proc. Natl. Acad. Sci. USA 2005, 102, 15545–15550. [Google Scholar] [CrossRef]
- Mootha, V.K.; Lindgren, C.M.; Eriksson, K.-F.; Subramanian, A.; Sihag, S.; Lehar, J.; Puigserver, P.; Carlsson, E.; Ridderstråle, M.; Laurila, E.; et al. PGC-1alpha-Responsive Genes Involved in Oxidative Phosphorylation Are Coordinately Downregulated in Human Diabetes. Nat. Genet. 2003, 34, 267–273. [Google Scholar] [CrossRef]
- Qin, W.; Dion, S.L.; Kutny, P.M.; Zhang, Y.; Cheng, A.W.; Jillette, N.L.; Malhotra, A.; Geurts, A.M.; Chen, Y.-G.; Wang, H. Efficient CRISPR/Cas9-Mediated Genome Editing in Mice by Zygote Electroporation of Nuclease. Genetics 2015, 200, 423–430. [Google Scholar] [CrossRef]
- Tamari, T.; Ikeda, Y.; Morimoto, K.; Kobayashi, K.; Mizuno-Iijima, S.; Ayabe, S.; Kuno, A.; Mizuno, S.; Yoshiki, A. A Universal Method for Generating Knockout Mice in Multiple Genetic Backgrounds Using Zygote Electroporation. Biol. Open 2023, 12, bio059970. [Google Scholar] [CrossRef]
- Liburkin-Dan, T.; Toledano, S.; Neufeld, G. Lysyl Oxidase Family Enzymes and Their Role in Tumor Progression. Int. J. Mol. Sci. 2022, 23, 6249. [Google Scholar] [CrossRef]
- Li, J.; Wang, X.; Liu, R.; Zi, J.; Li, Y.; Li, Z.; Xiong, W. Lysyl Oxidase (LOX) Family Proteins: Key Players in Breast Cancer Occurrence and Progression. J. Cancer 2024, 15, 5230–5243. [Google Scholar] [CrossRef]
- Dai, Y.; Zhang, X.; Ou, Y.; Zou, L.; Zhang, D.; Yang, Q.; Qin, Y.; Du, X.; Li, W.; Yuan, Z.; et al. Anoikis Resistance--Protagonists of Breast Cancer Cells Survive and Metastasize after ECM Detachment. Cell Commun. Signal. 2023, 21, 190. [Google Scholar] [CrossRef]
- Tang, H.; Leung, L.; Saturno, G.; Viros, A.; Smith, D.; Di Leva, G.; Morrison, E.; Niculescu-Duvaz, D.; Lopes, F.; Johnson, L.; et al. Lysyl Oxidase Drives Tumour Progression by Trapping EGF Receptors at the Cell Surface. Nat. Commun. 2017, 8, 14909. [Google Scholar] [CrossRef]
- Lewinska, M.; Zhuravleva, E.; Satriano, L.; Martinez, M.B.; Bhatt, D.K.; Oliveira, D.V.N.P.; Antoku, Y.; Keggenhoff, F.L.; Castven, D.; Marquardt, J.U.; et al. Fibroblast-Derived Lysyl Oxidase Increases Oxidative Phosphorylation and Stemness in Cholangiocarcinoma. Gastroenterology 2024, 166, 886–901.e7. [Google Scholar] [CrossRef] [PubMed]
- Laky, K.; Frischmeyer-Guerrerio, P.A. Development and Dysfunction of Structural Cells in Eosinophilic Esophagitis. J. Allergy Clin. Immunol. 2024, 153, 1485–1499. [Google Scholar] [CrossRef] [PubMed]
- Whelan, K.A.; Godwin, B.C.; Wilkins, B.; Elci, O.U.; Benitez, A.; DeMarshall, M.; Sharma, M.; Gross, J.; Klein-Szanto, A.J.; Liacouras, C.A.; et al. Persistent Basal Cell Hyperplasia Is Associated with Clinical and Endoscopic Findings in Patients with Histologically Inactive Eosinophilic Esophagitis. Clin. Gastroenterol. Hepatol. 2020, 18, 1475–1482.e1. [Google Scholar] [CrossRef] [PubMed]
- Kasagi, Y.; Dods, K.; Wang, J.X.; Chandramouleeswaran, P.M.; Benitez, A.J.; Gambanga, F.; Kluger, J.; Ashorobi, T.; Gross, J.; Tobias, J.W.; et al. Fibrostenotic Eosinophilic Esophagitis Might Reflect Epithelial Lysyl Oxidase Induction by Fibroblast-Derived TNF-α. J. Allergy Clin. Immunol. 2019, 144, 171–182. [Google Scholar] [CrossRef]
- Rochman, M.; Wen, T.; Kotliar, M.; Dexheimer, P.J.; Ben-Baruch Morgenstern, N.; Caldwell, J.M.; Lim, H.-W.; Rothenberg, M.E. Single-Cell RNA-Seq of Human Esophageal Epithelium in Homeostasis and Allergic Inflammation. JCI Insight 2022, 7, e159093. [Google Scholar] [CrossRef]
- Gabay Yehezkely, R.; Zaffryar-Eilot, S.; Kaganovsky, A.; Fainshtain Malka, N.; Aviram, R.; Livneh, I.; Hasson, P. Intracellular Role for the Matrix-Modifying Enzyme Lox in Regulating Transcription Factor Subcellular Localization and Activity in Muscle Regeneration. Dev. Cell 2020, 53, 406–417.e5. [Google Scholar] [CrossRef]


Disclaimer/Publisher’s Note: The statements, opinions and data contained in all publications are solely those of the individual author(s) and contributor(s) and not of MDPI and/or the editor(s). MDPI and/or the editor(s) disclaim responsibility for any injury to people or property resulting from any ideas, methods, instructions or products referred to in the content. |
© 2024 by the authors. Licensee MDPI, Basel, Switzerland. This article is an open access article distributed under the terms and conditions of the Creative Commons Attribution (CC BY) license (https://creativecommons.org/licenses/by/4.0/).
Share and Cite
Kennedy, K.V.; Wang, J.X.; McMillan, E.; Zhou, Y.; Teranishi, R.; Semeao, A.; Mirchandani, L.; Umeweni, C.N.; Dhakal, D.; Baccarella, A.; et al. Lysyl Oxidase Mediates Proliferation and Differentiation in the Esophageal Epithelium. Biomolecules 2024, 14, 1560. https://doi.org/10.3390/biom14121560
Kennedy KV, Wang JX, McMillan E, Zhou Y, Teranishi R, Semeao A, Mirchandani L, Umeweni CN, Dhakal D, Baccarella A, et al. Lysyl Oxidase Mediates Proliferation and Differentiation in the Esophageal Epithelium. Biomolecules. 2024; 14(12):1560. https://doi.org/10.3390/biom14121560
Chicago/Turabian StyleKennedy, Kanak V., Joshua X. Wang, Emily McMillan, Yusen Zhou, Ryugo Teranishi, Ann Semeao, Leena Mirchandani, Chizoba N. Umeweni, Diya Dhakal, Alyssa Baccarella, and et al. 2024. "Lysyl Oxidase Mediates Proliferation and Differentiation in the Esophageal Epithelium" Biomolecules 14, no. 12: 1560. https://doi.org/10.3390/biom14121560
APA StyleKennedy, K. V., Wang, J. X., McMillan, E., Zhou, Y., Teranishi, R., Semeao, A., Mirchandani, L., Umeweni, C. N., Dhakal, D., Baccarella, A., Ishikawa, S., Sasaki, M., Itami, T., Harman, A. C., Joannas, L., Karakasheva, T. A., Nakagawa, H., & Muir, A. B. (2024). Lysyl Oxidase Mediates Proliferation and Differentiation in the Esophageal Epithelium. Biomolecules, 14(12), 1560. https://doi.org/10.3390/biom14121560

