Impaired CENP-E Function Renders Large Chromosomes More Vulnerable to Congression Failure
Abstract
1. Introduction
2. Materials and Methods
2.1. Cell Culture and Fluorescent Protein Expression
2.2. Drug Treatment
2.3. Immunofluorescence
2.4. Fluorescence In Situ Hybridisation
2.5. Microscopy
2.6. Preparation of Illustration
3. Results
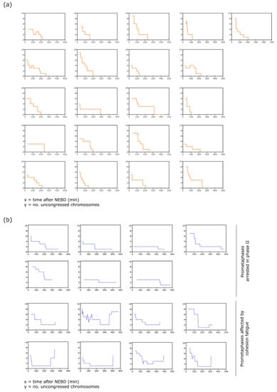
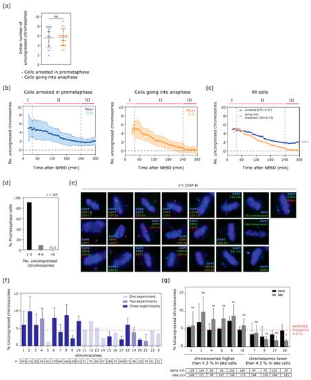
3.1. A Subset of Chromosomes Remains Perpetually Uncongressed after CENP-E Inhibition
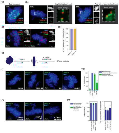
3.2. Perpetually Polar Chromosomes Are Not Shielded by the Centrosomes
3.3. Kinetochore-Microtubule Dynamics Do Not Influence the Behaviour of Polar Chromosomes
3.4. Congression of Large Chromosomes Is Particularly Impaired by CENP-E inhibition
4. Discussion
5. Conclusions
Author Contributions
Funding
Acknowledgments
Conflicts of Interest
Appendix A

References
- Walczak, C.E.; Cai, S.; Khodjakov, A. Mechanisms of chromosome behaviour during mitosis. Nat. Rev. Mol. Cell Biol. 2010, 11, 91–102. [Google Scholar] [CrossRef] [PubMed]
- Kapoor, T.M.; Lampson, M.A.; Hergert, P.; Cameron, L.; Cimini, D.; Salmon, E.D.; McEwen, B.F.; Khodjakov, A. Chromosomes can congress to the metaphase plate before biorientation. Science 2006, 311, 388–391. [Google Scholar] [CrossRef] [PubMed]
- Kim, Y.; Heuser, J.E.; Waterman, C.M.; Cleveland, D.W. CENP-E combines a slow, processive motor and a flexible coiled coil to produce an essential motile kinetochore tether. J. Cell Biol. 2008, 181, 411–419. [Google Scholar] [CrossRef] [PubMed]
- Shrestha, R.L.; Draviam, V.M. Lateral to end-on conversion of chromosome-microtubule attachment requires kinesins CENP-E and MCAK. Curr. Biol. CB 2013, 23, 1514–1526. [Google Scholar] [CrossRef] [PubMed]
- Barisic, M.; Aguiar, P.; Geley, S.; Maiato, H. Kinetochore motors drive congression of peripheral polar chromosomes by overcoming random arm-ejection forces. Nat. Cell Biol. 2014, 16, 1249–1256. [Google Scholar] [CrossRef] [PubMed]
- Bancroft, J.; Auckland, P.; Samora, C.P.; McAinsh, A.D. Chromosome congression is promoted by CENP-Q- and CENP-E-dependent pathways. J. Cell Sci. 2015, 128, 171–184. [Google Scholar] [CrossRef] [PubMed]
- Maiato, H.; Gomes, A.M.; Sousa, F.; Barisic, M. Mechanisms of chromosome congression during mitosis. Biology (Basel) 2017, 6, 13. [Google Scholar] [CrossRef]
- Worrall, J.T.; Tamura, N.; Mazzagatti, A.; Shaikh, N.; van Lingen, T.; Bakker, B.; Spierings, D.C.J.; Vladimirou, E.; Foijer, F.; McClelland, S.E. Non-random mis-segregation of human chromosomes. Cell Rep. 2018, 23, 3366–3380. [Google Scholar] [CrossRef]
- Drpic, D.; Almeida, A.C.; Aguiar, P.; Renda, F.; Damas, J.; Lewin, H.A.; Larkin, D.M.; Khodjakov, A.; Maiato, H. Chromosome segregation is biased by kinetochore size. Curr. Biol. CB 2018, 28, 1344–1356. [Google Scholar] [CrossRef]
- Ben-David, U.; Ha, G.; Khadka, P.; Jin, X.; Wong, B.; Franke, L.; Golub, T.R. The landscape of chromosomal aberrations in breast cancer mouse models reveals driver-specific routes to tumorigenesis. Nat. Commun. 2016, 7, 12160. [Google Scholar] [CrossRef]
- Duijf, P.H.; Schultz, N.; Benezra, R. Cancer cells preferentially lose small chromosomes. Int. J. Cancer 2013, 132, 2316–2326. [Google Scholar] [CrossRef] [PubMed]
- Taylor, A.M.; Shih, J.; Ha, G.; Gao, G.F.; Zhang, X.; Berger, A.C.; Schumacher, S.E.; Wang, C.; Hu, H.; Liu, J.; et al. Genomic and functional approaches to understanding cancer aneuploidy. Cancer Cell 2018, 33, 676–689. [Google Scholar] [CrossRef] [PubMed]
- Weaver, B.A.; Silk, A.D.; Montagna, C.; Verdier-Pinard, P.; Cleveland, D.W. Aneuploidy acts both oncogenically and as a tumor suppressor. Cancer Cell 2007, 11, 25–36. [Google Scholar] [CrossRef] [PubMed]
- Soto, M.; Raaijmakers, J.A.; Bakker, B.; Spierings, D.C.J.; Lansdorp, P.M.; Foijer, F.; Medema, R.H. P53 prohibits propagation of chromosome segregation errors that produce structural aneuploidies. Cell Rep. 2017, 19, 2423–2431. [Google Scholar] [CrossRef] [PubMed]
- Simoes-Sousa, S.; Littler, S.; Thompson, S.L.; Minshall, P.; Whalley, H.; Bakker, B.; Belkot, K.; Moralli, D.; Bronder, D.; Tighe, A.; et al. The p38alpha stress kinase suppresses aneuploidy tolerance by inhibiting Hif-1alpha. Cell Rep. 2018, 25, 749–760. [Google Scholar] [CrossRef]
- Orr, B.; Talje, L.; Liu, Z.; Kwok, B.H.; Compton, D.A. Adaptive resistance to an inhibitor of chromosomal instability in human cancer cells. Cell Rep. 2016, 17, 1755–1763. [Google Scholar] [CrossRef] [PubMed]
- Qian, X.; McDonald, A.; Zhou, H.J.; Adams, N.D.; Parrish, C.A.; Duffy, K.J.; Fitch, D.M.; Tedesco, R.; Ashcraft, L.W.; Yao, B.; et al. Discovery of the first potent and selective inhibitor of centromere-associated protein e: Gsk923295. ACS Med. Chem. Lett. 2010, 1, 30–34. [Google Scholar] [CrossRef]
- Daum, J.R.; Potapova, T.A.; Sivakumar, S.; Daniel, J.J.; Flynn, J.N.; Rankin, S.; Gorbsky, G.J. Cohesion fatigue induces chromatid separation in cells delayed at metaphase. Curr. Biol. CB 2011, 21, 1018–1024. [Google Scholar] [CrossRef]
- McEwen, B.F.; Chan, G.K.; Zubrowski, B.; Savoian, M.S.; Sauer, M.T.; Yen, T.J. CENP-E is essential for reliable bioriented spindle attachment, but chromosome alignment can be achieved via redundant mechanisms in mammalian cells. Mol. Biol. Cell 2001, 12, 2776–2789. [Google Scholar] [CrossRef]
- Putkey, F.R.; Cramer, T.; Morphew, M.K.; Silk, A.D.; Johnson, R.S.; McIntosh, J.R.; Cleveland, D.W. Unstable kinetochore-microtubule capture and chromosomal instability following deletion of CENP-E. Dev. Cell 2002, 3, 351–365. [Google Scholar] [CrossRef]
- Bolzer, A.; Kreth, G.; Solovei, I.; Koehler, D.; Saracoglu, K.; Fauth, C.; Muller, S.; Eils, R.; Cremer, C.; Speicher, M.R.; et al. Three-dimensional maps of all chromosomes in human male fibroblast nuclei and prometaphase rosettes. PLoS Biol. 2005, 3, e157. [Google Scholar] [CrossRef] [PubMed]
- Cremer, T.; Cremer, M. Chromosome territories. Cold Spring Harbor Perspect. Biol. 2010, 2, a003889. [Google Scholar] [CrossRef] [PubMed]
- Allison, D.C.; Nestor, A.L. Evidence for a relatively random array of human chromosomes on the mitotic ring. J. Cell Biol. 1999, 145, 1–14. [Google Scholar] [CrossRef] [PubMed]
- Babu, K.A.; Verma, R.S. Structural and functional aspects of nucleolar organizer regions (nors) of human chromosomes. Int. Rev. Cytol. 1985, 94, 151–176. [Google Scholar] [PubMed]
- Li, Y.; Yu, W.; Liang, Y.; Zhu, X. Kinetochore dynein generates a poleward pulling force to facilitate congression and full chromosome alignment. Cell Res. 2007, 17, 701–712. [Google Scholar] [CrossRef] [PubMed]
- Yang, Z.; Tulu, U.S.; Wadsworth, P.; Rieder, C.L. Kinetochore dynein is required for chromosome motion and congression independent of the spindle checkpoint. Curr. Biol. CB 2007, 17, 973–980. [Google Scholar] [CrossRef]
- Zhong, A.; Tan, F.Q.; Yang, W.X. Chromokinesin: Kinesin superfamily regulating cell division through chromosome and spindle. Gene 2016, 589, 43–48. [Google Scholar] [CrossRef]
- Civelekoglu-Scholey, G.; Scholey, J.M. Mitotic force generators and chromosome segregation. Cell. Mol. Life Sci. CMLS 2010, 67, 2231–2250. [Google Scholar] [CrossRef]
- Nicklas, R.B. Measurements of the force produced by the mitotic spindle in anaphase. J. Cell Biol. 1983, 97, 542–548. [Google Scholar] [CrossRef]
- Ertych, N.; Stolz, A.; Stenzinger, A.; Weichert, W.; Kaulfuss, S.; Burfeind, P.; Aigner, A.; Wordeman, L.; Bastians, H. Increased microtubule assembly rates influence chromosomal instability in colorectal cancer cells. Nat. Cell Biol. 2014, 16, 779–791. [Google Scholar] [CrossRef]




| Chromosome | Probe | Chromosome Region | Probe Code |
|---|---|---|---|
| 1 | centromeric | 1q12 | LPE 001R/G |
| 2 | centromeric | 2p11.1-q11.1 | LPE 001R/G |
| 3 | centromeric | 3p11.1-q11.1 | LPE 001R/G |
| 4 | centromeric | 4p11.1-q11.1 | LPE 001R/G |
| 5 | telomeric | 5qtel | LPT 05QG/R |
| 6 | centromeric | 6p11.1-q11.1 | LPE 001R/G |
| 7 | centromeric | 7p11.1-q11.1 | LPE 001R/G |
| 8 | centromeric | 8p11.1-q11.1 | LPE 001R/G |
| 9 | centromeric | 9q12 | LPE 001R/G |
| 10 | centromeric | 10p11.1-q11.1 | LPE 001R/G |
| 11 | centromeric | 11p11.1-q11.1 | LPE 001R/G |
| 12 | centromeric | 12p11.1-q11.1 | LPE 001R/G |
| 13 | telomeric | 13qtel | LPT13QG/R |
| 14 | TCL1 breakapart | 14q.32.13-q32.2 | LPH 046-S |
| 15 | centromeric | 15p11.1-q11.1 | LPE 001R/G |
| 16 | centromeric | 16p11.1-q11.1 | LPE 001R/G |
| 17 | centromeric | 17p11.1-q11.1 | LPE 001R/G |
| 18 | centromeric | 18p11.1-q11.1 | LPE 001R/G |
| 19 | telomeric | 19qtel | LPT 19QG/R |
| 20 | centromeric | 20p11.1-q11.1 | LPE 001R/G |
| 21 | AML breakapart | 21q22.12 | LPH 027-S |
| 22 | telomeric | 22qtel | LPT 22QG/R |
| X | centromeric | Xp11.1-q11.1 | LPE 001R/G |
© 2019 by the authors. Licensee MDPI, Basel, Switzerland. This article is an open access article distributed under the terms and conditions of the Creative Commons Attribution (CC BY) license (http://creativecommons.org/licenses/by/4.0/).
Share and Cite
Tovini, L.; McClelland, S.E. Impaired CENP-E Function Renders Large Chromosomes More Vulnerable to Congression Failure. Biomolecules 2019, 9, 44. https://doi.org/10.3390/biom9020044
Tovini L, McClelland SE. Impaired CENP-E Function Renders Large Chromosomes More Vulnerable to Congression Failure. Biomolecules. 2019; 9(2):44. https://doi.org/10.3390/biom9020044
Chicago/Turabian StyleTovini, Laura, and Sarah E. McClelland. 2019. "Impaired CENP-E Function Renders Large Chromosomes More Vulnerable to Congression Failure" Biomolecules 9, no. 2: 44. https://doi.org/10.3390/biom9020044
APA StyleTovini, L., & McClelland, S. E. (2019). Impaired CENP-E Function Renders Large Chromosomes More Vulnerable to Congression Failure. Biomolecules, 9(2), 44. https://doi.org/10.3390/biom9020044
