Transcriptomic Analysis Reveals the Beneficial Effects of Spermidine in an ALS Mouse Model
Abstract
1. Introduction
2. Materials and Methods
2.1. Animals and Genotyping
2.2. Treatment with Spermidine and Evaluation of the Disease Progression
2.3. RNA Isolation, Reverse Transcription and Real-Time PCR
2.4. RNA Library Construction and Sequencing
2.5. Mitochondrial DNA/Nuclear DNA Ratio Evaluation
2.6. Gene Set Enrichment (GSEA) Analysis of Differentially Expressed Genes
2.7. Bioenergetic Analysis
2.8. Statistical Analysis
3. Results
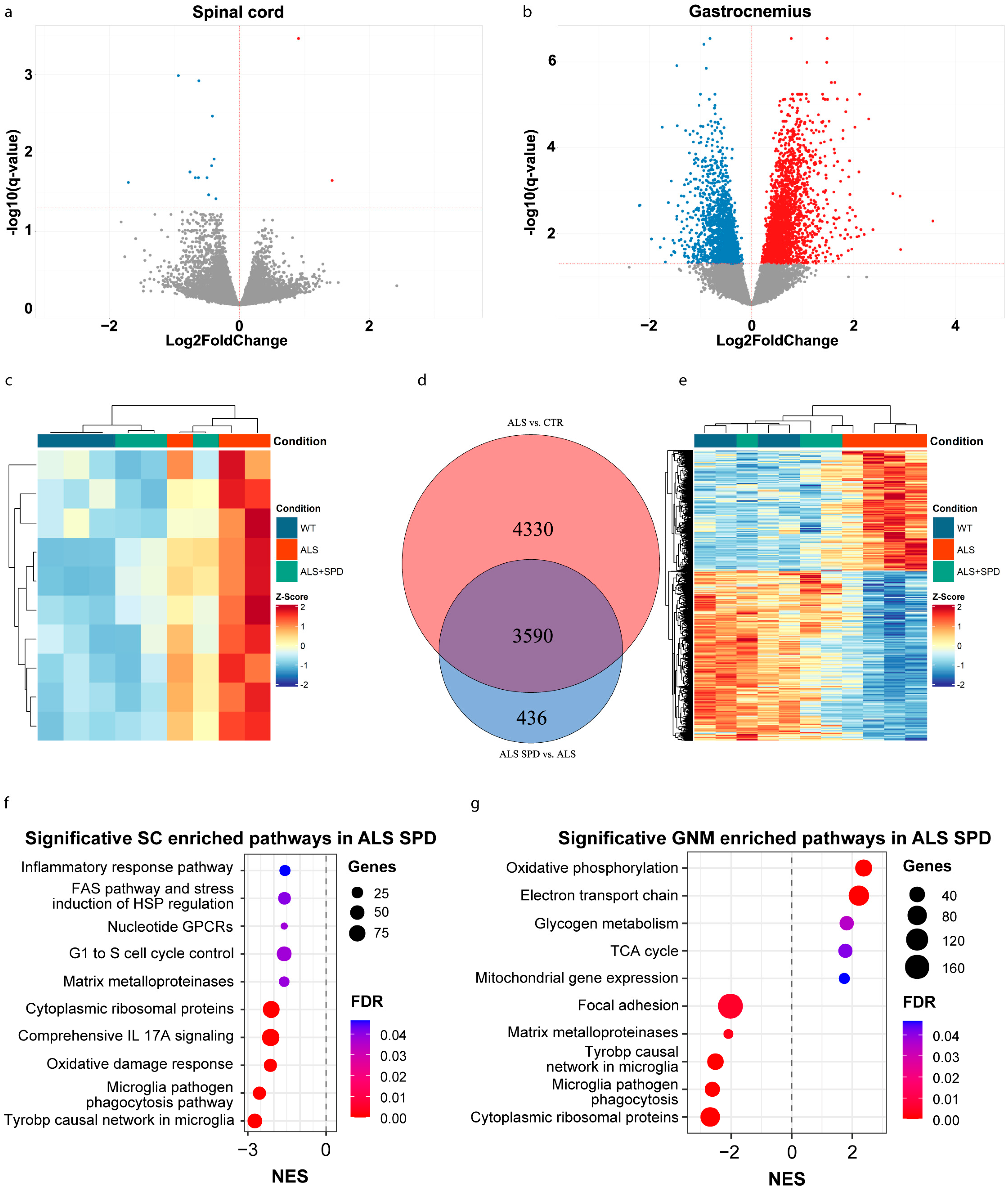
3.1. RNA-Seq Revealed Both Distinct and Common Pathways in SOD1-G93A Spinal Cord and Skeletal Muscle Tissues
3.2. Spermidine Treatment Modifies the Transcriptomic Profile in SOD1-G93A Mouse Model
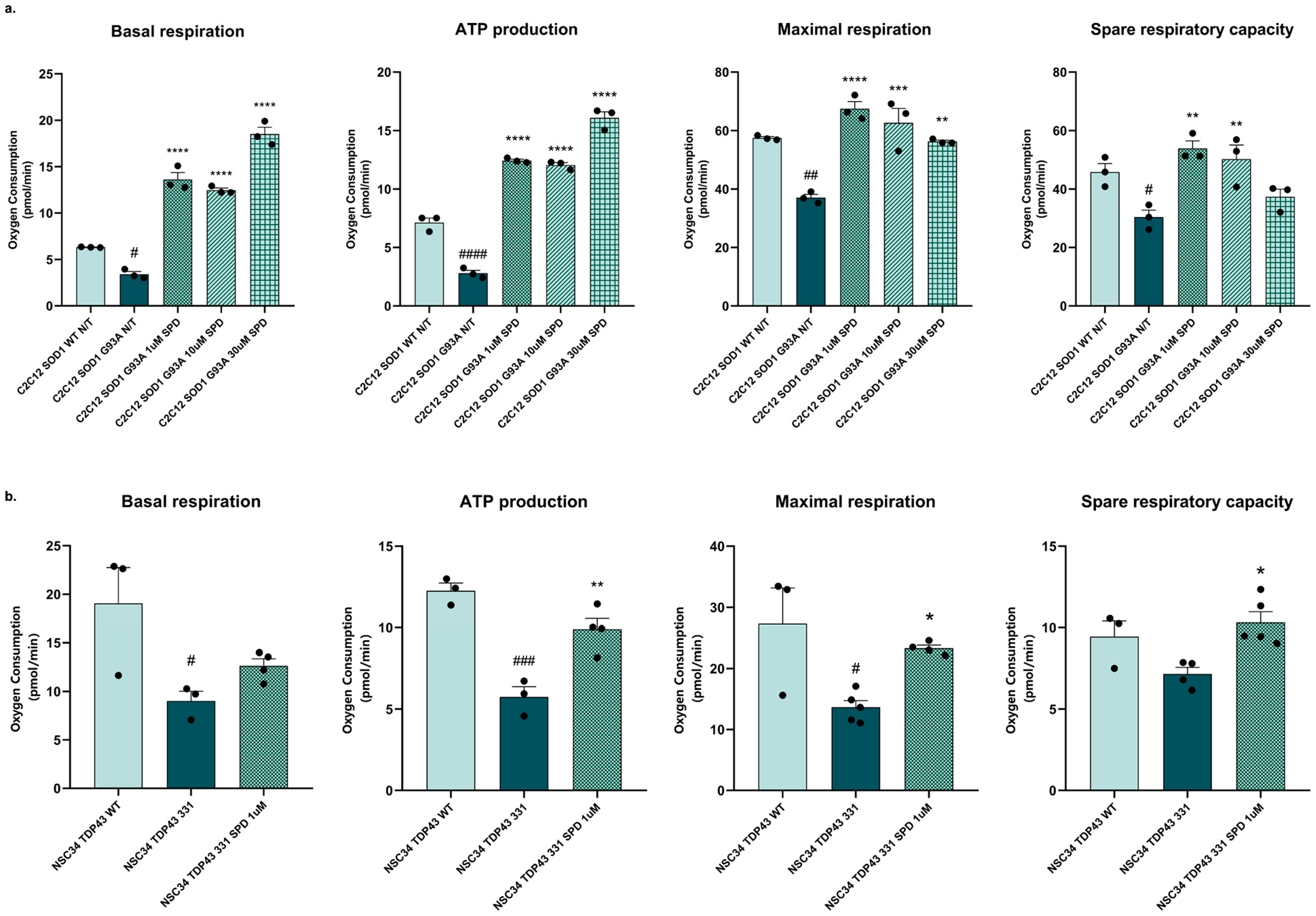
3.3. Spermidine Treatment Improves Mitochondrial Metabolism in ALS Cellular Model and Muscle Force in ALS Mouse Model
4. Discussion
5. Conclusions
Supplementary Materials
Author Contributions
Funding
Institutional Review Board Statement
Informed Consent Statement
Data Availability Statement
Conflicts of Interest
Abbreviations
| ALS | Amyotrophic Lateral Sclerosis |
| ATP | Adenosine Triphosphate |
| AMPK | AMP-Activated Protein Kinase |
| CNS | Central Nervous System |
| DEG | Differentially Expressed Gene |
| DNA | Deoxyribonucleic Acid |
| ECM | Extracellular Matrix |
| EDTA | Ethylenediaminetetraacetic acid |
| ER | Endoplasmic Reticulum |
| FC | Fold Change |
| FCCP | Carbonyl Cyanide-p-Trifluoromethoxyphenylhydrazone |
| FDR | False Discovery Rate |
| FUS | Fused in Sarcoma |
| GNM | Gastrocnemius |
| GSEA | Gene Set Enrichment Analysis |
| HPLC | High-Throughput Liquid Chromatography |
| NES | Normalized Enrichment Score |
| OCR | Oxygen Consumption Rate |
| ODC | Ornithine Decarboxylase |
| ODC1 | Ornithine Decarboxylase 1 |
| ORA | Over-Representation Analysis |
| PA | Polyamine |
| PAOX | Polyamine Oxidase |
| PCR | Polymerase Chain Reaction |
| PGC | Peroxisome Proliferator-Activated Receptor Gamma Coactivator 1-Alpha |
| PUT | Putrescine |
| RNA | Ribonucleic Acid |
| ROS | Reactive Oxygen Species |
| SAT1 | Spermidine/Spermine N1-Acetyltransferase |
| SC | Spinal Cord |
| SDS | Sodium Dodecyl Sulfate |
| SEM | Standard Error of the Mean |
| SIRT1 | Sirtuin 1 |
| SMOX | Spermine Oxidase |
| SMS | Spermine Synthase |
| SOD1 | Superoxide Dismutase 1 |
| SPD | Spermidine |
| SPM | Spermine |
| SPP1 | Secreted Phosphoprotein 1 |
| SRM | Spermidine Synthase |
| TDP43 | TAR DNA-Binding Protein 43 |
| TGFb | Transforming Growth Factor Beta |
| TORC1 | Target of Rapamycin Complex 1 |
| TYROBP | TYRO Protein Tyrosine Kinase Binding Protein |
| WT | Wild Type |
References
- Mead, R.J.; Shan, N.; Reiser, H.J.; Marshall, F.; Shaw, P.J. Amyotrophic Lateral Sclerosis: A Neurodegenerative Disorder Poised for Successful Therapeutic Translation. Nat. Rev. Drug Discov. 2023, 22, 185–212. [Google Scholar] [CrossRef]
- Smith, E.F.; Shaw, P.J.; De Vos, K.J. The Role of Mitochondria in Amyotrophic Lateral Sclerosis. Neurosci. Lett. 2019, 710, 132933. [Google Scholar] [CrossRef]
- Manzano, R.; Toivonen, J.M.; Moreno-Martínez, L.; de la Torre, M.; Moreno-García, L.; López-Royo, T.; Molina, N.; Zaragoza, P.; Calvo, A.C.; Osta, R. What Skeletal Muscle Has to Say in Amyotrophic Lateral Sclerosis: Implications for Therapy. Br. J. Pharmacol. 2021, 178, 1279–1297. [Google Scholar] [CrossRef]
- Wei, Y.; Zhong, S.; Yang, H.; Wang, X.; Lv, B.; Bian, Y.; Pei, Y.; Xu, C.; Zhao, Q.; Wu, Y.; et al. Current Therapy in Amyotrophic Lateral Sclerosis (Als): A Review on Past and Future Therapeutic Strategies. Eur. J. Med. Chem. 2024, 272, 116496. [Google Scholar] [CrossRef]
- Shefner, J.M.; Musaro, A.; Ngo, S.T.; Lunetta, C.; Steyn, F.J.; Robitaille, R.; De Carvalho, M.; Rutkove, S.; Ludolph, A.C.; Dupuis, L. Skeletal Muscle in Amyotrophic Lateral Sclerosis. Brain 2023, 146, 4425–4436. [Google Scholar] [CrossRef]
- Rea, G.; Bocedi, A.; Cervelli, M. Question: What Is the Biological Function of the Polyamines? IUBMB Life 2004, 56, 167–169. [Google Scholar]
- Igarashi, K.; Kashiwagi, K. Functional Roles of Polyamines and Their Metabolite Acrolein in Eukaryotic Cells. Amino Acids 2021, 53, 1473–1492. [Google Scholar] [CrossRef] [PubMed]
- Rieck, J.; Derst, C.; Veh, R.W. Polyamines (Pas) but Not Small Peptides with Closely Spaced Positively Charged Groups Interact with DNA and Rna, but They Do Not Represent a Relevant Buffer System at Physiological Ph Values. PLoS ONE 2024, 19, e0304658. [Google Scholar] [CrossRef] [PubMed]
- Fan, J.; Yang, X.; Li, J.; Shu, Z.; Dai, J.; Liu, X.; Li, B.; Jia, S.; Kou, X.; Yang, Y.; et al. Spermidine Coupled with Exercise Rescues Skeletal Muscle Atrophy from D-Gal-Induced Aging Rats Through Enhanced Autophagy and Reduced Apoptosis via Ampk-Foxo3a Signal Pathway. Oncotarget 2017, 8, 17475–17490. [Google Scholar]
- Madeo, F.; Eisenberg, T.; Pietrocola, F.; Kroemer, G. Spermidine in Health and Disease. Science 2018, 359, eaan2788. [Google Scholar] [CrossRef]
- Hofer, S.J.; Simon, A.K.; Bergmann, M.; Eisenberg, T.; Kroemer, G.; Madeo, F. Mechanisms of Spermidine-Induced Autophagy and Geroprotection. Nat. Aging 2022, 2, 1112–1129. [Google Scholar] [CrossRef]
- Galasso, L.; Cappella, A.; Mulè, A.; Castelli, L.; Ciorciari, A.; Stacchiotti, A.; Montaruli, A. Polyamines and Physical Activity in Musculoskeletal Diseases: A Potential Therapeutic Challenge. Int. J. Mol. Sci. 2023, 24, 9798. [Google Scholar] [CrossRef]
- Sharma, S.; Kumar, P.; Deshmukh, R. Neuroprotective Potential of Spermidine Against Rotenone Induced Parkinson’s Disease in Rats. Neurochem. Int. 2018, 116, 104–111. [Google Scholar] [CrossRef]
- Ha, H.C.; Yager, J.D.; Woster, P.A.; Casero, R.A., Jr. Structural Specificity of Polyamines and Polyamine Analogues in the Protection of DNA from Strand Breaks Induced by Reactive Oxygen Species. Biochem. Biophys. Res. Commun. 1998, 244, 298–303. [Google Scholar] [CrossRef]
- Freitag, K.; Sterczyk, N.; Wendlinger, S.; Obermayer, B.; Schulz, J.; Farztdinov, V.; Mülleder, M.; Ralser, M.; Houtman, J.; Fleck, L.; et al. Spermidine Reduces Neuroinflammation and Soluble Amyloid Beta in an Alzheimer’s Disease Mouse Model. J. Neuroinflamm. 2022, 19, 172. [Google Scholar] [CrossRef] [PubMed]
- Gupta, V.K.; Pech, U.; Bhukel, A.; Fulterer, A.; Ender, A.; Mauermann, S.F.; Andlauer, T.F.; Antwi-Adjei, E.; Beuschel, C.; Thriene, K.; et al. Spermidine Suppresses Age-Associated Memory Impairment by Preventing Adverse Increase of Presynaptic Active Zone Size and Release. PLoS Biol. 2016, 14, e1002563. [Google Scholar] [CrossRef]
- Choi, S.H.; Yousefian-Jazi, A.; Hyeon, S.J.; Nguyen, P.T.T.; Chu, J.; Kim, S.; Kim, S.; Ryu, H.L.; Kowall, N.W.; Ryu, H.; et al. Modulation of Histone H3k4 Dimethylation by Spermidine Ameliorates Motor Neuron Survival and Neuropathology in a Mouse Model of Als. J. Biomed. Sci. 2022, 29, 106. [Google Scholar] [CrossRef]
- Clarkson, A.N.; Liu, H.; Pearson, L.; Kapoor, M.; Harrison, J.C.; Sammut, I.A.; Jackson, D.M.; Appleton, I. Neuroprotective Effects of Spermine Following Hypoxia-Ischemia-Induced Brain Damage: A Mechanistic Study. FASEB J. 2004, 18, 1114–1116. [Google Scholar] [CrossRef]
- Coni, S.; Falconio, F.A.; Marzullo, M.; Munafò, M.; Zuliani, B.; Mosti, F.; Fatica, A.; Ianniello, Z.; Bordone, R.; Macone, A.; et al. Translational Control of Polyamine Metabolism by Cnbp Is Required for Drosophila Locomotor Function. eLife 2021, 10, e69269. [Google Scholar] [CrossRef]
- Apolloni, S.; Caputi, F.; Pignataro, A.; Amadio, S.; Fabbrizio, P.; Ammassari-Teule, M.; Volonté, C. Histamine Is an Inducer of the Heat Shock Response in Sod1-G93a Models of Als. Int. J. Mol. Sci. 2019, 20, 3793. [Google Scholar] [CrossRef]
- Eisenberg, T.; Knauer, H.; Schauer, A.; Büttner, S.; Ruckenstuhl, C.; Carmona-Gutierrez, D.; Ring, J.; Schroeder, S.; Magnes, C.; Antonacci, L.; et al. Induction of Autophagy by Spermidine Promotes Longevity. Nat. Cell Biol. 2009, 11, 1305–1314. [Google Scholar] [CrossRef]
- Andrews, S. Fastqc: A Quality Control Tool for High Throughput Sequence Data. Available online: http://www.bioinformatics.babraham.ac.uk/projects/fastqc (accessed on 15 January 2024).
- Ewels, P.; Magnusson, M.; Lundin, S.; Käller, M. Multiqc: Summarize Analysis Results for Multiple Tools and Samples in a Single Report. Bioinformatics 2016, 32, 3047–3048. [Google Scholar] [CrossRef]
- Dobin, A.; Davis, C.A.; Schlesinger, F.; Drenkow, J.; Zaleski, C.; Jha, S.; Batut, P.; Chaisson, M.; Gingeras, T.R. Star: Ultrafast Universal Rna-Seq Aligner. Bioinformatics 2013, 29, 15–21. [Google Scholar] [CrossRef]
- Liao, Y.; Smyth, G.K.; Shi, W. featureCounts: An Efficient General Purpose Program for Assigning Sequence Reads to Genomic Features. Bioinformatics 2013, 30, 923–930. [Google Scholar] [CrossRef]
- Love, M.I.; Huber, W.; Anders, S. Moderated Estimation of Fold Change and Dispersion for Rna-Seq Data with Deseq2. Genome Biol. 2014, 15, 550. [Google Scholar] [CrossRef]
- Storey, J.D.; Tibshirani, R. Statistical Significance for Genomewide Studies. Proc. Natl. Acad. Sci. USA 2003, 100, 9440–9445. [Google Scholar] [CrossRef]
- Liao, Y.; Wang, J.; Jaehnig, E.J.; Shi, Z.; Zhang, B. Webgestalt 2019: Gene Set Analysis Toolkit with Revamped Uis and Apis. Nucleic Acids Res. 2019, 47, W199–W205. [Google Scholar] [CrossRef]
- Elizarraras, J.M.; Liao, Y.; Shi, Z.; Zhu, Q.; Pico, A.R.; Zhang, B. Webgestalt 2024: Faster Gene Set Analysis and New Support for Metabolomics and Multi-Omics. Nucleic Acids Res. 2024, 52, W415–W421. [Google Scholar] [CrossRef] [PubMed]
- Salvatori, I.; Ferri, A.; Scaricamazza, S.; Giovannelli, I.; Serrano, A.; Rossi, S.; D’Ambrosi, N.; Cozzolino, M.; Giulio, A.D.; Moreno, S.; et al. Differential Toxicity of Tar DNA-Binding Protein 43 Isoforms Depends on Their Submitochondrial Localization in Neuronal Cells. J. Neurochem. 2018, 146, 585–597. [Google Scholar] [CrossRef] [PubMed]
- Vargas, M.R.; Johnson, J.A. Astrogliosis in Amyotrophic Lateral Sclerosis: Role and Therapeutic Potential of Astrocytes. Neurotherapeutics 2010, 7, 471–481. [Google Scholar] [CrossRef]
- Meroni, M.; Crippa, V.; Cristofani, R.; Rusmini, P.; Cicardi, M.E.; Messi, E.; Piccolella, M.; Tedesco, B.; Ferrari, V.; Sorarù, G.; et al. Transforming Growth Factor Beta 1 Signaling Is Altered in the Spinal Cord and Muscle of Amyotrophic Lateral Sclerosis Mice and Patients. Neurobiol. Aging 2019, 82, 48–59. [Google Scholar] [CrossRef]
- Babu, G.J.; Bhupathy, P.; Carnes, C.A.; Billman, G.E.; Periasamy, M. Differential Expression of Sarcolipin Protein During Muscle Development and Cardiac Pathophysiology. J. Mol. Cell. Cardiol. 2007, 43, 215–222. [Google Scholar] [CrossRef]
- Scaricamazza, S.; Salvatori, I.; Giacovazzo, G.; Loeffler, J.P.; Renè, F.; Rosina, M.; Quessada, C.; Proietti, D.; Heil, C.; Rossi, S.; et al. Skeletal-Muscle Metabolic Reprogramming in Als-Sod1(G93a) Mice Predates Disease Onset and Is a Promising Therapeutic Target. iScience 2020, 23, 101087. [Google Scholar] [CrossRef]
- Maurya, S.K.; Herrera, J.L.; Sahoo, S.K.; Reis, F.C.G.; Vega, R.B.; Kelly, D.P.; Periasamy, M. Sarcolipin Signaling Promotes Mitochondrial Biogenesis and Oxidative Metabolism in Skeletal Muscle. Cell Rep. 2018, 24, 2919–2931. [Google Scholar] [CrossRef]
- Ferraiuolo, L.; Kirby, J.; Grierson, A.J.; Sendtner, M.; Shaw, P.J. Molecular Pathways of Motor Neuron Injury in Amyotrophic Lateral Sclerosis. Nat. Rev. Neurol. 2011, 7, 616–630. [Google Scholar] [CrossRef]
- Cozzolino, M.; Carrì, M.T. Mitochondrial Dysfunction in Als. Prog. Neurobiol. 2012, 97, 54–66. [Google Scholar] [CrossRef] [PubMed]
- Zhao, J.; Wang, X.; Huo, Z.; Chen, Y.; Liu, J.; Zhao, Z.; Meng, F.; Su, Q.; Bao, W.; Zhang, L.; et al. The Impact of Mitochondrial Dysfunction in Amyotrophic Lateral Sclerosis. Cells 2022, 11, 2049. [Google Scholar] [CrossRef]
- Fernández-Beltrán, L.C.; Godoy-Corchuelo, J.M.; Losa-Fontangordo, M.; Williams, D.; Matias-Guiu, J.; Corrochano, S. A Transcriptomic Meta-Analysis Shows Lipid Metabolism Dysregulation as an Early Pathological Mechanism in the Spinal Cord of Sod1 Mice. Int. J. Mol. Sci. 2021, 22, 9553. [Google Scholar] [CrossRef]
- Ilieva, H.; Polymenidou, M.; Cleveland, D.W. Non-Cell Autonomous Toxicity in Neurodegenerative Disorders: Als and Beyond. J. Cell Biol. 2009, 187, 761–772. [Google Scholar] [CrossRef] [PubMed]
- Chiu, I.M.; Morimoto, E.T.; Goodarzi, H.; Liao, J.T.; O’Keeffe, S.; Phatnani, H.P.; Muratet, M.; Carroll, M.C.; Levy, S.; Tavazoie, S.; et al. A Neurodegeneration-Specific Gene-Expression Signature of Acutely Isolated Microglia from an Amyotrophic Lateral Sclerosis Mouse Model. Cell Rep. 2013, 4, 385–401. [Google Scholar] [CrossRef]
- Trojsi, F.; D’Alvano, G.; Bonavita, S.; Tedeschi, G. Genetics and Sex in the Pathogenesis of Amyotrophic Lateral Sclerosis (Als): Is There a Link? Int. J. Mol. Sci. 2020, 21, 3647. [Google Scholar] [CrossRef] [PubMed]
- Cacabelos, D.; Ramírez-Núñez, O.; Granado-Serrano, A.B.; Torres, P.; Ayala, V.; Moiseeva, V.; Povedano, M.; Ferrer, I.; Pamplona, R.; Portero-Otin, M.; et al. Early and Gender-Specific Differences in Spinal Cord Mitochondrial Function and Oxidative Stress Markers in a Mouse Model of ALS. Acta Neuropathol. Commun. 2016, 4, 3. [Google Scholar] [CrossRef] [PubMed]
- Riar, A.K.; Burstein, S.R.; Palomo, G.M.; Arreguin, A.; Manfredi, G.; Germain, D. Sex Specific Activation of the Erα Axis of the Mitochondrial Upr (Uprmt) in the G93a-Sod1 Mouse Model of Familial Als. Hum. Mol. Genet. 2017, 26, 1318–1327. [Google Scholar] [PubMed]
- Heitzer, M.; Kaiser, S.; Kanagaratnam, M.; Zendedel, A.; Hartmann, P.; Beyer, C.; Johann, S. Administration of 17β-Estradiol Improves Motoneuron Survival and Down-Regulates Inflammasome Activation in Male Sod1(G93a) Als Mice. Mol. Neurobiol. 2017, 54, 8429–8443. [Google Scholar]
- Graves, M.C.; Fiala, M.; Dinglasan, L.A.; Liu, N.Q.; Sayre, J.; Chiappelli, F.; van Kooten, C.; Vinters, H.V. Inflammation in Amyotrophic Lateral Sclerosis Spinal Cord and Brain Is Mediated by Activated Macrophages, Mast Cells and T Cells. Amyotroph. Lateral Scler. Other Mot. Neuron Disord. 2004, 5, 213–219. [Google Scholar]
- Van Dyke, J.M.; Smit-Oistad, I.M.; Macrander, C.; Krakora, D.; Meyer, M.G.; Suzuki, M. Macrophage-Mediated Inflammation and Glial Response in the Skeletal Muscle of a Rat Model of Familial Amyotrophic Lateral Sclerosis (Als). Exp. Neurol. 2016, 277, 275–282. [Google Scholar] [CrossRef]
- Liu, J.; Wang, F. Role of Neuroinflammation in Amyotrophic Lateral Sclerosis: Cellular Mechanisms and Therapeutic Implications. Front. Immunol. 2017, 8, 1005. [Google Scholar] [CrossRef]
- Wang, H.A.; Lee, J.D.; Lee, K.M.; Woodruff, T.M.; Noakes, P.G. Complement C5a-C5ar1 Signalling Drives Skeletal Muscle Macrophage Recruitment in the Hsod1(G93a) Mouse Model of Amyotrophic Lateral Sclerosis. Skelet. Muscle 2017, 7, 10. [Google Scholar]
- Maniatis, S.; Äijö, T.; Vickovic, S.; Braine, C.; Kang, K.; Mollbrink, A.; Fagegaltier, D.; Andrusivová, Ž.; Saarenpää, S.; Saiz-Castro, G.; et al. Spatiotemporal Dynamics of Molecular Pathology in Amyotrophic Lateral Sclerosis. Science 2019, 364, 89–93. [Google Scholar] [CrossRef]
- Delaney, K.; Kasprzycka, P.; Ciemerych, M.A.; Zimowska, M. The Role of Tgf-β1 During Skeletal Muscle Regeneration. Cell Biol. Int. 2017, 41, 706–715. [Google Scholar] [CrossRef]
- Phatnani, H.P.; Guarnieri, P.; Friedman, B.A.; Carrasco, M.A.; Muratet, M.; O’Keeffe, S.; Nwakeze, C.; Pauli-Behn, F.; Newberry, K.M.; Meadows, S.K.; et al. Intricate Interplay Between Astrocytes and Motor Neurons in Als. Proc. Natl. Acad. Sci. USA 2013, 110, E756–E765. [Google Scholar] [CrossRef] [PubMed]
- Luo, J. Tgf-β as a Key Modulator of Astrocyte Reactivity: Disease Relevance and Therapeutic Implications. Biomedicines 2022, 10, 1206. [Google Scholar] [CrossRef]
- Gonzalez, D.; Contreras, O.; Rebolledo, D.L.; Espinoza, J.P.; van Zundert, B.; Brandan, E. Als Skeletal Muscle Shows Enhanced Tgf-β Signaling, Fibrosis and Induction of Fibro/Adipogenic Progenitor Markers. PLoS ONE 2017, 12, e0177649. [Google Scholar] [CrossRef]
- Zimowska, M.; Duchesnay, A.; Dragun, P.; Oberbek, A.; Moraczewski, J.; Martelly, I. Immunoneutralization of Tgfβ1 Improves Skeletal Muscle Regeneration: Effects on Myoblast Differentiation and Glycosaminoglycan Content. Int. J. Cell Biol. 2009, 2009, 659372. [Google Scholar] [CrossRef]
- Kirby, J.; Ning, K.; Ferraiuolo, L.; Heath, P.R.; Ismail, A.; Kuo, S.W.; Valori, C.F.; Cox, L.; Sharrack, B.; Wharton, S.B.; et al. Phosphatase and Tensin Homologue/Protein Kinase B Pathway Linked to Motor Neuron Survival in Human Superoxide Dismutase 1-Related Amyotrophic Lateral Sclerosis. Brain 2011, 134, 506–517. [Google Scholar] [CrossRef]
- Thumser, A.E.; Moore, J.B.; Plant, N.J. Fatty Acid Binding Proteins: Tissue-Specific Functions in Health and Disease. Curr. Opin. Clin. Nutr. Metab. Care 2014, 17, 124–129. [Google Scholar] [CrossRef]
- Killoy, K.M.; Harlan, B.A.; Pehar, M.; Vargas, M.R. Fabp7 Upregulation Induces a Neurotoxic Phenotype in Astrocytes. Glia 2020, 68, 2693–2704. [Google Scholar] [CrossRef]
- Hamilton, H.L.; Kinscherf, N.A.; Balmer, G.; Bresque, M.; Salamat, S.M.; Vargas, M.R.; Pehar, M. Fabp7 Drives an Inflammatory Response in Human Astrocytes and Is Upregulated in Alzheimer’s Disease. Geroscience 2024, 46, 1607–1625. [Google Scholar] [CrossRef]
- De Schepper, S.; Ge, J.Z.; Crowley, G.; Ferreira, L.S.S.; Garceau, D.; Toomey, C.E.; Sokolova, D.; Rueda-Carrasco, J.; Shin, S.-H.; Kim, J.-S.; et al. Perivascular Cells Induce Microglial Phagocytic States Andsynaptic Engulfment via Spp1 in Mouse Models of Alzheimer’s Disease. Nat. Neurosci. 2023, 26, 406–415. [Google Scholar] [CrossRef] [PubMed]
- Rosmus, D.-D.; Lange, C.; Ludwig, F.; Ajami, B.; Wieghofer, P. The Role of Osteopontin in Microglia Biology: Current Concepts and Future Perspectives. Biomedicines 2022, 10, 840. [Google Scholar] [CrossRef] [PubMed]
- Afanador, L.; Roltsch, E.A.; Holcomb, L.; Campbell, K.S.; Keeling, D.A.; Zhang, Y.; Zimmer, D.B. The Ca2+ Sensor S100a1 Modulates Neuroinflammation, Histopathology and Akt Activity in the Psapp Alzheimer’s Disease Mouse Model. Cell Calcium 2014, 56, 68–80. [Google Scholar] [CrossRef]
- Zhou, T.; Guan, Y.; Sun, L.; Liu, W. A review: Mechanisms and Molecular Pathways of Signaling Lymphocytic Activation Molecule Family 3 (Slamf3) in Immune Modulation and Therapeutic Prospects. Int. Immunopharmacol. 2024, 133, 112088. [Google Scholar] [CrossRef]
- Zhou, J.; Yi, J.; Fu, R.; Liu, E.; Siddique, T.; Ríos, E.; Deng, H.-X. Hyperactive Intracellular Calcium Signaling Associated with Localized Mitochondrial Defects in Skeletal Muscle of an Animal Model of Amyotrophic Lateral Sclerosis. J. Biol. Chem. 2010, 285, 705–712. [Google Scholar] [CrossRef]
- Magrané, J.; Cortez, C.; Gan, W.B.; Manfredi, G. Abnormal Mitochondrial Transport and Morphology Are Common Pathological Denominators in Sod1 and Tdp43 Als Mouse Models. Hum. Mol. Genet. 2014, 23, 1413–1424. [Google Scholar] [CrossRef]
- Tsitkanou, S.; Della Gatta, P.A.; Russell, A.P. Skeletal Muscle Satellite Cells, Mitochondria, and Micrornas: Their Involvement in the Pathogenesis of Als. Front. Physiol. 2016, 7, 403. [Google Scholar] [CrossRef]
- Belosludtseva, N.V.; Ilzorkina, A.I.; Dubinin, M.V.; Mikheeva, I.B.; Belosludtsev, K.N. Comparative Study of Structural and Functional Rearrangements in Skeletal Muscle Mitochondria of Sod1-G93a Transgenic Mice at Pre-, Early-, and Late-Symptomatic Stages of Als Progression. Front. Biosci. 2025, 30, 28260. [Google Scholar] [CrossRef] [PubMed]
- Yipeng, X.; Guiqian, W.; Qiaochu, Z.; Tengjie, H.; Yan, Z.; Hai, H.; Jing, Z. Molecular Mechanisms by Which Mitochondrial Dysfunction Drives Neuromuscular Junction Degeneration in Amyotrophic Lateral Sclerosis. Neurobiol. Dis. 2025, 216, 107103. [Google Scholar] [CrossRef] [PubMed]
- Da Cruz, S.; Parone, P.A.; Lopes, V.S.; Lillo, C.; McAlonis-Downes, M.; Lee, S.K.; Vetto, A.P.; Petrosyan, S.; Marsala, M.; Murphy, A.N.; et al. Elevated Pgc-1α Activity Sustains Mitochondrial Biogenesis and Muscle Function Without Extending Survival in a Mouse Model of Inherited Als. Cell Metab. 2012, 15, 778–786. [Google Scholar] [CrossRef]
- Thau, N.; Knippenberg, S.; Körner, S.; Rath, K.J.; Dengler, R.; Petri, S. Decreased Mrna Expression of Pgc-1α and Pgc-1α-Regulated Factors in the Sod1g93a Als Mouse Model and in Human Sporadic Als. J. Neuropathol. Exp. Neurol. 2012, 71, 1064–1074. [Google Scholar] [CrossRef]
- Aquilano, K.; Vigilanza, P.; Baldelli, S.; Pagliei, B.; Rotilio, G.; Ciriolo, M.R. Peroxisome Proliferator-Activated Receptor γ Co-Activator 1α (Pgc-1α) and Sirtuin 1 (Sirt1) Reside in Mitochondria: Possible Direct Function in Mitochondrial Biogenesis. J. Biol. Chem. 2010, 285, 21590–21599. [Google Scholar] [CrossRef]
- Mihaylov, S.R.; Castelli, L.M.; Lin, Y.-H.; Gül, A.; Soni, N.; Hastings, C.; Flynn, H.R.; Păun, O.; Dickman, M.J.; Snijders, A.P.; et al. The Master Energy Homeostasis Regulator Pgc-1α Exhibits an Mrna Nuclear Export Function. Nat. Commun. 2023, 14, 5496. [Google Scholar] [CrossRef] [PubMed]
- Abu Shelbayeh, O.; Arroum, T.; Morris, S.; Busch, K.B. Pgc-1α Is a Master Regulator of Mitochondrial Lifecycle and Ros Stress Response. Antioxidants 2023, 12, 1075. [Google Scholar] [CrossRef]
- Cantó, C.; Gerhart-Hines, Z.; Feige, J.N.; Lagouge, M.; Noriega, L.; Milne, J.C.; Elliott, P.J.; Puigserver, P.; Auwerx, J. Ampk Regulates Energy Expenditure by Modulating Nad+ Metabolism and Sirt1 Activity. Nature 2009, 458, 1056–1060. [Google Scholar] [CrossRef]
- Kang, J.; Brajanovski, N.; Chan, K.T.; Xuan, J.; Pearson, R.B.; Sanij, E. Ribosomal Proteins and Human Diseases: Molecular Mechanisms and Targeted Therapy. Signal Transduct. Target. Ther. 2021, 6, 323. [Google Scholar] [CrossRef]
- Tank, E.M.; Figueroa-Romero, C.; Hinder, L.M.; Bedi, K.; Archbold, H.C.; Li, X.; Weskamp, K.; Safren, N.; Paez-Colasante, X.; Pacut, C.; et al. Abnormal Rna Stability in Amyotrophic Lateral Sclerosis. Nat. Commun. 2018, 9, 2845. [Google Scholar] [CrossRef]
- Loveland, A.B.; Svidritskiy, E.; Susorov, D.; Lee, S.; Park, A.; Zvornicanin, S.; Demo, G.; Gao, F.-B.; Korostelev, A.A. Ribosome Inhibition by C9orf72-Als/Ftd-Associated Poly-Pr and Poly-Gr Proteins Revealed by Cryo-Em. Nat. Commun. 2022, 13, 2776. [Google Scholar] [CrossRef] [PubMed]
- Sirozh, O.; Saez-Mas, A.; Jung, B.; Sanchez-Burgos, L.; Zarzuela, E.; Rodrigo-Perez, S.; Ventoso, I.; Lafarga, V.; Fernandez-Capetillo, O. Nucleolar Stress Caused by Arginine-Rich Peptides Triggers a Ribosomopathy and Accelerates Aging in Mice. Mol. Cell 2024, 84, 1527–1540 e1527. [Google Scholar] [CrossRef]
- Das, A.S.; Basu, A.; Mukhopadhyay, R. Ribosomal Proteins: The Missing Piece in the Inflammation Puzzle? Mol. Cell. Biochem. 2024, 480, 785–797. [Google Scholar] [CrossRef] [PubMed]
- Schuller, A.P.; Wu, C.C.; Dever, T.E.; Buskirk, A.R.; Green, R. Eif5a Functions Globally in Translation Elongation and Termination. Mol. Cell 2017, 66, 194–205.e195. [Google Scholar] [CrossRef]
- Kim, D.H.; Kim, J.H.; Hwangbo, H.; Kim, S.Y.; Ji, S.Y.; Kim, M.Y.; Cha, H.J.; Park, C.; Hong, S.H.; Kim, G.Y.; et al. Spermidine Attenuates Oxidative Stress-Induced Apoptosis via Blocking Ca2+ Overload in Retinal Pigment Epithelial Cells Independently of Ros. Int. J. Mol. Sci. 2021, 22, 1361. [Google Scholar] [CrossRef]
- Gupta, V.K.; Scheunemann, L.; Eisenberg, T.; Mertel, S.; Bhukel, A.; Koemans, T.S.; Kramer, J.M.; Liu, K.S.; Schroeder, S.; Stunnenberg, H.G.; et al. Restoring Polyamines Protects from Age-Induced Memory Impairment in an Autophagy-Dependent Manner. Nat. Neurosci. 2013, 16, 1453–1460. [Google Scholar] [CrossRef]
- Muñoz-Esparza, N.C.; Latorre-Moratalla, M.L.; Comas-Basté, O.; Toro-Funes, N.; Veciana-Nogués, M.T.; Vidal-Carou, M.C. Polyamines in Food. Front. Nutr. 2019, 6, 108. [Google Scholar] [CrossRef]
- Schroeder, S.; Hofer, S.J.; Zimmermann, A.; Pechlaner, R.; Dammbrueck, C.; Pendl, T.; Marcello, G.M.; Pogatschnigg, V.; Bergmann, M.; Müller, M.; et al. Dietary Spermidine Improves Cognitive Function. Cell Rep. 2021, 35, 108985. [Google Scholar] [CrossRef]
- Schwarz, C.; Stekovic, S.; Wirth, M.; Benson, G.; Royer, P.; Sigrist, S.J.; Pieber, T.; Dammbrueck, C.; Magnes, C.; Eisenberg, T.; et al. Safety and Tolerability of Spermidine Supplementation in Mice and Older Adults with Subjective Cognitive Decline. Aging 2018, 10, 19–33. [Google Scholar] [CrossRef]
- Ghosh, I.; Sankhe, R.; Mudgal, J.; Arora, D.; Nampoothiri, M. Spermidine, an Autophagy Inducer, as a Therapeutic Strategy in Neurological Disorders. Neuropeptides 2020, 83, 102083. [Google Scholar] [CrossRef]
- Tam, O.H.; Rozhkov, N.V.; Shaw, R.; Kim, D.; Hubbard, I.; Fennessey, S.; Propp, N.; Phatnani, H.; Kwan, J.; Sareen, D.; et al. Postmortem Cortex Samples Identify Distinct Molecular Subtypes of Als: Retrotransposon Activation, Oxidative Stress, and Activated Glia. Cell Rep. 2019, 29, 1164–1177.e1165. [Google Scholar] [CrossRef]








| Gene Symbol | ALS vs. CTR Log2(FC) | ALS_SPD vs. ALS Log2(FC) |
|---|---|---|
| mt-Nd1 | −1.66 | 1.48 |
| mt-Nd2 | −2.19 | 1.88 |
| mt-Cox I | −1.16 | 1.16 |
| mt-Cox II | −1.62 | 1.41 |
| mt-Cox III | −1.11 | 0.83 |
| mt-Atp8 | −1.5 | 1.32 |
| mt-Atp6 | −1.62 | 1.36 |
| mt-Nd3 | −2.44 | 1.77 |
| mt-Nd4l | −2.03 | 1.78 |
| mt-Nd4 | −1.53 | 1.54 |
| mt-Nd5 | −1.72 | 1.89 |
| mt-Nd6 | −2.09 | 2.27 |
| mt-Cytb | −1.23 | 1.56 |
Disclaimer/Publisher’s Note: The statements, opinions and data contained in all publications are solely those of the individual author(s) and contributor(s) and not of MDPI and/or the editor(s). MDPI and/or the editor(s) disclaim responsibility for any injury to people or property resulting from any ideas, methods, instructions or products referred to in the content. |
© 2026 by the authors. Licensee MDPI, Basel, Switzerland. This article is an open access article distributed under the terms and conditions of the Creative Commons Attribution (CC BY) license.
Share and Cite
Fiorucci, C.; Rossi, M.N.; Santo, R.D.; Salvatori, I.; Scaricamazza, S.; Giuliani, S.; Carletta, O.; Filomena, E.; Laurenti, D.; Mattioli, R.; et al. Transcriptomic Analysis Reveals the Beneficial Effects of Spermidine in an ALS Mouse Model. Biomolecules 2026, 16, 566. https://doi.org/10.3390/biom16040566
Fiorucci C, Rossi MN, Santo RD, Salvatori I, Scaricamazza S, Giuliani S, Carletta O, Filomena E, Laurenti D, Mattioli R, et al. Transcriptomic Analysis Reveals the Beneficial Effects of Spermidine in an ALS Mouse Model. Biomolecules. 2026; 16(4):566. https://doi.org/10.3390/biom16040566
Chicago/Turabian StyleFiorucci, Cristian, Marianna Nicoletta Rossi, Rachele Di Santo, Illari Salvatori, Silvia Scaricamazza, Stefano Giuliani, Olga Carletta, Ermes Filomena, Davide Laurenti, Roberto Mattioli, and et al. 2026. "Transcriptomic Analysis Reveals the Beneficial Effects of Spermidine in an ALS Mouse Model" Biomolecules 16, no. 4: 566. https://doi.org/10.3390/biom16040566
APA StyleFiorucci, C., Rossi, M. N., Santo, R. D., Salvatori, I., Scaricamazza, S., Giuliani, S., Carletta, O., Filomena, E., Laurenti, D., Mattioli, R., Mosca, L., Valle, C., Ferri, A., D'Erchia, A. M., & Cervelli, M. (2026). Transcriptomic Analysis Reveals the Beneficial Effects of Spermidine in an ALS Mouse Model. Biomolecules, 16(4), 566. https://doi.org/10.3390/biom16040566

