Alirocumab Attenuated Plaque Inflammation and PCSK9-Induced Proinflammatory Signalling in M1 Macrophages Independently of Lipid Lowering
Abstract
1. Introduction
2. Methods
2.1. Human Study
2.2. In Vivo Studies
2.2.1. Mouse Model of Atherosclerosis
2.2.2. Anthropometric, Biochemical, and Cytokine Measurements
2.2.3. Quantification of Atherosclerotic Lesions and Macrophage Infiltration
2.2.4. Characterization of Macrophage Infiltration in the Aortic Arch
2.2.5. Aortic Gene Expression
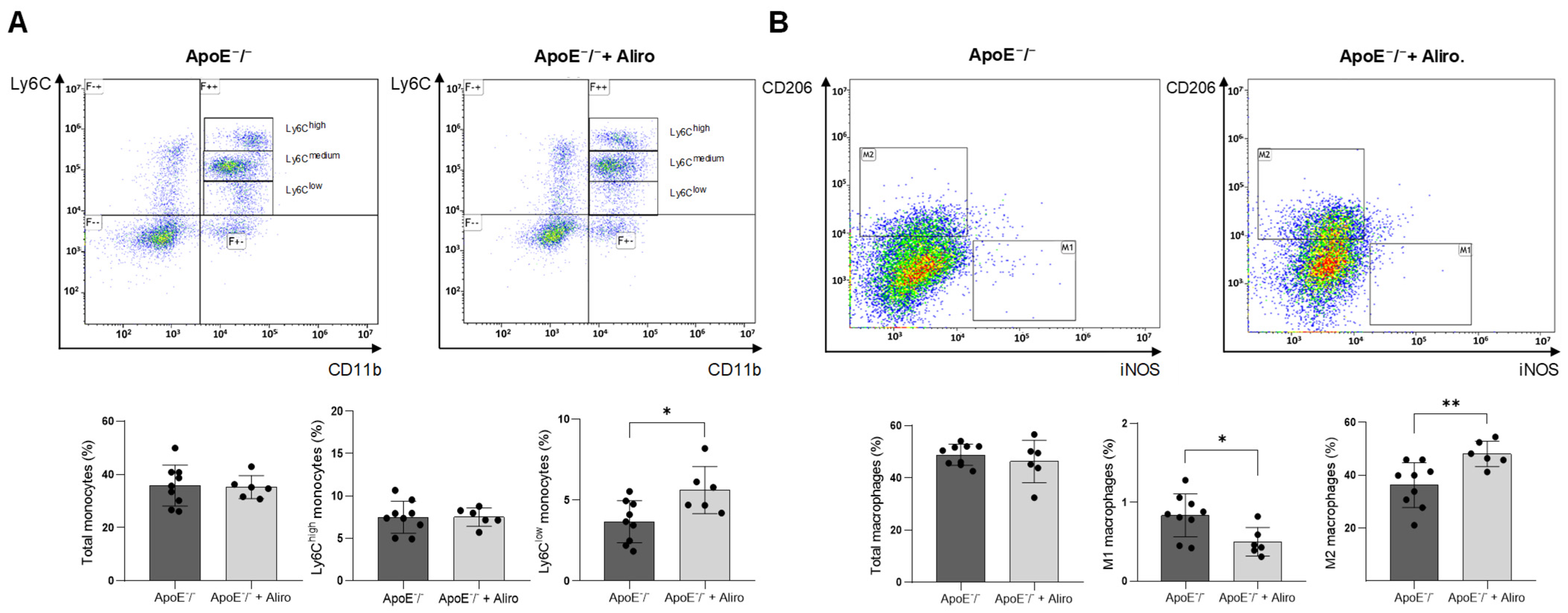
2.2.6. Flow Cytometry Analysis
2.3. In Vitro Studies
2.3.1. Monocytes Culture, Differentiation, and Polarization
2.3.2. Stimulation of M1 Macrophages
2.3.3. TLR4-Gene Silencing
2.3.4. Macrophages’ Gene and Protein Expression
2.3.5. Cell Immunofluorescence
2.4. Statistical Analysis
3. Results
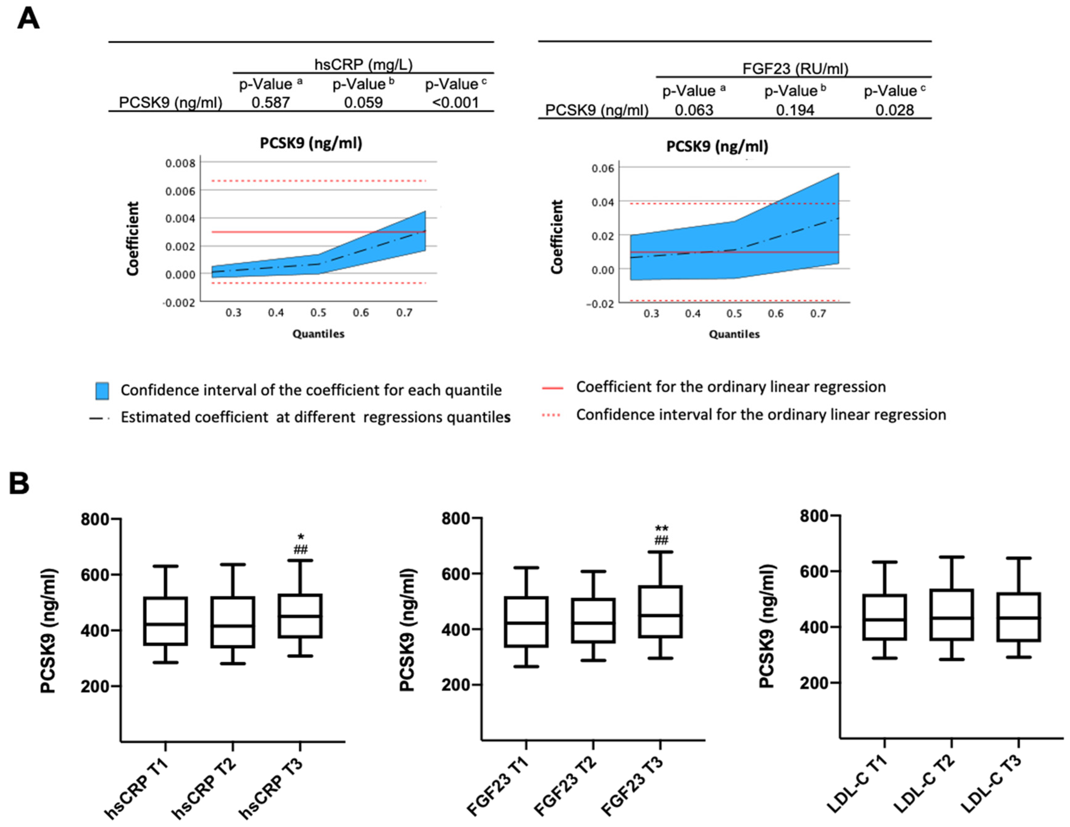
3.1. Association of PCSK9 and Proinflammatory Biomarkers in Acute Coronary Syndrome
3.2. Alirocumab Reduced Inflammation but Not Hyperlipidemia in ApoE−/− Mice
3.3. Alirocumab Reduced Plaque Lesions and Local Inflammation in ApoE−/− Mice
3.4. PCSK9 Upregulated Inflammatory Factors in Cultured M1 Macrophages
3.5. TLR4, as a Potential Receptor for Proinflammatory Actions of PCSK9 in M1 Macrophages
3.6. Alirocumab Attenuated PCSK9-Induced Proinflammatory Responses in M1 Macrophages
4. Discussion
5. Limitations of the Study
6. Conclusions
Supplementary Materials
Author Contributions
Funding
Institutional Review Board Statement
Informed Consent Statement
Data Availability Statement
Acknowledgments
Conflicts of Interest
Abbreviations
| CCL17 | C-C motif chemokine ligand 17 |
| CXCL9 | C-X-C motif chemokine ligand 9 |
| CXCL10 | C-X-C motif chemokine ligand 10 |
| FGF-23 | Fibroblast growth factor-23 |
| hsCRP | High-sensitive C-reactive protein |
| IL-1β | Interleukin-1β |
| IL-6 | Interleukin-6 |
| IL-10 | Interleukin-10 |
| LDL-C | Low-density lipoprotein cholesterol |
| MCP-1 | Monocyte chemoattractant protein-1 |
| M1 | Classically activated macrophage (proinflammatory phenotype) |
| M2 | Alternatively activated macrophage (anti-inflammatory phenotype) |
| NFκB | Nuclear factor kappa-light-chain-enhancer of activated B cells |
| NLRP3 | NOD-like receptor family pyrin domain-containing 3 |
| PCSK9 | Pro-protein convertase subtilisin/kexin type 9 |
| TGF-β1 | Transforming growth factor beta 1 |
| TGM2 | Transglutaminase 2 |
| TLR | Toll-like receptor |
References
- Jebari-Benslaiman, S.; Galicia-García, U.; Larrea-Sebal, A.; Olaetxea, J.R.; Alloza, I.; Vandenbroeck, K.; Benito-Vicente, A.; Martín, C. Pathophysiology of Atherosclerosis. Int. J. Mol. Sci. 2022, 23, 3346. [Google Scholar] [CrossRef]
- Luo, M.; Zhao, F.; Cheng, H.; Su, M.; Wang, Y. Macrophage polarization: An important role in inflammatory diseases. Front. Immunol. 2024, 15, 1352946. [Google Scholar] [CrossRef]
- Sawoo, R.; Dey, R.; Ghosh, R.; Bishayi, B. TLR4 and TNFR1 blockade dampen M1 macrophage activation and shifts them towards an M2 phenotype. Immunol. Res. 2021, 69, 334–351. [Google Scholar] [CrossRef] [PubMed]
- Wisitpongpun, P.; Potup, P.; Usuwanthim, K. Oleamide-Mediated Polarization of M1 Macrophages and IL-1β Production by Regulating NLRP3-Inflammasome Activation in Primary Human Monocyte-Derived Macrophages. Front. Immunol. 2022, 13, 856296. [Google Scholar] [CrossRef] [PubMed]
- Hafiane, A.; Daskalopoulou, S.S. Targeting the residual cardiovascular risk by specific anti-inflammatory interventions as a therapeutic strategy in atherosclerosis. Pharmacol. Res. 2022, 178, 106157. [Google Scholar] [CrossRef] [PubMed]
- Zivkovic, S.; Maric, G.; Cvetinovic, N.; Lepojevic-Stefanovic, D.; Bozic Cvijan, B. Anti-Inflammatory Effects of Lipid-Lowering Drugs and Supplements-A Narrative Review. Nutrients 2023, 15, 1517. [Google Scholar] [CrossRef]
- Ajoolabady, A.; Pratico, D.; Mazidi, M.; Davies, I.G.; Lip, G.Y.H.; Seidah, N.; Libby, P.; Kroemer, G.; Ren, J. PCSK9 in metabolism and diseases. Metabolism 2025, 163, 156064. [Google Scholar] [CrossRef]
- Ricci, C.; Ruscica, M.; Camera, M.; Rossetti, L.; Macchi, C.; Colciago, A.; Zanotti, I.; Lupo, M.G.; Adorni, M.P.; Cicero, A.F.G.; et al. PCSK9 induces a pro-inflammatory response in macrophages. Sci. Rep. 2018, 8, 2267. [Google Scholar] [CrossRef]
- Kühnast, S.; van der Hoorn, J.W.A.; Pieterman, E.J.; van den Hoek, A.M.; Sasiela, W.J.; Gusarova, V.; Peyman, A.; Schäfer, H.L.; Schwahn, U.; Jukema, J.W.; et al. Alirocumab inhibits atherosclerosis, improves the plaque morphology, and enhances the effects of a statin. J. Lipid Res. 2014, 55, 2103–2112. [Google Scholar] [CrossRef]
- Tang, Z.H.; Peng, J.; Ren, Z.; Yang, J.; Li, T.T.; Li, T.H.; Wang, Z.; Wei, D.H.; Liu, L.S.; Zheng, X.L.; et al. New role of PCSK9 in atherosclerotic inflammation promotion involving the TLR4/NF-κB pathway. Atherosclerosis 2017, 262, 113–122. [Google Scholar] [CrossRef]
- Tuñón, J.; Blanco-Colio, L.; Cristóbal, C.; Tarín, N.; Higueras, J.; Huelmos, A.; Alonso, J.; Egido, J.; Asensio, D.; Lorenzo, Ó.; et al. Usefulness of a combination of monocyte chemoattractant protein-1, galectin-3, and N-terminal probrain natriuretic peptide to predict cardiovascular events in patients with coronary artery disease. Am. J. Cardiol. 2014, 113, 434–440. [Google Scholar] [CrossRef]
- Lo Sasso, G.; Schlage, W.K.; Boué, S.; Veljkovic, E.; Peitsch, M.C.; Hoeng, J. The Apoe(-/-) mouse model: A suitable model to study cardiovascular and respiratory diseases in the context of cigarette smoke exposure and harm reduction. J. Transl. Med. 2016, 14, 146. [Google Scholar] [CrossRef]
- Ason, B.; van der Hoorn, J.W.A.; Chan, J.; Lee, E.; Pieterman, E.J.; Nguyen, K.K.; Di, M.; Shetterly, S.; Tang, J.; Yeh, W.C.; et al. PCSK9 inhibition fails to alter hepatic LDLR, circulating cholesterol, and atherosclerosis in the absence of ApoE. J. Lipid Res. 2014, 55, 2370–2379. [Google Scholar] [CrossRef] [PubMed]
- Jawień, J.; Nastałek, P.; Korbut, R. Mouse models of experimental atherosclerosis. J. Physiol. Pharmacol. Off. J. Pol. Physiol. Soc. 2004, 55, 503–517. [Google Scholar]
- Pouwer, M.G.; Pieterman, E.J.; Worms, N.; Keijzer, N.; Jukema, J.W.; Gromada, J.; Gusarova, V.; Princen, H.M.G. Alirocumab, evinacumab, and atorvastatin triple therapy regresses plaque lesions and improves lesion composition in mice. J. Lipid Res. 2020, 61, 365–375. [Google Scholar] [CrossRef]
- Schuster, S.; Rubil, S.; Endres, M.; Princen, H.M.G.; Boeckel, J.N.; Winter, K.; Werner, C.; Laufs, U. Anti-PCSK9 antibodies inhibit pro-atherogenic mechanisms in APOE*3Leiden.CETP mice. Sci. Rep. 2019, 9, 11079. [Google Scholar] [CrossRef]
- Yang, P.; Wu, Q.; Sun, L.; Fang, P.; Liu, L.; Ji, Y.; Park, J.Y.; Qin, X.; Yang, X.; Wang, H. Adaptive Immune Response Signaling Is Suppressed in Ly6Chigh Monocyte but Upregulated in Monocyte Subsets of ApoE-/- Mice—Functional Implication in Atherosclerosis. Front. Immunol. 2021, 12, 809208. [Google Scholar] [CrossRef]
- Moore, J.P.; Vinh, A.; Tuck, K.L.; Sakkal, S.; Krishnan, S.M.; Chan, C.T.; Lieu, M.; Samuel, C.S.; Diep, H.; Kemp-Harper, B.K.; et al. M2 macrophage accumulation in the aortic wall during angiotensin II infusion in mice is associated with fibrosis, elastin loss, and elevated blood pressure. Am. J. Physiol. Heart Circ. Physiol. 2015, 309, H906–H917. [Google Scholar] [CrossRef]
- Baxter, E.W.; Graham, A.E.; Re, N.A.; Carr, I.M.; Robinson, J.I.; Mackie, S.L.; Morgan, A.W. Standardized protocols for differentiation of THP-1 cells to macrophages with distinct M(IFNγ+LPS), M(IL-4) and M(IL-10) phenotypes. J. Immunol. Methods 2020, 478, 112721. [Google Scholar] [CrossRef] [PubMed]
- Chanput, W.; Mes, J.J.; Savelkoul, H.F.J.; Wichers, H.J. Characterization of polarized THP-1 macrophages and polarizing ability of LPS and food compounds. Food Funct. 2013, 4, 266–276. [Google Scholar] [CrossRef] [PubMed]
- Wu, W.; Zhang, W.; Alexandar, J.S.; Booth, J.L.; Miller, C.A.; Xu, C.; Metcalf, J.P. RIG-I agonist SLR10 promotes macrophage M1 polarization during influenza virus infection. Front. Immunol. 2023, 14, 1177624. [Google Scholar] [CrossRef] [PubMed]
- Unuvar Purcu, D.; Korkmaz, A.; Gunalp, S.; Helvaci, D.G.; Erdal, Y.; Dogan, Y.; Suner, A.; Wingender, G.; Sag, D. Effect of stimulation time on the expression of human macrophage polarization markers. PLoS ONE 2022, 17, e0265196. [Google Scholar] [CrossRef]
- Katsuki, S.; Jha, P.K.; Lupieri, A.; Nakano, T.; Passos, L.S.A.; Rogers, M.A.; Becker-Greene, D.; Le, T.D.; Decano, J.L.; Ho Lee, L.; et al. Proprotein Convertase Subtilisin/Kexin 9 (PCSK9) Promotes Macrophage Activation via LDL Receptor-Independent Mechanisms. Circ. Res. 2022, 131, 873–889. [Google Scholar] [CrossRef] [PubMed]
- Robinson, J.G.; Farnier, M.; Kastelein, J.J.P.; Roth, E.M.; Taskinen, M.R.; Colhoun, H.M.; Brunet, A.; DiCioccio, A.T.; Lecorps, G.; Pordy, R.; et al. Relationship between alirocumab, PCSK9, and LDL-C levels in four phase 3 ODYSSEY trials using 75 and 150 mg doses. J. Clin. Lipidol. 2019, 13, 979–988.e10. [Google Scholar] [CrossRef] [PubMed]
- Bigford, G.E.; Szeto, A.; Kimball, J.; Herderick, E.E.; Mendez, A.J.; Nash, M.S. Cardiometabolic risks and atherosclerotic disease in ApoE knockout mice: Effect of spinal cord injury and Salsalate anti-inflammatory pharmacotherapy. PLoS ONE 2021, 16, e0246601. [Google Scholar] [CrossRef]
- Ray, K.K.; Colhoun, H.M.; Szarek, M.; Baccara-Dinet, M.; Bhatt, D.L.; Bittner, V.A.; Budaj, A.J.; Diaz, R.; Goodman, S.G.; Hanotin, C.; et al. Effects of alirocumab on cardiovascular and metabolic outcomes after acute coronary syndrome in patients with or without diabetes: A prespecified analysis of the ODYSSEY OUTCOMES randomised controlled trial. Lancet Diabetes Endocrinol. 2019, 7, 618–628. [Google Scholar] [CrossRef] [PubMed]
- Shapiro, M.D.; Fazio, S. PCSK9 and Atherosclerosis—Lipids and Beyond. J. Atheroscler. Thromb. 2017, 24, 462–472. [Google Scholar] [CrossRef]
- Chen, X.; Sun, M.; Ma, X.; Ma, Y.; Chen, B. Silencing hepatic PCSK9 via novel chimeric AAV8 mitigates the progression of atherosclerosis by inhibiting inflammation in ApoE-/- mice. Mol. Ther. Methods Clin. Dev. 2025, 33, 101390. [Google Scholar] [CrossRef]
- Wang, F.; Li, M.; Zhang, A.; Li, H.; Jiang, C.; Guo, J. PCSK9 Modulates Macrophage Polarization-Mediated Ventricular Remodeling after Myocardial Infarction. J. Immunol. Res. 2022, 2022, 7685796. [Google Scholar] [CrossRef]
- Walley, K.R.; Thain, K.R.; Russell, J.A.; Reilly, M.P.; Meyer, N.J.; Ferguson, J.F.; Christie, J.D.; Nakada, T.A.; Fjell, C.D.; Thair, S.A.; et al. PCSK9 is a critical regulator of the innate immune response and septic shock outcome. Sci. Transl. Med. 2014, 6, 258ra143. [Google Scholar] [CrossRef]
- Giunzioni, I.; Tavori, H.; Covarrubias, R.; Major, A.S.; Ding, L.; Zhang, Y.; DeVay, R.M.; Hong, L.; Fan, D.; Predazzi, I.M.; et al. Local effects of human PCSK9 on the atherosclerotic lesion. J. Pathol. 2016, 238, 52–62. [Google Scholar] [CrossRef] [PubMed]
- Kallmeyer, A.; Pello, A.; Cánovas, E.; Aceña, Á.; González-Casaus, M.L.; Tarín, N.; Cristóbal, C.; Gutiérrez-Landaluce, C.; Huelmos, A.; Rodríguez-Valer, A.; et al. Fibroblast growth factor 23 independently predicts adverse outcomes after an acute coronary syndrome. ESC Heart Fail. 2024, 11, 240–250. [Google Scholar] [CrossRef]
- Ma, T.; Wang, L.; Yan, X.; Li, F. Targeted anti-inflammatory therapy in cardiovascular events: Challenges and opportunities. J. Clin. Hypertens. 2025, 27, e70172. [Google Scholar] [CrossRef]
- Yang, J.; Ma, X.; Niu, D.; Sun, Y.; Chai, X.; Deng, Y.; Wang, J.; Dong, J. PCSK9 inhibitors suppress oxidative stress and inflammation in atherosclerotic development by promoting macrophage autophagy. Am. J. Transl. Res. 2023, 15, 5129–5144. [Google Scholar]
- Toth, P.P.; Bray, S.; Villa, G.; Palagashvili, T.; Sattar, N.; Stroes, E.S.G.; Worth, G.M. Network Meta-Analysis of Randomized Trials Evaluating the Comparative Efficacy of Lipid-Lowering Therapies Added to Maximally Tolerated Statins for the Reduction of Low-Density Lipoprotein Cholesterol. J. Am. Heart Assoc. 2022, 11, e025551. [Google Scholar] [CrossRef]
- Burnett, H.; Fahrbach, K.; Cichewicz, A.; Jindal, R.; Tarpey, J.; Durand, A.; Di Domenico, M.; Reichelt, A.; Viljoen, A. Comparative efficacy of non-statin lipid-lowering therapies in patients with hypercholesterolemia at increased cardiovascular risk: A network meta-analysis. Curr. Med. Res. Opin. 2022, 38, 777–784. [Google Scholar] [CrossRef]
- Bao, H.L.; Liao, F.J.; Fang, L.; Zhong, F.; Liu, W.; Li, J.Q. Effect and mechanism of PCSK9 on lectin-like oxidized low-density lipoprotein receptor-1 mediated oxidized low-density lipoprotein uptake by THP-1 derived macrophages. Zhonghua Xin Xue Guan Bing Za Zhi 2019, 47, 367–373. [Google Scholar]
- Ding, Z.; Liu, S.; Wang, X.; Theus, S.; Deng, X.; Fan, Y.; Zhou, S.; Mehta, J.L. PCSK9 regulates expression of scavenger receptors and ox-LDL uptake in macrophages. Cardiovasc. Res. 2018, 114, 1145–1153. [Google Scholar] [CrossRef] [PubMed]
- Zhang, L.; Li, J.; Kou, Y.; Shen, L.; Wang, H.; Wang, Y.; Ma, R.; Wu, T.; Yang, X.; Gu, Y.; et al. Mechanisms and treatment of atherosclerosis: Focus on macrophages. Front. Immunol. 2024, 15, 1490387. [Google Scholar] [CrossRef]
- Ding, Z.; Pothineni, N.V.K.; Goel, A.; Lüscher, T.F.; Mehta, J.L. PCSK9 and inflammation: Role of shear stress, pro-inflammatory cytokines, and LOX-1. Cardiovasc. Res. 2020, 116, 908–915. [Google Scholar] [CrossRef] [PubMed]
- Shin, D.; Kim, S.; Lee, H.; Lee, H.C.; Lee, J.; Park, H.W.; Fukai, M.; Choi, E.; Choi, S.; Koo, B.J.; et al. PCSK9 stimulates Syk, PKCδ, and NF-κB, leading to atherosclerosis progression independently of LDL receptor. Nat. Commun. 2024, 15, 2789. [Google Scholar] [CrossRef]
- Scalise, V.; Sanguinetti, C.; Neri, T.; Cianchetti, S.; Lai, M.; Carnicelli, V.; Celi, A.; Pedrinelli, R. PCSK9 Induces Tissue Factor Expression by Activation of TLR4/NFkB Signaling. Int. J. Mol. Sci. 2021, 22, 12640. [Google Scholar] [CrossRef]
- Huang, L.; Li, Y.; Cheng, Z.; Lv, Z.; Luo, S.; Xia, Y. PCSK9 Promotes Endothelial Dysfunction During Sepsis Via the TLR4/MyD88/NF-κB and NLRP3 Pathways. Inflammation 2023, 46, 115–128. [Google Scholar] [CrossRef]
- Duewell, P.; Kono, H.; Rayner, K.J.; Sirois, C.M.; Vladimer, G.; Bauernfeind, F.G.; Abela, G.S.; Franchi, L.; Nuñez, G.; Schnurr, M.; et al. NLRP3 inflammasomes are required for atherogenesis and activated by cholesterol crystals. Nature 2010, 464, 1357–1361. [Google Scholar] [CrossRef]
- Zeng, W.; Wu, D.; Sun, Y.; Suo, Y.; Yu, Q.; Zeng, M.; Gao, Q.; Yu, B.; Jiang, X.; Wang, Y. The selective NLRP3 inhibitor MCC950 hinders atherosclerosis development by attenuating inflammation and pyroptosis in macrophages. Sci. Rep. 2021, 11, 19305. [Google Scholar] [CrossRef] [PubMed]
- He, B.; Nie, Q.; Wang, F.; Han, Y.; Yang, B.; Sun, M.; Fan, X.; Ye, Z.; Liu, P.; Wen, J. Role of pyroptosis in atherosclerosis and its therapeutic implications. J. Cell Physiol. 2021, 236, 7159–7175. [Google Scholar] [CrossRef] [PubMed]
- Marfella, R.; Prattichizzo, F.; Sardu, C.; Paolisso, P.; D’Onofrio, N.; Scisciola, L.; La Grotta, R.; Frigé, C.; Ferraraccio, F.; Panarese, I.; et al. Evidence of an anti-inflammatory effect of PCSK9 inhibitors within the human atherosclerotic plaque. Atherosclerosis 2023, 378, 117180. [Google Scholar] [CrossRef] [PubMed]







| ApoE−/− (n = 9) | ApoE−/− + Aliro (n = 7) | p-Value | |
|---|---|---|---|
| Body weight (g) | 31.4 | 31.0 | 0.62 |
| Total cholesterol (mg/dL) | 627.2 ± 113.3 | 653.2 ± 121.8 | 0.68 |
| LDL-cholesterol (mg/dL) | 403.9 ± 99.2 | 401.0 ± 101.7 | 0.95 |
| Triglycerides (mg/dL) | 226.7 ± 64.5 | 297.4 ± 106.4 | 0.15 |
| TNF-α (pg/mL) | 4.4 ± 1.0 | 3.2 ± 0.5 | 0.04 |
| IL-6 (pg/mL) | 4.4 ± 2.4 | 2.4 ± 0.6 | 0.04 |
Disclaimer/Publisher’s Note: The statements, opinions and data contained in all publications are solely those of the individual author(s) and contributor(s) and not of MDPI and/or the editor(s). MDPI and/or the editor(s) disclaim responsibility for any injury to people or property resulting from any ideas, methods, instructions or products referred to in the content. |
© 2026 by the authors. Licensee MDPI, Basel, Switzerland. This article is an open access article distributed under the terms and conditions of the Creative Commons Attribution (CC BY) license.
Share and Cite
Espadas, C.; Soto-Catalán, M.; Romero-Cote, M.; Kavanagh, M.; Herrero-Del Real, I.; Ortega-Hernández, A.; Lumpuy-Castillo, J.; Gómez-Garre, D.; Egido, J.; Tuñón, J.; et al. Alirocumab Attenuated Plaque Inflammation and PCSK9-Induced Proinflammatory Signalling in M1 Macrophages Independently of Lipid Lowering. Biomolecules 2026, 16, 397. https://doi.org/10.3390/biom16030397
Espadas C, Soto-Catalán M, Romero-Cote M, Kavanagh M, Herrero-Del Real I, Ortega-Hernández A, Lumpuy-Castillo J, Gómez-Garre D, Egido J, Tuñón J, et al. Alirocumab Attenuated Plaque Inflammation and PCSK9-Induced Proinflammatory Signalling in M1 Macrophages Independently of Lipid Lowering. Biomolecules. 2026; 16(3):397. https://doi.org/10.3390/biom16030397
Chicago/Turabian StyleEspadas, Cristina, Manuel Soto-Catalán, María Romero-Cote, María Kavanagh, Isabel Herrero-Del Real, Adriana Ortega-Hernández, Jairo Lumpuy-Castillo, Dulcenombre Gómez-Garre, Jesús Egido, José Tuñón, and et al. 2026. "Alirocumab Attenuated Plaque Inflammation and PCSK9-Induced Proinflammatory Signalling in M1 Macrophages Independently of Lipid Lowering" Biomolecules 16, no. 3: 397. https://doi.org/10.3390/biom16030397
APA StyleEspadas, C., Soto-Catalán, M., Romero-Cote, M., Kavanagh, M., Herrero-Del Real, I., Ortega-Hernández, A., Lumpuy-Castillo, J., Gómez-Garre, D., Egido, J., Tuñón, J., Gómez-Guerrero, C., & Lorenzo, Ó. (2026). Alirocumab Attenuated Plaque Inflammation and PCSK9-Induced Proinflammatory Signalling in M1 Macrophages Independently of Lipid Lowering. Biomolecules, 16(3), 397. https://doi.org/10.3390/biom16030397

