Caffeine May Delay the Radiation-Induced Nucleoshuttling of the ATM Kinase and Reduce the Recognition of the DNA Double-Strand Breaks in Human Cells
Abstract
1. Introduction
2. Materials and Methods
2.1. Cell Lines
2.2. Treatment with Caffeine
2.3. Irradiation
2.4. Immunofluorescence
2.5. In Situ Proximity Ligation Assay (PLA)
2.6. Statistical Analysis
3. Results
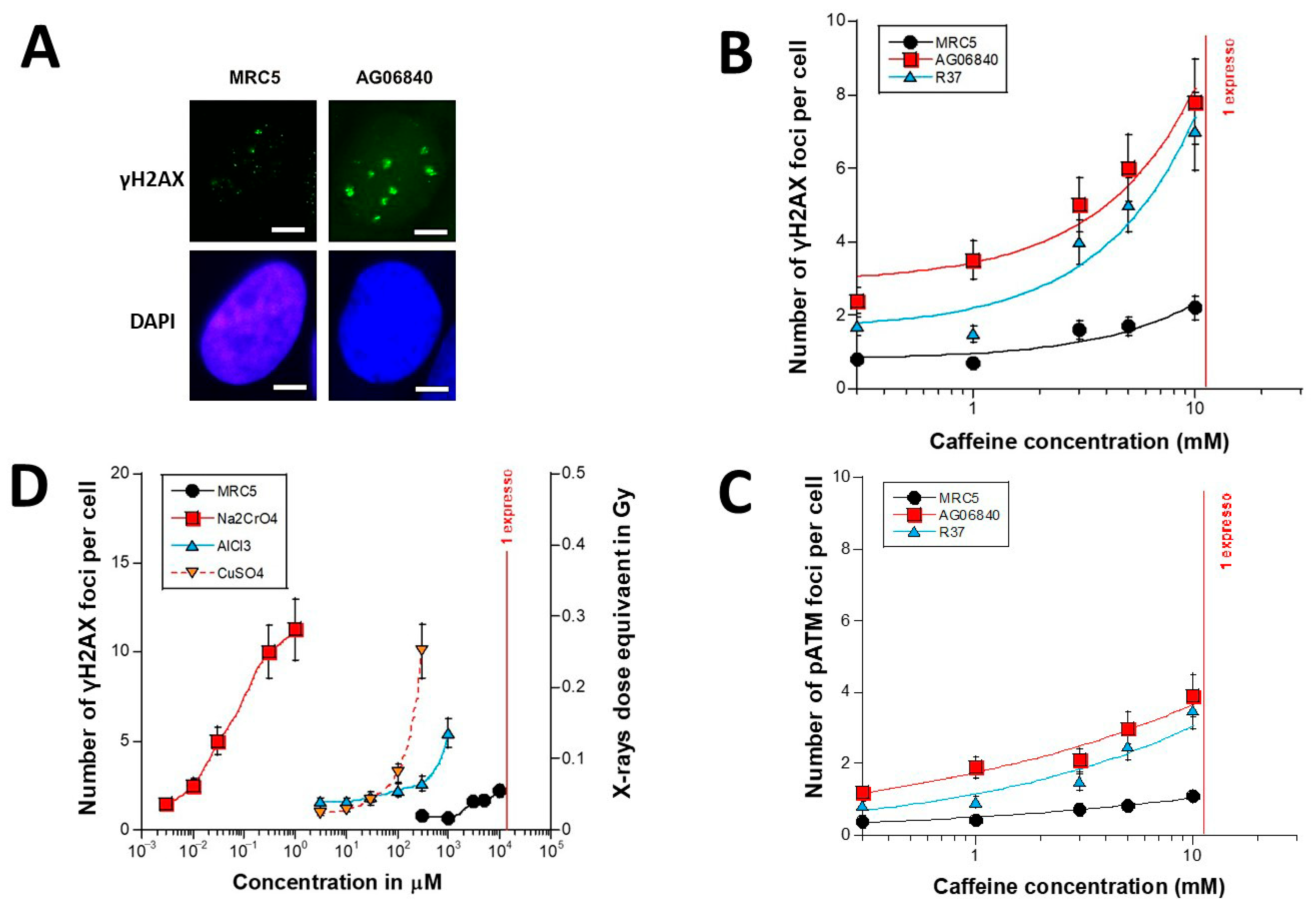
3.1. Is Caffeine a DSB Inducer?
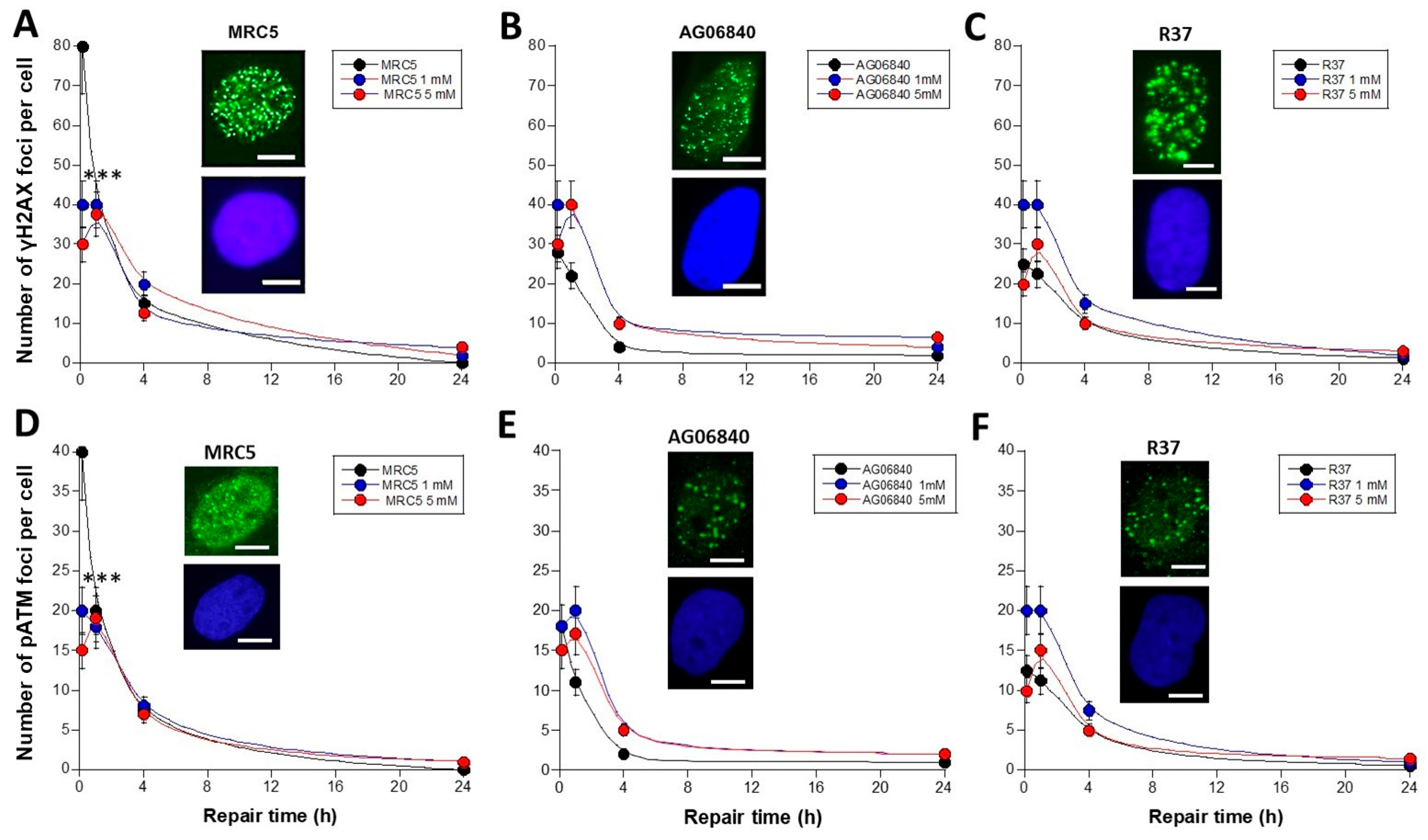
3.2. Does Caffeine Impact on DSB Recognition and Repair?
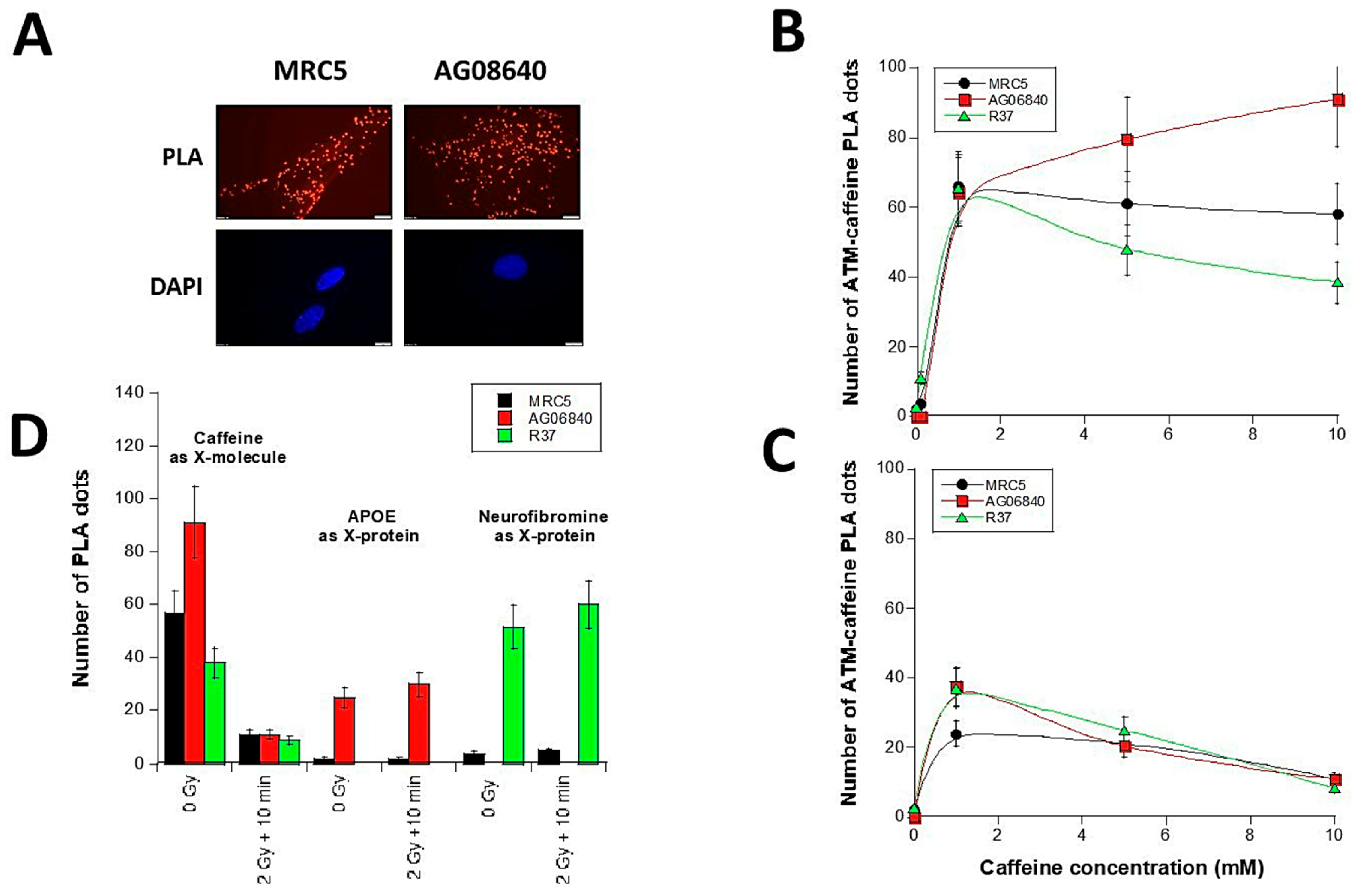
3.3. Specificities of Cells Treated with Caffeine
3.4. Interaction Between ATM Protein and Caffeine Molecule
4. Discussion
4.1. Caffeine, the Most Consumed Beverage in the World After Water
4.2. Caffeine, What We Know at the Cellular and Molecular Scales?
4.3. The RIANS Model, One Single Model to Explain Two Properties of Caffeine
5. Conclusions
Author Contributions
Funding
Institutional Review Board Statement
Informed Consent Statement
Data Availability Statement
Conflicts of Interest
References
- Berthel, E.; Foray, N.; Ferlazzo, M.L. The Nucleoshuttling of the ATM Protein: A Unified Model to Describe the Individual Response to High- and Low-Dose of Radiation? Cancers 2019, 11, 905. [Google Scholar] [CrossRef]
- Foray, N.; Bourguignon, M.; Hamada, N. Individual response to ionizing radiation. Mutat. Res. Rev. 2016, 770, 369–386. [Google Scholar] [CrossRef]
- Bodgi, L.; Foray, N. The nucleo-shuttling of the ATM protein as a basis for a novel theory of radiation response: Resolution of the linear-quadratic model. Int. J. Radiat. Biol. 2016, 92, 117–131. [Google Scholar] [CrossRef] [PubMed]
- Granzotto, A.; Benadjaoud, M.A.; Vogin, G.; Devic, C.; Ferlazzo, M.L.; Bodgi, L.; Pereira, S.; Sonzogni, L.; Forcheron, F.; Viau, M.; et al. Influence of Nucleoshuttling of the ATM Protein in the Healthy Tissues Response to Radiation Therapy: Toward a Molecular Classification of Human Radiosensitivity. Int. J. Radiat. Oncol. Biol. Phys. 2016, 94, 450–460. [Google Scholar] [CrossRef] [PubMed]
- Al-Choboq, J.; Ferlazzo, M.L.; Sonzogni, L.; Granzotto, A.; El-Nachef, L.; Maalouf, M.; Berthel, E.; Foray, N. Usher Syndrome Belongs to the Genetic Diseases Associated with Radiosensitivity: Influence of the ATM Protein Kinase. Int. J. Mol. Sci. 2022, 23, 1570. [Google Scholar] [CrossRef] [PubMed]
- Combemale, P.; Sonzogni, L.; Devic, C.; Bencokova, Z.; Ferlazzo, M.L.; Granzotto, A.; Burlet, S.F.; Pinson, S.; Amini-Adle, M.; Al-Choboq, J.; et al. Individual Response to Radiation of Individuals with Neurofibromatosis Type I: Role of the ATM Protein and Influence of Statins and Bisphosphonates. Mol. Neurobiol. 2022, 59, 556–573. [Google Scholar] [CrossRef]
- Viau, M.; Sonzogni, L.; Ferlazzo, M.L.; Berthel, E.; Pereira, S.; Bodgi, L.; Granzotto, A.; Devic, C.; Fervers, B.; Charlet, L.; et al. DNA Double-Strand Breaks Induced in Human Cells by Twelve Metallic Species: Quantitative Inter-Comparisons and Influence of the ATM Protein. Biomolecules 2021, 11, 1462. [Google Scholar] [CrossRef]
- Sonzogni, L.; Ferlazzo, M.L.; Granzotto, A.; Fervers, B.; Charlet, L.; Foray, N. DNA Double-Strand Breaks Induced in Human Cells by 6 Current Pesticides: Intercomparisons and Influence of the ATM Protein. Biomolecules 2022, 12, 250. [Google Scholar] [CrossRef]
- Kerr, G. A Short History of Coffee; Oldcastle Books Ltd.: Harpenden, UK, 2021. [Google Scholar]
- Weinberg, B.A.; Bealer, B.K. The World of Caffeine. In The Science and Culture of the World’s Most Popular Drug; Routledge: New York, NY, USA, 2001. [Google Scholar]
- Kumar, S.S.; Devasagayam, T.P.; Jayashree, B.; Kesavan, P.C. Mechanism of protection against radiation-induced DNA damage in plasmid pBR322 by caffeine. Int. J. Radiat. Biol. 2001, 77, 617–623. [Google Scholar] [CrossRef]
- Sarkaria, J.N.; Busby, E.C.; Tibbetts, R.S.; Roos, P.; Taya, Y.; Karnitz, L.M.; Abraham, R.T. Inhibition of ATM and ATR kinase activities by the radiosensitizing agent, caffeine. Cancer Res. 1999, 59, 4375–4382. [Google Scholar]
- Berthel, E.; Pujo-Menjouet, L.; Le Reun, E.; Sonzogni, L.; Al-Choboq, J.; Chekroun, A.; Granzotto, A.; Devic, C.; Ferlazzo, M.L.; Pereira, S.; et al. Toward an early diagnosis for Alzheimer’s disease based on the perinuclear localization of the ATM protein. Cells 2023, 12, 1747. [Google Scholar] [CrossRef]
- Sonzogni, L.; Granzotto, A.; Le Reun, E.; Al-Choboq, J.; Bourguignon, M.; Foray, N.; Bodgi, L. Prediction of radiotherapy toxicity: 20 years of COPERNIC radiosensitivity diagnosis procedure. Cancer Radiother. J. Fr. Radiother. Oncol. 2024, 28, 435–441. [Google Scholar] [CrossRef] [PubMed]
- Querfurth, H.W.; Jiang, J.; Geiger, J.D.; Selkoe, D.J. Caffeine stimulates amyloid beta-peptide release from beta-amyloid precursor protein-transfected HEK293 cells. J. Neurochem. 1997, 69, 1580–1591. [Google Scholar] [CrossRef] [PubMed]
- Ferlazzo, M.; Berthel, E.; Granzotto, A.; Devic, C.; Sonzogni, L.; Bachelet, J.T.; Pereira, S.; Bourguignon, M.; Sarasin, A.; Mezzina, M.; et al. Some mutations in the xeroderma pigmentosum D gene may lead to moderate but significant radiosensitivity associated with a delayed radiation-induced ATM nuclear localization. Int. J. Radiat. Biol. 2019, 96, 394–410. [Google Scholar] [CrossRef] [PubMed]
- Granzotto, A.; El Nachef, L.; Restier-Verlet, J.; Sonzogni, L.; Al-Choboq, J.; Bourguignon, M.; Foray, N. When Chromatin Decondensation Affects Nuclear gammaH2AX Foci Pattern and Kinetics and Biases the Assessment of DNA Double-Strand Breaks by Immunofluorescence. Biomolecules 2024, 14, 703. [Google Scholar] [CrossRef]
- Ristic, M.; Brockly, F.; Piechaczyk, M.; Bossis, G. Detection of Protein-Protein Interactions and Posttranslational Modifications Using the Proximity Ligation Assay: Application to the Study of the SUMO Pathway. Methods Mol. Biol. 2016, 1449, 279–290. [Google Scholar]
- Merighi, S.; Travagli, A.; Nigro, M.; Pasquini, S.; Cappello, M.; Contri, C.; Varani, K.; Vincenzi, F.; Borea, P.A.; Gessi, S. Caffeine for Prevention of Alzheimer’s Disease: Is the A(2A) Adenosine Receptor Its Target? Biomolecules 2023, 13, 967. [Google Scholar] [CrossRef]
- Rembialkowska, N.; Demiy, A.; Dabrowska, A.; Mastalerz, J.; Szlasa, W. Caffeine as a Modulator in Oncology: Mechanisms of Action and Potential for Adjuvant Therapy. Int. J. Mol. Sci. 2025, 26, 6252. [Google Scholar] [CrossRef]
- Le Reun, E.; Bodgi, L.; Granzotto, A.; Sonzogni, L.; Ferlazzo, M.L.; Al-Choboq, J.; El-Nachef, L.; Restier-Verlet, J.; Berthel, E.; Devic, C.; et al. Quantitative correlations between radiosensitivity biomarkers show that the ATM protein kinase is strongly involved in the radiotoxicities observed after radiotherapy. Int. J. Mol. Sci. 2022, 23, 10434. [Google Scholar] [CrossRef]
- Block, W.D.; Merkle, D.; Meek, K.; Lees-Miller, S.P. Selective inhibition of the DNA-dependent protein kinase (DNA-PK) by the radiosensitizing agent caffeine. Nucleic Acids Res. 2004, 32, 1967–1972. [Google Scholar] [CrossRef]
- Perciaccante, A.; Riva, M.A.; Coralli, A.; Charlier, P.; Bianucci, R. The Death of Balzac (1799–1850) and the Treatment of Heart Failure During the Nineteenth Century. J. Card. Fail. 2016, 22, 930–933. [Google Scholar] [CrossRef] [PubMed]
- Carbone, M.G.; Pagni, G.; Tagliarini, C.; Maremmani, I.; Maremmani, A.G.I. Caffeine in Aging Brains: Cognitive Enhancement, Neurodegeneration, and Emerging Concerns About Addiction. Int. J. Environ. Res. Public Health 2025, 22, 1171. [Google Scholar] [CrossRef] [PubMed]
- Farraj, A.; Akeredolu, T.; Wijeyesekera, A.; Mills, C.E. Coffee and Cardiovascular Health: A Review of Literature. Nutrients 2024, 16, 4257. [Google Scholar] [CrossRef] [PubMed]
- Li, J.; Yu, K.; Bu, F.; Li, P.; Hao, L. Exploring the impact of coffee consumption and caffeine intake on cognitive performance in older adults: A comprehensive analysis using NHANES data and gene correlation analysis. Nutr. J. 2025, 24, 102. [Google Scholar] [CrossRef] [PubMed]
- Li, Z.; Liao, X.; Qin, Y.; Jiang, C.; Lian, Y.; Lin, X.; Huang, J.; Zhang, B.; Feng, Z. Exploring the impact of coffee consumption on liver health: A comprehensive bibliometric analysis. Heliyon 2024, 10, e31132. [Google Scholar] [CrossRef]
- Zhou, B.B.; Elledge, S.J. The DNA damage response: Putting checkpoints in perspective. Nature 2000, 408, 433–439. [Google Scholar] [CrossRef]
- Lobrich, M.; Jeggo, P.A. The two edges of the ATM sword: Co-operation between repair and checkpoint functions. Radiother. Oncol. J. Eur. Soc. Ther. Radiol. Oncol. 2005, 76, 112–118. [Google Scholar] [CrossRef]
- Boothman, D.A.; Meyers, M.; Odegaard, E.; Wang, M. Altered G1 checkpoint control determines adaptive survival responses to ionizing radiation. Mutat. Res. 1996, 358, 143–153. [Google Scholar] [CrossRef]
- Cai, Z.; Chehab, N.H.; Pavletich, N.P. Structure and activation mechanism of the CHK2 DNA damage checkpoint kinase. Mol. Cell 2009, 35, 818–829. [Google Scholar] [CrossRef]
- Zhou, B.B.; Chaturvedi, P.; Spring, K.; Scott, S.P.; Johanson, R.A.; Mishra, R.; Mattern, M.R.; Winkler, J.D.; Khanna, K.K. Caffeine abolishes the mammalian G(2)/M DNA damage checkpoint by inhibiting ataxia-telangiectasia-mutated kinase activity. J. Biol. Chem. 2000, 275, 10342–10348. [Google Scholar] [CrossRef]
- Foray, N.; Marot, D.; Gabriel, A.; Randrianarison, V.; Carr, A.M.; Perricaudet, M.; Ashworth, A.; Jeggo, P. A subset of ATM- and ATR-dependent phosphorylation events requires the BRCA1 protein. EMBO J. 2003, 22, 2860–2871. [Google Scholar] [CrossRef] [PubMed]
- Liu, K.; Zheng, M.; Lu, R.; Du, J.; Zhao, Q.; Li, Z.; Li, Y.; Zhang, S. The role of CDC25C in cell cycle regulation and clinical cancer therapy: A systematic review. Cancer Cell Int. 2020, 20, 213. [Google Scholar] [CrossRef] [PubMed]
- Restier-Verlet, J.; Ferlazzo, M.L.; Granzotto, A.; Al-Choboq, J.; Bellemou, C.; Estavoyer, M.; Lecomte, F.; Bourguignon, M.; Pujo-Menjouet, L.; Foray, N. Accelerated aging effects observed in vitro after an exposure to gamma-rays delivered at very low and continuous dose-rate equivalent to 1–5 weeks in International Space Station. Cells 2024, 13, 1703. [Google Scholar] [CrossRef] [PubMed]
- Ferradini, C.; Pucheault, J. Biologie De L’action Des Rayonnements Ionisants; Masson: Paris, France, 1983. [Google Scholar]
- Eguchi, H.; Kimura, R.; Onuma, S.; Ito, A.; Yu, Y.; Yoshino, Y.; Matsunaga, T.; Endo, S.; Ikari, A. Elevation of Anticancer Drug Toxicity by Caffeine in Spheroid Model of Human Lung Adenocarcinoma A549 Cells Mediated by Reduction in Claudin-2 and Nrf2 Expression. Int. J. Mol. Sci. 2022, 23, 15447. [Google Scholar] [CrossRef]
- Sitsapesan, R.; Williams, A.J. Mechnisms of caffeine activation of single calcium-release channels of sheep cardiac sarcoplasmic reticulum. J. Physiol. 1990, 423, 425–439. [Google Scholar] [CrossRef]
- Lerner, U.H.; Mellström, D. Caffeine has the capacity to stimulate calcium release in organ culture of neonatal mouse calvaria. Calcif. Tissue Int. 1992, 51, 424–428. [Google Scholar] [CrossRef]
- Restier-Verlet, J.; Joubert, A.; Ferlazzo, M.L.; Granzotto, A.; Sonzogni, L.; Al-Choboq, J.; El Nachef, L.; Le Reun, E.; Bourguignon, M.; Foray, N. X-rays-Induced Bystander Effect Consists in the Formation of DNA Breaks in a Calcium-Dependent Manner: Influence of the Experimental Procedure and the Individual Factor. Biomolecules 2023, 13, 542. [Google Scholar] [CrossRef]
- El Nachef, L.; Berthel, E.; Ferlazzo, M.L.; Le Reun, E.; Al-Choboq, J.; Restier-Verlet, J.; Granzotto, A.; Sonzogni, L.; Bourguignon, M.; Foray, N. Cancer and Radiosensitivity Syndromes: Is Impaired Nuclear ATM Kinase Activity the Primum Movens? Cancers 2022, 14, 6141. [Google Scholar] [CrossRef]
- El Nachef, L.; Bodgi, L.; Estavoyer, M.; Bure, S.; Jallas, A.C.; Granzotto, A.; Restier-Verlet, J.; Sonzogni, L.; Al-Choboq, J.; Bourguignon, M.; et al. Prediction of Cancer Proneness under Influence of X-rays with Four DNA Mutability and/or Three Cellular Proliferation Assays. Cancers 2024, 16, 3188. [Google Scholar] [CrossRef]







Disclaimer/Publisher’s Note: The statements, opinions and data contained in all publications are solely those of the individual author(s) and contributor(s) and not of MDPI and/or the editor(s). MDPI and/or the editor(s) disclaim responsibility for any injury to people or property resulting from any ideas, methods, instructions or products referred to in the content. |
© 2025 by the authors. Licensee MDPI, Basel, Switzerland. This article is an open access article distributed under the terms and conditions of the Creative Commons Attribution (CC BY) license.
Share and Cite
Moliard, L.; Restier-Verlet, J.; Al-Choboq, J.; Granzotto, A.; Charlet, L.; Balosso, J.; Bourguignon, M.; Pujo-Menjouet, L.; Foray, N. Caffeine May Delay the Radiation-Induced Nucleoshuttling of the ATM Kinase and Reduce the Recognition of the DNA Double-Strand Breaks in Human Cells. Biomolecules 2026, 16, 41. https://doi.org/10.3390/biom16010041
Moliard L, Restier-Verlet J, Al-Choboq J, Granzotto A, Charlet L, Balosso J, Bourguignon M, Pujo-Menjouet L, Foray N. Caffeine May Delay the Radiation-Induced Nucleoshuttling of the ATM Kinase and Reduce the Recognition of the DNA Double-Strand Breaks in Human Cells. Biomolecules. 2026; 16(1):41. https://doi.org/10.3390/biom16010041
Chicago/Turabian StyleMoliard, Léonie, Juliette Restier-Verlet, Joëlle Al-Choboq, Adeline Granzotto, Laurent Charlet, Jacques Balosso, Michel Bourguignon, Laurent Pujo-Menjouet, and Nicolas Foray. 2026. "Caffeine May Delay the Radiation-Induced Nucleoshuttling of the ATM Kinase and Reduce the Recognition of the DNA Double-Strand Breaks in Human Cells" Biomolecules 16, no. 1: 41. https://doi.org/10.3390/biom16010041
APA StyleMoliard, L., Restier-Verlet, J., Al-Choboq, J., Granzotto, A., Charlet, L., Balosso, J., Bourguignon, M., Pujo-Menjouet, L., & Foray, N. (2026). Caffeine May Delay the Radiation-Induced Nucleoshuttling of the ATM Kinase and Reduce the Recognition of the DNA Double-Strand Breaks in Human Cells. Biomolecules, 16(1), 41. https://doi.org/10.3390/biom16010041

