Integrated Multi-Omics Investigation of Gypenosides’ Mechanisms in Lowering Hepatic Cholesterol
Abstract
1. Introduction

2. Materials and Methods
2.1. Animals
2.2. Transcriptomics Analysis
2.3. Proteomics Analysis
2.4. Statistical Analysis
3. Results
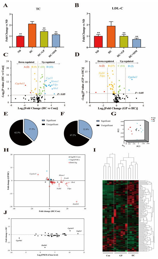
3.1. GP Reverses High-Fat Diet-Induced Dysregulation of Steroidogenic Pathway Gene Expression in Mouse Liver
3.2. RT-qPCR Validation Confirms Comparable Efficacy of GP and Simvastatin in Regulating Steroidogenic Gene Expression
3.3. Proteomics Analysis of Hepatic Steroidogenesis Pathway
3.4. Integrated Transcriptomic and Proteomic Analysis
4. Discussion
5. Conclusions
Author Contributions
Funding
Institutional Review Board Statement
Informed Consent Statement
Data Availability Statement
Acknowledgments
Conflicts of Interest
Abbreviations
| GP | Gypenosides |
| HFD | High-fat diet |
| HC | Hypercholesterolemia |
| TC | Total cholesterol |
| LDL-C | Low-density lipoprotein cholesterol |
| HDL | High-density lipoprotein |
| HSDs | Hydroxysteroid dehydrogenases |
| SIM | Simvastatin |
References
- Zhao, T.; Li, Q.; Wang, X.; Tang, B.; Zhang, X.; Yu, H.; Li, Z. Time-Dependent Effects of High-Fat Diet on Cognition and Cerebral Insulin Signaling: Window for Recovery and Potential Therapeutic Target. Mech. Ageing Dev. 2024, 220, 111955. [Google Scholar] [CrossRef] [PubMed]
- Legeza, B.; Marcolongo, P.; Gamberucci, A.; Varga, V.; Bánhegyi, G.; Benedetti, A.; Odermatt, A. Fructose, Gluco corticoids and Adipose Tissue: Implications for the Metabolic Syndrome. Nutrients 2017, 9, 426. [Google Scholar] [CrossRef]
- Ntostis, P.; Kokkali, G.; Iles, D.; Huntriss, J.; Tzetis, M.; Picton, H.; Pantos, K.; Miller, D. Can Trophectoderm RNA Analysis Predict Human Blastocyst Competency? Syst. Biol. Reprod. Med. 2019, 65, 312–325. [Google Scholar] [CrossRef] [PubMed]
- Liu, Z.; Zhou, Y.; Jin, M.; Liu, S.; Liu, S.; Yang, K.; Li, H.; Luo, S.; Jureti, S.; Wei, M.; et al. Association of HMGCR Rs17671591 and Rs3761740 with Lipidemia and Statin Response in Uyghurs and Han Chinese. PeerJ 2024, 12, e18144. [Google Scholar] [CrossRef]
- Wang, X.; Cao, L.; Tang, J.; Deng, J.; Hao, E.; Bai, G.; Tang, P.L.; Yang, J.; Li, H.; Yao, L.; et al. Research on the Mechanism and Material Basis of Corn (Zea mays L.) Waste Regulating Dyslipidemia. Pharmaceuticals 2024, 17, 868. [Google Scholar] [CrossRef] [PubMed]
- Hu, J.; You, F.; Wang, Q.; Weng, S.; Liu, H.; Wang, L.; Zhang, P.-J.; Tan, X. Transcriptional Responses of Olive Flounder (Paralichthys olivaceus) to Low Temperature. PLoS ONE 2014, 9, e108582. [Google Scholar] [CrossRef] [PubMed]
- Gourdy, P.; Bourgeois, E.A.; Levescot, A.; Pham, L.; Riant, E.; Ahui, M.-L.; Damotte, D.; Gombert, J.-M.; Bayard, F.; Ohlsson, C.; et al. Estrogen Therapy Delays Autoimmune Diabetes and Promotes the Protective Efficiency of Natural Killer T-Cell Activation in Female Nonobese Diabetic Mice. Endocrinology 2016, 157, 258–267. [Google Scholar] [CrossRef]
- Plenis, A.; Miękus, N.; Olędzka, I.; Bączek, T.; Lewczuk, A.; Woźniak, Z.; Koszałka, P.; Seroczyńska, B.; Skokowski, J. Chemometric Evaluation of Urinary Steroid Hormone Levels as Potential Biomarkers of Neuroendocrine Tumors. Molecules 2013, 18, 12857–12876. [Google Scholar] [CrossRef]
- Gou, X.; Qin, L.; Wu, D.; Xie, J.; Lu, Y.; Zhang, Q.; He, Y. Research Progress of Takeda G Protein-Coupled Receptor 5 in Metabolic Syndrome. Molecules 2023, 28, 5870. [Google Scholar] [CrossRef]
- Tan, D.; Wang, J.; Wang, X.; Qin, L.; Du, Y.; Zhao, C.; Liu, P.; Zhang, Q.; Ma, F.; Xie, J.; et al. New Dammarane- Type Triterpenoids from Hydrolyzate of Total Gynostemma pentaphyllum Saponins with Protein Tyrosine Phosphatase 1B Inhibitory Activity. J. Enzyme Inhib. Med. Chem. 2023, 38, 2281263. [Google Scholar] [CrossRef]
- Xie, J.; Luo, M.; Chen, Q.; Zhang, Q.; Qin, L.; Wang, Y.; Zhao, Y.; He, Y. Hypolipidemic Effect and Gut Microbiota Regulation of Gypenoside Aglycones in Rats Fed a High-Fat Diet. J. Ethnopharmacol. 2024, 328, 118066. [Google Scholar] [CrossRef]
- Carey, R.M. Adrenal Disease Update 2011. J. Clin. Endocrinol. Metab. 2011, 96, 3583–3591. [Google Scholar] [CrossRef]
- English, A.M.; Byrne, C.J.; Cormican, P.; Waters, S.M.; Fair, S.; Kenny, D.A. Effect of Early Calf-Hood Nutrition on the Transcriptional Regulation of the Hypothalamic-Pituitary-Testicular Axis in Holstein-Friesian Bull Calves. Sci. Rep. 2018, 8, 16577. [Google Scholar] [CrossRef] [PubMed]
- Xue, L.; Qi, H.; Zhang, H.; Ding, L.; Huang, Q.; Zhao, D.; Wu, B.J.; Li, X. Targeting SREBP-2-Regulated Mevalonate Metabolism for Cancer Therapy. Front. Oncol. 2020, 10, 1510. [Google Scholar] [CrossRef] [PubMed]
- Li, Y.; Ouyang, Q.; Li, X.; Alolgal, R.N.; Fan, Y.; Sun, Y.; Gong, H.; Xiao, P.; Ma, G. The Role of Gynostemma pentaphyllum in Regulating Hyperlipidemia. Am. J. Chin. Med. 2023, 51, 953–978. [Google Scholar] [CrossRef] [PubMed]
- Hammes, S.R.; Levin, E.R. Impact of Estrogens in Males and Androgens in Females. J. Clin. Investig. 2019, 129, 1818–1826. [Google Scholar] [CrossRef]
- Eagon, P.K.; Elm, M.S.; Stafford, E.A.; Porter, L.E. Androgen Receptor in Human Liver: Characterization and Quantitation in Normal and Diseased Liver. Hepatology 1994, 19, 92–100. [Google Scholar] [CrossRef]
- Vanderschueren, D.; Vandenput, L.; Boonen, S.; Lindberg, M.K.; Bouillon, R.; Ohlsson, C. Androgens and Bone. Endocr. Rev. 2004, 25, 389–425. [Google Scholar] [CrossRef]
- Turner, R.T.; Wakley, G.K.; Hannon, K.S. Differential Effects of Androgens on Cortical Bone Histomorphometry in Gonadectomized Male and Female Rats. J. Orthop. Res. 1990, 8, 612–617. [Google Scholar] [CrossRef]
- Burns, K.A.; Korach, K.S. Estrogen Receptors and Human Disease: An Update. Arch. Toxicol. 2012, 86, 1491–1504. [Google Scholar] [CrossRef]
- Deroo, B.J.; Korach, K.S. Estrogen Receptors and Human Disease. J. Clin. Investig. 2006, 116, 561–570. [Google Scholar] [CrossRef]
- Guardiola, J.J.; Hardesty, J.E.; Beier, J.I.; Prough, R.A.; McClain, C.J.; Cave, M.C. Plasma Metabolomics Analysis of Polyvinyl Chloride Workers Identifies Altered Processes and Candidate Biomarkers for Hepatic Hemangiosarcoma and Its Development. Int. J. Mol. Sci. 2021, 22, 5093. [Google Scholar] [CrossRef]
- Liu, Y.; Cheng, F.; Luo, Y.X.; Hu, P.; Ren, H.; Peng, M.L. The role of cytochrome P450 in nonalcoholic fatty liver induced by high-fat diet: A gene expression profile analysis. Zhonghua Gan Zang Bing Za Zhi 2017, 25, 285–290. [Google Scholar] [CrossRef]
- Brokken, L.J.S.; Giwercman, Y.L. Gene-Environment Interactions in Male Reproductive Health: Special Reference to the Aryl Hydrocarbon Receptor Signaling Pathway. Asian J. Androl. 2014, 16, 89–96. [Google Scholar] [CrossRef]
- Di Dalmazi, G.; Pagotto, U.; Pasquali, R.; Vicennati, V. Glucocorticoids and Type 2 Diabetes: From Physiology to Pathology. J. Nutr. Metab. 2012, 2012, 525093. [Google Scholar] [CrossRef]
- Gunn, P.J.; Middleton, B.; Davies, S.K.; Revell, V.L.; Skene, D.J. Sex Differences in the Circadian Profiles of Mela tonin and Cortisol in Plasma and Urine Matrices under Constant Routine Conditions. Chronobiol. Int. 2016, 33, 39–50. [Google Scholar] [CrossRef] [PubMed]
- Harmancıoğlu, B.; Kabaran, S. Maternal High Fat Diets: Impacts on Offspring Obesity and Epigenetic Hypotha lamic Programming. Front. Genet. 2023, 14, 1158089. [Google Scholar] [CrossRef] [PubMed]
- Galitzky, J.; Bouloumié, A. Human Visceral-Fat-Specific Glucocorticoid Tuning of Adipogenesis. Cell Metab. 2013, 18, 3–5. [Google Scholar] [CrossRef] [PubMed]
- Jiang, S.; Li, H.; Zhang, L.; Mu, W.; Zhang, Y.; Chen, T.; Wu, J.; Tang, H.; Zheng, S.; Liu, Y. Generic Diagramming Platform (GDP): A Comprehensive Database of High-Quality Biomedical Graphics. Nucleic Acids Res. 2025, 53, D1670–D1676. [Google Scholar] [CrossRef]
- Quintana, A.M.; Hernandez, J.A.; Gonzalez, C.G. Functional Analysis of the Zebrafish Ortholog of HMGCS1 Re veals Independent Functions for Cholesterol and Isoprenoids in Craniofacial Development. PLoS ONE 2017, 12, e0180856. [Google Scholar] [CrossRef] [PubMed]
- Miller, B.R.; Kung, Y. Structural Features and Domain Movements Controlling Substrate Binding and Cofactor Specificity in Class II HMG-CoA Reductase. Biochemistry 2018, 57, 654–662. [Google Scholar] [CrossRef]
- Jiang, S.-Y.; Li, H.; Tang, J.-J.; Wang, J.; Luo, J.; Liu, B.; Wang, J.-K.; Shi, X.-J.; Cui, H.-W.; Tang, J.; et al. Discovery of a Potent HMG-CoA Reductase Degrader That Eliminates Statin-Induced Reductase Accumulation and Lowers Cholesterol. Nat. Commun. 2018, 9, 5138. [Google Scholar] [CrossRef] [PubMed]
- Singh, P.; Saxena, R.; Srinivas, G.; Pande, G.; Chattopadhyay, A. Cholesterol Biosynthesis and Homeostasis in Regulation of the Cell Cycle. PLoS ONE 2013, 8, e58833. [Google Scholar] [CrossRef]
- Benson, H.E.; Watterson, S.; Sharman, J.L.; Mpamhanga, C.P.; Parton, A.; Southan, C.; Harmar, A.J.; Ghazal, P. Is Systems Pharmacology Ready to Impact upon Therapy Development? A Study on the Cholesterol Biosynthesis Pathway. Br. J. Pharmacol. 2017, 174, 4362–4382. [Google Scholar] [CrossRef] [PubMed]
- Griffin, S.; Preta, G.; Sheldon, I.M. Inhibiting Mevalonate Pathway Enzymes Increases Stromal Cell Resilience to a Cholesterol-Dependent Cytolysin. Sci. Rep. 2017, 7, 17050. [Google Scholar] [CrossRef]
- Jung, C.H.; Cho, I.; Ahn, J.; Jeon, T.-I.; Ha, T.-Y. Quercetin Reduces High-Fat Diet-Induced Fat Accumulation in the Liver by Regulating Lipid Metabolism Genes. Phytother. Res. 2013, 27, 139–143. [Google Scholar] [CrossRef]
- Li, X.; Li, H.; Li, C.; Xia, W.; Li, A.; Li, W. Traditional Chinese Medicine Can Improve the Immune Reconstruction of HIV/AIDS Patients. AIDS Res. Hum. Retroviruses 2020, 36, 258–259. [Google Scholar] [CrossRef] [PubMed]
- Duivenvoorde, L.P.M.; van Schothorst, E.M.; Bunschoten, A.; Keijer, J. Dietary Restriction of Mice on a High-Fat Diet Induces Substrate Efficiency and Improves Metabolic Health. J. Mol. Endocrinol. 2011, 47, 81–97. [Google Scholar] [CrossRef]
- Rozhkova, A.V.; Dmitrieva, V.G.; Nosova, E.V.; Dergunov, A.D.; Limborska, S.A.; Dergunova, L.V. Genomic Var iants and Multilevel Regulation of ABCA1, ABCG1, and SCARB1 Expression in Atherogenesis. J. Cardiovasc. Dev. Dis. 2021, 8, 170. [Google Scholar] [CrossRef]
- Xu, Y.; Nedungadi, T.P.; Zhu, L.; Sobhani, N.; Irani, B.G.; Davis, K.E.; Zhang, X.; Zou, F.; Gent, L.M.; Hahner, L.D.; et al. Distinct Hypothalamic Neurons Mediate Estrogenic Effects on Energy Homeostasis and Reproduction. Cell Metab. 2019, 29, 1232. [Google Scholar] [CrossRef]
- Ribas, V.; Drew, B.G.; Zhou, Z.; Phun, J.; Kalajian, N.Y.; Soleymani, T.; Daraei, P.; Widjaja, K.; Wanagat, J.; de Aguiar Vallim, T.Q.; et al. Skeletal Muscle Action of Estrogen Receptor α Is Critical for the Maintenance of Mitochondrial Function and Metabolic Homeostasis in Females. Sci. Transl. Med. 2016, 8, 334ra54. [Google Scholar] [CrossRef] [PubMed]
- McIntosh, A.L.; Atshaves, B.P.; Martin, G.G.; Landrock, D.; Milligan, S.; Landrock, K.K.; Huang, H.; Storey, S.M.; Mackie, J.; Schroeder, F.; et al. Effect of Liver Fatty Acid Binding Protein (L-FABP) Gene Ablation on Lipid Metabolism in High Glucose Diet (HGD) Pair-Fed Mice. Biochim. Biophys. Acta Mol. Cell Biol. Lipids 2019, 1864, 985–1004. [Google Scholar] [CrossRef] [PubMed]
- Li, Z.; Fan, Q.; Chen, M.; Dong, Y.; Li, F.; Wang, M.; Gu, Y.; Guo, S.; Ye, X.; Wu, J.; et al. The Interaction between Polyphyllin I and SQLE Protein Induces Hepatotoxicity through SREBP-2/HMGCR/SQLE/LSS Pathway. J. Pharm. Anal. 2023, 13, 39–54. [Google Scholar] [CrossRef]
- Zhang, R.; Mu, H.; Li, Z.; Zeng, J.; Zhou, Q.; Li, H.; Wang, S.; Li, X.; Zhao, X.; Sun, L.; et al. Oral Administration of Branched-Chain Amino Acids Ameliorates High-Fat Diet-Induced Metabolic-Associated Fatty Liver Disease via Gut Microbiota-Associated Mechanisms. Front. Microbiol. 2022, 13, 920277. [Google Scholar] [CrossRef]
- Xu, C.; Gu, L.; Kuerbanjiang, M.; Jiang, C.; Hu, L.; Liu, Y.; Xue, H.; Li, J.; Zhang, Z.; Xu, Q. Adaptive Activation of EFNB2/EPHB4 Axis Promotes Post-Metastatic Growth of Colorectal Cancer Liver Metastases by LDLR-Mediated Cholesterol Uptake. Oncogene 2023, 42, 99–112. [Google Scholar] [CrossRef]
- Huang, L.; Xu, G.; Zhang, R.; Wang, Y.; Ji, J.; Long, F.; Sun, Y. Increased Admission Serum Total Bile Acids Can Be Associated with Decreased 3-Month Mortality in Patients with Acute Ischemic Stroke. Lipids Health Dis. 2022, 21, 15. [Google Scholar] [CrossRef]







| Gene Name | Forward Primer Sequence (5′ to 3′) | Reverse Primer Sequence (5′ to 3′) |
|---|---|---|
| Gapdh | TGTGTCCGTCGTGGATCTGA | CCTGCTTCACCACCTTCTTGA |
| Cyp7a1 | GAGCCCTGAAGCAATGAAAG | GCTGTCCGGATATTCAAGGA |
| Cyp3a11 | TGCCTTGGCATGAGGTTTGC | TGACTGCATCCCGTGGCACA |
| Fdps | CCGGGAGAATCCGCGTTGAA | CCTTGAGCCGGGCAATAGCA |
| ApoB | GCTCAACTCAGGTTACCGTGA | AGGGTGTACTGGCAAGTTTGG |
| Cyp3a25 | TCGGGGGCTATGATGCCACA | CCATGTCCATCAGGGCGTCA |
| Msmo1 | TGGCAAGGTGTTTGGGCTGTGC | ATGGTCACCCATGCCCACAGGA |
| Sc5d | TCAGCATCCCCACCGTCTCA | CGGCGTGGGGATCTTCCAAA |
| Ebp | ACTGGCCTTGTGCTGGTTT | TCCATACAGACGACGAAGCTG |
| Tm7sf2 | CCATTGTTCCCCGGCAAAGC | TGCAGGCCGAGCCAGATGAA |
| Hmgcs1 | TCCGTGCCCAGTGGCAGAAA | CCCCAAAGGCTTCCAGTCCA |
| Dhcr7 | TCCCAACGGCAAGGCTGGAT | ATCCAATGCGGGGGCAGTCA |
| Nsdhl | TGGCATTTTCGGCCCAAGG | ATGCGGGACAGGAACGTCCA |
| Sqle | AGTTCGCTGCCTTCTCGGATA | GCTCCTGTTAATGTCGTTTCTGA |
| Cyp51 | AACGAAGACCTGAATGCAGAAG | GTGGGCTATGTTAAGGCCACT |
| Fdft1 | TGTGGCCGTGCAGTGCTTGA | TGACGGCAGGCATGTTGGTG |
| Ldlr | TTGGGGAACACCCGCCAAGA | TCCGATTGCCCCCATTGACA |
| Pmvk | CAGCTTTAGGCCTGGTGAAG | CCTTGAGTGGACCAGAGAGC |
| Hmgcr | CGGCAGCTTGCCCGAATTGT | AACCCAATGCCCGCGCTTCA |
| Mvd | ACCCGCTGCATCCAAGAGCA | GCGTTGGGGCCAGCATCAAA |
| Lss | TGCTGGGCCCTGATGGGTTT | AAATGTGGCCGGCGAGGGTA |
| Abca1 | CGGCATCAATGGCAGTGTGG | CCACGGCCATGGCAAAAAGG |
| Number | Gene ID | Gene Symbol | Fold Change | p-Value | ||
|---|---|---|---|---|---|---|
| HC/Con | GP/HC | HC/Con | GP/HC | |||
| 1 | 13106 | Cyp2e1 | -1.23 | 1.54 | 3.31 × 10−2 | 6.01 × 10−4 |
| 2 | 13112 | Cyp3a11 | -12.87 | 7.01 | 1.01 × 10−3 | 1.48 × 10−2 |
| 3 | 226105 | Cyp2c70 | 3.35 | -3.89 | 1.79 × 10−3 | 4.32 × 10−3 |
| 4 | 110196 | Fdps | 18.49 | -3.77 | 9.29 × 10−4 | 1.21 × 10−4 |
| 5 | 238055 | ApoB | -1.45 | 1.47 | 2.94 × 10−2 | 5.11 × 10−3 |
| 6 | 56388 | Cyp3a25 | -1.83 | 1.70 | 5.95 × 10−3 | 3.50 × 10−3 |
| 7 | 66234 | Msmo1 | 13.07 | -1.55 | 3.46 × 10−4 | 4.07 × 10−2 |
| 8 | 235293 | Sc5d | 4.00 | -2.29 | 7.77 × 10−4 | 2.24 × 10−3 |
| 9 | 13123 | Cyp7b1 | 1.86 | -1.62 | 3.51 × 10−2 | 4.13 × 10−2 |
| 10 | 13595 | Ebp | 1.84 | -1.70 | 5.54 × 10−5 | 7.22 × 10−5 |
| 11 | 71773 | Ugt2b1 | 1.25 | -1.71 | 4.33 × 10−2 | 4.20 × 10−3 |
| 12 | 73166 | Tm7sf2 | 2.76 | -2.44 | 8.81 × 10−3 | 1.14 × 10−2 |
| 13 | 208715 | Hmgcs1 | 6.15 | -2.14 | 1.53 × 10−3 | 2.32 × 10−3 |
| 14 | 15488 | Hsd17b4 | -1.90 | 1.34 | 8.97 × 10−6 | 2.72 × 10−2 |
| 15 | 13360 | Dhcr7 | 5.51 | -2.90 | 1.01 × 10−3 | 2.32 × 10−3 |
| 16 | 18194 | Nsdhl | 10.84 | -3.92 | 9.04 × 10−4 | 5.60 × 10−5 |
| 17 | 13121 | Cyp51 | 5.60 | -2.02 | 1.43 × 10−4 | 1.06 × 10−3 |
| 18 | 14137 | Fdft1 | 4.58 | -1.66 | 9.32 × 10−4 | 6.44 × 10−3 |
| 19 | 16835 | Ldlr | 3.28 | -1.41 | 6.04 × 10−4 | 3.70 × 10−2 |
| 20 | 15496 | Hsd3b5 | 30.49 | -24.21 | 3.22 × 10−2 | 3.29 × 10−2 |
| 21 | 68603 | Pmvk | 3.37 | -2.91 | 2.98 × 10−3 | 2.61 × 10−4 |
| 22 | 243085 | Ugt2b35 | -1.90 | 1.67 | 8.32 × 10−5 | 1.43 × 10−2 |
| 23 | 100102 | Pcsk9 | 14.26 | -1.94 | 1.24 × 10−3 | 9.86 × 10−3 |
| 24 | 192970 | Dhrs11 | 1.64 | -1.39 | 2.37 × 10−4 | 2.02 × 10−3 |
| 25 | 192156 | Mvd | 19.51 | -2.89 | 4.27 × 10−3 | 2.78 × 10−3 |
| 26 | 16987 | Lss | 5.60 | -1.96 | 1.40 × 10−3 | 3.99 × 10−3 |
| 27 | 244209 | Cyp2r1 | 2.39 | -1.84 | 1.42 × 10−5 | 2.33 × 10−5 |
| 28 | 15493 | Hsd3b2 | 4.31 | -1.69 | 1.77 × 10−4 | 2.79 × 10−2 |
| 29 | 98386 | Lbr | 1.49 | -1.22 | 1.05 × 10−2 | 4.68 × 10−2 |
| 30 | 72082 | Cyp2c55 | 2.13 | -2.49 | 2.41 × 10−2 | 8.48 × 10−3 |
| 31 | 13098 | Cyp2c39 | -2.66 | 3.35 | 1.76 × 10−2 | 8.29 × 10−3 |
| Number | Protein Accession | Gene Symbol | Fold Change | p-Value | ||
|---|---|---|---|---|---|---|
| HC/Con | GP/HC | HC/Con | GP/HC | |||
| 1 | Q71KT5 | TM7SF2 | 1.38 | -1.47 | 8.32 × 10−3 | 1.71 × 10−2 |
| 2 | Q05421 | CYP2E1 | -1.00 | 1.31 | 9.96 × 10−1 | 1.36 × 10−2 |
| 3 | Q61009 | SCARB1 | -1.05 | 1.44 | 7.28 × 10−1 | 1.06 × 10−2 |
| 4 | P53798 | FDFT1 | 3.24 | -2.57 | 2.22 × 10−3 | 2.84 × 10−3 |
| 5 | Q61694 | HSD3B5 | -1.27 | -3.62 | 3.31 × 10−1 | 2.57 × 10−2 |
| 6 | Q64505 | CYP7A1 | -1.38 | 2.64 | 6.40 × 10−2 | 2.72 × 10−2 |
| 7 | O09158 | CYP3A25 | -2.36 | 2.53 | 5.31 × 10−4 | 2.20 × 10−4 |
| 8 | Q8K023 | AKR1C18 | 1.18 | -1.24 | 5.11 × 10−1 | 2.69 × 10−2 |
| 9 | O35469 | HSD3B6 | 1.49 | -1.36 | 1.91 × 10−3 | 6.27 × 10−4 |
| 10 | Q8JZK9 | HMGCS1 | 6.11 | -3.10 | 5.42 × 10−4 | 2.23 × 10−4 |
| 11 | Q920E5 | FDPS | 2.27 | -1.57 | 1.94 × 10−3 | 4.49 × 10−2 |
| 12 | Q99JF5 | MVD | 3.16 | -2.95 | 1.91 × 10−3 | 1.60 × 10−3 |
| 13 | Q9D1G2 | PMVK | 3.33 | -3.45 | 2.64 × 10−3 | 4.12 × 10−3 |
Disclaimer/Publisher’s Note: The statements, opinions and data contained in all publications are solely those of the individual author(s) and contributor(s) and not of MDPI and/or the editor(s). MDPI and/or the editor(s) disclaim responsibility for any injury to people or property resulting from any ideas, methods, instructions or products referred to in the content. |
© 2025 by the authors. Licensee MDPI, Basel, Switzerland. This article is an open access article distributed under the terms and conditions of the Creative Commons Attribution (CC BY) license (https://creativecommons.org/licenses/by/4.0/).
Share and Cite
Jiang, Q.; Yang, T.; Yang, H.; Chen, Y.; Xiong, Y.; Qin, L.; Zhang, Q.; Tan, D.; Wu, X.; Zhao, Y.; et al. Integrated Multi-Omics Investigation of Gypenosides’ Mechanisms in Lowering Hepatic Cholesterol. Biomolecules 2025, 15, 1205. https://doi.org/10.3390/biom15081205
Jiang Q, Yang T, Yang H, Chen Y, Xiong Y, Qin L, Zhang Q, Tan D, Wu X, Zhao Y, et al. Integrated Multi-Omics Investigation of Gypenosides’ Mechanisms in Lowering Hepatic Cholesterol. Biomolecules. 2025; 15(8):1205. https://doi.org/10.3390/biom15081205
Chicago/Turabian StyleJiang, Qin, Tao Yang, Hao Yang, Yi Chen, Yuan Xiong, Lin Qin, Qianru Zhang, Daopeng Tan, Xingdong Wu, Yongxia Zhao, and et al. 2025. "Integrated Multi-Omics Investigation of Gypenosides’ Mechanisms in Lowering Hepatic Cholesterol" Biomolecules 15, no. 8: 1205. https://doi.org/10.3390/biom15081205
APA StyleJiang, Q., Yang, T., Yang, H., Chen, Y., Xiong, Y., Qin, L., Zhang, Q., Tan, D., Wu, X., Zhao, Y., Xie, J., & He, Y. (2025). Integrated Multi-Omics Investigation of Gypenosides’ Mechanisms in Lowering Hepatic Cholesterol. Biomolecules, 15(8), 1205. https://doi.org/10.3390/biom15081205

