A Near-Infrared Fluorescent Probe for Specific Imaging of Lymph Node Metastases in Ovarian Cancer via Active Targeting of the Gonadotropin-Releasing Hormone Receptor
Abstract
1. Introduction
2. Materials and Methods
2.1. Cell Culture
2.2. Synthesis and Characterization of GnRHa-PEG-Rh760
2.3. Establishment of Animal Models
2.4. Immunohistochemical Staining
2.5. Confocal Fluorescence Microscopy
2.6. In Vivo and Ex Vivo NIR Fluorescence Imaging
2.7. In Vivo and Ex Vivo Bioluminescence Imaging
2.8. In Vivo Safety Evaluation
2.9. Statistical Analysis
3. Results
3.1. Synthesis and Characterization of GnRHa-PEG-Rh760 and PEG-Rh760
3.2. Specific Accumulation of GnRHa-PEG-Rh760 in Primary Tumors
3.3. Specific Accumulation of GnRHa-PEG-Rh760 in Peritoneal Metastases of Ovarian Cancer
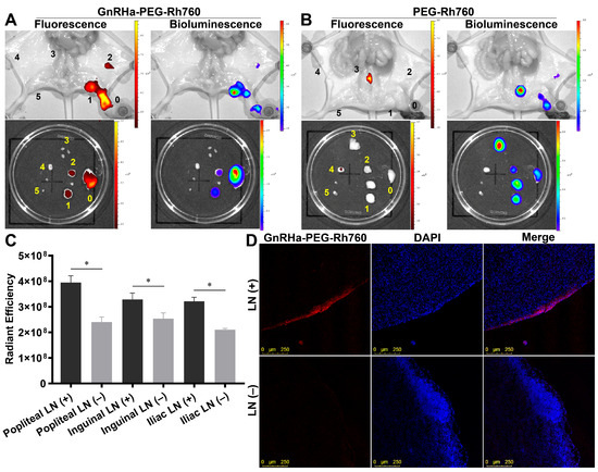
3.4. Specific Binding and Imaging of GnRHa-PEG-Rh760 for Lymph Node Metastases of Ovarian Cancer
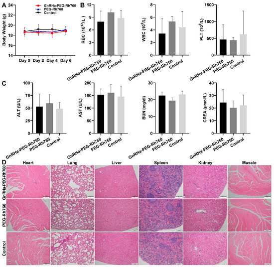
3.5. In Vivo Safety Evaluation of GnRHa-PEG-Rh760
4. Discussion
5. Conclusions
Supplementary Materials
Author Contributions
Funding
Institutional Review Board Statement
Informed Consent Statement
Data Availability Statement
Acknowledgments
Conflicts of Interest
References
- Siegel, R.L.; Giaquinto, A.N.; Jemal, A. Cancer Statistics, 2024. CA-Cancer J. Clin. 2024, 74, 12–49. [Google Scholar] [CrossRef]
- Kuroki, L.; Guntupalli, S.R. Treatment of Epithelial Ovarian Cancer. BMJ-Br. Med. J. 2020, 371, m3773. [Google Scholar] [CrossRef] [PubMed]
- Kahn, R.; Filippova, O.; Gordhandas, S.; An, A.; Straubhar, A.M.; Zivanovic, O.; Gardner, G.J.; O’CEarbhaill, R.E.; Tew, W.P.; Grisham, R.N.; et al. Ten-year conditional probability of survival for patients with ovarian cancer: A new metric tailored to Long-term survivors. Gynecol. Oncol. 2022, 169, 85–90. [Google Scholar] [CrossRef] [PubMed]
- Lheureux, S.; Gourley, C.; Vergote, I.; Oza, A.M. Epithelial Ovarian Cancer. Lancet 2019, 393, 1240–1253. [Google Scholar] [CrossRef] [PubMed]
- Nick, A.M.; Coleman, R.L.; Ramirez, P.T.; Sood, A.K. A framework for a personalized surgical approach to ovarian cancer. Nat. Rev. Clin. Oncol. 2015, 12, 239–245. [Google Scholar] [CrossRef]
- Kehoe, S.; Hook, J.; Nankivell, M.; Jayson, G.C.; Kitchener, H.; Lopes, T.; Luesley, D.; Perren, T.; Bannoo, S.; Mascarenhas, M.; et al. Primary chemotherapy versus primary surgery for newly diagnosed advanced ovarian cancer (CHORUS): An open-label, randomised, controlled, non-inferiority trial. Lancet 2015, 386, 249–257. [Google Scholar] [CrossRef]
- Boussedra, S.; Benoit, L.; Koual, M.; Bentivegna, E.; Nguyen-Xuan, H.-T.; Bats, A.-S.; Azaïs, H. Fluorescence guided surgery to improve peritoneal cytoreduction in epithelial ovarian cancer: A systematic review of available data. Eur. J. Surg. Oncol. (EJSO) 2022, 48, 1217–1223. [Google Scholar] [CrossRef]
- Sun, C.; Huang, Y.; Jiang, C.; Li, Z. Updates on fluorescent probes and open-field imaging methods for fluorescence-guided cytoreductive surgery for epithelial ovarian cancer: A review. BJOG Int. J. Obstet. Gynaecol. 2022, 129, 50–59. [Google Scholar] [CrossRef]
- Solidoro, R.; Centonze, A.; Miciaccia, M.; Baldelli, O.M.; Armenise, D.; Ferorelli, S.; Perrone, M.G.; Scilimati, A. Fluorescent imaging probes for in vivo ovarian cancer targeted detection and surgery. Med. Res. Rev. 2024, 44, 1800–1866. [Google Scholar] [CrossRef]
- Tanyi, J.L.; Randall, L.M.; Chambers, S.K.; Butler, K.A.; Winer, I.S.; Langstraat, C.L.; Han, E.S.; Vahrmeijer, A.L.; Chon, H.S.; Morgan, M.A.; et al. A Phase III Study of Pafolacianine Injection (OTL38) for Intraoperative Imaging of Folate Receptor–Positive Ovarian Cancer (Study 006). J. Clin. Oncol. 2023, 41, 276–284. [Google Scholar] [CrossRef]
- Dindere, M.E.; Tanca, A.; Rusu, M.; Liehn, E.A.; Bucur, O. Intraoperative Tumor Detection Using Pafolacianine. Int. J. Mol. Sci. 2022, 23, 12842. [Google Scholar] [CrossRef] [PubMed]
- Randall, L.M.; Wenham, R.M.; Low, P.S.; Dowdy, S.C.; Tanyi, J.L. A Phase II, Multicenter, Open-Label Trial of Otl38 Injection for the Intra-Operative Imaging of Folate Receptor-Alpha Positive Ovarian Cancer. Gynecol. Oncol. 2019, 155, 63–68. [Google Scholar] [CrossRef]
- Hoogstins, C.E.; Tummers, Q.R.; Gaarenstroom, K.N.; de Kroon, C.D.; Trimbos, J.B.M.; Bosse, T.; Smit, V.T.; Vuyk, J.; van de Velde, C.J.; Cohen, A.F.; et al. A Novel Tumor-Specific Agent for Intraoperative Near-Infrared Fluorescence Imaging: A Translational Study in Healthy Volunteers and Patients with Ovarian Cancer. Clin. Cancer Res. 2016, 22, 2929–2938. [Google Scholar] [CrossRef]
- Bayraktar, E.; Chen, S.; Corvigno, S.; Liu, J.; Sood, A.K. Ovarian cancer metastasis: Looking beyond the surface. Cancer Cell 2024, 42, 1631–1636. [Google Scholar] [CrossRef] [PubMed]
- Takeshima, N.; Hirai, Y.; Umayahara, K.; Fujiwara, K.; Takizawa, K.; Hasumi, K. Lymph node metastasis in ovarian cancer: Difference between serous and non-serous primary tumors. Gynecol. Oncol. 2005, 99, 427–431. [Google Scholar] [CrossRef] [PubMed]
- di Re, F.; Baiocchi, G.; Fontanelli, R.; Grosso, G.; Cobellis, L.; Raspagliesi, F.; di Re, E. Systematic Pelvic and Paraaortic Lymphadenectomy for Advanced Ovarian Cancer: Prognostic Significance of Node Metastases. Gynecol. Oncol. 1996, 62, 360–365. [Google Scholar] [CrossRef]
- Panici, P.B.; Maggioni, A.; Hacker, N.; Landoni, F.; Ackermann, S.; Campagnutta, E.; Tamussino, K.; Winter, R.; Pellegrino, A.; Greggi, S.; et al. Systematic Aortic and Pelvic Lymphadenectomy Versus Resection of Bulky Nodes Only in Optimally Debulked Advanced Ovarian Cancer: A Randomized Clinical Trial. JNCI J. Natl. Cancer Inst. 2005, 97, 560–566. [Google Scholar] [CrossRef]
- Harter, P.; Sehouli, J.; Lorusso, D.; Reuss, A.; Vergote, I.; Marth, C.; Kim, J.-W.; Raspagliesi, F.; Lampe, B.; Aletti, G.; et al. A Randomized Trial of Lymphadenectomy in Patients with Advanced Ovarian Neoplasms. N. Engl. J. Med. 2019, 380, 822–832. [Google Scholar] [CrossRef]
- Kampan, N.C.; Teik, C.K.; Shafiee, M.N. Where are we going with sentinel nodes mapping in ovarian cancer? Front. Oncol. 2022, 12, 999749. [Google Scholar] [CrossRef]
- Bogani, G.; Giannini, A.; Vizza, E.; Di Donato, V.; Raspagliesi, F. Sentinel Node Mapping in Endometrial Cancer. J. Gynecol. Oncol. 2024, 35, e29. [Google Scholar] [CrossRef]
- Nero, C.; Bizzarri, N.; Di Berardino, S.; Sillano, F.; Vizzielli, G.; Cosentino, F.; Vargiu, V.; De Iaco, P.; Perrone, A.M.; Vizza, E.; et al. Sentinel-node biopsy in apparent early stage ovarian cancer: Final results of a prospective multicentre study (SELLY). Eur. J. Cancer 2023, 196, 113435. [Google Scholar] [CrossRef] [PubMed]
- Liu, Q.; Zhou, X.; Feng, W.; Pu, T.; Li, X.; Li, F.; Kang, Y.; Zhang, X.; Xu, C. Gonadotropin-Releasing Hormone Receptor-Targeted Near-Infrared Fluorescence Probe for Specific Recognition and Localization of Peritoneal Metastases of Ovarian Cancer. Front. Oncol. 2020, 10, 266. [Google Scholar] [CrossRef] [PubMed]
- Liu, Q.; Pu, T.; Zhou, X.; Sun, J.; Yuan, W.; Zhang, S.; Zhang, M.; Zhang, M.; Peng, J.; Li, F.; et al. A follicle-stimulating hormone receptor-targeted near-infrared fluorescent probe for tumor-selective imaging and photothermal therapy. Mater. Today Bio 2023, 24, 100904. [Google Scholar] [CrossRef]
- Cheng, S.; Liu, Q.; Zhou, X.; Gu, Y.; Yuan, W.; Feng, W.; Li, F. Reversible Ratiometric Probe Combined with the Time-Gated Method for Accurate In Vivo Gastrointestinal pH Sensing. ACS Appl. Mater. Interfaces 2020, 12, 25557–25564. [Google Scholar] [CrossRef]
- Harrell, M.I.; Iritani, B.M.; Ruddell, A. Lymph node mapping in the mouse. J. Immunol. Methods 2008, 332, 170–174. [Google Scholar] [CrossRef]
- Wang, K.; Du, Y.; Zhang, Z.; He, K.; Cheng, Z.; Yin, L.; Dong, D.; Li, C.; Li, W.; Hu, Z.; et al. Fluorescence Image-Guided Tumour Surgery. Nat. Rev. Bioeng. 2023, 1, 161–179. [Google Scholar] [CrossRef]
- El-Swaify, S.T.; Laban, M.; Ali, S.H.; Sabbour, M.; A Refaat, M.; Farrag, N.; A Ibrahim, E.; Coleman, R.L. Can fluorescence-guided surgery improve optimal surgical treatment for ovarian cancer? A systematic scoping review of clinical studies. Int. J. Gynecol. Cancer 2023, 33, 549–561. [Google Scholar] [CrossRef] [PubMed]
- Borlan, R.; Focsan, M.; Maniu, D.; Astilean, S. Interventional NIR Fluorescence Imaging of Cancer: Review on Next Generation of Dye-Loaded Protein-Based Nanoparticles for Real-Time Feedback During Cancer Surgery. Int. J. Nanomed. 2021, 16, 2147–2171. [Google Scholar] [CrossRef]
- Vahrmeijer, A.L.; Hutteman, M.; Van Der Vorst, J.R.; Van De Velde, C.J.; Frangioni, J.V. Image-guided cancer surgery using near-infrared fluorescence. Nat. Rev. Clin. Oncol. 2013, 10, 507–518. [Google Scholar] [CrossRef]
- Pio, L.; Wijnen, M.H.W.A.; Giuliani, S.; Sarnacki, S.; Davidoff, A.M.; Abdelhafeez, A.H. Identification of Pediatric Tumors Intraoperatively Using Indocyanine Green (ICG). Ann. Surg. Oncol. 2023, 30, 7789–7798. [Google Scholar] [CrossRef]
- A Sutton, P.; A van Dam, M.; A Cahill, R.; Mieog, S.; Polom, K.; Vahrmeijer, A.L.; van der Vorst, J. Fluorescence-guided surgery: Comprehensive review. BJS Open 2023, 7, zrad049. [Google Scholar] [CrossRef]
- Ghanghoria, R.; Kesharwani, P.; Tekade, R.K.; Jain, N.K. Targeting luteinizing hormone-releasing hormone: A potential therapeutics to treat gynecological and other cancers. J. Control. Release 2018, 269, 277–301. [Google Scholar] [CrossRef]
- Limonta, P.; Marelli, M.M.; Mai, S.; Motta, M.; Martini, L.; Moretti, R.M. GnRH Receptors in Cancer: From Cell Biology to Novel Targeted Therapeutic Strategies. Endocr. Rev. 2012, 33, 784–811. [Google Scholar] [CrossRef] [PubMed]
- Gründker, C.; Emons, G. Role of Gonadotropin-Releasing Hormone (GnRH) in Ovarian Cancer. Cells 2021, 10, 437. [Google Scholar] [CrossRef] [PubMed]
- Liu, S.V.; Schally, A.V.; Hawes, D.; Xiong, S.; Fazli, L.; Gleave, M.; Cai, J.; Groshen, S.; Brands, F.; Engel, J.; et al. Expression of Receptors for Luteinizing Hormone-Releasing Hormone (LH-RH) in Prostate Cancers following Therapy with LH-RH Agonists. Clin. Cancer Res. 2010, 16, 4675–4680. [Google Scholar] [CrossRef] [PubMed]
- Ghaly, H.S.A.; Varamini, P. New drug delivery strategies targeting the GnRH receptor in breast and other cancers. Endocr.-Relat. Cancer 2021, 28, R251–R269. [Google Scholar] [CrossRef]
- Padula, A.M. Gnrh Analogues—Agonists and Antagonists. Anim. Reprod. Sci. 2005, 88, 115–126. [Google Scholar] [CrossRef]
- Nagy, A.; Schally, A.V. Targeting of Cytotoxic Luteinizing Hormone-Releasing Hormone Analogs to Breast, Ovarian, Endometrial, and Prostate Cancers1. Biol. Reprod. 2005, 73, 851–859. [Google Scholar] [CrossRef]
- Garrido, M.P.; Hernandez, A.; Vega, M.; Araya, E.; Romero, C. Conventional and new proposals of GnRH therapy for ovarian, breast, and prostatic cancers. Front. Endocrinol. 2023, 14, 1143261. [Google Scholar] [CrossRef]
- Keller, G.; Schally, A.V.; Gaiser, T.; Nagy, A.; Baker, B.; Westphal, G.; Halmos, G.; Engel, J.B. Human Malignant Melanomas Express Receptors for Luteinizing Hormone Releasing Hormone Allowing Targeted Therapy with Cytotoxic Luteinizing Hormone Releasing Hormone Analogue. Cancer Res. 2005, 65, 5857–5863. [Google Scholar] [CrossRef]
- Emons, G.; Kaufmann, M.; Gorchev, G.; Tsekova, V.; Gründker, C.; Günthert, A.R.; Hanker, L.C.; Velikova, M.; Sindermann, H.; Engel, J.; et al. Dose escalation and pharmacokinetic study of AEZS-108 (AN-152), an LHRH agonist linked to doxorubicin, in women with LHRH receptor-positive tumors. Gynecol. Oncol. 2010, 119, 457–461. [Google Scholar] [CrossRef] [PubMed]
- Baumann, A.; Tuerck, D.; Prabhu, S.; Dickmann, L.; Sims, J. Pharmacokinetics, Metabolism and Distribution of Pegs and Pegylated Proteins: Quo Vadis? Drug Discov. Today 2014, 19, 1623–1631. [Google Scholar] [CrossRef]
- Li, Q.; White, J.B.; Peterson, N.C.; Rickert, K.W.; Lloyd, C.O.; Allen, K.L.; Rosenthal, K.; Gao, X.; Wu, H.; Dall’Acqua, W.F.; et al. Tumor uptake of pegylated diabodies: Balancing systemic clearance and vascular transport. J. Control. Release 2018, 279, 126–135. [Google Scholar] [CrossRef]
- Kleppe, M.; Wang, T.; Van Gorp, T.; Slangen, B.; Kruse, A.; Kruitwagen, R. Lymph node metastasis in stages I and II ovarian cancer: A review. Gynecol. Oncol. 2011, 123, 610–614. [Google Scholar] [CrossRef] [PubMed]
- Harter, P.; Gnauert, K.; Hils, R.; Lehmann, T.; Fisseler-Eckhoff, A.; Traut, A.; Du Bois, A. Pattern and clinical predictors of lymph node metastases in epithelial ovarian cancer. Int. J. Gynecol. Cancer 2007, 17, 1238–1244. [Google Scholar] [CrossRef]
- Arango, H.A.; Hoffman, M.S.; Roberts, W.S.; DeCesare, S.L.; Fiorica, J.V.; Drake, J. Accuracy of Lymph Node Palpation to Determine Need for Lymphadenectomy in Gynecologic Malignancies. Obstet. Gynecol. 2000, 95, 553–556. [Google Scholar] [PubMed]
- Huang, S.; Wu, H.; Li, B.; Fu, L.; Sun, P.; Wang, M.; Hu, K. Automated radiosynthesis and preclinical evaluation of Al[18F]F-NOTA-P-GnRH for PET imaging of GnRH receptor-positive tumors. Nucl. Med. Biol. 2020, 82–83, 64–71. [Google Scholar] [CrossRef]
- Inoue, Y.; Izawa, K.; Kiryu, S.; Tojo, A.; Ohtomo, K. Diet and Abdominal Autofluorescence Detected by in Vivo Fluorescence Imaging of Living Mice. Mol. Imaging 2008, 7, 21–27. [Google Scholar] [CrossRef]






Disclaimer/Publisher’s Note: The statements, opinions and data contained in all publications are solely those of the individual author(s) and contributor(s) and not of MDPI and/or the editor(s). MDPI and/or the editor(s) disclaim responsibility for any injury to people or property resulting from any ideas, methods, instructions or products referred to in the content. |
© 2025 by the authors. Licensee MDPI, Basel, Switzerland. This article is an open access article distributed under the terms and conditions of the Creative Commons Attribution (CC BY) license (https://creativecommons.org/licenses/by/4.0/).
Share and Cite
Liu, Q.; Sun, J.; Zhou, X.; Zhang, M.; Pu, T.; Gao, X.; Zhang, M.; Xu, C.; Zhang, X. A Near-Infrared Fluorescent Probe for Specific Imaging of Lymph Node Metastases in Ovarian Cancer via Active Targeting of the Gonadotropin-Releasing Hormone Receptor. Biomolecules 2025, 15, 868. https://doi.org/10.3390/biom15060868
Liu Q, Sun J, Zhou X, Zhang M, Pu T, Gao X, Zhang M, Xu C, Zhang X. A Near-Infrared Fluorescent Probe for Specific Imaging of Lymph Node Metastases in Ovarian Cancer via Active Targeting of the Gonadotropin-Releasing Hormone Receptor. Biomolecules. 2025; 15(6):868. https://doi.org/10.3390/biom15060868
Chicago/Turabian StyleLiu, Qiyu, Jiaan Sun, Xiaobo Zhou, Mingxing Zhang, Tao Pu, Xiaolan Gao, Meng Zhang, Congjian Xu, and Xiaoyan Zhang. 2025. "A Near-Infrared Fluorescent Probe for Specific Imaging of Lymph Node Metastases in Ovarian Cancer via Active Targeting of the Gonadotropin-Releasing Hormone Receptor" Biomolecules 15, no. 6: 868. https://doi.org/10.3390/biom15060868
APA StyleLiu, Q., Sun, J., Zhou, X., Zhang, M., Pu, T., Gao, X., Zhang, M., Xu, C., & Zhang, X. (2025). A Near-Infrared Fluorescent Probe for Specific Imaging of Lymph Node Metastases in Ovarian Cancer via Active Targeting of the Gonadotropin-Releasing Hormone Receptor. Biomolecules, 15(6), 868. https://doi.org/10.3390/biom15060868

