HDGF Knockout Suppresses Colorectal Cancer Progression and Drug Resistance by Modulating the DNA Damage Response
Abstract
1. Introduction
2. Materials and Methods
2.1. Bioinformatic Analyses
2.2. Clinical Tissue Samples
2.3. Immunohistochemical (IHC) Staining
2.4. Cell Culture
2.5. Generation of HDGF-Knockout (HDGF-KO) Cell Lines
2.6. Colony Formation Assay
2.7. Transwell Cell Migration and Invasion Assay
2.8. Flow Cytometry
2.9. Small-Interfering RNA (siRNA) Transfection
2.10. Immunofluorescence (IF) Assay
2.11. Immunoprecipitation (IP) and Immunoblotting (IB) Analysis
2.12. Nude Mice Xenograft Assay
2.13. In Situ Proximity Ligation Assay (PLA)
2.14. Chromatin-IP Sequencing (ChIP-seq)
2.15. Statistical Analyses
3. Results
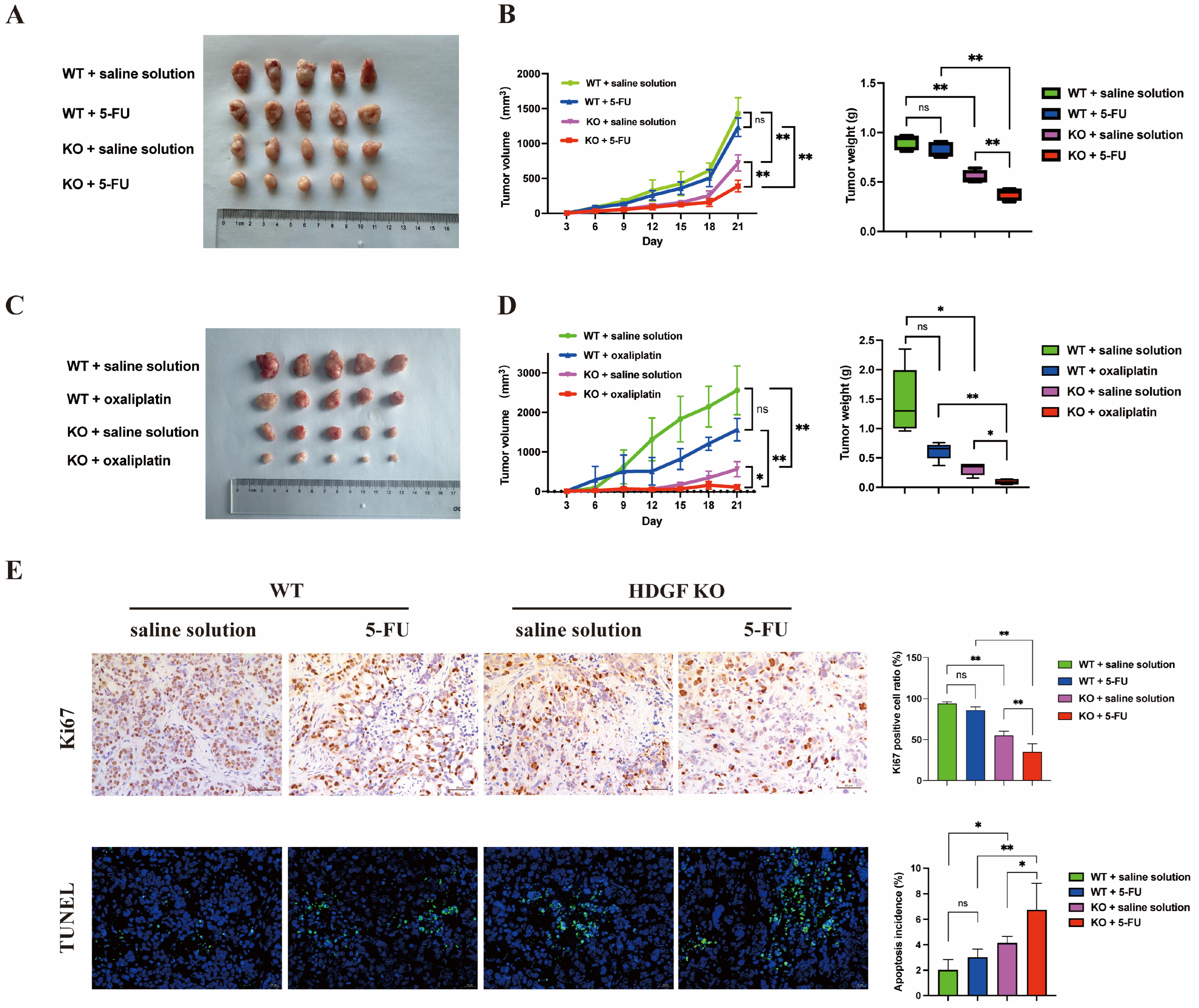
3.1. HDGF KO Inhibited CRC Pathology
3.2. HDGF KO Activated DDR and Induced DNA-PK and ATM-Mediated Phosphorylation of p53
3.3. HDGF Was Implicated in HR-Mediated Damage Repair
3.4. HDGF KO Inhibited HR
3.5. HDGF KO Inhibited CtIP-Mediated DNA End Resection
3.6. HDGF KO Increased Sensitivity to Chemotherapy and PARP Inhibitors in CRC
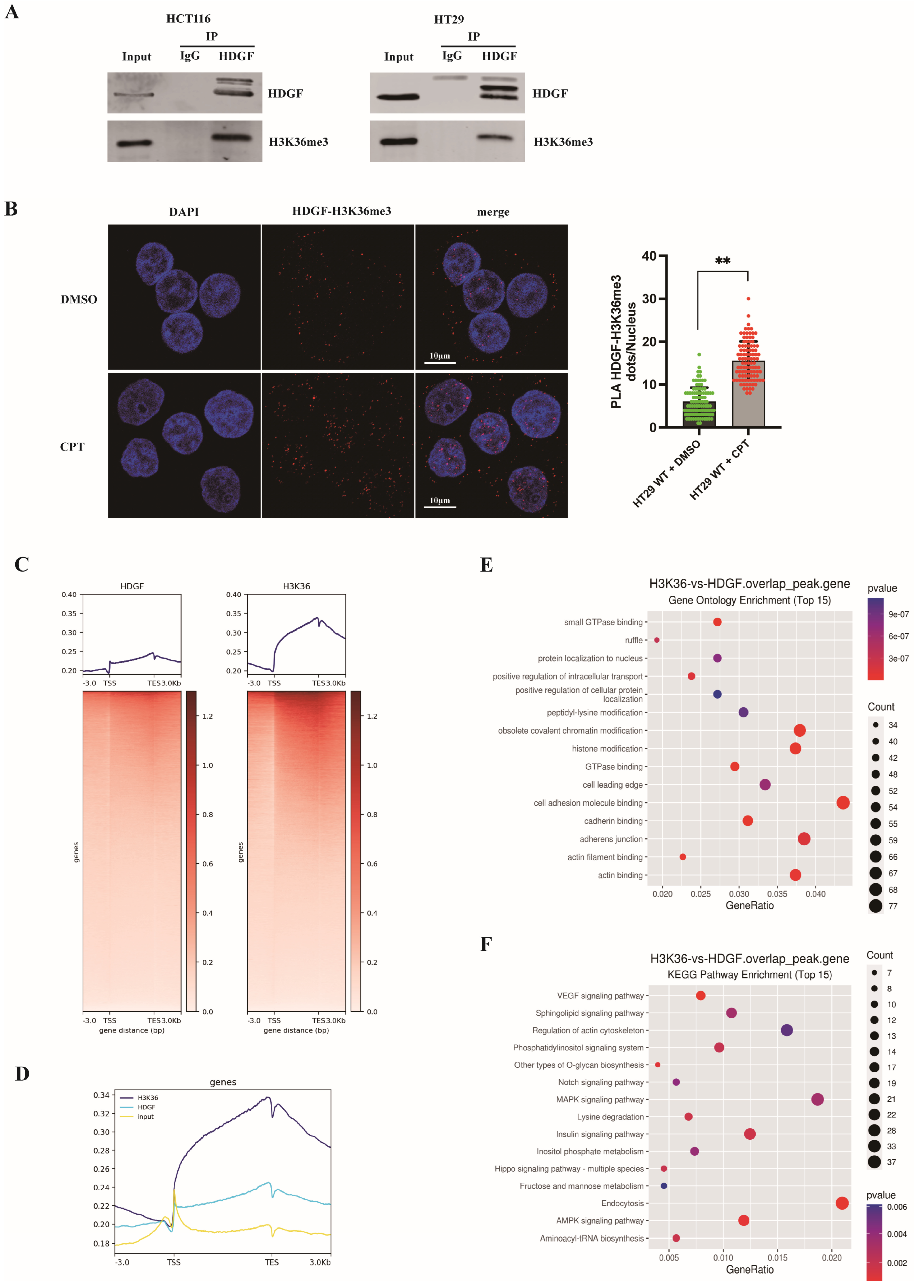
3.7. HDGF Maintained CRC Genome Stability Through Recognition of H3K36me3
4. Discussion
5. Conclusions
Supplementary Materials
Author Contributions
Funding
Institutional Review Board Statement
Informed Consent Statement
Data Availability Statement
Conflicts of Interest
References
- Dekker, E.; Tanis, P.J.; Vleugels, J.L.A.; Kasi, P.M.; Wallace, M.B. Colorectal cancer. Lancet 2019, 394, 1467–1480. [Google Scholar] [CrossRef]
- Sung, H.; Ferlay, J.; Siegel, R.L.; Laversanne, M.; Soerjomataram, I.; Jemal, A.; Bray, F. Global Cancer Statistics 2020: GLOBOCAN Estimates of Incidence and Mortality Worldwide for 36 Cancers in 185 Countries. CA Cancer J. Clin. 2021, 71, 209–249. [Google Scholar] [CrossRef] [PubMed]
- Biller, L.H.; Schrag, D. Diagnosis and Treatment of Metastatic Colorectal Cancer: A Review. JAMA 2021, 325, 669–685. [Google Scholar] [CrossRef]
- Jackson, S.P.; Bartek, J. The DNA-damage response in human biology and disease. Nature 2009, 461, 1071–1078. [Google Scholar] [CrossRef] [PubMed]
- Lee, Y.R.; Kang, G.S.; Oh, T.; Jo, H.J.; Park, H.J.; Ahn, J.O. DNA-Dependent Protein Kinase Catalytic Subunit (DNA-PKcs): Beyond the DNA Double-Strand Break Repair. Mol. Cells 2023, 46, 200–205. [Google Scholar] [CrossRef] [PubMed]
- Roos, W.P.; Thomas, A.D.; Kaina, B. DNA damage and the balance between survival and death in cancer biology. Nat. Rev. Cancer 2016, 16, 20–33. [Google Scholar] [CrossRef] [PubMed]
- Nakamura, H.; Izumoto, Y.; Kambe, H.; Kuroda, T.; Mori, T.; Kawamura, K.; Yamamoto, H.; Kishimoto, T. Molecular cloning of complementary DNA for a novel human hepatoma-derived growth factor. Its homology with high mobility group-1 protein. J. Biol. Chem. 1994, 269, 25143–25149. [Google Scholar] [CrossRef]
- Enomoto, H.; Yoshida, K.; Kishima, Y.; Kinoshita, T.; Yamamoto, M.; Everett, A.D.; Miyajima, A.; Nakamura, H. Hepatoma-derived growth factor is highly expressed in developing liver and promotes fetal hepatocyte proliferation. Hepatology 2002, 36, 1519–1527. [Google Scholar] [CrossRef]
- Lepourcelet, M.; Tou, L.; Cai, L.; Sawada, J.I.; Lazar, A.J.; Glickman, J.N.; Williamson, J.A.; Everett, A.D.; Redston, M.; Fox, E.A.; et al. Insights into developmental mechanisms and cancers in the mammalian intestine derived from serial analysis of gene expression and study of the hepatoma-derived growth factor (HDGF). Development 2005, 132, 415–427. [Google Scholar] [CrossRef]
- LeBlanc, M.E.; Wang, W.; Chen, X.; Ji, Y.; Shakya, A.; Shen, C.; Zhang, C.; Gonzalez, V.; Brewer, M.; Ma, J.; et al. The regulatory role of hepatoma-derived growth factor as an angiogenic factor in the eye. Mol. Vis. 2016, 22, 374–386. [Google Scholar] [PubMed]
- Oliver, J.A.; Al-Awqati, Q. An endothelial growth factor involved in rat renal development. J. Clin. Investig. 1998, 102, 1208–1219. [Google Scholar] [CrossRef] [PubMed]
- Zhuang, Z.; Mei, G.; Liu, W.; Chen, Y.; Zeng, J.; Zhang, W.; Yao, G.; Wang, X. Hepatoma-derived growth factor-2 is highly expressed during development and in spinal cord injury. Mol. Med. Rep. 2015, 12, 6140–6144. [Google Scholar] [CrossRef]
- Enomoto, H.; Nakamura, H.; Liu, W.; Yoshida, K.; Okuda, Y.; Imanishi, H.; Saito, M.; Shimomura, S.; Hada, T.; Nishiguchi, S. Hepatoma-derived growth factor is induced in liver regeneration. Hepatol. Res. 2009, 39, 988–997. [Google Scholar] [CrossRef]
- Zuo, X.; Chen, Z.; Gao, W.; Zhang, Y.; Wang, J.; Wang, J.; Cao, M.; Cai, J.; Wu, J.; Wang, X. M6A-mediated upregulation of LINC00958 increases lipogenesis and acts as a nanotherapeutic target in hepatocellular carcinoma. J. Hematol. Oncol. 2020, 13, 5. [Google Scholar] [CrossRef]
- Wang, Q.; Chen, C.; Ding, Q.; Zhao, Y.; Wang, Z.; Chen, J.; Jiang, Z.; Zhang, Y.; Xu, G.; Zhang, J.; et al. METTL3-mediated m(6)A modification of HDGF mRNA promotes gastric cancer progression and has prognostic significance. Gut 2020, 69, 1193–1205. [Google Scholar] [CrossRef]
- Hsu, S.S.; Chen, C.H.; Liu, G.S.; Tai, M.H.; Wang, J.S.; Wu, J.C.; Kung, M.L.; Chan, E.C.; Liu, L.F. Tumorigenesis and prognostic role of hepatoma-derived growth factor in human gliomas. J. Neurooncol. 2012, 107, 101–109. [Google Scholar] [CrossRef] [PubMed]
- Yang, Y.; Ma, Y.; Gao, H.; Peng, T.; Shi, H.; Tang, Y.; Li, H.; Chen, L.; Hu, k.; Han, A. A novel HDGF-ALCAM axis promotes the metastasis of Ewing sarcoma via regulating the GTPases signaling pathway. Oncogene 2021, 40, 731–745. [Google Scholar] [CrossRef] [PubMed]
- Chen, W.; Zhou, Y.; Wu, G.; Sun, P. CCNI2 promotes the progression of human gastric cancer through HDGF. Cancer Cell Int. 2021, 21, 661. [Google Scholar] [CrossRef] [PubMed]
- Zhao, J.; Ma, M.Z.; Ren, H.; Liu, Z.; Edelman, M.J.; Pan, H.; Mao, L. Anti-HDGF targets cancer and cancer stromal stem cells resistant to chemotherapy. Clin. Cancer Res. 2013, 19, 3567–3576. [Google Scholar] [CrossRef] [PubMed]
- Daugaard, M.; Baude, A.; Fugger, K.; Povlsen, L.K.; Beck, H.; Sørensen, C.S.; Petersen, N.H.; Sorensen, P.H.; Lukas, C.; Bartek, J.; et al. LEDGF (p75) promotes DNA-end resection and homologous recombination. Nat. Struct. Mol. Biol. 2012, 19, 803–810. [Google Scholar] [CrossRef] [PubMed]
- Baude, A.; Aaes, T.L.; Zhai, B.; AI-Nakouzi, N.; Oo, H.Z.; Daugaard, M.; Rohde, M.; Jäättelä, M. Hepatoma-derived growth factor-related protein 2 promotes DNA repair by homologous recombination. Nucleic Acids Res. 2016, 44, 2214–2226. [Google Scholar] [CrossRef]
- Zhang, Z.; Samsa, W.E.; De, Y.; Zhang, F.; Reizes, O.; Almasan, A.; Gong, Z. HDGFRP3 interaction with 53BP1 promotes DNA double-strand break repair. Nucleic Acids Res. 2023, 51, 2238–2256. [Google Scholar] [CrossRef] [PubMed]
- Wang, H.; Farnung, L.; Dienemann, C.; Cramer, P. Structure of H3K36-methylated nucleosome-PWWP complex reveals multivalent cross-gyre binding. Nat. Struct. Mol. Biol. 2020, 27, 8–13. [Google Scholar] [CrossRef] [PubMed]
- Yu, G.; Wang, L.G.; He, Q.Y. ChIPseeker: An R/Bioconductor package for ChIP peak annotation, comparison and visualization. Bioinformatics 2015, 31, 2382–2383. [Google Scholar] [CrossRef] [PubMed]
- Yu, G.; Wang, L.G.; Han, Y.; He, Q.Y. clusterProfiler: An R package for comparing biological themes among gene clusters. Omics 2012, 16, 284–287. [Google Scholar] [CrossRef]
- Rogakou, E.P.; Pilch, D.R.; Orr, A.H.; Ivanova, V.S.; Bonner, W.M. DNA double-stranded breaks induce histone H2AX phosphorylation on serine 139. J. Biol. Chem. 1998, 273, 5858–5868. [Google Scholar] [CrossRef]
- Blackford, A.N.; Jackson, S.P. ATM, ATR, and DNA-PK: The Trinity at the Heart of the DNA Damage Response. Mol. Cell 2017, 66, 801–817. [Google Scholar] [CrossRef] [PubMed]
- Wu, W.Y.; Wang, Z.X.; Li, T.S.; Ding, X.Q.; Liu, Z.H.; Yang, J.; Fang, L.; Kong, L.D. SSBP1 drives high fructose-induced glomerular podocyte ferroptosis via activating DNA-PK/p53 pathway. Redox Biol. 2022, 52, 102303. [Google Scholar] [CrossRef] [PubMed]
- Wu, L.; He, Y.; Hu, Y.; Lu, H.; Cao, Z.; Yi, X.; Wang, J. Real-time surface plasmon resonance monitoring of site-specific phosphorylation of p53 protein and its interaction with MDM2 protein. Analyst 2019, 144, 6033–6040. [Google Scholar] [CrossRef] [PubMed]
- Ma, D.; Chen, X.; Zhang, P.Y.; Zhang, H.; Wei, L.J.; Hu, S.; Tang, J.Z.; Zhou, M.T.; Xie, C.; Ou, R.; et al. Upregulation of the ALDOA/DNA-PK/p53 pathway by dietary restriction suppresses tumor growth. Oncogene 2018, 37, 1041–1048. [Google Scholar] [CrossRef] [PubMed]
- Zhang, X.P.; Liu, F.; Cheng, Z.; Wang, W. Cell fate decision mediated by p53 pulses. Proc. Natl. Acad. Sci. USA 2009, 106, 12245–12250. [Google Scholar] [CrossRef] [PubMed]
- Scully, R.; Panday, A.; Elango, R.; Willis, N.A. DNA double-strand break repair-pathway choice in somatic mammalian cells. Nat. Rev. Mol. Cell Biol. 2019, 20, 698–714. [Google Scholar] [CrossRef]
- Rivera-Calzada, A.; Spagnolo, L.; Pearl, L.H.; LIorca, O. Structural model of full-length human Ku70-Ku80 heterodimer and its recognition of DNA and DNA-PKcs. EMBO Rep. 2007, 8, 56–62. [Google Scholar] [CrossRef]
- Shi, W.; Feng, Z.; Zhang, J.; Gonzalez-Suarez, I.; Vanderwaal, R.P.; Wu, X.; Powell, S.N.; Roti Roti, J.L.; Gonzalo, S.; Zhang, J. The role of RPA2 phosphorylation in homologous recombination in response to replication arrest. Carcinogenesis 2010, 31, 994–1002. [Google Scholar] [CrossRef] [PubMed]
- Symington, L.S. Mechanism and regulation of DNA end resection in eukaryotes. Crit. Rev. Biochem. Mol. Biol. 2016, 51, 195–212. [Google Scholar] [CrossRef] [PubMed]
- Sun, Z.; Zhang, Y.; Jia, J.; Fang, Y.; Tang, Y.; Wu, H.; Fang, D. H3K36me3, message from chromatin to DNA damage repair. Cell Biosci. 2020, 10, 9. [Google Scholar] [CrossRef] [PubMed]
- Aymard, F.; Bugler, B.; Schmidt, C.K.; Guillou, E.; Caron, P.; Briois, S.; Iacovoni, J.S.; Daburon, V.; Miller, K.M.; Jackson, S.P.; et al. Transcriptionally active chromatin recruits homologous recombination at DNA double-strand breaks. Nat. Struct. Mol. Biol. 2014, 21, 366–374. [Google Scholar] [CrossRef] [PubMed]
- Lahav, G.; Rosenfeld, N.; Sigal, A.; Geva-Zatorsky, N.; Levine, A.J.; Elowitz, M.B.; Alon, U. Dynamics of the p53-Mdm2 feedback loop in individual cells. Nat. Genet. 2004, 36, 147–150. [Google Scholar] [CrossRef]
- Sasaki, Y.; Negishi, H.; Idogawa, M.; Yokota, I.; Koyama, R.; Kusano, M.; Suzuki, H.; Fujita, M.; Maruyama, R.; Toyota, M.; et al. p53 negatively regulates the hepatoma growth factor HDGF. Cancer Res. 2011, 71, 7038–7047. [Google Scholar] [CrossRef]
- Bremer, S.; Klein, K.; Sedlmaier, A.; Abouzied, M.; Gieselmann, V.; Franken, S. Hepatoma-derived growth factor and nucleolin exist in the same ribonucleoprotein complex. BMC Biochem. 2013, 14, 2. [Google Scholar] [CrossRef] [PubMed][Green Version]
- Zhao, J.; Yu, H.; Lin, L.; Tu, J.; Cai, L.; Chen, Y.; Zhong, F.; Lin, C.; He, F.; Yang, F. Interactome study suggests multiple cellular functions of hepatoma-derived growth factor (HDGF). J. Proteomics 2011, 75, 588–602. [Google Scholar] [CrossRef] [PubMed]
- Murphy, A.K.; Fitzgerald, M.; Ro, T.; Kim, J.H.; Rabinowitsch, A.I.; Chowdhury, D.; Schildkraut, C.L.; Borowiec, J.A. Phosphorylated RPA recruits PALB2 to stalled DNA replication forks to facilitate fork recovery. J. Cell Biol. 2014, 206, 493–507. [Google Scholar] [CrossRef] [PubMed]
- Liedtke, V.; Schröder, C.; Roggenbuck, D.; Weiss, R.; Stohwasser, R.; Schierack, P.; Rödiger, S.; Schenk, L. LEDGF/p75 Is Required for an Efficient DNA Damage Response. Int. J. Mol. Sci. 2021, 22, 5866. [Google Scholar] [CrossRef]
- Chou, J.; Kaller, M.; Jaeckel, S.; Rokavec, M.; Hermeking, H. AP4 suppresses DNA damage, chromosomal instability and senescence via inducing MDC1/Mediator of DNA damage Checkpoint 1 and repressing MIR22HG/miR-22-3p. Mol. Cancer 2022, 21, 120. [Google Scholar] [CrossRef]
- Wu, C.; Shi, W.; Zhang, S. ZEB1 promotes DNA homologous recombination repair and contributes to the 5-Fluorouracil resistance in colorectal cancer. Am. J. Cancer Res. 2023, 13, 4101–4114. [Google Scholar]
- Hsieh, C.C.; Hsu, S.H.; Lin, C.Y.; Liaw, H.J.; Li, T.W.; Jiang, K.Y.; Chiang, N.J.; Chen, S.H.; Lin, B.W.; Chen, P.C.; et al. CHK2 activation contributes to the development of oxaliplatin resistance in colorectal cancer. Br. J. Cancer 2022, 127, 1615–1628. [Google Scholar] [CrossRef]
- Arena, S.; Corti, G.; Durinikova, E.; Montone, M.; Reilly, N.M.; Russo, M.; Lorenzato, A.; Arcella, P.; Lazzari, L.; Rospo, G.; et al. A Subset of Colorectal Cancers with Cross-Sensitivity to Olaparib and Oxaliplatin. Clin. Cancer Res. 2020, 26, 1372–1384. [Google Scholar] [CrossRef] [PubMed]
- Li, J.; Ahn, J.H.; Wang, G.G. Understanding histone H3 lysine 36 methylation and its deregulation in disease. Cell Mol. Life Sci. 2019, 76, 2899–2916. [Google Scholar] [CrossRef] [PubMed]
- Hu, J.; Wang, Y. p53 and the PWWP domain containing effector proteins in chromatin damage repair. Cell Dev. Biol. 2013, 2, 112. [Google Scholar] [CrossRef]
- Zhou, C.Q.; Li, A.; Ri, K.; Sultan, A.S.; Ren, H. Anti-HDGF Antibody Targets EGFR Tyrosine Kinase Inhibitor-Tolerant Cells in NSCLC Patient-Derived Xenografts. Cancer Res. Commun. 2024, 4, 2308–2319. [Google Scholar] [CrossRef] [PubMed]







Disclaimer/Publisher’s Note: The statements, opinions and data contained in all publications are solely those of the individual author(s) and contributor(s) and not of MDPI and/or the editor(s). MDPI and/or the editor(s) disclaim responsibility for any injury to people or property resulting from any ideas, methods, instructions or products referred to in the content. |
© 2025 by the authors. Licensee MDPI, Basel, Switzerland. This article is an open access article distributed under the terms and conditions of the Creative Commons Attribution (CC BY) license (https://creativecommons.org/licenses/by/4.0/).
Share and Cite
Su, R.; Wang, Q.; Hu, Q.; Wendurige; Li, K.; Wang, C.; Tao, L. HDGF Knockout Suppresses Colorectal Cancer Progression and Drug Resistance by Modulating the DNA Damage Response. Biomolecules 2025, 15, 282. https://doi.org/10.3390/biom15020282
Su R, Wang Q, Hu Q, Wendurige, Li K, Wang C, Tao L. HDGF Knockout Suppresses Colorectal Cancer Progression and Drug Resistance by Modulating the DNA Damage Response. Biomolecules. 2025; 15(2):282. https://doi.org/10.3390/biom15020282
Chicago/Turabian StyleSu, Riya, Qin Wang, Qun Hu, Wendurige, Kexin Li, Changshan Wang, and Liang Tao. 2025. "HDGF Knockout Suppresses Colorectal Cancer Progression and Drug Resistance by Modulating the DNA Damage Response" Biomolecules 15, no. 2: 282. https://doi.org/10.3390/biom15020282
APA StyleSu, R., Wang, Q., Hu, Q., Wendurige, Li, K., Wang, C., & Tao, L. (2025). HDGF Knockout Suppresses Colorectal Cancer Progression and Drug Resistance by Modulating the DNA Damage Response. Biomolecules, 15(2), 282. https://doi.org/10.3390/biom15020282

