Single-Cell Landscape of the Cochlea Revealed Cell-Type-Specific Diversification in Hipposideros armiger Based on PacBio Long-Read Sequencing
Abstract
1. Introduction
2. Materials and Methods
2.1. Sample Collection and RNA Preparation
2.2. SnRNA-Seq Library Preparation and Sequencing
2.3. Quality Control and Expression Quantification
2.4. SnRNA-Seq Data Analysis and Cell-Type Identification
2.5. Determination of Intercellular Differentiation Relationship
2.6. Hematoxylin and Eosin Staining
2.7. RNA In Situ Hybridization
2.8. Localization of Hearing Loss Genes and Positively Selected Genes
3. Results
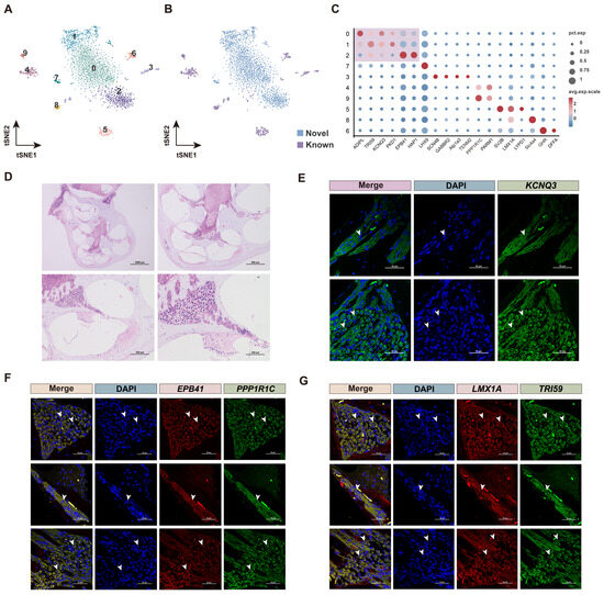
3.1. PacBio-Optimized Single-Cell Results Facilitate More Precise Cell Type Definition
3.2. New Types of SGN Cells in the Cochlea of H. armiger
3.3. Cochlear Cell Atlas in H. armiger
3.4. Potential Differentiation Relationship Between SCs and HCs in Cochlea
3.5. Runx2, a Key TF in Cochlear Osteoblast Differentiation in Bats
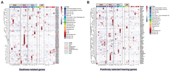
3.6. Localization of Deafness Genes and Positively Selected Auditory Genes in the Cochlea of Bats
4. Discussion
4.1. New SGN Types and Their Potential Role in High-Frequency Hearing in H. armiger
4.2. Cochlear Cell Atlas of H. armiger
4.3. Potential Differentiating Relationship Between SCs and HCs
4.4. Origin and Differentiation of Osteoblasts in Bat Cochlea
4.5. New Perspective on Gene Targeted Therapy for Deafness
5. Conclusions
Supplementary Materials
Author Contributions
Funding
Institutional Review Board Statement
Informed Consent Statement
Data Availability Statement
Acknowledgments
Conflicts of Interest
References
- Hartley, D.J.; Suthers, R.A. The sound emission pattern and the acoustical role of the noseleaf in the echolocating bat, Carollia perspicillata. J. Acoust. Soc. Am. 1987, 82, 1892–1900. [Google Scholar] [CrossRef] [PubMed]
- Surlykke, A.; Boel Pedersen, S.; Jakobsen, L. Echolocating bats emit a highly directional sonar sound beam in the field. Proc. Biol. Sci. 2009, 276, 853–860. [Google Scholar] [CrossRef]
- Simmons, J.A. The resolution of target range by echolocating bats. J. Acoust. Soc. Am. 1973, 54, 157–173. [Google Scholar] [CrossRef] [PubMed]
- Bates, M.E.; Simmons, J.A.; Zorikov, T.V. Bats use echo harmonic structure to distinguish their targets from background clutter. Science 2011, 333, 627–630. [Google Scholar] [CrossRef] [PubMed]
- Chaverri, G.; Ancillotto, L.; Russo, D. Social communication in bats. Biol. Rev. Camb. Philos. Soc. 2018, 93, 1938–1954. [Google Scholar] [CrossRef] [PubMed]
- Jones, G.; Siemers, B.M. The communicative potential of bat echolocation pulses. J. Comp. Physiol. A Neuroethol. Sens. Neural Behav. Physiol. 2011, 197, 447–457. [Google Scholar] [CrossRef]
- Simmons, J.A.; Vernon, J.A. Echolocation: Discrimination of targets by the bat, Eptesicus fuscus. J. Exp. Zool. 1971, 176, 315–328. [Google Scholar] [CrossRef]
- Habersetzer, J.; Vogler, B. Discrimination of surface-structured targets by the echolocating bat Myotis myotis during flight. J. Comp. Physiol. 1983, 152, 275–282. [Google Scholar] [CrossRef]
- Falk, B.; Williams, T.; Aytekin, M.; Moss, C.F. Adaptive behavior for texture discrimination by the free-flying big brown bat, Eptesicus fuscus. J. Comp. Physiol. A Neuroethol. Sens. Neural Behav. Physiol. 2011, 197, 491–503. [Google Scholar] [CrossRef]
- Webala, P.; Rydell, J.; Dick, C.; Musila, S.; Patterson, B. Echolocation calls of high duty-cycle bats (Hipposideridae and Rhinonycteridae) from Kenya. J. Bat Res. Conserv. 2019, 12, 10–20. [Google Scholar] [CrossRef]
- Suga, N. Biosonar and neural computation in bats. Sci. Am. 1990, 262, 60–68. [Google Scholar] [CrossRef]
- Pye, A. The structure of the cochlea in chiroptera. I. Microchiroptera. Emballonuroidea and Rhinolophoidea. J. Morphol. 1966, 118, 495–510. [Google Scholar] [CrossRef] [PubMed]
- Pye, A. The Megachiroptera and Vespertilionoidea of the Microchiroptera. J. Morphol. 1966, 119, 101–120. [Google Scholar] [CrossRef] [PubMed]
- Habersetzer, J.; Storch, G. Cochlea size in extant chiroptera and middle eocene microchiropterans from messel. Naturwissenschaften 1992, 79, 462–466. [Google Scholar] [CrossRef]
- Hsiao, C.J.; Jen, P.H.; Wu, C.H. The cochlear size of bats and rodents derived from MRI images and histology. Neuroreport 2015, 26, 478–482. [Google Scholar] [CrossRef] [PubMed]
- Sulser, R.B.; Patterson, B.D.; Urban, D.J.; Neander, A.I.; Luo, Z.X. Evolution of inner ear neuroanatomy of bats and implications for echolocation. Nature 2022, 602, 449–454. [Google Scholar] [CrossRef]
- Neuweiler, G. Evolutionary aspects of bat echolocation. J. Comp. Physiol. A Neuroethol. Sens. Neural Behav. Physiol. 2003, 189, 245–256. [Google Scholar] [CrossRef]
- Schnitzler, H.U.; Denzinger, A. Auditory fovea and Doppler shift compensation: Adaptations for flutter detection in echolocating bats using CF-FM signals. J. Comp. Physiol. A Neuroethol. Sens. Neural Behav. Physiol. 2011, 197, 541–559. [Google Scholar] [CrossRef]
- Schoeppler, D.; Schnitzler, H.U.; Denzinger, A. Precise Doppler shift compensation in the hipposiderid bat, Hipposideros armiger. Sci. Rep. 2018, 8, 4598. [Google Scholar] [CrossRef]
- Dong, D.; Lei, M.; Liu, Y.; Zhang, S. Comparative inner ear transcriptome analysis between the Rickett’s big-footed bats (Myotis ricketti) and the greater short-nosed fruit bats (Cynopterus sphinx). BMC Genom. 2013, 14, 916. [Google Scholar] [CrossRef]
- Wang, H.; Zhao, H.; Huang, X.; Sun, K.; Feng, J. Comparative cochlear transcriptomics of echolocating bats provides new insights into different nervous activities of CF bat species. Sci. Rep. 2018, 8, 15934. [Google Scholar] [CrossRef]
- Wu, P.Z.; O’Malley, J.T.; de Gruttola, V.; Liberman, M.C. Age-Related Hearing Loss Is Dominated by Damage to Inner Ear Sensory Cells, Not the Cellular Battery That Powers Them. J. Neurosci. 2020, 40, 6357–6366. [Google Scholar] [CrossRef] [PubMed]
- Zhang, G.; Cowled, C.; Shi, Z.; Huang, Z.; Bishop-Lilly, K.A.; Fang, X.; Wynne, J.W.; Xiong, Z.; Baker, M.L.; Zhao, W.; et al. Comparative analysis of bat genomes provides insight into the evolution of flight and immunity. Science 2013, 339, 456–460. [Google Scholar] [CrossRef] [PubMed]
- Li, G.; Wang, J.; Rossiter, S.J.; Jones, G.; Cotton, J.A.; Zhang, S. The hearing gene Prestin reunites echolocating bats. Proc. Natl. Acad. Sci. USA 2008, 105, 13959–13964. [Google Scholar] [CrossRef] [PubMed]
- Li, Y.; Liu, Z.; Shi, P.; Zhang, J. The hearing gene Prestin unites echolocating bats and whales. Curr. Biol. 2010, 20, R55–R56. [Google Scholar] [CrossRef]
- Liu, Z.; Li, S.; Wang, W.; Xu, D.; Murphy, R.W.; Shi, P. Parallel evolution of KCNQ4 in echolocating bats. PLoS ONE 2011, 6, e26618. [Google Scholar] [CrossRef] [PubMed]
- Liu, Y.; Han, N.; Franchini, L.F.; Xu, H.; Pisciottano, F.; Elgoyhen, A.B.; Rajan, K.E.; Zhang, S. The voltage-gated potassium channel subfamily KQT member 4 (KCNQ4) displays parallel evolution in echolocating bats. Mol. Biol. Evol. 2012, 29, 1441–1450. [Google Scholar] [CrossRef] [PubMed]
- Davies, K.T.; Cotton, J.A.; Kirwan, J.D.; Teeling, E.C.; Rossiter, S.J. Parallel signatures of sequence evolution among hearing genes in echolocating mammals: An emerging model of genetic convergence. Heredity 2012, 108, 480–489. [Google Scholar] [CrossRef] [PubMed]
- Jovic, D.; Liang, X.; Zeng, H.; Lin, L.; Xu, F.; Luo, Y. Single-cell RNA sequencing technologies and applications: A brief overview. Clin. Transl. Med. 2022, 12, e694. [Google Scholar] [CrossRef]
- Bao, M.; Wang, X.; Sun, R.; Wang, Z.; Li, J.; Jiang, T.; Lin, A.; Wang, H.; Feng, J. Full-Length Transcriptome of the Great Himalayan Leaf-Nosed Bats (Hipposideros armiger) Optimized Genome Annotation and Revealed the Expression of Novel Genes. Int. J. Mol. Sci. 2023, 24, 4937. [Google Scholar] [CrossRef]
- Dong, D.; Lei, M.; Hua, P.; Pan, Y.H.; Mu, S.; Zheng, G.; Pang, E.; Lin, K.; Zhang, S. The Genomes of Two Bat Species with Long Constant Frequency Echolocation Calls. Mol. Biol. Evol. 2017, 34, 20–34. [Google Scholar] [CrossRef] [PubMed]
- Butler, A.; Hoffman, P.; Smibert, P.; Papalexi, E.; Satija, R. Integrating single-cell transcriptomic data across different conditions, technologies, and species. Nat. Biotechnol. 2018, 36, 411–420. [Google Scholar] [CrossRef]
- McGinnis, C.S.; Murrow, L.M.; Gartner, Z.J. DoubletFinder: Doublet Detection in Single-Cell RNA Sequencing Data Using Artificial Nearest Neighbors. Cell Syst. 2019, 8, 329–337.e4. [Google Scholar] [CrossRef] [PubMed]
- Korsunsky, I.; Millard, N.; Fan, J.; Slowikowski, K.; Zhang, F.; Wei, K.; Baglaenko, Y.; Brenner, M.; Loh, P.R.; Raychaudhuri, S. Fast, sensitive and accurate integration of single-cell data with Harmony. Nat. Methods 2019, 16, 1289–1296. [Google Scholar] [CrossRef] [PubMed]
- Wolf, F.A.; Hamey, F.K.; Plass, M.; Solana, J.; Dahlin, J.S.; Göttgens, B.; Rajewsky, N.; Simon, L.; Theis, F.J. PAGA: Graph abstraction reconciles clustering with trajectory inference through a topology preserving map of single cells. Genome Biol. 2019, 20, 59. [Google Scholar] [CrossRef] [PubMed]
- Qiu, X.; Mao, Q.; Tang, Y.; Wang, L.; Chawla, R.; Pliner, H.A.; Trapnell, C. Reversed graph embedding resolves complex single-cell trajectories. Nat. Methods 2017, 14, 979–982. [Google Scholar] [CrossRef]
- Ashburner, M.; Ball, C.A.; Blake, J.A.; Botstein, D.; Butler, H.; Cherry, J.M.; Davis, A.P.; Dolinski, K.; Dwight, S.S.; Eppig, J.T.; et al. Gene ontology: Tool for the unification of biology. The Gene Ontology Consortium. Nat. Genet. 2000, 25, 25–29. [Google Scholar] [CrossRef] [PubMed]
- Kanehisa, M.; Goto, S. KEGG: Kyoto encyclopedia of genes and genomes. Nucleic Acids Res. 2000, 28, 27–30. [Google Scholar] [CrossRef]
- Langfelder, P.; Horvath, S. WGCNA: An R package for weighted correlation network analysis. BMC Bioinform. 2008, 9, 559. [Google Scholar] [CrossRef]
- Zhang, H.M.; Chen, H.; Liu, W.; Liu, H.; Gong, J.; Wang, H.; Guo, A.Y. AnimalTFDB: A comprehensive animal transcription factor database. Nucleic Acids Res. 2012, 40, D144–D149. [Google Scholar] [CrossRef]
- Kolla, L.; Kelly, M.C.; Mann, Z.F.; Anaya-Rocha, A.; Ellis, K.; Lemons, A.; Palermo, A.T.; So, K.S.; Mays, J.C.; Orvis, J.; et al. Characterization of the development of the mouse cochlear epithelium at the single cell level. Nat. Commun. 2020, 11, 2389. [Google Scholar] [CrossRef] [PubMed]
- Jean, P.; Wong Jun Tai, F.; Singh-Estivalet, A.; Lelli, A.; Scandola, C.; Megharba, S.; Schmutz, S.; Roux, S.; Mechaussier, S.; Sudres, M.; et al. Single-cell transcriptomic profiling of the mouse cochlea: An atlas for targeted therapies. Proc. Natl. Acad. Sci. USA 2023, 120, e2221744120. [Google Scholar] [CrossRef]
- Korrapati, S.; Taukulis, I.; Olszewski, R.; Pyle, M.; Gu, S.; Singh, R.; Griffiths, C.; Martin, D.; Boger, E.; Morell, R.J.; et al. Single Cell and Single Nucleus RNA-Seq Reveal Cellular Heterogeneity and Homeostatic Regulatory Networks in Adult Mouse Stria Vascularis. Front. Mol. Neurosci. 2019, 12, 316. [Google Scholar] [CrossRef]
- Liu, Z.; Chen, P.; Li, Y.Y.; Li, M.W.; Liu, Q.; Pan, W.L.; Xu, D.M.; Bai, J.; Zhang, L.B.; Tang, J.; et al. Cochlear hair cells of echolocating bats are immune to intense noise. J. Genet. Genom. 2021, 48, 984–993. [Google Scholar] [CrossRef] [PubMed]
- Xu, H.; Liu, Y.; He, G.; Rossiter, S.J.; Zhang, S. Adaptive evolution of tight junction protein claudin-14 in echolocating whales. Gene 2013, 530, 208–214. [Google Scholar] [CrossRef] [PubMed]
- Wang, H.; Zhao, H.; Sun, K.; Huang, X.; Jin, L.; Feng, J. Evolutionary Basis of High-Frequency Hearing in the Cochleae of Echolocators Revealed by Comparative Genomics. Genome Biol. Evol. 2020, 12, 3740–3753. [Google Scholar] [CrossRef]
- Wang, H.; Zhao, H.; Chu, Y.; Feng, J.; Sun, K. Assessing evidence for adaptive evolution in two hearing-related genes important for high-frequency hearing in echolocating mammals. G3 2021, 11, jkab069. [Google Scholar] [CrossRef] [PubMed]
- Marcotti, W.; Erven, A.; Johnson, S.L.; Steel, K.P.; Kros, C.J. Tmc1 is necessary for normal functional maturation and survival of inner and outer hair cells in the mouse cochlea. J. Physiol. 2006, 574, 677–698. [Google Scholar] [CrossRef] [PubMed]
- Di Palma, F.; Pellegrino, R.; Noben-Trauth, K. Genomic structure, alternative splice forms and normal and mutant alleles of cadherin 23 (Cdh23). Gene 2001, 281, 31–41. [Google Scholar] [CrossRef] [PubMed]
- Alagramam, K.N.; Murcia, C.L.; Kwon, H.Y.; Pawlowski, K.S.; Wright, C.G.; Woychik, R.P. The mouse Ames waltzer hearing-loss mutant is caused by mutation of Pcdh15, a novel protocadherin gene. Nat. Genet. 2001, 27, 99–102. [Google Scholar] [CrossRef] [PubMed]
- Shen, Y.Y.; Liang, L.; Li, G.S.; Murphy, R.W.; Zhang, Y.P. Parallel evolution of auditory genes for echolocation in bats and toothed whales. PLoS Genet. 2012, 8, e1002788. [Google Scholar] [CrossRef] [PubMed]
- Liu, Y.; Cotton, J.A.; Shen, B.; Han, X.; Rossiter, S.J.; Zhang, S. Convergent sequence evolution between echolocating bats and dolphins. Curr. Biol. 2010, 20, R53–R54. [Google Scholar] [CrossRef] [PubMed]
- Grandi, F.C.; De Tomasi, L.; Mustapha, M. Single-Cell RNA Analysis of Type I Spiral Ganglion Neurons Reveals a Lmx1a Population in the Cochlea. Front. Mol. Neurosci. 2020, 13, 83. [Google Scholar] [CrossRef]
- Shrestha, B.R.; Chia, C.; Wu, L.; Kujawa, S.G.; Liberman, M.C.; Goodrich, L.V. Sensory Neuron Diversity in the Inner Ear Is Shaped by Activity. Cell 2018, 174, 1229–1246.e17. [Google Scholar] [CrossRef]
- Petitpré, C.; Wu, H.; Sharma, A.; Tokarska, A.; Fontanet, P.; Wang, Y.; Helmbacher, F.; Yackle, K.; Silberberg, G.; Hadjab, S.; et al. Neuronal heterogeneity and stereotyped connectivity in the auditory afferent system. Nat. Commun. 2018, 9, 3691. [Google Scholar] [CrossRef] [PubMed]
- Sun, S.; Babola, T.; Pregernig, G.; So, K.S.; Nguyen, M.; Su, S.M.; Palermo, A.T.; Bergles, D.E.; Burns, J.C.; Müller, U. Hair Cell Mechanotransduction Regulates Spontaneous Activity and Spiral Ganglion Subtype Specification in the Auditory System. Cell 2018, 174, 1247–1263.e15. [Google Scholar] [CrossRef]
- Xu, Z.; Tu, S.; Pass, C.; Zhang, Y.; Liu, H.; Diers, J.; Fu, Y.; He, D.Z.Z.; Zuo, J. Profiling mouse cochlear cell maturation using 10× Genomics single-cell transcriptomics. Front. Cell Neurosci. 2022, 16, 962106. [Google Scholar] [CrossRef]
- Li, C.; Li, X.; Bi, Z.; Sugino, K.; Wang, G.; Zhu, T.; Liu, Z. Comprehensive transcriptome analysis of cochlear spiral ganglion neurons at multiple ages. Elife 2020, 9, e50491. [Google Scholar] [CrossRef]
- Li, C.; Bademci, G.; Subasioglu, A.; Diaz-Horta, O.; Zhu, Y.; Liu, J.; Mitchell, T.G.; Abad, C.; Seyhan, S.; Duman, D.; et al. Dysfunction of GRAP, encoding the GRB2-related adaptor protein, is linked to sensorineural hearing loss. Proc. Natl. Acad. Sci. USA 2019, 116, 1347–1352. [Google Scholar] [CrossRef] [PubMed]
- Wilcox, E.R.; Burton, Q.L.; Naz, S.; Riazuddin, S.; Smith, T.N.; Ploplis, B.; Belyantseva, I.; Ben-Yosef, T.; Liburd, N.A.; Morell, R.J.; et al. Mutations in the gene encoding tight junction claudin-14 cause autosomal recessive deafness DFNB29. Cell 2001, 104, 165–172. [Google Scholar] [CrossRef]
- Moreland, Z.G.; Bird, J.E. Myosin motors in sensory hair bundle assembly. Curr. Opin. Cell Biol. 2022, 79, 102132. [Google Scholar] [CrossRef]
- Zheng, J.; Takahashi, S.; Zhou, Y.; Cheatham, M.A. Prestin and electromotility may serve multiple roles in cochlear outer hair cells. Hear. Res. 2022, 423, 108428. [Google Scholar] [CrossRef]
- García-Añoveros, J.; Clancy, J.C.; Foo, C.Z.; García-Gómez, I.; Zhou, Y.; Homma, K.; Cheatham, M.A.; Duggan, A. Tbx2 is a master regulator of inner versus outer hair cell differentiation. Nature 2022, 605, 298–303. [Google Scholar] [CrossRef] [PubMed]
- Petitpré, C.; Faure, L.; Uhl, P.; Fontanet, P.; Filova, I.; Pavlinkova, G.; Adameyko, I.; Hadjab, S.; Lallemend, F. Single-cell RNA-sequencing analysis of the developing mouse inner ear identifies molecular logic of auditory neuron diversification. Nat. Commun. 2022, 13, 3878. [Google Scholar] [CrossRef] [PubMed]
- Heidenreich, M.; Lechner, S.G.; Vardanyan, V.; Wetzel, C.; Cremers, C.W.; De Leenheer, E.M.; Aránguez, G.; Moreno-Pelayo, M.; Jentsch, T.J.; Lewin, G.R. KCNQ4 K(+) channels tune mechanoreceptors for normal touch sensation in mouse and man. Nat. Neurosci. 2011, 15, 138–145. [Google Scholar] [CrossRef] [PubMed]
- Ranum, P.T.; Goodwin, A.T.; Yoshimura, H.; Kolbe, D.L.; Walls, W.D.; Koh, J.Y.; He, D.Z.Z.; Smith, R.J.H. Insights into the Biology of Hearing and Deafness Revealed by Single-Cell RNA Sequencing. Cell Rep. 2019, 26, 3160–3171.e63. [Google Scholar] [CrossRef]
- Liu, H.; Giffen, K.P.; Grati, M.; Morrill, S.W.; Li, Y.; Liu, X.; Briegel, K.J.; He, D.Z. Transcription co-factor LBH is necessary for the survival of cochlear hair cells. J. Cell Sci. 2021, 134, jcs254458. [Google Scholar] [CrossRef] [PubMed]
- Hosoya, M.; Fujioka, M.; Matsuda, S.; Ohba, H.; Shibata, S.; Nakagawa, F.; Watabe, T.; Wakabayashi, K.; Saga, Y.; Ogawa, K.; et al. Expression and function of Sox21 during mouse cochlea development. Neurochem. Res. 2011, 36, 1261–1269. [Google Scholar] [CrossRef] [PubMed]
- Burns, J.C.; Kelly, M.C.; Hoa, M.; Morell, R.J.; Kelley, M.W. Single-cell RNA-Seq resolves cellular complexity in sensory organs from the neonatal inner ear. Nat. Commun. 2015, 6, 8557. [Google Scholar] [CrossRef]
- Shi, T.; Beaulieu, M.O.; Saunders, L.M.; Fabian, P.; Trapnell, C.; Segil, N.; Crump, J.G.; Raible, D.W. Single-cell transcriptomic profiling of the zebrafish inner ear reveals molecularly distinct hair cell and supporting cell subtypes. Elife 2023, 12, e82978. [Google Scholar] [CrossRef] [PubMed]
- Stankovic, K.; Rio, C.; Xia, A.; Sugawara, M.; Adams, J.C.; Liberman, M.C.; Corfas, G. Survival of adult spiral ganglion neurons requires erbB receptor signaling in the inner ear. J. Neurosci. 2004, 24, 8651–8661. [Google Scholar] [CrossRef] [PubMed]
- Wu, Y.E.; Pan, L.; Zuo, Y.; Li, X.; Hong, W. Detecting Activated Cell Populations Using Single-Cell RNA-Seq. Neuron 2017, 96, 313–329.e6. [Google Scholar] [CrossRef]
- Soh, H.; Pant, R.; LoTurco, J.J.; Tzingounis, A.V. Conditional deletions of epilepsy-associated KCNQ2 and KCNQ3 channels from cerebral cortex cause differential effects on neuronal excitability. J. Neurosci. 2014, 34, 5311–5321. [Google Scholar] [CrossRef] [PubMed]
- Asaithambi, A.; Kanthasamy, A.; Saminathan, H.; Anantharam, V.; Kanthasamy, A.G. Protein kinase D1 (PKD1) activation mediates a compensatory protective response during early stages of oxidative stress-induced neuronal degeneration. Mol. Neurodegener. 2011, 6, 43. [Google Scholar] [CrossRef]
- Hayashi, M.; Hinckley, C.A.; Driscoll, S.P.; Moore, N.J.; Levine, A.J.; Hilde, K.L.; Sharma, K.; Pfaff, S.L. Graded Arrays of Spinal and Supraspinal V2a Interneuron Subtypes Underlie Forelimb and Hindlimb Motor Control. Neuron 2018, 97, 869–884.e5. [Google Scholar] [CrossRef]
- Kim, H.S.; Lee, J.; Lee, D.Y.; Kim, Y.D.; Kim, J.Y.; Lim, H.J.; Lim, S.; Cho, Y.S. Schwann Cell Precursors from Human Pluripotent Stem Cells as a Potential Therapeutic Target for Myelin Repair. Stem Cell Rep. 2017, 8, 1714–1726. [Google Scholar] [CrossRef]
- Sun, J.; Song, Y.; Chen, Z.; Qiu, J.; Zhu, S.; Wu, L.; Xing, L. Heterogeneity and Molecular Markers for CNS Glial Cells Revealed by Single-Cell Transcriptomics. Cell Mol. Neurobiol. 2022, 42, 2629–2642. [Google Scholar] [CrossRef] [PubMed]
- Zhong, L.; Lu, J.; Fang, J.; Yao, L.; Yu, W.; Gui, T.; Duffy, M.; Holdreith, N.; Bautista, C.A.; Huang, X.; et al. Csf1 from marrow adipogenic precursors is required for osteoclast formation and hematopoiesis in bone. Elife 2023, 12, e82112. [Google Scholar] [CrossRef]
- van Ingen, G.; Li, J.; Goedegebure, A.; Pandey, R.; Li, Y.R.; March, M.E.; Jaddoe, V.W.; Bakay, M.; Mentch, F.D.; Thomas, K.; et al. Genome-wide association study for acute otitis media in children identifies FNDC1 as disease contributing gene. Nat. Commun. 2016, 7, 12792. [Google Scholar] [CrossRef] [PubMed]
- Qie, C.; Jiang, J.; Liu, W.; Hu, X.; Chen, W.; Xie, X.; Liu, J. Single-cell RNA-Seq reveals the transcriptional landscape and heterogeneity of skin macrophages in Vsir(−/−) murine psoriasis. Theranostics 2020, 10, 10483–10497. [Google Scholar] [CrossRef] [PubMed]
- Hong, M.; Puaux, A.L.; Huang, C.; Loumagne, L.; Tow, C.; Mackay, C.; Kato, M.; Prévost-Blondel, A.; Avril, M.F.; Nardin, A.; et al. Chemotherapy induces intratumoral expression of chemokines in cutaneous melanoma, favoring T-cell infiltration and tumor control. Cancer Res. 2011, 71, 6997–7009. [Google Scholar] [CrossRef]
- Park, J.; Shrestha, R.; Qiu, C.; Kondo, A.; Huang, S.; Werth, M.; Li, M.; Barasch, J.; Suszták, K. Single-cell transcriptomics of the mouse kidney reveals potential cellular targets of kidney disease. Science 2018, 360, 758–763. [Google Scholar] [CrossRef]
- Browne, P.; Petrosyan, K.; Hernandez, A.; Chan, J.A. The B-cell transcription factors BSAP, Oct-2, and BOB.1 and the pan-B-cell markers CD20, CD22, and CD79a are useful in the differential diagnosis of classic Hodgkin lymphoma. Am. J. Clin. Pathol. 2003, 120, 767–777. [Google Scholar] [CrossRef] [PubMed]
- Rai, V.; Wood, M.B.; Feng, H.; Schabla, N.M.; Tu, S.; Zuo, J. The immune response after noise damage in the cochlea is characterized by a heterogeneous mix of adaptive and innate immune cells. Sci. Rep. 2020, 10, 15167. [Google Scholar] [CrossRef] [PubMed]
- Ellett, F.; Pase, L.; Hayman, J.W.; Andrianopoulos, A.; Lieschke, G.J. mpeg1 promoter transgenes direct macrophage-lineage expression in zebrafish. Blood 2011, 117, e49–e56. [Google Scholar] [CrossRef]
- Chen, R.; Wu, X.; Jiang, L.; Zhang, Y. Single-Cell RNA-Seq Reveals Hypothalamic Cell Diversity. Cell Rep. 2017, 18, 3227–3241. [Google Scholar] [CrossRef] [PubMed]
- Cecchini, M.G.; Hofstetter, W.; Halasy, J.; Wetterwald, A.; Felix, R. Role of CSF-1 in bone and bone marrow development. Mol. Reprod. Dev. 1997, 46, 75–83; discussion 83–74. [Google Scholar] [CrossRef]
- Komori, T.; Yagi, H.; Nomura, S.; Yamaguchi, A.; Sasaki, K.; Deguchi, K.; Shimizu, Y.; Bronson, R.T.; Gao, Y.H.; Inada, M.; et al. Targeted Disruption of Cbfa1 Results in a Complete Lack of Bone Formation owing to Maturational Arrest of Osteoblasts. Cell 1997, 89, 755–764. [Google Scholar] [CrossRef] [PubMed]
- Kronenberg, H.M. Developmental regulation of the growth plate. Nature 2003, 423, 332–336. [Google Scholar] [CrossRef] [PubMed]
- Alford, R.L.; Arnos, K.S.; Fox, M.; Lin, J.W.; Palmer, C.G.; Pandya, A.; Rehm, H.L.; Robin, N.H.; Scott, D.A.; Yoshinaga-Itano, C. American College of Medical Genetics and Genomics guideline for the clinical evaluation and etiologic diagnosis of hearing loss. Genet. Med. 2014, 16, 347–355. [Google Scholar] [CrossRef] [PubMed]
- Morton, C.C.; Nance, W.E. Newborn hearing screening—A silent revolution. N. Engl. J. Med. 2006, 354, 2151–2164. [Google Scholar] [CrossRef]
- Sheffield, A.M.; Smith, R.J.H. The Epidemiology of Deafness. Cold Spring Harb. Perspect. Med. 2019, 9, a033258. [Google Scholar] [CrossRef]
- Kremer, H. Hereditary hearing loss; about the known and the unknown. Hear. Res. 2019, 376, 58–68. [Google Scholar] [CrossRef]
- Anthwal, N.; Hall, R.P.; de la Rosa Hernandez, F.A.; Koger, M.; Yohe, L.R.; Hedrick, B.P.; Davies, K.T.J.; Mutumi, G.L.; Roseman, C.C.; Dumont, E.R.; et al. Cochlea development shapes bat sensory system evolution. Anat. Rec. 2023; online ahead of print. [Google Scholar] [CrossRef]
- Simmons, N.B.; Seymour, K.L.; Habersetzer, J.; Gunnell, G.F. Primitive Early Eocene bat from Wyoming and the evolution of flight and echolocation. Nature 2008, 451, 818–821. [Google Scholar] [CrossRef] [PubMed]
- Wang, Z.; Zhu, T.; Xue, H.; Fang, N.; Zhang, J.; Zhang, L.; Pang, J.; Teeling, E.C.; Zhang, S. Prenatal development supports a single origin of laryngeal echolocation in bats. Nat. Ecol. Evol. 2017, 1, 21. [Google Scholar] [CrossRef] [PubMed]
- Kössl, M.; Mayer, F.; Frank, G.; Faulstich, M.; Russell, I.J. Evolutionary adaptations of cochlear function in Jamaican mormoopid bats. J. Comp. Physiol. A 1999, 185, 217–228. [Google Scholar] [CrossRef] [PubMed]
- Fenton, M.B.; Faure, P.A.; Ratcliffe, J.M. Evolution of high duty cycle echolocation in bats. J. Exp. Biol. 2012, 215, 2935–2944. [Google Scholar] [CrossRef] [PubMed]
- Foeller, E.; Kössl, M. Mechanical adaptations for echolocation in the cochlea of the bat Hipposideros lankadiva. J. Comp. Physiol. A 2000, 186, 859–870. [Google Scholar] [CrossRef] [PubMed]
- Russell, I.J.; Drexl, M.; Foeller, E.; Vater, M.; Kössl, M. The development of a single frequency place in the mammalian cochlea: The cochlear resonance in the mustached bat Pteronotus parnellii. J. Neurosci. 2003, 23, 10971–10981. [Google Scholar] [CrossRef] [PubMed]
- Drexl, M.; Kössl, M. Sound-evoked efferent effects on cochlear mechanics of the mustached bat. Hear. Res. 2003, 184, 61–74. [Google Scholar] [CrossRef]
- Suga, N.; O’Neill, W.E. Neural axis representing target range in the auditory cortex of the mustache bat. Science 1979, 206, 351–353. [Google Scholar] [CrossRef] [PubMed]
- Xiao, Z.; Suga, N. Modulation of cochlear hair cells by the auditory cortex in the mustached bat. Nat. Neurosci. 2002, 5, 57–63. [Google Scholar] [CrossRef] [PubMed]
- Vater, M.; Lenoir, M.; Pujol, R. Ultrastructure of the horseshoe bat’s organ of Corti. II. Transmission electron microscopy. J. Comp. Neurol. 1992, 318, 380–391. [Google Scholar] [CrossRef] [PubMed]
- Bruns, V.; Schmieszek, E. Cochlear innervation in the greater horseshoe bat: Demonstration of an acoustic fovea. Hear. Res. 1980, 3, 27–43. [Google Scholar] [CrossRef] [PubMed]
- Cabezudo, L.; Antoli-Candela, F., Jr.; Slocker, J. Morphological study of the middle and inner ear of the bat: Myotis myotis. Adv. Otorhinolaryngol. 1983, 31, 28–38. [Google Scholar] [CrossRef]
- Vater, M.; Kössl, M. Further studies on the mechanics of the cochlear partition in the mustached bat. I. Ultrastructural observations on the tectorial membrane and its attachments. Hear. Res. 1996, 94, 63–77. [Google Scholar] [CrossRef] [PubMed]
- Bruns, V.; Burda, H.; Ryan, M.J. Ear morphology of the frog-eating bat (Trachops cirrhosus, family: Phyllostomidae): Apparent specializations for low-freqency hearing. J. Morphol. 1989, 199, 103–118. [Google Scholar] [CrossRef] [PubMed]
- Jenkins, D.B.; Henson, M.M.; Henson, O.W., Jr. Ultrastructure of the lining of the scala tympani of the bat, Pteronotus parnellii. Hear. Res. 1983, 11, 23–32. [Google Scholar] [CrossRef] [PubMed]
- Vater, M.; Lenoir, M.; Pujol, R. Development of the organ of Corti in horseshoe bats: Scanning and transmission electron microscopy. J. Comp. Neurol. 1997, 377, 520–534. [Google Scholar] [CrossRef]
- Burda, H.; Fiedler, J.; Bruns, V. The receptor and neuron distribution in the cochlea of the bat, Taphozous kachhensis. Hear. Res. 1988, 32, 131–135. [Google Scholar] [CrossRef]
- Küçük, B.; Abe, K. Microstructures of the osseous spiral laminae in the bat cochlea: A scanning electron microscopic study. Arch. Histol. Cytol. 1992, 55, 315–319. [Google Scholar] [CrossRef] [PubMed][Green Version]
- Ramprashad, F.; Landolt, J.P.; Money, K.E.; Clark, D.; Laufer, J. A morphometric study of the cochlea of the little brown bat (Myotis lucifugus). J. Morphol. 1979, 160, 345–358. [Google Scholar] [CrossRef]
- Janesick, A.; Scheibinger, M.; Benkafadar, N.; Kirti, S.; Ellwanger, D.C.; Heller, S. Cell-type identity of the avian cochlea. Cell Rep. 2021, 34, 108900. [Google Scholar] [CrossRef]
- Sun, G.; Zheng, Y.; Fu, X.; Zhang, W.; Ren, J.; Ma, S.; Sun, S.; He, X.; Wang, Q.; Ji, Z.; et al. Single-cell transcriptomic atlas of mouse cochlear aging. Protein Cell 2023, 14, 180–201. [Google Scholar] [CrossRef] [PubMed]
- Mantani, S.; Hiryu, S.; Fujioka, E.; Matsuta, N.; Riquimaroux, H.; Watanabe, Y. Echolocation behavior of the Japanese horseshoe bat in pursuit of fluttering prey. J. Comp. Physiol. A Neuroethol. Sens. Neural Behav. Physiol. 2012, 198, 741–751. [Google Scholar] [CrossRef]
- Veselka, N.; McErlain, D.D.; Holdsworth, D.W.; Eger, J.L.; Chhem, R.K.; Mason, M.J.; Brain, K.L.; Faure, P.A.; Fenton, M.B. A bony connection signals laryngeal echolocation in bats. Nature 2010, 463, 939–942. [Google Scholar] [CrossRef] [PubMed]
- He, K.; Liu, Q.; Xu, D.M.; Qi, F.Y.; Bai, J.; He, S.W.; Chen, P.; Zhou, X.; Cai, W.Z.; Chen, Z.Z.; et al. Echolocation in soft-furred tree mice. Science 2021, 372, eaay1513. [Google Scholar] [CrossRef]
- van der Valk, W.H.; van Beelen, E.S.A.; Steinhart, M.R.; Nist-Lund, C.; Osorio, D.; de Groot, J.; Sun, L.; van Benthem, P.P.G.; Koehler, K.R.; Locher, H. A single-cell level comparison of human inner ear organoids with the human cochlea and vestibular organs. Cell Rep. 2023, 42, 112623. [Google Scholar] [CrossRef] [PubMed]
- Ueda, Y.; Nakamura, T.; Nie, J.; Solivais, A.J.; Hoffman, J.R.; Daye, B.J.; Hashino, E. Defining developmental trajectories of prosensory cells in human inner ear organoids at single-cell resolution. Development 2023, 150, dev201071c. [Google Scholar] [CrossRef]
- Suga, N.; Jen, P.H. Peripheral control of acoustic signals in the auditory system of echolocating bats. J. Exp. Biol. 1975, 62, 277–311. [Google Scholar] [CrossRef] [PubMed]
- Corwin, J.T. Postembryonic production and aging in inner ear hair cells in sharks. J. Comp. Neurol. 1981, 201, 541–553. [Google Scholar] [CrossRef] [PubMed]
- Corwin, J.T.; Cotanche, D.A. Regeneration of sensory hair cells after acoustic trauma. Science 1988, 240, 1772–1774. [Google Scholar] [CrossRef] [PubMed]
- Ryals, B.M.; Rubel, E.W. Hair cell regeneration after acoustic trauma in adult Coturnix quail. Science 1988, 240, 1774–1776. [Google Scholar] [CrossRef]
- Stone, J.S.; Leaño, S.G.; Baker, L.P.; Rubel, E.W. Hair cell differentiation in chick cochlear epithelium after aminoglycoside toxicity: In vivo and in vitro observations. J. Neurosci. 1996, 16, 6157–6174. [Google Scholar] [CrossRef] [PubMed]
- White, P.M.; Doetzlhofer, A.; Lee, Y.S.; Groves, A.K.; Segil, N. Mammalian cochlear supporting cells can divide and trans-differentiate into hair cells. Nature 2006, 441, 984–987. [Google Scholar] [CrossRef]
- Zheng, J.L.; Gao, W.Q. Overexpression of Math1 induces robust production of extra hair cells in postnatal rat inner ears. Nat. Neurosci. 2000, 3, 580–586. [Google Scholar] [CrossRef] [PubMed]
- Zheng, J.L.; Shou, J.; Guillemot, F.; Kageyama, R.; Gao, W.Q. Hes1 is a negative regulator of inner ear hair cell differentiation. Development 2000, 127, 4551–4560. [Google Scholar] [CrossRef] [PubMed]
- Williams, J.A.; Holder, N. Cell turnover in neuromasts of zebrafish larvae. Hear. Res. 2000, 143, 171–181. [Google Scholar] [CrossRef] [PubMed]
- Lee, S.; Song, J.J.; Beyer, L.A.; Swiderski, D.L.; Prieskorn, D.M.; Acar, M.; Jen, H.I.; Groves, A.K.; Raphael, Y. Combinatorial Atoh1 and Gfi1 induction enhances hair cell regeneration in the adult cochlea. Sci. Rep. 2020, 10, 21397. [Google Scholar] [CrossRef]
- Shu, Y.; Li, W.; Huang, M.; Quan, Y.Z.; Scheffer, D.; Tian, C.; Tao, Y.; Liu, X.; Hochedlinger, K.; Indzhykulian, A.A.; et al. Renewed proliferation in adult mouse cochlea and regeneration of hair cells. Nat. Commun. 2019, 10, 5530. [Google Scholar] [CrossRef]
- Yamashita, T.; Zheng, F.; Finkelstein, D.; Kellard, Z.; Carter, R.; Rosencrance, C.D.; Sugino, K.; Easton, J.; Gawad, C.; Zuo, J. High-resolution transcriptional dissection of in vivo Atoh1-mediated hair cell conversion in mature cochleae identifies Isl1 as a co-reprogramming factor. PLoS Genet. 2018, 14, e1007552. [Google Scholar] [CrossRef] [PubMed]
- Sun, S.; Li, S.; Luo, Z.; Ren, M.; He, S.; Wang, G.; Liu, Z. Dual expression of Atoh1 and Ikzf2 promotes transformation of adult cochlear supporting cells into outer hair cells. eLife 2021, 10, e66547. [Google Scholar] [CrossRef] [PubMed]
- Li, X.J.; Doetzlhofer, A. LIN28B/let-7 control the ability of neonatal murine auditory supporting cells to generate hair cells through mTOR signaling. Proc. Natl. Acad. Sci. USA 2020, 117, 22225–22236. [Google Scholar] [CrossRef] [PubMed]
- McLean, W.J.; Yin, X.; Lu, L.; Lenz, D.R.; McLean, D.; Langer, R.; Karp, J.M.; Edge, A.S.B. Clonal Expansion of Lgr5-Positive Cells from Mammalian Cochlea and High-Purity Generation of Sensory Hair Cells. Cell Rep. 2017, 18, 1917–1929. [Google Scholar] [CrossRef]
- Stewart, T.A.; Davis, F.M. An element for development: Calcium signaling in mammalian reproduction and development. Biochim. Biophys. Acta (BBA)-Mol. Cell Res. 2019, 1866, 1230–1238. [Google Scholar] [CrossRef] [PubMed]
- Johnson, S.L.; Eckrich, T.; Kuhn, S.; Zampini, V.; Franz, C.; Ranatunga, K.M.; Roberts, T.P.; Masetto, S.; Knipper, M.; Kros, C.J.; et al. Position-dependent patterning of spontaneous action potentials in immature cochlear inner hair cells. Nat. Neurosci. 2011, 14, 711–717. [Google Scholar] [CrossRef] [PubMed]
- Johnson, S.L.; Ceriani, F.; Houston, O.; Polishchuk, R.; Polishchuk, E.; Crispino, G.; Zorzi, V.; Mammano, F.; Marcotti, W. Connexin-Mediated Signaling in Nonsensory Cells Is Crucial for the Development of Sensory Inner Hair Cells in the Mouse Cochlea. J. Neurosci. 2017, 37, 258–268. [Google Scholar] [CrossRef]
- Oliver, D.; Plinkert, P.; Zenner, H.P.; Ruppersberg, J.P. Sodium current expression during postnatal development of rat outer hair cells. Pflugers Arch. 1997, 434, 772–778. [Google Scholar] [CrossRef] [PubMed]
- Marcotti, W.; Kros, C.J. Developmental expression of the potassium current IK,n contributes to maturation of mouse outer hair cells. J. Physiol. 1999, 520 Pt 3, 653–660. [Google Scholar] [CrossRef] [PubMed]
- Hackney, C.M.; Mahendrasingam, S.; Penn, A.; Fettiplace, R. The concentrations of calcium buffering proteins in mammalian cochlear hair cells. J. Neurosci. 2005, 25, 7867–7875. [Google Scholar] [CrossRef] [PubMed]
- Kennedy, H.J.; Crawford, A.C.; Fettiplace, R. Force generation by mammalian hair bundles supports a role in cochlear amplification. Nature 2005, 433, 880–883. [Google Scholar] [CrossRef] [PubMed]
- Parzefall, T.; Shivatzki, S.; Lenz, D.R.; Rathkolb, B.; Ushakov, K.; Karfunkel, D.; Shapira, Y.; Wolf, M.; Mohr, M.; Wolf, E.; et al. Cytoplasmic mislocalization of POU3F4 due to novel mutations leads to deafness in humans and mice. Hum. Mutat. 2013, 34, 1102–1110. [Google Scholar] [CrossRef]
- Coate, T.M.; Raft, S.; Zhao, X.; Ryan, A.K.; Crenshaw, E.B., 3rd; Kelley, M.W. Otic mesenchyme cells regulate spiral ganglion axon fasciculation through a Pou3f4/EphA4 signaling pathway. Neuron 2012, 73, 49–63. [Google Scholar] [CrossRef]
- Song, M.H.; Choi, S.Y.; Wu, L.; Oh, S.K.; Lee, H.K.; Lee, D.J.; Shim, D.B.; Choi, J.Y.; Kim, U.K.; Bok, J. Pou3f4 deficiency causes defects in otic fibrocytes and stria vascularis by different mechanisms. Biochem. Biophys. Res. Commun. 2011, 404, 528–533. [Google Scholar] [CrossRef] [PubMed]
- Rose, K.P.; Manilla, G.; Milon, B.; Zalzman, O.; Song, Y.; Coate, T.M.; Hertzano, R. Spatially distinct otic mesenchyme cells show molecular and functional heterogeneity patterns before hearing onset. iScience 2023, 26, 107769. [Google Scholar] [CrossRef] [PubMed]
- Li, H.; Zhang, Y.; Hao, Y.; Xu, P.; Wang, X.; Zhu, B.; Lu, C.; Xu, K. Proanthocyanidins Inhibit Osteoblast Apoptosis via the PI3K/AKT/Bcl-xL Pathway in the Treatment of Steroid-Induced Osteonecrosis of the Femoral Head in Rats. Nutrients 2023, 15, 1936. [Google Scholar] [CrossRef]
- Deng, S.; Dai, G.; Chen, S.; Nie, Z.; Zhou, J.; Fang, H.; Peng, H. Dexamethasone induces osteoblast apoptosis through ROS-PI3K/AKT/GSK3β signaling pathway. Biomed. Pharmacother. 2019, 110, 602–608. [Google Scholar] [CrossRef]
- Chen, G.; Deng, C.; Li, Y.P. TGF-β and BMP signaling in osteoblast differentiation and bone formation. Int. J. Biol. Sci. 2012, 8, 272–288. [Google Scholar] [CrossRef]
- Salhotra, A.; Shah, H.N.; Levi, B.; Longaker, M.T. Mechanisms of bone development and repair. Nat. Rev. Mol. Cell Biol. 2020, 21, 696–711. [Google Scholar] [CrossRef] [PubMed]
- Komori, T. Molecular Mechanism of Runx2-Dependent Bone Development. Mol. Cells 2020, 43, 168–175. [Google Scholar] [CrossRef]
- Dong, J.; Xu, X.; Zhang, Q.; Yuan, Z.; Tan, B. The PI3K/AKT pathway promotes fracture healing through its crosstalk with Wnt/β-catenin. Exp. Cell Res. 2020, 394, 112137. [Google Scholar] [CrossRef] [PubMed]
- Glaviano, A.; Foo, A.S.C.; Lam, H.Y.; Yap, K.C.H.; Jacot, W.; Jones, R.H.; Eng, H.; Nair, M.G.; Makvandi, P.; Geoerger, B.; et al. PI3K/AKT/mTOR signaling transduction pathway and targeted therapies in cancer. Mol. Cancer 2023, 22, 138. [Google Scholar] [CrossRef] [PubMed]
- Chadha, S.; Kamenov, K.; Cieza, A. The world report on hearing, 2021. Bull World Health Organ. 2021, 99, 242–242a. [Google Scholar] [CrossRef] [PubMed]
- Wang, S.; Lee, M.P.; Jones, S.; Liu, J.; Waldhaus, J. Mapping the regulatory landscape of auditory hair cells from single-cell multi-omics data. Genome Res. 2021, 31, 1885–1899. [Google Scholar] [CrossRef] [PubMed]
- Zhang, L.; Wu, X.; Lin, X. Gene therapy for genetic mutations affecting non-sensory cells in the cochlea. Hear. Res. 2020, 394, 107858. [Google Scholar] [CrossRef] [PubMed]
- Jiang, L.; Wang, D.; He, Y.; Shu, Y. Advances in gene therapy hold promise for treating hereditary hearing loss. Mol. Ther. 2023, 31, 934–950. [Google Scholar] [CrossRef]
- Bas, E.; Dinh, C.T.; Garnham, C.; Polak, M.; Van de Water, T.R. Conservation of hearing and protection of hair cells in cochlear implant patients’ with residual hearing. Anat. Rec. 2012, 295, 1909–1927. [Google Scholar] [CrossRef] [PubMed]
- Shibata, S.B.; Budenz, C.L.; Bowling, S.A.; Pfingst, B.E.; Raphael, Y. Nerve maintenance and regeneration in the damaged cochlea. Hear. Res. 2011, 281, 56–64. [Google Scholar] [CrossRef]
- Li, H.S.; Borg, E. Age-related loss of auditory sensitivity in two mouse genotypes. Acta Otolaryngol. 1991, 111, 827–834. [Google Scholar] [CrossRef] [PubMed]
- Keithley, E.M. Pathology and mechanisms of cochlear aging. J. Neurosci. Res. 2020, 98, 1674–1684. [Google Scholar] [CrossRef] [PubMed]
- Tarnovsky, Y.C.; Taiber, S.; Nissan, Y.; Boonman, A.; Assaf, Y.; Wilkinson, G.S.; Avraham, K.B.; Yovel, Y. Bats experience age-related hearing loss (presbycusis). Life Sci. Alliance 2023, 6, e202201847. [Google Scholar] [CrossRef]







Disclaimer/Publisher’s Note: The statements, opinions and data contained in all publications are solely those of the individual author(s) and contributor(s) and not of MDPI and/or the editor(s). MDPI and/or the editor(s) disclaim responsibility for any injury to people or property resulting from any ideas, methods, instructions or products referred to in the content. |
© 2025 by the authors. Licensee MDPI, Basel, Switzerland. This article is an open access article distributed under the terms and conditions of the Creative Commons Attribution (CC BY) license (https://creativecommons.org/licenses/by/4.0/).
Share and Cite
Bao, M.; Wang, X.; Li, X.; Sun, R.; Wang, Z.; Jiang, T.; Wang, H.; Feng, J. Single-Cell Landscape of the Cochlea Revealed Cell-Type-Specific Diversification in Hipposideros armiger Based on PacBio Long-Read Sequencing. Biomolecules 2025, 15, 211. https://doi.org/10.3390/biom15020211
Bao M, Wang X, Li X, Sun R, Wang Z, Jiang T, Wang H, Feng J. Single-Cell Landscape of the Cochlea Revealed Cell-Type-Specific Diversification in Hipposideros armiger Based on PacBio Long-Read Sequencing. Biomolecules. 2025; 15(2):211. https://doi.org/10.3390/biom15020211
Chicago/Turabian StyleBao, Mingyue, Xue Wang, Xintong Li, Ruyi Sun, Zhiqiang Wang, Tinglei Jiang, Hui Wang, and Jiang Feng. 2025. "Single-Cell Landscape of the Cochlea Revealed Cell-Type-Specific Diversification in Hipposideros armiger Based on PacBio Long-Read Sequencing" Biomolecules 15, no. 2: 211. https://doi.org/10.3390/biom15020211
APA StyleBao, M., Wang, X., Li, X., Sun, R., Wang, Z., Jiang, T., Wang, H., & Feng, J. (2025). Single-Cell Landscape of the Cochlea Revealed Cell-Type-Specific Diversification in Hipposideros armiger Based on PacBio Long-Read Sequencing. Biomolecules, 15(2), 211. https://doi.org/10.3390/biom15020211

