Fingolimod Improves Anxiety-like Behavior and Modulates Sphingosine-1-Phosphate Receptors Gene Expression in a Diabetic Mouse Model
Abstract
1. Introduction
2. Materials and Methods
2.1. Animal Model and Treatment
2.2. Intraperitoneal Glucose Tolerance Test
2.3. Gene Expression Analysis
2.4. Behavioral Tests
2.4.1. Open Field (OF) Test
2.4.2. Novel Object Recognition (NOR) Test
2.4.3. Elevated Plus Maze (EPM) Test
2.5. Statistical Analysis
3. Results
3.1. Animal Weight and Blood Glucose Levels
3.2. Gene Expression
3.2.1. Gene Expression of Sphingosine Kinases and S1P Receptors in the Brain Cortex and Hippocampus of Diabetic Mice
3.2.2. mRNA Levels of the Proinflammatory Cytokines, Sirtuin 1, Glucose Transporters, and Proteins Engaged in Insulin Signaling in the Brain Cortex and Hippocampus of T2DM Mice
3.3. Behavioral Tests
3.3.1. Open Field (OF)
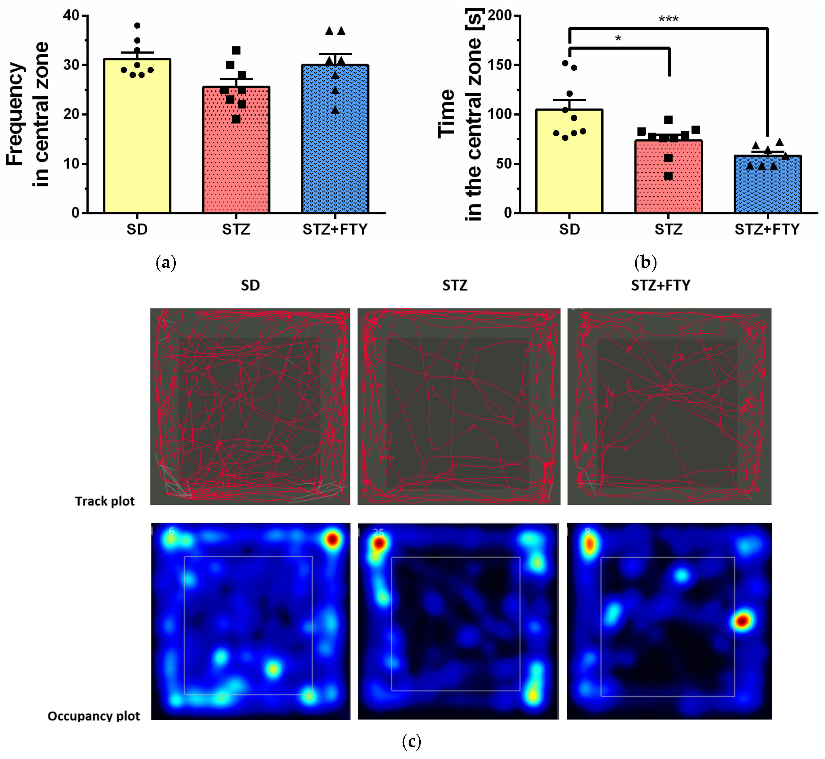
3.3.2. Elevated Plus Maze (EPM)
3.3.3. Novel Object Recognition (NOR)
4. Discussion
5. Conclusions
Author Contributions
Funding
Institutional Review Board Statement
Informed Consent Statement
Data Availability Statement
Conflicts of Interest
Abbreviations
| BDNF | brain-derived neurotrophic factor |
| CNS | central nervous system |
| EPM | elevated plus maze test |
| FFA | free fatty acid |
| FST | forced swim test |
| FTY | FTY720, fingolimod |
| GLUTs | glucose transporters |
| HFD | high-fat diet |
| IGF-1 | insulin-like growth factor-1 |
| NOR | novel object recognition test |
| OF | open field test |
| S1P | sphingosine-1-phosphate |
| S1PRs | sphingosine-1-phosphate receptors |
| SD | standard chow diet |
| Sph | sphingosine |
| SPHKs | sphingosine kinases |
| STZ | streptozotocin |
| T2DM | type 2 diabetes mellitus |
| TST | tail suspension test |
References
- Ceriello, A.; Colagiuri, S. IDF global clinical practice recommendations for managing type 2 diabetes-2025. Diabetes Res. Clin. Pract. 2025, 222 (Suppl. S1), 112152. [Google Scholar] [CrossRef]
- Mandal, N.; Stentz, F.; Asuzu, P.C.; Nyenwe, E.; Wan, J.; Dagogo-Jack, S. Plasma Sphingolipid Profile of Healthy Black and White Adults Differs Based on Their Parental History of Type 2 Diabetes. J. Clin. Endocrinol. Metab. 2024, 109, 740–749. [Google Scholar] [CrossRef]
- Khan, S.R.; Ye, W.W.; Van, J.A.D.; Singh, I.; Rabiee, Y.; Rodricks, K.L.; Zhang, X.; Nicholson, R.J.; Razani, B.; Summers, S.A.; et al. Reduced circulating sphingolipids and CERS2 activity are linked to T2D risk and impaired insulin secretion. Sci. Adv. 2025, 11, eadr1725. [Google Scholar] [CrossRef]
- Berkowitz, L.; Razquin, C.; Salazar, C.; Biancardi, F.; Estruch, R.; Ros, E.; Fito, M.; Corella, D.; Coe, C.L.; Ryff, C.D.; et al. Sphingolipid profiling as a biomarker of type 2 diabetes risk: Evidence from the MIDUS and PREDIMED studies. Cardiovasc. Diabetol. 2024, 23, 446. [Google Scholar] [CrossRef]
- Asuzu, P.; Aliye, N.; Stentz, F.; Wan, J.; Mandal, N.; Dagogo-Jack, S. Plasma Sphingolipids in Relation to Glycemia and Glucose Tolerance in People Without Diabetes. J. Clin. Endocrinol. Metab. 2025, dgaf378. [Google Scholar] [CrossRef]
- Hammad, S.M.; Lopes-Virella, M.F. Circulating Sphingolipids in Insulin Resistance, Diabetes and Associated Complications. Int. J. Mol. Sci. 2023, 24, 14015. [Google Scholar] [CrossRef]
- Grassi, S.; Mauri, L.; Prioni, S.; Cabitta, L.; Sonnino, S.; Prinetti, A.; Giussani, P. Sphingosine 1-Phosphate Receptors and Metabolic Enzymes as Druggable Targets for Brain Diseases. Front. Pharmacol. 2019, 10, 807. [Google Scholar] [CrossRef]
- Blaho, V.A.; Hla, T. An update on the biology of sphingosine 1-phosphate receptors. J. Lipid Res. 2014, 55, 1596–1608. [Google Scholar] [CrossRef]
- Guitton, J.; Bandet, C.L.; Mariko, M.L.; Tan-Chen, S.; Bourron, O.; Benomar, Y.; Hajduch, E.; Le Stunff, H. Sphingosine-1-Phosphate Metabolism in the Regulation of Obesity/Type 2 Diabetes. Cells 2020, 9, 1682. [Google Scholar] [CrossRef]
- Baranowska, U.; Holownia, A.; Chabowski, A.; Baranowski, M. Pharmacological inhibition of sphingosine-1-phosphate lyase partially reverses spatial memory impairment in streptozotocin-diabetic rats. Mol. Cell. Neurosci. 2020, 107, 103526. [Google Scholar] [CrossRef]
- Chandna, A.R.; Kuhlmann, N.; Bryce, C.A.; Greba, Q.; Campanucci, V.A.; Howland, J.G. Chronic maternal hyperglycemia induced during mid-pregnancy in rats increases RAGE expression, augments hippocampal excitability, and alters behavior of the offspring. Neuroscience 2015, 303, 241–260. [Google Scholar] [CrossRef]
- Kakhki, F.S.H.; Asghari, A.; Bardaghi, Z.; Anaeigoudari, A.; Beheshti, F.; Salmani, H.; Hosseini, M. The Antidiabetic Drug Metformin Attenuated Depressive and Anxiety-like Behaviors and Oxidative Stress in the Brain in a Rodent Model of Inflammation Induced by Lipopolysaccharide in Male Rats. Endocr. Metab. Immune. Disord. Drug Targets 2024, 24, 1525–1537. [Google Scholar] [CrossRef]
- Marathe, C.K.; Thorat, V.G.; Kokate, I.P.; Pawar, A.T.; Bhatt, S. Antidepressant- and anxiolytic-like effects of linezolid in streptozotocin-induced diabetic mice via modulation of brain serotonin and plasma corticosterone activity. Biochem. Biophys. Res. Commun. 2025, 765, 151843. [Google Scholar] [CrossRef]
- Groves, A.; Kihara, Y.; Chun, J. Fingolimod: Direct CNS effects of sphingosine 1-phosphate (S1P) receptor modulation and implications in multiple sclerosis therapy. J. Neurol. Sci. 2013, 328, 9–18. [Google Scholar] [CrossRef]
- Pournajaf, S.; Dargahi, L.; Javan, M.; Pourgholami, M.H. Molecular Pharmacology and Novel Potential Therapeutic Applications of Fingolimod. Front. Pharmacol. 2022, 13, 807639. [Google Scholar] [CrossRef]
- Brinkmann, V. FTY720 (fingolimod) in Multiple Sclerosis: Therapeutic effects in the immune and the central nervous system. Br. J. Pharmacol. 2009, 158, 1173–1182. [Google Scholar] [CrossRef]
- Bascunana, P.; Mohle, L.; Brackhan, M.; Pahnke, J. Fingolimod as a Treatment in Neurologic Disorders Beyond Multiple Sclerosis. Drugs R. D. 2020, 20, 197–207. [Google Scholar] [CrossRef]
- Gammoh, O.S.; Al-Smadi, A.; Alqudah, A.; Al-Habahbeh, S.; Weshah, F.; Ennab, W.; Al-Shudifat, A.E.; Bjork, M.H. The association between fingolimod and mental health outcomes in a cohort of Multiple Sclerosis patients with stress. Eur. Rev. Med. Pharmacol. Sci. 2023, 27, 6018–6026. [Google Scholar] [CrossRef]
- Hall, C.S. Emotional behavior in the rat. I. Defecation and urination as measures of individual differences in emotionality. J. Comp. Psychol. 1934, 18, 385–403. [Google Scholar] [CrossRef]
- Ennaceur, A. One-trial object recognition in rats and mice: Methodological and theoretical issues. Behav. Brain Res. 2010, 215, 244–254. [Google Scholar] [CrossRef]
- Akkerman, S.; Blokland, A.; Reneerkens, O.; van Goethem, N.P.; Bollen, E.; Gijselaers, H.J.; Lieben, C.K.; Steinbusch, H.W.; Prickaerts, J. Object recognition testing: Methodological considerations on exploration and discrimination measures. Behav. Brain Res. 2012, 232, 335–347. [Google Scholar] [CrossRef]
- Antunes, M.; Biala, G. The novel object recognition memory: Neurobiology, test procedure, and its modifications. Cogn. Process. 2012, 13, 93–110. [Google Scholar] [CrossRef]
- Leger, M.; Quiedeville, A.; Bouet, V.; Haelewyn, B.; Boulouard, M.; Schumann-Bard, P.; Freret, T. Object recognition test in mice. Nat. Protoc. 2013, 8, 2531–2537. [Google Scholar] [CrossRef]
- Lueptow, L.M. Novel Object Recognition Test for the Investigation of Learning and Memory in Mice. J. Vis. Exp. JoVE 2017, 126, 55718. [Google Scholar] [CrossRef]
- Blecharz-Klin, K.; Wawer, A.; Jawna-Zboińska, K.; Pyrzanowska, J.; Piechal, A.; Mirowska-Guzel, D.; Widy-Tyszkiewicz, E. Early paracetamol exposure decreases brain-derived neurotrophic factor (BDNF) in striatum and affects social behaviour and exploration in rats. Pharmacol. Biochem. Behav. 2018, 168, 25–32. [Google Scholar] [CrossRef]
- Krzysztoforska, K.; Piechal, A.; Wojnar, E.; Blecharz-Klin, K.; Pyrzanowska, J.; Joniec-Maciejak, I.; Krzysztoforski, J.; Widy-Tyszkiewicz, E. Protocatechuic Acid Prevents Some of the Memory-Related Behavioural and Neurotransmitter Changes in a Pyrithiamine-Induced Thiamine Deficiency Model of Wernicke-Korsakoff Syndrome in Rats. Nutrients 2023, 15, 625. [Google Scholar] [CrossRef]
- Dere, E.; Huston, J.P.; De Souza Silva, M.A. Integrated memory for objects, places, and temporal order: Evidence for episodic-like memory in mice. Neurobiol. Learn. Mem. 2005, 84, 214–221. [Google Scholar] [CrossRef]
- Oliveira, A.M.; Hawk, J.D.; Abel, T.; Havekes, R. Post-training reversible inactivation of the hippocampus enhances novel object recognition memory. Learn. Mem. 2010, 17, 155–160. [Google Scholar] [CrossRef]
- Handley, S.L.; Mithani, S. Effects of alpha-adrenoceptor agonists and antagonists in a maze-exploration model of ‘fear’-motivated behaviour. Naunyn-Schmiedeberg’s Arch. Pharmacol. 1984, 327, 1–5. [Google Scholar] [CrossRef]
- Holscher, C. Insulin Signaling Impairment in the Brain as a Risk Factor in Alzheimer’s Disease. Front. Aging Neurosci. 2019, 11, 88. [Google Scholar] [CrossRef]
- Skovso, S. Modeling type 2 diabetes in rats using high fat diet and streptozotocin. J. Diabetes Investig. 2014, 5, 349–358. [Google Scholar] [CrossRef] [PubMed]
- Iqbal, J.; Walsh, M.T.; Hammad, S.M.; Hussain, M.M. Sphingolipids and Lipoproteins in Health and Metabolic Disorders. Trends Endocrinol. Metab. 2017, 28, 506–518. [Google Scholar] [CrossRef]
- Christoffersen, C. Apolipoprotein M-A Marker or an Active Player in Type II Diabetes? Front. Endocrinol. 2021, 12, 665393. [Google Scholar] [CrossRef]
- Cantrell Stanford, J.; Morris, A.J.; Sunkara, M.; Popa, G.J.; Larson, K.L.; Ozcan, S. Sphingosine 1-phosphate (S1P) regulates glucose-stimulated insulin secretion in pancreatic beta cells. J. Biol. Chem. 2012, 287, 13457–13464. [Google Scholar] [CrossRef] [PubMed]
- Di Pietro, P.; Izzo, C.; Abate, A.C.; Iesu, P.; Rusciano, M.R.; Venturini, E.; Visco, V.; Sommella, E.; Ciccarelli, M.; Carrizzo, A.; et al. The Dark Side of Sphingolipids: Searching for Potential Cardiovascular Biomarkers. Biomolecules 2023, 13, 168. [Google Scholar] [CrossRef]
- Ding, G.; Sonoda, H.; Yu, H.; Kajimoto, T.; Goparaju, S.K.; Jahangeer, S.; Okada, T.; Nakamura, S.I. Protein kinase D-mediated phosphorylation and nuclear export of sphingosine kinase 2. J. Biol. Chem. 2007, 282, 27493–27502. [Google Scholar] [CrossRef] [PubMed]
- Song, Z.; Wang, W.; Li, N.; Yan, S.; Rong, K.; Lan, T.; Xia, P. Sphingosine kinase 2 promotes lipotoxicity in pancreatic beta-cells and the progression of diabetes. FASEB J. 2019, 33, 3636–3646. [Google Scholar] [CrossRef]
- Ravichandran, S.; Finlin, B.S.; Kern, P.A.; Ozcan, S. Sphk2(-/-) mice are protected from obesity and insulin resistance. Biochim. Biophys. Acta Mol. Basis Dis. 2019, 1865, 570–576. [Google Scholar] [CrossRef]
- Cartier, A.; Hla, T. Sphingosine 1-phosphate: Lipid signaling in pathology and therapy. Science 2019, 366, eaar5551. [Google Scholar] [CrossRef]
- Cohan, S.L.; Benedict, R.H.B.; Cree, B.A.C.; DeLuca, J.; Hua, L.H.; Chun, J. The Two Sides of Siponimod: Evidence for Brain and Immune Mechanisms in Multiple Sclerosis. CNS Drugs 2022, 36, 703–719. [Google Scholar] [CrossRef]
- Wencel, P.L.; Blecharz-Klin, K.; Piechal, A.; Pyrzanowska, J.; Mirowska-Guzel, D.; Strosznajder, R.P. Fingolimod Modulates the Gene Expression of Proteins Engaged in Inflammation and Amyloid-Beta Metabolism and Improves Exploratory and Anxiety-Like Behavior in Obese Mice. Neurotherapeutics 2023, 20, 1388–1404. [Google Scholar] [CrossRef]
- Fan, L.; Yan, H. FTY720 Attenuates Retinal Inflammation and Protects Blood-Retinal Barrier in Diabetic Rats. Investig. Ophthalmol. Vis. Sci. 2016, 57, 1254–1263. [Google Scholar] [CrossRef]
- Silva, V.R.; Micheletti, T.O.; Pimentel, G.D.; Katashima, C.K.; Lenhare, L.; Morari, J.; Mendes, M.C.; Razolli, D.S.; Rocha, G.Z.; de Souza, C.T.; et al. Hypothalamic S1P/S1PR1 axis controls energy homeostasis. Nat. Commun. 2014, 5, 4859. [Google Scholar] [CrossRef]
- Skoug, C.; Erdogan, H.; Vanherle, L.; Vieira, J.P.P.; Matthes, F.; Eliasson, L.; Meissner, A.; Duarte, J.M.N. Density of Sphingosine-1-Phosphate Receptors Is Altered in Cortical Nerve-Terminals of Insulin-Resistant Goto-Kakizaki Rats and Diet-Induced Obese Mice. Neurochem. Res. 2024, 49, 338–347. [Google Scholar] [CrossRef] [PubMed]
- Chen, S.; Yang, J.; Xiang, H.; Chen, W.; Zhong, H.; Yang, G.; Fang, T.; Deng, H.; Yuan, H.; Chen, A.F.; et al. Role of sphingosine-1-phosphate receptor 1 and sphingosine-1-phosphate receptor 2 in hyperglycemia-induced endothelial cell dysfunction. Int. J. Mol. Med. 2015, 35, 1103–1108. [Google Scholar] [CrossRef]
- Ab-Hamid, N.; Omar, N.; Ismail, C.A.N.; Long, I. Diabetes and cognitive decline: Challenges and future direction. World J. Diabetes 2023, 14, 795–807. [Google Scholar] [CrossRef] [PubMed]
- Dyer, A.H.; Vahdatpour, C.; Sanfeliu, A.; Tropea, D. The role of Insulin-Like Growth Factor 1 (IGF-1) in brain development, maturation and neuroplasticity. Neuroscience 2016, 325, 89–99. [Google Scholar] [CrossRef]
- Williams, H.C.; Carlson, S.W.; Saatman, K.E. Chapter Fourteen-A role for insulin-like growth factor-1 in hippocampal plasticity following traumatic brain injury. In Vitamins and Hormones; Litwack, G., Ed.; Academic Press: New York, NY, USA, 2022; Volume 118, pp. 423–455. [Google Scholar]
- Morel, G.R.; Leon, M.L.; Uriarte, M.; Reggiani, P.C.; Goya, R.G. Therapeutic potential of IGF-I on hippocampal neurogenesis and function during aging. Neurogenesis 2017, 4, e1259709. [Google Scholar] [CrossRef] [PubMed]
- de la Monte, S.M.; Re, E.; Longato, L.; Tong, M. Dysfunctional pro-ceramide, ER stress, and insulin/IGF signaling networks with progression of Alzheimer’s disease. J. Alzheimers Dis. 2012, 30 (Suppl. S2), S217–S229. [Google Scholar] [CrossRef]
- Shpakov, A.O.; Derkach, K.V.; Berstein, L.M. Brain signaling systems in the Type 2 diabetes and metabolic syndrome: Promising target to treat and prevent these diseases. Future Sci. OA. 2015, 1, FSO25. [Google Scholar] [CrossRef]
- Serbedzija, P.; Madl, J.E.; Ishii, D.N. Insulin and IGF-I prevent brain atrophy and DNA loss in diabetes. Brain Res. 2009, 1303, 179–194. [Google Scholar] [CrossRef]
- Serbedzija, P.; Ishii, D.N. Insulin and insulin-like growth factor prevent brain atrophy and cognitive impairment in diabetic rats. Indian J. Endocrinol. Metab. 2012, 16, S601–S610. [Google Scholar] [CrossRef]
- Lupien, S.B.; Bluhm, E.J.; Ishii, D.N. Systemic insulin-like growth factor-I administration prevents cognitive impairment in diabetic rats, and brain IGF regulates learning/memory in normal adult rats. J. Neurosci. Res. 2003, 74, 512–523. [Google Scholar] [CrossRef]
- Bernacchioni, C.; Cencetti, F.; Blescia, S.; Donati, C.; Bruni, P. Sphingosine kinase/sphingosine 1-phosphate axis: A new player for insulin-like growth factor-1-induced myoblast differentiation. Skelet. Muscle. 2012, 2, 15. [Google Scholar] [CrossRef]
- Pearson-Leary, J.; Jahagirdar, V.; Sage, J.; McNay, E.C. Insulin modulates hippocampally-mediated spatial working memory via glucose transporter-4. Behav. Brain Res. 2018, 338, 32–39. [Google Scholar] [CrossRef] [PubMed]
- Pearson-Leary, J.; McNay, E.C. Novel Roles for the Insulin-Regulated Glucose Transporter-4 in Hippocampally Dependent Memory. J. Neurosci. 2016, 36, 11851–11864. [Google Scholar] [CrossRef]
- Corraliza-Gomez, M.; Lillo, C.; Cozar-Castellano, I.; Arranz, E.; Sanchez, D.; Ganfornina, M.D. Evolutionary Origin of Insulin-Degrading Enzyme and Its Subcellular Localization and Secretion Mechanism: A Study in Microglial Cells. Cells 2022, 11, 227. [Google Scholar] [CrossRef]
- Abdul-Hay, S.O.; Kang, D.; McBride, M.; Li, L.; Zhao, J.; Leissring, M.A. Deletion of insulin-degrading enzyme elicits antipodal, age-dependent effects on glucose and insulin tolerance. PLoS ONE 2011, 6, e20818. [Google Scholar] [CrossRef]
- Tian, Y.; Jing, G.; Zhang, M. Insulin-degrading enzyme: Roles and pathways in ameliorating cognitive impairment associated with Alzheimer’s disease and diabetes. Ageing Res. Rev. 2023, 90, 101999. [Google Scholar] [CrossRef] [PubMed]
- Tang, W.J. Targeting Insulin-Degrading Enzyme to Treat Type 2 Diabetes Mellitus. Trends Endocrinol. Metab. 2016, 27, 24–34. [Google Scholar] [CrossRef] [PubMed]
- Juszczak, F.; Arnould, T.; Decleves, A.E. The Role of Mitochondrial Sirtuins (SIRT3, SIRT4 and SIRT5) in Renal Cell Metabolism: Implication for Kidney Diseases. Int. J. Mol. Sci. 2024, 25, 6936. [Google Scholar] [CrossRef]
- Jesko, H.; Wencel, P.; Strosznajder, R.P.; Strosznajder, J.B. Sirtuins and Their Roles in Brain Aging and Neurodegenerative Disorders. Neurochem. Res. 2017, 42, 876–890. [Google Scholar] [CrossRef]
- Wang, R.H.; Xu, X.; Kim, H.S.; Xiao, Z.; Deng, C.X. SIRT1 deacetylates FOXA2 and is critical for Pdx1 transcription and beta-cell formation. Int. J. Biol. Sci. 2013, 9, 934–946. [Google Scholar] [CrossRef]
- Velagapudi, S.; Karsai, G.; Karsai, M.; Mohammed, S.A.; Montecucco, F.; Liberale, L.; Lee, H.; Carbone, F.; Adami, G.F.; Yang, K.; et al. Inhibition of de novo ceramide synthesis by sirtuin-1 improves beta-cell function and glucose metabolism in type 2 diabetes. Cardiovasc. Res. 2024, 120, 1265–1278. [Google Scholar] [CrossRef] [PubMed]
- Xin, C.; Liu, O.; Sun, M.; Han, P.; Li, X.; Niu, Q.; Ma, N.; Yang, X.; Hei, C.; Liu, P. Mechanisms of SIRT1/SIRT3-mediated reduction of mitochondrial regeneration and inflammatory response in diabetic cerebral ischemia-reperfusion injury. Metab. Brain Dis. 2025, 40, 236. [Google Scholar] [CrossRef] [PubMed]
- Yang, H.; Tang, L.; Qu, Z.; Lei, S.H.; Li, W.; Wang, Y.H. Hippocampal insulin resistance and the Sirtuin 1 signaling pathway in diabetes-induced cognitive dysfunction. Neural Regen. Res. 2021, 16, 2465–2474. [Google Scholar] [CrossRef]
- Chamgordani, M.K.; Bardestani, A.; Ebrahimpour, S.; Esmaeili, A. In diabetic male Wistar rats, quercetin-conjugated superparamagnetic iron oxide nanoparticles have an effect on the SIRT1/p66Shc-mediated pathway related to cognitive impairment. BMC Pharmacol. Toxicol. 2023, 24, 81. [Google Scholar] [CrossRef] [PubMed]
- Wu, Q.J.; Zhang, T.N.; Chen, H.H.; Yu, X.F.; Lv, J.L.; Liu, Y.Y.; Liu, Y.S.; Zheng, G.; Zhao, J.Q.; Wei, Y.F.; et al. The sirtuin family in health and disease. Signal. Transduct. Target Ther. 2022, 7, 402. [Google Scholar] [CrossRef]
- Kitada, M.; Ogura, Y.; Monno, I.; Koya, D. Sirtuins and Type 2 Diabetes: Role in Inflammation, Oxidative Stress, and Mitochondrial Function. Front. Endocrinol. 2019, 10, 187. [Google Scholar] [CrossRef]
- Gao, Z.; Wang, H.; Xiao, F.J.; Shi, X.F.; Zhang, Y.K.; Xu, Q.Q.; Zhang, X.Y.; Ha, X.Q.; Wang, L.S. SIRT1 mediates Sphk1/S1P-induced proliferation and migration of endothelial cells. Int. J. Biochem. Cell Biol. 2016, 74, 152–160. [Google Scholar] [CrossRef]
- Ping, P.; Yang, T.; Ning, C.; Zhao, Q.; Zhao, Y.; Yang, T.; Gao, Z.; Fu, S. Chlorogenic acid attenuates cardiac hypertrophy via up-regulating Sphingosine-1-phosphate receptor1 to inhibit endoplasmic reticulum stress. ESC Heart Fail. 2024, 11, 1580–1593. [Google Scholar] [CrossRef]
- Saxena, M.; Srivastava, N.; Banerjee, M. Association of IL-6, TNF-alpha and IL-10 gene polymorphisms with type 2 diabetes mellitus. Mol. Biol. Rep. 2013, 40, 6271–6279. [Google Scholar] [CrossRef]
- Martinez-Ramirez, O.C.; Salazar-Pina, D.A.; de Lorena, R.M.; Castro-Hernandez, C.; Casas-Avila, L.; Portillo-Jacobo, J.A.; Rubio, J. Association of NFkappabeta, TNFalpha, IL-6, IL-1beta, and LPL Polymorphisms with Type 2 Diabetes Mellitus and Biochemical Parameters in a Mexican Population. Biochem. Genet. 2021, 59, 940–965. [Google Scholar] [CrossRef]
- Piatkowska-Chmiel, I.; Herbet, M.; Gawronska-Grzywacz, M.; Ostrowska-Lesko, M.; Dudka, J. The Role of Molecular and Inflammatory Indicators in the Assessment of Cognitive Dysfunction in a Mouse Model of Diabetes. Int. J. Mol. Sci. 2021, 22, 3878. [Google Scholar] [CrossRef] [PubMed]
- Rajput, M.; Malik, I.A.; Methi, A.; Cortes Silva, J.A.; Fey, D.; Wirths, O.; Fischer, A.; Wilting, J.; von Arnim, C.A.F. Cognitive decline and neuroinflammation in a mouse model of obesity: An accelerating role of ageing. Brain Behav. Immun. 2025, 125, 226–239. [Google Scholar] [CrossRef] [PubMed]
- Xie, Y.; Chu, A.; Feng, Y.; Chen, L.; Shao, Y.; Luo, Q.; Deng, X.; Wu, M.; Shi, X.; Chen, Y. MicroRNA-146a: A Comprehensive Indicator of Inflammation and Oxidative Stress Status Induced in the Brain of Chronic T2DM Rats. Front. Pharmacol. 2018, 9, 478. [Google Scholar] [CrossRef]
- Sood, A.; Fernandes, V.; Preeti, K.; Khot, M.; Khatri, D.K.; Singh, S.B. Fingolimod Alleviates Cognitive Deficit in Type 2 Diabetes by Promoting Microglial M2 Polarization via the pSTAT3-jmjd3 Axis. Mol. Neurobiol. 2023, 60, 901–922. [Google Scholar] [CrossRef] [PubMed]
- Rom, S.; Zuluaga-Ramirez, V.; Gajghate, S.; Seliga, A.; Winfield, M.; Heldt, N.A.; Kolpakov, M.A.; Bashkirova, Y.V.; Sabri, A.K.; Persidsky, Y. Hyperglycemia-Driven Neuroinflammation Compromises BBB Leading to Memory Loss in Both Diabetes Mellitus (DM) Type 1 and Type 2 Mouse Models. Mol. Neurobiol. 2019, 56, 1883–1896. [Google Scholar] [CrossRef]
- Palleria, C.; Leo, A.; Andreozzi, F.; Citraro, R.; Iannone, M.; Spiga, R.; Sesti, G.; Constanti, A.; De Sarro, G.; Arturi, F.; et al. Liraglutide prevents cognitive decline in a rat model of streptozotocin-induced diabetes independently from its peripheral metabolic effects. Behav. Brain Res. 2017, 321, 157–169. [Google Scholar] [CrossRef]
- Espasandin, C.; Rivero, S.; Bengoa, L.; Cal, K.; Romanelli, G.; Benech, J.C.; Damian, J.P. CaMKIV/CREB/BDNF signaling pathway expression in prefrontal cortex, amygdala, hippocampus and hypothalamus in streptozotocin-induced diabetic mice with anxious-like behavior. Exp. Brain Res. 2022, 240, 2687–2699. [Google Scholar] [CrossRef]
- Dunacka, J.; Swiatek, G.; Wrona, D. High Behavioral Reactivity to Novelty as a Susceptibility Factor for Memory and Anxiety Disorders in Streptozotocin-Induced Neuroinflammation as a Rat Model of Alzheimer’s Disease. Int. J. Mol. Sci. 2024, 25, 11562. [Google Scholar] [CrossRef]
- di Nuzzo, L.; Orlando, R.; Tognoli, C.; Di Pietro, P.; Bertini, G.; Miele, J.; Bucci, D.; Motolese, M.; Scaccianoce, S.; Caruso, A.; et al. Antidepressant activity of fingolimod in mice. Pharmacol. Res. Perspect. 2015, 3, e00135. [Google Scholar] [CrossRef] [PubMed]
- Gupta, D.; Kurhe, Y.; Radhakrishnan, M. Antidepressant effects of insulin in streptozotocin induced diabetic mice: Modulation of brain serotonin system. Physiol. Behav. 2014, 129, 73–78. [Google Scholar] [CrossRef]
- Magalhaes, D.M.; Stewart, N.A.; Mampay, M.; Rolle, S.O.; Hall, C.M.; Moeendarbary, E.; Flint, M.S.; Sebastiao, A.M.; Valente, C.A.; Dymond, M.K.; et al. The sphingosine 1-phosphate analogue, FTY720, modulates the lipidomic signature of the mouse hippocampus. J. Neurochem. 2024, 168, 1113–1142. [Google Scholar] [CrossRef] [PubMed]
- McCready, R.G.; Gilley, K.R.; Kusumo, L.E.; Hall, G.M.; Vichaya, E.G. Chronic Stress Exacerbates Hyperglycemia-Induced Affective Symptoms in Male Mice. Neuroimmunomodulation 2023, 30, 302–314. [Google Scholar] [CrossRef] [PubMed]
- De Simone, R.; Butera, A.; Armida, M.; Pezzola, A.; Boirivant, M.; Potenza, R.L.; Ricceri, L. Beneficial Effects of Fingolimod on Social Interaction, CNS and Peripheral Immune Response in the BTBR Mouse Model of Autism. Neuroscience 2020, 435, 22–32. [Google Scholar] [CrossRef]
- El Batsh, M.M.; El Batch, M.M.; Shafik, N.M.; Younos, I.H. Favorable effects of vildagliptin on metabolic and cognitive dysfunctions in streptozotocin-induced diabetic rats. Eur. J. Pharmacol. 2015, 769, 297–305. [Google Scholar] [CrossRef]
- Shi, L.; Wang, M.; Yu, R.; An, Y.; Wang, X.; Zhang, Y.; Shi, Y.; Han, C.; Liu, J. Sigma-1 receptor agonist PRE-084 increases BDNF by activating the ERK/CREB pathway to rescue learning and memory impairment caused by type II diabetes. Behav. Brain Res. 2025, 484, 115493. [Google Scholar] [CrossRef]
- Hait, N.C.; Wise, L.E.; Allegood, J.C.; O’Brien, M.; Avni, D.; Reeves, T.M.; Knapp, P.E.; Lu, J.; Luo, C.; Miles, M.F.; et al. Active, phosphorylated fingolimod inhibits histone deacetylases and facilitates fear extinction memory. Nat. Neurosci. 2014, 17, 971–980. [Google Scholar] [CrossRef]
- de Souza, C.P.; Gambeta, E.; Stern, C.A.J.; Zanoveli, J.M. Posttraumatic stress disorder-type behaviors in streptozotocin-induced diabetic rats can be prevented by prolonged treatment with vitamin E. Behav. Brain Res. 2019, 359, 749–754. [Google Scholar] [CrossRef]












| SD | STZ | STZ + FTY | |
|---|---|---|---|
| Gene expression | 6 | 6 | 5 |
| Behavioral studies | 9 | 9 | 7 |
Disclaimer/Publisher’s Note: The statements, opinions and data contained in all publications are solely those of the individual author(s) and contributor(s) and not of MDPI and/or the editor(s). MDPI and/or the editor(s) disclaim responsibility for any injury to people or property resulting from any ideas, methods, instructions or products referred to in the content. |
© 2025 by the authors. Licensee MDPI, Basel, Switzerland. This article is an open access article distributed under the terms and conditions of the Creative Commons Attribution (CC BY) license (https://creativecommons.org/licenses/by/4.0/).
Share and Cite
Wencel, P.L.; Blecharz-Klin, K.; Piechal, A.; Pyrzanowska, J.; Mirowska-Guzel, D.; Strosznajder, R.P. Fingolimod Improves Anxiety-like Behavior and Modulates Sphingosine-1-Phosphate Receptors Gene Expression in a Diabetic Mouse Model. Biomolecules 2025, 15, 1485. https://doi.org/10.3390/biom15111485
Wencel PL, Blecharz-Klin K, Piechal A, Pyrzanowska J, Mirowska-Guzel D, Strosznajder RP. Fingolimod Improves Anxiety-like Behavior and Modulates Sphingosine-1-Phosphate Receptors Gene Expression in a Diabetic Mouse Model. Biomolecules. 2025; 15(11):1485. https://doi.org/10.3390/biom15111485
Chicago/Turabian StyleWencel, Przemysław Leonard, Kamilla Blecharz-Klin, Agnieszka Piechal, Justyna Pyrzanowska, Dagmara Mirowska-Guzel, and Robert Piotr Strosznajder. 2025. "Fingolimod Improves Anxiety-like Behavior and Modulates Sphingosine-1-Phosphate Receptors Gene Expression in a Diabetic Mouse Model" Biomolecules 15, no. 11: 1485. https://doi.org/10.3390/biom15111485
APA StyleWencel, P. L., Blecharz-Klin, K., Piechal, A., Pyrzanowska, J., Mirowska-Guzel, D., & Strosznajder, R. P. (2025). Fingolimod Improves Anxiety-like Behavior and Modulates Sphingosine-1-Phosphate Receptors Gene Expression in a Diabetic Mouse Model. Biomolecules, 15(11), 1485. https://doi.org/10.3390/biom15111485

