Dendritic Cell-Cytokine-Induced Killer Cells Co-Loaded with WT1/MUC1/Poly(I:C) Enhance Antitumor Immune Responses In Vitro and In Vivo
Abstract
1. Introduction
2. Materials and Methods
2.1. Cell Lines and Reagents
2.2. Generation of Dendritic Cells and CIK Cells
2.3. Induction and Cultivation of Ag-DC-CIK Cells
2.4. Flow Cytometry
2.5. LDH Cytotoxic Assay
2.6. Cell Apoptosis Assay
2.7. Cell Migration Assay
2.8. Establishment of Tumor-Derived Gastric Organoids
2.9. Tumor Formation Assay in Nude Mice
2.10. Statistical Analysis
3. Results
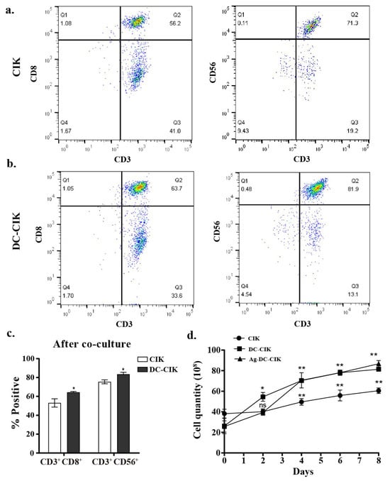
3.1. Induction and Identification of DC and CIK
3.2. Effects of DC-CIK on Lymphocyte Subsets and Proliferation
3.3. Antitumor Activity of Ag-DC-CIK Cells In Vitro
3.4. Pro-Apoptotic Effects of Ag-DC-CIK on Various Tumor Cells
3.5. Ag-DC-CIK Inhibits Cancer Cell Migration
3.6. Inhibitory Effects of Ag-DC-CIK Cells on Gastric Cancer Organoids
3.7. In Vivo Antitumor Efficacy and Safety Evaluation of Ag-DC-CIK in Gastric Cancer Xenograft Models
4. Discussion
5. Conclusions
Supplementary Materials
Author Contributions
Funding
Institutional Review Board Statement
Data Availability Statement
Conflicts of Interest
Abbreviations
| WT1 | Wilms’ tumor 1 gene |
| MUC1 | Mucin 1 |
| CCK-8 | Cell counting kit-8 |
| CIK | Cytokine-induced killer |
| DC | Dendritic cells |
| MHC | Major histocompatibility complex |
| NK | Natural killer |
| PBMCs | Peripheral blood mononuclear cells |
| TNF-α | Tumor necrosis factor α |
| rhIFN-γ | Recombinant human interferon gamma |
References
- Hato, L.; Vizcay, A.; Eguren, I.; Pérez-Gracia, J.L.; Rodríguez, J.; Gállego Pérez-Larraya, J.; Sarobe, P.; Inogés, S.; Díaz de Cerio, A.L.; Santisteban, M. Dendritic Cells in Cancer Immunology and Immunotherapy. Cancers 2024, 16, 981. [Google Scholar] [CrossRef] [PubMed]
- Jäkel, C.E.; Schmidt-Wolf, I.G. An update on new adoptive immunotherapy strategies for solid tumors with cytokine-induced killer cells. Expert. Opin. Biol. Ther. 2014, 14, 905–916. [Google Scholar] [CrossRef] [PubMed]
- Garofano, F.; Gonzalez-Carmona, M.A.; Skowasch, D.; Schmidt-Wolf, R.; Abramian, A.; Hauser, S.; Strassburg, C.P.; Schmidt-Wolf, I.G.H. Clinical Trials with Combination of Cytokine-Induced Killer Cells and Dendritic Cells for Cancer Therapy. Int. J. Mol. Sci. 2019, 20, 17. [Google Scholar] [CrossRef] [PubMed]
- Ghanbari Sevari, F.; Mehdizadeh, A.; Abbasi, K.; Hejazian, S.S.; Raeisi, M. Cytokine-induced killer cells: New insights for therapy of hematologic malignancies. Stem Cell Res. Ther. 2024, 15, 254. [Google Scholar] [CrossRef]
- Jiang, W.; Wang, Z.; Luo, Q.; Dai, Z.; Zhu, J.; Tao, X.; Xie, Y.; Du, Y.; Jiang, L.; Chu, X.; et al. Combined immunotherapy with dendritic cells and cytokine-induced killer cells for solid tumors: A systematic review and meta-analysis of randomized controlled trials. J. Transl. Med. 2024, 22, 1122. [Google Scholar] [CrossRef] [PubMed]
- Gashler, A.L.; Bonthron, D.T.; Madden, S.L.; Rauscher, F.J., 3rd.; Collins, T.; Sukhatme, V.P. Human platelet-derived growth factor A chain is transcriptionally repressed by the Wilms tumor suppressor WT1. Proc. Natl. Acad. Sci. USA 1992, 89, 10984–10988. [Google Scholar] [CrossRef]
- Harrington, M.A.; Konicek, B.; Song, A.; Xia, X.L.; Fredericks, W.J.; Rauscher, F.J., 3rd. Inhibition of colony-stimulating factor-1 promoter activity by the product of the Wilms’ tumor locus. J. Biol. Chem. 1993, 268, 21271–21275. [Google Scholar] [CrossRef]
- Oji, Y.; Nakamori, S.; Fujikawa, M.; Nakatsuka, S.; Yokota, A.; Tatsumi, N.; Abeno, S.; Ikeba, A.; Takashima, S.; Tsujie, M.; et al. Overexpression of the Wilms’ tumor gene WT1 in pancreatic ductal adenocarcinoma. Cancer Sci. 2004, 95, 583–587. [Google Scholar] [CrossRef] [PubMed]
- Oka, Y.; Udaka, K.; Tsuboi, A.; Elisseeva, O.A.; Ogawa, H.; Aozasa, K.; Kishimoto, T.; Sugiyama, H. Cancer immunotherapy targeting Wilms’ tumor gene WT1 product. J. Immunol. 2000, 164, 1873–1880. [Google Scholar] [CrossRef]
- Sawada, A.; Inoue, M.; Kondo, O.; Yamada-Nakata, K.; Ishihara, T.; Kuwae, Y.; Nishikawa, M.; Ammori, Y.; Tsuboi, A.; Oji, Y.; et al. Feasibility of Cancer Immunotherapy with WT1 Peptide Vaccination for Solid and Hematological Malignancies in Children. Pediatr. Blood Cancer 2016, 63, 234–241. [Google Scholar] [CrossRef]
- Van Driessche, A.; Berneman, Z.N.; Van Tendeloo, V.F. Active specific immunotherapy targeting the Wilms’ tumor protein 1 (WT1) for patients with hematological malignancies and solid tumors: Lessons from early clinical trials. Oncologist 2012, 17, 250–259. [Google Scholar] [CrossRef]
- Yamasaki, H.; Ikeda, S.; Okajima, M.; Miura, Y.; Asahara, T.; Kohno, N.; Shimamoto, F. Expression and localization of MUC1, MUC2, MUC5AC and small intestinal mucin antigen in pancreatic tumors. Int. J. Oncol. 2004, 24, 107–113. [Google Scholar] [CrossRef] [PubMed]
- Brossart, P.; Schneider, A.; Dill, P.; Schammann, T.; Grünebach, F.; Wirths, S.; Kanz, L.; Bühring, H.J.; Brugger, W. The epithelial tumor antigen MUC1 is expressed in hematological malignancies and is recognized by MUC1-specific cytotoxic T-lymphocytes. Cancer Res. 2001, 61, 6846–6850. [Google Scholar]
- Ueda, M.; Miura, Y.; Kunihiro, O.; Ishikawa, T.; Ichikawa, Y.; Endo, I.; Sekido, H.; Togo, S.; Shimada, H. MUC1 overexpression is the most reliable marker of invasive carcinoma in intraductal papillary-mucinous tumor (IPMT). Hepatogastroenterology 2005, 52, 398–403. [Google Scholar]
- Apostólico, J.S.; Lunardelli, V.A.S.; Yamamoto, M.M.; Cunha-Neto, E.; Boscardin, S.B.; Rosa, D.S. Poly(I:C) Potentiates T Cell Immunity to a Dendritic Cell Targeted HIV-Multiepitope Vaccine. Front. Immunol. 2019, 10, 843. [Google Scholar] [CrossRef]
- Silva, A.; Mount, A.; Krstevska, K.; Pejoski, D.; Hardy, M.P.; Owczarek, C.; Scotney, P.; Maraskovsky, E.; Baz Morelli, A. The combination of ISCOMATRIX adjuvant and TLR agonists induces regression of established solid tumors in vivo. J. Immunol. 2015, 194, 2199–2207. [Google Scholar] [CrossRef]
- Yan, H.H.N.; Siu, H.C.; Law, S.; Ho, S.L.; Yue, S.S.K.; Tsui, W.Y.; Chan, D.; Chan, A.S.; Ma, S.; Lam, K.O.; et al. A Comprehensive Human Gastric Cancer Organoid Biobank Captures Tumor Subtype Heterogeneity and Enables Therapeutic Screening. Cell Stem Cell 2018, 23, 882–897.e811. [Google Scholar] [CrossRef] [PubMed]
- Custódio-Santos, T.; Videira, M.; Brito, M.A. Brain metastasization of breast cancer. Biochim. Biophys. Acta Rev. Cancer 2017, 1868, 132–147. [Google Scholar] [CrossRef]
- Muscarella, A.M.; Dai, W.; Mitchell, P.G.; Zhang, W.; Wang, H.; Jia, L.; Stossi, F.; Mancini, M.A.; Chiu, W.; Zhang, X.H. Unique cellular protrusions mediate breast cancer cell migration by tethering to osteogenic cells. NPJ Breast Cancer 2020, 6, 42. [Google Scholar] [CrossRef]
- Wayteck, L.; Breckpot, K.; Demeester, J.; De Smedt, S.C.; Raemdonck, K. A personalized view on cancer immunotherapy. Cancer Lett. 2014, 352, 113–125. [Google Scholar] [CrossRef]
- Olioso, P.; Giancola, R.; Di Riti, M.; Contento, A.; Accorsi, P.; Iacone, A. Immunotherapy with cytokine induced killer cells in solid and hematopoietic tumours: A pilot clinical trial. Hematol. Oncol. 2009, 27, 130–139. [Google Scholar] [CrossRef] [PubMed]
- Wang, X.; Tang, S.; Cui, X.; Yang, J.; Geng, C.; Chen, C.; Zhou, N.; Li, Y. Cytokine-induced killer cell/dendritic cell-cytokine-induced killer cell immunotherapy for the postoperative treatment of gastric cancer: A systematic review and meta-analysis. Medicine 2018, 97, e12230. [Google Scholar] [CrossRef]
- Gao, D.; Li, C.; Xie, X.; Zhao, P.; Wei, X.; Sun, W.; Liu, H.C.; Alexandrou, A.T.; Jones, J.; Zhao, R.; et al. Autologous tumor lysate-pulsed dendritic cell immunotherapy with cytokine-induced killer cells improves survival in gastric and colorectal cancer patients. PLoS ONE 2014, 9, e93886. [Google Scholar] [CrossRef]
- Ren, J.; Di, L.; Song, G.; Yu, J.; Jia, J.; Zhu, Y.; Yan, Y.; Jiang, H.; Liang, X.; Che, L.; et al. Selections of appropriate regimen of high-dose chemotherapy combined with adoptive cellular therapy with dendritic and cytokine-induced killer cells improved progression-free and overall survival in patients with metastatic breast cancer: Reargument of such contentious therapeutic preferences. Clin. Transl. Oncol. 2013, 15, 780–788. [Google Scholar]
- Seya, T.; Shingai, M.; Kawakita, T.; Matsumoto, M. Two Modes of Th1 Polarization Induced by Dendritic-Cell-Priming Adjuvant in Vaccination. Cells 2023, 12, 1504. [Google Scholar] [CrossRef]
- Chen, S.; Lv, M.; Fang, S.; Ye, W.; Gao, Y.; Xu, Y. Poly(I:C) enhanced anti-cervical cancer immunities induced by dendritic cells-derived exosomes. Int. J. Biol. Macromol. 2018, 113, 1182–1187. [Google Scholar] [CrossRef]
- Bartfeld, S.; Bayram, T.; van de Wetering, M.; Huch, M.; Begthel, H.; Kujala, P.; Vries, R.; Peters, P.J.; Clevers, H. In vitro expansion of human gastric epithelial stem cells and their responses to bacterial infection. Gastroenterology 2015, 148, 126–136.e126. [Google Scholar] [CrossRef] [PubMed]
- Ren, X.; Chen, W.; Yang, Q.; Li, X.; Xu, L. Patient-derived cancer organoids for drug screening: Basic technology and clinical application. J. Gastroenterol. Hepatol. 2022, 37, 1446–1454. [Google Scholar] [CrossRef]
- Weeber, F.; van de Wetering, M.; Hoogstraat, M.; Dijkstra, K.K.; Krijgsman, O.; Kuilman, T.; Gadellaa-van Hooijdonk, C.G.; van der Velden, D.L.; Peeper, D.S.; Cuppen, E.P.; et al. Preserved genetic diversity in organoids cultured from biopsies of human colorectal cancer metastases. Proc. Natl. Acad. Sci. USA 2015, 112, 13308–13311. [Google Scholar] [CrossRef]









Disclaimer/Publisher’s Note: The statements, opinions and data contained in all publications are solely those of the individual author(s) and contributor(s) and not of MDPI and/or the editor(s). MDPI and/or the editor(s) disclaim responsibility for any injury to people or property resulting from any ideas, methods, instructions or products referred to in the content. |
© 2025 by the authors. Licensee MDPI, Basel, Switzerland. This article is an open access article distributed under the terms and conditions of the Creative Commons Attribution (CC BY) license (https://creativecommons.org/licenses/by/4.0/).
Share and Cite
Liu, H.; Wang, C.; Chang, H.; Dong, L.; Yang, G.; Tong, C.; Mao, L. Dendritic Cell-Cytokine-Induced Killer Cells Co-Loaded with WT1/MUC1/Poly(I:C) Enhance Antitumor Immune Responses In Vitro and In Vivo. Biomolecules 2025, 15, 1356. https://doi.org/10.3390/biom15101356
Liu H, Wang C, Chang H, Dong L, Yang G, Tong C, Mao L. Dendritic Cell-Cytokine-Induced Killer Cells Co-Loaded with WT1/MUC1/Poly(I:C) Enhance Antitumor Immune Responses In Vitro and In Vivo. Biomolecules. 2025; 15(10):1356. https://doi.org/10.3390/biom15101356
Chicago/Turabian StyleLiu, Huimin, Chenlong Wang, Hongtao Chang, Liangliang Dong, Guoqing Yang, Cailing Tong, and Lin Mao. 2025. "Dendritic Cell-Cytokine-Induced Killer Cells Co-Loaded with WT1/MUC1/Poly(I:C) Enhance Antitumor Immune Responses In Vitro and In Vivo" Biomolecules 15, no. 10: 1356. https://doi.org/10.3390/biom15101356
APA StyleLiu, H., Wang, C., Chang, H., Dong, L., Yang, G., Tong, C., & Mao, L. (2025). Dendritic Cell-Cytokine-Induced Killer Cells Co-Loaded with WT1/MUC1/Poly(I:C) Enhance Antitumor Immune Responses In Vitro and In Vivo. Biomolecules, 15(10), 1356. https://doi.org/10.3390/biom15101356

