Cell Type Specific Suppression of Hyper-Recombination by Human RAD18 Is Linked to Proliferating Cell Nuclear Antigen K164 Ubiquitination
Abstract
1. Introduction
2. Materials and Methods
2.1. Cell Culture
2.2. Cell Line Generation
2.3. Western Blot Analyses
2.4. Clonogenic Survival Assay
2.5. Direct-Repeat (DR)-Green Fluorescent Protein (GFP) Gene Conversion Assay
2.6. Phosphatidylinositol Glycan Class A (PIGA) Gene Targeting Assay
2.7. Hypoxanthine Phosphoribrosyltransferase (HPRT) Mutagenesis Assay
2.8. Small-Interfering RNA (siRNA) Transfection
2.9. Sister Chromatid Exchange (SCE) Assay
2.10. Telomeric SCE (t-SCE) Assay
2.11. Telomere Restriction Fragment (TRF) Analysis
2.12. Quantification and Statistical Analysis
3. Results
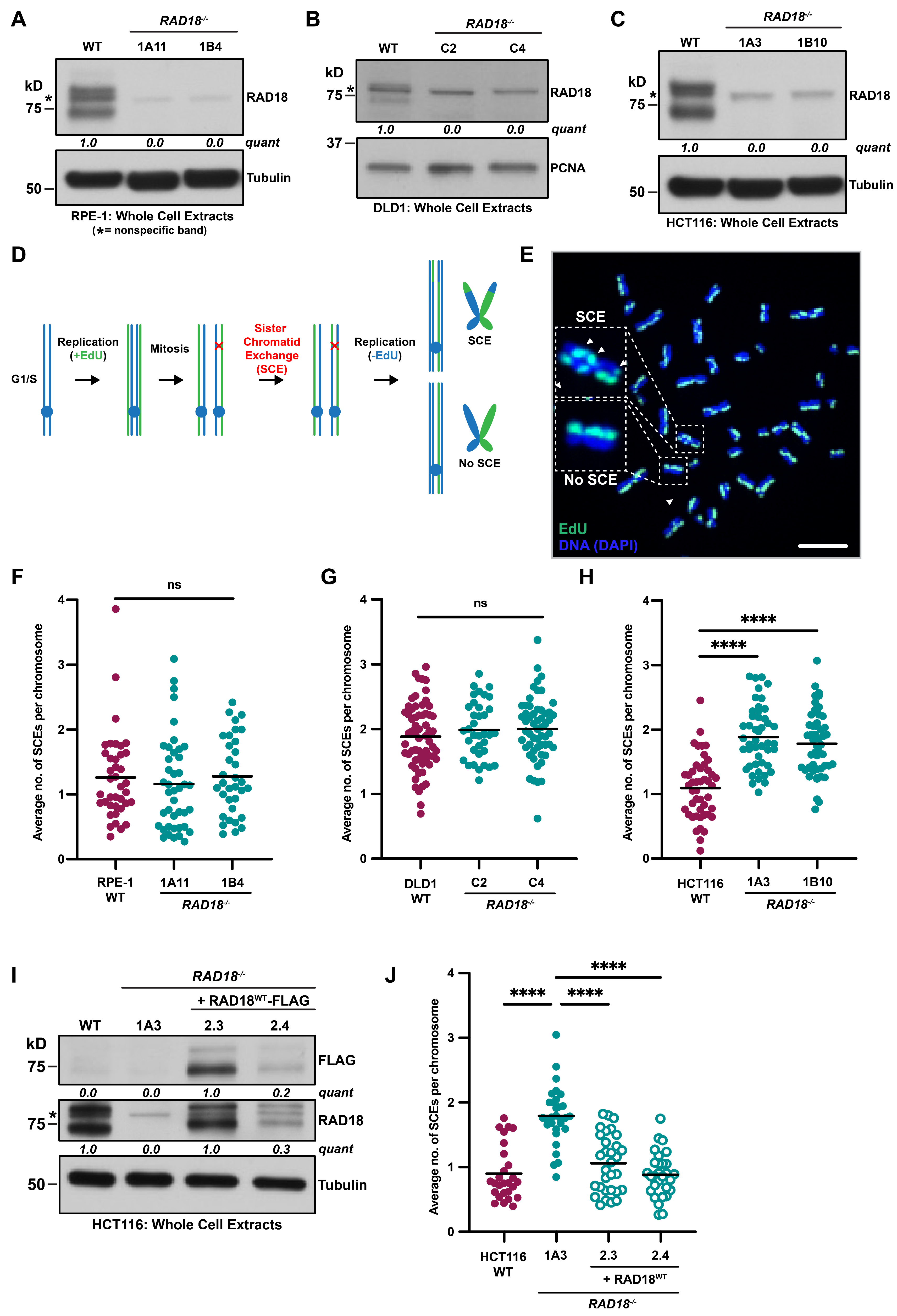
3.1. Hyper-Rec Phenotypes Following the Loss of Human RAD18 Are Cell-Type Specific
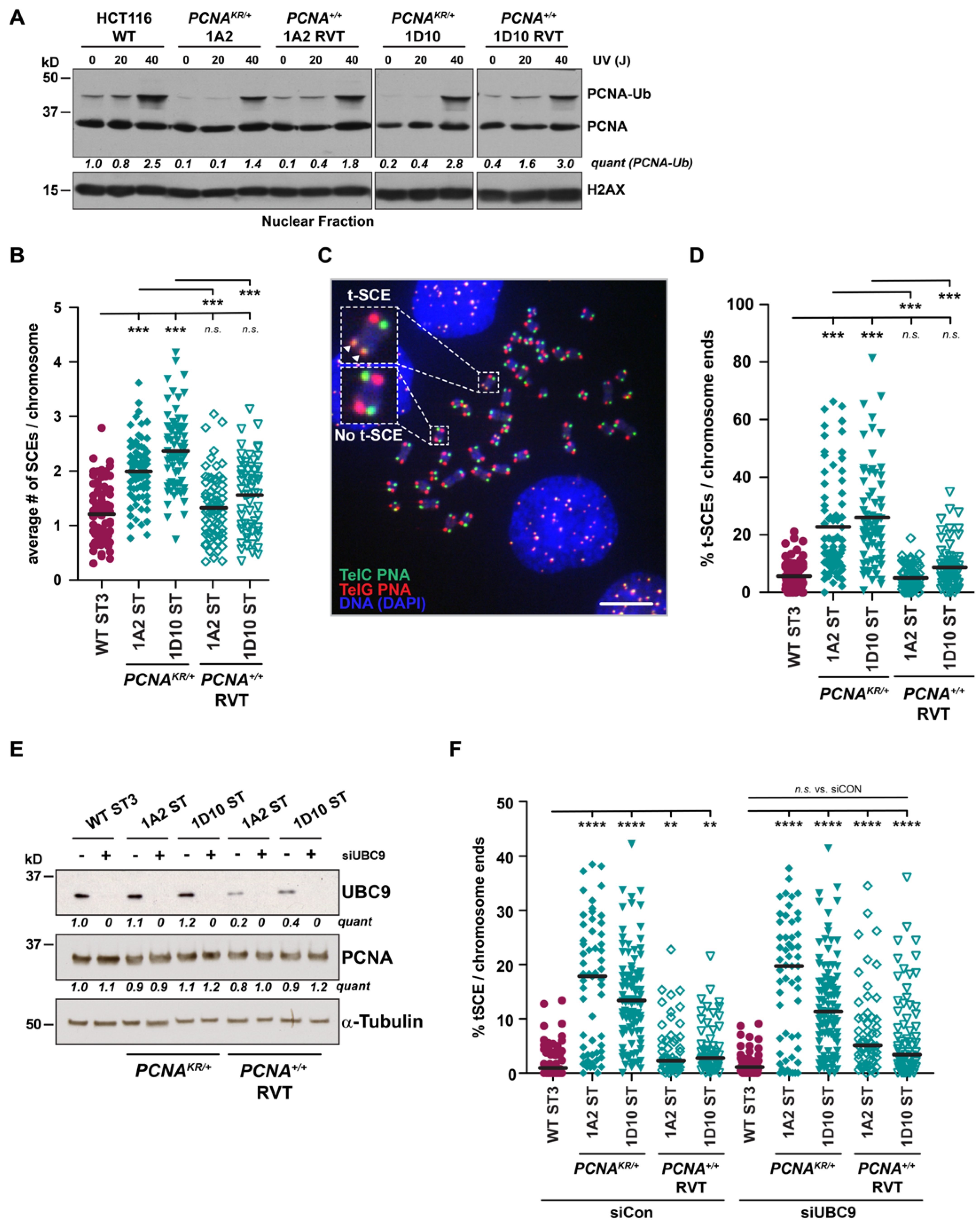
3.2. TLS Activity Is Moderately Reduced in RAD18−/− and PCNAK164/+ Mutant HCT116 Cells
3.3. Hyper-Recombination Is Linked to PCNA K164 Ubiquitination and Not SUMOylation
4. Discussion
4.1. Human RAD18 Suppresses Hyper-Recombination in Specific Cell Lines
4.2. PCNA Is Haplolethal, and PCNA K164 May Be Essential, in HCT116 Cancer Cells
4.3. Suppression of Hyper-Recombination by RAD18 Is Linked to PCNA K164 Ubiquitination
5. Conclusions
Supplementary Materials
Author Contributions
Funding
Institutional Review Board Statement
Informed Consent Statement
Data Availability Statement
Acknowledgments
Conflicts of Interest
References
- Edmunds, C.E.; Simpson, L.J.; Sale, J.E. PCNA ubiquitination and REV1 define temporally distinct mechanisms for controlling translesion synthesis in the avian cell line DT40. Mol. Cell 2008, 30, 519–529. [Google Scholar] [CrossRef] [PubMed]
- Guilliam, T.A.; Yeeles, J.T.P. Reconstitution of translesion synthesis reveals a mechanism of eukaryotic DNA replication restart. Nat. Struct. Mol. Biol. 2020, 27, 450–460. [Google Scholar] [CrossRef] [PubMed]
- Khatib, J.B.; Nicolae, C.M.; Moldovan, G.L. Role of Translesion DNA Synthesis in the Metabolism of Replication-associated Nascent Strand Gaps. J. Mol. Biol. 2024, 436, 168275. [Google Scholar] [CrossRef]
- Jasin, M.; Rothstein, R. Repair of strand breaks by homologous recombination. Cold Spring Harb. Perspect. Biol. 2013, 5, a012740. [Google Scholar] [CrossRef]
- Wright, W.D.; Shah, S.S.; Heyer, W.D. Homologous recombination and the repair of DNA double-strand breaks. J. Biol. Chem. 2018, 293, 10524–10535. [Google Scholar] [CrossRef] [PubMed]
- Hoege, C.; Pfander, B.; Moldovan, G.L.; Pyrowolakis, G.; Jentsch, S. RAD6-dependent DNA repair is linked to modification of PCNA by ubiquitin and SUMO. Nature 2002, 419, 135–141. [Google Scholar] [CrossRef] [PubMed]
- Stelter, P.; Ulrich, H.D. Control of spontaneous and damage-induced mutagenesis by SUMO and ubiquitin conjugation. Nature 2003, 425, 188–191. [Google Scholar] [CrossRef]
- Knobel, P.A.; Marti, T.M. Translesion DNA synthesis in the context of cancer research. Cancer Cell Int. 2011, 11, 39. [Google Scholar] [CrossRef]
- Andersen, P.L.; Zhou, H.; Pastushok, L.; Moraes, T.; McKenna, S.; Ziola, B.; Ellison, M.J.; Dixit, V.M.; Xiao, W. Distinct regulation of Ubc13 functions by the two ubiquitin-conjugating enzyme variants Mms2 and Uev1A. J. Cell Biol. 2005, 170, 745–755. [Google Scholar] [CrossRef] [PubMed]
- Lin, J.R.; Zeman, M.K.; Chen, J.Y.; Yee, M.C.; Cimprich, K.A. SHPRH and HLTF act in a damage-specific manner to coordinate different forms of postreplication repair and prevent mutagenesis. Mol. Cell 2011, 42, 237–249. [Google Scholar] [CrossRef] [PubMed]
- Motegi, A.; Liaw, H.J.; Lee, K.Y.; Roest, H.P.; Maas, A.; Wu, X.; Moinova, H.; Markowitz, S.D.; Ding, H.; Hoeijmakers, J.H.; et al. Polyubiquitination of proliferating cell nuclear antigen by HLTF and SHPRH prevents genomic instability from stalled replication forks. Proc. Natl. Acad. Sci. USA 2008, 105, 12411–12416. [Google Scholar] [CrossRef]
- Unk, I.; Hajdú, I.; Fátyol, K.; Hurwitz, J.; Yoon, J.H.; Prakash, L.; Prakash, S.; Haracska, L. Human HLTF functions as a ubiquitin ligase for proliferating cell nuclear antigen polyubiquitination. Proc. Natl. Acad. Sci. USA 2008, 105, 3768–3773. [Google Scholar] [CrossRef] [PubMed]
- Branzei, D.; Szakal, B. Building up and breaking down: Mechanisms controlling recombination during replication. Crit. Rev. Biochem. Mol. Biol. 2017, 52, 381–394. [Google Scholar] [CrossRef]
- Vujanovic, M.; Krietsch, J.; Raso, M.C.; Terraneo, N.; Zellweger, R.; Schmid, J.A.; Taglialatela, A.; Huang, J.W.; Holland, C.L.; Zwicky, K.; et al. Replication Fork Slowing and Reversal upon DNA Damage Require PCNA Polyubiquitination and ZRANB3 DNA Translocase Activity. Mol. Cell 2017, 67, 882–890.e885. [Google Scholar] [CrossRef] [PubMed]
- Parker, J.L.; Bucceri, A.; Davies, A.A.; Heidrich, K.; Windecker, H.; Ulrich, H.D. SUMO modification of PCNA is controlled by DNA. EMBO J. 2008, 27, 2422–2431. [Google Scholar] [CrossRef] [PubMed]
- Gali, H.; Juhasz, S.; Morocz, M.; Hajdu, I.; Fatyol, K.; Szukacsov, V.; Burkovics, P.; Haracska, L. Role of SUMO modification of human PCNA at stalled replication fork. Nucleic Acids Res. 2012, 40, 6049–6059. [Google Scholar] [CrossRef]
- Moldovan, G.L.; Dejsuphong, D.; Petalcorin, M.I.; Hofmann, K.; Takeda, S.; Boulton, S.J.; D’Andrea, A.D. Inhibition of homologous recombination by the PCNA-interacting protein PARI. Mol. Cell 2012, 45, 75–86. [Google Scholar] [CrossRef]
- Burkovics, P.; Dome, L.; Juhasz, S.; Altmannova, V.; Sebesta, M.; Pacesa, M.; Fugger, K.; Sorensen, C.S.; Lee, M.Y.; Haracska, L.; et al. The PCNA-associated protein PARI negatively regulates homologous recombination via the inhibition of DNA repair synthesis. Nucleic Acids Res. 2016, 44, 3176–3189. [Google Scholar] [CrossRef]
- Parker, J.L.; Ulrich, H.D. A SUMO-interacting motif activates budding yeast ubiquitin ligase Rad18 towards SUMO-modified PCNA. Nucleic Acids Res. 2012, 40, 11380–11388. [Google Scholar] [CrossRef]
- Lee, R.S.; Twarowski, J.M.; Malkova, A. Stressed? Break-induced replication comes to the rescue! DNA Repair. 2024, 142, 103759. [Google Scholar] [CrossRef]
- Bhowmick, R.; Hickson, I.D.; Liu, Y. Completing genome replication outside of S phase. Mol. Cell 2023, 83, 3596–3607. [Google Scholar] [CrossRef]
- Leung, W.; Baxley, R.M.; Traband, E.; Chang, Y.C.; Rogers, C.B.; Wang, L.; Durrett, W.; Bromley, K.S.; Fiedorowicz, L.; Thakar, T.; et al. FANCD2-dependent mitotic DNA synthesis relies on PCNA K164 ubiquitination. Cell Rep. 2023, 42, 113523. [Google Scholar] [CrossRef]
- Zhang, T.; Rawal, Y.; Jiang, H.; Kwon, Y.; Sung, P.; Greenberg, R.A. Break-induced replication orchestrates resection-dependent template switching. Nature 2023, 619, 201–208. [Google Scholar] [CrossRef]
- Kim, S.; Park, S.H.; Kang, N.; Ra, J.S.; Myung, K.; Lee, K.Y. Polyubiquitinated PCNA triggers SLX4-mediated break-induced replication in alternative lengthening of telomeres (ALT) cancer cells. Nucleic Acids Res. 2024, 52, 11785–11805. [Google Scholar] [CrossRef]
- Chen, S.; Pan, C.; Huang, J.; Liu, T. ATR limits Rad18-mediated PCNA monoubiquitination to preserve replication fork and telomerase-independent telomere stability. EMBO J. 2024, 43, 1301–1324. [Google Scholar] [CrossRef]
- Pfander, B.; Moldovan, G.L.; Sacher, M.; Hoege, C.; Jentsch, S. SUMO-modified PCNA recruits Srs2 to prevent recombination during S phase. Nature 2005, 436, 428–433. [Google Scholar] [CrossRef]
- Liefshitz, B.; Steinlauf, R.; Friedl, A.; Eckardt-Schupp, F.; Kupiec, M. Genetic interactions between mutants of the ’error-prone’ repair group of Saccharomyces cerevisiae and their effect on recombination and mutagenesis. Mutat. Res. 1998, 407, 135–145. [Google Scholar] [CrossRef]
- Motegi, A.; Kuntz, K.; Majeed, A.; Smith, S.; Myung, K. Regulation of gross chromosomal rearrangements by ubiquitin and SUMO ligases in Saccharomyces cerevisiae. Mol. Cell Biol. 2006, 26, 1424–1433. [Google Scholar] [CrossRef]
- Simpson, L.J.; Ross, A.L.; Szüts, D.; Alviani, C.A.; Oestergaard, V.H.; Patel, K.J.; Sale, J.E. RAD18-independent ubiquitination of proliferating-cell nuclear antigen in the avian cell line DT40. EMBO Rep. 2006, 7, 927–932. [Google Scholar] [CrossRef] [PubMed]
- Szüts, D.; Simpson, L.J.; Kabani, S.; Yamazoe, M.; Sale, J.E. Role for RAD18 in homologous recombination in DT40 cells. Mol. Cell Biol. 2006, 26, 8032–8041. [Google Scholar] [CrossRef]
- Yamashita, Y.M.; Okada, T.; Matsusaka, T.; Sonoda, E.; Zhao, G.Y.; Araki, K.; Tateishi, S.; Yamaizumi, M.; Takeda, S. RAD18 and RAD54 cooperatively contribute to maintenance of genomic stability in vertebrate cells. EMBO J. 2002, 21, 5558–5566. [Google Scholar] [CrossRef] [PubMed]
- Shiomi, N.; Mori, M.; Tsuji, H.; Imai, T.; Inoue, H.; Tateishi, S.; Yamaizumi, M.; Shiomi, T. Human RAD18 is involved in S phase-specific single-strand break repair without PCNA monoubiquitination. Nucleic Acids Res. 2007, 35, e9. [Google Scholar] [CrossRef] [PubMed][Green Version]
- Tateishi, S.; Niwa, H.; Miyazaki, J.; Fujimoto, S.; Inoue, H.; Yamaizumi, M. Enhanced genomic instability and defective postreplication repair in RAD18 knockout mouse embryonic stem cells. Mol. Cell Biol. 2003, 23, 474–481. [Google Scholar] [CrossRef] [PubMed]
- Huang, J.; Huen, M.S.; Kim, H.; Leung, C.C.; Glover, J.N.; Yu, X.; Chen, J. RAD18 transmits DNA damage signalling to elicit homologous recombination repair. Nat. Cell Biol. 2009, 11, 592–603. [Google Scholar] [CrossRef]
- Nambiar, T.S.; Billon, P.; Diedenhofen, G.; Hayward, S.B.; Taglialatela, A.; Cai, K.; Huang, J.W.; Leuzzi, G.; Cuella-Martin, R.; Palacios, A.; et al. Stimulation of CRISPR-mediated homology-directed repair by an engineered RAD18 variant. Nat. Commun. 2019, 10, 3395. [Google Scholar] [CrossRef] [PubMed]
- Richardson, R.R.; Steyert, M.; Khim, S.N.; Crutcher, G.W.; Brandenburg, C.; Robertson, C.D.; Romanowski, A.J.; Inen, J.; Altas, B.; Poulopoulos, A. Enhancing Precision and Efficiency of Cas9-Mediated Knockin Through Combinatorial Fusions of DNA Repair Proteins. CRISPR J. 2023, 6, 447–461. [Google Scholar] [CrossRef] [PubMed]
- Rogers, C.B.; Kram, R.E.; Lin, K.; Myers, C.L.; Sobeck, A.; Hendrickson, E.A.; Bielinsky, A.K. Fanconi anemia-associated chromosomal radial formation is dependent on POLθ-mediated alternative end joining. Cell Rep. 2023, 42, 112428. [Google Scholar] [CrossRef]
- Thompson, E.L.; Yeo, J.E.; Lee, E.A.; Kan, Y.; Raghunandan, M.; Wiek, C.; Hanenberg, H.; Schärer, O.D.; Hendrickson, E.A.; Sobeck, A. FANCI and FANCD2 have common as well as independent functions during the cellular replication stress response. Nucleic Acids Res. 2017, 45, 11837–11857. [Google Scholar] [CrossRef]
- Oh, S.; Harvey, A.; Zimbric, J.; Wang, Y.; Nguyen, T.; Jackson, P.J.; Hendrickson, E.A. DNA ligase III and DNA ligase IV carry out genetically distinct forms of end joining in human somatic cells. DNA Repair. 2014, 21, 97–110. [Google Scholar] [CrossRef]
- Cristofari, G.; Lingner, J. Telomere length homeostasis requires that telomerase levels are limiting. EMBO J. 2006, 25, 565–574. [Google Scholar] [CrossRef]
- Wong, J.M.; Collins, K. Telomerase RNA level limits telomere maintenance in X-linked dyskeratosis congenita. Genes. Dev. 2006, 20, 2848–2858. [Google Scholar] [CrossRef]
- Pierce, A.J.; Johnson, R.D.; Thompson, L.H.; Jasin, M. XRCC3 promotes homology-directed repair of DNA damage in mammalian cells. Genes. Dev. 1999, 13, 2633–2638. [Google Scholar] [CrossRef]
- Doksani, Y.; de Lange, T. Telomere-Internal Double-Strand Breaks Are Repaired by Homologous Recombination and PARP1/Lig3-Dependent End-Joining. Cell Rep. 2016, 17, 1646–1656. [Google Scholar] [CrossRef] [PubMed]
- Harvey, A.; Mielke, N.; Grimstead, J.W.; Jones, R.E.; Nguyen, T.; Mueller, M.; Baird, D.M.; Hendrickson, E.A. PARP1 is required for preserving telomeric integrity but is dispensable for A-NHEJ. Oncotarget 2018, 9, 34821–34837. [Google Scholar] [CrossRef]
- Miyase, S.; Tateishi, S.; Watanabe, K.; Tomita, K.; Suzuki, K.; Inoue, H.; Yamaizumi, M. Differential regulation of Rad18 through Rad6-dependent mono- and polyubiquitination. J. Biol. Chem. 2005, 280, 515–524. [Google Scholar] [CrossRef] [PubMed]
- Palle, K.; Vaziri, C. Rad18 E3 ubiquitin ligase activity mediates Fanconi anemia pathway activation and cell survival following DNA Topoisomerase 1 inhibition. Cell Cycle 2011, 10, 1625–1638. [Google Scholar] [CrossRef] [PubMed]
- Williams, S.A.; Longerich, S.; Sung, P.; Vaziri, C.; Kupfer, G.M. The E3 ubiquitin ligase RAD18 regulates ubiquitylation and chromatin loading of FANCD2 and FANCI. Blood 2011, 117, 5078–5087. [Google Scholar] [CrossRef] [PubMed]
- Spies, M.; Fishel, R. Mismatch repair during homologous and homeologous recombination. Cold Spring Harb. Perspect. Biol. 2015, 7, a022657. [Google Scholar] [CrossRef] [PubMed]
- Papadopoulos, N.; Nicolaides, N.C.; Wei, Y.F.; Ruben, S.M.; Carter, K.C.; Rosen, C.A.; Haseltine, W.A.; Fleischmann, R.D.; Fraser, C.M.; Adams, M.D. Mutation of a mutL homolog in hereditary colon cancer. Science 1994, 263, 1625–1629. [Google Scholar] [CrossRef] [PubMed]
- Chang, D.K.; Ricciardiello, L.; Goel, A.; Chang, C.L.; Boland, C.R. Steady-state regulation of the human DNA mismatch repair system. J. Biol. Chem. 2000, 275, 18424–18431. [Google Scholar] [CrossRef] [PubMed]
- Miyata, T.; Takeda, J.; Iida, Y.; Yamada, N.; Inoue, N.; Takahashi, M.; Maeda, K.; Kitani, T.; Kinoshita, T. The cloning of PIG-A, a component in the early step of GPI-anchor biosynthesis. Science 1993, 259, 1318–1320. [Google Scholar] [CrossRef] [PubMed]
- Takeda, J.; Miyata, T.; Kawagoe, K.; Iida, Y.; Endo, Y.; Fujita, T.; Takahashi, M.; Kitani, T.; Kinoshita, T. Deficiency of the GPI anchor caused by a somatic mutation of the PIG-A gene in paroxysmal nocturnal hemoglobinuria. Cell 1993, 73, 703–711. [Google Scholar] [CrossRef]
- Brodsky, R.A.; Mukhina, G.L.; Li, S.; Nelson, K.L.; Chiurazzi, P.L.; Buckley, J.T.; Borowitz, M.J. Improved detection and characterization of paroxysmal nocturnal hemoglobinuria using fluorescent aerolysin. Am. J. Clin. Pathol. 2000, 114, 459–466. [Google Scholar] [CrossRef] [PubMed]
- Brinkman, E.K.; Chen, T.; Amendola, M.; van Steensel, B. Easy quantitative assessment of genome editing by sequence trace decomposition. Nucleic Acids Res. 2014, 42, e168. [Google Scholar] [CrossRef]
- Baxley, R.M.; Leung, W.; Schmit, M.M.; Matson, J.P.; Yin, L.; Oram, M.K.; Wang, L.; Taylor, J.; Hedberg, J.; Rogers, C.B.; et al. Bi-allelic MCM10 variants associated with immune dysfunction and cardiomyopathy cause telomere shortening. Nat. Commun. 2021, 12, 1626. [Google Scholar] [CrossRef]
- Glaab, W.E.; Risinger, J.I.; Umar, A.; Barrett, J.C.; Kunkel, T.A.; Tindall, K.R. Resistance to 6-thioguanine in mismatch repair-deficient human cancer cell lines correlates with an increase in induced mutations at the HPRT locus. Carcinogenesis 1998, 19, 1931–1937. [Google Scholar] [CrossRef]
- Sfeir, A.; Kosiyatrakul, S.T.; Hockemeyer, D.; MacRae, S.L.; Karlseder, J.; Schildkraut, C.L.; de Lange, T. Mammalian telomeres resemble fragile sites and require TRF1 for efficient replication. Cell 2009, 138, 90–103. [Google Scholar] [CrossRef]
- Panier, S.; Durocher, D. Push back to respond better: Regulatory inhibition of the DNA double-strand break response. Nat. Rev. Mol. Cell Biol. 2013, 14, 661–672. [Google Scholar] [CrossRef] [PubMed]
- So, A.; Le Guen, T.; Lopez, B.S.; Guirouilh-Barbat, J. Genomic rearrangements induced by unscheduled DNA double strand breaks in somatic mammalian cells. FEBS J. 2017, 284, 2324–2344. [Google Scholar] [CrossRef]
- Wen, Q.; Scorah, J.; Phear, G.; Rodgers, G.; Rodgers, S.; Meuth, M. A mutant allele of MRE11 found in mismatch repair-deficient tumor cells suppresses the cellular response to DNA replication fork stress in a dominant negative manner. Mol. Biol. Cell 2008, 19, 1693–1705. [Google Scholar] [CrossRef]
- Stewart-Ornstein, J.; Lahav, G. p53 dynamics in response to DNA damage vary across cell lines and are shaped by efficiency of DNA repair and activity of the kinase ATM. Sci. Signal 2017, 10, eaah6671. [Google Scholar] [CrossRef]
- Castaño, B.A.; Schorer, S.; Guo, Y.; Calzetta, N.L.; Gottifredi, V.; Wiesmüller, L.; Biber, S. The levels of p53 govern the hierarchy of DNA damage tolerance pathway usage. Nucleic Acids Res. 2024, 52, 3740–3760. [Google Scholar] [CrossRef] [PubMed]
- Thakar, T.; Leung, W.; Nicolae, C.M.; Clements, K.E.; Shen, B.; Bielinsky, A.K.; Moldovan, G.L. Ubiquitinated-PCNA protects replication forks from DNA2-mediated degradation by regulating Okazaki fragment maturation and chromatin assembly. Nat. Commun. 2020, 11, 2147. [Google Scholar] [CrossRef]
- Masłowska, K.H.; Villafañez, F.; Laureti, L.; Iwai, S.; Pagès, V. Eukaryotic stress-induced mutagenesis is limited by a local control of translesion synthesis. Nucleic Acids Res. 2022, 50, 2074–2080. [Google Scholar] [CrossRef]
- Hendel, A.; Krijger, P.H.; Diamant, N.; Goren, Z.; Langerak, P.; Kim, J.; Reissner, T.; Lee, K.Y.; Geacintov, N.E.; Carell, T.; et al. PCNA ubiquitination is important, but not essential for translesion DNA synthesis in mammalian cells. PLoS Genet. 2011, 7, e1002262. [Google Scholar] [CrossRef]
- Terai, K.; Abbas, T.; Jazaeri, A.A.; Dutta, A. CRL4(Cdt2) E3 ubiquitin ligase monoubiquitinates PCNA to promote translesion DNA synthesis. Mol. Cell 2010, 37, 143–149. [Google Scholar] [CrossRef] [PubMed]
- Salas-Lloret, D.; García-Rodríguez, N.; Soto-Hidalgo, E.; González-Vinceiro, L.; Espejo-Serrano, C.; Giebel, L.; Mateos-Martín, M.L.; de Ru, A.H.; van Veelen, P.A.; Huertas, P.; et al. BRCA1/BARD1 ubiquitinates PCNA in unperturbed conditions to promote continuous DNA synthesis. Nat. Commun. 2024, 15, 4292. [Google Scholar] [CrossRef] [PubMed]
- Leung, W.; Baxley, R.M.; Moldovan, G.L.; Bielinsky, A.K. Mechanisms of DNA Damage Tolerance: Post-Translational Regulation of PCNA. Genes 2018, 10, 10. [Google Scholar] [CrossRef] [PubMed]






Disclaimer/Publisher’s Note: The statements, opinions and data contained in all publications are solely those of the individual author(s) and contributor(s) and not of MDPI and/or the editor(s). MDPI and/or the editor(s) disclaim responsibility for any injury to people or property resulting from any ideas, methods, instructions or products referred to in the content. |
© 2025 by the authors. Licensee MDPI, Basel, Switzerland. This article is an open access article distributed under the terms and conditions of the Creative Commons Attribution (CC BY) license (https://creativecommons.org/licenses/by/4.0/).
Share and Cite
Rogers, C.B.; Leung, W.; Baxley, R.M.; Kram, R.E.; Wang, L.; Buytendorp, J.P.; Le, K.; Largaespada, D.A.; Hendrickson, E.A.; Bielinsky, A.-K. Cell Type Specific Suppression of Hyper-Recombination by Human RAD18 Is Linked to Proliferating Cell Nuclear Antigen K164 Ubiquitination. Biomolecules 2025, 15, 150. https://doi.org/10.3390/biom15010150
Rogers CB, Leung W, Baxley RM, Kram RE, Wang L, Buytendorp JP, Le K, Largaespada DA, Hendrickson EA, Bielinsky A-K. Cell Type Specific Suppression of Hyper-Recombination by Human RAD18 Is Linked to Proliferating Cell Nuclear Antigen K164 Ubiquitination. Biomolecules. 2025; 15(1):150. https://doi.org/10.3390/biom15010150
Chicago/Turabian StyleRogers, Colette B., Wendy Leung, Ryan M. Baxley, Rachel E. Kram, Liangjun Wang, Joseph P. Buytendorp, Khoi Le, David A. Largaespada, Eric A. Hendrickson, and Anja-Katrin Bielinsky. 2025. "Cell Type Specific Suppression of Hyper-Recombination by Human RAD18 Is Linked to Proliferating Cell Nuclear Antigen K164 Ubiquitination" Biomolecules 15, no. 1: 150. https://doi.org/10.3390/biom15010150
APA StyleRogers, C. B., Leung, W., Baxley, R. M., Kram, R. E., Wang, L., Buytendorp, J. P., Le, K., Largaespada, D. A., Hendrickson, E. A., & Bielinsky, A.-K. (2025). Cell Type Specific Suppression of Hyper-Recombination by Human RAD18 Is Linked to Proliferating Cell Nuclear Antigen K164 Ubiquitination. Biomolecules, 15(1), 150. https://doi.org/10.3390/biom15010150

