Radiation-Induced Endothelial Ferroptosis Accelerates Atherosclerosis via the DDHD2-Mediated Nrf2/GPX4 Pathway
Abstract
1. Introduction
2. Materials and Methods
2.1. Animals and Irradiation Protocols
2.2. Cell Culture and Treatment
2.3. RNA Extraction and Real-Time Quantitative PCR
2.4. Western Blot
2.5. Tissue Preparation and Histological Studies
2.6. Immunofluorescence
2.7. Transmission Electron Microscopy (TEM)
2.8. Flow Cytometry Assay
2.9. 4D-LFQ Proteomics
2.10. DDHD2 Knockdown in HAECs
2.11. Co-Immunoprecipitation (Co-IP) Assay
2.12. Statistical Analyses
3. Results
3.1. Ferroptosis Inhibitors Alleviated Plaque Burdens of RAA Mice
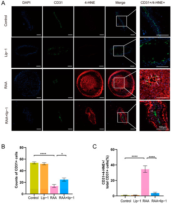
3.2. Ferroptosis Inhibitors Ameliorate Radiation-Induced Endothelial Injury and Lipid Peroxidation in RAA
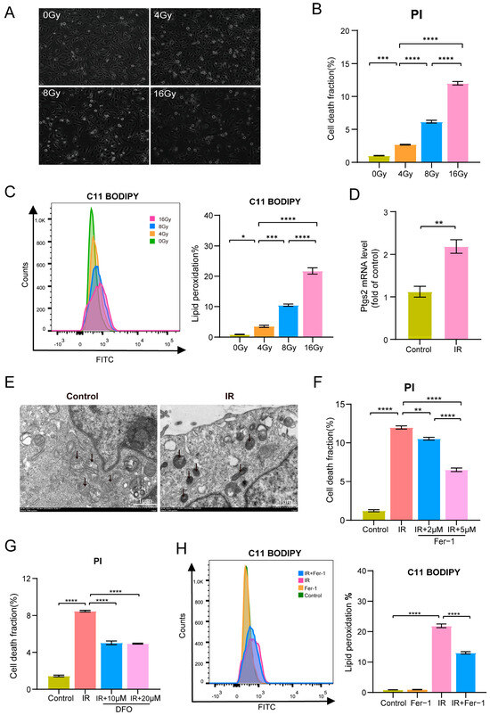
3.3. Irradiation-Induced Ferroptosis in HAECs
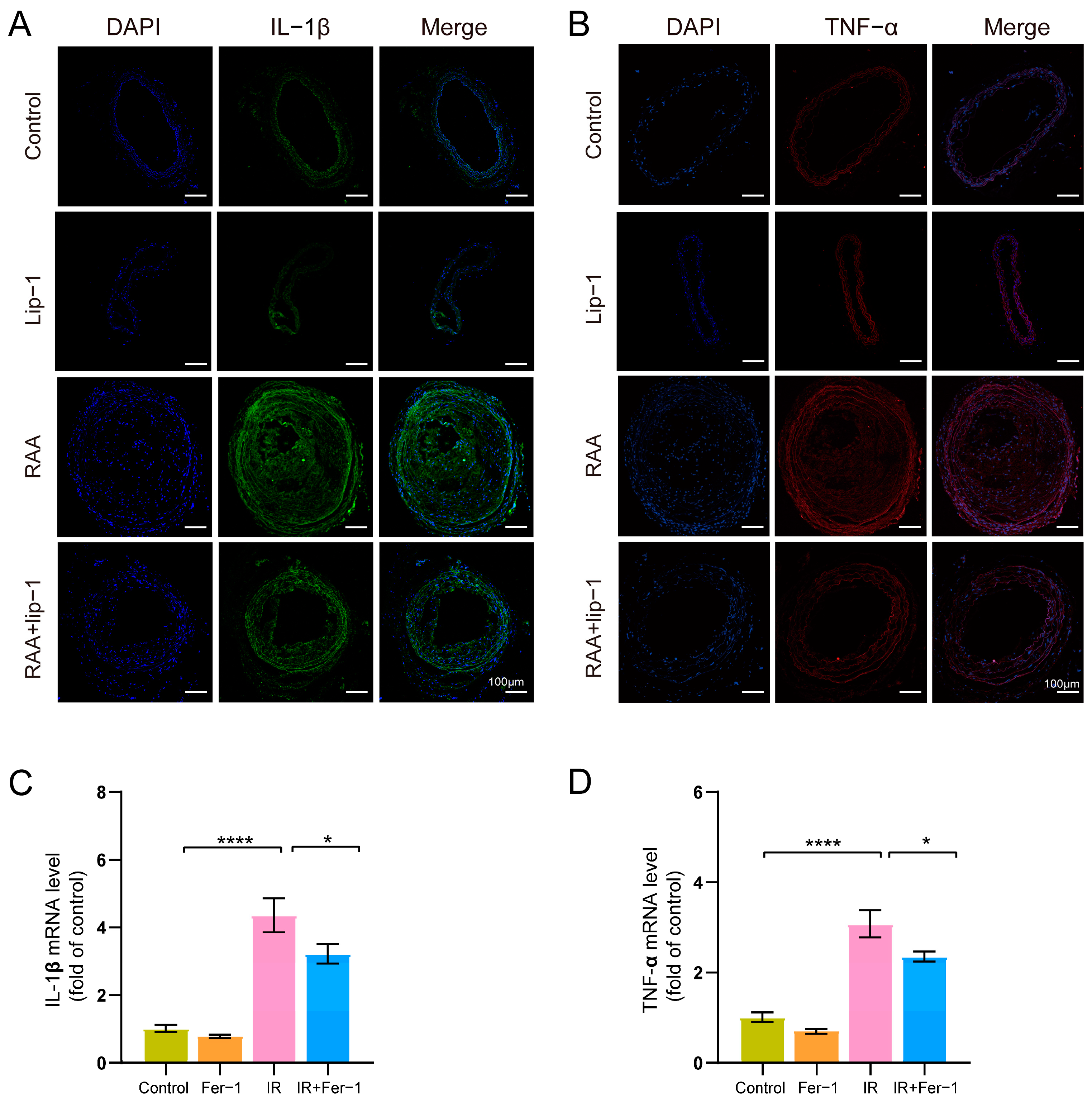
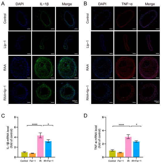
3.4. Ferroptosis Inhibitor Alleviates Inflammation Cytokines after Irradiation
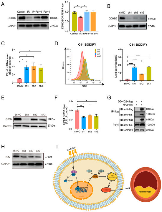
3.5. DDHD2 May Be the Target of Irradiation-Induced Endothelial Ferroptosis
3.6. DDHD2 Targets the Nrf2/GPX4 Axis
4. Discussion
Supplementary Materials
Author Contributions
Funding
Institutional Review Board Statement
Informed Consent Statement
Data Availability Statement
Conflicts of Interest
Correction Statement
References
- Stone, H.B.; Coleman, C.N.; Anscher, M.S.; McBride, W.H. Effects of radiation on normal tissue: Consequences and mechanisms. Lancet Oncol. 2003, 4, 529–536. [Google Scholar] [CrossRef] [PubMed]
- Tocchetti, C.G.; Ameri, P.; de Boer, R.A.; D’Alessandra, Y.; Russo, M.; Sorriento, D.; Ciccarelli, M.; Kiss, B.; Bertrand, L.; Dawson, D.; et al. Cardiac dysfunction in cancer patients: Beyond direct cardiomyocyte damage of anticancer drugs: Novel cardio-oncology insights from the joint 2019 meeting of the ESC Working Groups of Myocardial Function and Cellular Biology of the Heart. Cardiovasc. Res. 2020, 116, 1820–1834. [Google Scholar] [CrossRef] [PubMed]
- Shah, B.N.; Gujral, D.M.; Chahal, N.S.; Harrington, K.J.; Nutting, C.M.; Senior, R. Plaque Neovascularization Is Increased in Human Carotid Atherosclerosis Related to Prior Neck Radiotherapy: A Contrast-Enhanced Ultrasound Study. JACC Cardiovasc. Imaging 2016, 9, 668–675. [Google Scholar] [CrossRef] [PubMed]
- Yamamoto, Y.; Okawa, M.; Suzuki, K.; Tateya, I.; Yoshimura, M.; Fushimi, Y.; Kato, E.T.; Yoshida, K.; Miyamoto, S. Continuous and Early Progression of Carotid Intima-Media Thickness after Radiotherapy for Head and Neck Cancer: 5-Year Prospective Observational Study. Cerebrovasc. Dis. 2023, 52, 543–551. [Google Scholar] [CrossRef] [PubMed]
- Stefan, M.F.; Herghelegiu, C.G.; Magda, S.L. Accelerated Atherosclerosis and Cardiovascular Toxicity Induced by Radiotherapy in Breast Cancer. Life 2023, 13, 1631. [Google Scholar] [CrossRef]
- Lu, C.-H.; Lai, Y.-R.; Fang, F.-M.; Tan, T.-Y.; Chiu, W.-C.; Hsieh, D.-Y.; Huang, C.-C.; Lien, C.-Y.; Cheng, B.-C.; Chien, C.-Y.; et al. Radiotherapy Is Associated with an Accelerated Risk of Carotid Atherosclerosis in Patients with Nasopharyngeal Carcinoma: A Nine-Year Prospective Follow-Up Study. Cancers 2022, 14, 1234. [Google Scholar] [CrossRef] [PubMed]
- Hoving, S.; Heeneman, S.; Gijbels, M.J.J.; te Poele, J.A.M.; Russell, N.S.; Daemen, M.J.A.P.; Stewart, F.A. Single-Dose and Fractionated Irradiation Promote Initiation and Progression of Atherosclerosis and Induce an Inflammatory Plaque Phenotype in ApoE−/− Mice. Int. J. Radiat. Oncol. Biol. Phys. 2008, 71, 848–857. [Google Scholar] [CrossRef]
- Hoving, S.; Heeneman, S.; Gijbels, M.J.J.; te Poele, J.A.M.; Visser, N.; Cleutjens, J.; Russell, N.S.; Daemen, M.J.A.P.; Stewart, F.A. Irradiation induces different inflammatory and thrombotic responses in carotid arteries of wildtype C57BL/6J and atherosclerosis-prone ApoE−/− mice. Radiother. Oncol. 2012, 105, 365–370. [Google Scholar] [CrossRef]
- Stewart, F.A.; Heeneman, S.; te Poele, J.; Kruse, J.; Russell, N.S.; Gijbels, M.; Daemen, M. Ionizing Radiation Accelerates the Development of Atherosclerotic Lesions in ApoE−/− Mice and Predisposes to an Inflammatory Plaque Phenotype Prone to Hemorrhage. Am. J. Pathol. 2006, 168, 649–658. [Google Scholar] [CrossRef]
- Choi, Y.Y.; Kim, A.; Lee, Y.; Lee, Y.H.; Park, M.; Shin, E.; Park, S.; Youn, B.; Seong, K.M. The miR-126-5p and miR-212-3p in the extracellular vesicles activate monocytes in the early stage of radiation-induced vascular inflammation implicated in atherosclerosis. J. Extracell. Vesicle 2023, 12, 12325. [Google Scholar] [CrossRef]
- Soltani, B.; Bodaghabadi, N.; Mahpour, G.; Ghaemi, N.; Sadeghizadeh, M. Nanoformulation of curcumin protects HUVEC endothelial cells against ionizing radiation and suppresses their adhesion to monocytes: Potential in prevention of radiation-induced atherosclerosis. Biotechnol. Lett. 2016, 38, 2081–2088. [Google Scholar] [CrossRef] [PubMed]
- Sievert, W.; Trott, K.-R.; Azimzadeh, O.; Tapio, S.; Zitzelsberger, H.; Multhoff, G. Late proliferating and inflammatory effects on murine microvascular heart and lung endothelial cells after irradiation. Radiother. Oncol. 2015, 117, 376–381. [Google Scholar] [CrossRef] [PubMed]
- Wondergem, J.; Wedekind, L.E.; Bart, C.I.; Chin, A.; van der Laarse, A.; Beekhuizen, H. Irradiation of mechanically-injured human arterial endothelial cells leads to increased gene expression and secretion of inflammatory and growth promoting cytokines. Atherosclerosis 2004, 175, 59–67. [Google Scholar] [CrossRef] [PubMed]
- Dixon, S.J.; Lemberg, K.M.; Lamprecht, M.R.; Skouta, R.; Zaitsev, E.M.; Gleason, C.E.; Patel, D.N.; Bauer, A.J.; Cantley, A.M.; Yang, W.S.; et al. Ferroptosis: An Iron-Dependent Form of Nonapoptotic Cell Death. Cell 2012, 149, 1060–1072. [Google Scholar] [CrossRef] [PubMed]
- Hassannia, B.; Vandenabeele, P.; Vanden Berghe, T. Targeting Ferroptosis to Iron Out Cancer. Cancer Cell 2019, 35, 830–849. [Google Scholar] [CrossRef] [PubMed]
- Lei, G.; Zhang, Y.; Koppula, P.; Liu, X.; Zhang, J.; Lin, S.H.; Ajani, J.A.; Xiao, Q.; Liao, Z.; Wang, H.; et al. The role of ferroptosis in ionizing radiation-induced cell death and tumor suppression. Cell Res. 2020, 30, 146–162. [Google Scholar] [CrossRef] [PubMed]
- Guo, X.-W.; Zhang, H.; Huang, J.-Q.; Wang, S.-N.; Lu, Y.; Cheng, B.; Dong, S.-H.; Wang, Y.-Y.; Li, F.-S.; Li, Y.-W. PIEZO1 Ion Channel Mediates Ionizing Radiation-Induced Pulmonary Endothelial Cell Ferroptosis via Ca2+/Calpain/VE-Cadherin Signaling. Front. Mol. Biosci. 2021, 8, 725274. [Google Scholar] [CrossRef] [PubMed]
- Wang, L.; Wang, A.; Fu, Q.; Shi, Z.; Chen, X.; Wang, Y.; Xu, W.; Wang, T.; Zhang, S.; Hu, S. Ferroptosis plays an important role in promoting ionizing radiation-induced intestinal injuries. Biochem. Biophys. Res. Commun. 2022, 595, 7–13. [Google Scholar] [CrossRef] [PubMed]
- Fang, X.; Wang, H.; Han, D.; Xie, E.; Yang, X.; Wei, J.; Gu, S.; Gao, F.; Zhu, N.; Yin, X.; et al. Ferroptosis as a target for protection against cardiomyopathy. Proc. Natl. Acad. Sci. USA 2019, 116, 2672–2680. [Google Scholar] [CrossRef] [PubMed]
- Zhu, L.; Bao, Y.; Liu, Z.; Liu, J.; Li, Z.; Sun, X.; Zhou, A.; Wu, H. Gualou-Xiebai herb pair ameliorate atherosclerosis in HFD-induced ApoE−/− mice and inhibit the ox-LDL-induced injury of HUVECs by regulating the Nrf2-mediated ferroptosis. J. Ethnopharmacol. 2024, 326, 117892. [Google Scholar] [CrossRef]
- Zhang, Z.; Tang, J.; Song, J.; Xie, M.; Liu, Y.; Dong, Z.; Liu, X.; Li, X.; Zhang, M.; Chen, Y.; et al. Elabela alleviates ferroptosis, myocardial remodeling, fibrosis and heart dysfunction in hypertensive mice by modulating the IL-6/STAT3/GPX4 signaling. Free Radic. Biol. Med. 2022, 181, 130–142. [Google Scholar] [CrossRef] [PubMed]
- Bai, T.; Li, M.; Liu, Y.; Qiao, Z.; Wang, Z. Inhibition of ferroptosis alleviates atherosclerosis through attenuating lipid peroxidation and endothelial dysfunction in mouse aortic endothelial cell. Free Radic. Biol. Med. 2020, 160, 92–102. [Google Scholar] [CrossRef] [PubMed]
- Yuan, R.; Sun, Z.; Cai, J.; Yang, X.; Zhang, W.; Wu, C.; Shen, Y.; Yin, A.; Wang, X.; Cai, X.; et al. A Novel Anticancer Therapeutic Strategy to Target Autophagy Accelerates Radiation-Associated Atherosclerosis. Int. J. Radiat. Oncol. Biol. Phys. 2021, 109, 540–552. [Google Scholar] [CrossRef] [PubMed]
- Wu, Z.; Chen, T.; Qian, Y.; Luo, G.; Liao, F.; He, X.; Xu, W.; Pu, J.; Ding, S. High-Dose Ionizing Radiation Accelerates Atherosclerotic Plaque Progression by Regulating P38/NCOA4-Mediated Ferritinophagy/Ferroptosis of Endothelial Cells. Int. J. Radiat. Oncol. Biol. Phys. 2023, 117, 223–236. [Google Scholar] [CrossRef] [PubMed]
- Lang, X.; Green, M.D.; Wang, W.; Yu, J.; Choi, J.E.; Jiang, L.; Liao, P.; Zhou, J.; Zhang, Q.; Dow, A.; et al. Radiotherapy and Immunotherapy Promote Tumoral Lipid Oxidation and Ferroptosis via Synergistic Repression of SLC7A11. Cancer Discov. 2019, 9, 1673–1685. [Google Scholar] [CrossRef] [PubMed]
- Zilka, O.; Shah, R.; Li, B.; Friedmann Angeli, J.P.; Griesser, M.; Conrad, M.; Pratt, D.A. On the Mechanism of Cytoprotection by Ferrostatin-1 and Liproxstatin-1 and the Role of Lipid Peroxidation in Ferroptotic Cell Death. ACS Cent. Sci. 2017, 3, 232–243. [Google Scholar] [CrossRef] [PubMed]
- Lin, H.; Zhang, W.; Xu, Y.; You, Z.; Zheng, M.; Liu, Z.; Li, C. 4D label-free quantitative proteomics analysis to screen potential drug targets of Jiangu Granules treatment for postmenopausal osteoporotic rats. Front. Pharmacol. 2022, 13, 1052922. [Google Scholar] [CrossRef] [PubMed]
- Kumagai, T.; Matsukawa, N.; Kaneko, Y.; Kusumi, Y.; Mitsumata, M.; Uchida, K. A lipid peroxidation-derived inflammatory mediator: Identification of 4-hydroxy-2-nonenal as a potential inducer of cyclooxygenase-2 in macrophages. J. Biol. Chem. 2004, 279, 48389–48396. [Google Scholar] [CrossRef] [PubMed]
- Yang, W.S.; SriRamaratnam, R.; Welsch, M.E.; Shimada, K.; Skouta, R.; Viswanathan, V.S.; Cheah, J.H.; Clemons, P.A.; Shamji, A.F.; Clish, C.B.; et al. Regulation of Ferroptotic Cancer Cell Death by GPX4. Cell 2014, 156, 317–331. [Google Scholar] [CrossRef]
- Dorresteijn, L.D.A.; Kappelle, A.C.; Boogerd, W.; Klokman, W.J.; Balm, A.J.M.; Keus, R.B.; van Leeuwen, F.E.; Bartelink, H. Increased Risk of Ischemic Stroke after Radiotherapy on the Neck in Patients Younger than 60 Years. J. Clin. Oncol. 2002, 20, 282–288. [Google Scholar] [CrossRef]
- Khaled, S.; Gupta, K.B.; Kucik, D.F. Ionizing Radiation Increases Adhesiveness of Human Aortic Endothelial Cells via a Chemokine-Dependent Mechanism. Radiat. Res. 2011, 177, 594–601. [Google Scholar] [CrossRef] [PubMed]
- Venkatesulu, B.P.; Mahadevan, L.S.; Aliru, M.L.; Yang, X.; Bodd, M.H.; Singh, P.K.; Yusuf, S.W.; Abe, J.; Krishnan, S. Radiation-Induced Endothelial Vascular Injury. JACC Basic. Transl. Sci. 2018, 3, 563–572. [Google Scholar] [CrossRef] [PubMed]
- Hamada, N.; Kawano, K.; Nomura, T.; Furukawa, K.; Yusoff, F.M.; Maruhashi, T.; Maeda, M.; Nakashima, A.; Higashi, Y. Vascular Damage in the Aorta of Wild-Type Mice Exposed to Ionizing Radiation: Sparing and Enhancing Effects of Dose Protraction. Cancers 2021, 13, 5344. [Google Scholar] [CrossRef] [PubMed]
- Inoue, H.; Baba, T.; Sato, S.; Ohtsuki, R.; Takemori, A.; Watanabe, T.; Tagaya, M.; Tani, K. Roles of SAM and DDHD domains in mammalian intracellular phospholipase A1 KIAA0725p. Biochim. Biophys. Acta (BBA)—Mol. Cell Res. 2012, 1823, 930–939. [Google Scholar] [CrossRef] [PubMed]
- Nakajima, K.; Mizoguchi, T.; Nagahama, M.; Tagaya, M.; Tani, K.; Sonoda, H.; Aoki, J.; Arai, H. A Novel Phospholipase A1 with Sequence Homology to a Mammalian Sec23p-interacting Protein, p125*. J. Biol. Chem. 2002, 277, 11329–11335. [Google Scholar] [CrossRef] [PubMed]
- Maruyama, T.; Baba, T.; Maemoto, Y.; Hara-Miyauchi, C.; Hasegawa-Ogawa, M.; Okano, H.J.; Enda, Y.; Matsumoto, K.; Arimitsu, N.; Nakao, K.; et al. Loss of DDHD2, whose mutation causes spastic paraplegia, promotes reactive oxygen species generation and apoptosis. Cell Death Dis. 2018, 9, 797. [Google Scholar] [CrossRef] [PubMed]
- Stockwell, B.R. Ferroptosis turns 10: Emerging mechanisms, physiological functions, and therapeutic applications. Cell 2022, 185, 2401–2421. [Google Scholar] [CrossRef]
- Chen, D.; Chu, B.; Yang, X.; Liu, Z.; Jin, Y.; Kon, N.; Rabadan, R.; Jiang, X.; Stockwell, B.R.; Gu, W. iPLA2β-mediated lipid detoxification controls p53-driven ferroptosis independent of GPX4. Nat. Commun. 2021, 12, 3644. [Google Scholar] [CrossRef]
- Dodson, M.; Castro-Portuguez, R.; Zhang, D.D. NRF2 plays a critical role in mitigating lipid peroxidation and ferroptosis. Redox Biol. 2019, 23, 101107. [Google Scholar] [CrossRef]
- Lv, Y.; Zhang, S.; Weng, X.; Huang, J.; Zhao, H.; Dai, X.; Bai, X.; Bao, X.; Zhao, C.; Zeng, M.; et al. Estrogen deficiency accelerates postmenopausal atherosclerosis by inducing endothelial cell ferroptosis through inhibiting NRF2/GPX4 pathway. FASEB J. 2023, 37, e22992. [Google Scholar] [CrossRef]
- Zhao, T.; Yu, Z.; Zhou, L.; Wang, X.; Hui, Y.; Mao, L.; Fan, X.; Wang, B.; Zhao, X.; Sun, C. Regulating Nrf2-GPx4 axis by bicyclol can prevent ferroptosis in carbon tetrachloride-induced acute liver injury in mice. Cell Death Discov. 2022, 8, 380. [Google Scholar] [CrossRef] [PubMed]
- Wang, Y.; Yan, S.; Liu, X.; Deng, F.; Wang, P.; Yang, L.; Hu, L.; Huang, K.; He, J. PRMT4 promotes ferroptosis to aggravate doxorubicin-induced cardiomyopathy via inhibition of the Nrf2/GPX4 pathway. Cell Death Differ. 2022, 29, 1982–1995. [Google Scholar] [CrossRef] [PubMed]
- Carrow, K.P.; Hamilton, H.L.; Hopps, M.P.; Li, Y.; Qiao, B.; Payne, N.C.; Thompson, M.P.; Zhang, X.; Magassa, A.; Fattah, M.; et al. Inhibiting the Keap1/Nrf2 Protein-Protein Interaction with Protein-like Polymers. Adv. Mater. 2024, 36, e2311467. [Google Scholar] [CrossRef] [PubMed]
- Xu, P.; Jiang, L.; Yang, Y.; Wu, M.; Liu, B.; Shi, Y.; Shen, Q.; Jiang, X.; He, Y.; Cheng, D.; et al. PAQR4 promotes chemoresistance in non-small cell lung cancer through inhibiting Nrf2 protein degradation. Theranostics 2020, 10, 3767–3778. [Google Scholar] [CrossRef]






Disclaimer/Publisher’s Note: The statements, opinions and data contained in all publications are solely those of the individual author(s) and contributor(s) and not of MDPI and/or the editor(s). MDPI and/or the editor(s) disclaim responsibility for any injury to people or property resulting from any ideas, methods, instructions or products referred to in the content. |
© 2024 by the authors. Licensee MDPI, Basel, Switzerland. This article is an open access article distributed under the terms and conditions of the Creative Commons Attribution (CC BY) license (https://creativecommons.org/licenses/by/4.0/).
Share and Cite
Su, X.; Liang, F.; Zeng, Y.; Yang, Z.-R.; Deng, Y.-Z.; Xu, Y.-H.; Cai, X.-W. Radiation-Induced Endothelial Ferroptosis Accelerates Atherosclerosis via the DDHD2-Mediated Nrf2/GPX4 Pathway. Biomolecules 2024, 14, 879. https://doi.org/10.3390/biom14070879
Su X, Liang F, Zeng Y, Yang Z-R, Deng Y-Z, Xu Y-H, Cai X-W. Radiation-Induced Endothelial Ferroptosis Accelerates Atherosclerosis via the DDHD2-Mediated Nrf2/GPX4 Pathway. Biomolecules. 2024; 14(7):879. https://doi.org/10.3390/biom14070879
Chicago/Turabian StyleSu, Xi, Feng Liang, Ya Zeng, Zhang-Ru Yang, Yue-Zhen Deng, Yun-Hua Xu, and Xu-Wei Cai. 2024. "Radiation-Induced Endothelial Ferroptosis Accelerates Atherosclerosis via the DDHD2-Mediated Nrf2/GPX4 Pathway" Biomolecules 14, no. 7: 879. https://doi.org/10.3390/biom14070879
APA StyleSu, X., Liang, F., Zeng, Y., Yang, Z.-R., Deng, Y.-Z., Xu, Y.-H., & Cai, X.-W. (2024). Radiation-Induced Endothelial Ferroptosis Accelerates Atherosclerosis via the DDHD2-Mediated Nrf2/GPX4 Pathway. Biomolecules, 14(7), 879. https://doi.org/10.3390/biom14070879

