Melanoma-Derived Extracellular Vesicles Induce CD36-Mediated Pre-Metastatic Niche
Abstract
1. Introduction
2. Materials and Methods
2.1. Clinical Specimens
2.2. Cell Lines, Cell Culture, and CD36 siRNA Transfection
2.3. EVs Collection from Melanoma Cell Lines and Human Lymphatic Fluid
2.4. EV Labeling and Treatment with Cells
2.5. Western Blotting
2.6. Flow Cytometry
2.6.1. EV Flow Analysis
2.6.2. Cellular Flow Cytometry and ImageStream Analysis
2.7. Real-Time PCR
2.8. Bioinformatics and Statistical Analysis
2.9. Spatial Multiplexed Immunofluorescence (MxIF) Staining and Analysis
3. Results
3.1. High CD36 Expression Is Associated with Melanoma Progression
3.2. Melanoma-Secreted EVs Carry High Levels of CD36 Cargoes, Which Upregulate Their Expression in the Recipient Human Monocytic and Endothelial Cell Lines
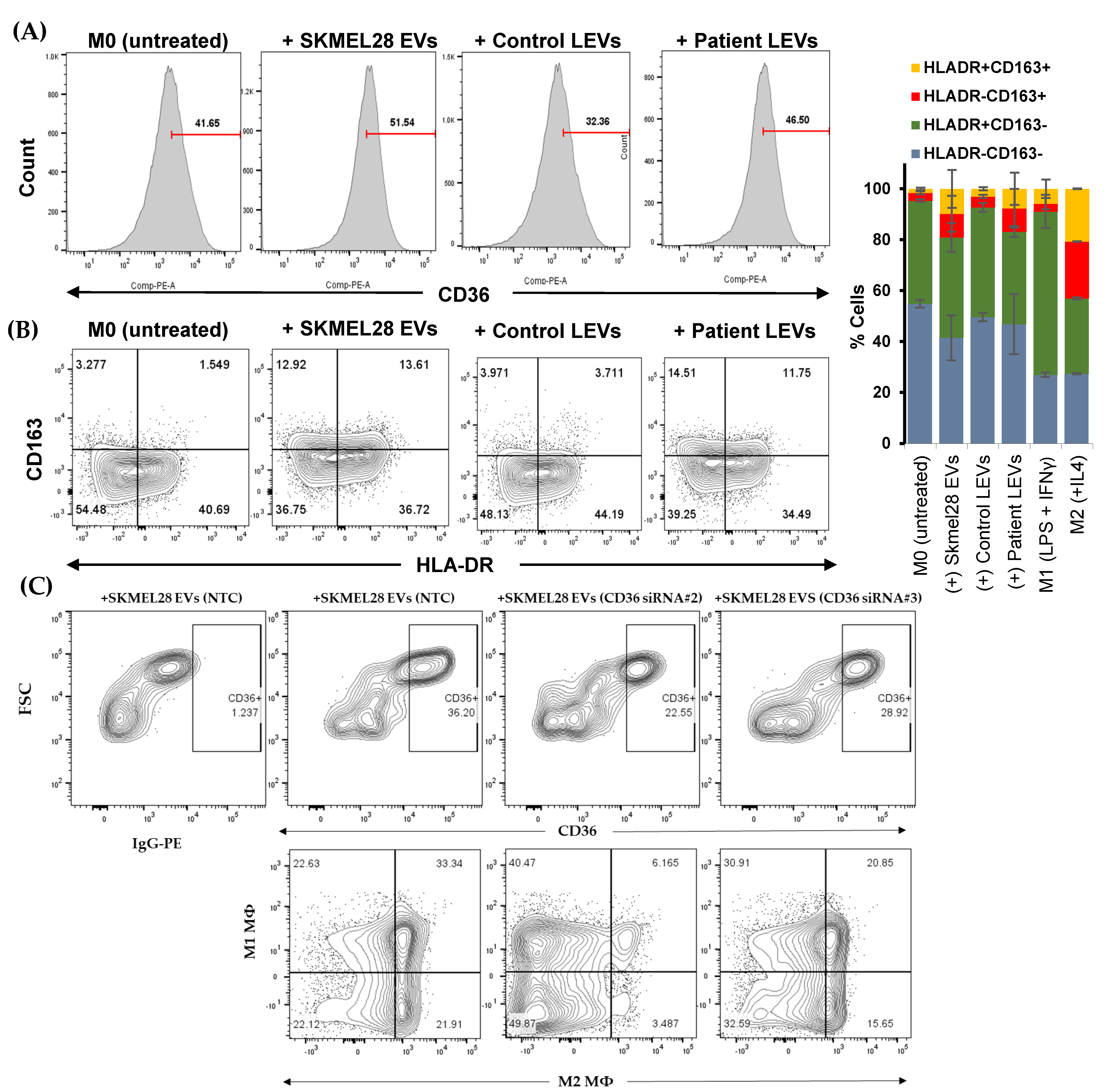
3.3. SKMEL28-Derived EVs Alter Macrophage Polarization Derived from THP1 Cells
CD36 Knockdown in SKMEL28 Impair Melanoma-Cell-Line-Derived-EVs Induced M2 Macrophage Polarization in THP1 Cells
3.4. CD36 Is More Likely to Colocalize with Myeloid Cells in SLNs
4. Discussion
5. Conclusions
Supplementary Materials
Author Contributions
Funding
Institutional Review Board Statement
Informed Consent Statement
Data Availability Statement
Acknowledgments
Conflicts of Interest
References
- Chen, Y.; Zhang, J.; Cui, W.; Silverstein, R.L. CD36, a signaling receptor and fatty acid transporter that regulates immune cell metabolism and fate. J. Exp. Med. 2022, 219, e20211314. [Google Scholar] [CrossRef] [PubMed]
- Guerrero-Rodríguez, S.L.; Mata-Cruz, C.; Pérez-Tapia, S.M.; Velasco-Velázquez, M.A. Role of CD36 in cancer progression, stemness, and targeting. Front. Cell Dev. Biol. 2022, 10, 1079076. [Google Scholar] [CrossRef] [PubMed]
- Martini, C.; DeNichilo, M.; King, D.P.; Cockshell, M.P.; Ebert, B.; Dale, B.; Ebert, L.M.; Woods, A.; Bonder, C.S. CD36 promotes vasculogenic mimicry in melanoma by mediating adhesion to the extracellular matrix. BMC Cancer 2021, 21, 765. [Google Scholar] [CrossRef] [PubMed]
- Febbraio, M.; Hajjar, D.P.; Silverstein, R.L. CD36: A class B scavenger receptor involved in angiogenesis, atherosclerosis, inflammation, and lipid metabolism. J. Clin. Investig. 2001, 108, 785–791. [Google Scholar] [CrossRef] [PubMed]
- Silverstein, R.L.; Febbraio, M. CD36, a scavenger receptor involved in immunity, metabolism, angiogenesis, and behavior. Sci. Signal. 2009, 2, re3. [Google Scholar] [CrossRef]
- Su, P.; Wang, Q.; Bi, E.; Ma, X.; Liu, L.; Yang, M.; Qian, J.; Yi, Q. Enhanced Lipid Accumulation and Metabolism Are Required for the Differentiation and Activation of Tumor-Associated Macrophages. Cancer Res. 2020, 80, 1438–1450. [Google Scholar] [CrossRef] [PubMed]
- Liao, X.; Yan, S.; Li, J.; Jiang, C.; Huang, S.; Liu, S.; Zou, X.; Zhang, G.; Zou, J.; Liu, Q. CD36 and Its Role in Regulating the Tumor Microenvironment. Curr. Oncol. 2022, 29, 8133–8145. [Google Scholar] [CrossRef] [PubMed]
- Suman, S.; Markovic, S.N. Melanoma-derived mediators can foster the premetastatic niche: Crossroad to lymphatic metastasis. Trends Immunol. 2023, 44, 724–743. [Google Scholar] [CrossRef] [PubMed]
- Ma, C.; Xie, J.; Luo, C.; Yin, H.; Li, R.; Wang, X.; Xiong, W.; Zhang, T.; Jiang, P.; Qi, W.; et al. OxLDL promotes lymphangiogenesis and lymphatic metastasis in gastric cancer by upregulating VEGF-C expression and secretion. Int. J. Oncol. 2019, 54, 572–584. [Google Scholar] [CrossRef]
- Deng, C.F.; Zhu, N.; Zhao, T.J.; Li, H.F.; Gu, J.; Liao, D.F.; Qin, L. Involvement of LDL and ox-LDL in Cancer Development and Its Therapeutical Potential. Front. Oncol. 2022, 12, 803473. [Google Scholar] [CrossRef]
- Zaidi, N.E.; Shazali, N.A.H.; Leow, T.C.; Osman, M.A.; Ibrahim, K.; Cheng, W.H.; Lai, K.S.; Nik Abd Rahman, N.M.A. CD36-Fatty Acid-Mediated Metastasis via the Bidirectional Interactions of Cancer Cells and Macrophages. Cells 2022, 11, 3556. [Google Scholar] [CrossRef] [PubMed]
- Al-Khami, A.A.; Zheng, L.; Del Valle, L.; Hossain, F.; Wyczechowska, D.; Zabaleta, J.; Sanchez, M.D.; Dean, M.J.; Rodriguez, P.C.; Ochoa, A.C. Exogenous lipid uptake induces metabolic and functional reprogramming of tumor-associated myeloid-derived suppressor cells. Oncoimmunology 2017, 6, e1344804. [Google Scholar] [CrossRef] [PubMed]
- Li, M.; Xian, H.C.; Tang, Y.J.; Liang, X.H.; Tang, Y.L. Fatty acid oxidation: Driver of lymph node metastasis. Cancer Cell Int. 2021, 21, 339. [Google Scholar] [CrossRef] [PubMed]
- Xu, S.; Chaudhary, O.; Rodríguez-Morales, P.; Sun, X.; Chen, D.; Zappasodi, R.; Xu, Z.; Pinto, A.F.M.; Williams, A.; Schulze, I.; et al. Uptake of oxidized lipids by the scavenger receptor CD36 promotes lipid peroxidation and dysfunction in CD8+ T cells in tumors. Immunity 2021, 54, 1561–1577.e7. [Google Scholar] [CrossRef] [PubMed]
- Wang, H.; Franco, F.; Tsui, Y.C.; Xie, X.; Trefny, M.P.; Zappasodi, R.; Mohmood, S.R.; Fernandez-Garcia, J.; Tsai, C.H.; Schulze, I.; et al. CD36-mediated metabolic adaptation supports regulatory T cell survival and function in tumors. Nat. Immunol. 2020, 21, 298–308. [Google Scholar] [CrossRef] [PubMed]
- Park, Y.M.; Febbraio, M.; Silverstein, R.L. CD36 modulates migration of mouse and human macrophages in response to oxidized LDL and may contribute to macrophage trapping in the arterial intima. J. Clin. Investig. 2009, 119, 136–145. [Google Scholar] [CrossRef] [PubMed]
- Nicholson, A.C.; Frieda, S.; Pearce, A.; Silverstein, R.L. Oxidized LDL Binds to CD36 on Human Monocyte-Derived Macrophages and Transfected Cell Lines. Arterioscler. Thromb. Vasc. Biol. 1995, 15, 269–275. [Google Scholar] [CrossRef] [PubMed]
- Karunakaran, U.; Elumalai, S.; Moon, J.S.; Won, K.C. CD36 Signal Transduction in Metabolic Diseases: Novel Insights and Therapeutic Targeting. Cells 2021, 10, 1833. [Google Scholar] [CrossRef]
- Maus, R.L.G.; Jakub, J.W.; Hieken, T.J.; Nevala, W.K.; Christensen, T.A.; Sutor, S.L.; Flotte, T.J.; Markovic, S.N. Identification of novel, immune-mediating extracellular vesicles in human lymphatic effluent draining primary cutaneous melanoma. Oncoimmunology 2019, 8, e1667742. [Google Scholar] [CrossRef]
- French, K.C.; Antonyak, M.A.; Cerione, R.A. Extracellular vesicle docking at the cellular port: Extracellular vesicle binding and uptake. Semin. Cell Dev. Biol. 2017, 67, 48–55. [Google Scholar] [CrossRef]
- Haidari, S.; Tröltzsch, M.; Knösel, T.; Liokatis, P.; Kasintsova, A.; Eberl, M.; Ortner, F.; Otto, S.; Fegg, F.; Boskov, M.; et al. Fatty Acid Receptor CD36 Functions as a Surrogate Parameter for Lymph Node Metastasis in Oral Squamous Cell Carcinoma. Cancers 2021, 13, 4125. [Google Scholar] [CrossRef] [PubMed]
- Enciu, A.M.; Radu, E.; Popescu, I.D.; Hinescu, M.E.; Ceafalan, L.C. Targeting CD36 as Biomarker for Metastasis Prognostic: How Far from Translation into Clinical Practice? Biomed. Res. Int. 2018, 2018, 7801202. [Google Scholar] [CrossRef]
- Huang, W.; Febbraio, M.; Silverstein, R.L. CD9 Tetraspanin Interacts with CD36 on the Surface of Macrophages: A Possible Regulatory Influence on Uptake of Oxidized Low Density Lipoprotein. PLoS ONE 2011, 6, e29092. [Google Scholar] [CrossRef]
- Yang, P.; Qin, H.; Li, Y.; Xiao, A.; Zheng, E.; Zeng, H.; Su, C.; Luo, X.; Lu, Q.; Liao, M.; et al. CD36-mediated metabolic crosstalk between tumor cells and macrophages affects liver metastasis. Nat. Commun. 2022, 13, 5782. [Google Scholar] [CrossRef]
- Chen, Y.; Yang, M.; Huang, W.; Chen, W.; Zhao, Y.; Schulte, M.L.; Volberding, P.; Gerbec, Z.; Zimmermann, M.T.; Zeighami, A.; et al. Mitochondrial Metabolic Reprogramming by CD36 Signaling Drives Macrophage Inflammatory Responses. Circ. Res. 2019, 125, 1087–1102. [Google Scholar] [CrossRef]
- Morrissey, S.M.; Zhang, F.; Ding, C.; Montoya-Durango, D.E.; Hu, X.; Yang, C.; Wang, Z.; Yuan, F.; Fox, M.; Zhang, H.-g.; et al. Tumor-derived exosomes drive immunosuppressive macrophages in a pre-metastatic niche through glycolytic dominant metabolic reprogramming. Cell Metab. 2021, 33, 2040–2058.e10. [Google Scholar] [CrossRef]
- Maus, R.L.G.; Jakub, J.W.; Nevala, W.K.; Christensen, T.A.; Noble-Orcutt, K.; Sachs, Z.; Hieken, T.J.; Markovic, S.N. Human Melanoma-Derived Extracellular Vesicles Regulate Dendritic Cell Maturation. Front. Immunol. 2017, 8, 358. [Google Scholar] [CrossRef]
- de Rond, L.; van der Pol, E.; Hau, C.M.; Varga, Z.; Sturk, A.; van Leeuwen, T.G.; Nieuwland, R.; Coumans, F.A.W. Comparison of Generic Fluorescent Markers for Detection of Extracellular Vesicles by Flow Cytometry. Clin. Chem. 2018, 64, 680–689. [Google Scholar] [CrossRef] [PubMed]
- van der Pol, E.; de Rond, L.; Coumans, F.A.W.; Gool, E.L.; Böing, A.N.; Sturk, A.; Nieuwland, R.; van Leeuwen, T.G. Absolute sizing and label-free identification of extracellular vesicles by flow cytometry. Nanomedicine 2018, 14, 801–810. [Google Scholar] [CrossRef] [PubMed]
- Goldman, M.J.; Craft, B.; Hastie, M.; Repečka, K.; McDade, F.; Kamath, A.; Banerjee, A.; Luo, Y.; Rogers, D.; Brooks, A.N.; et al. Visualizing and interpreting cancer genomics data via the Xena platform. Nat. Biotechnol. 2020, 38, 675–678. [Google Scholar] [CrossRef]
- Li, T.; Fu, J.; Zeng, Z.; Cohen, D.; Li, J.; Chen, Q.; Li, B.; Liu, X.S. TIMER2.0 for analysis of tumor-infiltrating immune cells. Nucleic Acids Res. 2020, 48, W509–W514. [Google Scholar] [CrossRef] [PubMed]
- Maus, R.L.G.; Leontovich, A.A.; Moore, R.M.; Fogarty, Z.; Guo, R.; Davidson, T.M.; Tekin, B.; Atherton, C.; Schimke, J.M.; Dicke, B.A.; et al. Quantitative spatial evaluation of tumor-immune interactions in the immunotherapy setting of metastatic melanoma lymph nodes. Front. Immunol. 2022, 13, 1024039. [Google Scholar] [CrossRef] [PubMed]
- Kondo, A.; Ma, S.; Lee, M.Y.Y.; Ortiz, V.; Traum, D.; Schug, J.; Wilkins, B.; Terry, N.A.; Lee, H.; Kaestner, K.H. Highly Multiplexed Image Analysis of Intestinal Tissue Sections in Patients with Inflammatory Bowel Disease. Gastroenterology 2021, 161, 1940–1952. [Google Scholar] [CrossRef] [PubMed]
- Benjamini, Y.; Hochberg, Y. Controlling the False Discovery Rate—A Practical and Powerful Approach to Multiple Testing. J. R. Stat. Soc. B 1995, 57, 289–300. [Google Scholar] [CrossRef]
- Rinderknecht, M.; Detmar, M. Tumor lymphangiogenesis and melanoma metastasis. J. Cell. Physiol. 2008, 216, 347–354. [Google Scholar] [CrossRef] [PubMed]
- Hood, J.L. Melanoma exosome induction of endothelial cell GM-CSF in pre-metastatic lymph nodes may result in different M1 and M2 macrophage mediated angiogenic processes. Med. Hypotheses 2016, 94, 118–122. [Google Scholar] [CrossRef] [PubMed]
- Huang, F.; Cai, F.; Dahabieh, M.S.; Gunawardena, K.; Talebi, A.; Dehairs, J.; El-Turk, F.; Park, J.Y.; Li, M.; Goncalves, C.; et al. Peroxisome disruption alters lipid metabolism and potentiates antitumor response with MAPK-targeted therapy in melanoma. J. Clin. Investig. 2023, 133, e166644. [Google Scholar] [CrossRef]
- Chen, M.; Pych, E.; Corpron, C.; Harmon, C.M. Regulation of CD36 expression in human melanoma cells. Adv. Exp. Med. Biol. 2002, 507, 337–342. [Google Scholar] [CrossRef]
- Ruan, C.; Meng, Y.; Song, H. CD36: An emerging therapeutic target for cancer and its molecular mechanisms. J. Cancer Res. Clin. Oncol. 2022, 148, 1551–1558. [Google Scholar] [CrossRef]
- Hao, J.-W.; Wang, J.; Guo, H.; Zhao, Y.-Y.; Sun, H.-H.; Li, Y.-F.; Lai, X.-Y.; Zhao, N.; Wang, X.; Xie, C.; et al. CD36 facilitates fatty acid uptake by dynamic palmitoylation-regulated endocytosis. Nat. Commun. 2020, 11, 4765. [Google Scholar] [CrossRef]
- Zhang, M.; Hu, S.; Liu, L.; Dang, P.; Liu, Y.; Sun, Z.; Qiao, B.; Wang, C. Engineered exosomes from different sources for cancer-targeted therapy. Signal Transduct. Target. Ther. 2023, 8, 124. [Google Scholar] [CrossRef] [PubMed]
- Filin, I.Y.; Mayasin, Y.P.; Kharisova, C.B.; Gorodilova, A.V.; Chulpanova, D.S.; Kitaeva, K.V.; Rizvanov, A.A.; Solovyeva, V.V. T-Lymphocytes Activated by Dendritic Cells Loaded by Tumor-Derived Vesicles Decrease Viability of Melanoma Cells In Vitro. Curr. Issues Mol. Biol. 2023, 45, 7827–7841. [Google Scholar] [CrossRef] [PubMed]
- Filin, I.Y.; Mayasin, Y.P.; Kharisova, C.B.; Gorodilova, A.V.; Kitaeva, K.V.; Chulpanova, D.S.; Solovyeva, V.V.; Rizvanov, A.A. Cell Immunotherapy against Melanoma: Clinical Trials Review. Int. J. Mol. Sci. 2023, 24, 2413. [Google Scholar] [CrossRef] [PubMed]





| Comparison | Cell Type | Odds Ratio | 95% CI for OR | p-Value | FDR-Adjusted p-Value |
|---|---|---|---|---|---|
| Melanoma SLN (−) vs. Control LN | CD3 | 0.33 | (0.13, 0.8) | 0.0148 | 0.1153 |
| CD4 | 0.24 | (0.07, 0.74) | 0.0134 | 0.1153 | |
| CD8 | 0.19 | (0.04, 0.84) | 0.0292 | 0.1576 | |
| CD14 | 0.33 | (0.11, 0.99) | 0.0489 | 0.1732 | |
| CD11C | 0.35 | (0.1, 1.25) | 0.1046 | 0.2239 | |
| PDL1 | 0.17 | (0.03, 0.89) | 0.0364 | 0.1576 | |
| FOXP3 | 0.74 | (0.28, 1.98) | 0.5493 | 0.7651 | |
| CD209 | 0.27 | (0.05, 1.6) | 0.149 | 0.2767 | |
| CD36 | 1.62 | (1.11, 2.34) | 0.0114 | 0.1153 | |
| FASN | 1.16 | (0.34, 3.91) | 0.8141 | 0.9071 | |
| CD11B | 0.98 | (0.5, 1.91) | 0.9529 | 0.978 | |
| CD163 | 0.44 | (0.18, 1.08) | 0.0728 | 0.2027 | |
| CD68 | 0.2 | (0.03, 1.11) | 0.0655 | 0.1966 |
Disclaimer/Publisher’s Note: The statements, opinions and data contained in all publications are solely those of the individual author(s) and contributor(s) and not of MDPI and/or the editor(s). MDPI and/or the editor(s) disclaim responsibility for any injury to people or property resulting from any ideas, methods, instructions or products referred to in the content. |
© 2024 by the authors. Licensee MDPI, Basel, Switzerland. This article is an open access article distributed under the terms and conditions of the Creative Commons Attribution (CC BY) license (https://creativecommons.org/licenses/by/4.0/).
Share and Cite
Suman, S.; Nevala, W.K.; Leontovich, A.A.; Ward, C.; Jakub, J.W.; Kim, Y.; Geng, L.; Stueven, N.A.; Atherton, C.L.; Moore, R.M.; et al. Melanoma-Derived Extracellular Vesicles Induce CD36-Mediated Pre-Metastatic Niche. Biomolecules 2024, 14, 837. https://doi.org/10.3390/biom14070837
Suman S, Nevala WK, Leontovich AA, Ward C, Jakub JW, Kim Y, Geng L, Stueven NA, Atherton CL, Moore RM, et al. Melanoma-Derived Extracellular Vesicles Induce CD36-Mediated Pre-Metastatic Niche. Biomolecules. 2024; 14(7):837. https://doi.org/10.3390/biom14070837
Chicago/Turabian StyleSuman, Shankar, Wendy K. Nevala, Alexey A. Leontovich, Caitlin Ward, James W. Jakub, Yohan Kim, Liyi Geng, Noah A. Stueven, Chathu L. Atherton, Raymond M. Moore, and et al. 2024. "Melanoma-Derived Extracellular Vesicles Induce CD36-Mediated Pre-Metastatic Niche" Biomolecules 14, no. 7: 837. https://doi.org/10.3390/biom14070837
APA StyleSuman, S., Nevala, W. K., Leontovich, A. A., Ward, C., Jakub, J. W., Kim, Y., Geng, L., Stueven, N. A., Atherton, C. L., Moore, R. M., Schimke, J. M., Lucien-Matteoni, F., McLaughlin, S. A., & Markovic, S. N. (2024). Melanoma-Derived Extracellular Vesicles Induce CD36-Mediated Pre-Metastatic Niche. Biomolecules, 14(7), 837. https://doi.org/10.3390/biom14070837

