Mitochondrial Dysfunction in Advanced Maternal Aged Cumulus Cells: A Possible Link to ATP Synthase Impairment?
Abstract
1. Introduction
2. Materials and Methods
2.1. Ethical Statement and Participants
2.2. IVF Procedure and Sample Collection
2.3. Isolation of hCCs
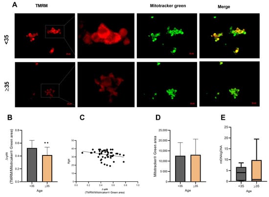
2.4. Detection of ∆ψm and Mitochondrial Mass
2.5. mtDNA Content Detection
2.6. Bioenergetic Profile of hCCs
2.7. Western Blot Analysis of OXPHOS Complexes
2.8. Cellular ATP Levels
2.9. ROS Detection
2.10. Statistically Analysis
3. Results
3.1. Population Characterization
3.2. Mitochondrial Activity in hCCs Is Affected by Aging
3.3. Mitochondrial Content Does Not Change in Aged hCCs
3.4. Aerobic Respiratory Capacity and OXPHOS Complexes in hCCs Are Affected by Ageing
4. Discussion
5. Conclusions
Supplementary Materials
Author Contributions
Funding
Institutional Review Board Statement
Informed Consent Statement
Data Availability Statement
Acknowledgments
Conflicts of Interest
References
- Li, H.; Nawsherwan; Fan, C.; Mubarik, S.; Nabi, G.; Ping, Y.X. The trend in delayed childbearing and its potential consequences on pregnancy outcomes: A single center 9-years retrospective cohort study in Hubei, China. BMC Pregnancy Childbirth 2022, 22, 514. [Google Scholar] [CrossRef] [PubMed]
- Steiner, A.Z.; Jukic, A.M. Impact of female age and nulligravidity on fecundity in an older reproductive age cohort. Fertil. Steril. 2016, 105, 1584–1588.e1581. [Google Scholar] [CrossRef] [PubMed]
- Esencan, E.; Beroukhim, G.; Seifer, D.B. Age-related changes in Folliculogenesis and potential modifiers to improve fertility outcomes—A narrative review. Reprod. Biol. Endocrinol. 2022, 20, 156. [Google Scholar] [CrossRef] [PubMed]
- Van der Reest, J.; Nardini Cecchino, G.; Haigis, M.C.; Kordowitzki, P. Mitochondria: Their relevance during oocyte ageing. Ageing Res. Rev. 2021, 70, 101378. [Google Scholar] [CrossRef] [PubMed]
- Von Mengden, L.; De Bastiani, M.A.; Grun, L.K.; Barbé-Tuana, F.; Adriaenssens, T.; Smitz, J.; Arruda, L.S.; Link, C.A.; Klamt, F. Bioinformatic Analysis of Human Cumulus Cells to Unravel Cellular’s Processes that Could Be Used to Establish Oocyte Quality Biomarkers with Clinical Application. Reprod. Sci. 2023, 30, 642–655. [Google Scholar] [CrossRef] [PubMed]
- Zhou, T.-P.; Zhang, D.; Cai, L.-B.; Xu, Y.-X.; Shao, L.; Liu, K.-L.; Liu, J.-Y.; Cui, Y.-G.; Wang, L.; Chian, R.-C. Expression of Target Genes in Cumulus Cells Derived from Human Oocytes with and without Blastocyst Formation. Reprod. Dev. Med. 2019, 3, 84–88. [Google Scholar] [CrossRef]
- Lemseffer, Y.; Terret, M.E.; Campillo, C.; Labrune, E. Methods for Assessing Oocyte Quality: A Review of Literature. Biomedicines 2022, 10, 2184. [Google Scholar] [CrossRef]
- Tan, T.C.Y.; Dunning, K.R. Non-invasive assessment of oocyte developmental competence. Reprod. Fertil. Dev. 2022, 35, 39–50. [Google Scholar] [CrossRef]
- Liu, Y.; Han, M.; Li, X.; Wang, H.; Ma, M.; Zhang, S.; Guo, Y.; Wang, S.; Wang, Y.; Duan, N.; et al. Age-related changes in the mitochondria of human mural granulosa cells. Hum. Reprod. 2017, 32, 2465–2473. [Google Scholar] [CrossRef]
- Wang, Q.; Sun, Q.Y. Evaluation of oocyte quality: Morphological, cellular and molecular predictors. Reprod. Fertil. Dev. 2007, 19, 1–12. [Google Scholar] [CrossRef]
- Sirait, B.; Wiweko, B.; Jusuf, A.A.; Iftitah, D.; Muharam, R. Oocyte Competence Biomarkers Associated with Oocyte Maturation: A Review. Front. Cell Dev. Biol. 2021, 9, 710292. [Google Scholar] [CrossRef] [PubMed]
- Wyse, B.A.; Fuchs Weizman, N.; Kadish, S.; Balakier, H.; Sangaralingam, M.; Librach, C.L. Transcriptomics of cumulus cells—A window into oocyte maturation in humans. J. Ovarian Res. 2020, 13, 93. [Google Scholar] [CrossRef] [PubMed]
- Eppig, J.J. Oocyte control of ovarian follicular development and function in mammals. Reproduction 2001, 122, 829–838. [Google Scholar] [CrossRef] [PubMed]
- Gilchrist, R.B.; Lane, M.; Thompson, J.G. Oocyte-secreted factors: Regulators of cumulus cell function and oocyte quality. Hum. Reprod. Update 2008, 14, 159–177. [Google Scholar] [CrossRef]
- Matzuk, M.M.; Burns, K.H.; Viveiros, M.M.; Eppig, J.J. Intercellular communication in the mammalian ovary: Oocytes carry the conversation. Science 2002, 296, 2178–2180. [Google Scholar] [CrossRef] [PubMed]
- Imanaka, S.; Shigetomi, H.; Kobayashi, H. Reprogramming of glucose metabolism of cumulus cells and oocytes and its therapeutic significance. Reprod. Sci. 2022, 29, 653–667. [Google Scholar] [CrossRef]
- Alberico, H.C.; Woods, D.C. Role of Granulosa Cells in the Aging Ovarian Landscape: A Focus on Mitochondrial and Metabolic Function. Front. Physiol. 2021, 12, 800739. [Google Scholar] [CrossRef]
- May-Panloup, P.; Boucret, L.; Chao de la Barca, J.M.; Desquiret-Dumas, V.; Ferré-L’Hotellier, V.; Morinière, C.; Descamps, P.; Procaccio, V.; Reynier, P. Ovarian ageing: The role of mitochondria in oocytes and follicles. Hum. Reprod. Update 2016, 22, 725–743. [Google Scholar] [CrossRef]
- Jiang, Z.; Shi, C.; Han, H.; Wang, Y.; Liang, R.; Chen, X.; Shen, H. Mitochondria-related changes and metabolic dysfunction in low prognosis patients under the POSEIDON classification. Hum. Reprod. 2021, 36, 2904–2915. [Google Scholar] [CrossRef]
- Ferreira, A.F.; Machado-Simões, J.; Soares, M.; Sousa, A.P.; Ramalho-Santos, J.; Almeida-Santos, T. Spatiotemporal dynamics of SIRT 1, 2 and 3 during in vitro maturation of bovine oocytes. Theriogenology 2022, 186, 60–69. [Google Scholar] [CrossRef]
- Soares, M.; Sousa, A.P.; Fernandes, R.; Ferreira, A.F.; Almeida-Santos, T.; Ramalho-Santos, J. Aging-related mitochondrial alterations in bovine oocytes. Theriogenology 2020, 157, 218–225. [Google Scholar] [CrossRef] [PubMed]
- Sreerangaraja Urs, D.B.; Wu, W.H.; Komrskova, K.; Postlerova, P.; Lin, Y.F.; Tzeng, C.R.; Kao, S.H. Mitochondrial Function in Modulating Human Granulosa Cell Steroidogenesis and Female Fertility. Int. J. Mol. Sci. 2020, 21, 3592. [Google Scholar] [CrossRef] [PubMed]
- Tatone, C.; Heizenrieder, T.; Di Emidio, G.; Treffon, P.; Amicarelli, F.; Seidel, T.; Eichenlaub-Ritter, U. Evidence that carbonyl stress by methylglyoxal exposure induces DNA damage and spindle aberrations, affects mitochondrial integrity in mammalian oocytes and contributes to oocyte ageing. Hum. Reprod. 2011, 26, 1843–1859. [Google Scholar] [CrossRef] [PubMed]
- Ogino, M.; Tsubamoto, H.; Sakata, K.; Oohama, N.; Hayakawa, H.; Kojima, T.; Shigeta, M.; Shibahara, H. Mitochondrial DNA copy number in cumulus cells is a strong predictor of obtaining good-quality embryos after IVF. J. Assist. Reprod. Genet. 2016, 33, 367–371. [Google Scholar] [CrossRef]
- Ahmed, T.A.; Ahmed, S.M.; El-Gammal, Z.; Shouman, S.; Ahmed, A.; Mansour, R.; El-Badri, N. Oocyte Aging: The Role of Cellular and Environmental Factors and Impact on Female Fertility. Adv. Exp. Med. Biol. 2020, 1247, 109–123. [Google Scholar] [CrossRef] [PubMed]
- Boitrelle, F.; Shah, R.; Saleh, R.; Henkel, R.; Kandil, H.; Chung, E.; Vogiatzi, P.; Zini, A.; Arafa, M.; Agarwal, A. The Sixth Edition of the WHO Manual for Human Semen Analysis: A Critical Review and SWOT Analysis. Life 2021, 11, 1368. [Google Scholar] [CrossRef] [PubMed]
- ESHRE Special Interest Group of Embryology and Alpha Scientists in Reproductive Medicine. The Vienna consensus: Report of an expert meeting on the development of art laboratory performance indicators. Hum. Reprod. Open 2017, 2017, hox011. [Google Scholar] [CrossRef]
- Yang, S.C.; Yu, E.J.; Park, J.K.; Kim, T.H.; Eum, J.H.; Paek, S.K.; Hwang, J.Y.; Lyu, S.W.; Kim, J.Y.; Lee, W.S.; et al. The Ratio of Mitochondrial DNA to Genomic DNA Copy Number in Cumulus Cell May Serve as a Biomarker of Embryo Quality in IVF Cycles. Reprod. Sci. 2021, 28, 2495–2502. [Google Scholar] [CrossRef]
- Muller, B.; Lewis, N.; Adeniyi, T.; Leese, H.J.; Brison, D.R.; Sturmey, R.G. Application of extracellular flux analysis for determining mitochondrial function in mammalian oocytes and early embryos. Sci. Rep. 2019, 9, 16778. [Google Scholar] [CrossRef]
- Gu, X.; Ma, Y.; Liu, Y.; Wan, Q. Measurement of mitochondrial respiration in adherent cells by Seahorse XF96 Cell Mito Stress Test. STAR Protoc. 2021, 2, 100245. [Google Scholar] [CrossRef]
- Cai, Y.; Song, W.; Li, J.; Jing, Y.; Liang, C.; Zhang, L.; Zhang, X.; Zhang, W.; Liu, B.; An, Y.; et al. The landscape of aging. Sci. China Life Sci. 2022, 65, 2354–2454. [Google Scholar] [CrossRef] [PubMed]
- Duncan, F.E.; Gerton, J.L. Mammalian oogenesis and female reproductive aging. Aging 2018, 10, 162–163. [Google Scholar] [CrossRef] [PubMed]
- Babayev, E.; Duncan, F.E. Age-associated changes in cumulus cells and follicular fluid: The local oocyte microenvironment as a determinant of gamete quality. Biol. Reprod. 2022, 106, 351–365. [Google Scholar] [CrossRef] [PubMed]
- Vitale, S.G.; Rossetti, P.; Corrado, F.; Rapisarda, A.M.; La Vignera, S.; Condorelli, R.A.; Valenti, G.; Sapia, F.; Laganà, A.S.; Buscema, M. How to Achieve High-Quality Oocytes? The Key Role of Myo-Inositol and Melatonin. Int. J. Endocrinol. 2016, 2016, 4987436. [Google Scholar] [CrossRef] [PubMed]
- Ng, E.H.; Ho, P.C. Ageing and ART: A waste of time and money? Best Pr. Res. Clin. Obs. Gynaecol. 2007, 21, 5–20. [Google Scholar] [CrossRef] [PubMed]
- Lourenço, B.; Sousa, A.P.; Almeida-Santos, T.; Ramalho-Santos, J. Relation of cumulus cell status with single oocyte maturity, fertilization capability and patient age. J. Reprod. Infertil. 2014, 15, 15–21. [Google Scholar] [PubMed]
- Tesarik, J.; Mendoza-Tesarik, R. Mitochondria in Human Fertility and Infertility. Int. J. Mol. Sci. 2023, 24, 8950. [Google Scholar] [CrossRef] [PubMed]
- Chiang, J.L.; Shukla, P.; Pagidas, K.; Ahmed, N.S.; Karri, S.; Gunn, D.D.; Hurd, W.W.; Singh, K.K. Mitochondria in Ovarian Aging and Reproductive Longevity. Ageing Res. Rev. 2020, 63, 101168. [Google Scholar] [CrossRef]
- López-Otín, C.; Blasco, M.A.; Partridge, L.; Serrano, M.; Kroemer, G. The hallmarks of aging. Cell 2013, 153, 1194–1217. [Google Scholar] [CrossRef]
- Daum, B.; Walter, A.; Horst, A.; Osiewacz, H.D.; Kühlbrandt, W. Age-dependent dissociation of ATP synthase dimers and loss of inner-membrane cristae in mitochondria. Proc. Natl. Acad. Sci. USA 2013, 110, 15301–15306. [Google Scholar] [CrossRef]
- Lu, X.; Liu, Y.; Xu, J.; Cao, X.; Zhang, D.; Liu, M.; Liu, S.; Dong, X.; Shi, H. Mitochondrial dysfunction in cumulus cells is related to decreased reproductive capacity in advanced-age women. Fertil. Steril. 2022, 118, 393–404. [Google Scholar] [CrossRef] [PubMed]
- Vazquez-Levin, M.H. Cumulus cells mitochondrial dysfunction in advanced-age women. Fertil. Steril. 2022, 118, 405–406. [Google Scholar] [CrossRef] [PubMed]
- Richani, D.; Poljak, A.; Wang, B.; Mahbub, S.B.; Biazik, J.; Campbell, J.M.; Habibalahi, A.; Stocker, W.A.; Marinova, M.B.; Nixon, B.; et al. Oocyte and cumulus cell cooperativity and metabolic plasticity under the direction of oocyte paracrine factors. bioRxiv 2022. [Google Scholar] [CrossRef] [PubMed]
- Krisher, R.L.; Prather, R.S. A role for the Warburg effect in preimplantation embryo development: Metabolic modification to support rapid cell proliferation. Mol. Reprod. Dev. 2012, 79, 311–320. [Google Scholar] [CrossRef] [PubMed]
- Sharpley, M.S.; Chi, F.; Hoeve, J.T.; Banerjee, U. Metabolic plasticity drives development during mammalian embryogenesis. Dev. Cell 2021, 56, 2329–2347.e2326. [Google Scholar] [CrossRef] [PubMed]
- González-Fernández, R.; Hernández, J.; Martín-Vasallo, P.; Puopolo, M.; Palumbo, A.; Ávila, J. Expression Levels of the Oxidative Stress Response Gene ALDH3A2 in Granulosa-Lutein Cells Are Related to Female Age and Infertility Diagnosis. Reprod. Sci. 2016, 23, 604–609. [Google Scholar] [CrossRef] [PubMed]
- Babayev, E.; Wang, T.; Szigeti-Buck, K.; Lowther, K.; Taylor, H.S.; Horvath, T.; Seli, E. Reproductive aging is associated with changes in oocyte mitochondrial dynamics, function, and mtDNA quantity. Maturitas 2016, 93, 121–130. [Google Scholar] [CrossRef]






| Characteristics | Young Group | Advanced-Maternal Age Group | p-Value | * |
|---|---|---|---|---|
| Number of patients | 140 | 126 | ||
| Age (y) | 29.74 ±4.12 | 37.11 ± 1.55 | <0.0001 | *** |
| BMI (Kg/m2) | 23.73 ± 4.24 | 24.44 ± 4.02 | 0.162 | NS |
| Social Habits (n/%) | ||||
| Smoking | 17 (13.71%) | 17 (13.49%) | 0.85 | NS |
| Alcohol | 2 (1.60%) | 1 (0.79%) | 0.62 | NS |
| Duration of infertility (Y) | 4.84 ± 1.96 | 4.98 ± 2.31 | 0.80 | NS |
| Primary/secondary infertility | 97.96/2.04 | 77.24/22.76 | 0.0001 | *** |
| Infertility Cause (n/%) | ||||
| Male factors | 48 (34.29%) | 49 (38.89%) | 0.447 | NS |
| Fallopian tube factors | 25 (17.86%) | 45 (34.13%) | 0.003 | ** |
| Idiopathic | 4 (2.86%) | 5 (3.97%) | 0.739 | NS |
| Ovarian factor | 29 (20.71%) | 26 (20.63%) | >0.999 | NS |
| No infertility cause | 27 (19.29%) | 4 (3.17%) | <0.0001 | *** |
| Antral follicle count (AFC) | 16.64 ± 9.10 | 12.35 ± 7.03 | 0.0002 | *** |
| Basal serum AMH (ng/mL) | 4.29 ± 3.22 | 3.09 ± 2.56 | 0.001 | *** |
| OPU egg number | 14.29 ± 8.70 | 9.35 ± 5.53 | <0.0001 | *** |
| (137) | (127) | |||
| MII oocyte number | 8.84 ± 5.70 | 6.24 ± 4.18 | 0.0003 | *** |
| (127) | (126) | |||
| Fertilized oocytes | 5.09 ± 3.75 | 3.57 ± 2.80 | 0.0027 | ** |
| (101) | (122) | |||
| Embryos D3 | 3.93 ± 3.26 | 2.86 ± 2.47 | 0.0103 | * |
| (101) | (122) | |||
| Blastocysts | 3.98 ± 3.30 | 2.88 ± 2.49 | 0.013 | * |
| (101) | (122) | |||
| CP (n/%) | 20 (36.36%) | 20 (33.90%) | 0.85 | NS |
Disclaimer/Publisher’s Note: The statements, opinions and data contained in all publications are solely those of the individual author(s) and contributor(s) and not of MDPI and/or the editor(s). MDPI and/or the editor(s) disclaim responsibility for any injury to people or property resulting from any ideas, methods, instructions or products referred to in the content. |
© 2024 by the authors. Licensee MDPI, Basel, Switzerland. This article is an open access article distributed under the terms and conditions of the Creative Commons Attribution (CC BY) license (https://creativecommons.org/licenses/by/4.0/).
Share and Cite
Almeida-Reis, S.; Carvalho, A.; Dias, C.; Brito, R.; Silva, R.; Almeida-Santos, T.; Ramalho-Santos, J.; Sousa, A.P. Mitochondrial Dysfunction in Advanced Maternal Aged Cumulus Cells: A Possible Link to ATP Synthase Impairment? Biomolecules 2024, 14, 281. https://doi.org/10.3390/biom14030281
Almeida-Reis S, Carvalho A, Dias C, Brito R, Silva R, Almeida-Santos T, Ramalho-Santos J, Sousa AP. Mitochondrial Dysfunction in Advanced Maternal Aged Cumulus Cells: A Possible Link to ATP Synthase Impairment? Biomolecules. 2024; 14(3):281. https://doi.org/10.3390/biom14030281
Chicago/Turabian StyleAlmeida-Reis, Sandra, Alexandra Carvalho, Conceição Dias, Raquel Brito, Rita Silva, Teresa Almeida-Santos, João Ramalho-Santos, and Ana Paula Sousa. 2024. "Mitochondrial Dysfunction in Advanced Maternal Aged Cumulus Cells: A Possible Link to ATP Synthase Impairment?" Biomolecules 14, no. 3: 281. https://doi.org/10.3390/biom14030281
APA StyleAlmeida-Reis, S., Carvalho, A., Dias, C., Brito, R., Silva, R., Almeida-Santos, T., Ramalho-Santos, J., & Sousa, A. P. (2024). Mitochondrial Dysfunction in Advanced Maternal Aged Cumulus Cells: A Possible Link to ATP Synthase Impairment? Biomolecules, 14(3), 281. https://doi.org/10.3390/biom14030281

