Direct On-Chip Diagnostics of Streptococcus bovis/Streptococcus equinus Complex in Bovine Mastitis Using Bioinformatics-Driven Portable qPCR
Abstract
1. Introduction
2. Materials and Methods
2.1. Reference Strain Collection and DNA Extraction
2.2. Bioinformatic Analysis for Genetic Marker Identification
2.3. Primer Design for On-Site Detection
2.4. Development of Portable Quantitative PCR (qPCR)
2.5. Specificity and Sensitivity Testing of the Developed Portable qPCR Method
2.6. SBSEC Isolation and Identification
2.7. Whole-Genome Sequencing (WGS) for the Identification of Discrepant Isolates
2.8. Evaluation of On-Site Applicability
3. Results and Discussion
3.1. Comprehensive Analysis of SBSEC Genomes
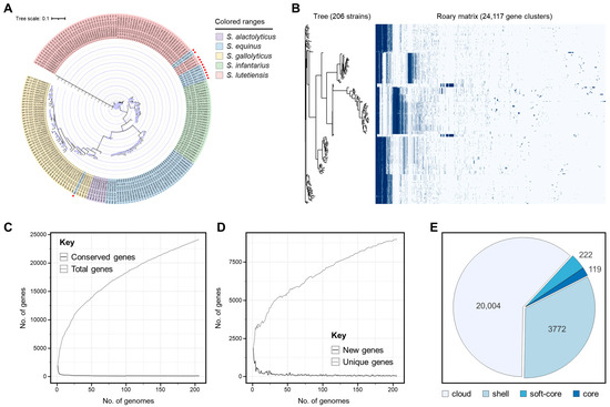
3.2. Pangenome Analysis of 206 SBSEC Genomes
3.3. Identification of Genetic Markers
3.4. Specificity Testing
3.5. Sensitivity Testing
3.6. Validation and Comparative Analysis of Portable qPCR for Accurate Diagnostics
3.7. On-Site Applicability
4. Conclusions
Supplementary Materials
Author Contributions
Funding
Institutional Review Board Statement
Informed Consent Statement
Data Availability Statement
Conflicts of Interest
References
- Miyata, S.; Fan, L.; Kambe, J.; Qasimi, M.I.; Takemoto, S.; Ito, M.; Li, C.; Yamamoto, Y.; Nagaoka, K. Influence of repeated mastitis on the milk production and metabolic status in the subsequent lactation period of dairy cattle. Heliyon 2024, 10, e29789. [Google Scholar] [CrossRef]
- Kim, H.; Park, T.; Kwon, I.; Seo, J. Specific inhibition of Streptococcus bovis by endolysin LyJH307 supplementation shifts the rumen microbiota and metabolic pathways related to carbohydrate metabolism. J. Anim. Sci. Biotechnol. 2021, 12, 93. [Google Scholar] [CrossRef] [PubMed]
- Park, S.Y.; Muhammad, N.; Kim, S.G.; Kwon, H.; Seo, S.; Kim, J.H. Streptococcus ruminicola sp. nov., new species of the Streptococcus bovis/Streptococcus equinus complex (SBSEC) isolated from the rumen of Korean domestic ruminants. Arch. Microbiol. 2022, 204, 636. [Google Scholar] [CrossRef] [PubMed]
- Jans, C.; Boleij, A. The road to infection: Host-microbe interactions defining the pathogenicity of Streptococcus bovis/Streptococcus equinus complex members. Front. Microbiol. 2018, 9, 603. [Google Scholar] [CrossRef]
- Chessa, L.; Daga, E.; Dupré, I.; Paba, A.; Fozzi, M.C.; Dedola, D.G.; Comunian, R. Biodiversity and safety: Cohabitation experimentation in undefined starter cultures for traditional dairy products. Fermentation 2024, 10, 29. [Google Scholar] [CrossRef]
- Ashraf, A.; Imran, M.; Yaqub, T.; Tayyab, M.; Shehzad, W.; Thomson, P.C. A novel multiplex PCR assay for simultaneous detection of nine clinically significant bacterial pathogens associated with bovine mastitis. Mol. Cell. Probes 2017, 33, 57–64. [Google Scholar] [CrossRef]
- Tommasoni, C.; Fiore, E.; Lisuzzo, A.; Gianesella, M. Mastitis in dairy cattle: On-farm diagnostics and future perspectives. Animals 2023, 13, 2538. [Google Scholar] [CrossRef] [PubMed]
- Zhang, J.; Jiang, Y.; Xia, X.; Wu, J.; Almeida, R.; Eda, S.; Qi, H. An on-site, highly specific immunosensor for Escherichia coli detection in field milk samples from mastitis-affected dairy cattle. Biosens. Bioelectron. 2020, 165, 112366. [Google Scholar] [CrossRef]
- Fitzpatrick, K.J.; Rohlf, H.J.; Phillips, G.; Macaulay, R.B.; Anderson, W.; Price, R.; Wood, C.; James, A.; Langhorne, C.; te Brake, B.; et al. Point-of-need mastitis pathogen biosensing in bovine milk: From academic sample preparation novelty to industry prototype field testing. Talanta 2024, 277, 126424. [Google Scholar] [CrossRef] [PubMed]
- Pompilio, A.; Di Bonaventura, G.; Gherardi, G. An overview on Streptococcus bovis/Streptococcus equinus complex isolates: Identification to the species/subspecies level and antibiotic resistance. Int. J. Mol. Sci. 2019, 20, 480. [Google Scholar] [CrossRef] [PubMed]
- Rather, M.A.; Agarwal, D.; Bhat, T.A.; Khan, I.A.; Zafar, I.; Kumar, S.; Amin, A.; Sundaray, J.K.; Qadri, T. Bioinformatics approaches and big data analytics opportunities in improving fisheries and aquaculture. Int. J. Biol. Macromol. 2023, 233, 123549. [Google Scholar] [CrossRef] [PubMed]
- Kim, E.; Yang, S.M.; Kim, H.Y. Rapid detection of Salmonella enterica subsp. enterica serovar Thompson by real-time fluorescence loop-mediated isothermal amplification (LAMP) and colorimetric LAMP combined without DNA extraction in the field. Lebensm.-Wiss. Technol. 2023, 182, 114850. [Google Scholar] [CrossRef]
- Li, F.; Ye, Q.; Chen, M.; Zhou, B.; Xiang, X.; Wang, C.; Shang, Y.; Zhang, J.; Pang, R.; Wang, J.; et al. Mining of novel target genes through pan-genome analysis for multiplex PCR differentiation of the major Listeria monocytogenes serotypes. Int. J. Food Microbiol. 2021, 339, 109026. [Google Scholar] [CrossRef] [PubMed]
- Yoon, S.H.; Ha, S.M.; Lim, J.; Kwon, S.; Chun, J. A large-scale evaluation of algorithms to calculate average nucleotide identity. Antonie van Leeuwenhoek Int. J. Gen. Mol. Microbiol. 2017, 110, 1281–1286. [Google Scholar] [CrossRef] [PubMed]
- Rodriguez-R, L.M.; Conrad, R.E.; Viver, T.; Feistel, D.J.; Lindner, B.G.; Venter, S.N.; Orellana, L.H.; Amann, R.; Rossello-Mora, R.; Konstantinidis, K.T. An ANI gap within bacterial species that advances the definitionsdefinitionsof intra-species units. MBio 2024, 15, e0269623. [Google Scholar] [CrossRef]
- Kim, E.; Kim, D.S.; Yang, S.M.; Kim, H.Y. The accurate identification and quantification of six Enterococcus species using quantitative polymerase chain reaction based novel DNA markers. Lebensm.-Wiss. Technol. 2022, 166, 113769. [Google Scholar] [CrossRef]
- Bagheri, H.; Severin, A.J.; Rajan, H. Detecting and correcting misclassified sequences in the large-scale public databases. Bioinformatics 2020, 36, 4699–4705. [Google Scholar] [CrossRef] [PubMed]
- Udaondo, Z.; Molina, L.; Segura, A.; Duque, E.; Ramos, J.L. Analysis of the core genome and pangenome of Pseudomonas putida. Environ. Microbiol. 2016, 18, 3268–3283. [Google Scholar] [CrossRef] [PubMed]
- Juhas, M.; Van Der Meer, J.R.; Gaillard, M.; Harding, R.M.; Hood, D.W.; Crook, D.W. Genomic islands: Tools of bacterial horizontal gene transfer and evolution. FEMS Microbiol. Rev. 2009, 33, 376–393. [Google Scholar] [CrossRef]
- Steinberg, A.P.; Lin, M.; Kussell, E. Core genes can have higher recombination rates than accessory genes within global microbial populations. eLife 2022, 11, e78533. [Google Scholar] [CrossRef]
- Miallau, L.; Alphey, M.S.; Kemp, L.E.; Leonard, G.A.; McSweeney, S.M.; Hecht, S.; Bacher, A.; Eisenreich, W.; Rohdich, F.; Hunter, W.N. Biosynthesis of isoprenoids: Crystal structure of 4-diphosphocytidyl-2C-methyl-D-erythritol kinase. Proc. Natl. Acad. Sci. USA 2003, 100, 9173–9178. [Google Scholar] [CrossRef]
- Dash, A.; Modak, R. Protein acetyltransferases mediate bacterial adaptation to a diverse environment. J. Bacteriol. 2021, 203, 10–1128. [Google Scholar] [CrossRef] [PubMed]
- Aoki, M.M.; Kisiala, A.B.; Farrow, S.C.; Brunetti, C.R.; Huber, R.J.; Emery, R.J.N. Biochemical characterization of a unique cytokinin and nucleotide phosphoribohydrolase Lonely Guy protein from Dictyostelium discoideum. Biochem. Biophys. Rep. 2024, 39, 101756. [Google Scholar] [CrossRef]
- Conesa, A.; Dieser, S.; Barberis, C.; Bonetto, C.; Lasagno, M.; Vay, C.; Odierno, L.; Porporatto, C.; Raspanti, C. Differentiation of non-aureus staphylococci species isolated from bovine mastitis by PCR-RFLP of groEL and gap genes in comparison to MALDI-TOF mass spectrometry. Microb. Pathog. 2020, 149, 104489. [Google Scholar] [CrossRef]
- Diana, L.; Traglia, G.; Diana, V.; Calvinho, L.; Laporta, J.; Iriarte, A.; Puentes, R. Duplex droplet digital PCR detection of Streptococcus uberis and Streptococcus dysgalactiae, major etiological agents of bovine mastitis. Front. Anim. Sci. 2023, 4, 1336816. [Google Scholar] [CrossRef]
- Victory Scientific. Operating Manual for Model UF-150 GENECHECKER® Ultra-Fast Real-Time PCR system. Available online: https://victoryscientific.com (accessed on 6 December 2024).
- Baek, C.; Li, Y.G.; Yoo, H.J.; Cui, W.Y.; Kang, J.T.; Son, J.; Min, J. Simple and portable on-site system for nucleic acid-based detection of Clostridium difficile in stool samples using two columns containing microbeads and loop-mediated isothermal amplification. Anal. Bioanal. Chem. 2022, 414, 613–621. [Google Scholar] [CrossRef] [PubMed]
- Wen, Y.; Tan, Y.; Zhao, L.; Lv, X.; Lin, L.; Liang, D.; Wang, L. Rapid on-site detection of viable Escherichia coli O157: H7 in lettuce using immunomagnetic separation combined with PMAxx-LAMP and nucleic acid lateral flow strip. Microchem. J. 2022, 178, 107348. [Google Scholar] [CrossRef]
- Werinder, A.; Aspán, A.; Söderlund, R.; Backhans, A.; Sjölund, M.; Guss, B.; Jacobson, M. Whole-genome sequencing evaluation of MALDI-TOF MS as a species identification tool for Streptococcus suis. J. Clin. Microbiol. 2021, 59, 10–1128. [Google Scholar] [CrossRef] [PubMed]
- Akiki, M.; Azar, M.H.; Hallit, S.; Maalouly, R.; Fahed, E.; Younes, P.; Slim, J.; Hallit, R. Concomitant Listeria monocytogenes and Streptococcus equinus brain abscess in an immunocompetent individual: A case report. J. Med. Case Rep. 2024, 18, 390. [Google Scholar] [CrossRef]
- Keerty, D.; Yacoub, A.T.; Nguyen, T.-C.; Haynes, E.; Greene, J. First case of infective endocarditis with Streptococcus equinus in an immunocompetent patient in North America: A case report and review of literature. Cureus 2021, 13, e19473. [Google Scholar] [CrossRef]
- Laiño, J.E.; Levit, R.; de Moreno de LeBlanc, A.; Savoy de Giori, G.; LeBlanc, J.G. Characterization of folate production and probiotic potential of Streptococcus gallolyticus subsp. macedonicus CRL415. Food Microbiol. 2019, 79, 20–26. [Google Scholar] [CrossRef] [PubMed]
- Kahya Demirbilek, S.; Yıldız, M.; Akkoç, A.; Mutlu, A.M.; Ardıçlı, Ö.; Aner, H. Comparison of bacteriological culture method and multiplex real-time PCR for detection of mastitis. Res. Vet. Sci. 2024, 172, 105237. [Google Scholar] [CrossRef] [PubMed]
- Neculai-Valeanu, A.S.; Ariton, A.M. Udder health monitoring for prevention of bovine mastitis and improvement of milk quality. Bioengineering 2022, 9, 608. [Google Scholar] [CrossRef] [PubMed]
- Algharib, S.A.; Dawood, A.S.; Huang, L.; Guo, A.; Zhao, G.; Zhou, K.; Li, C.; Liu, J.; Gao, X.; Luo, W.; et al. Basic concepts, recent advances, and future perspectives in the diagnosis of bovine mastitis. J. Vet. Sci. 2024, 25, e18. [Google Scholar] [CrossRef] [PubMed]
- Hill, D.; O’Connor, P.M.; Altermann, E.; Day, L.; Hill, C.; Stanton, C.; Ross, R.P. Extensive bacteriocin gene shuffling in the Streptococcus bovis/Streptococcus equinus complex reveals gallocin D with activity against vancomycin resistant enterococci. Sci. Rep. 2020, 10, 13431. [Google Scholar] [CrossRef] [PubMed]






| Submitted Organisms (Accession No.) | Original Taxa (ANI) | Proposed Taxa (ANI) | 
|---|---|---|
| S. equinus (GCF 900101445.1) | S. equinus (86.35%) | S. ruminicola (94.38%) | 
| S. equinus (GCF 016906125.1) | S. equinus (87.08%) | S. ruminicola (95.66%) | 
| S. equinus (GCF 024732405.1) | S. equinus (86.58%) | S. ruminicola (95.98%) | 
| S. equinus (GCF 900106895.1) | S. equinus (86.50%) | S. ruminicola (95.89%) | 
| S. equinus (GCF 900101715.1) | S. equinus (86.43%) | S. ruminicola (95.93%) | 
| S. equinus (GCF 900112385.1) | S. equinus (86.65%) | S. ruminicola (95.48%) | 
| S. equinus (GCF 900114525.1) | S. equinus (86.90%) | S. ruminicola (95.62%) | 
| S. equinus (GCF 000747205.1) | S. equinus (86.92%) | S. ruminicola (95.60%) | 
| S. lutetiensis (GCF 905237035.1) | S. lutetiensis (94.11%) | S. ruminicola (94.57%) | 
| S. lutetiensis (GCF 905237015.1) | S. lutetiensis (93.78%) | S. ruminicola (94.50%) | 
| S. lutetiensis (GCF 905236995.1) | S. lutetiensis (93.78%) | S. ruminicola (94.50%) | 
| S. equinus (GCF 900104225.1) | S. equinus (86.13%) | S. vicugnae (94.15%) | 
| Species | Primer | Sequence (5′-3′) | Size (bp) | 
|---|---|---|---|
| S. alactolyticus | ala-F | TTG GCA TCT CCA CTC GAA CC | 205 | 
| ala-R | TCG GCT CCA CAA CTG AGC AT | ||
| S. equinus | equi-F | GGT GGT GAG GTG TAT GGT GTT | 108 | 
| equi-R | ACG CTT ACG CTC ATC CAT GT | ||
| S. gallolyticus | gallo-F | GGT GTG CCA ATG TCG CTT GA | 146 | 
| gallo-R | ACC GCC ATA CGT TGT AGT GTC G | ||
| S. lutetiensis | lut-F | TCT CAC GTT GCT AAA GAA AAC CA | 148 | 
| lut-R | AAA CCA CTC TTA CAT GAC CGG C | 
| Strain | Source | MALDI-TOF (Score) 1 | Portable PCR | WGS (ANI %) 2 | 
|---|---|---|---|---|
| S1 | Raw milk | S. gallolyticus (2.72) | S. gallolyticus | NA | 
| S2 | Raw milk | S. gallolyticus (2.23) | S. gallolyticus | NA | 
| S3 | Raw milk | S. gallolyticus (2.25) | S. gallolyticus | NA | 
| S4 | Raw milk | S. gallolyticus (2.06) | S. gallolyticus | NA | 
| S5 | Raw milk | S. gallolyticus (2.09) | S. gallolyticus | NA | 
| S6 | Raw milk | S. lutetiensis (2.10) | S. lutetiensis | NA | 
| S7 | Raw milk | S. lutetiensis (2.07) | S. gallolyticus | S. gallolyticus (96.5%) | 
| S8 | Raw milk | S. lutetiensis (2.00) | S. lutetiensis | NA | 
| S9 | Raw milk | S. infantarius (2.09) | S. lutetiensis | S. lutetiensis (99.2%) | 
| S10 | Raw milk | S. infantarius (2.25) | S. lutetiensis | S. lutetiensis (99.4%) | 
| S11 | Raw milk | S. equinus (2.25) | S. equinus | NA | 
| S12 | Raw milk | S. equinus (2.08) | S. equinus | NA | 
| S13 | Raw milk | S. equinus (2.24) | S. equinus | NA | 
| S14 | Raw milk | S. gallolyticus (1.97) | S. gallolyticus | NA | 
| S15 | Raw milk | S. gallolyticus (2.20) | S. gallolyticus | NA | 
| S16 | Raw milk | S. gallolyticus (2.19) | S. gallolyticus | NA | 
| S17 | Raw milk | S. gallolyticus (2.20) | S. gallolyticus | NA | 
| S18 | Raw milk | S. gallolyticus (2.25) | S. gallolyticus | NA | 
| S19 | Raw milk | S. gallolyticus (2.18) | S. gallolyticus | NA | 
| S20 | Raw milk | S. gallolyticus (2.22) | S. gallolyticus | NA | 
| S21 | Raw milk | S. gallolyticus (2.33) | S. gallolyticus | NA | 
| S22 | Raw milk | S. gallolyticus (2.25) | S. gallolyticus | NA | 
| S23 | Raw milk | S. gallolyticus (2.27) | S. gallolyticus | NA | 
| S24 | Raw milk | S. gallolyticus (2.33) | S. gallolyticus | NA | 
| S25 | Raw milk | S. gallolyticus (2.30) | S. gallolyticus | NA | 
| S26 | Raw milk | S. gallolyticus (2.32) | S. gallolyticus | NA | 
| S27 | Raw milk | S. gallolyticus (2.28) | S. gallolyticus | NA | 
| S28 | Raw milk | S. gallolyticus (2.21) | S. gallolyticus | NA | 
| Source | Sampling Location | Amplification of Portable qPCR (Direct Buffer/Kit) 1,2 | |||
|---|---|---|---|---|---|
| SA | SE | SG | SL | ||
| Raw milk | Farm A, South Korea | −/− | −/− | +/+ | −/− | 
| Raw milk | Farm A, South Korea | −/− | −/− | −/− | −/− | 
| Raw milk | Farm A, South Korea | −/− | +/+ | −/− | +/+ | 
| Raw milk | Farm A, South Korea | −/− | +/+ | −/− | −/− | 
| Raw milk | Farm A, South Korea | −/− | +/+ | −/− | +/+ | 
| Raw milk | Farm B, South Korea | −/− | +/+ | −/− | −/− | 
| Raw milk | Farm B, South Korea | −/− | +/+ | −/− | −/− | 
| Raw milk | Farm B, South Korea | −/− | −/− | −/− | −/− | 
| Raw milk | Farm B, South Korea | −/− | −/− | −/− | −/− | 
| Raw milk | Farm B, South Korea | −/− | +/+ | −/− | −/− | 
| Raw milk | Farm C, South Korea | −/− | −/− | −/− | −/− | 
| Raw milk | Farm C, South Korea | −/− | −/− | −/− | −/− | 
| Raw milk | Farm C, South Korea | −/− | +/+ | −/− | −/− | 
| Raw milk | Farm C, South Korea | −/− | +/+ | −/− | −/− | 
| Raw milk | Farm C, South Korea | −/− | +/+ | −/− | −/− | 
| Raw milk | Farm D, South Korea | −/− | +/+ | +/+ | −/− | 
| Raw milk | Farm D, South Korea | −/− | +/+ | −/− | −/− | 
| Raw milk | Farm D, South Korea | −/− | +/+ | −/− | −/− | 
| Raw milk | Farm D, South Korea | −/− | +/+ | −/− | −/− | 
| Raw milk | Farm D, South Korea | −/− | +/+ | −/− | −/− | 
| Raw milk | Farm E, South Korea | −/− | −/− | −/− | −/− | 
| Raw milk | Farm E, South Korea | −/− | −/− | −/− | −/− | 
| Raw milk | Farm E, South Korea | −/− | +/+ | −/− | −/− | 
| Raw milk | Farm E, South Korea | −/− | −/− | −/− | −/− | 
| Raw milk | Farm F, South Korea | −/− | −/− | −/− | −/− | 
| Raw milk | Farm F, South Korea | −/− | −/− | −/− | −/− | 
| Raw milk | Farm F, South Korea | −/− | −/− | −/− | −/− | 
| Raw milk | Farm G, South Korea | −/− | −/− | −/− | −/− | 
| Raw milk | Farm G, South Korea | −/− | −/− | −/− | −/− | 
| Raw milk | Farm G, South Korea | −/− | −/− | −/− | −/− | 
| Raw milk | Farm H, South Korea | −/− | −/− | −/− | −/− | 
| Raw milk | Farm H, South Korea | −/− | −/− | −/− | −/− | 
| Raw milk | Farm H, South Korea | −/− | −/− | −/− | −/− | 
| Cow’s udder | Farm A, South Korea | −/− | +/+ | +/+ | +/+ | 
| Cow’s udder | Farm A, South Korea | −/− | +/+ | +/+ | −/− | 
| Cow’s udder | Farm A, South Korea | −/− | +/+ | +/+ | −/− | 
| Cow’s udder | Farm A, South Korea | −/− | +/+ | +/+ | −/− | 
| Cow’s udder | Farm A, South Korea | −/− | +/+ | +/+ | +/+ | 
| Cow’s udder | Farm B, South Korea | −/− | +/+ | +/+ | +/+ | 
| Cow’s udder | Farm B, South Korea | −/− | +/+ | −/− | +/+ | 
| Cow’s udder | Farm B, South Korea | −/− | +/+ | −/− | −/− | 
| Cow’s udder | Farm B, South Korea | −/− | −/− | +/+ | −/− | 
| Cow’s udder | Farm B, South Korea | −/− | +/+ | +/+ | −/− | 
| Cow’s udder | Farm C, South Korea | −/− | +/+ | +/+ | −/− | 
| Cow’s udder | Farm C, South Korea | −/− | +/+ | −/− | −/− | 
| Cow’s udder | Farm C, South Korea | −/− | +/+ | +/+ | −/− | 
| Cow’s udder | Farm C, South Korea | −/− | +/+ | +/+ | −/− | 
| Cow’s udder | Farm C, South Korea | −/− | +/+ | +/+ | −/− | 
| Cow’s udder | Farm D, South Korea | −/− | +/+ | +/+ | −/− | 
| Cow’s udder | Farm D, South Korea | −/− | −/− | −/− | −/− | 
| Cow’s udder | Farm D, South Korea | −/− | −/− | −/− | −/− | 
| Cow’s udder | Farm D, South Korea | −/− | −/− | −/− | +/+ | 
| Cow’s udder | Farm D, South Korea | −/− | −/− | −/− | −/− | 
| Water trough | Farm A, South Korea | −/− | −/− | +/+ | −/− | 
| Water trough | Farm A, South Korea | −/− | −/− | −/− | −/− | 
| Water trough | Farm B, South Korea | −/− | −/− | −/− | −/− | 
| Water trough | Farm C, South Korea | −/− | −/− | −/− | −/− | 
| Water trough | Farm D, South Korea | −/− | −/− | −/− | −/− | 
| Water trough | Farm D, South Korea | −/− | −/− | −/− | −/− | 
| Cow’s nasal | Farm A, South Korea | −/− | −/− | −/− | −/− | 
| Feed trough | Farm A, South Korea | −/− | −/− | −/− | −/− | 
| Feed trough | Farm B, South Korea | −/− | +/+ | −/− | −/− | 
| Feed trough | Farm C, South Korea | −/− | −/− | −/− | −/− | 
| Powdered milk | India | −/− | −/− | −/− | −/− | 
| Powdered milk | India | −/− | −/− | +/+ | −/− | 
| Powdered milk | India | −/− | −/− | −/− | −/− | 
| Dairy product | South Korea | −/− | −/− | −/− | −/− | 
| Dairy product | South Korea | −/− | −/− | −/− | −/− | 
| Dairy product | South Korea | +/+ | −/− | −/− | −/− | 
| Dairy product | South Korea | −/− | −/− | +/+ | −/− | 
| Dairy product | South Korea | −/− | −/− | −/− | −/− | 
| Dairy product | South Korea | −/− | −/− | −/− | −/− | 
| Dairy product | South Korea | −/− | −/− | −/− | −/− | 
| Dairy product | South Korea | −/− | −/− | −/− | −/− | 
| Dairy product | South Korea | −/− | −/− | −/− | −/− | 
| Dairy product | South Korea | −/− | −/− | −/− | −/− | 
| Dairy product | South Korea | −/− | −/− | −/− | −/− | 
| Dairy product | South Korea | −/− | −/− | −/− | −/− | 
| Dairy product | South Korea | −/− | −/− | −/− | −/− | 
| Dairy product | South Korea | −/− | −/− | −/− | −/− | 
| Dairy product | South Korea | −/− | −/− | −/− | −/− | 
| Dairy product | South Korea | −/− | −/− | −/− | −/− | 
| Dairy product | South Korea | −/− | −/− | −/− | −/− | 
| Dairy product | South Korea | −/− | −/− | −/− | −/− | 
| Dairy product | South Korea | −/− | −/− | −/− | −/− | 
| Dairy product | South Korea | −/− | −/− | −/− | −/− | 
| Cheese | Italy | +/+ | −/− | −/− | −/− | 
| Cheese | Greece | −/− | −/− | +/+ | −/− | 
| Cheese | Greece | −/− | −/− | +/+ | −/− | 
| Cheese | Italy | −/− | −/− | −/− | −/− | 
| Cheese | Italy | −/− | −/− | +/+ | −/− | 
| Cheese | Italy | −/− | −/− | +/+ | +/+ | 
| Cheese | Italy | −/− | −/− | −/− | −/− | 
| Cheese | Italy | −/− | −/− | −/− | −/− | 
| Cheese | South Korea | −/− | −/− | −/− | −/− | 
| Cheese | South Korea | −/− | −/− | +/+ | −/− | 
| Cheese | Spain | −/− | −/− | +/+ | −/− | 
| Cheese | France | −/− | +/+ | −/− | −/− | 
| Cheese | Italy | −/− | −/− | −/− | +/+ | 
| Cheese | Italy | −/− | +/+ | +/+ | −/− | 
| Disclaimer/Publisher’s Note: The statements, opinions and data contained in all publications are solely those of the individual author(s) and contributor(s) and not of MDPI and/or the editor(s). MDPI and/or the editor(s) disclaim responsibility for any injury to people or property resulting from any ideas, methods, instructions or products referred to in the content. | 
© 2024 by the authors. Licensee MDPI, Basel, Switzerland. This article is an open access article distributed under the terms and conditions of the Creative Commons Attribution (CC BY) license (https://creativecommons.org/licenses/by/4.0/).
Share and Cite
Kim, J.; Kim, E.; Yang, S.-M.; Park, S.H.; Kim, H.-Y. Direct On-Chip Diagnostics of Streptococcus bovis/Streptococcus equinus Complex in Bovine Mastitis Using Bioinformatics-Driven Portable qPCR. Biomolecules 2024, 14, 1624. https://doi.org/10.3390/biom14121624
Kim J, Kim E, Yang S-M, Park SH, Kim H-Y. Direct On-Chip Diagnostics of Streptococcus bovis/Streptococcus equinus Complex in Bovine Mastitis Using Bioinformatics-Driven Portable qPCR. Biomolecules. 2024; 14(12):1624. https://doi.org/10.3390/biom14121624
Chicago/Turabian StyleKim, Jaewook, Eiseul Kim, Seung-Min Yang, Si Hong Park, and Hae-Yeong Kim. 2024. "Direct On-Chip Diagnostics of Streptococcus bovis/Streptococcus equinus Complex in Bovine Mastitis Using Bioinformatics-Driven Portable qPCR" Biomolecules 14, no. 12: 1624. https://doi.org/10.3390/biom14121624
APA StyleKim, J., Kim, E., Yang, S.-M., Park, S. H., & Kim, H.-Y. (2024). Direct On-Chip Diagnostics of Streptococcus bovis/Streptococcus equinus Complex in Bovine Mastitis Using Bioinformatics-Driven Portable qPCR. Biomolecules, 14(12), 1624. https://doi.org/10.3390/biom14121624
 
        



 
       