Low-Dose Chidamide Treatment Displays Sex-Specific Differences in the 3xTg-AD Mouse
Abstract
:1. Introduction
2. Materials and Methods
2.1. HDAC Inhibitor Assay
2.2. Animals
2.3. Treatment
2.4. Behavior
2.5. Glucose and Insulin Tolerance Testing
2.6. Tissue Collection
2.7. ELISA
2.8. RNA Analysis
2.9. Statistics
3. Results
3.1. Inhibitory Effects of Chidamide on Class I HDAC Activity
3.2. Behavioral Assessment of 3xTg-AD Mice after Chidamide Treatment
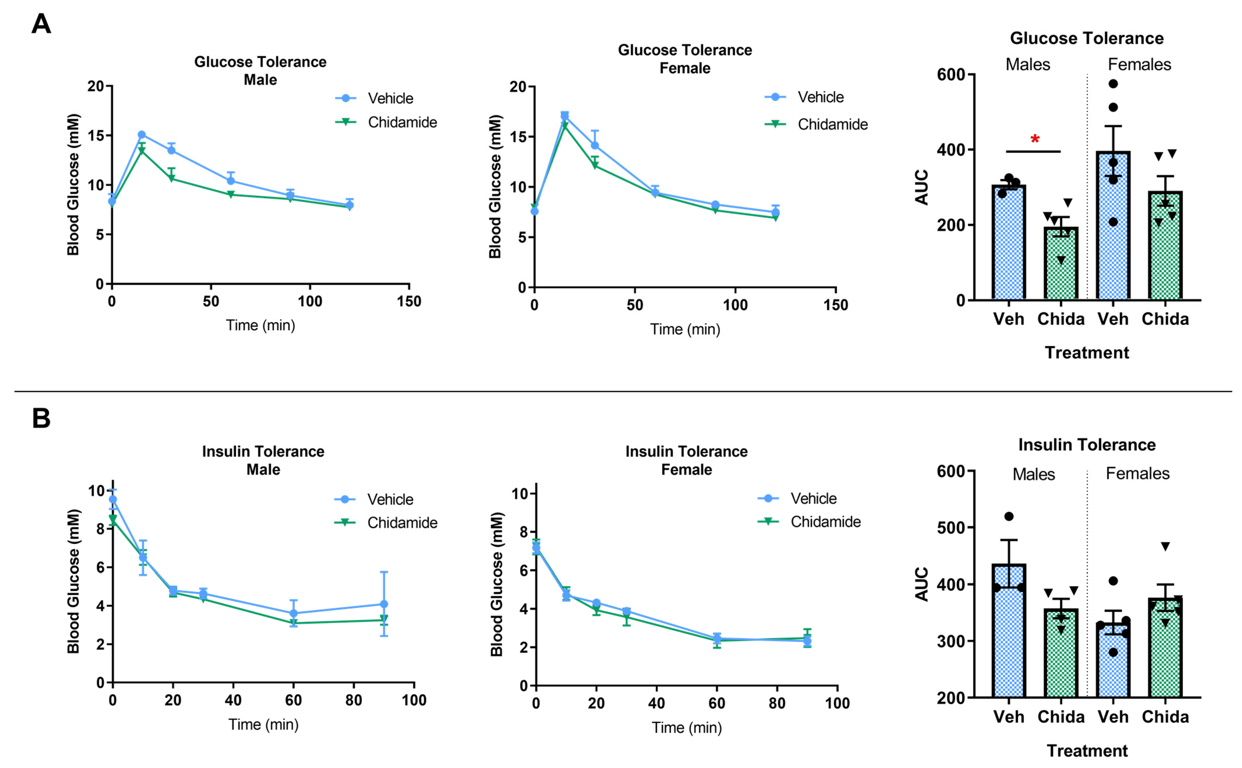
3.3. Chidamide-Treated Males Show Improved Glucose Tolerance
3.4. AD-like Pathology Displays Sex-, Brain Region-, and Treatment-Specific Differences
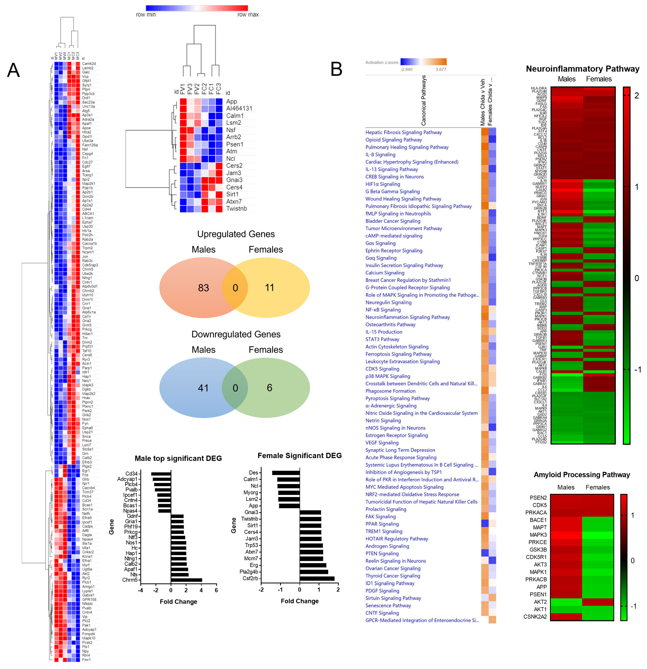
3.5. Chidamide Treatment Affected Gene Expression More in Male Brains
4. Discussion
Supplementary Materials
Author Contributions
Funding
Institutional Review Board Statement
Informed Consent Statement
Data Availability Statement
Conflicts of Interest
References
- Volmar, C.-H.; Wahlestedt, C. Histone Deacetylases (HDACs) and Brain Function. Neuroepigenetics 2015, 1, 20–27. [Google Scholar] [CrossRef]
- Peixoto, L.; Abel, T. The Role of Histone Acetylation in Memory Formation and Cognitive Impairments. Neuropsychopharmacology 2013, 38, 62–76. [Google Scholar] [CrossRef]
- Mastroeni, D.; Grover, A.; Delvaux, E.; Whiteside, C.; Coleman, P.D.; Rogers, J. Epigenetic Mechanisms in Alzheimer’s Disease. Neurobiol. Aging 2011, 32, 1161–1180. [Google Scholar] [CrossRef]
- German Center for Neurodegenerative Diseases (DZNE). Multicenter, Open-Label Phase Ib Dose-Escalation and Dose-Confirmational Study for the Tolerability and Safety of N-Hydroxy-N’-Phenyl-Octanediamide (Vorinostat) in Patients With Mild Alzheimer’s Disease; ClinicalTrials.gov: Bethesda, MD, USA, 2019. [Google Scholar]
- Amylyx Pharmaceuticals Inc. Phase II Study to Assess the Safety, Tolerability, and Target Engagement of AMX0035, a Fixed Combination of Sodium Phenylbutyrate and Tauroursodeoxycholic Acid for the Treatment of Alzheimer’s Disease; ClinicalTrials.gov: Bethesda, MD, USA, 2021. [Google Scholar]
- Fisher, D.W.; Bennett, D.A.; Dong, H. Sexual Dimorphism in Predisposition to Alzheimer’s Disease. Neurobiol. Aging 2018, 70, 308–324. [Google Scholar] [CrossRef] [PubMed]
- Barnes, L.L.; Wilson, R.S.; Bienias, J.L.; Schneider, J.A.; Evans, D.A.; Bennett, D.A. Sex Differences in the Clinical Manifestations of Alzheimer Disease Pathology. Arch. Gen. Psychiatry 2005, 62, 685–691. [Google Scholar] [CrossRef] [PubMed]
- Ferretti, M.T.; Martinkova, J.; Biskup, E.; Benke, T.; Gialdini, G.; Nedelska, Z.; Rauen, K.; Mantua, V.; Religa, D.; Hort, J.; et al. Sex and Gender Differences in Alzheimer’s Disease: Current Challenges and Implications for Clinical Practice. Eur. J. Neurol. 2020, 27, 928–943. [Google Scholar] [CrossRef] [PubMed]
- Claxton, A.; Baker, L.D.; Wilkinson, C.W.; Trittschuh, E.H.; Chapmana, D.; Watson, G.S.; Cholerton, B.; Plymate, S.R.; Arbuckle, M.; Craft, S. Sex and ApoE Genotype Differences in Treatment Response to Two Doses of Intranasal Insulin in Adults with Mild Cognitive Impairment or Alzheimer’s Disease. J. Alzheimer’s Dis. 2013, 35, 789–797. [Google Scholar] [CrossRef] [PubMed]
- Scacchi, R.; Gambina, G.; Broggio, E.; Corbo, R.M. Sex and ESR1 Genotype May Influence the Response to Treatment with Donepezil and Rivastigmine in Patients with Alzheimer’s Disease. Int. J. Geriatr. Psychiatry 2014, 29, 610–615. [Google Scholar] [CrossRef] [PubMed]
- Lu, T.; Mar, J.C. Investigating Transcriptome-Wide Sex Dimorphism by Multi-Level Analysis of Single-Cell RNA Sequencing Data in Ten Mouse Cell Types. Biol. Sex Differ. 2020, 11, 61. [Google Scholar] [CrossRef] [PubMed]
- Qureshi, I.A.; Mehler, M.F. Genetic and Epigenetic Underpinnings of Sex Differences in the Brain and in Neurological and Psychiatric Disease Susceptibility. Prog. Brain Res. 2010, 186, 77–95. [Google Scholar] [CrossRef] [PubMed]
- Abel, T.; Zukin, R.S. Epigenetic Targets of HDAC Inhibition in Neurodegenerative and Psychiatric Disorders. Curr. Opin. Pharmacol. 2008, 8, 57–64. [Google Scholar] [CrossRef]
- Ning, Z.-Q.; Li, Z.-B.; Newman, M.J.; Shan, S.; Wang, X.-H.; Pan, D.-S.; Zhang, J.; Dong, M.; Du, X.; Lu, X.-P. Chidamide (CS055/HBI-8000): A New Histone Deacetylase Inhibitor of the Benzamide Class with Antitumor Activity and the Ability to Enhance Immune Cell-Mediated Tumor Cell Cytotoxicity. Cancer Chemother. Pharmacol. 2012, 69, 901–909. [Google Scholar] [CrossRef] [PubMed]
- Yang, H.; Li, C.; Chen, Z.; Mou, H.; Gu, L. Determination of Chidamide in Rat Plasma and Cerebrospinal Fluid. Regul. Toxicol. Pharmacol. 2018, 98, 24–30. [Google Scholar] [CrossRef]
- Zhao, H.; Ma, Y.; Li, D.; Sun, T.; Li, L.; Li, P.; Liu, X.; Zhou, H.; Hou, Y.; Liu, Y.; et al. Low-Dose Chidamide Restores Immune Tolerance in ITP in Mice and Humans. Blood 2019, 133, 730–742. [Google Scholar] [CrossRef] [PubMed]
- Subramanian, S.; Bates, S.E.; Wright, J.J.; Espinoza-Delgado, I.; Piekarz, R.L. Clinical Toxicities of Histone Deacetylase Inhibitors. Pharmaceuticals 2010, 3, 2751–2767. [Google Scholar] [CrossRef]
- Oddo, S.; Caccamo, A.; Kitazawa, M.; Tseng, B.P.; LaFerla, F.M. Amyloid Deposition Precedes Tangle Formation in a Triple Transgenic Model of Alzheimer’s Disease. Neurobiol. Aging 2003, 24, 1063–1070. [Google Scholar] [CrossRef]
- Dennison, J.L.; Volmar, C.-H.; Modarresi, F.; Ke, D.; Wang, J.; Gravel, E.; Hammond-Vignini, S.; Li, Z.; Timmons, J.A.; Lohse, I.; et al. JOTROL, a Novel Formulation of Resveratrol, Shows Beneficial Effects in the 3xTg-AD Mouse Model. J. Alzheimer’s Dis. 2022, 86, 173–190. [Google Scholar] [CrossRef]
- Bailey, K.R.; Crawley, J.N. Anxiety-Related Behaviors in Mice. In Methods of Behavior Analysis in Neuroscience; CRC Press/Taylor & Francis: Boca Raton, FL, USA, 2009. [Google Scholar]
- Tucker, L.B.; McCabe, J.T. Behavior of Male and Female C57BL/6J Mice Is More Consistent with Repeated Trials in the Elevated Zero Maze than in the Elevated Plus Maze. Front. Behav. Neurosci. 2017, 11, 13. [Google Scholar] [CrossRef]
- Leger, M.; Quiedeville, A.; Bouet, V.; Haelewyn, B.; Boulouard, M.; Schumann-Bard, P.; Freret, T. Object Recognition Test in Mice. Nat. Protoc. 2013, 8, 2531–2537. [Google Scholar] [CrossRef]
- Gawel, K.; Gibula, E.; Marszalek-Grabska, M.; Filarowska, J.; Kotlinska, J.H. Assessment of Spatial Learning and Memory in the Barnes Maze Task in Rodents—Methodological Consideration. Naunyn-Schmiedeberg’s Arch. Pharmacol. 2019, 392, 1–18. [Google Scholar] [CrossRef] [PubMed]
- Jing, E.; Sundararajan, P.; Majumdar, I.D.; Hazarika, S.; Fowler, S.; Szeto, A.; Gesta, S.; Mendez, A.J.; Vishnudas, V.K.; Sarangarajan, R.; et al. Hsp90β Knockdown in DIO Mice Reverses Insulin Resistance and Improves Glucose Tolerance. Nutr. Metab. 2018, 15, 11. [Google Scholar] [CrossRef]
- Singh, A.; Chang, T.-Y.; Kaur, N.; Hsu, K.-C.; Yen, Y.; Lin, T.E.; Lai, M.-J.; Lee, S.-B.; Liou, J.-P. CAP Rigidification of MS-275 and Chidamide Leads to Enhanced Antiproliferative Effects Mediated through HDAC1, 2 and Tubulin Polymerization Inhibition. Eur. J. Med. Chem. 2021, 215, 113169. [Google Scholar] [CrossRef] [PubMed]
- Moradei, O.M.; Mallais, T.C.; Frechette, S.; Paquin, I.; Tessier, P.E.; Leit, S.M.; Fournel, M.; Bonfils, C.; Trachy-Bourget, M.-C.; Liu, J.; et al. Novel Aminophenyl Benzamide-Type Histone Deacetylase Inhibitors with Enhanced Potency and Selectivity. J. Med. Chem. 2007, 50, 5543–5546. [Google Scholar] [CrossRef]
- Blaser, R.; Heyser, C. Spontaneous Object Recognition: A Promising Approach to the Comparative Study of Memory. Front. Behav. Neurosci. 2015, 9, 183. [Google Scholar] [CrossRef] [PubMed]
- Vandal, M.; White, P.J.; Chevrier, G.; Tremblay, C.; St.-Amour, I.; Planel, E.; Marette, A.; Calon, F. Age-Dependent Impairment of Glucose Tolerance in the 3xTg-AD Mouse Model of Alzheimer’s Disease. FASEB J. 2015, 29, 4273–4284. [Google Scholar] [CrossRef] [PubMed]
- Kennard, M.R.; Nandi, M.; Chapple, S.; King, A.J.F. The Glucose Tolerance Test in Mice: Sex, Drugs and Protocol. Diabetes Obes. Metab. 2022, 24, 2241–2252. [Google Scholar] [CrossRef] [PubMed]
- Volmar, C.-H.; Salah-Uddin, H.; Janczura, K.J.; Halley, P.; Lambert, G.; Wodrich, A.; Manoah, S.; Patel, N.H.; Sartor, G.C.; Mehta, N.; et al. M344 Promotes Nonamyloidogenic Amyloid Precursor Protein Processing While Normalizing Alzheimer’s Disease Genes and Improving Memory. Proc. Natl. Acad. Sci. USA 2017, 114, E9135–E9144. [Google Scholar] [CrossRef]
- Guan, J.-S.; Haggarty, S.J.; Giacometti, E.; Dannenberg, J.-H.; Joseph, N.; Gao, J.; Nieland, T.J.F.; Zhou, Y.; Wang, X.; Mazitschek, R.; et al. HDAC2 Negatively Regulates Memory Formation and Synaptic Plasticity. Nature 2009, 459, 55–60. [Google Scholar] [CrossRef]
- McQuown, S.C.; Barrett, R.M.; Matheos, D.P.; Post, R.J.; Rogge, G.A.; Alenghat, T.; Mullican, S.E.; Jones, S.; Rusche, J.R.; Lazar, M.A.; et al. HDAC3 Is a Critical Negative Regulator of Long-Term Memory Formation. J. Neurosci. 2011, 31, 764–774. [Google Scholar] [CrossRef]
- Zhu, X.; Wang, S.; Yu, L.; Jin, J.; Ye, X.; Liu, Y.; Xu, Y. HDAC3 Negatively Regulates Spatial Memory in a Mouse Model of Alzheimer’s Disease. Aging Cell 2017, 16, 1073–1082. [Google Scholar] [CrossRef]
- Zhong, M.; Tan, J.; Pan, G.; Jiang, Y.; Zhou, H.; Lai, Q.; Chen, Q.; Fan, L.; Deng, M.; Xu, B.; et al. Preclinical Evaluation of the HDAC Inhibitor Chidamide in Transformed Follicular Lymphoma. Front. Oncol. 2021, 11, 780118. [Google Scholar] [CrossRef] [PubMed]
- Sung, Y.M.; Lee, T.; Yoon, H.; DiBattista, A.M.; Song, J.; Sohn, Y.; Moffat, E.I.; Turner, R.S.; Jung, M.; Kim, J.; et al. Mercaptoacetamide-Based Class II HDAC Inhibitor Lowers Aβ Levels and Improves Learning and Memory in a Mouse Model of Alzheimer’s Disease. Exp. Neurol. 2013, 239, 192–201. [Google Scholar] [CrossRef]
- Green, K.N.; Steffan, J.S.; Martinez-Coria, H.; Sun, X.; Schreiber, S.S.; Thompson, L.M.; LaFerla, F.M. Nicotinamide Restores Cognition in Alzheimer’s Disease Transgenic Mice via a Mechanism Involving Sirtuin Inhibition and Selective Reduction of Thr231-Phosphotau. J. Neurosci. 2008, 28, 11500–11510. [Google Scholar] [CrossRef]
- Janczura, K.J.; Volmar, C.-H.; Sartor, G.C.; Rao, S.J.; Ricciardi, N.R.; Lambert, G.; Brothers, S.P.; Wahlestedt, C. Inhibition of HDAC3 Reverses Alzheimer’s Disease-Related Pathologies in Vitro and in the 3xTg-AD Mouse Model. Proc. Natl. Acad. Sci. USA 2018, 115, E11148–E11157. [Google Scholar] [CrossRef]
- Ricobaraza, A.; Cuadrado-Tejedor, M.; Pérez-Mediavilla, A.; Frechilla, D.; Del Río, J.; García-Osta, A. Phenylbutyrate Ameliorates Cognitive Deficit and Reduces Tau Pathology in an Alzheimer’s Disease Mouse Model. Neuropsychopharmacology 2009, 34, 1721–1732. [Google Scholar] [CrossRef] [PubMed]
- Hanson, J.E.; La, H.; Plise, E.; Chen, Y.-H.; Ding, X.; Hanania, T.; Sabath, E.V.; Alexandrov, V.; Brunner, D.; Leahy, E.; et al. SAHA Enhances Synaptic Function and Plasticity in Vitro but Has Limited Brain Availability in Vivo and Does Not Impact Cognition. PLoS ONE 2013, 8, e69964. [Google Scholar] [CrossRef] [PubMed]
- Francis, Y.I.; Fà, M.; Ashraf, H.; Zhang, H.; Staniszewski, A.; Latchman, D.S.; Arancio, O. Dysregulation of Histone Acetylation in the APP/PS1 Mouse Model of Alzheimer’s Disease. J. Alzheimer’s Dis. 2009, 18, 131–139. [Google Scholar] [CrossRef]
- Simpson, I.A.; Chundu, K.R.; Davies-Hill, T.; Honer, W.G.; Davies, P. Decreased Concentrations of GLUT1 and GLUT3 Glucose Transporters in the Brains of Patients with Alzheimer’s Disease. Ann. Neurol. 1994, 35, 546–551. [Google Scholar] [CrossRef] [PubMed]
- Mosconi, L.; Tsui, W.H.; Herholz, K.; Pupi, A.; Drzezga, A.; Lucignani, G.; Reiman, E.M.; Holthoff, V.; Kalbe, E.; Sorbi, S.; et al. Multicenter Standardized 18F-FDG PET Diagnosis of Mild Cognitive Impairment, Alzheimer’s Disease, and Other Dementias. J. Nucl. Med. 2008, 49, 390–398. [Google Scholar] [CrossRef]
- Roberson, E.D.; Scearce-Levie, K.; Palop, J.J.; Yan, F.; Cheng, I.H.; Wu, T.; Gerstein, H.; Yu, G.-Q.; Mucke, L. Reducing Endogenous Tau Ameliorates Amyloid SS-Induced Deficits in an Alzheimer’s Disease Mouse Model. Science 2007, 316, 750–754. [Google Scholar] [CrossRef] [PubMed]
- SantaCruz, K.; Lewis, J.; Spires, T.; Paulson, J.; Kotilinek, L.; Ingelsson, M.; Guimaraes, A.; DeTure, M.; Ramsden, M.; McGowan, E.; et al. Tau Suppression in a Neurodegenerative Mouse Model Improves Memory Function. Science 2005, 309, 476–481. [Google Scholar] [CrossRef] [PubMed]
- Suárez-Calvet, M.; Karikari, T.K.; Ashton, N.J.; Lantero Rodríguez, J.; Milà-Alomà, M.; Gispert, J.D.; Salvadó, G.; Minguillon, C.; Fauria, K.; Shekari, M.; et al. Novel Tau Biomarkers Phosphorylated at T181, T217 or T231 Rise in the Initial Stages of the Preclinical Alzheimer’s Continuum When Only Subtle Changes in Aβ Pathology Are Detected. EMBO Mol. Med. 2020, 12, e12921. [Google Scholar] [CrossRef] [PubMed]
- Ittner, A.; Chua, S.W.; Bertz, J.; Volkerling, A.; van der Hoven, J.; Gladbach, A.; Przybyla, M.; Bi, M.; van Hummel, A.; Stevens, C.H.; et al. Site-Specific Phosphorylation of Tau Inhibits Amyloid-β Toxicity in Alzheimer’s Mice. Science 2016, 354, 904–908. [Google Scholar] [CrossRef] [PubMed]
- Regan, P.; Piers, T.; Yi, J.-H.; Kim, D.-H.; Huh, S.; Park, S.J.; Ryu, J.H.; Whitcomb, D.J.; Cho, K. Tau Phosphorylation at Serine 396 Residue Is Required for Hippocampal LTD. J. Neurosci. 2015, 35, 4804–4812. [Google Scholar] [CrossRef]
- Mondragón-Rodríguez, S.; Perry, G.; Luna-Muñoz, J.; Acevedo-Aquino, M.C.; Williams, S. Phosphorylation of Tau Protein at Sites Ser396–404 Is One of the Earliest Events in Alzheimer’s Disease and Down Syndrome. Neuropathol. Appl. Neurobiol. 2014, 40, 121–135. [Google Scholar] [CrossRef]
- Neddens, J.; Temmel, M.; Flunkert, S.; Kerschbaumer, B.; Hoeller, C.; Loeffler, T.; Niederkofler, V.; Daum, G.; Attems, J.; Hutter-Paier, B. Phosphorylation of Different Tau Sites during Progression of Alzheimer’s Disease. Acta Neuropathol. Commun. 2018, 6, 52. [Google Scholar] [CrossRef]
- Villa, A.; Gelosa, P.; Castiglioni, L.; Cimino, M.; Rizzi, N.; Pepe, G.; Lolli, F.; Marcello, E.; Sironi, L.; Vegeto, E.; et al. Sex-Specific Features of Microglia from Adult Mice. Cell Rep. 2018, 23, 3501–3511. [Google Scholar] [CrossRef]
- Murtaj, V.; Belloli, S.; Di Grigoli, G.; Pannese, M.; Ballarini, E.; Rodriguez-Menendez, V.; Marmiroli, P.; Cappelli, A.; Masiello, V.; Monterisi, C.; et al. Age and Sex Influence the Neuro-Inflammatory Response to a Peripheral Acute LPS Challenge. Front. Aging Neurosci. 2019, 11, 299. [Google Scholar] [CrossRef]
- Tyler, C.R.; Hafez, A.K.; Solomon, E.R.; Allan, A.M. Developmental Exposure to 50 Parts-per-Billion Arsenic Influences Histone Modifications and Associated Epigenetic Machinery in a Region- and Sex-Specific Manner in the Adult Mouse Brain. Toxicol. Appl. Pharmacol. 2015, 288, 40–51. [Google Scholar] [CrossRef]
- Tsai, M.-J.; O’Malley, B.W. Molecular Mechanisms of Action of Steroid/Thyroid Receptor Superfamily Members. Annu. Rev. Biochem. 1994, 63, 451–486. [Google Scholar] [CrossRef]
- Dennison, J.L.; Ricciardi, N.R.; Lohse, I.; Volmar, C.-H.; Wahlestedt, C. Sexual Dimorphism in the 3xTg-AD Mouse Model and Its Impact on Pre-Clinical Research. J. Alzheimer’s Dis. 2021, 80, 41–52. [Google Scholar] [CrossRef] [PubMed]




Disclaimer/Publisher’s Note: The statements, opinions and data contained in all publications are solely those of the individual author(s) and contributor(s) and not of MDPI and/or the editor(s). MDPI and/or the editor(s) disclaim responsibility for any injury to people or property resulting from any ideas, methods, instructions or products referred to in the content. |
© 2023 by the authors. Licensee MDPI, Basel, Switzerland. This article is an open access article distributed under the terms and conditions of the Creative Commons Attribution (CC BY) license (https://creativecommons.org/licenses/by/4.0/).
Share and Cite
Dennison, J.; Mendez, A.; Szeto, A.; Lohse, I.; Wahlestedt, C.; Volmar, C.-H. Low-Dose Chidamide Treatment Displays Sex-Specific Differences in the 3xTg-AD Mouse. Biomolecules 2023, 13, 1324. https://doi.org/10.3390/biom13091324
Dennison J, Mendez A, Szeto A, Lohse I, Wahlestedt C, Volmar C-H. Low-Dose Chidamide Treatment Displays Sex-Specific Differences in the 3xTg-AD Mouse. Biomolecules. 2023; 13(9):1324. https://doi.org/10.3390/biom13091324
Chicago/Turabian StyleDennison, Jessica, Armando Mendez, Angela Szeto, Ines Lohse, Claes Wahlestedt, and Claude-Henry Volmar. 2023. "Low-Dose Chidamide Treatment Displays Sex-Specific Differences in the 3xTg-AD Mouse" Biomolecules 13, no. 9: 1324. https://doi.org/10.3390/biom13091324
APA StyleDennison, J., Mendez, A., Szeto, A., Lohse, I., Wahlestedt, C., & Volmar, C.-H. (2023). Low-Dose Chidamide Treatment Displays Sex-Specific Differences in the 3xTg-AD Mouse. Biomolecules, 13(9), 1324. https://doi.org/10.3390/biom13091324

