Phosphorylation of Syntaxin 4 by the Insulin Receptor Drives Exocytic SNARE Complex Formation to Deliver GLUT4 to the Cell Surface
Abstract
1. Introduction
2. Materials and Methods
2.1. Plasmids
2.2. Antibodies
2.3. Expression and Purification of Recombinant Proteins
2.4. In Vitro Phosphorylation of Sx4 by CIRK
2.5. In Vitro SNARE Complex Assembly Assay
2.6. Limited Proteolysis
2.7. In Vitro Binding Assay
2.8. Immunoblotting and Coomassie Staining
2.9. Isothermal Titration Calorimetry
2.10. Cell Culture
2.11. HeLa Cells Surface Immunostaining and Flow Cytometry
2.12. 3T3-L1 Cell Differentiation and Proximity Ligation Assay (PLA)
2.13. Statistical Analyses
3. Results
3.1. Sx4 is Directly Phosphorylated by the Insulin Receptor In Vitro
3.2. Phos-Sx4 Increases SNARE Complex Formation In Vitro
3.3. Conformational Changes in Phos-Sx4 Increase Interaction with SNARE Binding Partners
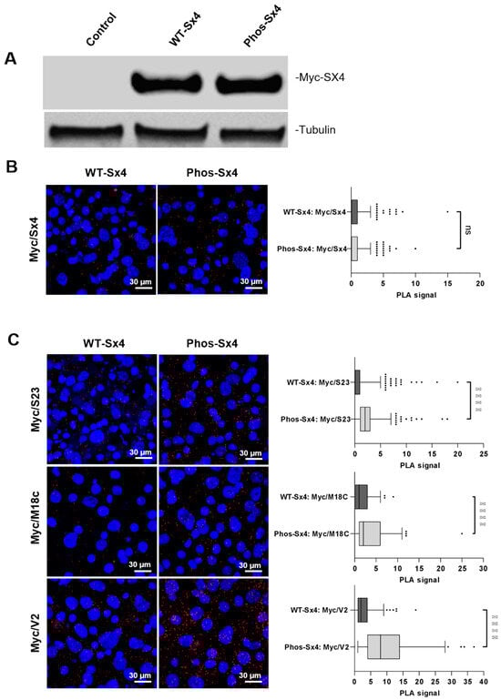
3.4. Phos-Sx4 Increases Levels of GLUT4 at the Cell Surface and Enhances SNARE Protein Interactions
4. Discussion
Supplementary Materials
Author Contributions
Funding
Institutional Review Board Statement
Informed Consent Statement
Data Availability Statement
Acknowledgments
Conflicts of Interest
References
- Bryant, N.J.; Govers, R.; James, D.E. Regulated transport of the glucose transporter GLUT4. Nat. Rev. Mol. Cell Biol. 2002, 3, 267–277. [Google Scholar] [CrossRef]
- Bock, J.B.; Matern, H.T.; Peden, A.A.; Scheller, R.H. A genomic perspective on membrane compartment organization. Nature 2001, 409, 839–841. [Google Scholar] [CrossRef]
- Sollner, T.; Bennett, M.K.; Whiteheart, S.W.; Scheller, R.H.; Rothman, J.E. A protein assembly-disassembly pathway in vitro that may correspond to sequential steps of synaptic vesicle docking, activation, and fusion. Cell 1993, 75, 409–418. [Google Scholar] [CrossRef] [PubMed]
- Bryant, N.J.; Gould, G.W. SNARE Proteins Underpin Insulin-Regulated GLUT4 Traffic. Traffic 2011, 12, 657–664. [Google Scholar] [CrossRef] [PubMed]
- Kandror, K.V.; Pilch, P.F. The sugar is sIRVed: Sorting Glut4 and its fellow travelers. Traffic 2011, 12, 665–671. [Google Scholar] [CrossRef] [PubMed]
- MacDonald, C.; Munson, M.; Bryant, N.J. Autoinhibition of SNARE complex assembly by a conformational switch represents a conserved feature of syntaxins. Biochem. Soc. Trans. 2010, 38, 209–212. [Google Scholar] [CrossRef] [PubMed]
- Aran, V.; Brandie, F.M.; Boyd, A.R.; Kantidakis, T.; Rideout, E.J.; Kelly, S.M.; Gould, G.W.; Bryant, N.J. Characterisation of two distinct binding modes between Syntaxin 4 and Munc18c. Biochem. J. 2009, 419, 655–660. [Google Scholar] [CrossRef]
- D’Andrea-Merrins, M.; Chang, L.; Lam, A.D.; Ernst, S.A.; Stuenkel, E.L. Munc18c interaction with syntaxin 4 monomers and SNARE complex intermediates in GLUT4 vesicle trafficking. J. Biol. Chem. 2007, 282, 16553–16566. [Google Scholar] [CrossRef]
- Brunger, A.T. Structure and function of SNARE and SNARE-interacting proteins. Q. Rev. Biophys. 2005, 38, 1–47. [Google Scholar] [CrossRef]
- Sudhof, T.C.; Rothman, J.E. Membrane fusion: Grappling with SNARE and SM proteins. Science 2009, 323, 474–477. [Google Scholar] [CrossRef]
- Zhang, Y.; Hughson, F.M. Chaperoning SNARE Folding and Assembly. Annu. Rev. Biochem. 2021, 90, 581–603. [Google Scholar] [CrossRef]
- Dietrich, L.E.; Boeddinghaus, C.; LaGrassa, T.J.; Ungermann, C. Control of eukaryotic membrane fusion by N-terminal domains of SNARE proteins. Biochim. Biophys. Acta 2003, 1641, 111–119. [Google Scholar] [CrossRef] [PubMed][Green Version]
- Warner, H.; Mahajan, S.; van den Bogaart, G. Rerouting trafficking circuits through posttranslational SNARE modifications. J. Cell Sci. 2022, 135, jcs260112. [Google Scholar] [CrossRef]
- Kioumourtzoglou, D.; Gould, G.W.; Bryant, N.J. Insulin stimulates syntaxin4 SNARE complex assembly via a novel regulatory mechanism. Mol. Cell. Biol. 2014, 34, 1271–1279. [Google Scholar] [CrossRef]
- Saltiel, A.R. Insulin signaling in health and disease. J. Clin. Investig. 2021, 131, e142241. [Google Scholar] [CrossRef] [PubMed]
- Schmelzle, K.; Kane, S.; Gridley, S.; Lienhard, G.E.; White, F.M. Temporal dynamics of tyrosine phosphorylation in insulin signaling. Diabetes 2006, 55, 2171–2179. [Google Scholar] [CrossRef]
- Gerst, J.E. SNARE regulators: Matchmakers and matchbreakers. Biochim. Biophys. Acta 2003, 1641, 99–110. [Google Scholar] [CrossRef]
- Muppirala, M.; Gupta, V.; Swarup, G. Tyrosine phosphorylation of a SNARE protein, syntaxin 17: Implications for membrane trafficking in the early secretory pathway. Biochim. Biophys. Acta 2012, 1823, 2109–2119. [Google Scholar] [CrossRef][Green Version]
- Liu, X.; Heidelberger, R.; Janz, R. Phosphorylation of syntaxin 3B by CaMKII regulates the formation of t-SNARE complexes. Mol. Cell Neurosci. 2014, 60, 53–62. [Google Scholar] [CrossRef]
- Snyder, D.A.; Kelly, M.L.; Woodbury, D.J. SNARE complex regulation by phosphorylation. Cell Biochem. Biophys. 2006, 45, 111–123. [Google Scholar] [CrossRef]
- Aran, V.; Bryant, N.J.; Gould, G.W. Tyrosine phosphorylation of Munc18c on residue 521 abrogates binding to Syntaxin 4. BMC Biochem. 2011, 12, 19. [Google Scholar] [CrossRef]
- Morris, S.; Geoghegan, N.D.; Sadler, J.B.A.; Koester, A.M.; Black, H.L.; Laub, M.; Miller, L.; Heffernan, L.; Simpson, J.C.; Mastick, C.C.; et al. Characterisation of GLUT4 trafficking in HeLa cells: Comparable kinetics and orthologous trafficking mechanisms to 3T3-L1 adipocytes. PeerJ 2020, 8, e8751. [Google Scholar] [CrossRef]
- Ellis, L.; Levitan, A.; Cobb, M.H.; Ramos, P. Efficient expression in insect cells of a soluble, active human insulin receptor protein-tyrosine kinase domain by use of a baculovirus vector. J. Virol. 1988, 62, 1634–1639. [Google Scholar] [CrossRef] [PubMed]
- Kuhne, M.R.; Zhao, Z.; Rowles, J.; Lavan, B.E.; Shen, S.H.; Fischer, E.H.; Lienhard, G.E. Dephosphorylation of insulin receptor substrate 1 by the tyrosine phosphatase PTP2C. J. Biol. Chem. 1994, 269, 15833–15837. [Google Scholar] [CrossRef]
- Latham, C.F.; Lopez, J.A.; Hu, S.H.; Gee, C.L.; Westbury, E.; Blair, D.H.; Armishaw, C.J.; Alewood, P.F.; Bryant, N.J.; James, D.E.; et al. Molecular dissection of the munc18c/syntaxin4 interaction: Implications for regulation of membrane trafficking. Traffic 2006, 7, 1408–1419. [Google Scholar] [CrossRef] [PubMed]
- St-Denis, J.F.; Cabaniols, J.P.; Cushman, S.W.; Roche, P.A. SNAP-23 participates in SNARE complex assembly in rat adipose cells. Biochem. J. 1999, 338 Pt 3, 709–715. [Google Scholar] [CrossRef]
- Lampson, M.A.; Racz, A.; Cushman, S.W.; McGraw, T.E. Demonstration of insulin-responsive trafficking of GLUT4 and vpTR in fibroblasts. J. Cell Sci. 2000, 113 Pt 22, 4065–4076. [Google Scholar] [CrossRef] [PubMed]
- Martin, O.J.; Lee, A.; McGraw, T.E. GLUT4 distribution between the plasma membrane and the intracellular compartments is maintained by an insulin-modulated bipartite dynamic mechanism. J. Biol. Chem. 2006, 281, 484–490. [Google Scholar] [CrossRef]
- Haga, Y.; Ishii, K.; Suzuki, T. N-glycosylation is critical for the stability and intracellular trafficking of glucose transporter GLUT4. J. Biol. Chem. 2011, 286, 31320–31327. [Google Scholar] [CrossRef]
- Camus, S.M.; Camus, M.D.; Figueras-Novoa, C.; Boncompain, G.; Sadacca, L.A.; Esk, C.; Bigot, A.; Gould, G.W.; Kioumourtzoglou, D.; Perez, F.; et al. CHC22 clathrin mediates traffic from early secretory compartments for human GLUT4 pathway biogenesis. J. Cell Biol. 2020, 219, e201812135. [Google Scholar] [CrossRef]
- Sollner, T.H. Regulated exocytosis and SNARE function (Review). Mol. Membr. Biol. 2003, 20, 209–220. [Google Scholar] [CrossRef] [PubMed]
- Toonen, R.F.; Verhage, M. Munc18-1 in secretion: Lonely Munc joins SNARE team and takes control. Trends Neurosci. 2007, 30, 564–572. [Google Scholar] [CrossRef] [PubMed]
- Jewell, J.L.; Oh, E.; Ramalingam, L.; Kalwat, M.A.; Tagliabracci, V.S.; Tackett, L.; Elmendorf, J.S.; Thurmond, D.C. Munc18c phosphorylation by the insulin receptor links cell signaling directly to SNARE exocytosis. J. Cell Biol. 2011, 193, 185–199. [Google Scholar] [CrossRef] [PubMed]
- Black, H.L.; Livingstone, R.; Mastick, C.C.; Al Tobi, M.; Taylor, H.; Geiser, A.; Stirrat, L.; Kioumourtzoglou, D.; Petrie, J.R.; Boyle, J.G.; et al. Knockout of syntaxin-4 in 3T3-L1 adipocytes reveals new insight into GLUT4 trafficking and adiponectin secretion. J. Cell Sci. 2022, 135, jcs258375. [Google Scholar] [CrossRef]





Disclaimer/Publisher’s Note: The statements, opinions and data contained in all publications are solely those of the individual author(s) and contributor(s) and not of MDPI and/or the editor(s). MDPI and/or the editor(s) disclaim responsibility for any injury to people or property resulting from any ideas, methods, instructions or products referred to in the content. |
© 2023 by the authors. Licensee MDPI, Basel, Switzerland. This article is an open access article distributed under the terms and conditions of the Creative Commons Attribution (CC BY) license (https://creativecommons.org/licenses/by/4.0/).
Share and Cite
Kioumourtzoglou, D.; Black, H.L.; Al Tobi, M.; Livingstone, R.; Petrie, J.R.; Boyle, J.G.; Gould, G.W.; Bryant, N.J. Phosphorylation of Syntaxin 4 by the Insulin Receptor Drives Exocytic SNARE Complex Formation to Deliver GLUT4 to the Cell Surface. Biomolecules 2023, 13, 1738. https://doi.org/10.3390/biom13121738
Kioumourtzoglou D, Black HL, Al Tobi M, Livingstone R, Petrie JR, Boyle JG, Gould GW, Bryant NJ. Phosphorylation of Syntaxin 4 by the Insulin Receptor Drives Exocytic SNARE Complex Formation to Deliver GLUT4 to the Cell Surface. Biomolecules. 2023; 13(12):1738. https://doi.org/10.3390/biom13121738
Chicago/Turabian StyleKioumourtzoglou, Dimitrios, Hannah L. Black, Mohammed Al Tobi, Rachel Livingstone, John R. Petrie, James G. Boyle, Gwyn W. Gould, and Nia J. Bryant. 2023. "Phosphorylation of Syntaxin 4 by the Insulin Receptor Drives Exocytic SNARE Complex Formation to Deliver GLUT4 to the Cell Surface" Biomolecules 13, no. 12: 1738. https://doi.org/10.3390/biom13121738
APA StyleKioumourtzoglou, D., Black, H. L., Al Tobi, M., Livingstone, R., Petrie, J. R., Boyle, J. G., Gould, G. W., & Bryant, N. J. (2023). Phosphorylation of Syntaxin 4 by the Insulin Receptor Drives Exocytic SNARE Complex Formation to Deliver GLUT4 to the Cell Surface. Biomolecules, 13(12), 1738. https://doi.org/10.3390/biom13121738

