Identification and Characterization of Circular RNAs in Mammary Tissue from Holstein Cows at Early Lactation and Non-Lactation
Abstract
:1. Introduction
2. Materials and Methods
2.1. Statement of Animal Ethics
2.2. Animal Sample Collection
2.3. RNA Preparation
2.4. Identification of circRNAs in Mammary Tissue from Holstein Cows
2.5. PCR Validation of circRNAs
2.6. Target microRNA Predictions and Gene Ontology Enrichment Analysis
3. Results
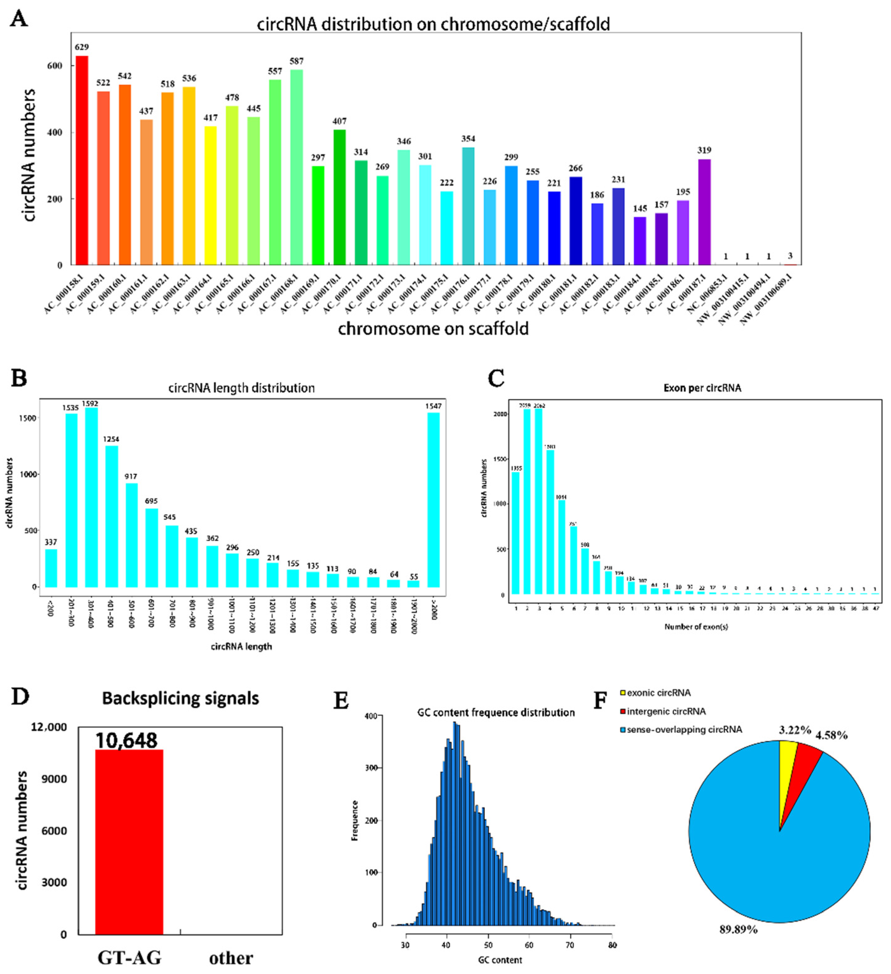
3.1. Identification and Sequence Characteristics of circRNAs in Mammary Tissue from Holstein Cows
3.2. Differential Expression of circRNAs: Analysis in Mammary Tissue from Holstein Cows at Early Lactation and Non-Lactation
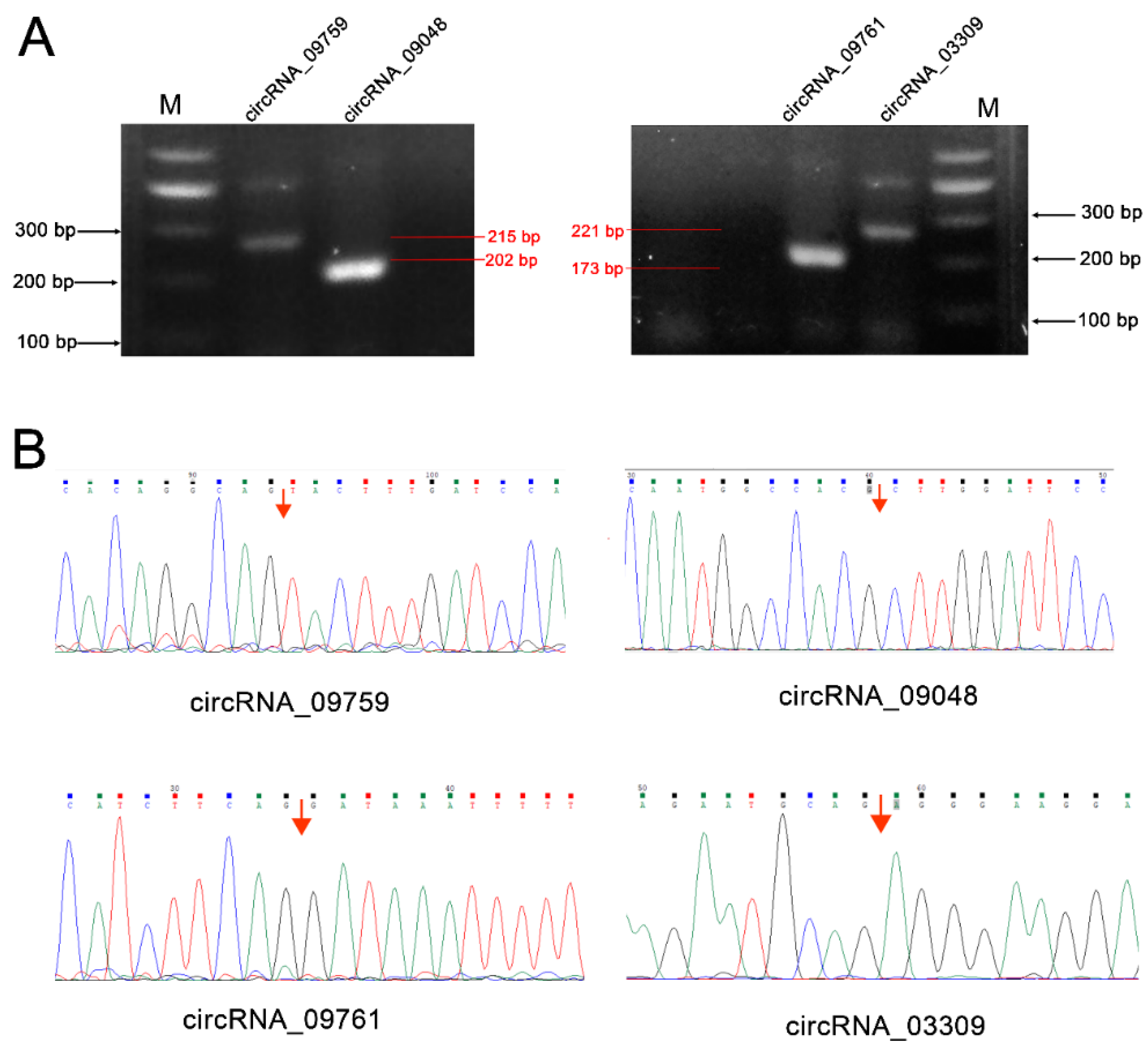
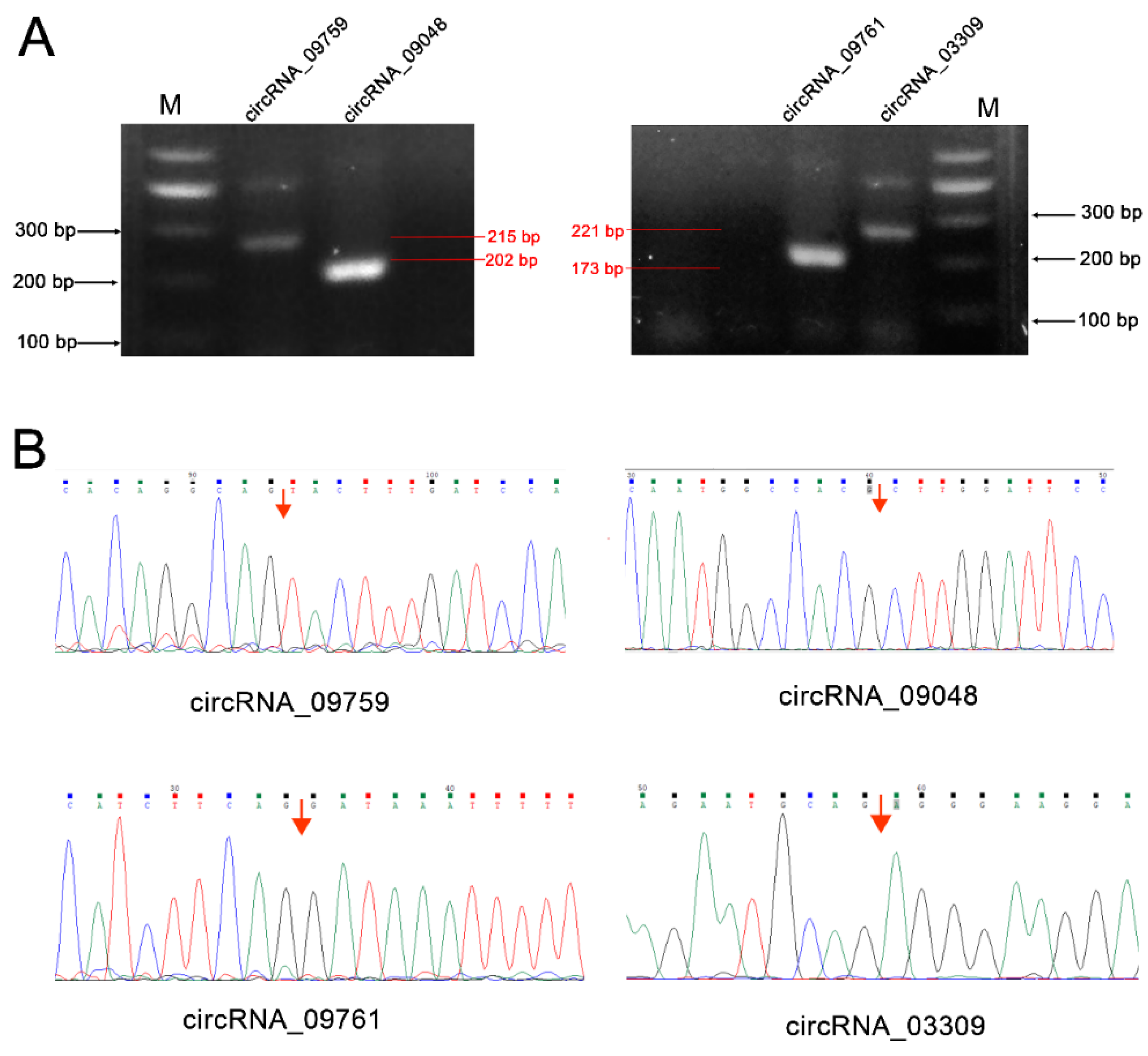
3.3. CircRNA Authenticity Verification
3.4. CircRNA-miRNA Interaction Research
4. Discussion
5. Conclusions
Supplementary Materials
Author Contributions
Funding
Institutional Review Board Statement
Informed Consent Statement
Data Availability Statement
Conflicts of Interest
Appendix A
| ID | Parent Gene Name | BaseMean Control 2 | BaseMean Case 3 | Fold Change | Log2 Fold Change | p-Value | Change 4 |
|---|---|---|---|---|---|---|---|
| circRNA_00776 | COBLL1 | 6.94 | 23.41 | 3.37 | 1.75 | 0.01 | Up |
| circRNA_01190 | FCGR2A | 0.00 | 14.96 | Inf 1 | Inf | 0.00 | Up |
| circRNA_01200 | YY1AP1 | 10.23 | 1.60 | 0.16 | −2.67 | 0.03 | Down |
| circRNA_01525 | PRKAA2 | 3.50 | 18.76 | 5.37 | 2.42 | 0.01 | Up |
| circRNA_01793 | SEMA3A | 0.00 | 5.33 | Inf | Inf | 0.04 | Up |
| circRNA_01811 | CD36 | 0.79 | 29.71 | 37.45 | 5.23 | 0.00 | Up |
| circRNA_01812 | CD36 | 0.00 | 4.99 | Inf | Inf | 0.03 | Up |
| circRNA_01814 | CD36 | 0.00 | 9.94 | Inf | Inf | 0.00 | Up |
| circRNA_01815 | CD36 | 0.79 | 11.16 | 14.06 | 3.81 | 0.01 | Up |
| circRNA_01817 | CD36 | 1.17 | 10.93 | 9.38 | 3.23 | 0.04 | Up |
| circRNA_02322 | RAB3IP | 0.00 | 4.69 | Inf | Inf | 0.04 | Up |
| circRNA_02331 | CPSF6 | 83.78 | 41.17 | 0.49 | −1.03 | 0.00 | Down |
| circRNA_02392 | GNPTAB | 34.47 | 105.94 | 3.07 | 1.62 | 0.01 | Up |
| circRNA_02393 | GNPTAB | 17.12 | 39.38 | 2.30 | 1.20 | 0.04 | Up |
| circRNA_02481 | CASC1 | 15.04 | 3.67 | 0.24 | −2.04 | 0.04 | Down |
| circRNA_02728 | SLC39A8 | 0.87 | 17.63 | 20.18 | 4.34 | 0.00 | Up |
| circRNA_02729 | SLC39A8 | 1.17 | 29.65 | 25.45 | 4.67 | 0.00 | Up |
| circRNA_02762 | HERC6 | 1.20 | 9.60 | 7.98 | 3.00 | 0.02 | Up |
| circRNA_02769 | ABCG2 | 0.00 | 4.93 | Inf | Inf | 0.03 | Up |
| circRNA_02773 | ABCG2 | 0.00 | 13.49 | Inf | Inf | 0.00 | Up |
| circRNA_02775 | ABCG2 | 0.58 | 44.62 | 76.59 | 6.26 | 0.00 | Up |
| circRNA_02819 | SLC34A2 | 0.00 | 4.51 | Inf | Inf | 0.05 | Up |
| circRNA_02963 | SULT1B1 | 0.00 | 5.93 | Inf | Inf | 0.01 | Up |
| circRNA_02974 | CSN1S1 | 0.00 | 19.95 | Inf | Inf | 0.01 | Up |
| circRNA_02976 | CSN1S1 | 0.00 | 1049.13 | Inf | Inf | 0.02 | Up |
| circRNA_02985 | CSN1S1 | 0.00 | 13.00 | Inf | Inf | 0.02 | Up |
| circRNA_03037 | CSN1S2 | 0.00 | 234.34 | Inf | Inf | 0.00 | Up |
| circRNA_03038 | CSN1S2 | 0.00 | 8.71 | Inf | Inf | 0.00 | Up |
| circRNA_03150 | PCGF3 | 38.38 | 16.24 | 0.42 | −1.24 | 0.02 | Down |
| circRNA_03309 | SLC27A6 | 0.00 | 7.11 | Inf | Inf | 0.01 | Up |
| circRNA_03364 | BTNL9 | 25.53 | 222.85 | 8.73 | 3.13 | 0.00 | Up |
| circRNA_03433 | NR3C1 | 0.00 | 8.21 | Inf | Inf | 0.05 | Up |
| circRNA_03434 | NR3C1 | 0.00 | 6.25 | Inf | Inf | 0.01 | Up |
| circRNA_03706 | BNC2 | 13.92 | 0.77 | 0.06 | −4.18 | 0.00 | Down |
| circRNA_03748 | RIC1 | 0.00 | 6.07 | Inf | Inf | 0.03 | Up |
| circRNA_03834 | LOC516849 | 0.00 | 13.89 | Inf | Inf | 0.00 | Up |
| circRNA_03919 | RASEF | 3.47 | 35.16 | 10.13 | 3.34 | 0.00 | Up |
| circRNA_03938 | SLC28A3 | 0.58 | 9.70 | 16.66 | 4.06 | 0.03 | Up |
| circRNA_03940 | NTRK2 | 11.26 | 1.46 | 0.13 | −2.95 | 0.02 | Down |
| circRNA_04110 | RIMS1 | 52.37 | 5.17 | 0.10 | −3.34 | 0.01 | Down |
| circRNA_04412 | UTRN | 1.59 | 10.28 | 6.48 | 2.70 | 0.04 | Up |
| circRNA_04598 | PAPD4 | 27.19 | 7.68 | 0.28 | −1.82 | 0.01 | Down |
| circRNA_04711 | LOC790312 | 1.93 | 13.03 | 6.75 | 2.75 | 0.02 | Up |
| circRNA_04818 | ICE2 | 0.00 | 5.79 | Inf | Inf | 0.02 | Up |
| circRNA_05183 | XDH | 0.00 | 14.50 | Inf | Inf | 0.00 | Up |
| circRNA_05186 | XDH | 4.64 | 22.17 | 4.78 | 2.26 | 0.04 | Up |
| circRNA_05187 | XDH | 5.64 | 27.23 | 4.83 | 2.27 | 0.00 | Up |
| circRNA_05251 | HNRNPLL | 4.03 | 35.63 | 8.84 | 3.14 | 0.01 | Up |
| circRNA_05415 | UGP2 | 10.65 | 26.92 | 2.53 | 1.34 | 0.03 | Up |
| circRNA_05449 | AAK1 | 0.00 | 4.78 | Inf | Inf | 0.04 | Up |
| circRNA_05641 | PAEP | 1.85 | 204.80 | 110.63 | 6.79 | 0.00 | Up |
| circRNA_05937 | GGACT | 0.00 | 8.66 | Inf | Inf | 0.01 | Up |
| circRNA_06537 | TRPS1 | 26.86 | 4.25 | 0.16 | −2.66 | 0.00 | Down |
| circRNA_06540 | TRPS1 | 63.06 | 22.30 | 0.35 | −1.50 | 0.00 | Down |
| circRNA_06693 | PDGFD | 0.79 | 7.72 | 9.73 | 3.28 | 0.05 | Up |
| circRNA_06862 | FCHSD2 | 3.84 | 16.05 | 4.18 | 2.06 | 0.03 | Up |
| circRNA_06890 | MUC15 | 0.00 | 5.10 | Inf | Inf | 0.03 | Up |
| circRNA_06905 | HIPK3 | 51.31 | 103.42 | 2.02 | 1.01 | 0.01 | Up |
| circRNA_07367 | NR3C2 | 15.73 | 119.79 | 7.61 | 2.93 | 0.01 | Up |
| circRNA_07504 | TMEM120B | 0.00 | 8.29 | Inf | Inf | 0.00 | Up |
| circRNA_07505 | TMEM120B | 0.87 | 8.56 | 9.79 | 3.29 | 0.03 | Up |
| circRNA_07624 | ATP2C2 | 0.00 | 9.07 | Inf | Inf | 0.00 | Up |
| circRNA_07671 | CHD9 | 0.87 | 8.27 | 9.47 | 3.24 | 0.03 | Up |
| circRNA_07739 | MAG | 40.95 | 15.95 | 0.39 | −1.36 | 0.02 | Down |
| circRNA_07878 | ACACA | 0.00 | 5.96 | Inf | Inf | 0.01 | Up |
| circRNA_07881 | ACACA | 0.79 | 15.20 | 19.16 | 4.26 | 0.00 | Up |
| circRNA_08052 | TUBG2 | 1.24 | 8.28 | 6.67 | 2.74 | 0.05 | Up |
| circRNA_08179 | PANK3 | 0.79 | 10.71 | 13.50 | 3.76 | 0.03 | Up |
| circRNA_08299 | PARP8 | 8.95 | 0.77 | 0.09 | −3.54 | 0.02 | Down |
| circRNA_08529 | NRG4 | 0.00 | 40.02 | Inf | Inf | 0.00 | Up |
| circRNA_08530 | NRG4 | 0.00 | 10.06 | Inf | Inf | 0.00 | Up |
| circRNA_08655 | CLMN | 0.00 | 5.77 | Inf | Inf | 0.02 | Up |
| circRNA_08923 | LTF | 19.74 | 2.99 | 0.15 | −2.72 | 0.00 | Down |
| circRNA_08986 | BOLA-DMA | 124.46 | 51.73 | 0.42 | −1.27 | 0.00 | Down |
| circRNA_09047 | TNFRSF21 | 2.25 | 19.66 | 8.72 | 3.12 | 0.00 | Up |
| circRNA_09048 | TNFRSF21 | 33.79 | 80.02 | 2.37 | 1.24 | 0.02 | Up |
| circRNA_09055 | LOC100848815 | 0.00 | 9.03 | Inf | Inf | 0.01 | Up |
| circRNA_09056 | BOLA-DRB3 | 37.83 | 7.94 | 0.21 | −2.25 | 0.00 | Down |
| circRNA_09182 | CTDP1 | 0.00 | 9.15 | Inf | Inf | 0.01 | Up |
| circRNA_09759 | GPAM | 0.00 | 9.73 | Inf | Inf | 0.00 | Up |
| circRNA_09761 | GPAM | 1.64 | 67.24 | 40.99 | 5.36 | 0.01 | Up |
| circRNA_09774 | PLEKHS1 | 7.58 | 0.77 | 0.10 | −3.30 | 0.05 | Down |
| circRNA_09991 | PSD3 | 0.00 | 7.36 | Inf | Inf | 0.00 | Up |
| circRNA_10245 | NARS2 | 93.79 | 34.70 | 0.37 | −1.43 | 0.00 | Down |
| circRNA_10286 | MYRF | 14.54 | 2.64 | 0.18 | −2.46 | 0.01 | Down |
| circRNA_10359 | ANO9 | 37.13 | 15.68 | 0.42 | −1.24 | 0.03 | Down |
| circRNA_10380 | DDX26B | 0.58 | 8.24 | 14.15 | 3.82 | 0.02 | Up |
Appendix B
| Group | Sample | circRNA Numbers | Unique circRNA Numbers | Pairwise Comparison in Each Group | Overlapped in Pairs in Each Group | Total Number of Unique circRNAs | Total Number Overlapping in Each Group | Total Number of circRNAs in Each Group |
|---|---|---|---|---|---|---|---|---|
| Early lactation | 1 | 3250 | 513 | sample 1 VS sample 2 | 2196 | 1525 | 3764 | 5289 |
| 2 | 2768 | 517 | sample 1 VS sample 3 | 2679 | ||||
| 3 | 3098 | 495 | sample 2 VS sample 3 | 2203 | ||||
| sample 1 VS sample 2 VS sample 3 | 1657 | |||||||
| Non-lactation | 4 | 4131 | 850 | sample 4 VS sample 5 | 2765 | 2123 | 4926 | 7049 |
| 5 | 3765 | 669 | sample 4 VS sample 6 | 3018 | ||||
| 6 | 3559 | 604 | sample 5 VS sample 6 | 2931 | ||||
| sample 4 VS sample 5 VS sample 6 | 1894 | |||||||
| Total number of circRNAs between the two groups. | 12,338 | |||||||
| Overlap between the two groups. | 1654 | |||||||
| Total number of circRNAs. | 10,684 | |||||||
Appendix C

References
- Sanger, H.L.; Klotz, G.; Riesner, G.; Gross, H.J.; Kleinschmidt, A.K. Viroids are Single-Stranded Covalently Closed Circular RNA Molecules Existing as Highly Base-Paired Rod-Like Structures. Proc. Natl. Acad. Sci. USA 1976, 73, 3852–3856. [Google Scholar] [CrossRef] [PubMed] [Green Version]
- Koch, L. RNA: Translated circular RNAs. Nat. Rev. Genet. 2017, 18, 272–273. [Google Scholar] [CrossRef] [PubMed]
- Chen, L.L.; Yang, L. Regulation of circRNA biogenesis. RNA Biol. 2015, 12, 381–388. [Google Scholar] [CrossRef] [PubMed]
- Bai, N.; Peng, E.M.; Qiu, X.S.; Ning, L.; Zhang, Z.J.; Tao, Y.M.; Li, X.Y.; Wang, Z.M. circFBLIM1 act as a ceRNA to promote hepatocellular cancer progression by sponging miR-346. J. Exp. Clin. Cancer Res. 2018, 37, 172. [Google Scholar] [CrossRef] [PubMed] [Green Version]
- Huang, A.Q.; Zheng, H.X.; Wu, Z.Y.; Chen, M.S.; Huang, Y.L. Circular RNA-protein interactions: Functions, mechanisms, and identification. Theranostics 2020, 10, 3503–3517. [Google Scholar] [CrossRef] [PubMed]
- Timoteo, G.D.; Dattilo, D.; Alvaro, C.B.; Colantoni, A.; Guarnacci, M.; Rossi, F.; Incarnato, D.; Oliviero, S.; Fatica, A.; Morlando, M.; et al. Modulation of circRNA Metabolism by m6A Modification. Cell Rep. 2020, 31, 107641. [Google Scholar] [CrossRef]
- Liang, C.; Ge, S. CircRNA in cancer: Fundamental mechanism and clinical potential. Cancer Lett. 2021, 505, 49–57. [Google Scholar]
- Li, Q.W.; Yang, Y.L.; Yi, G.Q.; Chen, M.Y.; Wang, B.H.; Fan, X.H.; Tang, Z.L. CircAGAP1 promotes tumor progression by sponging miR-15-5p in clear cell renal cell carcinoma. J. Exp. Clin. Cancer Res. 2021, 40, 76–89. [Google Scholar]
- Liang, G.M.; Yang, Y.L.; Niu, G.L.; Tang, Z.L.; Li, K. Genome-wide profiling of Sus scrofa circular RNAs across nine organs and three developmental stages. DNA Res. 2017, 24, 523–535. [Google Scholar] [CrossRef] [Green Version]
- Li, Q.W.; Yang, Y.L.; Yi, G.Q.; Chen, M.Y.; Wang, B.H.; Fan, X.H.; Tang, Z.L. Identification and characterization of porcine circRNAs. Acta Vet. Zustrinaria Sin. 2020, 51, 2972–2979. [Google Scholar]
- Zhang, C.L.; Wu, H.; Wang, Y.H.; Zhu, S.Q.; Liu, J.Q.; Zhang, X.T.; Hong, C. Circular RNA of cattle casein genes are highly expressed in bovine mammary gland. J. Dairy Sci. 2016, 99, 4750–4760. [Google Scholar] [CrossRef] [PubMed] [Green Version]
- Wang, J.Q.; Zhou, H.T.; Hickford, J.G.H.; Hao, Z.Y.; Gong, H.; Hu, J.; Liu, X.; Li, S.B.; Shen, J.Y.; Ke, N.; et al. Identification and characterization of circular RNAs in mammary gland tissue from sheep at peak lactation and during the nonlactating period-ScienceDirec. J. Dairy Sci. 2021, 104, 2396–2409. [Google Scholar] [CrossRef] [PubMed]
- Billa, P.A.; Faulconnier, Y.; Ye, T.; Chervet, M.; Provost, F.L.; Pires, J.; Lerou, C. Deep RNA-Seq reveals miRNome differences in mammary tissue of lactating Holstein and Montbéliarde cows. BMC Genom. 2019, 20, 621–632. [Google Scholar] [CrossRef] [PubMed]
- Wang, M.Q.; Ni, W.; Zhang, H.M.; Yang, Z.P.; Wang, X.P.; Jiang, Y.S.; Mao, Y.J. Correlation Between the Mutation of SNPs in the Promoter Region of TLR1 and Mastitis Resistance and Milking Traits in Chinese Holstein (Bos taurus). J. Agric. Biotechnol. 2017, 25, 397–404. [Google Scholar]
- Chen, Z.; Chu, S.F.; Liang, Y.S.; Xu, T.L.; Sun, Y.J.; Li, M.X.; Zhang, H.M.; Wang, X.L.; Mao, Y.J.; Loor, J.J.; et al. miR-497 regulates fatty acid synthesis via LATS2 in bovine mammary epithelial cells. Food Funct. 2020, 11, 8625–8636. [Google Scholar] [CrossRef] [PubMed]
- Chen, Z.; Zhou, J.P.; Wang, M.Q.; Liu, J.H.; Zhang, L.F.; Loor, J.J.; Lian, Y.S.; Wu, H.; Yang, Z.P. Circ09863 regulates unsaturated fatty acid metabolism by adsorbing miR-27a-3p in bovine mammary epithelial cells. J. Agric. Food Chem. 2020, 68, 8589–8601. [Google Scholar] [CrossRef] [PubMed]
- Chen, G.; Li, Y.J.; Zhang, A.L.; Gao, L.J. Circular RNA circ-BANP regulates ox-LDL-induced endothelial cell injury through targeting the miR-370/TXNIP axis. J. Cardiovasc. Pharmacol. 2020, 77, 349–359. [Google Scholar] [CrossRef]
- Li, C.; Cai, W.; Zhou, C.; Yin, H.; Zhang, Z.; Loor, J.J.; Sun, D.X.; Zhang, Q.; Liu, J.; Zhang, S. OPEN RNA-Seq reveals 10 novel promising candidate genes affecting milk protein. Sci. Rep. 2016, 6, 26813. [Google Scholar] [CrossRef] [PubMed] [Green Version]
- Gao, Y.; Wang, J.F.; Zhao, F.Q. CIRI: An efficient and unbiased algorithm for de novo circular RNA identification. Genome Biol. 2015, 16, 4–19. [Google Scholar] [CrossRef] [PubMed] [Green Version]
- Memczak, S.; Jens, M.; Elefsinioti, A.; Torti, F.; Krueger, J.; Rybak, A.; Maier, L.; Mackowiak, S.D.; Gregersen, L.H.; Munschauer, M.; et al. Circular RNAs are a large class of animal RNAs with regulatory potency. Nature 2013, 495, 333–338. [Google Scholar] [CrossRef]
- Anders, S.; Huber, W. Differential expression of RNA-Seq data at the gene level–the DESeq package. Heidelb. Ger. Eur. Mol. Biol. Lab. EMBL 2013, 2, 1–23. [Google Scholar]
- Miranda, K.C.; Huynh, T.; Tay, Y.; Ang, Y.S.; Tam, W.L.; Thomson, A.M.; Lim, B.; Rigoutsos, I. A pattern-based method for the identification of MicroRNA binding sites and their corresponding heteroduplexes. Cell 2006, 126, 1203–1217. [Google Scholar] [CrossRef] [PubMed] [Green Version]
- Smoot, M.E.; Ono, K.; Ruscheinski, J.; Wang, P.L.; Ideker, T. Cytoscape 2.8: New features for data integration and network visualization. Bioinformatics 2011, 27, 431–432. [Google Scholar] [CrossRef] [PubMed] [Green Version]
- Shaoli, D.; Suman, G.; Rituparno, S.; Jayprokas, C.; Sandro, B. lnCeDB: Database of Human Long Noncoding RNA Acting as Competing Endogenous RNA. PLoS ONE 2014, 9, 98965. [Google Scholar]
- Minoru, K.; Michihiro, A.; Susumu, G.; Masahiro, H.; Mika, H.; Masumi, I.; Toshiaki, K.; Shuichi, K.; Shujiro, O.; Toshiaki, T. KEGG for linking genomes to life and the environment. Nucleic Acids Res. 2008, 36 (Suppl. S1), 480–484. [Google Scholar]
- Sun, J.; Wang, S.; Li, C.; Ren, Y.; Wang, J. Novel expression profiles of microRNAs suggest that specific miRNAs regulate gene expression for the sexual maturation of female Schistosoma japonicum after pairing. Parasites Vectors 2014, 7, 177. [Google Scholar] [CrossRef] [PubMed] [Green Version]
- Tay, Y.; Kats, L.; Salmena, L.; Weiss, D.; Tan, S.M.; Ala, U.; Karreth, F.; Poliseno, L.; Provero, P.; Cunto, F.D.; et al. Coding-independent regulation of the tumor suppressor PTEN by competing endogenous mRNAs. Cell 2011, 147, 344–357. [Google Scholar] [CrossRef] [Green Version]
- Yang, X.; Ye, T.; Liu, H.; Lv, P.; Duan, C.; Wu, X.; Jiang, K.; Lu, H.; Xia, D.; Peng, E.; et al. Expression profiles, biological functions and clinical significance of circRNAs in bladder cancer. Mol. Cancer 2021, 20, 4–29. [Google Scholar] [CrossRef] [PubMed]
- Fan, X.Y.; Zhang, X.N.; Wu, X.L.; Guo, H.H.; Hu, Y.Q.; Tang, F.C.; Huang, Y.Y. Single-cell RNA-seq transcriptome analysis of linear and circular RNAs in mouse preimplantation embryos. Genome Biol. 2015, 16, 148. [Google Scholar] [CrossRef] [Green Version]
- Sun, J.; Xie, M.; Huang, Z.; Li, H.; Chen, T.; Sun, R.; Wang, J.; Xi, Q.Y.; Wu, T.; Zhang, Y. Integrated analysis of non-coding RNA and mRNA expression profiles of 2 pig breeds differing in muscle traits. J. Anim. Sci. 2017, 95, 1092–1103. [Google Scholar] [CrossRef]
- Li, H.; Wei, X.F.; Yang, J.M.; Dong, D.; Hao, D.; Huang, Y.Z.; Lan, X.Y.; Plath, M.; Lei, C.Z.; Ma, Y.; et al. CircFGFR4 promotes differentiation of myoblasts via binding miR-107 to relieve its inhibition of Wnt3a. Mol. Ther.-Nucleic Acids 2018, 11, 272–283. [Google Scholar] [CrossRef] [PubMed] [Green Version]
- Zhang, Y.; Wang, L.; Qiu, L.; Pan, R.; Bai, H.; Jiang, Y.; Wang, Z.; Bi, Y.; Chen, G.; Chang, G. Expression patterns of novel circular RNAs in chicken cells after avian leukosis virus subgroup J infection. Gene 2019, 701, 72–81. [Google Scholar] [CrossRef] [PubMed]
- Hao, Z.Y.; Zhou, H.T.; Hickford, J.G.H.; Gong, H.; Wang, J.Q.; Hu, J.; Liu, X.; Li, S.B.; Zhao, M.L.; Luo, Y.H. Identification and characterization of circular RNA in lactating mammary glands from two breeds of sheep with different milk production profiles using RNA-Seq. Genomics 2020, 112, 2186–2193. [Google Scholar] [CrossRef] [PubMed]
- Xing, Y.Y.; Li, D.B.; Sun, M.; Zhang, H.; Hou, X.Z.; Gao, M. Effect of hormones on genes related to hormone receptors and milk component synthesis in bovine mammary epithelial cells grown in two and three dimensional culture system. Ital. J. Anim. Sci. 2020, 19, 147–157. [Google Scholar] [CrossRef]
- Yonekura, S.; Sakamoto, K.; Komatsu, T.; Hagino, A.; Katoh, K.; Obara, Y. Growth hormone and lactogenic hormones can reduce the leptin mrna expression in bovine mammary epithelial cells. Domest. Anim. Endocrinol. 2006, 31, 88–96. [Google Scholar] [CrossRef] [PubMed]
- Yuan, G.; Wu, M.L.; Fan, Y.Z.; Li, S.P.; Li, S.P.; Lai, Z.Y.; Huang, Y.Z.; Lan, X.Y.; Lei, C.Z.; Chen, H.; et al. Identification and characterization of circular RNAs in Qinchuan cattle testis. R. Soc. Open Sci. 2018, 5, 180413. [Google Scholar]
- Yu, R.L.; Xin, C.Y. Studies on chromosome of Luxi cattle. Cattle J. 1991, 02, 11–14+95+2. [Google Scholar]
- Korkmaz, F.; Elsasser, T.; Kerr, D. Variation in fibroblast expression of toll-like receptor 4 and lipopolysaccharide-induced cytokine production between animals predicts control of bacterial growth but not severity of Escherichia coli mastitis. J. Dairy Sci. 2018, 101, 10098–10115. [Google Scholar] [CrossRef] [PubMed]
- Lakshmi, R.; Jayavardhanan, K.; Thanislass, J. Toll like receptor-4 gene expression assay in mastitis caused by Stapylococcus aureus in crossbred cattle. Int. J. Consum. Stud. 2017, 5, 154–156. [Google Scholar]
- Freage, L.D.; Jamal, D.; Williams, N.B.; Mallikaratchy, P.R. A Homodimeric Aptamer Variant Generated from Ligand-Guided Selection Activates the T Cell Receptor Cluster of Differentiation 3 Complex. Mol. Ther.-Nucleic Acids 2020, 22, 167–178. [Google Scholar] [CrossRef]
- Tute, R.M.D. Flow cytometry and its use in the diagnosis and management of mature lymphoid malignancies. Histopathology 2011, 58, 90–105. [Google Scholar] [CrossRef] [PubMed]
- Renata, R.O.; Messores, C.; Mariangeles, A.; Chiappin, C.C.; Mattos, S.P.I.; Gil, L.B.; Jéssica, P.S.; Moraes, A.C.R.; Cristina, D.G.; Marin, P.M.; et al. Determination of normal expression patterns of CD86, CD210a, CD261, CD262, CD264, CD358, and CD361 in peripheral blood and bone marrow cells by flow cytometry. Immunol. Lett. 2018, 194, 44–55. [Google Scholar]
- Nafikov, R.A.; Schoonmaker, J.P.; Korn, K.T.; Noack, K.; Garrick, D.J.; Koehler, K.J.; Minick-Bormann, J.; Reecy, J.M.; Spurlock, D.E.; Beitz, D.C. Association of polymorphisms in solute carrier family 27, isoform A6 (SLC27A6) and fatty acid-binding protein-3 and fatty acid-binding protein-4 (FABP3 and FABP4) with fatty acid composition of bovine milk. J. Dairy Sci. 2013, 96, 6007–6021. [Google Scholar] [CrossRef] [PubMed] [Green Version]
- Chen, Z.; Lu, Q.Y.; Liang, Y.S.; Cui, X.S.; Wang, X.L.; Mao, Y.J.; Yang, Z.P. Circ11103 interacts with miR-128 to regulate milk fat metabolism in dairy cows. J. Agric. Food Chem. 2021, 69, 4490–4500. [Google Scholar] [CrossRef] [PubMed]







| CircRNA | Forward (5′→3′) | Reverse (5′→3′) | Amplicon Size (bp) |
|---|---|---|---|
| circRNA_09759 | TCTGGCTGAGCACATTCTCTTCAC | TCGCAGTAGTTCAACTATATGCCC | 215 |
| circRNA_09048 | CAGAACCGGGAGAAGTGGATCTAC | ACGCAGGCTTATGTTGGTACAGTG | 202 |
| circRNA_09761 | TTCAGGCAATAATCTCAACATCCC | TTATGGACATCTCGCTCTTGAATG | 173 |
| circRNA_03309 | AACCAAACATGTCTTTAGACTTGG | TCCTTCAGTAGCTCCATAAAACTC | 221 |
Publisher’s Note: MDPI stays neutral with regard to jurisdictional claims in published maps and institutional affiliations. |
© 2022 by the authors. Licensee MDPI, Basel, Switzerland. This article is an open access article distributed under the terms and conditions of the Creative Commons Attribution (CC BY) license (https://creativecommons.org/licenses/by/4.0/).
Share and Cite
Liang, Y.; Gao, Q.; Wang, H.; Guo, M.; Arbab, A.A.I.; Nazar, M.; Li, M.; Yang, Z.; Karrow, N.A.; Mao, Y. Identification and Characterization of Circular RNAs in Mammary Tissue from Holstein Cows at Early Lactation and Non-Lactation. Biomolecules 2022, 12, 478. https://doi.org/10.3390/biom12030478
Liang Y, Gao Q, Wang H, Guo M, Arbab AAI, Nazar M, Li M, Yang Z, Karrow NA, Mao Y. Identification and Characterization of Circular RNAs in Mammary Tissue from Holstein Cows at Early Lactation and Non-Lactation. Biomolecules. 2022; 12(3):478. https://doi.org/10.3390/biom12030478
Chicago/Turabian StyleLiang, Yan, Qisong Gao, Haiyang Wang, Mengling Guo, Abdelaziz Adam Idriss Arbab, Mudasir Nazar, Mingxun Li, Zhangping Yang, Niel A. Karrow, and Yongjiang Mao. 2022. "Identification and Characterization of Circular RNAs in Mammary Tissue from Holstein Cows at Early Lactation and Non-Lactation" Biomolecules 12, no. 3: 478. https://doi.org/10.3390/biom12030478
APA StyleLiang, Y., Gao, Q., Wang, H., Guo, M., Arbab, A. A. I., Nazar, M., Li, M., Yang, Z., Karrow, N. A., & Mao, Y. (2022). Identification and Characterization of Circular RNAs in Mammary Tissue from Holstein Cows at Early Lactation and Non-Lactation. Biomolecules, 12(3), 478. https://doi.org/10.3390/biom12030478

