ACAT2 Is a Novel Negative Regulator of Pig Intramuscular Preadipocytes Differentiation
Abstract
1. Introduction
2. Materials and Methods
2.1. Samples
2.2. Obtaining Muscle Tissue Fluid
2.3. Obtaining Intramuscular Pre-Adipocytes
2.4. Cell Culture and Differentiation
2.5. Proteomics Analysis
2.5.1. Protein Extraction
2.5.2. iTRAQ Labeling
2.5.3. Liquid Chromatography (LC) and Tandem Mass Spectrometry (MS/MS)
2.5.4. Cluster Analysis of Phosphorylated Peptides
2.5.5. GO Analysis
2.5.6. KEGG Analysis
2.5.7. Enrichment Analysis
2.5.8. Protein–Protein Interaction Analysis
2.6. Cell Proliferation Assay
2.7. Treatment of ACAT Inhibitor
2.8. Transfection of LDLR and SREBP2 siRNAs
2.9. Oil Red O Staining and Determination of Triglyceride Content
2.10. Triglyceride and Cholesterol Content Detection by Reagent Kit
2.11. Total RNA Isolation and RT-PCR Analysis
2.12. Western Blot
2.13. Quantification and Statistical Analysis
3. Results
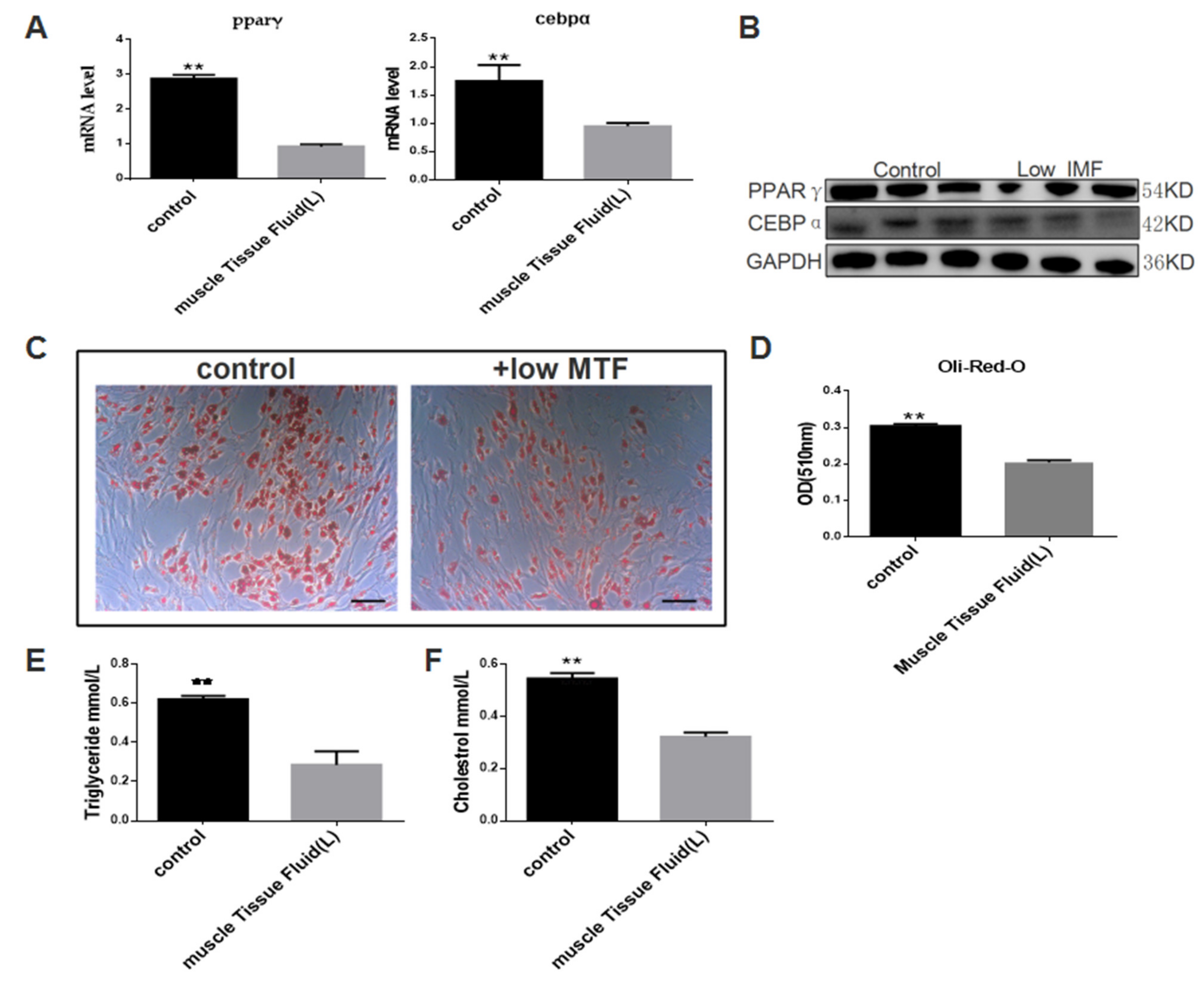
3.1. Muscle Tissue Fluid (MTF) of Pigs with Low Intramuscular Fat Level Can Inhibit Pig Intramuscular Pre-Adipocytes Differentiation
3.2. iTRAQ Analysis of Muscle Tissue Fluid (MTF)
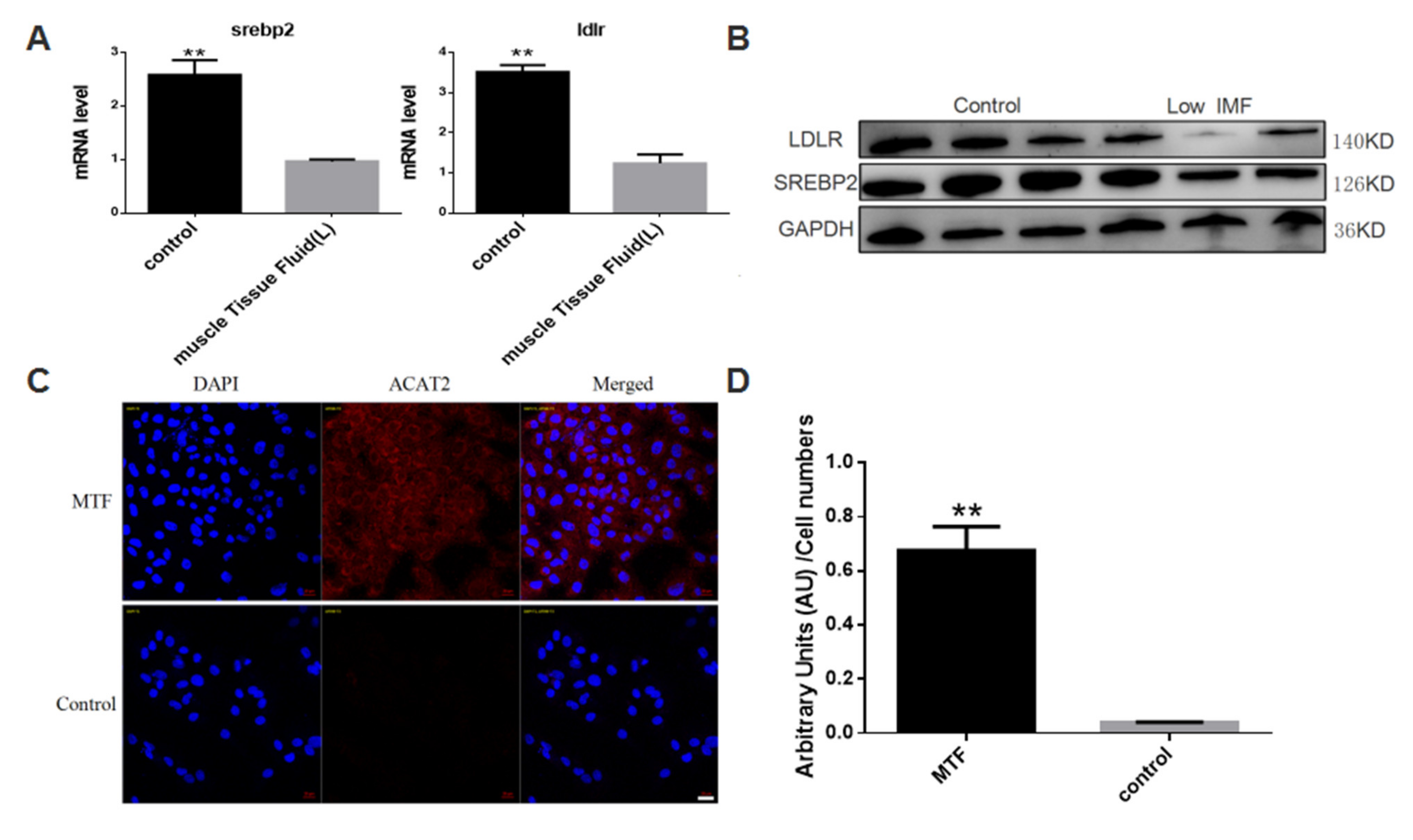
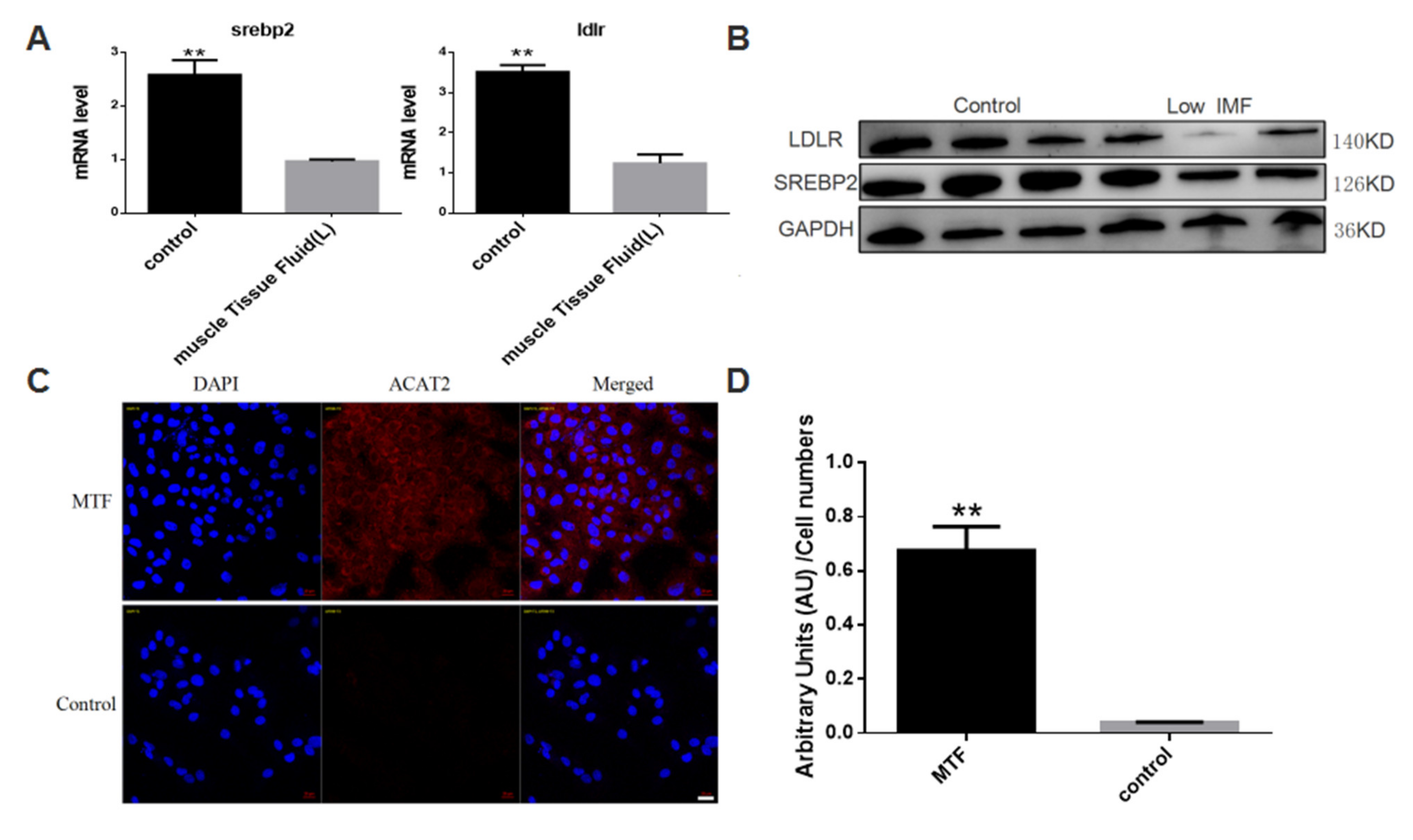
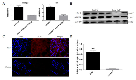
3.3. Muscle Tissue Fluid of Pig with Low Intramuscular Fat Level Can Affects srebp2/ldlr Level of Adipocytes
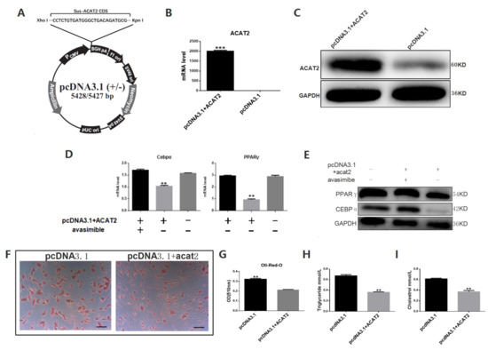
3.4. Overexpression of ACAT2 in Pig Intramuscular Pre-Adipocytes Can Inhibit Its Differentiation, Adding ACAT Inhibitor Avasimibe Can Rescue the Process
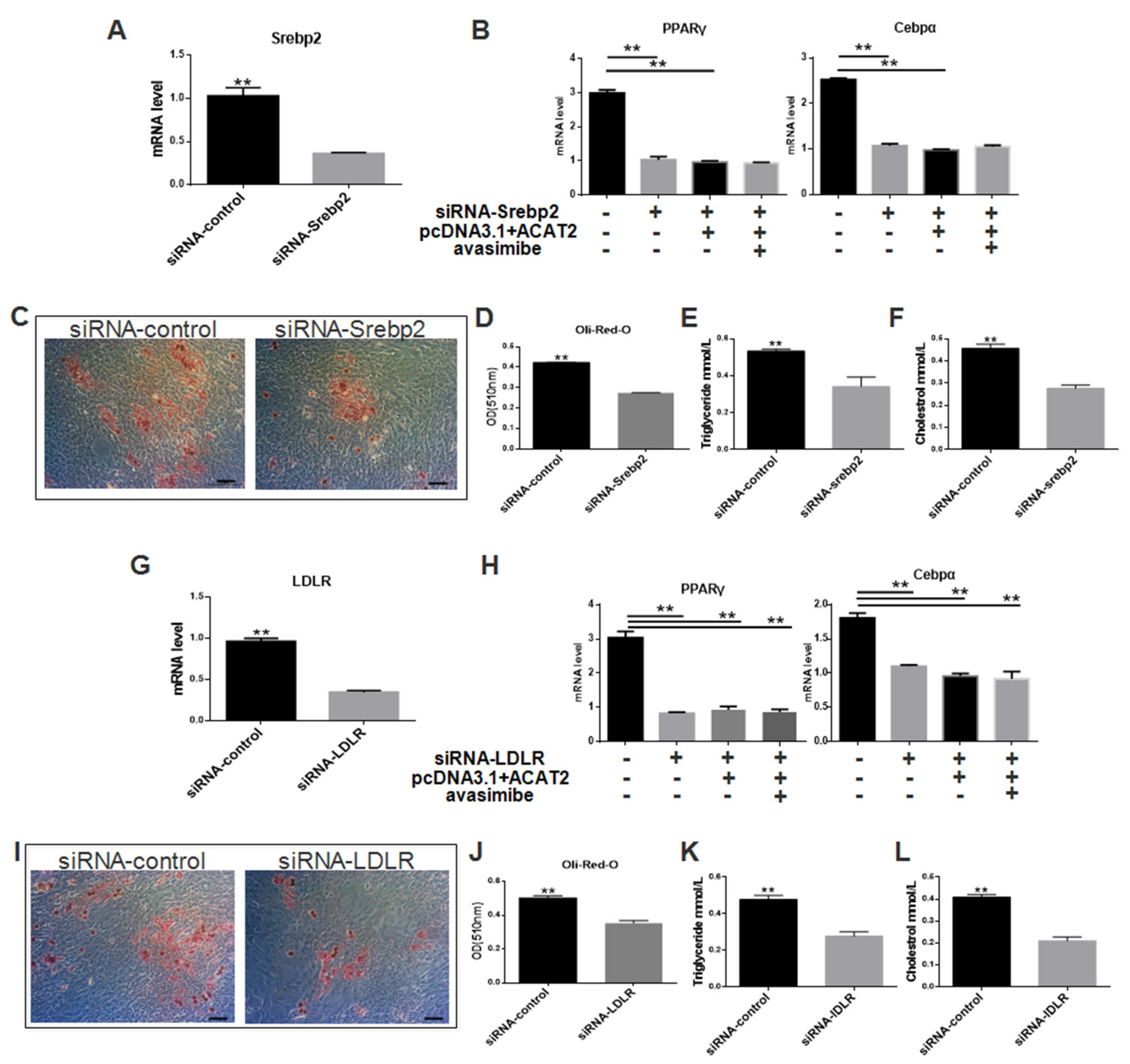
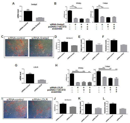
3.5. Blocking the srebp2/ldlr Signal Can Inhibit Pig Intramuscular Pre-Adipocytes Differentiation, and the Effect of ACAT2 Disappears
4. Discussion
5. Conclusions
Supplementary Materials
Author Contributions
Funding
Institutional Review Board Statement
Informed Consent Statement
Data Availability Statement
Conflicts of Interest
Abbreviation
| IMF | Intramuscular fat |
| MTF | Muscle Tissue Fluid |
| TG | Triglyceride |
| DEX | Dexamethasone |
| INS | Insulin |
| IBMX | 3-isobutyl-1-methylxanthine |
| PPARγ | Peroxisome proliferator activated receptor γ |
| CEBPα | CCAAT Enhancer Binding Protein Alpha |
| RPLP0 | Ribosomal protein, large, P0 |
| ACAT2 | Acetyl-CoA acetyltransferase, cytosolic |
| LDLR | Low Density Lipoprotein Receptor |
| SREBP2 | Sterol Regulatory Element Binding Protein 2 |
| BSA | Bovine serum albumin |
| FBS | Fetal bovine serum |
References
- Goodpaster, B.H.; Thaete, F.L.; Kelley, D.E. Thigh adipose tissue distribution is associated with insulin resistance in obesity and in type 2 diabetes mellitus. Am. J. Clin. Nutr. 2000, 71, 885–892. [Google Scholar] [CrossRef] [PubMed]
- Xu, L.; Liu, Y.; Sun, Y.; Wang, B.; Xiong, Y.; Lin, W.; Wei, Q.; Wang, H.; He, W.; Wang, B.; et al. Tissue source determines the differentiation potentials of mesenchymal stem cells: A comparative study of human mesenchymal stem cells from bone marrow and adipose tissue. Stem Cell Res. Ther. 2017, 8, 275. [Google Scholar] [CrossRef] [PubMed]
- Lee, Y.B.; Kauffman, R.G. Cellularity and lipogenic enzyme activities of porcine intramuscular adipose tissue. J. Anim. Sci. 1974, 38, 538–544. [Google Scholar] [CrossRef]
- Han, H.; Wei, W.; Chu, W.; Liu, K.; Tian, Y.; Jiang, Z.; Chen, J. Muscle Conditional Medium Reduces Intramuscular Adipocyte Differentiation and Lipid Accumulation through Regulating Insulin Signaling. Int. J. Mol. Sci. 2017, 18, 1799. [Google Scholar] [CrossRef]
- Chu, W.; Wei, W.; Han, H.; Gao, Y.; Liu, K.; Tian, Y.; Jiang, Z.; Zhang, L.; Chen, J. Muscle-specific downregulation of GR levels inhibits adipogenesis in porcine intramuscular adipocyte tissue. Sci. Rep. 2017, 7, 510. [Google Scholar] [CrossRef] [PubMed]
- Krahmer, N.; Farese, R.V.; Walther, T.C. Balancing the fat: Lipid droplets and human disease. Embo Mol. Med. 2013, 5, 973–983. [Google Scholar] [CrossRef] [PubMed]
- Wilfling, F.; Haas, J.T.; Walther, T.C.; Farese, R.V., Jr. Lipid droplet biogenesis. Curr. Opin. Cell Biol. 2014, 29, 39–45. [Google Scholar] [CrossRef]
- Tabas, I. Consequences of cellular cholesterol accumulation: Basic concepts and physiological implications. J. Clin. Investig. 2002, 110, 905. [Google Scholar] [CrossRef] [PubMed]
- Matsuda, M. Srebp cleavage-activating protein (scap) is required for increased lipid synthesis in liver induced by cholesterol deprivation and insulin elevation. Genes Dev. 2001, 15, 1206–1216. [Google Scholar] [CrossRef]
- Horton, J.D.; Goldstein, J.L.; Brown, M.S. Srebps: Activators of the complete program of cholesterol and fatty acid synthesis in the liver. J. Clin. Investig. 2002, 109, 1125–1131. [Google Scholar] [CrossRef] [PubMed]
- Brown, M.S.; Goldstein, J.L. The srebp pathway: Regulation of cholesterol metabolism by proteolysis of a membrane-bound transcription factor. Cell 1997, 89, 331–340. [Google Scholar] [CrossRef]
- Yue, S.; Li, J.; Lee, S.Y.; Lee, H.J.; Shao, T.; Song, B.; Cheng, L.; Masterson, T.A.; Liu, X.; Ratliff, T.L.; et al. Cholesteryl Ester Accumulation Induced by PTEN Loss and PI3K/AKT Activation Underlies Human Prostate Cancer Aggressiveness. Cell Metab. 2014, 19, 393–406. [Google Scholar] [CrossRef]
- Bhattacharya, B.S.; Sweby, P.K.; Minihane, A.M.; Jackson, K.G.; Tindall, M.J. A mathematical model of the sterol regulatory element binding protein 2 cholesterol biosynthesis pathway. J. Theor. Biol. 2014, 349, 150–162. [Google Scholar] [CrossRef] [PubMed]
- Chang, T.Y.; Chang, C.C.; Cheng, D. Acyl-coenzyme a: Cholesterol acyltransferase. Annu. Rev. Biochem. 1997, 66, 613–638. [Google Scholar] [CrossRef]
- Chang, C.; Miyazaki, A.; Dong, R.; Kheirollah, A.; Yu, C.; Geng, Y.; Higgs, H.N.; Chang, T.Y. Purification of recombinant acyl-coenzyme a: Cholesterol acyltransferase 1 (acat1) from h293 cells and binding studies between the enzyme and substrates using difference intrinsic fluorescence spectroscopy. Biochemistry 2010, 49, 9957–9963. [Google Scholar] [CrossRef][Green Version]
- Chang, T.Y.; Li, B.L.; Chang, C.; Urano, Y. Acyl-coenzyme a: Cholesterol acyltransferases. Am. J. Physiol. Endocrinol. Metab. 2009, 297, E1. [Google Scholar] [CrossRef]
- Leon, C.; Hill, J.S.; Wasan, K.M. Potential role of acyl-coenzyme A: Cholesterol transferase (ACAT) inhibitors as hypolipidemic and antiatherosclerosis drugs. Pharm. Res. 2005, 22, 1578–1588. [Google Scholar] [CrossRef]
- Rogers, M.A.; Liu, J.; Song, B.L.; Li, B.L.; Chang, C.C.; Chang, T.Y. Acyl-CoA:cholesterol acyltransferases (ACATs/SOATs): Enzymes with multiple sterols as substrates and as activators. J. Steroid Biochem. Mol. Biol. 2015, 151, 102–107. [Google Scholar] [CrossRef]
- Krause, B.R.; Hartman, A.D. Adipose tissue and cholesterol metabolism. J. Lipid Res. 1984, 25, 97–110. [Google Scholar] [CrossRef]
- Rosen, E.D.; Macdougald, O.A. Adipocyte differentiation from the inside out. Nat. Rev. Mol. Cell Biol. 2006, 7, 885–896. [Google Scholar] [CrossRef]
- Lay, S.L.; Ferré, P.; Dugail, I. Adipocyte cholesterol balance in obesity. Biochem. Soc. Trans. 2004, 32, 103–106. [Google Scholar] [CrossRef] [PubMed]
- Little, M.T.; Hahn, P. Ontogeny of acyl-coa: Cholesterol acyltransferase in rat liver, intestine, and adipose tissue. Am. J. Physiol. 1992, 262, G599. [Google Scholar] [CrossRef] [PubMed]
- Xu, Y.; Du, X.; Turner, N.; Brown, A.J.; Yang, H. Enhanced acyl-CoA: Cholesterol acyltransferase activity increases cholesterol levels on the lipid droplet surface and impairs adipocyte function. J. Biol. Chem. 2019, 294, 19306–19321. [Google Scholar] [CrossRef] [PubMed]
- Zhang, H.; Zhao, C.; Li, X.; Zhu, Y.; Gan, C.S.; Wang, Y.; Ravasi, T.; Qian, P.Y.; Wong, S.C.; Sze, S.K. Study of monocyte membrane proteome perturbation during lipopolysaccharide-induced tolerance using iTRAQ-based quantitative proteomic approach. Proteomics 2011, 10, 2780–2789. [Google Scholar] [CrossRef]
- Strieder-Barboza, C.; Baker, N.A.; Flesher, C.G.; Karmakar, M.; Patel, A.; Lumeng, C.N.; O’Rourke, R.W. Depot-specific adipocyte-extracellular matrix metabolic crosstalk in murine obesity. Adipocyte 2020, 9, 189–196. [Google Scholar] [CrossRef]
- Trivanović, D.; Petrinović, S.V.; Djordjević, I.O.; Kukolj, T.; Bugarski, D.; Jauković, A. Adipogenesis in Different Body Depots and Tumor Development. Front. Cell Dev. Biol. 2020, 8, 571648. [Google Scholar] [CrossRef]
- Li, Y.; Mao, A.S.; Seo, B.R.; Zhao, X.; Gupta, S.K.; Chen, M.; Guo, M. Compression-induced dedifferentiation of adipocytes promotes tumor progression. Sci. Adv. 2020, 6, eaax5611. [Google Scholar] [CrossRef]
- Farkas, J.; Angel, A.; Avigan, M.I. Studies on the compartmentation of lipid in adiposecells. II. Cholesterol accumulation and distribution in adipose tissue components. J. Lipid Res. 1973, 14, 344–356. [Google Scholar] [CrossRef]
- Le Lay, S.; Krief, S.; Farnier, C.; Lefrere, I.; Le Liepvre, X.; Bazin, R.; Ferre, P.; Dugail, I. Cholesterol, a cell size-dependent signal that regulates glucose metabolism and gene expression in adipocytes. J. Biol. Chem. 2001, 276, 16904–16910. [Google Scholar] [CrossRef]
- Wang, M.; Gao, M.; Liao, J.; Qi, Y.; Du, X.; Wang, Y.; Li, L.; Liu, G.; Yang, H. Adipose tissue deficiency results in severe hyperlipidemia and atherosclerosis in the low-density lipoprotein receptor knockout mice. Biochim. Biophys. Acta 2016, 1861, 410–418. [Google Scholar] [CrossRef]
- Temel, R.E.; Hou, L.; Rudel, L.L.; Shelness, G.S. ACAT2 stimulates cholesteryl ester secretion in apoB-containing lipoproteins. J. Lipid Res. 2007, 48, 1618–1627. [Google Scholar] [CrossRef] [PubMed]
- Brown, J.M.; Bell, T.A.; Alger, H.M., 3rd; Sawyer, J.K.; Smith, T.L.; Kelley, K.; Shah, R.; Wilson, M.D.; Davis, M.A.; Lee, R.G.; et al. Targeted depletion of hepatic ACAT2-driven cholesterol esterification reveals a non-biliary route for fecal neutral sterol loss. J. Biol. Chem. 2008, 283, 10522–10534. [Google Scholar] [CrossRef] [PubMed]
- Zhang, J.; Kelley, K.L.; Marshall, S.M.; Davis, M.A.; Wilson, M.D.; Sawyer, J.K.; Farese, R.V.; Brown, J.M., Jr.; Rudel, L.L. Tissue-specific knockouts of ACAT2 reveal that intestinal depletion is sufficient to prevent diet-induced cholesterol accumulation in the liver and blood. J. Lipid Res. 2012, 53, 1144–1152. [Google Scholar] [CrossRef] [PubMed]
- Wang, Y.-J.; Bian, Y.; Luo, J.; Lu, M.; Xiong, Y.; Guo, S.-Y.; Yin, H.-Y.; Lin, X.; Li, Q.; Chang, C.C.Y.; et al. Cholesterol and fatty acids regulate cysteine ubiquitylation of ACAT2 through competitive oxidation. Nat. Cell Biol. 2017, 19, 808–819. [Google Scholar] [CrossRef]





| Group | Individual Tags | Weight(kg) | IMF(%) |
|---|---|---|---|
| IMF(H) | 47 | 84 | 6.692601 |
| 574 | 83 | 6.836052 | |
| 583 | 84 | 7.129091 | |
| Average | 83.7 | 6.885915 | |
| IMF(L) | 882 | 83 | 2.912024 |
| 71 | 83.5 | 3.393526 | |
| 173 | 82.5 | 3.29889 | |
| Average | 83 | 3.29889 |
| Oligonucleotide | Oligonucleotide Sequence(5′ to 3′) |
|---|---|
| NC-siRNA | F: GCG ACG AUC UGC CUA AGA UTT R: AUC UUA GGC AGA UCG UCG CTT |
| ldlr-siRNA | F: GCU GCA GUU UGU CAG CAA UTT R: AUU GCU GAC AAA CUG CAG CTT |
| Srebp2-siRNA | F: GGA AAU GCA UCU CCU ACA ATT R: UUG UAG GAG AUG CAU UUC CTT |
| Gene Symbol | Forward Primer (5′ to 3′) | Reverse Primer (5′ to 3′) | Product Sizev (bp) | TM (°C) |
|---|---|---|---|---|
| pparγ | TTG CTG TGA AGT TCA ACG CA | GTG GTT CAA CTT GAG CTG CA | 167 | 60 |
| rplp0 | TCC AGG CTT TAG GCA TCA CC | GGC TCC CAC TTT GTC TCC AG | 95 | 60 |
| c/ebpα | GGC ATC TGC GAA CAC GAG A | AGG AAC TCG TCG TTG AAG GC | 74 | 60 |
| ldlr | GTG TCA ACC GCT GCA TTC C | TGC TTC ATC CGA GCC GTC | 191 | 60 |
| srebp2 | ATC ATC AAA ACC GAT TCC CTT | CCT GCT TAA TGG GCA CTT TC | 208 | 60 |
Publisher’s Note: MDPI stays neutral with regard to jurisdictional claims in published maps and institutional affiliations. |
© 2022 by the authors. Licensee MDPI, Basel, Switzerland. This article is an open access article distributed under the terms and conditions of the Creative Commons Attribution (CC BY) license (https://creativecommons.org/licenses/by/4.0/).
Share and Cite
Tian, Y.; Zhao, Y.; Yu, W.; Melak, S.; Niu, Y.; Wei, W.; Zhang, L.; Chen, J. ACAT2 Is a Novel Negative Regulator of Pig Intramuscular Preadipocytes Differentiation. Biomolecules 2022, 12, 237. https://doi.org/10.3390/biom12020237
Tian Y, Zhao Y, Yu W, Melak S, Niu Y, Wei W, Zhang L, Chen J. ACAT2 Is a Novel Negative Regulator of Pig Intramuscular Preadipocytes Differentiation. Biomolecules. 2022; 12(2):237. https://doi.org/10.3390/biom12020237
Chicago/Turabian StyleTian, Ye, Yuelei Zhao, Wensai Yu, Sherif Melak, Yingfang Niu, Wei Wei, Lifan Zhang, and Jie Chen. 2022. "ACAT2 Is a Novel Negative Regulator of Pig Intramuscular Preadipocytes Differentiation" Biomolecules 12, no. 2: 237. https://doi.org/10.3390/biom12020237
APA StyleTian, Y., Zhao, Y., Yu, W., Melak, S., Niu, Y., Wei, W., Zhang, L., & Chen, J. (2022). ACAT2 Is a Novel Negative Regulator of Pig Intramuscular Preadipocytes Differentiation. Biomolecules, 12(2), 237. https://doi.org/10.3390/biom12020237

