Submilligram Level of Beetle Antifreeze Proteins Minimize Cold-Induced Cell Swelling and Promote Cell Survival
Abstract
1. Introduction
2. Materials and Methods
2.1. Materials
2.2. Protein Preparation
2.3. INS-1 Cell Culture and Toxicity Assays for Purified AFPs
2.4. INS-1 Cell Cold Preservation, Viability Assay, and Size Distribution
2.5. Rat Islet Isolation, Cold Preservation, and Rewarming
2.6. Rat Islet Recovery and Viability Assessment
2.7. Glucose-Stimulated Insulin Secretion (GSIS) Assay
2.8. Western Blotting
2.9. Statistical Analysis
3. Results
3.1. The Size and Viability of INS-1 Cells Are Inversely Correlated after Cold Preservation in the Different Preservation Solutions
3.2. The Beetle AFPs Have No Cytotoxicity on INS-1 Cells
3.3. DAFP-1 Vehicle Has No Effect on INS-1 Cell Survival during Cold Preservation in UW Solution
3.4. DAFP-1 Improves INS-1 Live Cell Recovery during Cold Preservation in UW Solution
3.5. DAFP-1 Improves INS-1 Cell Viability during Cold Preservation in UW Solution
3.6. DAFP-1 Suppresses INS-1 Cell Swelling and Is Correlated with Increased Viability during Cold Preservation
3.7. DAFP-1 Reduces Cold Preservation-Mediated INS-1 Cell Apoptosis
3.8. DAFP-1 Possesses Higher Potency than TmAFP in Preserving Viable INS-1 Cells in UW Solution
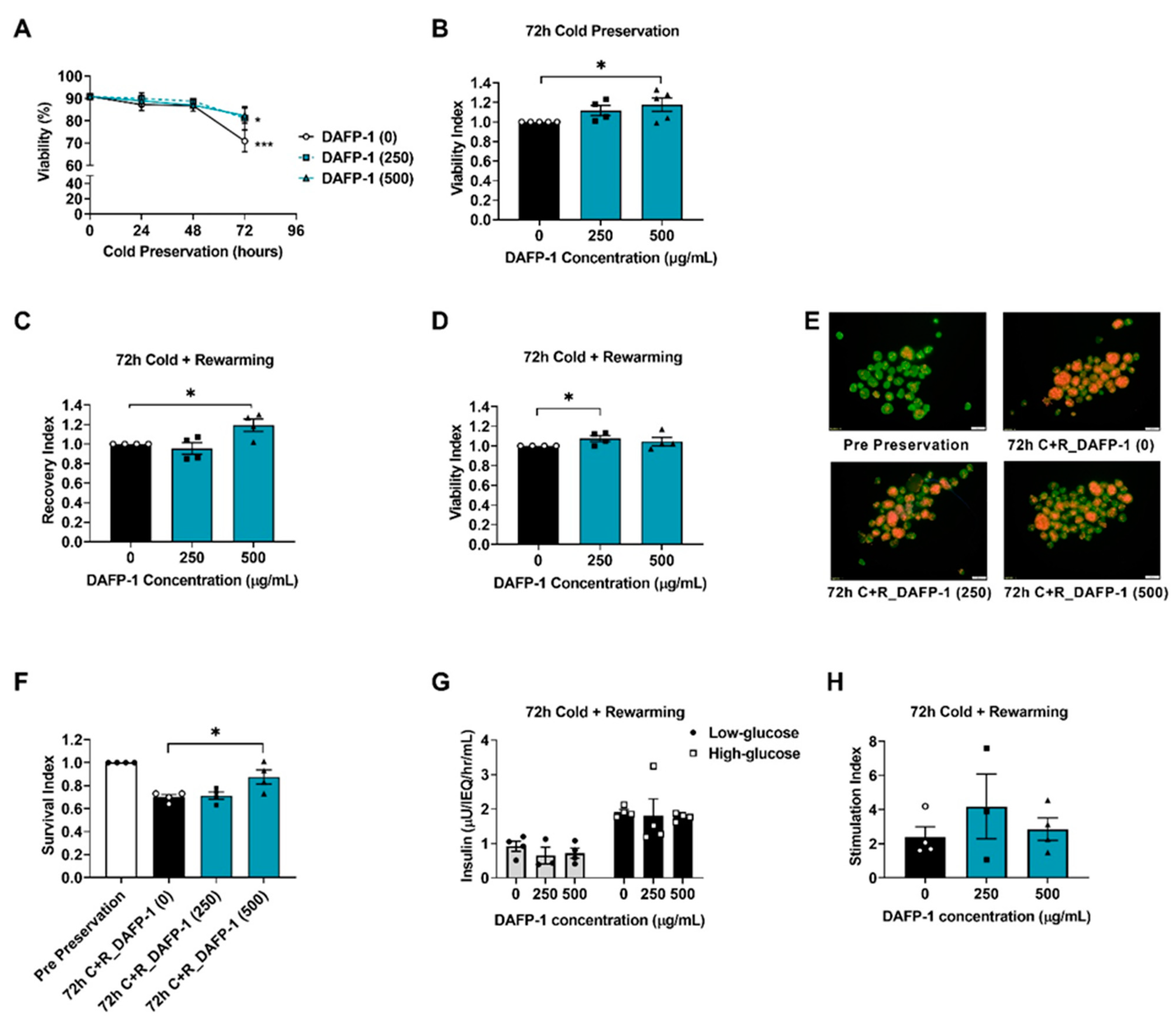
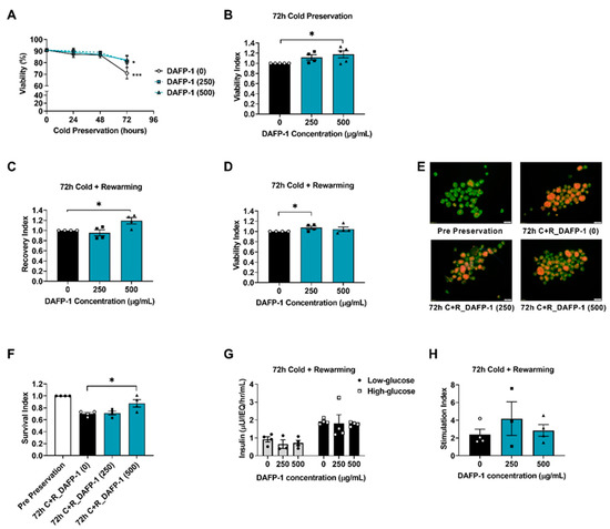
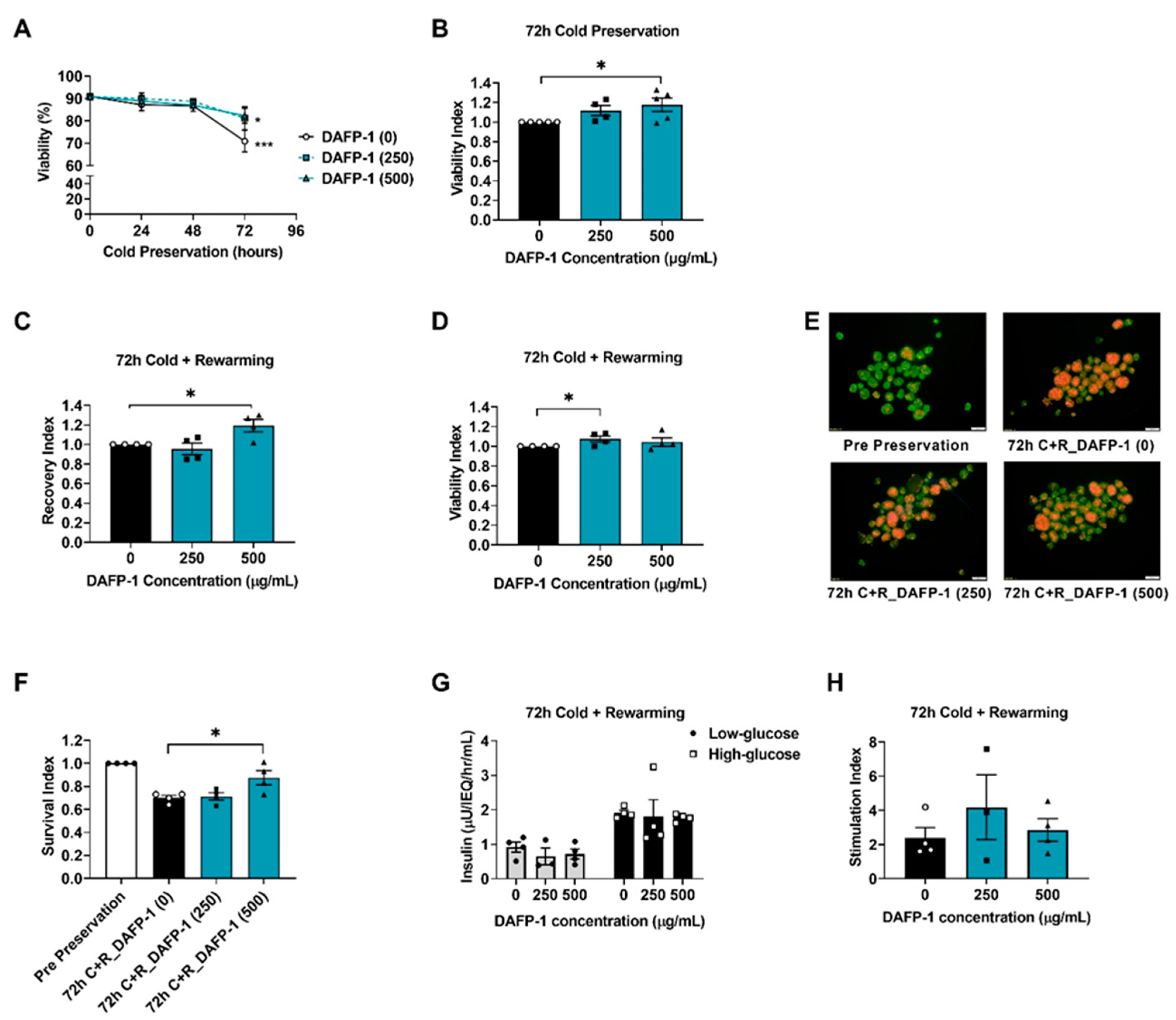
3.9. DAFP-1 Improves the Survival of Rat Islets after 72 h of Cold Preservation, Followed by Rewarming
4. Discussion
5. Conclusions
Supplementary Materials
Author Contributions
Funding
Institutional Review Board Statement
Informed Consent Statement
Data Availability Statement
Acknowledgments
Conflicts of Interest
References
- Southard, J.H.; van Gulik, T.M.; Ametani, M.S.; Vreugdenhil, P.K.; Lindell, S.L.; Pienaar, B.L.; Belzer, F.O. Important components of the UW solution. Transplantation 1990, 49, 251–257. [Google Scholar] [CrossRef]
- Wahlberg, J.A.; Southard, J.H.; Belzer, F.O. Development of a cold storage solution for pancreas preservation. Cryobiology 1986, 23, 477–482. [Google Scholar] [CrossRef]
- Squifflet, J.P.; LeDinh, H.; de Roover, A.; Meurisse, M. Pancreas Preservation for Pancreas and Islet Transplantation: A Minireview. Transplant. Proc. 2011, 43, 3398–3401. [Google Scholar] [CrossRef]
- Raymond, J.A.; DeVries, A.L. Adsorption Inhibition as a Mechanism of Freezing Resistance in Polar Fishes. Proc. Natl. Acad. Sci. USA 1977, 74, 2589–2593. [Google Scholar] [CrossRef]
- Bhatnagar, B.; Zakharov, B.; Fisyuk, A.; Wen, X.; Karim, F.; Lee, K.; Seryotkin, Y.; Mogodi, M.; Fitch, A.; Boldyreva, E.; et al. Protein/Ice Interaction: High-Resolution Synchrotron X-ray Diffraction Differentiates Pharmaceutical Proteins from Lysozyme. J. Phys. Chem. B 2019, 123, 5690–5699. [Google Scholar] [CrossRef]
- DeVries, A.L.; Wohlschlag, D.E. Freezing Resistance in Some Antarctic Fishes. Science 1969, 163, 1073–1075. [Google Scholar] [CrossRef]
- DeVries, A.L. Glycoproteins as Biological Antifreeze Agents in Antarctic Fishes. Science 1971, 172, 1152–1155. [Google Scholar] [CrossRef]
- Griffith, M.; Ala, P.; Yang, D.S.C.; Hon, W.-C.; Moffatt, B.A. Antifreeze Protein Produced Endogenously in Winter Rye Leaves. Plant Physiol. 1992, 100, 593–596. [Google Scholar] [CrossRef]
- Duman, J.G. Antifreeze and ice nucleator proteins in terrestrial arthropods. Annu. Rev. Physiol. 2001, 63, 327–357. [Google Scholar] [CrossRef]
- Davies, P.L. Ice-Binding Proteins: A Remarkable Diversity of Structures for Stopping and Starting Ice Growth. Trends Biochem. Sci. 2014, 39, 548–555. [Google Scholar] [CrossRef]
- Duman, J.G. Animal ice-binding (antifreeze) proteins and glycolipids: An overview with emphasis on physiological function. J. Exp. Biol. 2015, 218, 1846–1855. [Google Scholar] [CrossRef] [PubMed]
- Griffith, M.; Lumb, C.; Wiseman, S.B.; Wisniewski, M.; Johnson, R.W.; Marangoni, A.G. Antifreeze Proteins Modify the Freezing Process In Planta. Plant Physiol. 2005, 138, 330–340. [Google Scholar] [CrossRef] [PubMed]
- Halwani, D.O.; Brockbank, K.G.M.; Duman, J.G.; Campbell, L.H. Recombinant Dendroides canadensis antifreeze proteins as potential ingredients in cryopreservation solutions. Cryobiology 2014, 68, 411–418. [Google Scholar] [CrossRef] [PubMed]
- Kratochvílová, I.; Golan, M.; Pomeisl, K.; Richter, J.; Sedláková, S.; Šebera, J.; Mičová, J.; Falk, M.; Falková, I.; Řeha, D.; et al. Theoretical and experimental study of the antifreeze protein AFP752, trehalose and dimethyl sulfoxide cryoprotection mechanism: Correlation with cryopreserved cell viability. RSC Adv. 2017, 7, 352–360. [Google Scholar] [CrossRef]
- Mangiagalli, M.; Bar-Dolev, M.; Tedesco, P.; Natalello, A.; Kaleda, A.; Brocca, S.; de Pascale, D.; Pucciarelli, S.; Miceli, C.; Braslavsky, I.; et al. Cryo-protective effect of an ice-binding protein derived from Antarctic bacteria. FEBS J. 2017, 284, 163–177. [Google Scholar] [CrossRef] [PubMed]
- Rodriguez, C.; Sajjadi, S.; Abrol, R.; Wen, X. A beetle antifreeze protein protects lactate dehydrogenase under freeze-thawing. Int. J. Biol. Macromol. 2019, 136, 1153–1160. [Google Scholar] [CrossRef] [PubMed]
- Weng, L.; Stott, S.L.; Toner, M. Exploring Dynamics and Structure of Biomolecules, Cryoprotectants, and Water Using Molecular Dynamics Simulations: Implications for Biostabilization and Biopreservation. Annu. Rev. Biomed. Eng. 2019, 21, 1–31. [Google Scholar] [CrossRef]
- Kamijima, T.; Sakashita, M.; Miura, A.; Nishimiya, Y.; Tsuda, S. Antifreeze Protein Prolongs the Life-Time of Insulinoma Cells during Hypothermic Preservation. PLoS ONE 2013, 8, e73643. [Google Scholar] [CrossRef]
- Itskovitz-Eldor, J.; Levron, J.; Arav, A.; Bar-Ami, S.; Stein, D.W.; Fletcher, G.L.; Rubinsky, B. Hypothermic preservation of human oocytes with antifreeze proteins from sub-polar fish. Cryo-Letters 1993, 14, 235–242. [Google Scholar]
- Hirano, Y.; Nishimiya, Y.; Matsumoto, S.; Matsushita, M.; Todo, S.; Miura, A.; Komatsu, Y.; Tsuda, S. Hypothermic preservation effect on mammalian cells of type III antifreeze proteins from notched-fin eelpout. Cryobiology 2008, 57, 46–51. [Google Scholar] [CrossRef]
- Nguyen, T.-V.; Tanihara, F.; Hirata, M.; Hirano, T.; Nishio, K.; Do, L.T.K.; Van Nguyen, T.; Nii, M.; Otoi, T. Effects of Antifreeze Protein Supplementation on the Development of Porcine Morulae Stored at Hypothermic Temperatures. Cryoletters 2018, 39, 131–136. [Google Scholar] [PubMed]
- Huelsz-Prince, G.; DeVries, A.L.; Bakker, H.J.; van Zon, J.S.; Meister, K. Effect of Antifreeze Glycoproteins on Organoid Survival during and after Hypothermic Storage. Biomolecules 2019, 9, 110. [Google Scholar] [CrossRef] [PubMed]
- Rubinsky, B.; Arav, A.; Mattioli, M.; Devries, A.L. The effect of antifreeze glycopeptides on membrane potential changes at hypothermic temperatures. Biochem. Biophys. Res. Commun. 1990, 173, 1369–1374. [Google Scholar] [CrossRef]
- Wen, X.; Wang, S.; Duman, J.G.; Arifin, J.F.; Juwita, V.; Goddard, W.A.; Rios, A.; Liu, F.; Kim, S.-K.; Abrol, R.; et al. Antifreeze proteins govern the precipitation of trehalose in a freezing-avoiding insect at low temperature. Proc. Natl. Acad. Sci. USA 2016, 113, 6683–6688. [Google Scholar] [CrossRef] [PubMed]
- Rubinsky, B.; Devries, A.L.; Arav, A. Interaction of Thermal Hysteresis Proteins with Cells and Cell Membranes and Associated Applications. U.S. Patent 5358931, 25 October 1994. [Google Scholar]
- Wang, S.; Amornwittawat, N.; Juwita, V.; Kao, Y.; Duman, J.G.; Pascal, T.A.; Goddard, W.A.; Wen, X. Arginine, a Key Residue for the Enhancing Ability of an Antifreeze Protein of the Beetle Dendroides canadensis. Biochemistry 2009, 48, 9696–9703. [Google Scholar] [CrossRef] [PubMed]
- Amornwittawat, N.; Wang, S.; Banatlao, J.; Chung, M.; Velasco, E.; Duman, J.G.; Wen, X. Effects of Polyhydroxy Compounds on Beetle Antifreeze Protein Activity. Biochim. Biophys. Acta (BBA) Proteins Proteom. 2009, 1794, 341–346. [Google Scholar] [CrossRef] [PubMed][Green Version]
- Wen, X.; Wang, S.; Amornwittawata, N.; Houghton, E.A.; Sacco, M.A. Interaction of reduced nicotinamide adenine dinucleotide with an antifreeze protein from Dendroides canadensis: Mechanistic implication of antifreeze activity enhancement. J. Mol. Recognit. 2011, 24, 1024–1031. [Google Scholar] [CrossRef]
- Wang, S.; Wen, X.; Nikolovski, P.; Juwita, V.; Fnu Arifin, J. Expanding the molecular recognition repertoire of antifreeze polypeptides: Effects on nucleoside crystal growth. Chem. Commun. 2012, 48, 11555–11557. [Google Scholar] [CrossRef][Green Version]
- Wen, X.; Wang, S.; Ramji, R.; Butler, L.O.; Bagdagulyan, Y.; Kishishita, A.; Golen, J.A.; Rheingold, A.L.; Kim, S.-K.; Goddard, W.A.; et al. Complete inhibition of a polyol nucleation by a micromolar biopolymer additive. Cell Rep. Phys. Sci. 2022, 3, 100723. [Google Scholar] [CrossRef]
- Bonner-Weir, S.; Weir, G.C. New sources of pancreatic β-cells. Nat. Biotechnol. 2005, 23, 857–861. [Google Scholar] [CrossRef]
- Katsarou, A.; Gudbjörnsdottir, S.; Rawshani, A.; Dabelea, D.; Bonifacio, E.; Anderson, B.J.; Jacobsen, L.M.; Schatz, D.A.; Lernmark, Å. Type 1 diabetes mellitus. Nat. Rev. Dis. Prim. 2017, 3, 17016. [Google Scholar] [CrossRef] [PubMed]
- Ricordi, C.; Fraker, C.; Szust, J.; Al-Abdullah, I.; Poggioli, R.; Kirlew, T.; Khan, A.; Alejandro, R. Improved human islet isolation outcome from marginal donors following addition of oxygenated perfluorocarbon to the cold-storage solution. Transplantation 2003, 75, 1524–1527. [Google Scholar] [CrossRef] [PubMed]
- Omori, K.; Kobayashi, E.; Rawson, J.; Takahashi, M.; Mullen, Y. Mechanisms of islet damage mediated by pancreas cold ischemia/rewarming. Cryobiology 2016, 73, 126–134. [Google Scholar] [CrossRef] [PubMed]
- Kojayan, G.G.; Alexander, M.; Imagawa, D.K.; Lakey, J.R.T. Systematic review of islet cryopreservation. Islets 2018, 10, 40–49. [Google Scholar] [CrossRef]
- Zamalloa, J.A. Role of Conserved Threonine Residues in an Antifreeze Protein from Dendroides Canadensis; MAI: Los Angeles, CA, USA, 2012; Volume 51, p. 85. [Google Scholar]
- Gonzalez, N.; Salgado, M.; Medrano, L.; Mullen, Y.; Komatsu, H. Isolated pancreatic islet yield and quality is inversely related to organ donor age in rats. Exp. Gerontol. 2019, 128, 110739. [Google Scholar] [CrossRef]
- Komatsu, H.; Kang, D.; Medrano, L.; Barriga, A.; Mendez, D.; Rawson, J.; Omori, K.; Ferreri, K.; Tai, Y.-C.; Kandeel, F.; et al. Isolated human islets require hyperoxia to maintain islet mass, metabolism, and function. Biochem. Biophys. Res. Commun. 2016, 470, 534–538. [Google Scholar] [CrossRef]
- Salgado, M.; Gonzalez, N.; Medrano, L.; Rawson, J.; Omori, K.; Qi, M.; Al-Abdullah, I.; Kandeel, F.; Mullen, Y.; Komatsu, H. Semi-Automated Assessment of Human Islet Viability Predicts Transplantation Outcomes in a Diabetic Mouse Model. Cell Transpl. 2020, 29, 963689720919444. [Google Scholar] [CrossRef]
- Omori, K.; Valiente, L.; Orr, C.; Rawson, J.; Ferreri, K.; Todorov, I.; Al-Abdullah, I.H.; Medicherla, S.; Potter, A.A.; Schreiner, G.F.; et al. Improvement of Human Islet Cryopreservation by a p38 MAPK Inhibitor. Am. J. Transplant. 2007, 7, 1224–1232. [Google Scholar] [CrossRef]
- Soldani, C.; Scovassi, A.I. Poly(ADP-ribose) polymerase-1 cleavage during apoptosis: An update. Apoptosis 2002, 7, 321–328. [Google Scholar] [CrossRef]
- Wieczorek, G.; Pospischil, A.; Perentes, E. A comparative immunohistochemical study of pancreatic islets in laboratory animals (rats, dogs, minipigs, nonhuman primates). Exp. Toxicol. Pathol. 1998, 50, 151–172. [Google Scholar] [CrossRef]
- Omori, K.; Kobayashi, E.; Komatsu, H.; Rawson, J.; Agrawal, G.; Parimi, M.; Oancea, A.R.; Valiente, L.; Ferreri, K.; Al-Abdullah, I.H.; et al. Involvement of a proapoptotic gene (BBC3) in islet injury mediated by cold preservation and rewarming. Am. J. Physiol. Endocrinol. Metab. 2016, 310, E1016–E1026. [Google Scholar] [CrossRef] [PubMed][Green Version]
- Rubinsky, B.; Arav, A.; Fletcher, G.L. Hypothermic protection—A fundamental property of “antifreeze” proteins. Biochem. Biophys. Res. Commun. 1991, 180, 566–571. [Google Scholar] [CrossRef]
- Tomczak, M.M.; Hincha, D.K.; Estrada, S.D.; Wolkers, W.F.; Crowe, L.M.; Feeney, R.E.; Tablin, F.; Crowe, J.H. A Mechanism for Stabilization of Membranes at Low Temperatures by an Antifreeze Protein. Biophys. J. 2002, 82, 874–881. [Google Scholar] [CrossRef]
- Hays, L.M.; Feeney, R.E.; Crowe, L.M.; Crowe, J.H.; Oliver, A.E. Antifreeze glycoproteins inhibit leakage from liposomes during thermotropic phase transitions. Proc. Natl. Acad. Sci. USA 1996, 93, 6835–6840. [Google Scholar] [CrossRef] [PubMed]
- Yamauchi, A.; Miura, A.; Kondo, H.; Arai, T.; Sasaki, Y.C.; Tsuda, S. Subzero Nonfreezing Hypothermia with Insect Antifreeze Protein Dramatically Improves Survival Rate of Mammalian Cells. Int. J. Mol. Sci. 2021, 22, 12680. [Google Scholar] [CrossRef]
- Amornwittawat, N.; Wang, S.; Duman, J.G.; Wen, X. Polycarboxylates enhance beetle antifreeze protein activity. Biochim. Biophys. Acta (BBA) Proteins Proteom. 2008, 1784, 1942–1948. [Google Scholar] [CrossRef][Green Version]
- Tran-Guzman, A.; Moradian, R.; Walker, C.; Cui, H.; Corpuz, M.; Gonzalez, I.; Nguyen, C.; Meza, P.; Wen, X.; Culty, M. Toxicity profiles and protective effects of antifreeze proteins from insect in mammalian models. Toxicol. Lett. 2022, 368, 9–23. [Google Scholar] [CrossRef]






Publisher’s Note: MDPI stays neutral with regard to jurisdictional claims in published maps and institutional affiliations. |
© 2022 by the authors. Licensee MDPI, Basel, Switzerland. This article is an open access article distributed under the terms and conditions of the Creative Commons Attribution (CC BY) license (https://creativecommons.org/licenses/by/4.0/).
Share and Cite
Omori, K.; Gonzalez, I.; Nguyen, C.; Raminani, S.N.; Deleon, V.M.; Meza, P.; Zamalloa, J.; Perez, R.G.; Gonzalez, N.; Komatsu, H.; et al. Submilligram Level of Beetle Antifreeze Proteins Minimize Cold-Induced Cell Swelling and Promote Cell Survival. Biomolecules 2022, 12, 1584. https://doi.org/10.3390/biom12111584
Omori K, Gonzalez I, Nguyen C, Raminani SN, Deleon VM, Meza P, Zamalloa J, Perez RG, Gonzalez N, Komatsu H, et al. Submilligram Level of Beetle Antifreeze Proteins Minimize Cold-Induced Cell Swelling and Promote Cell Survival. Biomolecules. 2022; 12(11):1584. https://doi.org/10.3390/biom12111584
Chicago/Turabian StyleOmori, Keiko, Ignacio Gonzalez, Cindy Nguyen, Shanti N. Raminani, Victor M. Deleon, Pedro Meza, Jose Zamalloa, Rachel G. Perez, Nelson Gonzalez, Hirotake Komatsu, and et al. 2022. "Submilligram Level of Beetle Antifreeze Proteins Minimize Cold-Induced Cell Swelling and Promote Cell Survival" Biomolecules 12, no. 11: 1584. https://doi.org/10.3390/biom12111584
APA StyleOmori, K., Gonzalez, I., Nguyen, C., Raminani, S. N., Deleon, V. M., Meza, P., Zamalloa, J., Perez, R. G., Gonzalez, N., Komatsu, H., Al-Abdullah, I. H., & Wen, X. (2022). Submilligram Level of Beetle Antifreeze Proteins Minimize Cold-Induced Cell Swelling and Promote Cell Survival. Biomolecules, 12(11), 1584. https://doi.org/10.3390/biom12111584

