Liraglutide Attenuates Glucolipotoxicity-Induced RSC96 Schwann Cells’ Inflammation and Dysfunction
Abstract
:1. Introduction
2. Materials and Methods
2.1. Materials
2.2. Cell Culture and Viability Assay
2.3. Western Blot Analysis
2.4. Measurement of Reactive Oxygen Species (ROS)
2.5. Analysis of Mitochondrial Membrane Potential by JC-1 Staining
2.6. Immunofluorescence Assay
2.7. mRNA Expression Analysis by Reverse-Transcription Quantitative PCR (qPCR)
2.8. Statistical Analysis
3. Results
3.1. GLP-1 RA Liraglutide Attenuates Glucolipotoxicity-Induced Apoptosis in RSC96 Schwann Cells
3.2. Liraglutide Decreases Oxidative Stress by Upregulating Antioxidant Defense Mechanisms
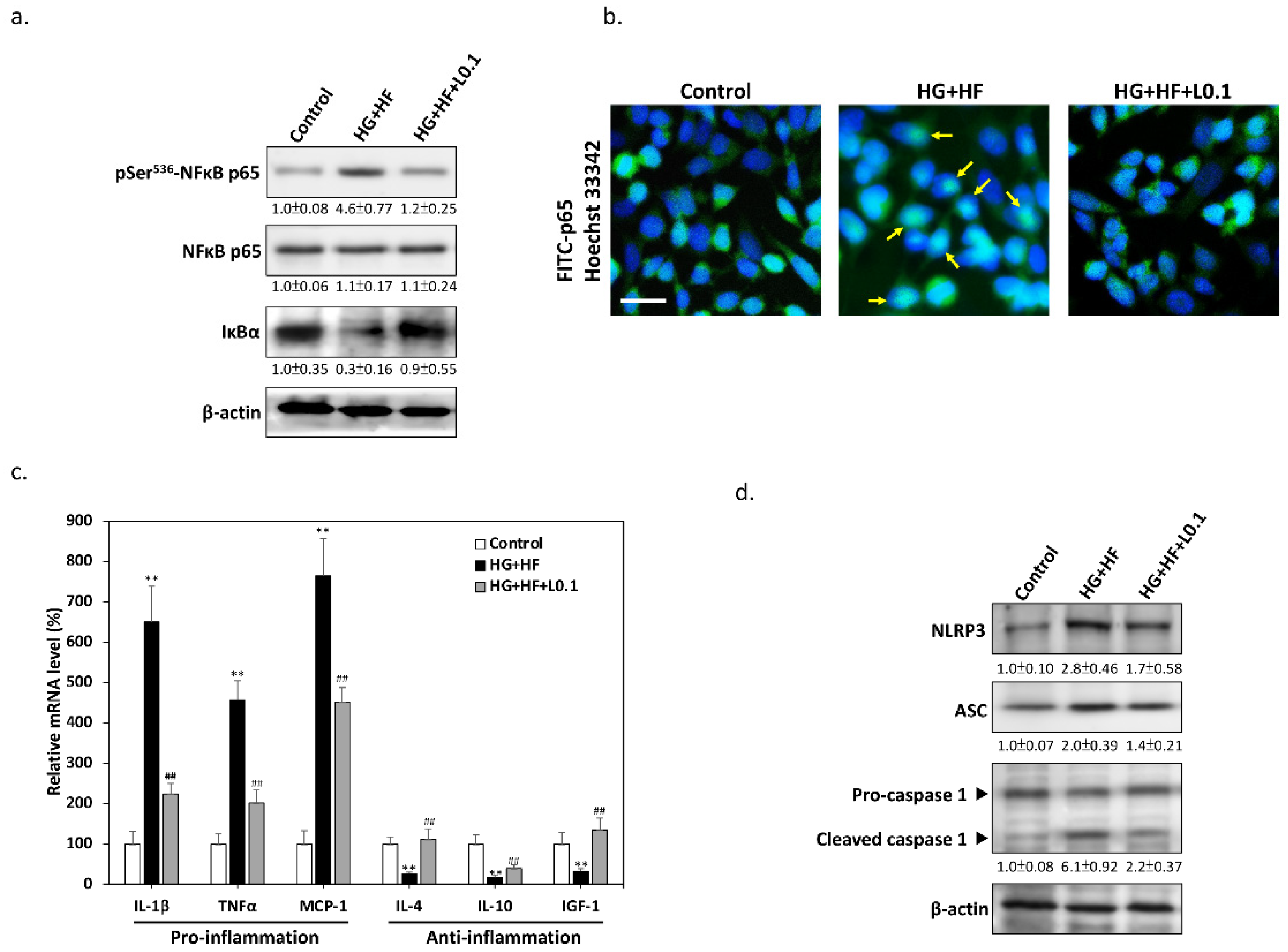
3.3. Liraglutide Downregulates NFκB-Mediated Inflammation under Glucolipotoxicity
3.4. Liraglutide Enhances the Physiological Function of SCs through Insulin-AKT Signaling
4. Discussion
Author Contributions
Funding
Institutional Review Board Statement
Informed Consent Statement
Data Availability Statement
Conflicts of Interest
References
- Feldman, E.L.; Callaghan, B.C.; Pop-Busui, R.; Zochodne, D.W.; Wright, D.E.; Bennett, D.L.; Bril, V.; Russell, J.W.; Viswanathan, V. Diabetic neuropathy. Nat. Rev. Dis. Primers 2019, 5, 41. [Google Scholar] [CrossRef] [PubMed]
- Kobayashi, M.; Zochodne, D.W. Diabetic neuropathy and the sensory neuron: New aspects of pathogenesis and their treatment implications. J. Diabetes Investig. 2018, 9, 1239–1254. [Google Scholar] [CrossRef] [PubMed]
- Zilliox, L.A. Diabetes and Peripheral Nerve Disease. Clin. Geriatr. Med. 2021, 37, 253–267. [Google Scholar] [CrossRef] [PubMed]
- Naruse, K. Schwann Cells as Crucial Players in Diabetic Neuropathy. Adv. Exp. Med. Biol. 2019, 1190, 345–356. [Google Scholar] [CrossRef]
- Wang, Q.; Chen, F.Y.; Ling, Z.M.; Su, W.F.; Zhao, Y.Y.; Chen, G.; Wei, Z.Y. The Effect of Schwann Cells/Schwann Cell-Like Cells on Cell Therapy for Peripheral Neuropathy. Front. Cell. Neurosci. 2022, 16, 836931. [Google Scholar] [CrossRef]
- Grisold, A.; Callaghan, B.C.; Feldman, E.L. Mediators of diabetic neuropathy: Is hyperglycemia the only culprit? Curr. Opin. Endocrinol. Diabetes Obes. 2017, 24, 103–111. [Google Scholar] [CrossRef]
- Luc, K.; Schramm-Luc, A.; Guzik, T.J.; Mikolajczyk, T.P. Oxidative stress and inflammatory markers in prediabetes and diabetes. J. Physiol. Pharmacol. 2019, 70, 809–824. [Google Scholar] [CrossRef]
- Wei, Z.; Fei, Y.; Su, W.; Chen, G. Emerging Role of Schwann Cells in Neuropathic Pain: Receptors, Glial Mediators and Myelination. Front. Cell. Neurosci. 2019, 13, 116. [Google Scholar] [CrossRef]
- Hackett, A.R.; Strickland, A.; Milbrandt, J. Disrupting insulin signaling in Schwann cells impairs myelination and induces a sensory neuropathy. Glia 2020, 68, 963–978. [Google Scholar] [CrossRef]
- Saiki, T.; Nakamura, N.; Miyabe, M.; Ito, M.; Minato, T.; Sango, K.; Matsubara, T.; Naruse, K. The Effects of Insulin on Immortalized Rat Schwann Cells, IFRS1. Int. J. Mol. Sci. 2021, 22, 5505. [Google Scholar] [CrossRef] [PubMed]
- Boer, G.A.; Holst, J.J. Incretin Hormones and Type 2 Diabetes-Mechanistic Insights and Therapeutic Approaches. Biology 2020, 9, 473. [Google Scholar] [CrossRef] [PubMed]
- Ma, J.; Shi, M.; Zhang, X.; Liu, X.; Chen, J.; Zhang, R.; Wang, X.; Zhang, H. GLP-1R agonists ameliorate peripheral nerve dysfunction and inflammation via p38 MAPK/NF-κB signaling pathways in streptozotocin-induced diabetic rats. Int. J. Mol. Med. 2018, 41, 2977–2985. [Google Scholar] [CrossRef]
- Takaku, S.; Tsukamoto, M.; Niimi, N.; Yako, H.; Sango, K. Exendin-4 Promotes Schwann Cell Survival/Migration and Myelination In Vitro. Int. J. Mol. Sci. 2021, 22, 2971. [Google Scholar] [CrossRef] [PubMed]
- Cnop, M. Fatty acids and glucolipotoxicity in the pathogenesis of Type 2 diabetes. Biochem. Soc. Trans. 2008, 36, 348–352. [Google Scholar] [CrossRef] [PubMed]
- Kornelius, E.; Li, H.H.; Peng, C.H.; Yang, Y.S.; Chen, W.J.; Chang, Y.Z.; Bai, Y.C.; Liu, S.; Huang, C.N.; Lin, C.L. Liraglutide protects against glucolipotoxicity-induced RIN-m5F beta-cell apoptosis through restoration of PDX1 expression. J. Cell. Mol. Med. 2019, 23, 619–629. [Google Scholar] [CrossRef]
- Lee, S.W.; Park, J.B.; Kim, H.J.; Kim, H.Y.; Lee, S.Y.; Chung, W.T.; Shin, Y.K.; Park, H.T.; Rho, J.H.; Yoo, Y.H. Palmitate induces lipoapoptosis in Schwann cells through ROS generation-mediated STAMP2 downregulation. Biochem. Biophys. Res. Commun. 2018, 503, 1260–1266. [Google Scholar] [CrossRef] [PubMed]
- Liu, Y.P.; Shao, S.J.; Guo, H.D. Schwann cells apoptosis is induced by high glucose in diabetic peripheral neuropathy. Life Sci. 2020, 248, 117459. [Google Scholar] [CrossRef]
- Wu, T.; Li, X.; Tu, S.; Tan, W.; Chen, L. Curcumin protect Schwann cells from inflammation response and apoptosis induced by high glucose through the NF-κB pathway. Tissue Cell 2022, 77, 101873. [Google Scholar] [CrossRef] [PubMed]
- Cheng, Y.C.; Chu, L.W.; Chen, J.Y.; Hsieh, S.L.; Chang, Y.C.; Dai, Z.K.; Wu, B.N. Loganin Attenuates High Glucose-Induced Schwann Cells Pyroptosis by Inhibiting ROS Generation and NLRP3 Inflammasome Activation. Cells 2020, 9, 1948. [Google Scholar] [CrossRef] [PubMed]
- Kou, Z.Z.; Li, C.Y.; Tang, J.; Hu, J.C.; Qu, J.; Liao, Y.H.; Wu, S.X.; Li, H.; Li, Y.Q. Down-regulation of insulin signaling is involved in painful diabetic neuropathy in type 2 diabetes. Pain Physician 2013, 16, E71–E83. [Google Scholar]
- Rebolledo, O.R.; Actis Dato, S.M. Postprandial hyperglycemia and hyperlipidemia-generated glycoxidative stress: Its contribution to the pathogenesis of diabetes complications. Eur. Rev. Med. Pharmacol. Sci. 2005, 9, 191–208. [Google Scholar] [PubMed]
- Vincent, A.M.; Kato, K.; McLean, L.L.; Soules, M.E.; Feldman, E.L. Sensory neurons and schwann cells respond to oxidative stress by increasing antioxidant defense mechanisms. Antioxid. Redox Signal. 2009, 11, 425–438. [Google Scholar] [CrossRef] [PubMed]
- Qin, J.; Wang, L.; Sun, Y.; Sun, X.; Wen, C.; Shahmoradi, M.; Zhou, Y. Concentrated growth factor increases Schwann cell proliferation and neurotrophic factor secretion and promotes functional nerve recovery in vivo. Int. J. Mol. Med. 2016, 37, 493–500. [Google Scholar] [CrossRef] [PubMed]
- Dey, I.; Midha, N.; Singh, G.; Forsyth, A.; Walsh, S.K.; Singh, B.; Kumar, R.; Toth, C.; Midha, R. Diabetic Schwann cells suffer from nerve growth factor and neurotrophin-3 underproduction and poor associability with axons. Glia 2013, 61, 1990–1999. [Google Scholar] [CrossRef]
- Sango, K.; Takaku, S.; Tsukamoto, M.; Niimi, N.; Yako, H. Glucagon-Like Peptide-1 Receptor Agonists as Potential Myelination-Inducible and Anti-Demyelinating Remedies. Front. Cell Dev. Biol. 2022, 10, 950623. [Google Scholar] [CrossRef]
- Ristikj-Stomnaroska, D.; Risteska-Nejashmikj, V.; Papazova, M. Role of Inflammation in the Pathogenesis of Diabetic Peripheral Neuropathy. Open Access Maced. J. Med. Sci. 2019, 7, 2267–2270. [Google Scholar] [CrossRef]
- Martini, R.; Fischer, S.; López-Vales, R.; David, S. Interactions between Schwann cells and macrophages in injury and inherited demyelinating disease. Glia 2008, 56, 1566–1577. [Google Scholar] [CrossRef]
- Bendotti, G.; Montefusco, L.; Lunati, M.E.; Usuelli, V.; Pastore, I.; Lazzaroni, E.; Assi, E.; Seelam, A.J.; El Essawy, B.; Jang, J.; et al. The anti-inflammatory and immunological properties of GLP-1 Receptor Agonists. Pharmacol. Res. 2022, 182, 106320. [Google Scholar] [CrossRef]
- Mehta, K.; Behl, T.; Kumar, A.; Uddin, M.S.; Zengin, G.; Arora, S. Deciphering the Neuroprotective Role of Glucagon-like Peptide-1 Agonists in Diabetic Neuropathy: Current Perspective and Future Directions. Curr. Protein Pept. Sci. 2021, 22, 4–18. [Google Scholar] [CrossRef] [PubMed]
- Ydens, E.; Lornet, G.; Smits, V.; Goethals, S.; Timmerman, V.; Janssens, S. The neuroinflammatory role of Schwann cells in disease. Neurobiol. Dis. 2013, 55, 95–103. [Google Scholar] [CrossRef]




| Genes | Forward | Reverse |
|---|---|---|
| IL-1β | 5′-CACCT CTCAA GCAGA GCACA G-3′ | 5′-GGGTT CCATG GTGAA GTCAA C-3′ |
| TNFα | 5′-AAATG GGCTC CCTCT CATCA GTTC-3′ | 5′-TCTGC TTGGT GGTTT GCTAC GAC-3′ |
| MCP-1 | 5′-GTGCT GACCC CAATA AGGAA -3′ | 5′-TGAGG TGGTT GTGGA AAAGA-3′ |
| IL-4 | 5′-TGCAC CGAGA TGTTT GTACC-3′ | 5′-GGATG CTTTT TAGGC TTTCC-3′ |
| IL-10 | 5′-GCAGG ACTTT AAGGG TTACT TGG-3′ | 5′-GGGGA GAAAT CGATG ACAGC-3′ |
| IGF-1 | 5′-TGCTT CCGGA GCTGT GATCT-3′ | 5′- CGGAC AGAGC GAGCT GACTT-3′ |
| CNTF | 5′-ATGGC TTTCG CAGAG CAAAC-3′ | 5′-CAACG ATCAG TGCTT GCCAC-3′ |
| NGF | 5′- AGGCT TTGCC AAGGA CG-3′ | 5′-CCAGT GGGCT TCAGG GA-3′ |
| NT-3 | 5′-CGTGG TGGCG AACAG AACAT-3′ | 5′-GGCCG ATGAC TTGTC GGTC-3′ |
| BDNF | 5′-GCTGG CGATT CATAA GGATA GAC-3′ | 5′-TATAC AACAT AAATC CACTA TCTTC CCCT-3′ |
| GAPDH | 5′-TGGTAT CGTGG AAGGA CTCAT GAC-3′ | 5′-ATGCC AGTGA GCTTC CCGTT CAGC-3′ |
Publisher’s Note: MDPI stays neutral with regard to jurisdictional claims in published maps and institutional affiliations. |
© 2022 by the authors. Licensee MDPI, Basel, Switzerland. This article is an open access article distributed under the terms and conditions of the Creative Commons Attribution (CC BY) license (https://creativecommons.org/licenses/by/4.0/).
Share and Cite
Kornelius, E.; Tsou, S.-H.; Chang, C.-C.; Ho, Y.-J.; Lin, S.-C.; Chen, W.-L.; Huang, C.-N.; Lin, C.-L. Liraglutide Attenuates Glucolipotoxicity-Induced RSC96 Schwann Cells’ Inflammation and Dysfunction. Biomolecules 2022, 12, 1338. https://doi.org/10.3390/biom12101338
Kornelius E, Tsou S-H, Chang C-C, Ho Y-J, Lin S-C, Chen W-L, Huang C-N, Lin C-L. Liraglutide Attenuates Glucolipotoxicity-Induced RSC96 Schwann Cells’ Inflammation and Dysfunction. Biomolecules. 2022; 12(10):1338. https://doi.org/10.3390/biom12101338
Chicago/Turabian StyleKornelius, Edy, Sing-Hua Tsou, Ching-Chi Chang, Ying-Jui Ho, Sheng-Chieh Lin, Wei-Liang Chen, Chien-Ning Huang, and Chih-Li Lin. 2022. "Liraglutide Attenuates Glucolipotoxicity-Induced RSC96 Schwann Cells’ Inflammation and Dysfunction" Biomolecules 12, no. 10: 1338. https://doi.org/10.3390/biom12101338
APA StyleKornelius, E., Tsou, S.-H., Chang, C.-C., Ho, Y.-J., Lin, S.-C., Chen, W.-L., Huang, C.-N., & Lin, C.-L. (2022). Liraglutide Attenuates Glucolipotoxicity-Induced RSC96 Schwann Cells’ Inflammation and Dysfunction. Biomolecules, 12(10), 1338. https://doi.org/10.3390/biom12101338

