High-Throughput Identification of Adapters in Single-Read Sequencing Data
Abstract
1. Introduction
2. Materials and Methods
2.1. Implementation and Dependencies
2.2. Adapter Types
2.3. Principles of the Method
2.3.1. Illumina Platform
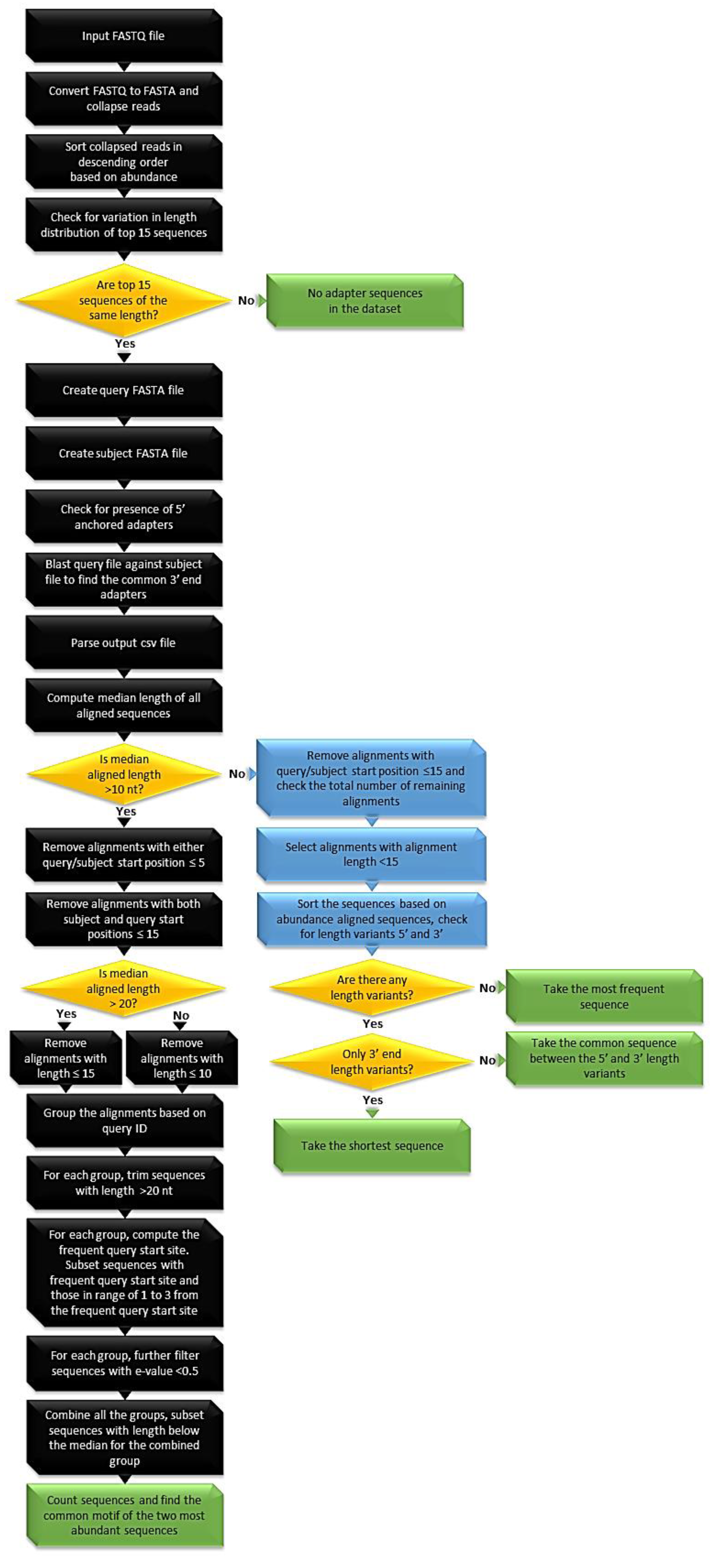
- median > 20: alignments with query or subject start sites less than 5 are removed. The rationale is that alignments with query or subject start sites are likely to have truncated adapters. Similarly, alignments with both query and subject start sites less than 15 are removed. The rationale is that in small RNA sequencing the minimum length of target sequence is usually 15. Therefore, the minimum start position of the adapter sequence should be 16, preferably in both query and subject sequences. Thereafter, aligned sequences with length less than or equal to 15 are discarded to remove non-adapter sequences. Sequencing datasets with read length greater than 100 nt will result in aligned sequences with median length greater than 60 nt. In such cases, alignments with both query start and subject start less than 20 nt and alignment length less than 60 nt are removed. Similar exceptions in the filter threshold are made if the difference between the median of aligned sequences and the median of raw read length is too high or too low.
- median between 10 and 20: similar filtering criteria as above are applied; in addition, aligned sequences with aligned length less than 10 are removed.
- median < 10: aligned sequences with query or subject start site less than or equal to 15 are removed.
- median ≤ 10: Although not typical, in some studies the adapter sequence is short, such as in the dataset SRR578913 (Table 1). The presence of such short adapters can be ascertained through the median length of aligned sequences. For such datasets, only alignments less than 15 nt are retained. The retained sequences are sorted alphabetically, thus the length variants are grouped together as a data frame. This is done because, depending on the insert size (length of biological sequences), the length of the adapter sequences could vary. This would mean that the adapter sequences would exist as length variants in the pool of aligned sequences. The adapter sequence would ideally be the longest data frame among the list of data frames created. The list of data frames is sorted based on the size. If there are no biologically similar nucleotides preceding the adapter sequence between all the query and subject sequences, then there would be only one data frame. In such a case, the most common sequence is taken as the adapter. If there are more than two data frames, the two topmost data frames based on their size are taken. From each of these data frames, the sequence with the shortest length variant is taken. The common motif between the two sequences is taken as the 3′ end adapter.
- median > 10: The aligned sequences are grouped as data frames based on the query sequences. For each data frame, each of the aligned sequences longer than 20 nt is trimmed to 20 nt by removing bases from its 3′ end. This is because 3′ end adapter sequences are typically shorter than 21 nt. The position of the adapter sequence in the query sequence would remain constant, whereas it would change in the subject sequence. Hence, for a given query sequence, all the adapter sequence alignments should have the same query start site; this condition is not met if the matched sequence is not an adapter. Hence, alignments are extracted for each query sequence and the frequent query start position is computed. For each query sequence, only alignments that have the frequent query start position and start within nucleotide 1–3 after the frequent query start position are retained. This step filters out non-adapter sequences and takes into account the possible use of random_mers. After this step, the aligned sequences are counted to compute the most frequently occurring putative adapter sequences. If there is only one frequently occurring aligned sequence, this is taken as the adapter sequence. If more than two sequences are in the putative adapter list, the common sequence between the two sequences is taken as the adapter sequence.
2.3.2. SOLiD Platform
2.3.3. 454 and Ion Torrent Platforms
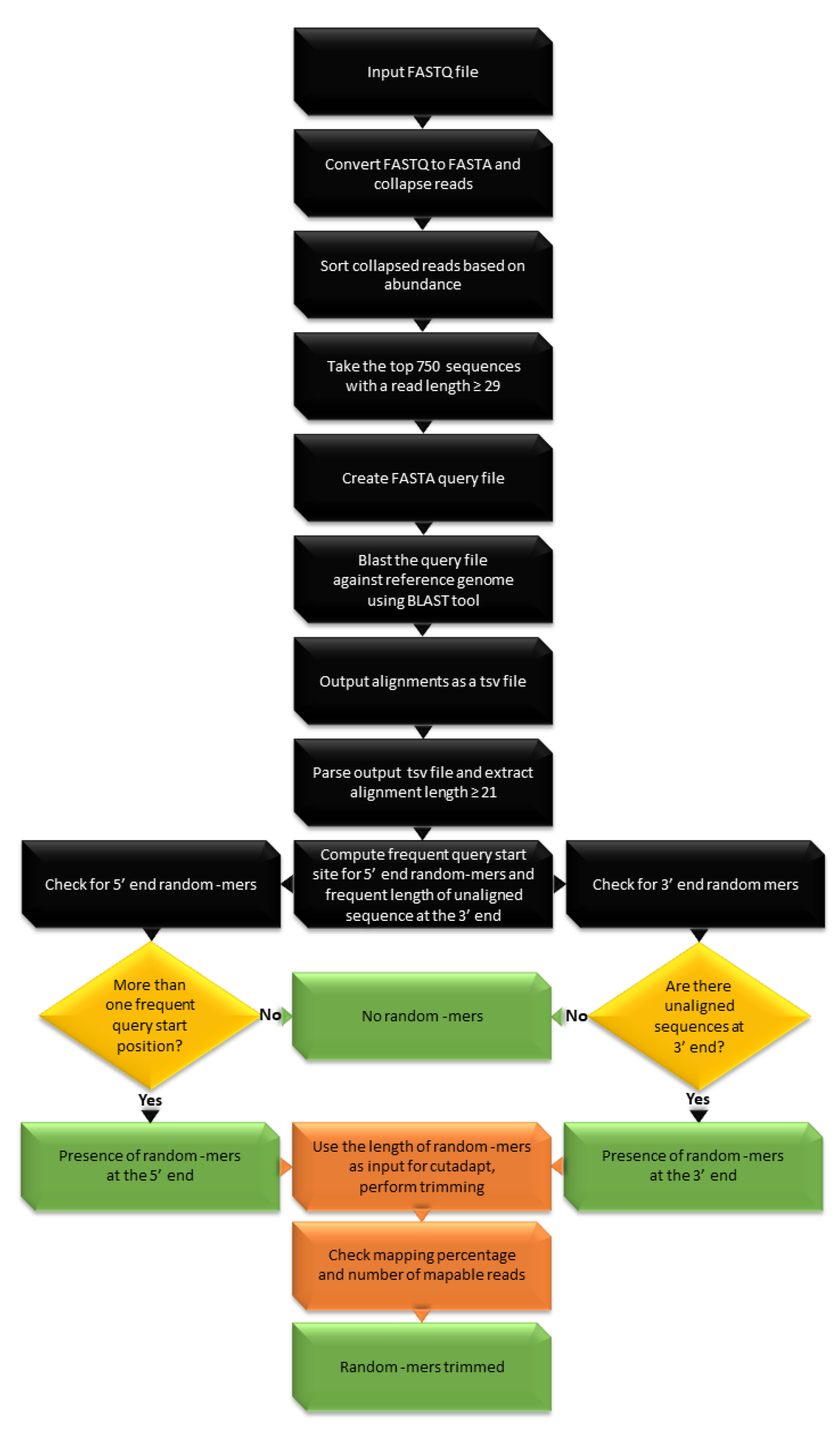
2.4. Detection of Random 4-mers
2.5. Parsing the Outputs from FASTQC Tool
3. Results
3.1. Usage
3.2. Tests
3.3. Output Files from Adapt_Find
3.4. Comparison with Other Tools
3.5. Salient Features
4. Discussion
5. Conclusions
Supplementary Materials
Author Contributions
Funding
Acknowledgments
Conflicts of Interest
References
- Quail, M.A.; Kozarewa, I.; Smith, F.; Scally, A.; Stephens, P.J.; Durbin, R.; Swerdlow, H.; Turner, D.J. A large genome center’s improvements to the Illumina sequencing system. Nat. Methods 2008, 5, 1005–1010. [Google Scholar] [CrossRef] [PubMed]
- Head, S.R.; Komori, H.K.; LaMere, S.A.; Whisenant, T.; Van Nieuwerburgh, F.; Salomon, D.R.; Ordoukhanian, P. Library construction for next-generation sequencing: Overviews and challenges. BioTechniques 2014, 56, 61–passim. [Google Scholar] [CrossRef] [PubMed]
- Martin, M. Cutadapt removes adapter sequences from high-throughput sequencing reads. EMBnet. J. 2011, 17, 10–12. [Google Scholar] [CrossRef]
- Jayaprakash, A.D.; Jabado, O.; Brown, B.D.; Sachidanandam, R. Identification and remediation of biases in the activity of RNA ligases in small-RNA deep sequencing. Nucleic Acids Res. 2011, 39, e141. [Google Scholar] [CrossRef] [PubMed]
- Simon, A. FastQC: A Quality Control Tool for High Throughput Sequence Data. Available online: https://archive.st/archive/2020/3/www.bioinformatics.babraham.ac.uk/4af3/www.bioinformatics.babraham.ac.uk/projects/fastqc.html (accessed on 17 March 2020).
- Kassambara, A. Fastqcr: Quality Control of Sequencing Data. Available online: https://archive.st/archive/2020/3/cran.r-project.org/ln3a/cran.r-project.org/web/packages/fastqcr/index.html (accessed on 17 March 2020).
- Bushnell, B. BBMap: A fast, accurate, splice-aware aligner. In Proceedings of the Conference: 9th Annual Genomics of Energy & Environment Meeting, Walnut Creek, CA, USA, 17–20 March 2014. [Google Scholar]
- Chen, S.; Zhou, Y.; Chen, Y.; Gu, J. Fastp: An ultra-fast all-in-one FASTQ preprocessor. Bioinformatics 2018, 34, i884–i890. [Google Scholar] [CrossRef] [PubMed]
- Davis, M.P.; van Dongen, S.; Abreu-Goodger, C.; Bartonicek, N.; Enright, A.J. Kraken: A set of tools for quality control and analysis of high-throughput sequence data. Methods 2013, 63, 41–49. [Google Scholar] [CrossRef] [PubMed]
- Tsuji, J.; Weng, Z. DNApi: A de novo adapter prediction algorithm for small RNA sequencing data. PLoS ONE 2016, 11, e0164228. [Google Scholar] [CrossRef] [PubMed]
- pandas: Python Data Analysis Library. 2012. Available online: https://archive.st/archive/2020/3/pandas.pydata.org/v3h5/pandas.pydata.org/index.html (accessed on 17 March 2020).
- Altschul, S.F.; Gish, W.; Miller, W.; Myers, E.W.; Lipman, D.J. Basic local alignment search tool. J. Mol. Biol. 1990, 215, 403–410. [Google Scholar] [CrossRef]
- Langmead, B. Aligning short sequencing reads with Bowtie. Curr. Protoc. Bioinform. 2010, CHAPTER 11. 11.7.1–11.7.14. [Google Scholar] [CrossRef] [PubMed]
- Leinonen, R.; Sugawara, H.; Shumway, M.; on behalf of the International Nucleotide Sequence Database Collaboration. The sequence read archive. Nucleic Acids Res. 2011, 39, D19–D21. [Google Scholar] [CrossRef] [PubMed]
- Wright, C.; Rajpurohit, A.; Burke, E.E.; Williams, C.; Collado-Torres, L.; Kimos, M.; Brandon, N.J.; Cross, A.J.; Jaffe, A.E.; Weinberger, D.R.; et al. Comprehensive assessment of multiple biases in small RNA sequencing reveals significant differences in the performance of widely used methods. BMC Genom. 2019, 20, 513. [Google Scholar] [CrossRef] [PubMed]




| Dataset | Adapter | Original Sequence | Adapt_Find |
|---|---|---|---|
| SRR3151643 | 5′ | na | na |
| 3′ | AGATCGGAAGAGCACACGTCT | AGATCGGAAGAGCACACGTC | |
| SRR578915 | 5′ | ACTA | ACTA |
| 3′ | TCGTATG | TCGTATG | |
| SRR578914 | 5′ | ACTA | ACTA |
| 3′ | TCGTATG | TCGTATG | |
| SRR578911 | 5′ | ATCC | ATCC |
| 3′ | TCGTATG | TCGTATG | |
| SRR578918 | 5′ | ATCC | ATCC |
| 3′ | TCGTATG | TCGTATG | |
| SRR578913 | 5′ | na | na |
| 3′ | TCGTATG | TCGTATG | |
| SRR5122167 | 5′ | na | na |
| 3′ | na | na | |
| SRR1427469 | 5′ | na | na |
| 3′ | na | na | |
| SRR997332 | 5′ | na | na |
| 3′ | TGGAATTCTCGGGTGC | TGGAATTCTCGGGTGC | |
| SRR953574 | 5′ | na | na |
| 3′ | CTGTAGGCACCAT | CTGTAGGCACCATC |
| Dataset | Adapter | Original Study | Adapt_ Find |
|---|---|---|---|
| SRR3225657 | 5′ | ATTGATGGTGCCTACAG | ATTGATGGTGCCTACAGA |
| 3′ | GATCGTTCGGACTGTAGATC | AGTGATCGTCGGACTGTAG | |
| SRR3225658 | 5′ | ATTGATGGTGCCTACAG | ATTGATGGTGCCTACAGA |
| 3′ | GATCGTTCGGACTGTAGATC | TTCGATCGTCGGACTGTAG | |
| SRR3225659 | 5′ | ATTGATGGTGCCTACAG | ATTGATGGTGCCTACAGA |
| 3′ | GATCGTTCGGACTGTAGATC | CTTGATCGTCGGACTGTAG | |
| SRR3225660 | 5′ | ATTGATGGTGCCTACAG | ATTGATGGTGCCTACAGA |
| 3′ | GATCGTTCGGACTGTAGATC | CCCGATCGTCGGACTGTAG | |
| SRR3225661 | 5′ | ATTGATGGTGCCTACAG | ATTGATGGTGCCTACAGA |
| 3′ | GATCGTTCGGACTGTAGATC | TCTGATCGTCGGACTGTAG | |
| SRR3225662 | 5′ | ATTGATGGTGCCTACAG | ATTGATGGTGCCTACAGA |
| 3′ | GATCGTTCGGACTGTAGATC | TAAGATCGTCGGACTGTAG |
© 2020 by the authors. Licensee MDPI, Basel, Switzerland. This article is an open access article distributed under the terms and conditions of the Creative Commons Attribution (CC BY) license (http://creativecommons.org/licenses/by/4.0/).
Share and Cite
Mohideen, A.M.S.H.; Johansen, S.D.; Babiak, I. High-Throughput Identification of Adapters in Single-Read Sequencing Data. Biomolecules 2020, 10, 878. https://doi.org/10.3390/biom10060878
Mohideen AMSH, Johansen SD, Babiak I. High-Throughput Identification of Adapters in Single-Read Sequencing Data. Biomolecules. 2020; 10(6):878. https://doi.org/10.3390/biom10060878
Chicago/Turabian StyleMohideen, Asan M.S.H., Steinar D. Johansen, and Igor Babiak. 2020. "High-Throughput Identification of Adapters in Single-Read Sequencing Data" Biomolecules 10, no. 6: 878. https://doi.org/10.3390/biom10060878
APA StyleMohideen, A. M. S. H., Johansen, S. D., & Babiak, I. (2020). High-Throughput Identification of Adapters in Single-Read Sequencing Data. Biomolecules, 10(6), 878. https://doi.org/10.3390/biom10060878

