The St. Benedict Facility: Probing Fundamental Symmetries through Mixed Mirror β-Decays
Abstract
:1. Introduction
2. Materials and Methods
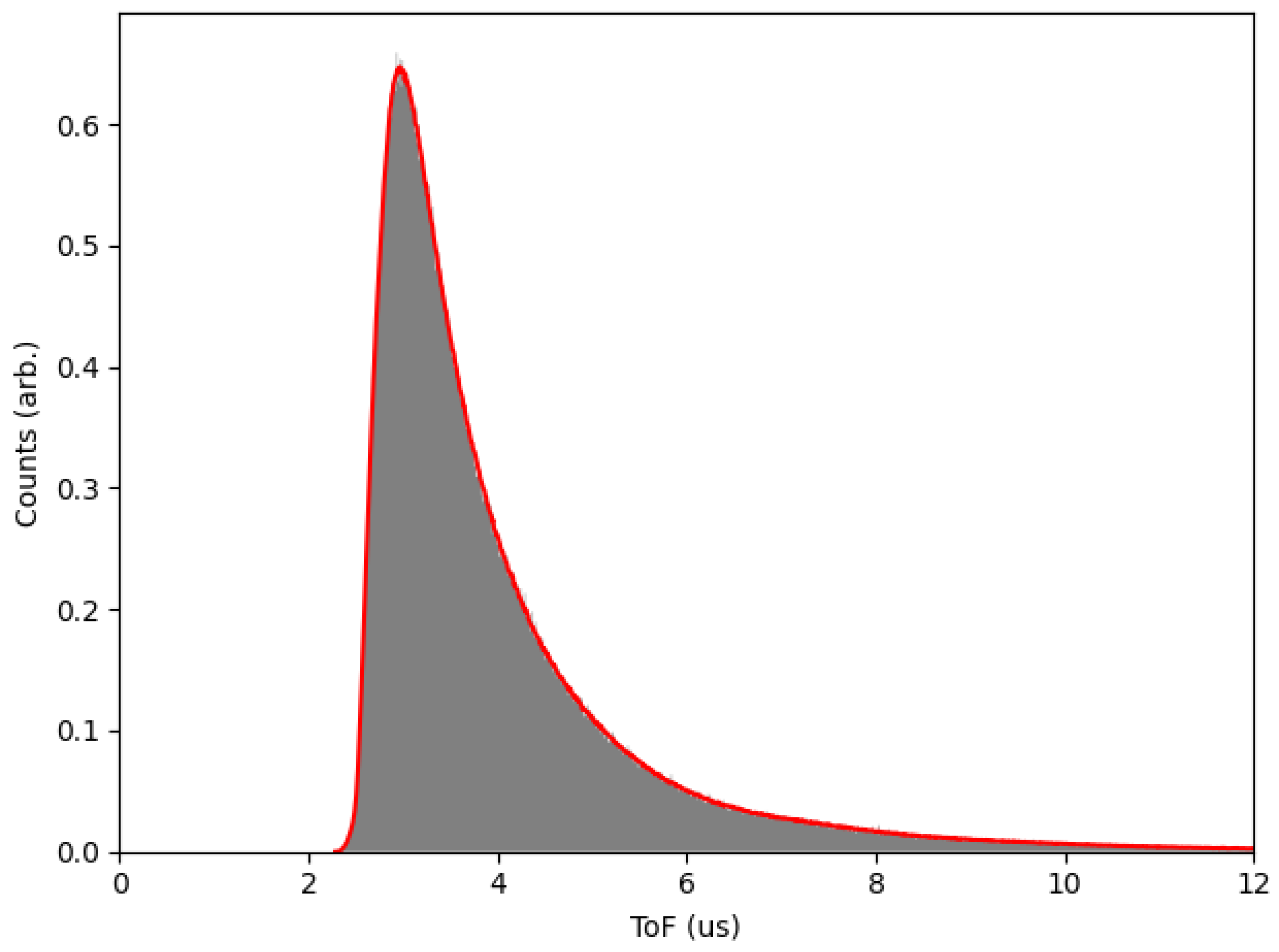
3. Results
4. Discussion
5. Conclusions
Author Contributions
Funding
Data Availability Statement
Acknowledgments
Conflicts of Interest
References
- Lagouri, T. Review on Higgs Hidden–Dark Sector Physics at High-Energy Colliders. Symmetry 2022, 14, 1299. [Google Scholar] [CrossRef]
- Herczeg, P. Beta decay beyond the standard model. Prog. Part. Nucl. Phys. 2001, 46, 413–457. [Google Scholar] [CrossRef]
- González-Alonso, M.; Naviliat-Cuncic, O.; Severijns, N. New physics searches in nuclear and neutron β decay. Prog. Part. Nucl. Phys. 2019, 104, 165–223. [Google Scholar] [CrossRef]
- Seng, C.Y. Towards a discovery of BSM physics from the Cabibbo angle anomaly. Mod. Phys. Lett. A 2022, 37, 2230002. [Google Scholar] [CrossRef]
- Towner, I.S.; Hardy, J.C. The evaluation of Vud and its impact on the unitarity of the Cabibbo–Kobayashi–Maskawa quark-mixing matrix. Rep. Prog. Phys. 2010, 73, 46301. [Google Scholar] [CrossRef]
- Blucher, E.; Marciano, W. Vud, Vus, the Cabibbo Angles, and CKM Unitarity; Minireview for the Particle Data Group, 2019; pp. 1–10.
- Tanabashi, M. Vcb and Vub CKM Matrix Elements. Phys. Rev. 2018, 98, 030001. [Google Scholar]
- Hardy, J.C.; Towner, I.S. Superallowed 0+→0+ nuclear β decays: 2020 critical survey, with implications for Vud and CKM unitarity. Phys. Rev. C 2020, 102, 45501. [Google Scholar] [CrossRef]
- Počanić, D.; Frlež, E.; Baranov, V.A.; Bertl, W.; Brönnimann, C.; Bychkov, M.; Crawford, J.F.; Daum, M.; Khomutov, N.V.; Korenchenko, A.S.; et al. Precise Measurement of the π+→π0e+ν Branching Ratio. Phys. Rev. Lett. 2004, 93, 181803. [Google Scholar] [CrossRef]
- Czarnecki, A.; Marciano, W.J.; Sirlin, A. Neutron Lifetime and Axial Coupling Connection. Phys. Rev. Lett. 2018, 120, 202002. [Google Scholar] [CrossRef]
- Naviliat-Cuncic, O.; Severijns, N. Test of the Conserved Vector Current Hypothesis in T=1/2 Mirror Transitions and New Determination of |Vud|. Phys. Rev. Lett. 2009, 102, 142302. [Google Scholar] [CrossRef]
- Severijns, N.; Tandecki, M.; Phalet, T.; Towner, I.S. Ft values of the T=1/2 mirror β transitions. Phys. Rev. C 2008, 78, 55501. [Google Scholar] [CrossRef]
- Hardy, J.C.; Towner, I.S. Nuclear beta decays and CKM unitarity. arXiv 2018, arXiv:1807.01146. [Google Scholar] [CrossRef]
- Falkowski, A.; González-Alonso, M.; Naviliat-Cuncic, O.; Severijns, N. Superallowed decays within and beyond the standard model. Eur. Phys. J. A 2023, 59, 113. [Google Scholar] [CrossRef]
- Towner, I.S.; Hardy, J.C. Improved calculation of the isospin-symmetry-breaking corrections to superallowed Fermi β decay. Phys. Rev. C 2008, 77, 25501. [Google Scholar] [CrossRef]
- Xayavong, L.; Smirnova, N.A. Radial overlap correction to superallowed 0+→0+ nuclear β decays using the shell model with Hartree-Fock radial wave functions. Phys. Rev. C 2022, 105, 44308. [Google Scholar] [CrossRef]
- Stroberg, S.R. Beta Decay in Medium-Mass Nuclei with the In-Medium Similarity Renormalization Group. Particles 2021, 4, 521–535. [Google Scholar] [CrossRef]
- Martin, M.S.; Stroberg, S.R.; Holt, J.D.; Leach, K.G. Testing isospin symmetry breaking in ab initio nuclear theory. Phys. Rev. C 2021, 104, 14324. [Google Scholar] [CrossRef]
- Seng, C.Y.; Gorchtein, M. Towards ab-initio nuclear theory calculations of δC. arXiv 2023, arXiv:2304.03800. [Google Scholar]
- Konieczka, M.; Ba̧czyk, P.; Satuła, W. Precision calculation of isospin-symmetry-breaking corrections to T=1/2 mirror decays using configuration-interaction framework built upon multireference charge-dependent density functional theory. Phys. Rev. C 2022, 105, 65505. [Google Scholar] [CrossRef]
- Seng, C.Y.; Gorchtein, M.; Patel, H.H.; Ramsey-Musolf, M.J. Reduced Hadronic Uncertainty in the Determination of Vud. Phys. Rev. Lett. 2018, 121, 241804. [Google Scholar] [CrossRef]
- Seng, C.Y.; Gorchtein, M. Dispersive formalism for the nuclear structure correction δNS to the β decay rate. Phys. Rev. C 2023, 107, 035503. [Google Scholar] [CrossRef]
- Seng, C.Y.; Gorchtein, M.; Ramsey-Musolf, M.J. Dispersive evaluation of the inner radiative correction in neutron and nuclear β decay. Phys. Rev. D 2019, 100, 13001. [Google Scholar] [CrossRef]
- Falkowski, A.; González-Alonso, M.; Naviliat-Cuncic, O. Comprehensive analysis of beta decays within and beyond the Standard Model. J. High Energy Phys. 2021, 2021, 126. [Google Scholar] [CrossRef]
- Towner, I.S.; Hardy, J.C. Parametrization of the statistical rate function for select superallowed transitions. Phys. Rev. C 2015, 91, 015501. [Google Scholar] [CrossRef]
- Naviliat-Cuncic, O.; Ban, G.; Dur, D.; Duval, F.; Fléchard, X.; Herbane, M.; Labalme, M.; Liénard, E.; Mauger, F.; Mery, A.; et al. Measurement of the electron-neutrino angular correlation in 6He decay. AIP Conf. Proc. 2006, 870, 291–294. [Google Scholar] [CrossRef]
- Liénard, E.; Ban, G.; Couratin, C.; Delahaye, P.; Durand, D.; Fabian, X.; Fabre, B.; Fléchard, X.; Finlay, P.; Mauger, F.; et al. Precision measurements with LPCTrap at GANIL. Hyperfine Interact. 2015, 236, 1–7. [Google Scholar] [CrossRef]
- Ohayon, B.; Chocron, J.; Hirsh, T.; Glick-Magid, A.; Mishnayot, Y.; Mukul, I.; Rahangdale, H.; Vaintraub, S.; Heber, O.; Gazit, D.; et al. Weak interaction studies at SARAF. Hyperfine Interact. 2018, 239, 57. [Google Scholar] [CrossRef]
- Fenker, B.; Gorelov, A.; Melconian, D.; Behr, J.; Anholm, M.; Ashery, D.; Behling, R.; Cohen, I.; Craiciu, I.; Gwinner, G.; et al. Precision Measurement of the β Asymmetry in Spin-Polarized 37K Decay. Phys. Rev. Lett. 2018, 120, 62502. [Google Scholar] [CrossRef]
- O’Malley, P.D.; Brodeur, M.; Burdette, D.P.; Klimes, J.W.; Valverde, A.A.; Clark, J.A.; Savard, G.; Ringle, R.; Varentsov, V. Testing the weak interaction using St. Benedict at the University of Notre Dame. Nucl. Instrum. Methods Phys. Res. Sect. B Beam Interact. Mater. Atoms 2020, 463, 488–490. [Google Scholar] [CrossRef]
- Becchetti, F.D.; Lee, M.Y.; O’Donnell, T.W.; Roberts, D.A.; Kolata, J.J.; Lamm, L.O.; Rogachev, G.; Guimarães, V.; DeYoung, P.A.; Vincent, S. The TwinSol low-energy radioactive nuclear beam apparatus: Status and recent results. Nucl. Instrum. Methods Phys. Res. Sect. A Accel. Spectrom. Detect. Assoc. Equip. 2003, 505, 377–380. [Google Scholar] [CrossRef]
- Aguilera, E.F.; Amador-Valenzuela, P.; Martinez-Quiroz, E.; Lizcano, D.; Rosales, P.; García-Martínez, H.; Gómez-Camacho, A.; Kolata, J.J.; Roberts, A.; Lamm, L.O.; et al. Near-Barrier Fusion of the 8B+58Ni Proton-Halo System. Phys. Rev. Lett. 2011, 107, 92701. [Google Scholar] [CrossRef]
- Henderson, S.L.; Ahn, T.; Caprio, M.A.; Fasano, P.J.; Simon, A.; Tan, W.; O’Malley, P.; Allen, J.; Bardayan, D.W.; Blankstein, D.; et al. First measurement of the B(E2;3/2−→1/2−) transition strength in 7Be: Testing ab initio predictions for A=7 nuclei. Phys. Rev. C 2019, 99, 64320. [Google Scholar] [CrossRef]
- Brodeur, M.; Nicoloff, C.; Ahn, T.; Allen, J.; Bardayan, D.W.; Becchetti, F.D.; Gupta, Y.K.; Hall, M.R.; Hall, O.; Hu, J.; et al. Precision half-life measurement of 17F. Phys. Rev. C 2016, 93, 25503. [Google Scholar] [CrossRef]
- Burdette, D.P.; Brodeur, M.; Bardayan, D.W.; Becchetti, F.D.; Blankstein, D.; Boomershine, C.; Caves, L.; Henderson, S.L.; Kolata, J.J.; Liu, B.; et al. Precise half-life determination of the mixed-mirror β-decaying 15O. Phys. Rev. C 2020, 101, 55504. [Google Scholar] [CrossRef]
- Long, J.; Nicoloff, C.R.; Bardayan, D.W.; Becchetti, F.D.; Blankstein, D.; Boomershine, C.; Burdette, D.P.; Caprio, M.A.; Caves, L.; Fasano, P.J.; et al. Precision half-life determination for the β+ emitter 13N. Phys. Rev. C 2022, 106, 45501. [Google Scholar] [CrossRef]
- Valverde, A.A.; Brodeur, M.; Ahn, T.; Allen, J.; Bardayan, D.W.; Becchetti, F.D.; Blankstein, D.; Brown, G.; Burdette, D.P.; Frentz, B.; et al. Precision half-life measurement of 11C: The most precise mirror transition Ft value. Phys. Rev. C 2018, 97, 35503. [Google Scholar] [CrossRef]
- Davis, C.; Bruce, O.; Burdette, D.P.; Florenzo, T.; Liu, B.; Long, J.; O’Malley, P.D.; Yeck, M.A.; Brodeur, M. Transport tests of the St. Benedict first-stage extraction system. Nucl. Instrum. Methods Phys. Res. Sect. A Accel. Spectrom. Detect. Assoc. Equip. 2022, 1031, 166509. [Google Scholar] [CrossRef]
- Davis, C.; Bualuan, R.; Bruce, O.; Burdette, D.P.; Cannon, A.; Florenzo, T.; Gan, D.; Harkin, J.; Liu, B.; Long, J.; et al. Commissioning of the St. Benedict RF carpet. Nucl. Instrum. Methods Phys. Res. Sect. A Accel. Spectrom. Detect. Assoc. Equip. 2022, 1042, 167422. [Google Scholar] [CrossRef]
- Valverde, A.A.; Brodeur, M.; Burdette, D.P.; Clark, J.A.; Klimes, J.W.; Lascar, D.; O’Malley, P.D.; Ringle, R.; Savard, G.; Varentsov, V. Stopped, bunched beams for the TwinSol facility. Hyperfine Interact. 2019, 240, 38. [Google Scholar] [CrossRef]
- Burdette, D.; Brodeur, M.; O’Malley, P.; Valverde, A. Development of the St. Benedict Paul Trap at the Nuclear Science Laboratory. Hyperfine Interact. 2019, 240, 70. [Google Scholar] [CrossRef]
- Brodeur, M.; Ahn, T.; Bardayan, D.W.; Burdette, D.P.; Clark, J.A.; Gallant, A.T.; Kolata, J.J.; Liu, B.; O’Malley, P.D.; Porter, W.S.; et al. Construction of St. Benedict. Nucl. Instrum. Methods Phys. Res. Sect. B Beam Interact. Mater. Atoms 2023, 541, 79–81. [Google Scholar] [CrossRef]
- Hayen, L.; Young, A.R. Consistent description of angular correlations in β decay for Beyond Standard Model physics searches. arXiv 2020, arXiv:2009.11364. [Google Scholar]
- Severijns, N.; Hayen, L.; De Leebeeck, V.; Vanlangendonck, S.; Bodek, K.; Rozpedzik, D.; Towner, I.S. Ft values of the mirror β transitions and the weak-magnetism-induced current in allowed nuclear β decay. Phys. Rev. C 2023, 107, 15502. [Google Scholar] [CrossRef]
- Fléchard, X.; Liénard, E.; Méry, A.; Rodríguez, D.; Ban, G.; Durand, D.; Duval, F.; Herbane, M.; Labalme, M.; Mauger, F.; et al. Paul Trapping of Radioactive 6He+ Ions and Direct Observation of Their β Decay. Phys. Rev. Lett. 2008, 101, 212504. [Google Scholar] [CrossRef] [PubMed]
- Dahl, D.A. SIMION for the personal computer in reflection. Int. J. Mass Spectrom. 2000, 200, 3–25. [Google Scholar] [CrossRef]
- Agostinelli, S.; Allison, J.; Amako, K.; Apostolakis, J.; Araujo, H.; Arce, P.; Asai, M.; Axen, D.; Banerjee, S.; Barrand, G.; et al. Geant4—A simulation toolkit. Nucl. Instrum. Methods Phys. Res. Sect. A Accel. Spectrom. Detect. Assoc. Equip. 2003, 506, 250–303. [Google Scholar] [CrossRef]
- Holstein, B.R. Recoil effects in allowed beta decay: The elementary particle approach. Rev. Mod. Phys. 1974, 46, 789–814. [Google Scholar] [CrossRef]
- Ban, G.; Durand, D.; Fléchard, X.; Liénard, E.; Naviliat-Cuncic, O. Precision measurements in nuclear -decay with LPCTrap. Ann. Phys. 2013, 525, 576–587. [Google Scholar] [CrossRef]
- Ohayon, B.; Rahangdale, H.; Parnes, E.; Perelman, G.; Heber, O.; Ron, G. Decay microscope for trapped neon isotopes. Phys. Rev. C 2020, 101, 35501. [Google Scholar] [CrossRef]
- Tarasov, O.; Bazin, D. LISE++: Exotic beam production with fragment separators and their design. Nucl. Instrum. Methods Phys. Res. Sect. B Beam Interact. Mater. Atoms 2016, 376, 185–187. [Google Scholar] [CrossRef]




| Nuclei | |||
|---|---|---|---|
| He | – | – | 0.852 |
| C | – | 1.827 | – |
| C | −0.754 | 1.106 | 0.630 |
| N | −0.560 | 1.137 | 0.356 |
| O | – | 1.099 | – |
| O | 0.630 | 0.814 | 0.323 |
| F | 1.296 | 0.423 | 0.710 |
| Ne | – | 0.881 | – |
| Ne | −1.602 | 0.262 | 0.672 |
| Na | 0.713 | 0.556 | 0.282 |
| Mg | – | 0.704 | – |
| Mg | −0.554 | 0.549 | 0.169 |
| Al | 0.808 | 0.408 | 0.267 |
| Si | −0.697 | 0.398 | 0.193 |
| P | 0.538 | 0.444 | 0.129 |
| S | −0.529 | 0.406 | 0.114 |
| Cl | −0.314 | 0.455 | 0.045 |
| Ar | 0.282 | 0.430 | 0.034 |
| K | −0.578 | 0.337 | 0.112 |
| Ca | 0.661 | 0.293 | 0.128 |
| Sc | 1.074 | 0.196 | 0.226 |
| Ti | −0.810 | 0.239 | 0.157 |
| V | 0.635 | 0.272 | 0.109 |
| Nuclei | Sensitivity to | from | Sensitivity to | from | |
|---|---|---|---|---|---|
| n | 2.218 | 3.52 | 0.14 | −0.10 | 5.03 |
| H | −2.105 | 4.63 | 0.11 | 5.08 | 0.10 |
| C | −0.754 | −1.19 | 0.42 | 0.03 | 14.99 |
| N | −0.560 | −0.70 | 0.71 | 0.05 | 9.54 |
| O | 0.630 | −0.87 | 0.57 | 0.70 | 0.72 |
| F | 1.296 | −3.80 | 0.13 | −0.07 | 6.76 |
| Ne | −1.602 | −13.28 | 0.04 | −12.76 | 0.04 |
| Na | 0.713 | −1.08 | 0.46 | 0.48 | 1.04 |
| Mg | −0.554 | −0.70 | 0.72 | 0.36 | 1.38 |
| Al | 0.808 | −1.35 | 0.37 | 0.33 | 1.51 |
| Si | −0.697 | −1.04 | 0.48 | 0.21 | 2.35 |
| P | 0.538 | −0.66 | 0.75 | 0.79 | 0.63 |
| S | −0.529 | −0.64 | 0.78 | 0.12 | 4.07 |
| Cl | −0.314 | −0.25 | 2.02 | 0.73 | 0.68 |
| Ar | 0.282 | −0.20 | 2.48 | 0.92 | 0.54 |
| K | −0.578 | −0.75 | 0.67 | 0.32 | 1.54 |
| Ca | 0.660 | −0.95 | 0.53 | 0.54 | 0.93 |
| Sc | 1.074 | −2.32 | 0.22 | 0.05 | 10.49 |
| Ti | −0.810 | −1.35 | 0.37 | 0.09 | 5.32 |
| V | 0.635 | −0.89 | 0.56 | 0.50 | 1.00 |
Disclaimer/Publisher’s Note: The statements, opinions and data contained in all publications are solely those of the individual author(s) and contributor(s) and not of MDPI and/or the editor(s). MDPI and/or the editor(s) disclaim responsibility for any injury to people or property resulting from any ideas, methods, instructions or products referred to in the content. |
© 2023 by the authors. Licensee MDPI, Basel, Switzerland. This article is an open access article distributed under the terms and conditions of the Creative Commons Attribution (CC BY) license (https://creativecommons.org/licenses/by/4.0/).
Share and Cite
Porter, W.S.; Bardayan, D.W.; Brodeur, M.; Burdette, D.P.; Clark, J.A.; Gallant, A.T.; Houff, A.M.; Kolata, J.J.; Liu, B.; O’Malley, P.D.; et al. The St. Benedict Facility: Probing Fundamental Symmetries through Mixed Mirror β-Decays. Atoms 2023, 11, 129. https://doi.org/10.3390/atoms11100129
Porter WS, Bardayan DW, Brodeur M, Burdette DP, Clark JA, Gallant AT, Houff AM, Kolata JJ, Liu B, O’Malley PD, et al. The St. Benedict Facility: Probing Fundamental Symmetries through Mixed Mirror β-Decays. Atoms. 2023; 11(10):129. https://doi.org/10.3390/atoms11100129
Chicago/Turabian StylePorter, William S., Daniel W. Bardayan, Maxime Brodeur, Daniel P. Burdette, Jason A. Clark, Aaron T. Gallant, Alicen M. Houff, James J. Kolata, Biying Liu, Patrick D. O’Malley, and et al. 2023. "The St. Benedict Facility: Probing Fundamental Symmetries through Mixed Mirror β-Decays" Atoms 11, no. 10: 129. https://doi.org/10.3390/atoms11100129
APA StylePorter, W. S., Bardayan, D. W., Brodeur, M., Burdette, D. P., Clark, J. A., Gallant, A. T., Houff, A. M., Kolata, J. J., Liu, B., O’Malley, P. D., Quick, C., Rivero, F., Savard, G., Valverde, A. A., & Zite, R. (2023). The St. Benedict Facility: Probing Fundamental Symmetries through Mixed Mirror β-Decays. Atoms, 11(10), 129. https://doi.org/10.3390/atoms11100129

