Next Article in Journal
Solar-Cycle Variations of Forbidden Energetic Electrons Enhancements
Next Article in Special Issue
Anisotropic Cosmology in the Local Limit of Nonlocal Gravity
Previous Article in Journal
Galaxy Rotation Curve Fitting Using Machine Learning Tools
Previous Article in Special Issue
A Simple, Exact Formulation of Number Counts in the Geodesic-Light-Cone Gauge
 
 
Font Type:
Arial Georgia Verdana
Font Size:
Aa Aa Aa
Line Spacing:
Column Width:
Background:
Article

Quantum Big Bounce of the Isotropic Universe Using Relational Time

by
Eleonora Giovannetti
1,2,*,
Fabio Maione
2 and
Giovanni Montani
2,3
1
Aix Marseille Université, CNRS Luminy—Case 907, Centre de Physique Théorique—UMR 7332, 13288 Marseille, France
2
Department of Physics, “La Sapienza” University of Rome, P.le Aldo Moro 5, 00185 Roma, Italy
3
ENEA, Fusion and Nuclear Safety Department, C.R. Frascati, Via E. Fermi 45, 00044 Frascati, Italy
*
Author to whom correspondence should be addressed.
Universe 2023, 9(8), 373; https://doi.org/10.3390/universe9080373
Submission received: 14 June 2023 / Revised: 26 July 2023 / Accepted: 9 August 2023 / Published: 16 August 2023
(This article belongs to the Special Issue Universe: Feature Papers 2023—Cosmology)

Abstract

:
We analyze the canonical quantum dynamics of the isotropic Universe with a metric approach by adopting a self-interacting scalar field as relational time. When the potential term is absent, we are able to associate the expanding and collapsing dynamics of the Universe with the positive- and negative-frequency modes that emerge in the Wheeler–DeWitt equation. On the other side, when the potential term is present, a non-zero transition amplitude from positive- to negative-frequency states arises, as in standard relativistic scattering theory below the particle creation threshold. In particular, we are able to compute the transition probability for an expanding Universe that emerges from a collapsing regime both in the standard quantization procedure and in the polymer formulation. The probability distribution results similar in the two cases, and its maximum takes place when the mean values of the momentum essentially coincide in the in-going and out-going wave packets, as it would take place in a semiclassical Big Bounce dynamics.

1. Introduction

The most relevant and long-standing question of relativistic cosmology is surely the presence of an initial singularity in the dynamics of the isotropic Universe as a general feature of the Einstein equations under cosmological hypotheses [1,2]. Thought as a shortcoming of the underlying theory, the initial singularity has been the subject of a wide number of attempts devoted to its removal and originally focused on modifications of the Einstein–Hilbert action, able to alter the Friedmann dynamics of the Universe [3,4,5]. Since the canonical quantization of gravity was initially formulated [2,6], the dominant proposal has been the possibility that quantum effects in the Planck age could prevent the zero-volume limit characterizing the singularity. In this respect, understanding that in loop quantum gravity (LQG) [2,7,8,9,10], the volume operator has a discrete spectrum [11] and then showing the emergence of the Big Bounce semiclassical dynamics in so-called loop quantum cosmology (LQC) theory [12,13,14,15,16,17,18,19] were the most relevant successes. Polymer quantum cosmology (PQC) is also related to this scenario [20,21], due to its several morphological features in common with the quasi-classical limit of LQC. However, all these approaches are based on a semiclassical representation of the Universe dynamics, in which the Big Bounce is the consequence of a regularization of the standard Friedmann evolution of the Universe near the Planck era. In this regard, in [22], it is underlined that a quasi-classical representation of the primordial phase is not always allowed, since the Universe is in a fully quantum state. So, the concept of a transition amplitude from collapsing to expanding Bianchi I Universes in the Wheeler–DeWitt (WDW) formulation is introduced, where the isotropic Misner variable plays the role of time. The associated transition probability results well defined and with a Gaussian-like distribution.
In this work, we follow the same spirit of [22], limiting our attention to the Friedmann–Lemaître–Robertson–Walker (FLRW) Universe but generalizing the quantum formulation towards the implementation of a real matter field as relational time, here, a self-interacting scalar field [23]. Firstly, we construct a parallelism between the WDW equation and a Klein—Gordon (KG) one by identifying the expanding Universe and the collapsing Universe as positive- and negative-frequency solutions, respectively. Then, following the relativistic scattering procedure (below the particle creation threshold) [24], we calculate the transition amplitude from negative- to positive-frequency states, which results in a “Quantum Big Bounce” picture. The probability associated to this transition is maximum when the momentum mean value of the in-going Universe wave packet is nearly that of the out-going one. Finally, we consider the same model in polymer quantum mechanics (PQM), which is not able to remove the singularity in the associated WDW equation when written in Misner variables (see [25,26], where the singular behavior of the Bianchi I model, and thus of the Bianchi IX model, is outlined). However, the polymer paradigm singles out a spreading feature that prevents a semiclassical description, making the concept of a Quantum Big Bounce more robust. In consideration of the study developed in [27], the surprising result is that the profile of the probability density is essentially unchanged in the polymer formulation with respect to the standard quantum scheme. Basically, the present analysis suggests that a Quantum Big Bounce is allowed at a probabilistic level in the WDW formalism for the isotropic Universe, thanks to a proper interpretation of the WDW solutions as negative- and positive-frequency states defined in terms of matter relational time. We remark that the possibility to have a transition from a collapsing Universe to an expanding Universe is due to the breaking of the frequency separation because of the presence of potential energy density in the dynamics of the matter clock and that the position of the peak in the probability density reflects the same symmetrical reconnection of the singular branches typical of a semiclassical bouncing picture [2].

2. Quantum FLRW Dynamics

The isotropic Universe is described by the FLRW model, and its classical dynamics is affected by past and future singularities, i.e., the Big Bang and the Big Crunch, respectively. The Hamiltonian of the system in the presence of a free scalar field ϕ is
H = N H = N 2 3 π G c 3 V p α 2 + c 2 V p ϕ 2 = 0 ,
where N is the lapse function, α = ln a is the isotropic Misner variable, G is the Einstein constant, c is the speed of light in vacuum and V is the fiducial volume. In order to preserve the covariant structure of the theory, we use the so-called Dirac procedure and quantize the theory before having explicitly solved the constraints, now promoted to quantum operators. So, by implementing the super-Hamiltonian constraint as a quantum operator H ^ that annihilates the Universe wave function, Ψ ( α , ϕ ) , we obtain the WDW equation
H ^ Ψ ( α , ϕ ) = 2 3 π G 2 c 3 V 2 Ψ ( α , ϕ ) α 2 c 2 2 V 2 Ψ ( α , ϕ ) ϕ 2 = 0 ,
where we use the coordinate representation and the normal ordering convention ( = h / 2 π is the Planck constant). We note that Equation (2) is formally analogous to a two-dimensional massless KG equation for a relativistic particle. Thanks to this analogy, we can identify ϕ as a relational-time variable and α as the spatial degree of freedom. Hence, according to the superposition principle, the most general solution is a linear combination of plane waves, i.e., a wave packet:
ψ ( α , ϕ ) = + [ A + ( k ) φ + ( α , ϕ ) + A ( k ) φ ( α , ϕ ) ] d k ,
φ ± ( α , ϕ ) = e i ( k α ω k ϕ ) ,
where k is the wave number, ω k = v | k | is the dispersion relation (i.e., the frequency), A ± ( k ) are arbitrary functions and v = 4 π G 2 / 3 c 4 .
Actually, when dealing with highly localized wave packets, it is possible to relate the classical values of the momenta (i.e., p α and p ϕ ) and the corresponding quantum eigenvalues (i.e., k and ω k , respectively), in agreement with the Ehrenfest theorem. In this respect, we note that by deriving the Hamilton equations
ϕ ˙ = H p ϕ N e 3 α c p ϕ V , p ˙ ϕ = H ϕ = 0 ,
α ˙ = N e 3 α 4 π G p α 3 c 3 V , p ˙ α = 3 H = 0
from (1) and by combining the equations for α ˙ and ϕ ˙ , we obtain the relation
d α d ϕ = 4 π G 3 c 4 p α p ϕ
which has a covariant character, i.e., it is valid for any temporal gauge. From (6), we obtain that the distinction between the classical branches depends on the relative sign between the constants of motion p α and p ϕ : the Universe collapses if the sign is concordant; otherwise, it expands. In particular, once the sign of p α is fixed, the expanding or collapsing feature depends on the sign of p ϕ . Therefore, if we consider sufficiently localized (i.e., semiclassical) wave packets far from the fully quantum region of the initial singularity, we can only select the states with k > 0 from the full Hilbert space and infer that the positive-frequency solutions of the type
ψ + ( α , ϕ ) = 0 + A + ( k ) e i ( k α ω k ϕ ) d k
describe an expanding Universe, whereas the negative-frequency ones of the type
ψ ( α , ϕ ) = 0 + A ( k ) e i ( k α + ω k ϕ ) d k
describe a collapsing one. Thus, we can associate positive energy states (i.e., “particles states”) with the expanding branch and negative energy ones (i.e., “antiparticles states”) with the collapsing phase. We remark that considering negative values of p α leads to the opposite identification. Actually, retaining both signs of p α would provide redundant information. So, in (7) and (8), we choose the portion of the spectrum of operator p ^ α associated to k > 0 , and we impose A ± ( k ) = e ( k k ¯ ) 2 2 σ 2 / 2 π σ 2 , in which k ¯ and σ are fixed by the initial condition on the wave function at a given ϕ = ϕ 0 .
We remark that frequency separation can only be performed in the absence of a self-interacting potential of the scalar field (here, a time-dependent term) and that the choice of the semi-axis of k on which to perform the integration is conventional. We also stress that the pure classical dynamics in function of time ϕ would require a fixed sign for p ϕ ; then, the two branches would depend on the Cauchy condition on the sign of p α . Actually, in this picture, we use a “time after quantization” approach thanks to the analogy with the KG equation. Hence, in this fully quantum scenario, we have a pure relational dynamics in which states can propagate forward and backward in time as in relativistic quantum particle interactions. Furthermore, approaching the classical limit, the emergent state is that of an expanding Universe with fixed (here, negative) p ϕ ; therefore, the consistency of the classical dynamics is preserved. In addition, from (5a), we can justify the viability of ϕ as a relational-time variable a posteriori. In fact, p ϕ is a constant of motion; so, ϕ is a monotonic function of synchronous time. In this respect, the advantage of using matter relational time is that the monotonicity requirement would also be fulfilled in a bouncing picture.

Klein–Gordon-like Formulation for Homogeneous Cosmology

In the original works of DeWitt [6,28,29], the different signature of the three-metric determinant (actually, its power to 1/4) with respect to the other five configurational variables was first stressed. In other words, the Supermetric has a Lorentzian signature point by point in space, and the three-metric determinant plays the role of the time-like degree of freedom. As a result of this feature, the Wheeler–DeWitt equation seems to have the morphology of a Klein–Gordon-like equation in the presence of a potential term, due to the spatial curvature [30]. Thus, we can introduce a scalar product for the wavefunctional of the Universe, which corresponds to the natural extension of the Klein–Gordon one, and approach an interpretation of the Wheeler–DeWitt equation as being associated to a Hilbert space, having features in common with relativistic quantum field theory [31]. In [32,33], the idea of a Wheler–DeWitt equation as a Klein–Gordon-like setting is implemented into the Minisuperspace of Bianchi homogeneous Universes [2]. In fact, the homogeneity constraint reduces the problem to a finite number of degrees of freedom, i.e., the three Misner variables [34,35]. In particular, isotropic variable α plays the role of time, while the two anisotropies correspond to the space coordinates. This study allowed us to clarify that a scalar product can be defined when the potential term vanishes in one time direction. In the recent investigation pursued in [22], this approach was generalized in the spirit of a scattering scenario, resulting in a non-zero amplitude for the transition between a collapsing solution and an expanding solution. It is important to stress that both in [22,32,33], the Wheeler–DeWitt equation is interpreted as a Klein–Gordon formalism below the threshold of particle creation. Actually, we are not considering the third quantization scenario, where creation and annihilation operators are introduced; see, for instance [36]. In fact, while the possibility of creating Universes with different quantum numbers appears to be essentially a mathematical procedure whose physical meaning is unclear, the parallelism with a simpler scattering procedure turns out to be a much more solid prescription. In constructing such a parallelism, the driving idea consists of two main points: (i) when the potential is absent, the free states with positive frequencies can be interpreted as expanding Universe states, while those ones with negative frequencies, as collapsing configurations; (ii) the presence of the potential term (to be thought as relevant only in the Planck era) introduces an avoidably superposition of expanding and collapsing Universe states, whose transition amplitude can be calculated using the standard equipment of relativistic quantum scattering.
In the present study, we deal with a Wheeler–DeWitt equation associated to an isotropic Universe in the presence of a self-interacting scalar field ϕ , i.e.,
α 2 ψ ϕ 2 ψ + V P l ( α , ϕ ) ψ = 0 ,
where ψ = ψ ( α , ϕ ) and V P l is a Planck scale potential. This equation is clearly isomorphic to a 1 + 1 Klein–Gordon equation in which we choose to identify the clock with the scalar field, in agreement with the relational-time approach [3,23,31]. Furthermore, this choice would be viable even throughout a Big Bounce configuration, while logarithmic scale factor α would not be monotonic time in that scenario. It is immediate to check that (9) is associated to the Klein–Gordon-like probability density:
P ψ = i ( ψ * α ψ ψ α ψ * ) .
Clearly, as in relativistic quantum mechanics, the probability density above becomes positive-defined only when a frequency separation procedure can be performed. However, as pointed out in [33], when the potential term is vanishing in one time direction (and not spatially diverging), it is possible to asymptotically recover positive energy states and define a norm to construct a proper Hilbert space. In particular, the model we take in consideration meets this requirement. A key point of our theoretical proposal is the identification of the frequency separation with the expanding and collapsing branches of the Universe as non-overlapped solutions. We finally remark that it is probability density (10) that induces the scalar product adopted to project the final state onto the initial one, as discussed in [24]. In particular, the explicit expression of the transition amplitude is then derived by using the propagator formalism (for more details, see Section 4).

3. Quantum FLRW Dynamics with a Self-Interacting Scalar Field

In this section, we introduce a potential term U ( ϕ ) at a quantum level. We note that the WDW approach is not able to regularize the dynamics of the present model. However, the proposed approach has the purpose to demonstrate the presence of the Big Bounce in the WDW formulation by treating it as quantum scattering. Hence, we consider the quantum potential U ( ϕ ) = λ 2 e n ϕ , where λ > 0 and n R (for cosmological implementations of such a potential, see [37,38,39]). So, the WDW equation turns out to be
2 α 2 1 v 2 2 ϕ 2 + C e 6 α n ϕ ψ ( α , ϕ ) = 0 ,
where C = 3 λ ( V c ) 2 / 4 2 π G (v can be taken out from the equation by redefining ϕ ¯ = v ϕ and n ¯ = n / v and then renaming the new variables as the old ones). As above, (11) can be interpreted as a KG equation where the potential term depends on both the spatial and time variables. To solve the equation, we use the transformation
α 2 ϕ = η 2 α ϕ = ξ
which has the properties of a proper Lorentz transformation in the Minisuperspace (note that n is set equal to 6 2 in order to satisfy the orthochronous criterion). Thus, the kinetic term remains diagonal, and the WDW equation in the new variables becomes
2 ξ 2 2 η 2 + C e 6 η Ψ ( ξ , η ) = 0 .
For a detailed discussion on the issue of selecting the unitarily equivalent physical solutions at a quantum level in constrained systems, see [40]. We notice that (13) is isomorphic to the equation analyzed in [33], in which the possibility of recovering a proper Hilbert space in Wheeler–DeWitt theory in those cases in which “asymptotically positive energy solutions” can be recovered is widely discussed.
It is worth noting that the change in variables in (12) mixes the spatial and time coordinates, making their immediate interpretation difficult. Recalling the hypothesis that the introduced potential is time-dependent, η can be interpreted as the time variable, and ξ , as the spatial one. It is worth stressing that such a potential term is only relevant near the singularity and thus guarantees the existence of the free expanding branch of the Universe dynamics. Actually, besides the cosmological justification mentioned above, this potential allows for the choice of purely positive-frequency solutions. Moreover, in this approach, it plays the role of a quantum scattering source; therefore, it has to be considered significantly different from zero only in the Planck era.
By analyzing the Hamilton equations for the new variables, we obtain d ξ d η = p ξ p η , so the classical relation between the new spatial and time coordinates is the same as (6). This is due to the fact that proper Lorentz transformations do not invert the arrow of time. Therefore, in the new variables, it remains valid that the positive-frequency solutions can be associated to an expanding Universe, and the negative-frequency ones, to a collapsing Universe.
Now, we propose the solution
Ψ k ( ξ , η ) = Φ k ( η ) ψ k ( ξ )
to (13), where ψ k ( ξ ) = e i k ξ and
Φ k ( η ) = Φ + k ( η ) + Φ k ( η ) = 6 i k 3 B I i k / 3 , e 3 η C / 3 Γ 1 i k / 3 + 6 i k 3 B I i k / 3 , e 3 η C / 3 Γ 1 + i k / 3 ,
in which B I are the modified Bessel functions of the first kind and Γ is the Euler gamma function. As before, we write the general solution Ψ ( ξ , η ) using Gaussian packets as
Ψ ( ξ , η ) = 1 2 π σ 2 + e ( k k ¯ ) 2 2 σ 2 Φ k ( η ) e i k ξ d k .
Differently from the previous case, here, the potential term has mixed the branches, making it impossible to distinguish them in terms of frequencies. Moreover, it is no longer possible to find an explicit expression for the eigenvalue of operator p ^ η in terms of the eigenvalue of p ^ ξ , since separation constant k appears to be a complex index of the Bessel functions. We finally note that the Bessel functions tend to the free solutions in the limit η + , i.e.,
lim η + Φ + k ( η ) = e i k η and lim η + Φ k ( η ) = e i k η .
In other words, when the time-dependent potential becomes negligible, Ψ k ( ξ , η ) is that of the free case; therefore, we recover the picture described in the previous section. In particular, in (15), the two different asymptotic behaviors (i.e., expanding and collapsing) are equally weighed.

4. Quantum Big Bounce

Here, we propose a probabilistic approach to the Big Bounce within WDW theory. At the basis of the formalism used below, there is the analogy with relativistic quantum scattering theory. In the same spirit, we assume that the Bounce is a quantum interaction between single particle states, i.e., they can be described by a wave function. In this framework, we associate a probability to the transition of the Universe from a collapsing state to an expanding one, in analogy with the fundamental interaction processes between particles below the particle creation threshold [24]. In the presence of a potential, the general solution of the modified KG equation
( x + m 2 + U ( x ) ) Ψ ( x , t ) = 0
can be found in terms of the propagator for the free scalar field and calculated with arbitrary precision as
Ψ ( x , t ) = Φ ( x , t ) + Δ F ( x y ) U ( y ) Ψ ( y , t ) d 4 y ,
where Φ ( x , t ) is the solution of the homogeneous problem and Δ F ( x y ) is the propagator, which has the property of making the positive-frequency solutions evolve forwards in time, and the negative-frequency ones, backwards. In this formalism, the scattering amplitude between two states is simply the Klein–Gordon projection of the interacting solution onto the initial free one, by using expression (19) for the former (for the complete derivation, see [24]). In this case, it can be demonstrated that the probability associated to the transition amplitude can be written as
| S k ¯ , k ¯ | 2 = | i + ψ + * ( ξ , η ) U ( η ) Ψ ( ξ , η ) d η d ξ | 2 ,
where Ψ ( ξ , η ) coincides with the solution resulting from the interaction of a collapsing Universe with potential U ( η ) = C e 6 η (see (16)) and ψ + * ( ξ , η ) is an emerging free wave associated only to positive frequencies:
ψ + * ( ξ , η ) = 1 2 π σ 2 0 + e ( k k ¯ ) 2 2 σ 2 2 w k e i ( k ξ w k η ) d k ,
i.e., the branch of the expanding Universe. We remark that the probability amplitude in (20) refers to a transition from a negative (collapsing) frequency state to a positive (expanding) frequency state by definition. Actually, the scattering amplitude between two “particles” or “antiparticles” would have contained a Dirac delta term added to the integral in (20) (see [24]). After both analytical and numerical integrations, transition probability | S ( k ¯ , k ¯ ) | 2 results to be only dependent on values ( k ¯ , k ¯ ) associated to the in-going (collapsing) and out-going (expanding) wave packets, respectively. So, once the value of k ¯ is fixed, the result is a function of k ¯ , as shown in Figure 1.
We notice that the transition probability between a collapsing Universe and an expanding Universe is well defined. In particular, its peak position indicates that the wave packet with k ¯ k ¯ maximizes the probability of the Bounce. It is worth noting that the phase shift observed in Figure 1 between k ¯ and k ¯ is due to a mathematical feature of the Bessel functions, and it has no physical meaning. Finally, we stress that the KG probability density becomes positive-defined only when frequency separation is performed (i.e., when the potential term is negligible). Surprisingly, this feature holds also when we overlap frequency modes of the same sign by using Gaussian weights (for a detailed discussion of this question, see [22]). However, when a time-dependent potential is turned on, the frequency separation is forbidden, and the KG norm is not globally conserved anymore, so its interpretation as a probability completely loses its meaning. Actually, the approach we adopt here goes beyond the troublesome probabilistic interpretation of the KG wave function by resorting to the relativistic quantum formalism of scattering processes described above. Here, the probability associated to the Quantum Big Bounce is simply the square modulus of the transition amplitude constructed by projecting the in-going state onto the out-going one, according to the KG scalar product. Hence, the positive nature of the Quantum Big Bounce probability density as defined in (20) is automatically guaranteed. In this respect, the present construction is a natural implementation of the relativistic quantum theory procedures into the Minisuperspace of the considered cosmological model.

5. Quantum Big Bounce in the Polymer Paradigm

In the last part of the work, we study the system by implementing the PQM formalism [21]. The ultimate goal is to make a comparison with the transition amplitude obtained in the previous formalism and analyze if there are significant variations in the two cases. What follows will briefly recall the basic features of PQM.

5.1. The Polymer Representation of Quantum Mechanics

PQM is an alternative representation of quantum mechanics introduced by Corichi in [21] that results non-equivalent to the standard Schrödinger one. In particular, it is based on the assumption that the configurational variables are discrete, and for this reason, its main applications regard the investigation of cut-off physics effects in quantum cosmology theories.
Let us consider abstract kets | μ labeled by real parameter μ R , so that a generic state in Hilbert space H p o l y can be defined with a finite linear combination of them, i.e.,
| ψ = i = 1 N a i | μ i ,
where μ i R , i = 1 , , N N . Also, let us fix the inner product
μ | ν = δ μ ν
in order to guarantee the orthonormality between the basis kets. It can be demonstrated that such Hilbert space H p o l y is non-separable. Two fundamental operators on H p o l y can be defined as follows: symmetric operator ϵ ^ , which labels the kets, and unitary operator s ^ ( λ ) , with λ R , which shifts them. Their action is
ϵ ^ | μ : = μ | μ
and
s ^ ( λ ) | μ : = | μ + λ
respectively. In particular, since kets | μ are orthogonal, the eigenvalues of the label operator constitute a discrete set, and the shift operator results to be discontinuous in λ .
In order to provide an explicit representation of these two operators, let us consider a one-dimensional system ( q , p ) , in which configurational coordinate q has a discrete character. It is easy to see that in p-polarization, operator q ^ acts as a differential operator as
q ^ · ψ μ ( p ) = i p ψ μ ( p ) = μ ψ μ ( p )
and corresponds to label operator ϵ ^ . We remark that the eigenvalues of q ^ can be considered a discrete set, since they label kets that are all orthonormal. On the other hand, the shift operator acts as
s ^ ( λ ) · ψ μ ( p ) = e i λ p e i μ p = e i ( μ + λ ) p = ψ μ + λ ( p )
and is discontinuous, since the final state is always orthonormal to the initial one, no matter how small λ is. This feature results in the consequence that p ^ cannot be defined rigorously, since no Hermitian operator can generate a discontinuous operator by exponentiation. Therefore, a proper definition for physical operators p ^ and q ^ is needed in order to deal with a well-defined dynamics. Actually, in PQM, if one of the two is discrete, then the other one must be regularized. The standard procedure consists in the introduction of a lattice with constant spacing μ
γ μ = { q R : q = n μ , n Z }
on which to restrict the action of operator e i λ p ^ , so that it is possible to use it to define an approximate version of p ^ as
p ^ μ | μ n : = 2 i μ [ e i μ p ^ e i μ p ^ ] | μ n = 2 i μ ( | μ n + 1 | μ n 1 ) ,
i.e., the discretization of the derivative. Actually, for μ p , one obtains p sin ( μ p ) / μ = ( e i μ p e i μ p ) / 2 i μ . Accordingly, for p ^ 2 , we obtain
p ^ μ 2 | μ n : = p ^ μ · p ^ μ | μ n = 2 4 μ 2 [ | μ n 2 + 2 | μ n | μ n + 2 ] = 2 μ 2 sin 2 ( μ p ) | μ n .
We remind that q ^ is well defined, so the regularized version of the Hamiltonian is
H ^ μ : = 1 2 m p ^ μ 2 + V ^ ( q )
and represents a symmetric and well-defined operator on H γ μ .

5.2. Transition Amplitude

Let us now compute the Quantum Bounce transition amplitude in the polymer formulation. First of all, in accordance with the theoretical structure of PQM, it is necessary to select which Minisuperspace variables are discrete and thus which ones should be regularized. When PQM is applied in a cosmological context, functions of the scale factor are usually chosen as discrete with the aim of trying to solve the singularity. Accordingly, in this model, α is the discrete variable; so, operator p ^ α is formally replaced with
p ^ α μ α sin μ α p α
in the momentum representation. From the semiclassical study of the Hamilton equations in the absence of the potential term, we obtain that p α is still a constant of motion and that
α ˙ = 4 π G N e 3 α 3 c 3 V μ α sin 2 μ α p α .
Hence, it is clear that the same previous considerations regarding the possibility of discerning the expanding and collapsing branches of the Universe remain valid, since sin ( 2 μ α p α / ) is odd in its argument. As usual, the polymer version of Hamiltonian (1) is obtained using (32) as a semiclassical approximation. Then, by promoting it to a quantum operator, we obtain the polymer-modified WDW equation, which corresponds to (2), in which (32) is rigorously implemented as a regularized version of operator p ^ α in the momentum representation. The expression of the Universe wave packet as a superposition of functions weighed with Gaussian coefficients is analogous to the previous one (see (16)).
ψ ± ( α , ϕ ) = 1 2 π σ 2 0 + e ( k k ¯ ) 2 2 σ 2 e i ( p ¯ α α k ϕ ) d k ,
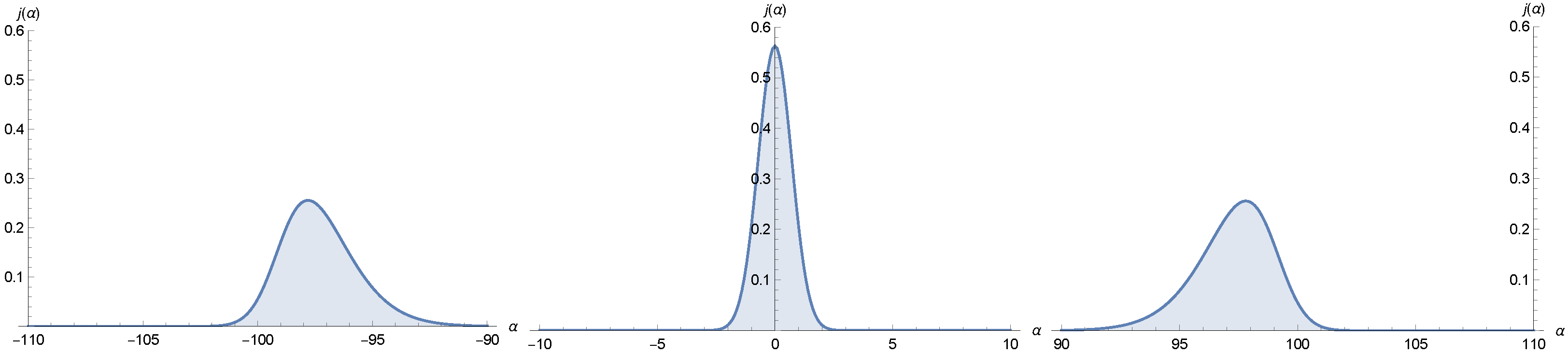
where p ¯ α = arcsin ( μ α k ) / μ α . The main difference is represented by the dispersion relation (i.e., the relation between the quantum eigenvalues of the momenta), which stops being linear. It can be shown that this fact is responsible for the spreading of the wave packet (see Figure 2). Therefore, the comparison between the semiclassical trajectory and the evolution of the quantum wave packet loses its meaning, since the variance sooner or later becomes of the same order as the expectation value, making it necessary to resort to a fully quantum treatment. This behavior of the FLRW Universe wave packet in the polymer representation further consolidates the study of the Big Bounce as quantum scattering. We remark that PQM is not able to solve the singularity of the FLRW model in the Misner variable (see [25,26], where this argument is used to demonstrate the presence of the initial singularity in the Bianchi IX model); so, no semiclassical bouncing dynamics is present in this model.
Since PQM does not commute with other coordinate transformations, we introduce it after the Lorentz transformation in (12). Hence, we start by considering the polymer version of the WDW equation in the ( ξ , η ) variables, i.e.,
1 μ ξ 2 sin 2 μ ξ p ξ 2 η 2 + C e 6 η Ψ ( p ξ , η ) = 0 ,
where substitution (32) is used. Then, the polymer transition probability can be computed as in (20), in which
ψ + * ( ξ , η ) = 1 2 π σ 2 0 + e ( k k ¯ ) 2 2 σ 2 2 w k e i ( p ¯ ξ ξ w k η ) d k ,
U ( η ) = C e 6 η and
Ψ ( ξ , η ) = 1 2 π σ 2 + e ( k k ¯ ) 2 2 σ 2 Φ k ( η ) e i p ¯ ξ ξ d k .
After analytically integrating over variables ξ and k , we obtain
| S μ ξ ( k ¯ , k ¯ ) | 2 = | i 0 + C e ( k k ¯ ) 2 2 σ 2 e ( k k ¯ ) 2 2 σ 2 2 w k σ 2 σ 2 1 μ ξ 2 k 2 I ( k ) d k | 2 ,
where
I ( k ) = + e η ( i k 6 ) Φ k ( η ) d η .
Then, polymer transition probability | S μ ξ ( k ¯ , k ¯ ) | 2 has been computed by using both analytical and numerical integrations. We notice that the polymer modification induced on (38) consists in the presence of global factor 1 μ ξ 2 k 2 and that in the limit μ ξ 0 , the standard scattering amplitude is recovered. Therefore, as we can see from Figure 3, the introduction of PQM does not significantly change neither the shape of transition probability | S μ ξ ( k ¯ , k ¯ ) | 2 nor the position of its peak (for a comparison with the previous case, see Figure 1). In particular, as in the standard case analyzed in Section 4, the maximum of the probability density occurs in correspondence of k ¯ k ¯ , where k ¯ is associated to the expanding Universe wave packet emerging after the interaction, and k ¯ , to the collapsing one. The absence of relevant effects is due to the fact that in (38), the exponential factors of the Gaussian coefficients dominate over polymer global factor 1 μ ξ 2 k 2 in the integral.

6. Discussion of the Results

Here, we develop some basic considerations that are useful to provide a physical interpretation of the analysis above. We start by observing that the collapsing and expanding branches are separated at a classical level and that no semiclassical dynamics is present, both in the Einsteinian and in the polymer picture addressed here. The situation is significantly different at a quantum level, where the expanding and collapsing branches co-exist as positive- and negative-frequency solutions. The crucial point is that the two frequency solutions, i.e., the collapsing and expanding branches, can no longer be separated when a self-interaction potential term (to be considered relevant only in the Planck regime) is introduced. As a result, the quantum nature of the singularity acquires a very different morphology compared with the standard expectancy, according to which the trajectories are localized near the two singular branches. Actually, in the polymer picture, a quasi-classical localization of the dynamics is only possible for a finite time interval, and the solution describing the two branches should be regarded as a non-localized state near the singularity, even in the absence of a quantum potential term. Thus, here, we state that it is possible to obtain an emerging classical expanding Universe for η + from the Planck quantum state in which the frequency solutions are not separable. For the reasons explained above, a quantum transition between a mixed Planck state and the expanding (but, in principle, also collapsing) Universe emerges as a new scenario that can be interpreted as a Quantum Big Bounce. We note that the precise morphology of a quantum scattering process would require the quantum potential to be a time transient, i.e., only relevant in a finite interval of ϕ . Nevertheless, we stress that dealing with the exact solution of the interaction regime makes it possible to use the relativistic quantum treatment, even if such a potential term is not perturbative in this region. We conclude by observing that the present study must be regarded as an improvement to the original proposal in [22], in which the Universe volume is adopted as time. Here, the choice of relational time would intrinsically fulfill the requirement of a monotonic behavior even when considering a semiclassical/quantum bouncing dynamics.

7. Conclusions

In this work, we analyze the quantum dynamics of the isotropic Universe in the presence of a self-interacting scalar field, which plays the role of relational time [23]. When the scalar field is free of its potential, the WDW equation has the morphology of a two-dimensional massless KG equation, and we are able to identify the positive- and negative-frequency modes as the expanding and collapsing phases of the Universe, respectively. Such an identification is found by comparing the classical dynamics with the behavior of localized quantum wave packets. Then, when the potential term of the matter clock is introduced, the frequency separation is broken; so, we apply the standard techniques of relativistic quantum scattering below the particle creation threshold [24], in order to obtain a transition probability from a collapsing Universe to an expanding Universe. It is worth noting that we use an orthochronous Lorentz-like transformation in the Minisuperspace when performing such a calculation, in order to make it possible to analytically solve the WDW equation. In both cases, i.e., the standard WDW equation and the polymer-modified scheme, the transition probability results similar in morphology. Furthermore, in the latter scenario, the Universe wave packet unavoidably spreads towards the (still existing) initial singularity, and the Big Bounce description in terms of a probabilistic phenomenon becomes mandatory. Actually, in both cases, the idea of dealing with a Quantum Big Bounce is made precise by observing that the maximum value of the transition probability is taken when the expectation value of the in-going wave packet momentum is close to the corresponding one in the out-going state, as it takes place before and after a semiclassical Big Bounce. Since the existence of a self-interacting scalar field in the early Universe appears natural in many fundamental approaches [2], the possibility of dealing with a Quantum Big Bounce (in the sense defined here) can be considered a rather general feature of the canonical quantum dynamics in the metric formalism, even in more general cosmological models like the Bianchi Universes or the generic inhomogeneous cosmological solution [41,42].

Author Contributions

Conceptualization, G.M., E.G. and F.M.; methodology, G.M., E.G. and F.M.; formal analysis, E.G., F.M. and G.M.; writing-original draft preparation, F.M., E.G. and G.M.; writingreview and editing, E.G., G.M. and F.M. All authors have read and agreed to the published version of the manuscript.

Funding

The work of E.G. is supported by the Della Riccia Foundation grant for the year 2023.

Institutional Review Board Statement

Not applicable.

Informed Consent Statement

Not applicable.

Data Availability Statement

Not applicable.

Conflicts of Interest

The authors declare no conflict of interest.

References

  1. Landau, L.D.; Lifshitz, E.M. The Classical Theory of Fields; Butterworth-Heinemann: Oxford, UK, 1980. [Google Scholar]
  2. Montani, G. Primordial Cosmology; World Scientific: Singapore, 2011. [Google Scholar]
  3. Bombacigno, F.; Cianfrani, F.; Montani, G. Big-bounce cosmology in the presence of Immirzi field. Phys. Rev. D 2016, 94, 064021. [Google Scholar] [CrossRef]
  4. Bombacigno, F.; Montani, G. Big bounce cosmology for Palatini R2 gravity with a Nieh–Yan term. Eur. Phys. J. C 2019, 79, 405. [Google Scholar] [CrossRef]
  5. Olmo, G.J. Palatini Approach Beyond Einstein’s Gravity. 2011. Available online: http://xxx.lanl.gov/abs/1112.1572 (accessed on 8 August 2023).
  6. DeWitt, B.S. Quantum theory of gravity. 1. The canonical theory. Phys. Rev. 1967, 160, 1113–1148. [Google Scholar] [CrossRef]
  7. Cianfrani, F.; Lecian, O.; Lulli, M.; Montani, G. Canonical Quantum Gravity: Fundamentals and Recent Developments; World Scientific Publishing Company: Singapore, 2014. [Google Scholar]
  8. Rovelli, C.; Smolin, L. Knot Theory and Quantum Gravity. Phys. Rev. Lett. 1988, 61, 1155–1158. [Google Scholar] [CrossRef] [PubMed]
  9. Ashtekar, A.; Rovelli, C.; Smolin, L. Weaving a classical metric with quantum threads. Phys. Rev. Lett. 1992, 69, 237–240. [Google Scholar] [CrossRef]
  10. Rovelli, C.; Smolin, L. The physical Hamiltonian in nonperturbative quantum gravity. Phys. Rev. Lett. 1994, 72, 446–449. [Google Scholar] [CrossRef]
  11. Rovelli, C.; Smolin, L. Discreteness of area and volume in quantum gravity. Nucl. Phys. B 1995, 442, 593–622. [Google Scholar] [CrossRef]
  12. Ashtekar, A.; Bojowald, M.; Lewandowski, J. Mathematical Structure of Loop Quantum Cosmology. Adv. Theor. Math. Phys. 2003, 7, 233–268. [Google Scholar] [CrossRef]
  13. Ashtekar, A.; Pawlowski, T.; Singh, P. Quantum nature of the big bang: An analytical and numerical investigation. Phys. Rev. D 2006, 73, 124038. [Google Scholar] [CrossRef]
  14. Ashtekar, A.; Pawlowski, T.; Singh, P. Quantum nature of the big bang: Improved dynamics. Phys. Rev. D 2006, 74, 084003. [Google Scholar] [CrossRef]
  15. Ashtekar, A.; Corichi, A.; Singh, P. Robustness of key features of loop quantum cosmology. Phys. Rev. D 2008, 77, 024046. [Google Scholar] [CrossRef]
  16. Ashtekar, A. Singularity resolution in loop quantum cosmology: A brief overview. J. Phys. Conf. Ser. 2009, 189, 012003. [Google Scholar] [CrossRef]
  17. Ashtekar, A.; Singh, P. Loop Quantum Cosmology: A Status Report. Class. Quantum Gravity 2011, 28, 213001. [Google Scholar] [CrossRef]
  18. Bojowald, M. Isotropic loop quantum cosmology. Class. Quantum Gravity 2002, 19, 2717–2741. [Google Scholar] [CrossRef]
  19. Bojowald, M. Loop quantum cosmology: Recent progress. Pramana 2004, 63, 765–776. [Google Scholar] [CrossRef]
  20. Barca, G.; Giovannetti, E.; Montani, G. An Overview on the Nature of the Bounce in LQC and PQM. Universe 2021, 7, 327. [Google Scholar] [CrossRef]
  21. Corichi, A.; Vukašinac, T.; Zapata, J.A. Polymer Quantum Mechanics and its continuum limit. Phys. Rev. D 2007, 76, 044016. [Google Scholar] [CrossRef]
  22. Giovannetti, E.; Montani, G. Is Bianchi I a Bouncing Cosmology in the Wheeler-DeWitt picture? Phys. Rev. D 2022, 106, 044053. [Google Scholar] [CrossRef]
  23. Rovelli, C. Time in quantum gravity: An hypothesis. Phys. Rev. D 1991, 43, 442–456. [Google Scholar] [CrossRef]
  24. Bjorken, J.D.; Drell, S.D. Relativistic Quantum Mechanics; International Series in Pure and Applied Physics; McGraw-Hill: New York, NY, USA, 1965. [Google Scholar]
  25. Crinò, C.; Montani, G.; Pintaudi, G. Semiclassical and quantum behavior of the Mixmaster model in the polymer approach for the isotropic Misner variable. Eur. Phys. J. C 2018, 78, 886. [Google Scholar] [CrossRef]
  26. Giovannetti, E.; Montani, G. Polymer representation of the Bianchi IX cosmology in the Misner variables. Phys. Rev. D 2019, 100, 104058. [Google Scholar] [CrossRef]
  27. Ziprick, J.; Gegenberg, J.; Kunstatter, G. Polymer quantization of a self-gravitating thin shell. Phys. Rev. D 2016, 94, 104076. [Google Scholar] [CrossRef]
  28. DeWitt, B.S. Quantum theory of gravity. 2. The manifestly covariant theory. Phys. Rev. 1967, 162, 1195–1239. [Google Scholar] [CrossRef]
  29. DeWitt, B.S. Quantum theory of gravity. 3. Applications of the covariant theory. Phys. Rev. 1967, 162, 1239–1256. [Google Scholar] [CrossRef]
  30. Kuchar, K. Canonical Methods of Quantization. In Proceedings of the Oxford Conference on Quantum Gravity, Oxford, UK, 15–19 April 1980. [Google Scholar]
  31. Isham, C.J. Canonical quantum gravity and the problem of time. NATO Sci. Ser. C 1993, 409, 157–287. [Google Scholar]
  32. Wald, R.M. Proposal for solving the “problem of time” in canonical quantum gravity. Phys. Rev. D 1993, 48, R2377–R2381. [Google Scholar] [CrossRef]
  33. Higuchi, A.; Wald, R.M. Applications of a new proposal for solving the “problem of time” to some simple quantum cosmological models. Phys. Rev. D 1995, 51, 544–561. [Google Scholar] [CrossRef]
  34. Misner, C.W. Mixmaster Universe. Phys. Rev. Lett. 1969, 22, 1071–1074. [Google Scholar] [CrossRef]
  35. Misner, C.W. Quantum Cosmology. I. Phys. Rev. 1969, 186, 1319–1327. [Google Scholar] [CrossRef]
  36. Kan, N.; Aoyama, T.; Hasegawa, T.; Shiraishi, K. Third quantization for scalar and spinor wave functions of the Universe in an extended minisuperspace. Class. Quant. Grav. 2022, 39, 165010. [Google Scholar] [CrossRef]
  37. Geng, C.Q.; Lee, C.C.; Sami, M.; Saridakis, E.N.; Starobinsky, A.A. Observational constraints on successful model of quintessential Inflation. J. Cosmol. Astropart. Phys. 2017, 2017, 011. [Google Scholar] [CrossRef]
  38. Dimopoulos, K.; Karam, A.; López, S.S.; Tomberg, E. Palatini R2 Quintessential Inflation. J. Cosmol. Astropart. Phys. 2022, 2022, 076. [Google Scholar] [CrossRef]
  39. Dimopoulos, K.; Karam, A.; López, S.; Tomberg, E. Modelling Quintessential Inflation in Palatini-Modified Gravity. Galaxies 2022, 10, 57. [Google Scholar] [CrossRef]
  40. Barvinsky, A.O.; Kamenshchik, A.Y. Selection rules for the Wheeler-DeWitt equation in quantum cosmology. Phys. Rev. D 2014, 89, 043526. [Google Scholar] [CrossRef]
  41. Benini, R.; Montani, G. Frame independence of the inhomogeneous mixmaster chaos via Misner-Chitré -like variables. Phys. Rev. D 2004, 70, 103527. [Google Scholar] [CrossRef]
  42. Benini, R.; Montani, G. Inhomogeneous quantum Mixmaster: From classical towards quantum mechanics. Class. Quantum Gravity 2006, 24, 387–404. [Google Scholar] [CrossRef]
Figure 1. Plot of | S ( k ¯ , k ¯ ) | 2 as a function of k ¯ . Starting from the left, the transition probability is calculated for k ¯ = 4 , 0 , 4 , respectively. In all the three cases, σ = σ = 1 , C = 1 , and an integration step equal to 0.05 is used.
Figure 1. Plot of | S ( k ¯ , k ¯ ) | 2 as a function of k ¯ . Starting from the left, the transition probability is calculated for k ¯ = 4 , 0 , 4 , respectively. In all the three cases, σ = σ = 1 , C = 1 , and an integration step equal to 0.05 is used.
Universe 09 00373 g001
Figure 2. Probability density j ( α ) = i ( ψ + * ( α , ϕ ¯ ) ϕ ψ + ( α , ϕ ¯ ) ψ + ( α , ϕ ¯ ) ϕ ψ + * ( α , ϕ ¯ ) ) for the values of time ϕ ¯ = 100 , 0 , 100 , respectively. As it can be seen, the variance in the probability density becomes larger as time goes by, showing the spreading of the wave packet during evolution. Both the integration step and μ α are set equal to 0.1.
Figure 2. Probability density j ( α ) = i ( ψ + * ( α , ϕ ¯ ) ϕ ψ + ( α , ϕ ¯ ) ψ + ( α , ϕ ¯ ) ϕ ψ + * ( α , ϕ ¯ ) ) for the values of time ϕ ¯ = 100 , 0 , 100 , respectively. As it can be seen, the variance in the probability density becomes larger as time goes by, showing the spreading of the wave packet during evolution. Both the integration step and μ α are set equal to 0.1.
Universe 09 00373 g002
Figure 3. Plot of | S μ ξ ( k ¯ , k ¯ ) | 2 as a function of k ¯ in the polymer paradigm. Starting from the left, the polymer transition probability is calculated for k ¯ = 4 , 0 , 4 , respectively. In all the three cases, σ = σ = 1 ; C = 1 , μ ξ = 0.1 ; and an integration step equal to 0.05 is used.
Figure 3. Plot of | S μ ξ ( k ¯ , k ¯ ) | 2 as a function of k ¯ in the polymer paradigm. Starting from the left, the polymer transition probability is calculated for k ¯ = 4 , 0 , 4 , respectively. In all the three cases, σ = σ = 1 ; C = 1 , μ ξ = 0.1 ; and an integration step equal to 0.05 is used.
Universe 09 00373 g003
Disclaimer/Publisher’s Note: The statements, opinions and data contained in all publications are solely those of the individual author(s) and contributor(s) and not of MDPI and/or the editor(s). MDPI and/or the editor(s) disclaim responsibility for any injury to people or property resulting from any ideas, methods, instructions or products referred to in the content.

Share and Cite

MDPI and ACS Style

Giovannetti, E.; Maione, F.; Montani, G. Quantum Big Bounce of the Isotropic Universe Using Relational Time. Universe 2023, 9, 373. https://doi.org/10.3390/universe9080373

AMA Style

Giovannetti E, Maione F, Montani G. Quantum Big Bounce of the Isotropic Universe Using Relational Time. Universe. 2023; 9(8):373. https://doi.org/10.3390/universe9080373

Chicago/Turabian Style

Giovannetti, Eleonora, Fabio Maione, and Giovanni Montani. 2023. "Quantum Big Bounce of the Isotropic Universe Using Relational Time" Universe 9, no. 8: 373. https://doi.org/10.3390/universe9080373

APA Style

Giovannetti, E., Maione, F., & Montani, G. (2023). Quantum Big Bounce of the Isotropic Universe Using Relational Time. Universe, 9(8), 373. https://doi.org/10.3390/universe9080373

Note that from the first issue of 2016, this journal uses article numbers instead of page numbers. See further details here.

Article Metrics

Back to TopTop