Trajectory Optimization and Control Applied to Landing Maneuvers on Phobos from Mars-Phobos Distant Retrograde Orbits
Abstract
1. Introduction
2. Background Theory
2.1. Distant Retrograde Orbits
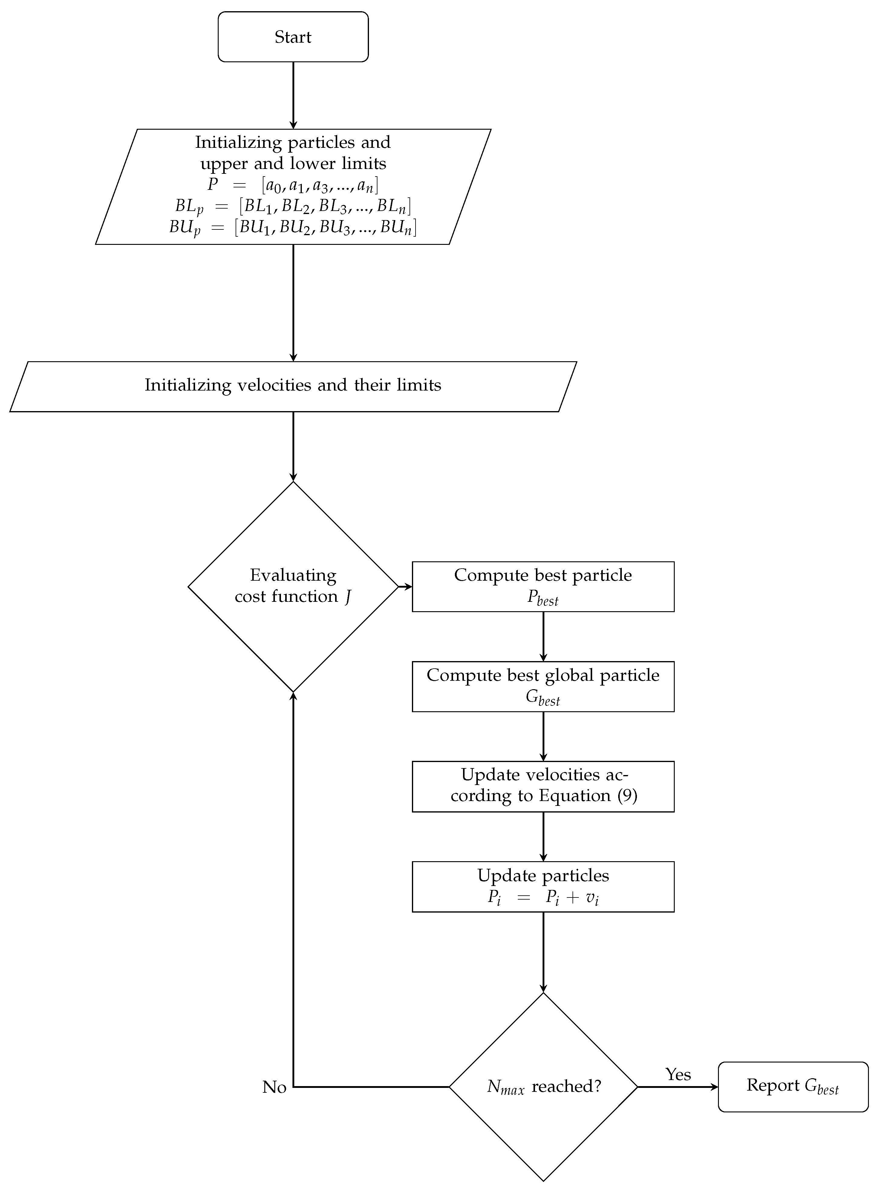
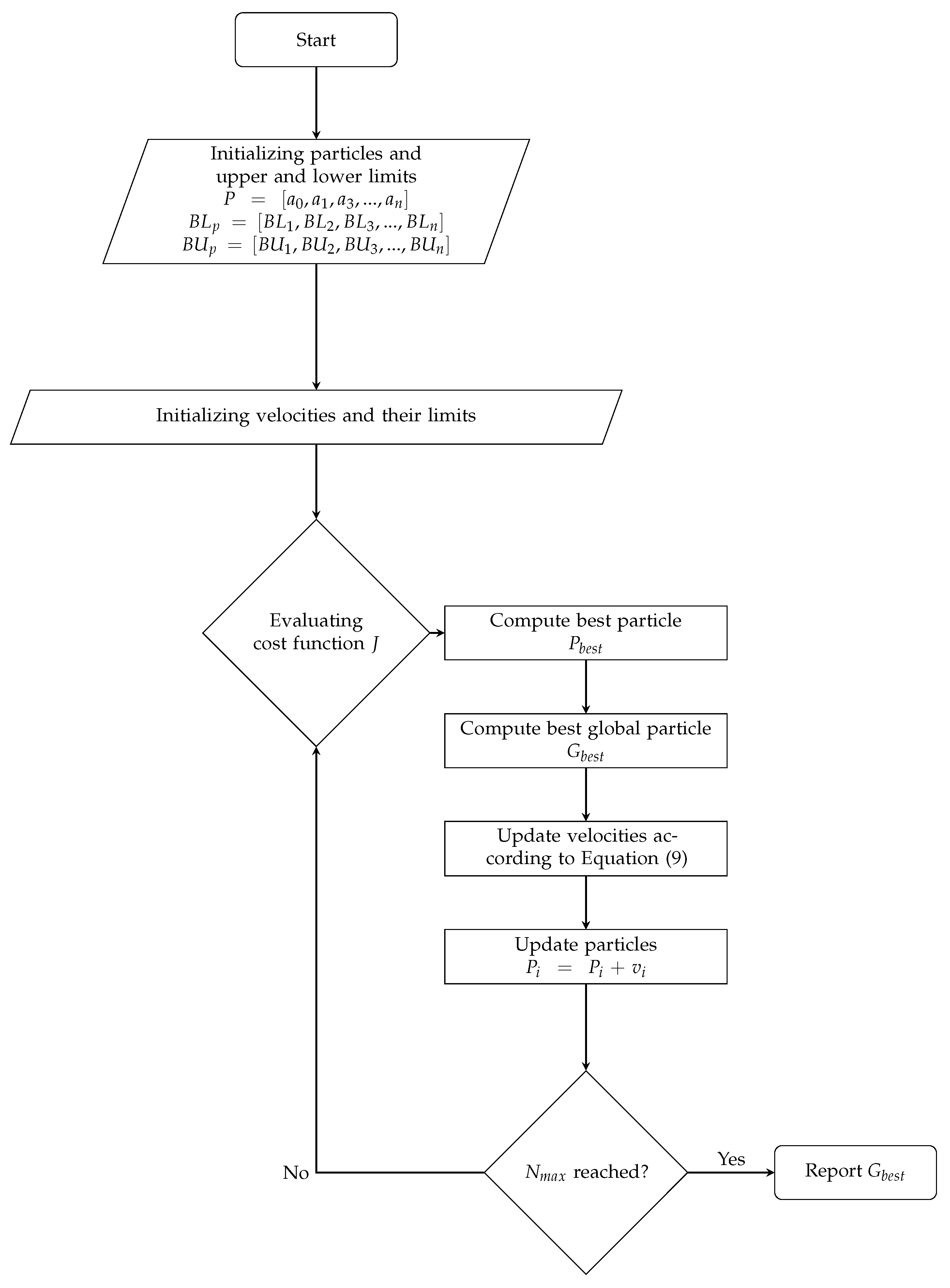
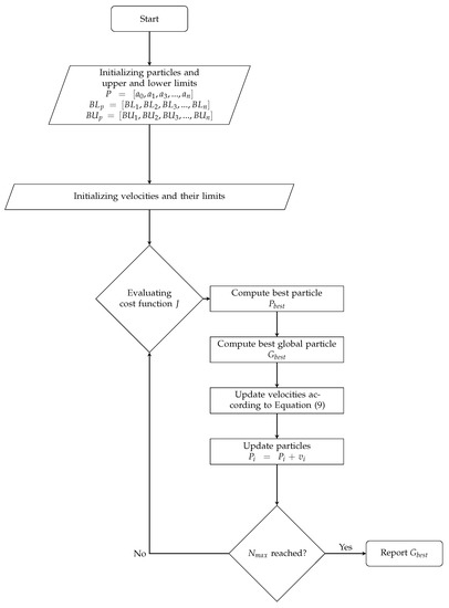
2.2. Particle Swarm Optimization
2.3. Mars–Phobos DRO
3. Landing Trajectory Optimization
4. Conclusions
Author Contributions
Funding
Conflicts of Interest
Nomenclature
| Change in velocity (km/s) | |
| e | Orbital eccentricity |
| Larger x-coordinate from the primary body in the Circular Restricted Three-Body Problem (km) | |
| y-component of velocity (km/s) | |
| Maximum number of iterations used in Particle Swarm Optimization (PSO) | |
| T | Orbital Period (s) |
| Number of particles used in PSO | |
| J | Cost function |
| Mass ratio of Mars and Phobos | |
| Position vector | |
| Velocity vector | |
| Number of particles in PSO | |
| Lower limit for particles in PSO | |
| Upper limit for particles in PSO | |
| Angle with respect to the x-axis at which the is applied (°) | |
| Position along the orbit with respect to the x-axis, starting at (°) | |
| Initial position vector (km) | |
| Initial velocity vector (km/s) | |
| Final position vector (km) | |
| Final velocity vector (km/s) | |
| Penalty scaling factor used by PSO | |
| Gravitational parameter (km/s) | |
| Total spacecraft mass (t) | |
| Dry spacecraft mass (t) | |
| Propellant mass (t) | |
| Specific Impulse (s) | |
| Standard acceleration due to gravity at Earth’s sea level (m/s) | |
| Exhaust velocity (m/s) | |
| PSO | Particle Swarm Optimization |
| DRO | Distant Retrograde Orbits |
| CR3BP | Circular-Restricted Three-Body Problem |
References
- Loff, S. Lunar Gateway. 2012. Available online: https://www.nasa.gov/topics/moon-to-mars/lunar-outpost (accessed on 12 April 2020).
- Johnson, S.K.; Mortensen, D.J.; Chavez, M.A.; Woodland, C.L. Gateway—A communications platform for lunar exploration. In Proceedings of the 38th International Communications Satellite Systems Conference (ICSSC 2021), Arlington, VA, USA, 27–30 September 2021; Volume 2021, pp. 9–16. [Google Scholar] [CrossRef]
- National Aeronautics and Space Administration (NASA). White Paper: Gateway Destination Orbit Model: A Continuous 15 Year NRHO Reference Trajectory; NASA: Washington, DC, USA, 2019. [Google Scholar]
- JAXA. Martian Moons Exploration: Mission Overview. 2017. Available online: http://www.isas.jaxa.jp/en/topics/files/MMX170412_EN.pdf (accessed on 8 June 2023).
- Martin, L. Mars Base Camp. Available online: https://www.lockheedmartin.com/en-us/products/mars-base-camp.html (accessed on 8 June 2023).
- Ulamec, S.; Michel, P.; Grott, M.; Boettger, U.; Hübers, H.W.; Schröder, S.; Cho, Y.; Rull, F.; Murdoch, N.; Vernazza, P.; et al. Surface science on Phobos with the MMX Rover. In Proceedings of the 44th COSPAR Scientific Assembly, Athens, Greece, 16–24 July 2022. [Google Scholar]
- Adams, E.; Murchie, S.; Eng, D.; Chabot, N.; Guo, Y.; Arvidson, R.; Trebi-ollennu, A.; Seelos, F. Mission concept for robotic exploration of Deimos. In Proceedings of the 61st International Astronautical Congress 2010 (IAC 2010), Prague, Czech Republic, 27 September–1 October 2010; Volume 11, pp. 9249–9259. [Google Scholar]
- Ulamec, S.; Michel, P.; Grott, M.; Boettger, U.; Hübers, H.W.; Cho, Y.; Rull, F.; Murdoch, N.; Vernazza, P.; Biele, J.; et al. The MMX Rover Mission to Phobos: Science Objectives. In Proceedings of the 72nd International Astronautical Congress (IAC 2021), Dubai, United Arab Emirates, 25–29 October 2021. [Google Scholar]
- Hopkins, J.; Pratt, W. Comparison of Phobos and Deimos as Destinations for Human Exploration, and Identification of Preferred Landing Sites. In Proceedings of the AIAA Space 2011 Conference and Exposition, Long Beach, CA, USA, 27–29 September 2011. [Google Scholar]
- Cichan, T.; Norris, S.; Chambers, R.; Jolly, S.; Scott, A.; Bailey, S. Mars Base Camp: A Martian Moon Human Exploration Architecture. In Proceedings of the AIAA Space 2016 Conference and Exposition, Long Beach, CA, USA, 13–16 September 2016. [Google Scholar]
- Chican, T.; Bailey, S.; Antonelli, T.; Jolly, S.; Chambers, R.; Ramm, S. Mars Base Camp: An Architecture for Sending Humans to Mars. New Space 2017, 5, 203–218. [Google Scholar]
- Conte, D. Determination of Optimal Earth-Mars Trajectories to Target the Moons of Mars; The Pennsylvania State University (Department of Aerospace Engineering): State College, PA, USA, 2014. [Google Scholar]
- Bezrouk, C.; Parker, J. Ballistic Capture into DROs around Phobos: An Approach to Entering Orbit around Phobos without a Critical Maneuver near the Moon. Celest. Mech. Dyn. Astron. 2018, 130, 10. [Google Scholar] [CrossRef]
- Fraeman, A. Analysis of Disk-Resolved OMEGA and CRISM Spectral Observation of Phobos and Deimos. J. Geophys. Res. Planets 2012, 117, 1991–2012. [Google Scholar] [CrossRef]
- Wessen, A. Phobos: By the Numbers. Available online: http://solarsystem.nasa.gov/moons/mars-moons/phobos/by-the-numbers/ (accessed on 15 March 2020).
- Conte, D.; Spencer, D. Mission Analysis for Earth to Mars-Phobos Distant Retrograde Orbits. Acta Astronaut. 2018, 151, 761–771. [Google Scholar] [CrossRef]
- Borderies, N.; Yoder, C. Phobos Gravity Field and its Influence on its Orbit and Physical Libration. Astron. Astrophys. 1990, 233, 235–251. [Google Scholar]
- Shi, X.; Willner, K.; Oberst, J.; Ping, J.; Ye, S. Working models for the gravitational field of Phobos. Sci. China Phys. Mech. Astron. 2012, 55, 358–364. [Google Scholar] [CrossRef]
- Maistre, S.L.; Rivoldini, A.; Rosenblatt, P. Signature of Phobos’ Interior Structure in its Gravity Field and Libration. Icarus 2019, 321, 272–290. [Google Scholar] [CrossRef]
- Muller, P.M.; Sjogren, W.L. Mascons: Lunar Mass Concentrations. Science 1968, 161, 680–684. [Google Scholar] [CrossRef]
- Muller, P.; Sjogren, W. Consistency of Lunar Orbiter residuals with trajectory and local gravity effects. J. Spacecr. Rocket. 1969, 6, 849. [Google Scholar] [CrossRef]
- Werner, R. The gravitational potential of a homogeneous polyhedron or don’t cut corners. Celest. Mech. Dyn. Astron. 1994, 59, 253–278. [Google Scholar] [CrossRef]
- Werner, R.; Scheeres, D. Exterior Gravitation of a Polyhedron Derived and Compared with Harmonic and Mascon Gravitation Representations of Asteroid 4769 Castalia. Celest. Mech. Dyn. Astron. 1996, 65, 313–344. [Google Scholar] [CrossRef]
- Werner, R. Spherical harmonic coefficients for the potential of a constant-density polyhedron. Comput. Geosci. 1997, 23, 1071–1077. [Google Scholar] [CrossRef]
- Scheeres, D.; Ostro, S.; Hudson, S.; Dejong, E.; Suzuki, S. Dynamics of Orbits Close to Asteroid 4179 Toutatis. Icarus 1998, 132, 53–79. [Google Scholar] [CrossRef]
- Scheeres, D.; Williams, B.; Miller, J. Evaluation of the Dynamic Environment of an Asteroid: Applications to 433 Eros. J. Guid. Control Dyn. 2023, 23, 466. [Google Scholar] [CrossRef]
- Chanut, T.; Aljbaae, S.; Carruba, V. Mascon gravitation model using a shaped polyhedral source. Mon. Not. R. Astron. Soc. 2015, 450, 3742–3749. [Google Scholar] [CrossRef]
- Aljbaae, S.; Chanut, T.; Carruba, V.; Souchay, J.; Prado, A.; Amarante, A. The dynamical environment of asteroid 21 Lutetia according to different internal models. Mon. Not. R. Astron. Soc. 2016, 464, 3552–3560. [Google Scholar] [CrossRef]
- Aljbaae, S.; Souchay, J.; Carruba, V.; Sanchez, D.; Prado, A. Influence of Apophis’ Spin Axis Variations on a Spacecraft during the 2029 close Approach with Earth. Rom. Astron. J. 2022, 1, 317–338. [Google Scholar]
- NASA. Small Bodies Data Ferret. Available online: https://sbnapps.psi.edu/ferret/ (accessed on 15 July 2023).
- Wallace, M.; Parker, J.; Strange, N.; Grebow, D. Orbital Operations for Phobos and Deimos Exploration. In Proceedings of the AIAA/AAS Astrodynamics Specialist Conference, Minneapolis, MN, USA, 13–16 August 2012; p. 5067. [Google Scholar]
- Scott, C.; Spencer, D. Stability Mapping of Distant Retrograde Orbits and Transports in the Circular Restricted Three-Body Problem. In Proceedings of the AIAA/AAS Astrodynamics Specialist Conference and Exhibit, Honolulu, HI, USA, 18–21 August 2008. [Google Scholar] [CrossRef]
- Bezrouk, C.; Parker, J. Long Duration Stability of Distant Retrograde Orbits. In Proceedings of the AIAA/AAS Astrodynamics Specialist Conference, San Diego, CA, USA, 4–7 August 2014. [Google Scholar]
- Ho, K.; de Week, O.; Hoffman, J.; Shishko, R. Dynamic Modeling and Optimization for Space Logistics using Time-Expanded Networks. Acta Astronaut. 2014, 105, 428–443. [Google Scholar] [CrossRef]
- NASA. Artemis Plan: NASA’s Lunar Exploration Program Overview. 2020. Available online: https://www.nasa.gov/sites/default/files/atoms/files/artemis_plan-20200921.pdf (accessed on 8 June 2023).
- Conte, D.; Carlo, M.D.; Ho, K.; Spencer, D.; Vasile, M. Earth-Mars Transfers through Moon Distant Retrograde Orbits. Acta Astronaut. 2018, 143, 372–379. [Google Scholar] [CrossRef]
- Pontani, M. Simple Method to Determine Globally Optimal Orbital Transfers. J. Guid. Control Dyn. 2009, 32, 899–914. [Google Scholar] [CrossRef]
- Pontani, M.; Ghosh, P.; Conway, B. Particle Swarm Optimization of Multiple-Burn Rendezvous Trajectories. J. Guid. Control Dyn. 2012, 35, 1192–1207. [Google Scholar] [CrossRef]
- Pontani, M. Particle Swarm Optimization of Ascent Trajectories of Multi-Stage Launch Vehicles. Acta Astronaut. 2014, 94, 852–864. [Google Scholar] [CrossRef]
- Eberhart, R.; Kennedy, J. A New Optimizer using Particle Swarm Theory. In Proceedings of the 6th International Symposium on Micromachine and Human Science, Nagoya, Japan, 4–6 October 1995. [Google Scholar]
- Eberhart, R.; Kennedy, J. Particle Swarm Optimization. In Proceedings of the IEEE International Conference on Neural Networks, Perth, Australia, 27 November–1 December 1995. [Google Scholar]
- Hu, X.; Eberhart, R. Solving constrained nonlinear optimization problems with particle swarm optimization. Citeseer 2002, 2002, 203–206. [Google Scholar]
- Hu, X.; Shi, Y.; Eberhart, R. Recent advances in particle swarm. In Proceedings of the 2004 Congress on Evolutionary Computation (IEEE Cat. No. 04TH8753), Portland, OR, USA, 19–23 June 2004; Volume 1, pp. 90–97. [Google Scholar] [CrossRef]
- Hu, X.; Eberhart, R.; Shi, Y. Engineering optimization with particle swarm. In Proceedings of the 2003 IEEE Swarm Intelligence Symposium. SIS’03 (Cat. No. 03EX706), Indianapolis, IN, USA, 26–26 April 2003; pp. 53–57. [Google Scholar] [CrossRef]
- Pontani, M.; Conway, B. Particle Swarm Optimization applied to Space Trajectories. J. Guid. Control Dyn. 2010, 33, 1429–1441. [Google Scholar] [CrossRef]
- Pontani, M.; Conway, B. Particle Swarm Optimization applied to Impulsive Orbital Transfers. Acta Astronaut. 2012, 74, 141–155. [Google Scholar] [CrossRef]
- Conte, D.; Spencer, D. Interplanetary Astrodynamics; Routledge: Abingdon, UK, 2023. [Google Scholar]
- Conte, D. Semi-Analytical Solutions for Proximity Operations in the Circular Restricted Three Body Problem; The Pennsylvania State University (Department of Aerospace Engineering): State College, PA, USA, 2019. [Google Scholar]
- He, G.; Conte, D.; Melton, R.G.; Spencer, D.B. Fireworks Algorithm applied to Trajectory Design for Earth to Lunar Halo Orbits. J. Spacecr. Rocket. 2020, 57, 235–246. [Google Scholar] [CrossRef]
- Zheng, S.; Janecek, A.; Tan, Y. Enhanced Fireworks Algorithm. In Proceedings of the 2013 IEEE Congress on Evolutionary Computation, Cancun, Mexico, 20–23 June 2013; pp. 2069–2077. [Google Scholar] [CrossRef]
- SpaceX. Starship-Official SpaceX Starship Page. Available online: https://www.spacex.com/vehicles/starship/ (accessed on 12 April 2021).










| Variable | Value | Description |
|---|---|---|
| () | Lower limit for (km/s) | |
| () | Upper limit for (km/s) | |
| (T) | T/ | Lower limit for T (s) |
| (T) | Upper limit for T (s) | |
| 80 | Maximum number of iterations | |
| 40 | Number of particles |
| Variable | Value | Description |
|---|---|---|
| (kms) | Gravitational parameter for Phobos | |
| (kms) | Gravitational parameter for Mars | |
| Mass ratio | ||
| R (km) | 9376 | Average distance Mars-Phobos |
| (km) | 125 | DRO Amplitude |
| Item | Description |
|---|---|
| Operating System | MacOS Monterey Version 12.6.7 |
| Processor | 3.3 GHz Dual-Core Intel Core i7 |
| RAM | 16 GB 2133 MHz |
| MatLab version | R2020b Update 3 |
| System architecture | 64-bit operating system, x-64-based processor |
| Landing Location Sector | Computation Time |
|---|---|
| 1 | 2 min, 56 s |
| 2 | 2 min, 21 s |
| 3 | 3 min, 20 s |
| 4 | 2 min, 17 s |
| 5 | 2 min, 42 s |
| 6 | 2 min, 15 s |
| 7 | 2 min, 56 s |
| 8 | 3 min, 17 s |
| 9 | 2 min, 21 s |
| 10 | 2 min, 19 s |
| 11 | 2 min, 53 s |
| 12 | 4 min, 8 s |
| Average | 2 min, 54 s |
| Variable | Value | Description |
|---|---|---|
| (km) | Initial position of parking DRO | |
| (km/s) | Orbit velocity at position | |
| (s) | 27,310.98049729574 | Orbital period |
| Variable | Value | Description |
|---|---|---|
| () | 0 | Lower limit for (km/s) |
| () | Upper limit for (km/s) | |
| () | 0 | Lower limit for (rad) |
| () | Upper limit for (rad) | |
| () | 0 | Lower limit for (rad) |
| () | Upper limit for (rad) | |
| 200 | Maximum number of iterations | |
| 100 | Number of particles |
| Landing Loc. Sector | Time of Flight | Total (m/s) | (°) | (°) |
|---|---|---|---|---|
| 1 | 4 h, 41 min | 27.35 | 246.10 | 147.14 |
| 2 | 3 h, 51 min | 29.24 | 205.53 | 108.16 |
| 3 | 5 h, 10 min | 31.02 | 347.27 | 256.35 |
| 4 | 7 h, 33 min | 32.42 | 101.32 | 89.22 |
| 5 | 4 h, 54 min | 27.27 | 88.41 | 337.07 |
| 6 | 3 h, 29 min | 32 | 0 | 270.49 |
| 7 | 5 h, 13 min | 27.41 | 100.38 | 0 |
| 8 | 6 h, 6 min | 28.72 | 154.32 | 62.75 |
| 9 | 3 h, 41 min | 31.93 | 0 | 270.84 |
| 10 | 4 h, 24 min | 31.34 | 168.82 | 73.85 |
| 11 | 5 h, 36 min | 27.66 | 260.27 | 204.36 |
| 12 | 5 h, 13 min | 30.25 | 209.12 | 161.04 |
| Average | 4 h, 59 min | 29.72 m/s |
Disclaimer/Publisher’s Note: The statements, opinions and data contained in all publications are solely those of the individual author(s) and contributor(s) and not of MDPI and/or the editor(s). MDPI and/or the editor(s) disclaim responsibility for any injury to people or property resulting from any ideas, methods, instructions or products referred to in the content. |
© 2023 by the authors. Licensee MDPI, Basel, Switzerland. This article is an open access article distributed under the terms and conditions of the Creative Commons Attribution (CC BY) license (https://creativecommons.org/licenses/by/4.0/).
Share and Cite
Baraldi, V.; Conte, D. Trajectory Optimization and Control Applied to Landing Maneuvers on Phobos from Mars-Phobos Distant Retrograde Orbits. Universe 2023, 9, 348. https://doi.org/10.3390/universe9080348
Baraldi V, Conte D. Trajectory Optimization and Control Applied to Landing Maneuvers on Phobos from Mars-Phobos Distant Retrograde Orbits. Universe. 2023; 9(8):348. https://doi.org/10.3390/universe9080348
Chicago/Turabian StyleBaraldi, Vittorio, and Davide Conte. 2023. "Trajectory Optimization and Control Applied to Landing Maneuvers on Phobos from Mars-Phobos Distant Retrograde Orbits" Universe 9, no. 8: 348. https://doi.org/10.3390/universe9080348
APA StyleBaraldi, V., & Conte, D. (2023). Trajectory Optimization and Control Applied to Landing Maneuvers on Phobos from Mars-Phobos Distant Retrograde Orbits. Universe, 9(8), 348. https://doi.org/10.3390/universe9080348
