Abstract
We propose a new class of cosmological unified dark sector models called “Generalized Logotropic Models”. They depend on a free parameter n. The original logotropic model is a special case of our generalized model corresponding to . The CDM model is recovered for . In our scenario, the Universe is filled with a single fluid, a generalized logotropic dark fluid (GLDF), whose pressure P includes higher order logarithmic terms of the rest-mass density . The total energy density is the sum of the rest-mass energy density and the internal energy density u which play the roles of dark matter energy density and dark energy density , respectively. We investigate the cosmological behavior of the generalized logotropic models by focusing on the evolution of the energy density, scale factor, equation of state parameter, deceleration parameter and squared speed of sound. Low values of are favored. We also study the asymptotic behavior of the generalized logotropic models. In particular, we show that the model presents a phantom behavior and has three distinct ways of evolution depending on the value of n. For , it leads to a little rip and for to a big rip. We predict the value of the big rip time as a function of n without any free (undetermined) parameter.
1. Introduction
Cosmological observations from various independent research teams show that the current Universe is accelerating [1,2,3,4,5]. This accelerating expansion is due to an unknown component called “dark energy” which works against gravity. The nature of the dark sector is still unknown and several alternative models of dark matter (DM) and dark energy (DE) have been proposed to account for the observation of the present cosmic acceleration. The standard cold dark matter (CDM) model is the simplest DE model and relies on a cosmological constant to drive the current acceleration of the Universe and on the existence of a pressureless DM to explain the observed properties of the large-scale structures of the Universe [6,7]. However, the CDM model suffers from the cosmological constant problem [8,9], namely why the value of the cosmological constant is so tiny, and the cosmic coincidence problem [10,11], namely why DM and DE are of similar magnitudes today although they scale differently with the Universe’s expansion. The CDM model also faces important problems at the scale of DM halos such as the core-cusp problem [12], the missing satellite problem [13,14,15], and the “too big to fail” problem [16]. This leads to the so-called small-scale crisis of CDM [17]. Among the wide range of alternative DE models that have been proposed in the literature (quintessence, k-essence, Chaplygin gas, tachyons, phantom fields, holography...), an interesting class of dynamical DE models considers DM and DE as different manifestations of a single-component underlying fluid, often assumed to be a perfect fluid. The unified dark matter and dark energy (UDM) models have the remarkable feature of describing the dark sector of the Universe as a single component that behaves as DM at early times and as DE at late times [18,19,20,21,22,23,24,25,26,27,28,29,30,31,32,33,34,35,36,37,38]. The cosmological aspects of these UDM models have been studied recently in refs. [34,37,38,39,40,41,42]. In particular, the logotropic model is a candidate for unifying DE and DM [30]. The logotropic model is able to account for the transition between a DM era and a DE era and is indistinguishable from the CDM model, for what concerns the evolution of the cosmological background, up to 25 billion years in the future when it becomes phantom [30,31,35,40]. Remarkably, the logotropic model implies that DM halos should have a constant surface density and it predicts its universal value [30,31,35,40] without adjustable parameter. This theoretical value is in good agreement with the value obtained from the observations [43]. The logotropic model also predicts the values of the present proportions of DM and DE and [35,44], in good agreement with the observed values , and .
In this work, we introduce a new class of UDM models called “Generalized Logotropic Models” characterized by a single fluid equation of state (EoS) of the form
where P is the pressure, is the rest-mass density, are constants with the dimension of an energy density and is a constant with the dimension of a mass density. The above EoS returns the standard CDM model for and the original logotropic model [30] for . Following [30], we shall identify with the Planck density . The single fluid which obeys Equation (1) will be called the generalized logotropic dark fluid (GLDF).
In this paper, we are interested in studying the dynamical evolution of various generalized logotropic models. In particular, we examine in detail various forms of generalized logotropic EoS and investigate how the Universe’s evolution is affected by the corresponding EoS. In Section 2, we provide an approach to motivate the logotropic model. In Section 3, we consider an isotropic, homogeneous and spatially flat Universe and introduce the main equations characterizing generalized logotropic models. In Section 4, we consider a subclass of models with that are more easily tractable. In Section 5, we investigate the cosmological behavior of the generalized logotropic models and focus on the evolution of the energy density, scale factor, EoS parameter, deceleration parameter and squared speed of sound. We also derive analytically the asymptotic behavior of the generalized logotropic models and distinguish three types of evolution depending on the value of n. Finally, Section 6 is devoted to remarks and conclusions. In Appendix A, we show that the GLDF is asymptotically equivalent to a form of Modified Chaplygin Gas (MCG). In Appendix B, we consider the two-fluid model associated with the GLDF and determine the EoS of DE. In Appendix C, we derive the present proportions of DM and DE by taking into account the presence of baryons.
2. Generalized Logotropic Equation of State
We consider the scenario where both DM and DE originate from a single dark fluid. We first recall the justification of the standard logotropic equation of state given in [30]. In the Newtonian regime, the condition of hydrostatic equilibrium, which describes the balance between the gravitational force and the pressure gradient, is given by
Here, P and denote the pressure and mass density of the fluid, respectively. Moreover, is the gravitational potential. We assume one of the simplest direct relations between the mass density and the pressure P of the fluid given by the polytropic EoS
where is the polytropic index and K is a constant. Using the above equation, the condition of hydrostatic equilibrium becomes
Considering the limit , with fixed [30], we obtain
By comparing Equations (5) and (2), we find that the EoS of the logotropic gas reads [30]
where is an integration constant. In this paper, we consider a generalization of this EoS of the form
where are arbitrary constants. This generalized logotropic EoS is interesting in its own right and, as we shall see, it possesses interesting properties. However, the above derivation suggests that the standard logotropic EoS (6) plays a special role in the problem.
Remark 1.
The logotropic model was originally introduced with the following motivation [30]. The ΛCDM model can be viewed as a UDM model with a constant pressure , where is the cosmological density. This corresponds to the equation of state (3) with and . The ΛCDM model works well at large (cosmological) scales but experiences some problems at small (galactic) scales such as the core-cusp problem and the missing satellite problem. The small-scale crisis of the ΛCDM model is related to the fact that there is no pressure force () to balance the gravitational attraction. The idea is therefore to introduce a model that is as close as possible to the ΛCDM model but that has . Such a model should have . An idea would be to take (with ) and a given value of K but we recover the drawbacks of the ΛCDM when η is sufficiently small. Another possibility is to take and in such a way that is fixed. This leads to the logotropic equation of state (6) which has . A logarithm is the closest function to a constant that has a gradient. Interestingly, the logotropic equation of state gives a mathematical meaning to the self-gravitating polytrope of index which is otherwise ill-defined [45]. Therefore, the logotropic equation of state nicely completes the family of polytropic equations of state by filling the gap at [46]. Furthermore, it is the only equation of state that leads to DM halos with a universal surface density, in agreement with the observations [30].
3. Generalized Logotropic Cosmology
In this section, we consider a flat homogeneous and isotropic Friedmann–Lemaître–Robertson–Walker (FLRW) universe filled with a perfect single fluid, having an energy density , rest-mass density , and pressure P. The expansion dynamics are governed by the Friedmann equations [47]
where is the scale factor and is the Hubble parameter. Combining Equations (8) and (9), we obtain the energy conservation equation
For a relativistic fluid with an adiabatic evolution (or at ), the first law of thermodynamics reduces to
By integrating this equation for a given EoS, , a relation between the energy density and the rest-mass density can be obtained as [30]
where is the rest-mass energy density and u is the internal energy density. For our generalized logotropic model with an EoS given by Equation (1), we obtain
with the integral given by
With the change of variables , we obtain
In terms of the incomplete gamma function
the integral can be rewritten as
To obtain the second equality, we have used the relation
which can be obtained by computing from Equations (16) and (18). For future purposes, we note the asymptotic behavior 1
The energy density can then be written as
Equations (1) and (20) determine the EoS in parametric form. By combining the energy conservation Equation (10) with the first law of thermodynamics (11) one finds that the rest-mass density evolves as [30]
where is the present value of the rest-mass density and is the present value of the scale factor. Equation (21) expresses the conservation of the rest-mass. On the other hand, the internal energy is given by
As argued in [30], the rest-mass energy density plays the role of pressureless DM () and the internal energy u plays the role of DE () 2. The energy density of the generalized logotropic model is therefore the sum of two terms where the first term can be interpreted as the DM energy density given by
and the second term can be interpreted as the DE energy density given by
where, following [30], we have defined the dimensionless parameter B through the relation
The Friedmann Equation (8) can be written as
where is the critical energy density and is the value of the Hubble parameter at the present time.
The pressure and the energy density of the generalized logotropic model can be expressed in terms of the scale factor as
The present proportions of DM and DE, denoted and , are given by
For given values of and (through ), which can be obtained from the observations, Equation (25) determines B and Equation (30) provides a constraint on the coefficients . Using and with and , we obtain . We have taken the values of and from the CDM model but since B is defined by a logarithm, its value is very insensitive to the precise values of and . Therefore, the value is very robust [31].
In the late Universe ( and ), the DE dominates and, using Equation (19), we obtain and , which implies that the EoS behaves asymptotically as . We note that in order to have when , the parameter must be negative if N is even and positive if N is odd. Below we present some interesting UDM models derived from the generalized logotropic model, focusing on the EoS , the energy density and the cosmological implications of these models. We also investigate the era of DE dominance that drives the accelerated expansion of the Universe.
4. Particular Models
4.1. The Case
This case focuses on just the n-th order term of the finite series leading to the EoS
The energy density is given by
where the first term is the rest-mass energy density (DM) and the second term is the internal energy density (DE). The pressure and total energy density as a function of the scale factor reduces to
At the present time (i.e., ), the above equation leads to
which determines as a function of the measured values of and . The dimensionless constant B is also determined by the measured values of and (see above). As a result, there is no free parameter in this model 3. Note that
is a dimensionless constant depending only on n and B. Furthermore, is the present value of the DE density (it is equal to the cosmological density in the CDM model). From Equation (36), we find that for n even and for n odd.
On the other hand, from Equation (31), the pressure P vanishes when . If n is even, the pressure P is always negative. If n is odd, the pressure P is positive for and negative for . In practice, we consider a regime where because the logotropic model does not describe the early inflation. In that case, the pressure is always negative. The EoS is given in the reversed form by
where the upper sign corresponds to the most relevant case and the lower sign corresponds to . Substituting Equation (35) into Equations (33) and (34), we obtain after simple manipulations
In the early Universe (, ) the DM dominates and we have , such that whereas, in the late Universe (, ), the DE dominates and we have , such that . Furthermore, in order to have for , the parameter must be negative if n is even and positive if n is odd. As we have seen, this is guaranteed by Equation (35). Finally, it is worth mentioning that for (corresponding to a form of semiclassical limit or ), the CDM model is recovered [31]. Indeed, using Equation (19), we find that Equations (38) and (39) reduce to
4.2. The Case
For , we recover the CDM model (interpreted as a UDM model) corresponding to the EoS
The energy density is given by
where the first term is DM and the second term is DE. The total energy density as a function of the scale factor reads
At the present time (i.e., ), Equation (44) leads to
We note that . Numerically, , where is the cosmological density. The pressure P and the energy density are then given by Equations (40) and (41). The pressure is constant and negative. As the universe expands, starting from , the energy density decreases and tends to a constant value . The DE density is constant.
4.3. The Case
For , we recover the original logotropic model [30] corresponding to the EoS
where we have denoted . The energy density is given by
where the first term is DM and the second term is DE. The EoS is given in the reversed form by
The pressure and total energy density as a function of the scale factor read
At the present time (i.e., ), Equation (50) leads to
We note that . Numerically, . The pressure P and the energy density become
The pressure P is positive when and negative when . It vanishes at . As the universe expands, the pressure decreases from to . Starting from , the energy density first decreases, reaches a minimum at , then increases to . The DE density increases from to . The DE is negative when and positive when (its value at is ). In the logotropic model, since the DE density corresponds to the internal energy density u of the LDF, it can very well be negative as long as the total energy density is positive. Note, however, that in the regime of interest , the DE density is positive.
4.4. The Case
For , we obtain the EoS
The energy density is given by
where the first term is DM and the second term is DE. The EoS is given in the reversed form by
where the upper sign corresponds to the most relevant case and the lower sign corresponds to . The pressure and total energy density as a function of the scale factor read
At the present time (i.e., ), Equation (58) leads to
We note that . Numerically, . The pressure P and the energy density become
The pressure P is always negative and vanishes at . As the universe expands, starting from , the pressure first increases, vanishes at , then decreases to . Starting from , the energy density first decreases, reaches a minimum at solution of , then increases to . Starting from , the DE density first decreases, reaches a minimum at , then increases to (its value at is ).
Cases with are the simplest logotropic models. Since n is a free parameter, cases with lead to a collection of generalized logotropic models.
4.5. The Case
This generalized logotropic model is obtained by considering the first three terms , and . This leads to the EoS
The energy density is given by
where the first term is DM and the other terms are DE. The EoS can be obtained in the reversed form by eliminating between Equations (62) and (63) 4. The pressure and the energy density evolve with the scale factor as
At the present time (i.e., ), the above equation gives
which constrains one of the three free parameters. As a result, the model has only two free parameters. As expected, in the late Universe (, ), the DE density dominates and we have . It is worth mentioning that in order to have , must be negative.
5. Evolution of the Generalized Logotropic Model
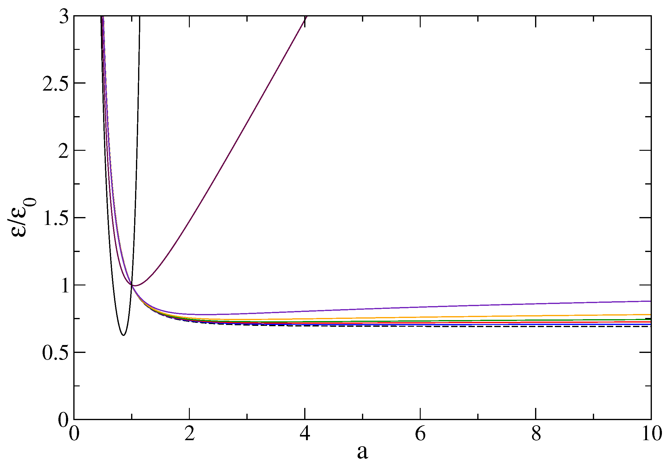
In the following we consider models with . The evolution of the energy density as a function of the scale factor [see Equation (39)] is plotted in Figure 1, where we have used the best-fit values of the parameters and obtained from the CDM model (they are consistent with the cosmological analysis of the original logotropic model [40,41]). The Universe starts at with an infinite energy density 5. The energy density first decreases with the increase in the scale factor a, reaches a minimum, then increases with the scale factor characterizing a phantom Universe [48,49].
Figure 1.
Normalized energy density as a function of the scale factor a for , and various values of n: (dashed black, CDM model), (blue, original logotropic model), (red), (green), (orange), (indigo), (maroon), (black).
In the generalized logotropic model, the Friedmann Equation (26) takes the form
The evolution of the scale factor as a function of the time is given by
The CDM model is recovered from Equation (68) for or . In that case, Equation (68) can be integrated analytically yielding
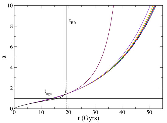
whereas for it can only be integrated numerically. Figure 2 shows the behavior of the scale factor a as a function of t for . The age of the universe (corresponding to ) is given by
with , i.e., . For the CDM model () we recover the well-known result . A difference larger than (the typical error bar on the age of the universe) occurs in models with so these models should be rejected 6. For example, we obtain for , for , and for .
Figure 2.
Scale factor a as a function of the cosmic time t for , and . This figure shows the big rip time (for ) at which the scale factor becomes infinite.
The asymptotic behavior of the generalized logotropic model can be obtained analytically. For , we have a matter-dominated Universe which corresponds to Einstein-deSitter (EdS) solution given by
For , the energy density behaves as
In this asymptotic regime, the Friedmann equation can be written as
where we define the constant as
The above equation can be integrated into
where we have made the change of variables to obtain the second equality. It is interesting to note that the asymptotic evolution of the scale factor as a function of time depends mainly on the value of the parameter n. We can distinguish three relevant types of evolution which correspond to and .
(i) For : this solution, which includes the original logotropic model [30,31,40], describes a super de Sitter evolution of the form
where the scale factor grows super exponentially rapidly with cosmic time causing an algebraic divergence of the energy density. For we recover the original logotropic model where and [30,31,40]. Since the scale factor and the energy density increase indefinitely with time, this is called Little Rip [50]. For we recover the CDM model presenting an exponential (de Sitter) expansion and a constant energy density .
(ii) For : we obtain a double exponential evolution of the form
where the scale factor grows hyper exponentially rapidly with cosmic time causing an exponential divergence of the energy density (Little Rip).
(iii) For : this case represents a situation in which the Universe ends up with a finite-time future singularity. One finds
The singularity at corresponds to a Big Rip [49] characterized by the divergence of the scale factor and energy density in finite time. The big rip time (corresponding to ) is given by
For measured values of and (hence ), this is just a function of n. There is no other free (undetermined) parameter in our model. We obtain for , for , for , for , and for . However, we recall that the models with are excluded from the observations.
We note that the expansion of the Universe at late times is faster for higher n. In particular, the big rip time (when ) decreases with n. Still the age of the Universe (calculated at ) slightly increases with n. Therefore, for higher n, the Universe is older than for the CDM model, and not younger. This counterintuitive behavior is illustrated in Figure 2. There is no paradox since it is only asymptotically (for ) that the expansion of the Universe is faster for higher n. For intermediate times (around ), it is slower. We have plotted the age of the Universe and the big rip time as a function of n in Figure 3 to show their different evolutions.
Figure 3.
Age of the Universe and big rip time as a function of n.
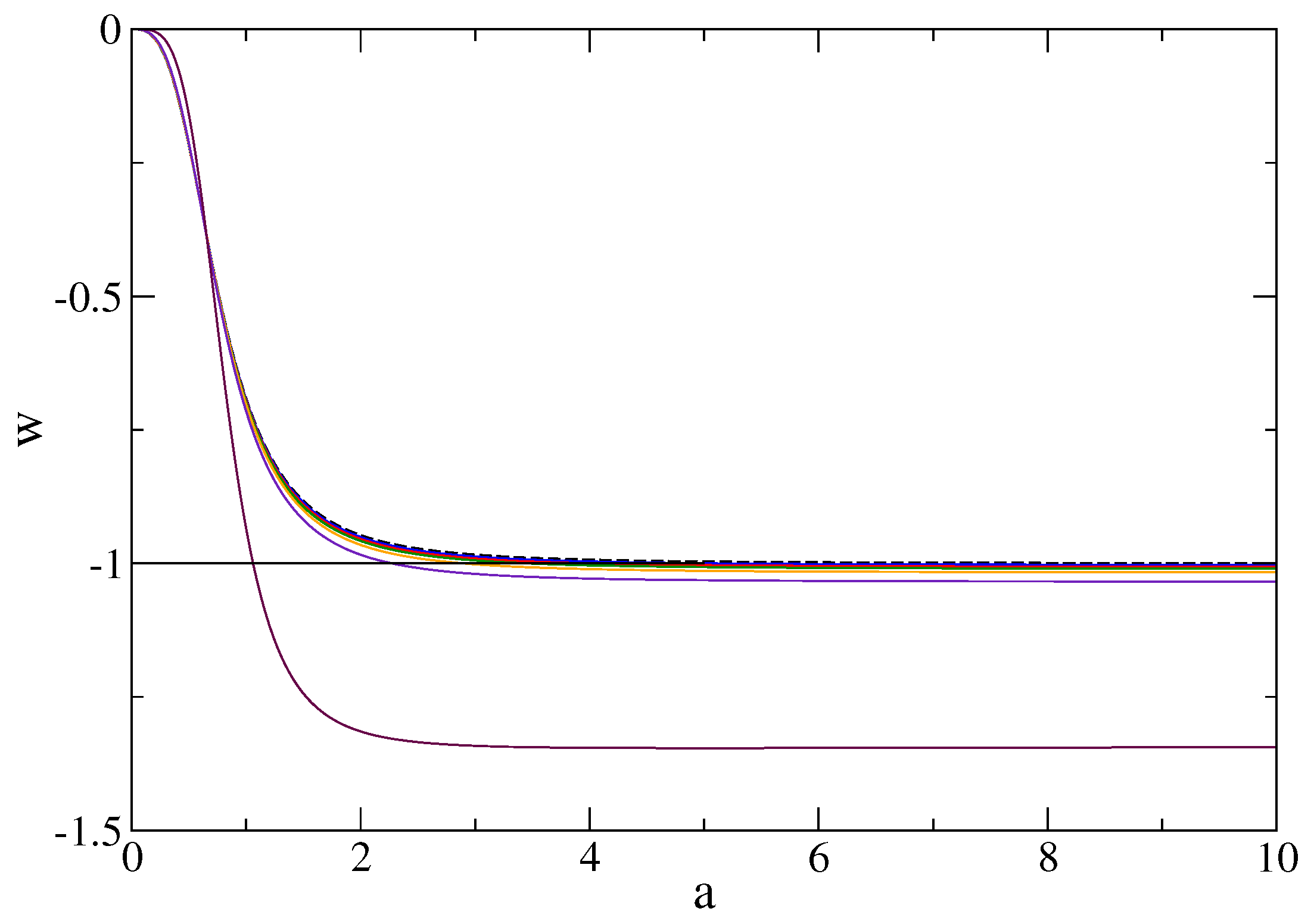
Using Equations (38) and (39), the EoS parameter can be expressed in terms of the scale factor as
For , we obtain
For the CDM () we recover the well-known value . We obtain for , for , for , for , for , for , and for . For we are out of the error bars (typically for the value of ) so these models should be rejected. The behavior of the EoS parameter as a function of the scale factor a is plotted in Figure 4. The GLDF behaves as a superposition of two non-interacting fluids (i.e., DM and DE) whose total pressure and total energy density are given by the sums
Their EoS parameters are
Figure 4.
EoS parameter w as a function the scale factor a for , and .
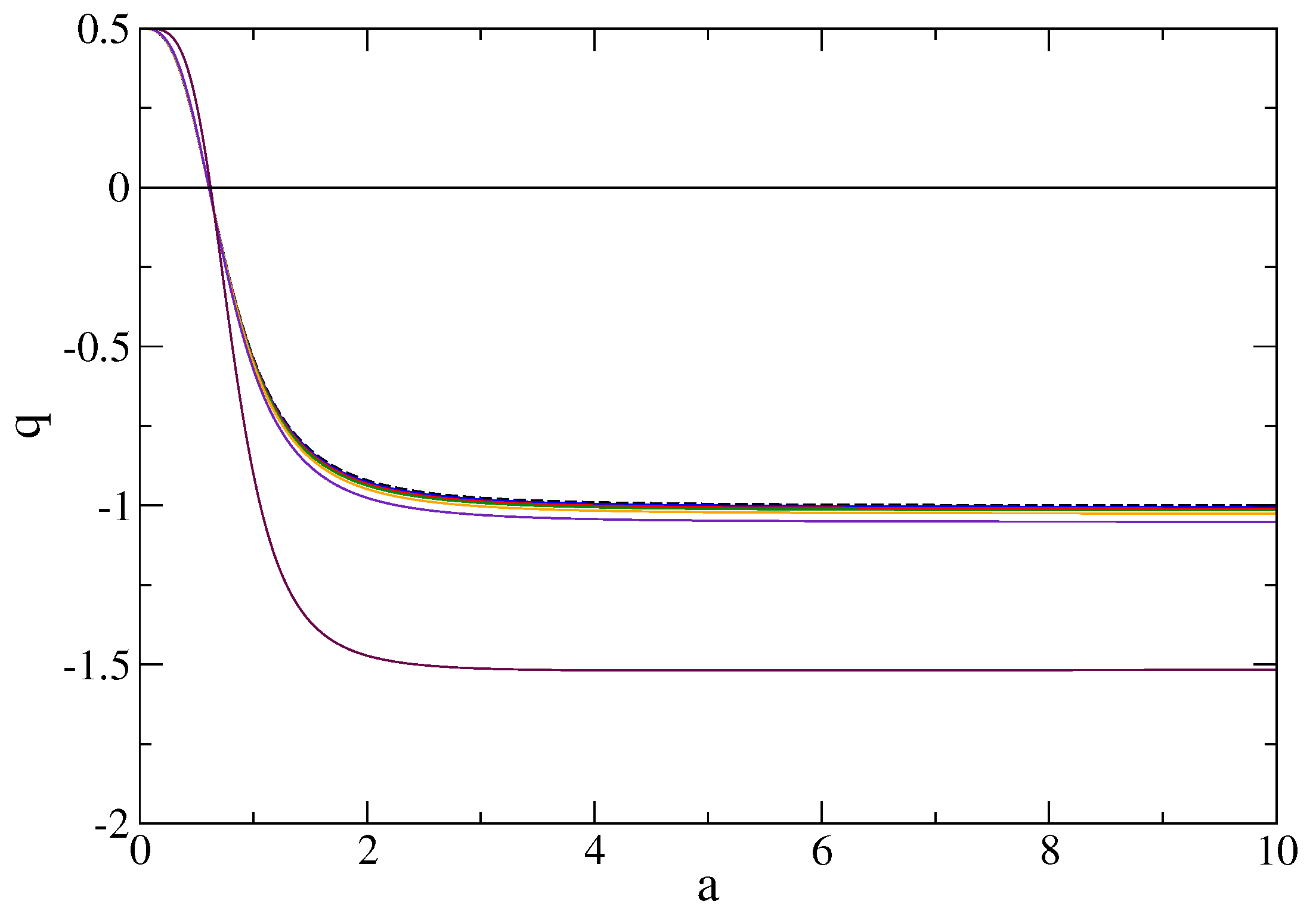
In a flat Universe, the deceleration parameter is related to the EoS parameter by
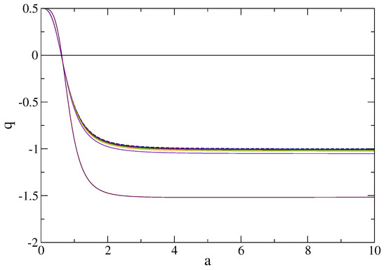
The Universe is undergoing a decelerating expansion if (i.e., ) and an accelerating expansion if (i.e., ). In Figure 5, we show the behavior of as a function of the scale factor for different values of n.
Figure 5.
Deceleration parameter q as a function of the scale factor a for , and .
From Equation (39), the transition scale factor , corresponding to , is obtained by solving the transcendental equation
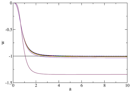
Another parameter to study is the squared speed of sound which is a key ingredient to investigate the stability of any model. In particular, the sign of plays a crucial role in determining classical stability. It is defined by
Differentiating Equations (1) and (13) with , we obtain
To obtain this expression, we have used the identities
and
In Figure 6, we plot the squared speed of sound as a function of the scale factor for different values of n. The causality and classical stability conditions are satisfied if the speed of sound varies in the range . One sees from Figure 6 that, in fact, there are regions where the causality and classical stability conditions are satisfied but the extent of these regions decreases as n increases 7.
Figure 6.
Normalized squared speed of sound as a function of the scale factor a for , and . It diverges and becomes negative when the Universe becomes phantom.
6. Conclusions
In this work, we have proposed a new class of cosmological unified dark sector models “Generalized Logotropic Models”. These models are a generalization of the logotropic model [30] by considering the pressure P as a sum of higher logarithmic terms of the rest-mass density . The pressure can naturally take negative values in these cosmological models. In this scenario, the Universe is filled with a single fluid without the need for a cosmological constant. Our generalized model depends on a set of free parameters with . In particular, we have considered a special class of generalized logotropic models where , which depends on two free parameters and n. The usual logotropic model [30] corresponds to and . We have also presented the model with , which contains the first two terms and of the series. We have highlighted the most relevant properties of these generalized logotropic models. To fix bounds on the free parameters of our models, we employed the best fit of the parameters and B obtained from the cosmological analysis carried on the original logotropic model (i.e., ) [40]. After fixing the free parameters, we investigated the cosmological behavior of the generalized logotropic models by focusing on the evolution of the DE density, scale factor, EoS parameter, deceleration parameter and squared speed of sound. We showed the asymptotic behavior of these models and noticed three distinct ways of evolution depending on the value of n. In all the analyzed cases, we established that generalized logotropic models lead to realistic cosmological models in which the dark sector is represented by a unique fluid. The deviation of the generalized models from the standard CDM model depends on the value of the parameter n. At later times, higher values of n lead to higher deviations from CDM. This implies that the generalized logotropic models can be used as realistic background cosmological models to describe our Universe with a free parameter n. We estimated that only models with are consistent with the observations. To find out the most suitable values of n, it will be necessary to perform a fitting procedure by using, for instance, the Monte Carlo method and a detailed comparison with cosmological data such as SN, BAO, and CMB surveys. We expect to perform this analysis in future works.
A further interesting generalization of the logotropic model is to consider a single fluid described by the EoS
where A is a real number given by
and is a real positive parameter that can be constrained by the cosmological data. There are two ways to recover the CDM, either by taking or which makes the model rich and particularly more appealing in describing DE especially for . Such a model interpolates between the CDM for values of close to zero and to the usual logotropic model for values of close to one.
In summary, single fluids with generalized logotropic EoS may have interesting cosmological features and, thus, they represent a good candidate to describe the DE sector. The investigation and analysis of these models will be carried out in detail in future works.
Finally, we would like to mention that the logotropic model and the generalization presented in this work are not free of intrinsic problems, as all the cosmological models known in the literature. In fact, the speed of sound in logotropic models has the unpleasant property of increasing with the scale factor, leading, like for the Chaplygin gas model, to oscillations in the mass power-spectrum that are not detected in observations at the cosmological level [51]. However, there are several possibilities to solve this problem by considering additional effects such as non-linear and non-adiabatic perturbations, or higher order derivatives in K-essence Lagrangians associated with braneworld models, among others (see the discussion in Section XVI.G of [46]). These modifications could solve the problems in the theory of perturbations for structure formation (e.g., by reducing the speed of sound) without affecting the evolution of the cosmological background. In any case, UDM models constitute a subject of intensive research as possible alternative scenarios to the popular and generally accepted CDM model. Our paper provides a class of models exhibiting a transition between a normal behavior and a phantom behavior governed by a single equation of state. In addition, depending on the value of the parameter n, we can have different types of late evolution: no singularity (), little rip (), big rip (). It is very interesting to note that all these models are consistent with the CDM model up to the present time but will differ in the future. Therefore, it is possible to construct models that agree with the observations but that deviate from each other at late times. A virtue of our model is to show that it is very difficult to predict the future evolution of the Universe based on present observations.
Author Contributions
Formal analysis, H.B., P.-H.C. and H.Q.; investigation, H.B., P.-H.C. and H.Q.; writing—original draft preparation, H.B., P.-H.C. and H.Q.; writing—review and editing, H.B., P.-H.C. and H.Q. All authors have read and agreed to the published version of the manuscript.
Funding
The work of H.Q. was partially supported by UNAM-DGAPA-PAPIIT, Grant No. 114520, and Conacyt-Mexico, Grant No. A1-S-31269.
Institutional Review Board Statement
Not applicable.
Informed Consent Statement
Not applicable.
Data Availability Statement
Not applicable.
Acknowledgments
We would like to thank O. Luongo for helpful comments. HBB gratefully acknowledges the financial support from University of Sharjah (grant number V.C.R.G./R.438/2020).
Conflicts of Interest
The authors declare no conflict of interest.
Appendix A. Asymptotic Equation of State
In this Appendix, we establish the asymptotic EoS of the GLDF and make the connection with the MCG model [19,26,27,28].
For , using Equations (19) and (28), we find that the energy density evolves with the scale factor as
Let us determine the corresponding asymptotic EoS from the energy conservation Equation (10) which can be rewritten as
From Equations (A1) and (A2), we obtain
Therefore, the asymptotic EoS of the GLDF reads
This is a particular case of the generalized polytropic EoS (or MCG model) [19,26,27,28]
corresponding to , and . Therefore, the GLDF is asymptotically equivalent to the MCG with . Since , the EoS (A4) leads to a phantom behavior in agreement with the results of Section 5. For , the EoS (A4) reduces to
For , it reduces to
Let us check that we recover the asymptotic EoS (A4) directly from the generalized logotropic EoS defined by Equations (27) and (28). For , we have
where
We stress that it is necessary to account for the first order correction to the leading term in Equations (A8) and (A9). From
we obtain
which returns Equation (A3).
Appendix B. The Two-Fluid Model
In this Appendix, we determine the two-fluid model corresponding to the GLDF with . In particular, we establish the EoS of the DE in the two-fluid model.
The GLDF is a one-fluid model (i.e., a UDM model) unifying DM and DE. The pressure and the energy density are given by
Concerning the evolution of the homogeneous background, this one-fluid model is equivalent8 to a two-fluid model made of pressureless DM with an EoS giving and DE with an EoS giving . Noting that , the EoS of DE is determined in parametric form by the equations
Eliminating between these two expressions we obtain the EoS of DE under the reversed form as
where the upper sign corresponds to the most relevant case and the lower sign corresponds to .
Let us check that the two-fluid model returns the results of the one-fluid model for the homogeneous background. The evolution of the DE density with the scale factor can be obtained from the energy conservation equation
with the EoS defined by Equations (A16) and (A17). At this stage, is just a dummy variable. It is easy to establish that
and
Therefore, we have the identity
and the energy conservation Equation (A19) becomes
implying that . This leads to results consistent with those of Section 4. However, we cannot establish that is the rest-mass (or DM) density (they could differ by a multiplicative constant). This implies that we cannot determine in the two-fluid model contrary to the one-fluid model. More explicit results are given below.
Appendix B.1. The Case n=1
For , Equation (A18) reduces to the affine EoS
with . This is the EoS of DE corresponding to the original logotropic gas [40]. It coincides with the asymptotic EoS (A6) of the LDF seen as a one-fluid (UDM) model. The affine EoS (A24) was first introduced and studied in [28].
Let us check that the two-fluid model returns the results of the one-fluid model. Integrating the energy conservation Equation (A19) for DE with the EoS (A24) we obtain
where is a constant of integration. If we add the contribution of pressureless DM, we find that the total energy density is given by
Using the condition (at )
we can rewrite Equation (A26) under the form
This expression is consistent with Equation (53) of the one-fluid model if we set . However, the two-fluid model does not determine the value of the constant A, contrary to the one-fluid model. Indeed, the Planck scale does not occur in Equation (A24), unlike Equation (46). This is a huge advantage of the one-fluid model with respect to the two-fluid model [30].
Appendix B.2. The Case n=2
For , Equation (A18) reduces to
with . This yields a second degree equation for of the form
When , Equation (A30) with the lower sign has just one solution
As decreases from to , the DE density decreases from to and the pressure increases from to 0 (see Section 4.4). This leads to the EoS
or, equivalently,
which is valid for . For , Equation (A33) reduces to
When , the solutions of Equation (A30) with the upper sign are
As goes from to 0, the DE density first decreases from to then increases to while the pressure decreases from 0 to (see Section 4.4). Equation (A30) has two solutions for , one solution (with the upper sign) for and no solution for . This leads to the EoS
or, equivalently,
which is valid with the two signs for and with the upper sign for . This is the EoS of DE corresponding to the GLDF in the case . For , Equation (A37) reduces to
which coincides with the asymptotic EoS (A7) of the GLDF seen as a one-fluid (UDM) model.
Let us check that the two-fluid model returns the results of the one-fluid model. Integrating the energy conservation Equation (A19) for DE with the EoS (A33) or (A37) we obtain
where is a constant of integration. If we add the contribution of pressureless DM, we find that the total energy density is given by
Using the condition (at )
we can rewrite Equation (A40) under the form
This expression is consistent with Equation (61) of the one-fluid model if we set . However, the two-fluid model does not determine the value of the constant , contrary to the one-fluid model. This is a huge advantage of the one-fluid model with respect to the two-fluid model [30].
Appendix C. Present Proportions of Dark Matter and Dark Energy
In this Appendix we recall the argument of [35] leading to a prediction of the present proportions of DM and DE in the universe and take into account the presence of baryons (see also [44]).
The original logotropic model [30,31,35,40] is based on the EoS
where is the rest-mass density of the LDF, A is a new fundamental constant of physics (superseding the cosmological constant ) and is the Planck density. This EoS provides a unification of DM and DE. It is very interesting that the Planck density appears in this EoS in order to make the variable in the logarithm dimensionless. This implies that quantum effects play a certain role in the late universe where the logotropic model applies. The rest-mass density evolves as (see Equation (21))
and it plays the role of DM. As a result is interpreted as the present proportion of DM in the universe. The energy density of the LDF is (see Equation (47))
where the first term (rest-mass) is interpreted as DM and the second term (internal energy) as DE. We must also include the contribution of baryons which form a pressureless gas (). Their energy density evolves as
where is the present proportion of baryons in the universe. The total energy density is therefore
Substituting Equation (A44) into Equation (A47), we obtain
Applying this relation at the present time () and introducing the present proportion of DE in the universe we get
Introducing the present DE density , we can rewrite the foregoing equation as
We now postulate that [35,44]
or, equivalently, that , i.e., . This implies
determining the present proportions of DM and DE [35,44]
If we neglect baryonic matter we obtain the pure numbers and which give the correct proportions and of DE and DM [35]. If we take baryonic matter into account and use the measured value of , we obtain and which are very close to the observed values and within the error bars [44]. The present ratio of DE and DM [see Equation (A52)] is predicted to be equal to the Euler number: [44] in good agreement with the empirical value . The postulate from Equation (A51) means that the fundamental constant A is equal to the present DE energy density (more precisely ). This can be viewed as a strong cosmic coincidence [35,44] giving to our epoch a central place in the history of the universe.
Notes
| 1 | We have assumed that n is an integer. However, it can be shown that this asymptotic behavior remains valid when n is a real number. |
| 2 | The notation stands either for pressureless DM density or for rest-mass density. |
| 3 | More precisely, our model has the same number of parameters as the CDM model. In principle, these parameters should be determined from the observations for each value of n. For convenience, we shall use the values of and obtained from the CDM model taken as a reference. In that case, there is no undetermined parameter in our model except, of course, the value of n. |
| 4 | We can note that Equation (62) is a second degree equation in . |
| 5 | We recall that the logotropic model is not aimed at describing the early inflation. |
| 6 | Some concerns could arise regarding the procedure we use to find out the constraint on the parameter n. Indeed, we first fix the values of and by following the CDM model, and then, by evaluating the age of the Universe in the logotropic model, we conclude that models with are excluded. A better procedure would be to evaluate all the parameters of the logotropic model directly from observational data to determine the age of the Universe. However, this procedure would imply determining the values of the observables in terms of n, which is a long and arduous process. This, however, would not change the main conclusion regarding the constraint on n because the predicted values of the observables are very similar in both models (for not too large values of n). Therefore, we can use the CDM values as a reference to determine the values of the observables in the logotropic model (see footnote 3). |
| 7 | The speed of sound is real in the normal regime and imaginary in the phantom regime . It becomes infinite (before becoming imaginary) when we enter into the phantom regime, i.e., when . |
| 8 | The equivalence between the one-fluid model and the two-fluid model is lost when we consider the theory of perturbations and the formation of structures. |
References
- Riess, A.G.; Filippenko, A.V.; Challis, P.; Clocchiatti, A.; Diercks, A.; Garnavich, P.M.; Gilliland, R.L.; Hogan, C.J.; Jha, S.; Tonry, J. Observational evidence from supernovae for an accelerating universe and a cosmological constant. Astron. J. 1998, 116, 1009. [Google Scholar] [CrossRef]
- Perlmutter, S.; Aldering, G.; Goldhaber, G.; Knop, R.A.; Nugent, P.; Castro, P.G.; Deustua, S.; Fabbro, S.; Goobar, A.; Groom, D.E.; et al. Supernova Cosmology Project. Measurements of Ω and Λ from 42 high-redshift supernovae. Astrophys. J. 1999, 517, 565. [Google Scholar] [CrossRef]
- Spergel, D.N.; Verde, L.; Peiris, H.V.; Komatsu, E.; Nolta, M.R.; Bennett, C.L.; Halpern, M.; Hinshaw, G.; Jarosik, N.; Wright, E.L.; et al. First-year Wilkinson Microwave Anisotropy Probe (WMAP)* observations: Determination of cosmological parameters. Astrophys. J. Suppl. Ser. 2003, 148, 175. [Google Scholar] [CrossRef]
- Tegmark, M.; Strauss, M.A.; Blanton, M.R.; Abazajian, K.; Dodelson, S.; Sandvik, H.; York, D.G. Cosmological parameters from SDSS and WMAP. Phys. Rev. D 2004, 69, 103501. [Google Scholar] [CrossRef]
- Ade, P.A.R.; Aghanim, N.; Armitage-Caplan, C.; Arnaud, M.; Ashdown, M.; Atrio-Barandela, F.; Aumont, J.; Baccigalupi, C.; Banday, A.J.; Meinhold, P.R.; et al. Planck 2013 results. XVI. Cosmological parameters. Astron. Astrophys. 2014, 571, A16. [Google Scholar]
- Sahni, V.; Starobinsky, A.A. The case for a positive cosmological Λ-term. Int. J. Modern Phys. D 2000, 9, 373–443. [Google Scholar] [CrossRef]
- Amendola, L.; Kunz, M.; Motta, M.; Saltas, I.D.; Sawicki, I. Observables and unobservables in dark energy cosmologies. Phys. Rev. D 2013, 87, 023501. [Google Scholar] [CrossRef]
- Weinberg, S. The cosmological constant problem. Rev. Mod. Phys. 1989, 61, 1. [Google Scholar] [CrossRef]
- Padmanabhan, T. Cosmological Constant—The Weight of the Vacuum. Phys. Rep. 2003, 380, 235. [Google Scholar] [CrossRef]
- Steinhardt, P. Critical Problems in Physics; Fitch, V.L., Marlow, D.R., Eds.; Princeton University Press: Princeton, NJ, USA, 1997. [Google Scholar]
- Zlatev, I.; Wang, L.; Steinhardt, P.J. Quintessence, cosmic coincidence, and the cosmological constant. Phys. Rev. Lett. 1999, 82, 896. [Google Scholar] [CrossRef]
- Moore, B.; Quinn, T.; Governato, F.; Stadel, J.; Lake, G. Cold collapse and the core catastrophe. Mon. Not. R. Astron. Soc. 1999, 310, 11471152. [Google Scholar] [CrossRef]
- Kauffmann, G.; White, S.D.M.; Guiderdoni, B. The formation and evolution of galaxies within merging dark matter haloes. Mon. Not. R. Astron. Soc. 1993, 264, 201–218. [Google Scholar] [CrossRef]
- Klypin, A.; Kravtsov, A.V.; Valenzuela, O. Where are the missing galactic satellites? Astrophys. J. 1999, 522, 82. [Google Scholar] [CrossRef]
- Kamionkowski, M.; Liddle, A.R. The dearth of halo dwarf galaxies: Is there power on short scales? Phys. Rev. Lett. 2000, 84, 4525. [Google Scholar] [CrossRef]
- Boylan-Kolchin, M.; Bullock, J.S.; Kaplinghat, M. Too big to fail? The puzzling darkness of massive Milky Way subhaloes. Mon. Not. R. Astron. Soc. Lett. 2011, 415, L40–L44. [Google Scholar] [CrossRef]
- Bullock, J.S.; Boylan-Kolchin, M. Small-Scale Challenges to the Λ CDM Paradigm. Ann. Rev. Astron. Astrophys. 2017, 55, 343. [Google Scholar] [CrossRef]
- Kamenshchik, A.; Moschella, U.; Pasquier, V. An alternative to quintessence. Phys. Lett. B 2001, 511, 265–268. [Google Scholar] [CrossRef]
- Benaoum, H.B. Accelerated Universe from Modified Chaplygin Gas and Tachyonic Fluid. Universe 2022, 8, 340. [Google Scholar] [CrossRef]
- Bento, M.C.; Bertolami, O.; Sen, A.A. Generalized Chaplygin gas, accelerated expansion, and dark-energy-matter unification. Phys. Rev. D 2002, 66, 043507. [Google Scholar] [CrossRef]
- Gorini, V.; Kamenshchik, A.; Moschella, U. Can the Chaplygin gas be a plausible model for dark energy? Phys. Rev. D 2003, 67, 063509. [Google Scholar] [CrossRef]
- Bento, M.C.; Bertolami, O.; Sen, A.A. Revival of the unified dark energy–dark matter model? Phys. Rev. D 2004, 70, 083519. [Google Scholar] [CrossRef]
- Debnath, U.; Banerjee, A.; Chakraborty, S. Role of modified Chaplygin gas in accelerated universe. Class. Quantum Grav. 2004, 21, 5609. [Google Scholar] [CrossRef]
- Benaoum, H.B. Modified Chaplygin Gas Cosmology. Adv. High Energy Phys. 2012, 2012, 357802. [Google Scholar] [CrossRef]
- Benaoum, H.B. Modified Chaplygin gas cosmology with bulk viscosity. Int. J. Mod. Phys. D 2014, 23, 1450082. [Google Scholar] [CrossRef]
- Chavanis, P.H. Models of universe with a polytropic equation of state: I. The early universe. Eur. Phys. J. Plus 2014, 129, 38. [Google Scholar] [CrossRef]
- Chavanis, P.H. Models of universe with a polytropic equation of state: II. The late universe. Eur. Phys. J. Plus 2014, 129, 222. [Google Scholar] [CrossRef]
- Chavanis, P.H. Models of universe with a polytropic equation of state: III. The phantom universe. arXiv 2012, arXiv:1208.1185. [Google Scholar]
- Chavanis, P.H. A cosmological model describing the early inflation, the intermediate decelerating expansion, and the late accelerating expansion of the universe by a quadratic equation of state. Universe 2015, 1, 357–411. [Google Scholar] [CrossRef]
- Chavanis, P.H. Is the Universe logotropic? Eur. Phys. J. Plus 2015, 130, 130. [Google Scholar] [CrossRef]
- Chavanis, P.H. The Logotropic Dark Fluid as a unification of dark matter and dark energy. Phys. Lett. B 2016, 758, 59–66. [Google Scholar] [CrossRef]
- Ferreira, V.M.C.; Avelino, P.P. New limit on logotropic unified dark energy models. Phys. Lett. B 2017, 770, 213–216. [Google Scholar] [CrossRef]
- Odintsov, S.D.; Oikonomou, V.K.; Timoshkin, A.V.; Saridakis, E.N.; Myrzakulov, R. Cosmological fluids with logarithmic equation of state. Ann. Phys. 2018, 398, 238. [Google Scholar] [CrossRef]
- Capozziello, S.; D’Agostino, R.; Luongo, O. Cosmic acceleration from a single fluid description. Phys. Dark Univ. 2018, 20, 1. [Google Scholar] [CrossRef]
- Chavanis, P.H. New predictions from the logotropic model. Phys. Dark Univ. 2019, 24, 100271. [Google Scholar] [CrossRef]
- Benaoum, H.B.; Luongo, O.; Quevedo, H. Extensions of modified Chaplygin gas from Geometrothermodynamics. Eur. Phys. J. C 2019, 79, 577. [Google Scholar] [CrossRef]
- Boshkayev, K.; D’Agostino, R.; Luongo, O. Extended logotropic fluids as unified dark energy models. Eur. Phys. J. C 2019, 79, 332. [Google Scholar] [CrossRef]
- Capozziello, S.; D’Agostino, R.; Giambò, R.; Luongo, O. Effective field description of the Anton-Schmidt cosmic fluid. Phys. Rev. D 2019, 99, 023532. [Google Scholar] [CrossRef]
- Li, H.; Yang, W.; Gai, L. Astronomical bounds on the modified Chaplygin gas as a unified dark fluid model. Astron. Astrophys. 2019, 623, A28. [Google Scholar] [CrossRef]
- Chavanis, P.H.; Kumar, S. Comparison between the Logotropic and ΛCDM models at the cosmological scale. J. Cosmol. Astropart. Phys. 2017, 1705, 018. [Google Scholar] [CrossRef]
- Mamon, A.A.; Saha, S. The logotropic dark fluid: Observational and thermodynamic constraints. Int. J. Mod. Phys. D 2020, 29, 2050097. [Google Scholar] [CrossRef]
- Boshkayev, K.; Konysbayev, T.; Luongo, O.; Muccino, M.; Pace, F. Testing generalized logotropic models with cosmic growth. Phys. Rev. D 2021, 104, 023520. [Google Scholar] [CrossRef]
- Donato, F.; Gentile, G.; Salucci, P.; Frigerio Martins, C.; Wilkinson, M.I.; Gilmore, G.; Grebel, E.K.; Koch, K.; Wyse, R. A constant dark matter halo surface density in galaxies. Mon. Not. R. Astron. Soc. 2009, 397, 1169–1176. [Google Scholar] [CrossRef]
- Chavanis, P.H. Predictions from the logotropic model: The universal surface density of dark matter halos and the present proportions of dark matter and dark energy. Phys. Dark Univ. 2022, 37, 101098. [Google Scholar] [CrossRef]
- Chandrasekhar, S. An Introduction to the Theory of Stellar Structure; University of Chicago Press: Chicago, IL, USA, 1939. [Google Scholar]
- Chavanis, P.H. A new logotropic model based on a complex scalar field with a logarithmic potential. arXiv 2022, arXiv:2201.05908. [Google Scholar]
- Weinberg, S. Gravitation and Cosmology; John Wiley: New York, NY, USA, 2020. [Google Scholar]
- Caldwell, R.R. A phantom menace? Cosmological consequences of a dark energy component with super-negative equation of state. Phys. Lett. B 2002, 545, 23. [Google Scholar] [CrossRef]
- Caldwell, R.R.; Kamionkowski, M.; Weiberg, N.N. Phantom energy: Dark energy with w<−1 causes a cosmic doomsday. Phys. Rev. Lett. 2003, 91, 071301. [Google Scholar]
- Frampton, P.H.; Ludwick, K.J.; Scherrer, R.J. The little rip. Phys. Rev. D 2011, 84, 063003. [Google Scholar] [CrossRef]
- Sandvik, H.; Tegmark, M.; Zaldarriaga, M.; Waga, I. The end of unified dark matter? Phys. Rev. D 2004, 69, 123524. [Google Scholar] [CrossRef]
Publisher’s Note: MDPI stays neutral with regard to jurisdictional claims in published maps and institutional affiliations. |
© 2022 by the authors. Licensee MDPI, Basel, Switzerland. This article is an open access article distributed under the terms and conditions of the Creative Commons Attribution (CC BY) license (https://creativecommons.org/licenses/by/4.0/).





