Multipomeron Model with Collective Effects for High-Energy Hadron Collisions
Abstract
1. Introduction
2. Motivation for Extended Multipomeron Exchange Model
3. Effective Multipomeron Exchange Model for or and - Collisions
3.1. Parameter Determination


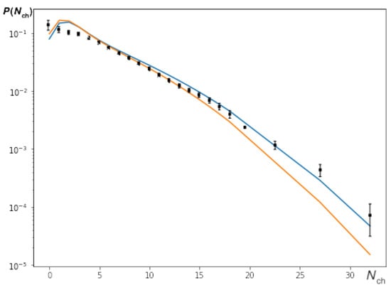
3.2. Charged Particles Multiplicity Distribution
3.3. Contributions from Different Multiple Soft Pomerons and String Tension Parameter

4. Bayesian Gaussian Process and Principal Component Decomposition



5. Description of Different Particle Yields
6. Extension of the Multipomeron Exchange Model from to - and - Collisions
7. Results and Discussion
7.1. Energy Dependence of the Particle Yields in Collisions
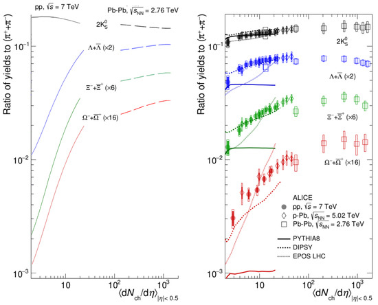
7.2. Multiplicity Dependence of Strangeness and Multi-Strangeness Production


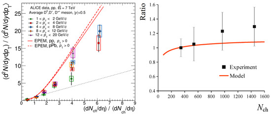
7.3. Open Charm Relative Yield as the Function of the Multiplicity in , - and - Collisions
8. Conclusions
Author Contributions
Funding
Institutional Review Board Statement
Informed Consent Statement
Data Availability Statement
Acknowledgments
Conflicts of Interest
Abbreviations
| ISR | Intersecting Storage Rings |
| LHC | Large Hadron Collider |
| RHIC | Relativistic Heavy Ion Collider |
| CGC | Color Glass Condensate |
| SFM | String Fusion Model |
| PSM | Parton String Model |
| QCD | Quantum Chromodynamics |
| QGP | Quark–Gluon Plasma |
| KNO | Koba, Nielsen and Olesen |
| ML | Machine Learning |
| PCA | Principal Component Analysis |
| MC | Monte Carlo |
References
- Niida, T.; Miake, Y. Signatures of QGP at RHIC and the LHC. AAPPS Bull. 2021, 31, 12. [Google Scholar] [CrossRef]
- Gardim, F.G.; Giacalone, G.; Luzum, M.; Ollitrault, J.-Y. Thermodynamics of hot strong-interaction matter from ultrarelativistic nuclear collisions. Nat. Phys. 2020, 16, 615–619. [Google Scholar] [CrossRef]
- Gyulassy, M.; McLerran, L. New forms of QCD matter discovered at RHIC. Nucl. Phys. A 2005, 750, 30–63. [Google Scholar] [CrossRef]
- Tawfik, A.M.; Ganssauge, E. Levy stable law description of the intermittent behavior in Pb + Pb collisions at 158/A-GeV. Acta Phys. Hung. A 2000, 12, 53. [Google Scholar]
- Vechernin, V. Transverse momentum dependence of spectra of cumulative particles produced from droplets of dense nuclear matter. AIP Conf. Proc. 2016, 1701, 060020. [Google Scholar] [CrossRef]
- Khachatryan, V.; Sirunyan, A.M.; Tumasyan, A.; Adam, W.; Bergauer, T.; Dragicevic, M.; Erö, J.; Fabjan, C.; Friedl, M.; Frühwirth, R.; et al. Observation of Long-Range Near-Side Angular Correlations in Proton-Proton Collisions at the LHC. JHEP 2010, 9, 91. [Google Scholar] [CrossRef]
- CMS Collaboration. Observation of Long-Range Near-Side Angular Correlations in Proton-Lead Collisions at the LHC. Phys. Lett. B 2013, 718, 795–814. [Google Scholar] [CrossRef]
- ATLAS Collaboration. Observation of Associated Near-Side and Away-Side Long-Range Correlations in sNN=5.02 TeV Proton-Lead Collisions with the ATLAS Detector. Phys. Rev. Lett. 2013, 110, 182302. [Google Scholar] [CrossRef]
- ALICE Collaboration. Long-range angular correlations on the near and away side in p-Pb collisions at sNN=5.02 TeV. Phys. Lett. B 2013, 719, 29–41. [Google Scholar] [CrossRef]
- LHCb Collaboration. Measurements of long-range near-side angular correlations in sNN=5TeV proton-lead collisions in the forward region. Phys. Lett. B 2016, 762, 473–483. [Google Scholar] [CrossRef]
- ALICE Collaboration. Enhanced production of multi-strange hadrons in high-multiplicity proton-proton collisions. Nat. Phys. 2017, 13, 535–539. [Google Scholar] [CrossRef]
- Geiger, K. Space-time description of ultrarelativistic nuclear collisions in the QCD parton picture. Phys. Rept. 1995, 258, 237–376. [Google Scholar] [CrossRef]
- Armesto, N.; Derkach, D.A.; Feofilov, G.A. p(t)-multiplicity correlations in a multi-Pomeron-exchange model with string collective effects. Phys. Atom. Nucl. 2008, 71, 2087–2095. [Google Scholar] [CrossRef]
- Bodnia, E.; Derkach, D.; Feofilov, G.; Kovalenko, V.; Puchkov, A. Multi-pomeron exchange model for pp and collisions at ultra-high energy. PoS QFTHEP2013 2013, 60. [Google Scholar] [CrossRef]
- Bodnya, E.O.; Kovalenko, V.N.; Puchkov, A.M.; Feofilov, G.A. Correlation between mean transverse momentum and multiplicity of charged particles in pp and collisions: From ISR to LHC. AIP Conf. Proc. 2015, 1606, 273–282. [Google Scholar] [CrossRef]
- Kovalenko, V.N.; Puchkov, A.M.; Feofilov, G.A. Production of strange particles in a multi-pomeron exchange model. Bull. Russ. Acad. Sci. Phys. 2016, 80, 966–969. [Google Scholar] [CrossRef]
- Feofilov, G.; Kovalenko, V.; Puchkov, A. Correlation of strange particles production with multiplicity in a multi-pomeron exchange model. arXiv 2017, arXiv:1710.08895. [Google Scholar]
- Feofilov, G.; Kovalenko, V.; Puchkov, A. Correlation between heavy flavour production and multiplicity in pp and p-Pb collisions at high energy in the multi-pomeron exchange model. EPJ Web Conf. 2018, 171, 18003. [Google Scholar] [CrossRef]
- Andronov, E.V.; Kovalenko, V.N. Strongly Intensive Fluctuations Between the Multiplicity and the Total Transverse Momentum in pp Interactions in the Multipomeron Exchange Approach. Theor. Math. Phys. 2019, 200, 1282–1293. [Google Scholar] [CrossRef]
- Dumitru, A.; Gelis, F.; McLerran, L.; Venugopalan, R. Glasma flux tubes and the near side ridge phenomenon at RHIC. Nucl. Phys. A 2008, 810, 91–108. [Google Scholar] [CrossRef]
- Dumitru, A.; Dusling, K.; Gelis, F.; Jalilian-Marian, J.; Lappi, T.; Venugopalan, R. The Ridge in proton-proton collisions at the LHC. Phys. Lett. B 2011, 697, 21–25. [Google Scholar] [CrossRef]
- McLerran, L.; Venugopalan, R. Computing quark and gluon distribution functions for very large nuclei. Phys. Rev. D 1994, 49, 2233–2241. [Google Scholar] [CrossRef] [PubMed]
- McLerran, L.; Venugopalan, R. Gluon distribution functions for very large nuclei at small transverse momentum. Phys. Rev. D 1994, 49, 3352–3355. [Google Scholar] [CrossRef] [PubMed]
- Abramovsky, V.A.; Gedalin, E.V.; Gurvich, E.G.; Kancheli, O.V. Long Range Azimuthal Correlations in Multiple Production Processes at High- energies. JETP Lett. 1988, 47, 337–339. [Google Scholar]
- Braun, M.A.; Pajares, C.; Vechernin, V.V. Ridge from Strings. Eur. Phys. J. A 2015, 51, 44. [Google Scholar] [CrossRef]
- Braun, M.A.; Kolevatov, R.S.; Pajares, C.; Vechernin, V.V. Correlations between multiplicities and average transverse momentum in the percolating color strings approach. Eur. Phys. J. C 2004, 32, 535–546. [Google Scholar] [CrossRef]
- Vechernin, V.V.; Kolevatov, R.S. On multiplicity and transverse-momentum correlations in collisions of ultrarelativistic ions. Phys. Atom. Nucl. 2007, 70, 1797–1808. [Google Scholar] [CrossRef]
- Vechernin, V.V.; Kolevatov, R.S. Long-range correlations between transverse momenta of charged particles produced in relativistic nucleus-nucleus collisions. Phys. Atom. Nucl. 2007, 70, 1809–1818. [Google Scholar] [CrossRef]
- Vechernin, V.V. Correlation between transverse momenta in the string fusion model. Theor. Math. Phys. 2015, 184, 1271–1280. [Google Scholar] [CrossRef]
- Vechernin, V.V. Asymptotic behavior of the correlation coefficients of transverse momenta in the model with string fusion. Theor. Math. Phys. 2017, 190, 251–267. [Google Scholar] [CrossRef]
- Belokurova, S.; Vechernin, V. Long-Range Correlations between Observables in a Model with Translational Invariance in Rapidity. Symmetry 2020, 12, 1107. [Google Scholar] [CrossRef]
- Gribov, V.N.; Pomeranchuk, I.Y.; Ter-Martorosyan, K.A. Moving Branch Points in j Plane and Regge-Pole Unitarity Conditions. Phys. Rev. 1965, 139, B184–B202. [Google Scholar] [CrossRef]
- Abramovsky, V.A.; Gribov, V.N.; Kancheli, O.V. Character of Inclusive Spectra and Fluctuations Produced in Inelastic Processes by Multi - Pomeron Exchange. Sov. J. Nucl. Phys. 1974, 18, 308–317. [Google Scholar]
- Capella, A.; Sukhatme, U.; Tan, C.-I.; Van, J.T.T. Jets in Small p(T) Hadronic Collisions, Universality of Quark Fragmentation, and Rising Rapidity Plateaus. Phys. Lett. B 1979, 81, 68–74. [Google Scholar] [CrossRef]
- Capella, A.; Sukhatme, U.; Tan, C.-I.; Van, J.T.T. Dual parton model. Phys. Rept. 1994, 236, 225–329. [Google Scholar] [CrossRef]
- Kaidalov, A.B. The Quark-Gluon Structure of the Pomeron and the Rise of Inclusive Spectra at High-Energies. Phys. Lett. B 1982, 116, 459–463. [Google Scholar] [CrossRef]
- Kaidalov, A.B.; Ter-Martirosian, K.A. Pomeron as Quark-Gluon Strings and Multiple Hadron Production at SPS Collider Energies. Phys. Lett. B 1982, 117, 247–251. [Google Scholar] [CrossRef]
- Armesto, N.; Pajares, C. Central rapidity densities of charged particles at RHIC and LHC. Int. J. Mod. Phys. A 2000, 15, 2019–2052. [Google Scholar] [CrossRef]
- Schwinger, J.S. On gauge invariance and vacuum polarization. Phys. Rev. 1951, 82, 664–679. [Google Scholar] [CrossRef]
- Wong, C.-Y. Signature of the Fragmentation of a Color Flux Tube. Phys. Rev. D 2015, 92, 074007. [Google Scholar] [CrossRef]
- Wong, C.-Y. Event-by-Event Study of Space-Time Dynamics in Flux-Tube Fragmentation. J. Phys. G 2017, 44, 075102. [Google Scholar] [CrossRef]
- Wong, C.-Y.; Jiang, H.; Yao, N.; Wen, L.; Wang, G.; Huang, H.Z. Clustering properties of produced particles in high-energy pp collisions. Phys. Rev. D 2020, 102, 054007. [Google Scholar] [CrossRef]
- Bialas, A. Fluctuations of the string tension and transverse mass distribution. Phys. Lett. B 1999, 466, 301–304. [Google Scholar] [CrossRef]
- Florkowski, W. Schwinger tunneling and thermal character of hadron spectra. Acta Phys. Polon. B 2004, 35, 799–808. [Google Scholar]
- Braun, M.A.; Pajares, C.; Vechernin, V.V. On the forward—Backward correlations in a two stage scenario. Phys. Lett. B 2000, 493, 54–64. [Google Scholar] [CrossRef]
- Vechernin, V.V. Forward–backward correlations between multiplicities in windows separated in azimuth and rapidity. Nucl. Phys. A 2015, 939, 21–45. [Google Scholar] [CrossRef]
- Armesto, N.; Braun, M.A.; Ferreiro, E.G.; Pajares, C. Percolation approach to quark—Gluon plasma and J/psi suppression. Phys. Rev. Lett. 1996, 77, 3736–3738. [Google Scholar] [CrossRef]
- Braun, M.A.; Pajares, C.; Ranft, J. Fusion of strings versus percolation and the transition to the quark gluon plasma. Int. J. Mod. Phys. A 1999, 14, 2689–2704. [Google Scholar] [CrossRef]
- Nardi, M.; Satz, H. String clustering and J / psi suppression in nuclear collisions. Phys. Lett. B 1998, 442, 14–19. [Google Scholar] [CrossRef][Green Version]
- Satz, H. The Onset of deconfinement in nuclear collisions. Nucl. Phys. A 1999, 661, 104–118. [Google Scholar] [CrossRef]
- Braun, M.A.; Pajares, C. Implications of percolation of color strings on multiplicities, correlations and the transverse momentum. Eur. Phys. J. C 2000, 16, 349–359. [Google Scholar] [CrossRef]
- Andronov, E.; Vechernin, V. Strongly intensive observable between multiplicities in two acceptance windows in a string model. Eur. Phys. J. A 2019, 55, 14. [Google Scholar] [CrossRef]
- Andronov, E.; Vechernin, V. Multiplicity Correlations with Strongly Intensive Quantities. Phys. Part. Nucl. 2020, 51, 337–339. [Google Scholar] [CrossRef]
- Kochebina, O.; Feofilov, G. Onset of ’ridge phenomenon’ in AA and pp collisions and percolation string model. In Proceedings of the 20th International Baldin Seminar on High Energy Physics Problems: Relativistic Nuclear Physics and Quantum Chromodynamics, Dubna, Russia, 4–9 October 2010. [Google Scholar]
- STAR Collaboration. Anomalous centrality variation of minijet angular correlations in Au-Au collisions at 62-GeV and 200-GeV from STAR. J. Phys. G 2008, 35, 104090. [Google Scholar] [CrossRef]
- Braun, M.; Pajares, C. A Probabilistic model of interacting strings. Nucl. Phys. B 1993, 390, 542–558. [Google Scholar] [CrossRef]
- Koch, P.; Muller, B.; Rafelski, J. Strangeness in Relativistic Heavy Ion Collisions. Phys. Rept. 1986, 142, 167–262. [Google Scholar] [CrossRef]
- Braun, M.; Pajares, C. Probabilistic string interactions in h A and A B collisions. Nucl. Phys. B 1993, 390, 559–586. [Google Scholar] [CrossRef]
- Amelin, N.S.; Braun, M.A.; Pajares, C. Multiple production in the Monte Carlo string fusion model. Phys. Lett. B 1993, 306, 312–318. [Google Scholar] [CrossRef]
- Amelin, N.S.; Braun, M.A.; Pajares, C. String fusion and particle production at high-energies: Monte Carlo string fusion model. Z. Phys. C 1994, 63, 507–516. [Google Scholar] [CrossRef]
- Braun, M.; de Deus, J.D.; Hirsch, A.; Pajares, C.; Scharenberg, R.; Srivastava, B. De-confinement and clustering of color sources in nuclear collisions. Phys. Rep. 2015, 599, 1–50. [Google Scholar] [CrossRef]
- Scharenberg, R.P.; Srivastava, B.K.; Hirsch, A.S.; Pajares, C. Hot Dense Matter: Deconfinement and Clustering of Color Sources in Nuclear Collisions. Universe 2018, 4, 96. [Google Scholar] [CrossRef]
- Bautista, I.; Pajares, C.; Ramírez, J.E. String percolation in AA and p+p collisions. Rev. Mex. Fis. 2019, 65, 197–223. [Google Scholar] [CrossRef]
- Arakelyan, G.H.; Merino, C.; Shabelski, Y.M. Selection Trigger for Rare Quark-Gluon Plasma Formation Events. arXiv 2014, arXiv:1402.6505. [Google Scholar]
- Belokurova, S.N.; Vechernin, V.V. Strongly Intensive Variables and Long-Range Correlations in the Model with a Lattice in the Transverse Plane. Theor. Math. Phys. 2019, 200, 1094–1109. [Google Scholar] [CrossRef]
- Vechernin, V.V.; Belokurova, S.N. The strongly intensive observable in pp collisions at LHC energies in the string fusion model. J. Phys. Conf. Ser. 2020, 1690, 012088. [Google Scholar] [CrossRef]
- Kovalenko, V.; Vechernin, V. Strangeness production and long-range correlations in pp collisions in string fusion approach. J. Phys. Conf. Ser. 2016, 668, 012065. [Google Scholar] [CrossRef]
- Kovalenko, V.; Vechernin, V. Correlation between heavy flavour production and multiplicity in string fusion approach. EPJ Web Conf. 2017, 164, 08002. [Google Scholar] [CrossRef]
- Gorenstein, M.I.; Gazdzicki, M. Strongly Intensive Quantities. Phys. Rev. C 2011, 84, 014904. [Google Scholar] [CrossRef]
- Kovalenko, V. Strongly intensive fluctuations and correlations in ultrarelativistic nuclear collisions in the model with string fusion. EPJ Web Conf. 2019, 204, 03006. [Google Scholar] [CrossRef]
- Vechernin, V. On the interpretation of the balance function. Symmetry 2022, 14, 21. [Google Scholar] [CrossRef]
- Vechernin, V. Short- and long-range rapidity correlations in the model with a lattice in transverse plane. EPJ Web Conf. 2018, 191, 04011. [Google Scholar] [CrossRef]
- Vechernin, V.; Andronov, E. Strongly Intensive Observables in the Model with String Fusion. Universe 2019, 5, 15. [Google Scholar] [CrossRef]
- Biro, T.S.; Nielsen, H.B.; Knoll, J. Color Rope Model for Extreme Relativistic Heavy Ion Collisions. Nucl. Phys. B 1984, 245, 449–468. [Google Scholar] [CrossRef]
- Amelin, N.; Armesto, N.; Pajares, C.; Sousa, D. Monte Carlo model for nuclear collisions from SPS to LHC energies. Eur. Phys. J. C 2001, 22, 149–163. [Google Scholar] [CrossRef]
- Sjostrand, T.; Mrenna, S.; Skands, P.Z. A Brief Introduction to PYTHIA 8.1. Comput. Phys. Commun. 2008, 178, 852–867. [Google Scholar] [CrossRef]
- Flensburg, C.; Gustafson, G.; Lönnblad, L. Inclusive and exclusive observables from dipoles in high energy collisions. J. High Energy Phys. 2011, 2011, 1–45. [Google Scholar] [CrossRef]
- Kalaydzhyan, T.; Shuryak, E. Collective interaction of QCD strings and early stages of high multiplicity pA collisions. Phys. Rev. C 2014, 90, 014901. [Google Scholar] [CrossRef]
- ALICE Collaboration. Higher harmonic anisotropic flow measurements of charged particles in Pb-Pb collisions at sNN = 2.76 TeV. Phys. Rev. Lett. 2011, 107, 032301. [Google Scholar] [CrossRef]
- Feofilov, G.A.; Altsybeev, I.; Kochebina, O. Constraints on string percolation model from anomalous centrality evolution data in Au-Au collisions at sNN = 62 and 200 GeV. In Proceedings of the XXII International Baldin Seminar on High Energy Physics Problems—PoS(Baldin ISHEPP XXII), Dubna, Russia, 14–20 September 2014; Sissa Medialab: Trieste, Italy, 2015. [Google Scholar] [CrossRef][Green Version]
- Altsybeev, I.; Feofilov, G.; Kochebina, O. Constraints on the percolation model from anomalous centrality evolution of two-particle correlations in Au-Au collisions at sNN = 62 and 200 GeV. AIP Conf. Proc. 2016, 1701, 060011. [Google Scholar] [CrossRef]
- Altsybeev, I. Mean transverse momenta correlations in hadron-hadron collisions in MC toy model with repulsing strings. AIP Conf. Proc. 2016, 1701, 100002. [Google Scholar] [CrossRef]
- ALICE Collaboration. Elliptic flow of identified hadrons in Pb-Pb collisions at sNN = 2.76 TeV. JHEP 2015, 6, 190. [Google Scholar] [CrossRef]
- Bierlich, C.; Gustafson, G.; Lönnblad, L. A shoving model for collectivity in hadronic collisions. arXiv 2016, arXiv:1612.05132. [Google Scholar]
- Ramírez, J.E.; Díaz, B.; Pajares, C. Interacting color strings as the origin of the liquid behavior of the quark-gluon plasma. Phys. Rev. D 2021, 103, 094029. [Google Scholar] [CrossRef]
- Arakelian, G.H.; Capella, A.; Kaidalov, A.B.; Shabelski, Y.M. Baryon number transfer in hadronic interactions. Eur. Phys. J. C 2002, 26, 81–90. [Google Scholar] [CrossRef][Green Version]
- Vechernin, V.; Lakomov, I. The dependence of the number of pomerons on the impact parameter and the long-range rapidity correlations in pp collisions. arXiv 2012, arXiv:1212.2667. [Google Scholar]
- ALICE Collaboration. Pseudorapidity Density of Charged Particles in p+Pb Collisions at sNN = 5.02 TeV. Phys. Rev. Lett. 2013, 110, 032301. [Google Scholar] [CrossRef]
- Capella, A.; Ferreiro, E.G. Charged multiplicities in pp and AA collisions at LHC. Eur. Phys. J. C 2012, 72, 1936. [Google Scholar] [CrossRef]
- Capella, A.; Ferreiro, E.G. Proton-proton multiplicity distributions at LHC and the Pomeron intercept. arXiv 2013, arXiv:1301.3339. [Google Scholar]
- Kovalenko, V.N.; Puchkov, A.M.; Vechernin, V.V.; Diatchenko, D.V. Restrictions on pp scattering amplitude imposed by first diffraction minimum data obtained by TOTEM at LHC. In Proceedings of the 2015 Days on Diffraction (DD), St. Petersburg, Russia, 25–29 May 2015; pp. 1–5. [Google Scholar] [CrossRef]
- Belokurova, S. Study of strongly intense quantities and robust variances in multi-particle production at LHC energies. In Proceedings of the 70th International conference on Nuclear physics and elementary particle physics: Nuclear physics technologies, St. Petersburg, Russia, 12–17 October 2020. [Google Scholar]
- NA49 Collaboration. Transverse momentum fluctuations in nuclear collisions at 158-A-GeV. Phys. Rev. C 2004, 70, 034902. [Google Scholar] [CrossRef]
- Marzo, C.D.; Palma, M.D.; Distante, A.; Favuzzi, C.; Lavopa, P.; Maggi, G.; Posa, F.; Ranieri, A.; Selvaggi, G.; Spinelli, P.; et al. Measurement of the average transverse momentum and of the pion emission volume in proton nucleus and anti-proton nucleus reactions at 200-gev. Phys. Rev. D 1984, 29, 363–367. [Google Scholar] [CrossRef]
- EHS/NA22 Collaboration; Aivazyan, V.V.; Ajinenko, I.V.; Belokopytov, Y.A.; Białkowska, H.; Böttcher, H.; Botterweck, F.; Chliapnikov, P.V.; Crijns, F.; De Roeck, A.; et al. Multiplicity Dependence of the Average Transverse Momentum in π+p, K+p and pp Collisions at 250-GeV/c. Phys. Lett. B 1988, 209, 103–106. [Google Scholar] [CrossRef][Green Version]
- Ames-Bologna-CERN-Dortmund-Heidelberg-Warsaw Collaboration; Breakstone, A.; Campanini, R.; Crawley, H.B.; Dallavalle, G.M.; Deninno, M.M.; Doroba, K.; Drijard, D.; Fabbri, F.; Firestone, A.; et al. Multiplicity Dependence of Transverse Momentum Spectra at ISR Energies. Phys. Lett. B 1983, 132, 463–466. [Google Scholar] [CrossRef]
- UA1 Collaboration; Albajar, C.; Albrow, M.G.; Allkofer, O.C.; Ankoviak, B.A.; Apsimon, R.; Astbury, A.; Aubert, B.; Bacci, C.; Bacon, T.; et al. A Study of the General Characteristics of Collisions at s = 0.2-TeV to 0.9-TeV. Nucl. Phys. B 1990, 335, 261–287. [Google Scholar] [CrossRef]
- Arnison, G.; Astbury, A.; Aubert, B.; Bacci, C.; Bernabei, R.; Bezaguet, A.; Böck, R.; Bowcock, T.J.V.; Calvetti, M.; Carroll, T.; et al. Transverse Momentum Spectra for Charged Particles at the CERN Proton anti-Proton Collider. Phys. Lett. B 1982, 118, 167–172. [Google Scholar] [CrossRef]
- Abe, F.; Amidei, D.; Apollinari, G.; Ascoli, G.; Atac, M.; Auchincloss, P.; Baden, A.R.; Barbaro-Galtieri, A.; Barnes, V.E.; Bedeschi, F.; et al. Transverse Momentum Distributions of Charged Particles Produced in Interactions at s = 630 GeV and 1800 GeV. Phys. Rev. Lett. 1988, 61, 1819. [Google Scholar] [CrossRef] [PubMed]
- Alexopoulos, T.; Allen, C.; Anderson, E.W.; Balamurali, V.; Banerjee, S.; Beery, P.D.; Bhat, P.; Biswas, N.N.; Bujak, A.; Carmony, D.D.; et al. Multiplicity dependence of transverse momentum spectra of centrally produced hadrons in anti-p p collisions at 0.3-TeV, 0.54-TeV, 0.9-TeV, and 1.8-TeV center-of-mass energy. Phys. Lett. B 1994, 336, 599–604. [Google Scholar] [CrossRef]
- Khachatryan, V.; Sirunyan, A.M.; Tumasyan, A.; Adam, W.; Bergauer, T.; Dragicevic, M.; Erö, J.; Fabjan, C.; Friedl, M.; Frühwirth, R.; et al. Charged Particle Multiplicities in pp Interactions at s = 0.9, 2.36, and 7 TeV. JHEP 2011, 1, 79. [Google Scholar] [CrossRef]
- Aaboud, M.; Aad, G.; Abbott, B.; Abdallah, J.; Abeloos, B.; Aben, R.; AbouZeid, O.S.; Abraham, N.L.; Abramowicz, H.; Abreu, H.; et al. Charged-particle distributions at low transverse momentum in s = 13 TeV pp interactions measured with the ATLAS detector at the LHC. Eur. Phys. J. C 2016, 76, 502. [Google Scholar] [CrossRef]
- Bernhard, J.E.; Moreland, J.S.; Bass, S.A.; Liu, J.; Heinz, U. Applying Bayesian parameter estimation to relativistic heavy-ion collisions: Simultaneous characterization of the initial state and quark-gluon plasma medium. Phys. Rev. C 2016, 94, 024907. [Google Scholar] [CrossRef]
- Kovalenko, V. Determination of the quark-gluon string parameters from the data on pp, pA and AA collisions at wide energy range using Bayesian Gaussian Process Optimization. arXiv 2019, arXiv:1902.11082. [Google Scholar]
- Pedregosa, F.; Varoquaux, G.; Gramfort, A.; Michel, V.; Thirion, B.; Grisel, O.; Blondel, M.; Prettenhofer, P.; Weiss, R.; Dubourg, V.; et al. Scikit-learn: Machine Learning in Python. J. Mach. Learn. Res. 2011, 12, 2825–2830. [Google Scholar]
- Scikit-Learn Gaussian Process Regressor (python 2.7.12, Sklearn 0.18.1). Available online: http://scikit-learn.org/stable/modules/generated/sklearn.gaussian_process.GaussianProcessRegressor.html (accessed on 6 February 2022).
- Bylinkin, A.A.; Ryskin, M.G. Secondary hadron distributions in two component model. Phys. Rev. D 2014, 90, 017501. [Google Scholar] [CrossRef]
- Benedikt, M.; Mertens, V.; Cerutti, F.; Riegler, W.; Otto, T.; Tommasini, D.; Tavian, L.J.; Gutleber, J.; Zimmermann, F.; Mangano, M.; et al. FCC-hh: The Hadron Collider: Future Circular Collider Conceptual Design Report Volume 3. Eur. Phys. J. ST 2019, 228, 755–1107. [Google Scholar] [CrossRef]
- Arkani-Hamed, N.; Han, T.; Mangano, M.; Wang, L.-T. Physics opportunities of a 100 TeV proton–proton collider. Phys. Rept. 2016, 652, 1–49. [Google Scholar] [CrossRef]
- Chojnacki, M.; Kisiel, A.; Florkowski, W.; Broniowski, W. THERMINATOR 2: THERMal heavy IoN generATOR 2. Comput. Phys. Commun. 2012, 183, 746–773. [Google Scholar] [CrossRef]
- Adam, J.; Adamová, D.; Aggarwal, M.M.; Aglieri Rinella, G.; Agnello, M.; Agrawal, N.; Ahammed, Z.; Ahmed, I.; Ahn, S.U.; Aimo, I.; et al. Measurement of charm and beauty production at central rapidity versus charged-particle multiplicity in proton-proton collisions at s = 7 TeV. JHEP 2015, 9, 148. [Google Scholar] [CrossRef]
- Drescher, H.J.; Hladik, M.; Ostapchenko, S.; Pierog, T.; Werner, K. Parton based Gribov-Regge theory. Phys. Rept. 2001, 350, 93–289. [Google Scholar] [CrossRef]
- Ferreiro, E.G.; Pajares, C. Open charm production in high multiplicity proton-proton events at the LHC. arXiv 2015, arXiv:1501.03381. [Google Scholar]
- ALICE Collaboration. Centrality dependence of high-pT D meson suppression in Pb-Pb collisions at sNN = 2.76 TeV. JHEP 2015, 11, 205, Addendum: JHEP 2017, 6, 32. [Google Scholar] [CrossRef]
- Abelev, B.; Adam, J.; Adamová, D.; Adare, A.M.; Aggarwal, M.M.; Aglieri Rinella, G.; Agocs, A.G.; Agostinelli, A.; Aguilar Salazar, S.; Ahammed, Z.; et al. Suppression of high transverse momentum D mesons in central Pb-Pb collisions at sNN = 2.76 TeV. JHEP 2012, 9, 112. [Google Scholar] [CrossRef]










Publisher’s Note: MDPI stays neutral with regard to jurisdictional claims in published maps and institutional affiliations. |
© 2022 by the authors. Licensee MDPI, Basel, Switzerland. This article is an open access article distributed under the terms and conditions of the Creative Commons Attribution (CC BY) license (https://creativecommons.org/licenses/by/4.0/).
Share and Cite
Kovalenko, V.; Feofilov, G.; Puchkov, A.; Valiev, F. Multipomeron Model with Collective Effects for High-Energy Hadron Collisions. Universe 2022, 8, 246. https://doi.org/10.3390/universe8040246
Kovalenko V, Feofilov G, Puchkov A, Valiev F. Multipomeron Model with Collective Effects for High-Energy Hadron Collisions. Universe. 2022; 8(4):246. https://doi.org/10.3390/universe8040246
Chicago/Turabian StyleKovalenko, Vladimir, Grigorii Feofilov, Andrei Puchkov, and Farkhat Valiev. 2022. "Multipomeron Model with Collective Effects for High-Energy Hadron Collisions" Universe 8, no. 4: 246. https://doi.org/10.3390/universe8040246
APA StyleKovalenko, V., Feofilov, G., Puchkov, A., & Valiev, F. (2022). Multipomeron Model with Collective Effects for High-Energy Hadron Collisions. Universe, 8(4), 246. https://doi.org/10.3390/universe8040246

