Gravitational Lensing of Supernova Neutrino Bursts
Abstract
:1. Introduction
2. Gravitational Effects
3. Gravitational Lensing and Microlensing
4. Neutrinos from SN1987A
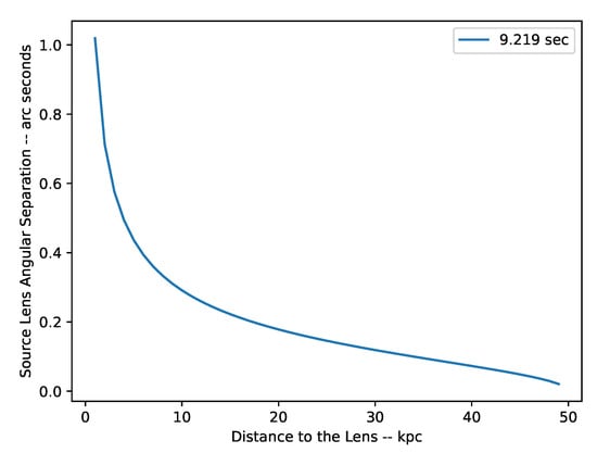
5. Observational Evidence
6. Alternate Explanations
7. Gravitational Lensing of Optical Supernovae
8. Conclusions
Funding
Acknowledgments
Conflicts of Interest
References
- Longo, M.J. New Precision Tests of the Einstein Equivalence Principle from Sn1987a. Phys. Rev. Lett. 1988, 60, 173–175. [Google Scholar] [CrossRef] [Green Version]
- Krauss, L.M.; Tremaine, S. Test of the Weak Equivalence Principle for Neutrinos and Photons. Phys. Rev. Lett. 1988, 60, 176–177. [Google Scholar] [CrossRef]
- Shapiro, I.I. Fourth Test of General Relativity. Phys. Rev. Lett. 1964, 13, 789. [Google Scholar] [CrossRef]
- LoSecco, J.M. Limits on CP invariance in general relativity. Phys. Rev. D 1988, 38, 3313. [Google Scholar] [CrossRef] [PubMed]
- Pakvasa, S.; Simmons, W.A.; Weiler, T.J. Test of equivalence principle for neutrinos and antineutrinos. Phys. Rev. D 1989, 39, 1761. [Google Scholar] [CrossRef] [PubMed]
- Klimov, Y.G. Deflection of light rays in the gravitational fields of galaxies. Dokl. Akad. Nauk SSSR 1963, 148, 789–792. [Google Scholar]
- Refsdal, S.; Bondi, H. The Gravitational Lens Effect. Mon. Not. R. Astron. Soc. 1964, 128, 295. [Google Scholar] [CrossRef]
- Liebes, S. Gravitational Lenses. Phys. Rev. 1964, 133, B835. [Google Scholar] [CrossRef]
- Refsdal, S. On the Possibility of Determining Hubble’s Parameter and the masses of Galaxies from the Gravitational Lens Effect. Mon. Not. R. Astron. Soc. 1964, 128, 307. [Google Scholar] [CrossRef]
- Hirata, K.; Kajita, T.; Koshiba, M.; Nakahata, M.; Oyama, Y.; Sato, N.; Suzuki, A.; Takita, M.; Totsuka, Y.; Kifune, T.; et al. [Kamiokande-II]. Observation of a neutrino burst from the supernova SN1987A. Phys. Rev. Lett. 1987, 58, 1490. [Google Scholar] [CrossRef]
- Hirata, K.S.; Kajita, T.; Koshiba, M.; Nakahata, M.; Oyama, Y.; Sato, N.; Suzuki, A.; Takita, M.; Totsuka, Y.; Kifune, T.; et al. Observation in the Kamiokande-II detector of a neutrino burst from the supernova SN1987A. Phys. Rev. D 1988, 38, 448–458. [Google Scholar] [CrossRef] [PubMed]
- Bionta, R.M.; Blewitt, G.; Bratton, C.B.; Casper, D.; Ciocio, A.; Claus, R.; Cortez, B.; Crouch, M.; Dye, S.T.; Errede, S.; et al. Observation of a neutrino burst in coincidence with supernova 1987A in the Large Magellanic Cloud. Phys. Rev. Lett. 1987, 58, 1494. [Google Scholar] [CrossRef] [PubMed] [Green Version]
- Alekseev, E.N.; Alekseeva, L.N.; Krivosheina, I.V.; Volchenko, V.I. Properties of the Supernova 1987A Neutrino Signal Recorded by the Baksan Underground Scintillation Telescope. Sov. Astron. Lett. 1988, 14, 41. [Google Scholar]
- Alekseev, E.N.; Alekseeva, L.N.; Krivosheina, I.V.; Volchenko, V.I. Detection of the neutrino signal from SN 1987A using the INR Baksan underground scintillation telescope. In Proceedings of the ESO Workshop on the SN 1987A, Garching, Germany, 6–8 July 1987; Proceedings (A88-35301 14-90); European Southern Observatory. pp. 237–247; discussion p. 247. [Google Scholar]
- Alekseev, E.N. Detection of the neutrino signal from SN 1987A using the INR Baksan underground scintillation telescope. Lett. JETPh (Sov.) 1987, 45, 589, (461 in the original Russian). [Google Scholar]
- Aglietta, M.; Badino, G.; Bologna, G.; Castagnoli, C.; Castellina, A.; Dadykin, V.L.; Fulgione, W.; Galeotti, P.; Kalchukov, F.F.; Kortchaguin, B.; et al. On the Event Observed in the Mont Blanc Underground Neutrino Observatory during the Occurrence of Supernova 1987a. EPL (Europhys. Lett.) 1987, 3, 1315. [Google Scholar] [CrossRef]
- Caden, E. Studying Neutrino Directionality with the Double Chooz Experiment. Ph.D. Thesis, Drexel University, Philadelphia, PA, USA, June 2013. Available online: https://idea.library.drexel.edu/islandora/object/idea:4167 (accessed on 13 July 2021).
- Griest, K. Galactic Microlensing as a Method of Detecting Massive Compact Halo Objects. Astrophys. J. 1991, 366, 412. [Google Scholar] [CrossRef]
- Amaldi, E.; Bonifazi, P.; Castellano, M.G.; Coccia, E.; Cosmelli, C.; Frasca, S.; Gabellieri, M.; Modena, I.; Pallottino, G.V.; Pizzella, G.; et al. Data Recorded by the Rome Room Temperature Gravitational Wave Antenna, during the Supernova SN 1987a in the Large Magellanic Cloud. Europhys. Lett. 1987, 3, 1325. [Google Scholar] [CrossRef]
- J. Learned private communication, email 16 May 2021.
- Yuichi Oyama. About 30 Years from Kamiokande. 22 April 2021. from the Author. Available online: https://www-nu.kek.jp/~oyama/kam30yrs.oyama.210422.pptx (accessed on 6 May 2021).
- Oyama, Y. Comment on ‘Observation of a Neutrino Burst from the Supernova SN1987A’. arXiv 2021, arXiv:2108.01783. [Google Scholar]
- Kelly, P.L.; Rodney, S.A.; Treu, T.; Strolger, L.G.; Foley, R.J.; Jha, S.W.; Selsing, J.; Brammer, G.; Bradač, M.; Cenko, S.B.; et al. Déjà Vu All Over Again: The Reappearance of Supernova Refsdal. arXiv 2016, arXiv:1512.04654v1. [Google Scholar] [CrossRef] [Green Version]
- Goobar, A.; Amanullah, R.; Kulkarni, S.R.; Nugent, P.E.; Johansson, J.; Steidel, C.; Law, D.; Mörtsell, E.; Quimby, R.; Blagorodnova, N.; et al. iPTF16geu: A multiply imaged, gravitationally lensed type Ia supernova. Science 2017, 356, 291–295. [Google Scholar] [CrossRef] [Green Version]
- Goobar, A.; Paech, K.; Stanishev, V.; Amanullah, R.; Dahlén, T.; Jönsson, J.; Kneib, J.P.; Lidman, C.; Limousin, M.; Mörtsell, E.; et al. Near-IR search for lensed supernovae behind galaxy clusters. Astron. Astrophys. 2009, 507, 71. [Google Scholar] [CrossRef] [Green Version]
- Patel, B.; McCully, C.; Jha, S.W.; Rodney, S.A.; Jones, D.O.; Graur, O.; Merten, J.; Zitrin, A.; Riess, A.G.; Matheson, T.S.; et al. Three Gravitationally Lensed Supernovae behind CLASH Galaxy Clusters. Astrophys. J. 2014, 786, 9. [Google Scholar] [CrossRef] [Green Version]
- Rodney, S.A.; Strolger, L.G.; Kelly, P.L.; Bradač, M.; Brammer, G.; Filippenko, A.V.; Foley, R.J.; Graur, O.; Hjorth, J.; Jha, S.W.; et al. SN Refsdal: Photometry and Time Delay Measurements of the First Einstein Cross Supernova. Astrophys. J. 2016, 811, 70. [Google Scholar] [CrossRef]
- Chornock, R.; Berger, E.; Rest, A.; Milisavljevic, D.; Lunnan, R.; Foley, R.J.; Soderberg, A.M.; Smartt, S.J.; Burgasser, A.J.; Challis, P.; et al. PS1-10afx at z = 1.388: Pan-STARRS1 Discovery of a New Type of Superluminous Supernova. Astrophys. J. 2013, 767, 162. [Google Scholar] [CrossRef] [Green Version]
- Quimby, R.M.; Oguri, M.; More, A.; More, S.; Moriya, T.J.; Werner, M.C.; Tanaka, M.; Folatelli, G.; Bersten, M.C.; Maeda, K.; et al. Detection of the Gravitational Lens Magnifying a Type Ia Supernova. Science 2014, 344, 396. [Google Scholar] [CrossRef] [Green Version]
- Quimby, R.M.; Werner, M.C.; Oguri, M.; More, S.; More, A.; Tanaka, M.; Nomoto, K.I.; Moriya, T.J.; Folatelli, G.; Maeda, K.; et al. Extraordinary Magnification of the Ordinary Type Ia Supernova PS1-10afx. Astrophys. J. Lett. 2013, 768, L20. [Google Scholar] [CrossRef] [Green Version]



| Name | Mass | Time | Duration | Number of | Mean Energy | Energy Range |
|---|---|---|---|---|---|---|
| Metric Tons | UTC | Seconds | Events | MeV | MeV | |
| UNO | 90 | 02:52:36.79 | 7.01 | 5 | 8.4 | 7–11 |
| Kamiokande | 2140 | 07:35:35 | 12.439 | 9 + 3 = 12 | 14.7 | 6.3–35.4 |
| IMB | 5000 | 07:35:41.37 | 5.59 | 6 + 2 = 8 | 32.5 | 20–40 |
| Baksan | 200 | 07:36:11.818 | 9.099 | 3 + 2 = 5 | 18.1 | 12–23.3 |
Publisher’s Note: MDPI stays neutral with regard to jurisdictional claims in published maps and institutional affiliations. |
© 2021 by the author. Licensee MDPI, Basel, Switzerland. This article is an open access article distributed under the terms and conditions of the Creative Commons Attribution (CC BY) license (https://creativecommons.org/licenses/by/4.0/).
Share and Cite
LoSecco, J.M. Gravitational Lensing of Supernova Neutrino Bursts. Universe 2021, 7, 335. https://doi.org/10.3390/universe7090335
LoSecco JM. Gravitational Lensing of Supernova Neutrino Bursts. Universe. 2021; 7(9):335. https://doi.org/10.3390/universe7090335
Chicago/Turabian StyleLoSecco, John M. 2021. "Gravitational Lensing of Supernova Neutrino Bursts" Universe 7, no. 9: 335. https://doi.org/10.3390/universe7090335
APA StyleLoSecco, J. M. (2021). Gravitational Lensing of Supernova Neutrino Bursts. Universe, 7(9), 335. https://doi.org/10.3390/universe7090335

