Moon Mapping Project Results on Solar Wind Ion Flux and Composition †
Abstract
1. Introduction
The Solar Wind Investigation
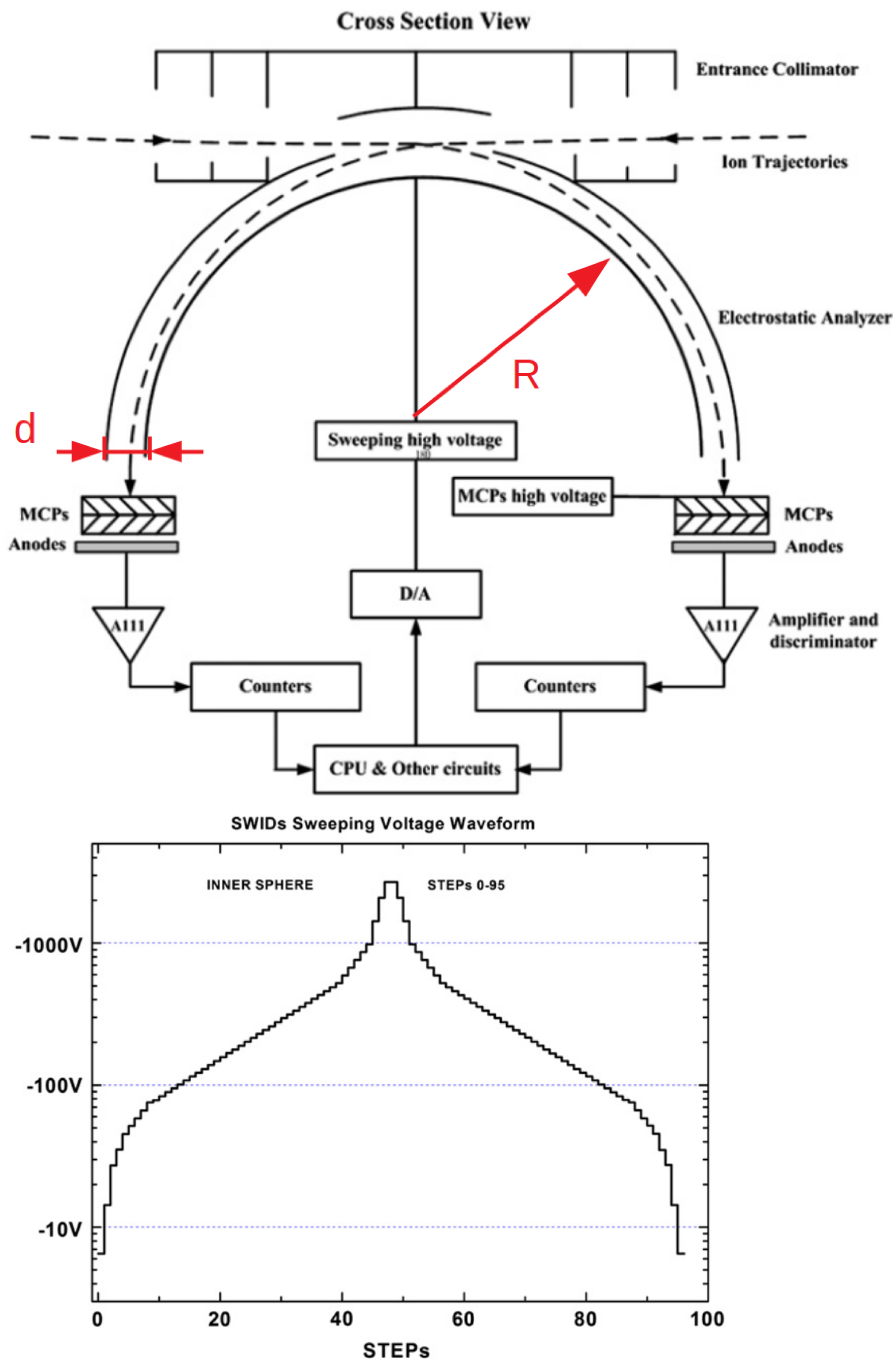
2. The Chang’E-1 SWID Detectors
2.1. Data Sample
2.2. Channel Alignment Validation
2.3. Data Quality Selections
- (i)
- that more than a single energy channel must be nonzero.
- (ii)
- more than two energy channels should contain more than half of the average energy flux.
- (iii)
- a shape indicator with number of filled (nonzero) energy channels is used to remove measurement where most of the energy channels are empty.
2.4. SWID Background
3. The Solar Wind Flux
4. Solar Wind Interaction with Earth’s Magnetic Fields
- A:
- 22 December 2007–26 December 2007
- B:
- 20 January 2008–24 January 2008
- C:
- 17 May 2008–21 May 2008
- D:
- 16 June 2008–20 June 2008
5. Solar Wind Interactions with the Moon Surface
6. Discussion and Conclusions
Author Contributions
Funding
Data Availability Statement
Acknowledgments
Conflicts of Interest
References
- Scaioni, M.; Giommi, P.; Brunetti, M.T.; Carli, C.; Cerroni, P.; Cremonese, G.; Forlani, G.; Gamba, P.; Lavagna, M.; Melis, M.T.; et al. The ‘moon mapping’ project to promote cooperation between students of italy and China. Int. Arch. Photogramm. Remote Sens. Spat. Inf. Sci. 2016, XLI-B6, 71–78. [Google Scholar] [CrossRef]
- Giommi, P.; Brunetti, M.T.; Carli, C.; Cerroni, P.; Cremonese, G.; Forlani, G.; Gamba, P.; Lavagna, M.; Melis, M.T.; Scaioni, M.; et al. Results from the Moon Mapping Project. 2018 Italy-China Science, Technology and Innovation Week. Available online: https://www.ssdc.asi.it/news/MoonMapping_textbook_ItalyChinaWeek2018.pdf (accessed on 18 May 2021).
- ASI/SSDC Data Hub. Available online: https://solarsystem.ssdc.asi.it/moonmapping/ (accessed on 18 May 2021).
- Gloeckler, G.; Cain, J.; Ipavich, F.; Tums, E.; Bedini, P.; Fisk, L.; Zurbuchen, T.; Bochsler, P.; Fischer, J.; Wimmer-Schweingruber, R.; et al. Investigation of the composition of solar and interstellar matter using solar wind and pickup ion measurements with SWICS and SWIMS on the ACE spacecraft. Space Sci. Rev. 1998, 86, 497–539. [Google Scholar] [CrossRef]
- Domingo, V.; Fleck, B.; Poland, A.I. The SOHO Mission: An Overview. Sol. Phys. 1995, 162, 1–37. [Google Scholar] [CrossRef]
- Ogilvie, K.W.; Chornay, D.J.; Fritzenreiter, R.J.; Hunsaker, F.; Keller, J.; Lobell, J.; Miller, G.; Scudder, J.D.; Sittler, E.C., Jr.; Torbert, R.B.; et al. SWE, a comprehensive plasma instrument for the WIND spacecraft. Space Sci. Rev. 1995, 71, 55–77. [Google Scholar] [CrossRef]
- Kaiser, M. The STEREO mission: An overview. Adv. Space Res. 2005, 36, 1483–1488. [Google Scholar] [CrossRef]
- Wenzel, K.P.; Marsden, R.G.; Page, D.E.; Smith, E.J. The ULYSSES Mission. Astron. Astrophys. Suppl. 1992, 92, 207. Available online: https://ui.adsabs.harvard.edu/abs/1992A&AS...92..207W (accessed on 18 May 2021).
- Carlson, C.W.; McFadden, J.P.; Ergun, R.E.; Temerin, M.; Peria, W.; Mozer, F.S.; Klumpar, D.M.; Shelley, E.G.; Peterson, W.K.; Moebius, E.; et al. FAST observations in the downward auroral current region: Energetic upgoing electron beams, parallel potential drops, and ion heating. Geophys. Res. Lett. 1998, 25, 2017–2020. [Google Scholar] [CrossRef]
- Reigber, C.; Lühr, H.; Schwintzer, P. CHAMP mission status. Adv. Space Res. 2002, 30, 129–134. [Google Scholar] [CrossRef]
- Allen, R.C.; Lario, D.; Odstrcil, D.; Ho, G.C.; Jian, L.K.; Cohen, C.M.S.; Badman, S.T.; Jones, S.I.; Arge, C.N.; Mays, M.L.; et al. Solar Wind Streams and Stream Interaction Regions Observed by the Parker Solar Probe with Corresponding Observations at 1 au. Astrophys. J. Suppl. Ser. 2020, 246, 36. [Google Scholar] [CrossRef]
- Owen, C.J.; Bruno, R.; Livi, S.; Louarn, P.; Janabi, K.A.; Allegrini, F.; Amoros, C.; Baruah, R.; Barthe, A.; Berthomier, M.; et al. The Solar Orbiter Solar Wind Analyser (SWA) suite. Astron. Astrophys. 2020, 642, A16. [Google Scholar] [CrossRef]
- Kato, M.; Sasaki, S.; Takizawa, Y. The Kaguya Mission Overview. Space Sci. Rev. 2010, 154, 3–19. [Google Scholar] [CrossRef]
- Bhardwaj, A.; Barabash, S.; Futaana, Y.; Kazama, Y.; Asamura, K.; McCann, D.; Sridharan, R.; Holmstrom, M.; Wurz, P.; Lundin, R. Low energy neutral atom imaging on the Moon with the SARA instrument aboard Chandrayaan-1 mission. J. Earth Syst. Sci. 2005, 114, 749–760. [Google Scholar] [CrossRef][Green Version]
- Halekas, J.S.; Poppe, A.R.; Harada, Y.; Bonnell, J.W.; Ergun, R.E.; McFadden, J.P. A Tenuous Lunar Ionosphere in the Geomagnetic Tail. Geophys. Res. Lett. 2018, 45, 9450–9459. [Google Scholar] [CrossRef] [PubMed]
- Ouyang, Z.; Li, C.; Zou, Y.; Zhang, H.; Lü, C.; Liu, J.; Liu, J.; Zuo, W.; Su, Y.; Wen, W.; et al. Primary scientific results of Chang’E-1 lunar mission. Sci. China Earth Sci. 2010, 53, 1565–1581. [Google Scholar] [CrossRef]
- Zuo, W.; Li, C.; Zhang, Z. Scientific data and their release of Chang’E-1 and Chang’E-2. Chin. J. Geochem. 2014, 33, 24–44. [Google Scholar] [CrossRef]
- Huixian, S.; Shuwu, D.; Jianfeng, Y.; Ji, W.; Jingshan, J. Scientific objectives and payloads of Chang’E-1 lunar satellite. J. Earth Syst. Sci. 2005, 114, 789–794. [Google Scholar] [CrossRef]
- Bame, S.J. Spacecraft Observations of the Solar Wind Composition. NASA Spec. Publ. 1972, 308, 535. Available online: https://ui.adsabs.harvard.edu/abs/1972NASSP.308..535B (accessed on 18 May 2021).
- Kong, L.G.; Wang, S.J.; Wang, X.Y.; Zhang, A.B.; Zhu, G.W.; Yu, D.J.; Ren, Q.Y.; Reme, H.; Aoustin, C.; Zhang, X.G.; et al. In-flight performance and preliminary observational results of Solar Wind Ion Detectors (SWIDs) on Chang’E-1. Planet. Space Sci. 2012, 62, 23–30. [Google Scholar] [CrossRef]
- Zhang, T.; Sun, Y.; Tang, Z. 3D visualization of solar wind ion data from the Chang’E-1 exploration. Comput. Geosci. 2011, 37, 1711–1718. [Google Scholar] [CrossRef]
- Ajello, M.; Baldini, L.; Bastieri, D.; Bellazzini, R.; Berretta, A.; Bissaldi, E.; Blandford, R.D.; Bonino, R.; Bruel, P.; Buson, S.; et al. First Fermi-LAT Solar Flare Catalog. Astrophys. J. Suppl. Ser. 2021, 252, 13. [Google Scholar] [CrossRef]
- Super-Kamiokande Official Website. Available online: http://www-sk.icrr.u-tokyo.ac.jp/sk/sk/solar-e.html (accessed on 18 May 2021).
- King, J.H. Solar wind spatial scales in and comparisons of hourly Wind and ACE plasma and magnetic field data. J. Geophys. Res. 2005, 110. [Google Scholar] [CrossRef]
- Sakata, R.; Seki, K.; Sakai, S.; Terada, N.; Shinagawa, H.; Tanaka, T. Effects of an Intrinsic Magnetic Field on Ion Loss From Ancient Mars Based on Multispecies MHD Simulations. J. Geophys. Res. Space Phys. 2020, 125. [Google Scholar] [CrossRef]
- Poppe, A.R.; Fatemi, S.; Garrick-Bethell, I.; Hemingway, D.; Holmström, M. Solar wind interaction with the Reiner Gamma crustal magnetic anomaly: Connecting source magnetization to surface weathering. Icarus 2016, 266, 261–266. [Google Scholar] [CrossRef]
- Shukla, S.; Tolpekin, V.; Kumar, S.; Stein, A. Investigating the Retention of Solar Wind Implanted Helium-3 on the Moon from the Analysis of Multi-Wavelength Remote Sensing Data. Remote Sens. 2020, 12, 3350. [Google Scholar] [CrossRef]
- Fairfield, D.H. Average and unusual locations of the Earth’s magnetopause and bow shock. J. Geophys. Res. 1971, 76, 6700–6716. [Google Scholar] [CrossRef]
- Shue, J.H.; Chao, J.K.; Fu, H.C.; Russell, C.T.; Song, P.; Khurana, K.K.; Singer, H.J. A new functional form to study the solar wind control of the magnetopause size and shape. J. Geophys. Res. Space Phys. 1997, 102, 9497–9511. [Google Scholar] [CrossRef]
- Shang, W.S.; Tang, B.B.; Shi, Q.Q.; Tian, A.M.; Zhou, X.Y.; Yao, Z.H.; Degeling, A.W.; Rae, I.J.; Fu, S.Y.; Lu, J.Y.; et al. Unusual Location of the Geotail Magnetopause Near Lunar Orbit: A Case Study. J. Geophys. Res. Space Phys. 2020, 125. [Google Scholar] [CrossRef]
- Bhardwaj, A.; Dhanya, M.B.; Alok, A.; Barabash, S.; Wieser, M.; Futaana, Y.; Wurz, P.; Vorburger, A.; Holmström, M.; Lue, C.; et al. A new view on the solar wind interaction with the Moon. Geosci. Lett. 2015, 2. [Google Scholar] [CrossRef]
- Zhong, J.; Xie, L.; Zhang, H.; Li, J.X.; Pu, Z.Y.; Nowada, M.; Wang, X.D.; Wang, X.Y.; Parks, G.K.; Zong, Q.G.; et al. Chang’E-1 observations of pickup ions near the Moon under different interplanetary magnetic field conditions. Planet. Space Sci. 2013, 79, 56–63. [Google Scholar] [CrossRef]
- Wang, X.D.; Bian, W.; Wang, J.S.; Liu, J.J.; Zou, Y.L.; Zhang, H.B.; Lü, C.; Liu, J.Z.; Zuo, W.; Su, Y.; et al. Acceleration of scattered solar wind protons at the polar terminator of the Moon: Results from Chang’E-1/SWIDs. Geophys. Res. Lett. 2010, 37. [Google Scholar] [CrossRef]
- Kallio, E.; Dyadechkin, S.; Wurz, P.; Khodachenko, M. Space weathering on the Moon: Farside-nearside solar wind precipitation asymmetry. Planet. Space Sci. 2019, 166, 9–22. [Google Scholar] [CrossRef]

















| Data Item | Unit | Sample |
|---|---|---|
| Time | Timestamp | 2007-11-26T21:10:40.893Z |
| Flux | [keV cm s sr] | a [48 × 12] matrix |
| GSE coo | Earth radii | −48.5635, −30.1448, 4.4484 |
| MCC coo | km | −172.1049, −21.0871, 1945.3538 |
| Sun angle | Deg. | 84.2097, 158.3941, 110.7401 |
| Quality stat. | Bit-coded | 0 × 0000FF |
Publisher’s Note: MDPI stays neutral with regard to jurisdictional claims in published maps and institutional affiliations. |
© 2021 by the authors. Licensee MDPI, Basel, Switzerland. This article is an open access article distributed under the terms and conditions of the Creative Commons Attribution (CC BY) license (https://creativecommons.org/licenses/by/4.0/).
Share and Cite
Nozzoli, F.; Richelli, P. Moon Mapping Project Results on Solar Wind Ion Flux and Composition. Universe 2021, 7, 157. https://doi.org/10.3390/universe7050157
Nozzoli F, Richelli P. Moon Mapping Project Results on Solar Wind Ion Flux and Composition. Universe. 2021; 7(5):157. https://doi.org/10.3390/universe7050157
Chicago/Turabian StyleNozzoli, Francesco, and Pietro Richelli. 2021. "Moon Mapping Project Results on Solar Wind Ion Flux and Composition" Universe 7, no. 5: 157. https://doi.org/10.3390/universe7050157
APA StyleNozzoli, F., & Richelli, P. (2021). Moon Mapping Project Results on Solar Wind Ion Flux and Composition. Universe, 7(5), 157. https://doi.org/10.3390/universe7050157

