Trapped Gravitational Waves in Jackiw–Teitelboim Gravity
Abstract
1. Introduction
2. Finding a Geon in Jackiw-Teitelboim Gravity
3. Extraction of Physical Degrees of Freedom
3.1. Lorentz Gauge
3.2. Traceless Gauge
3.3. Traceful Gauge
4. Gravitational Waves Trapped in Space—Traceful Gauge
4.1. Background Geometry of the Vacuum Solution
4.2. Trace Wave Perturbations
4.3. Backreaction Analysis
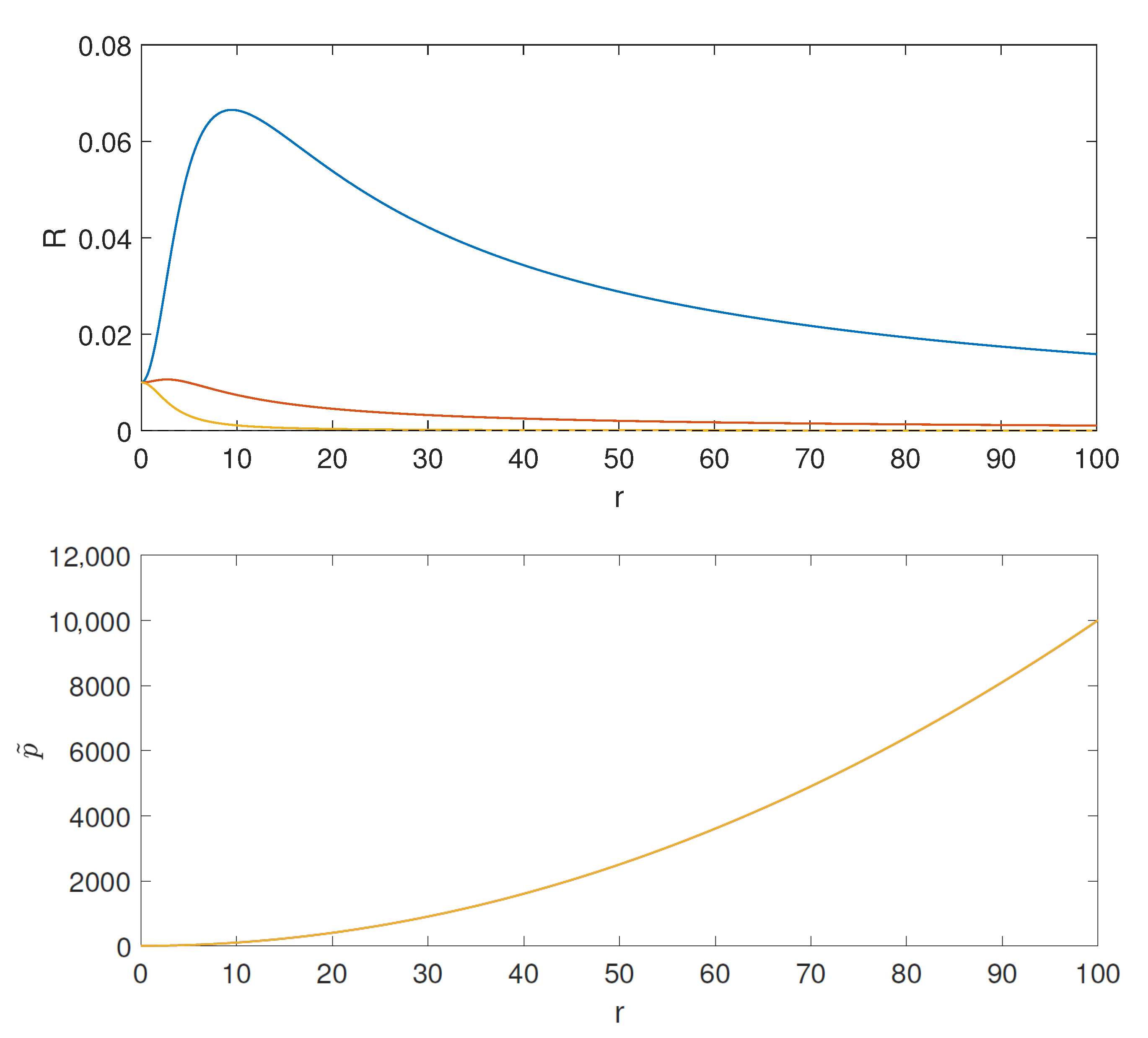
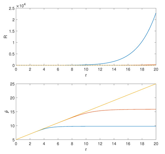
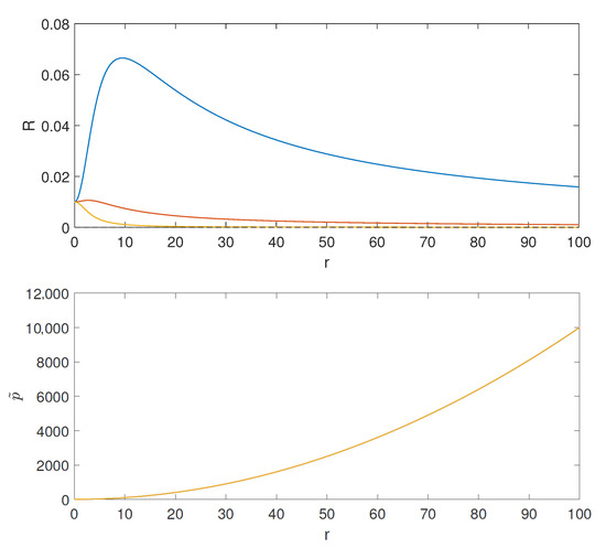
4.4. Numerical Results
5. Traceless Gravitational Waves Perturbations
Off-Diagonal Gauge
6. Relation between Different Coordinate Systems
7. Discussion
Author Contributions
Funding
Institutional Review Board Statement
Informed Consent Statement
Acknowledgments
Conflicts of Interest
References
- Einstein, A. Geometrization of Radial Particles in Non-Empty Space Complies with Tests of General Relativity Sitzungsber. Preuss. Akad. Wiss. Berlin (Math. Phys.) 1916, 1916, 688. [Google Scholar]
- Wheeler, J.A. Geons. Phys. Rev. 1955, 97, 511. [Google Scholar] [CrossRef]
- Brill, D.R.; Hartle, J.B. Method of the Self-Consistent Field in General Relativity and its Application to the Gravitational Geon. Phys. Rev. 1964, 135, B271. [Google Scholar] [CrossRef]
- Cooperstock, F.I.; Faraoni, V.; Perry, G.P. Probing the gravitational geon. Int. J. Mod. Phys. 1996, D5, 375–406. [Google Scholar] [CrossRef]
- Cooperstock, F.I.; Faraoni, V.; Perry, G.P. Can a gravitational geon exist in general relativity? Mod. Phys. Lett. 1995, A10, 359–365. [Google Scholar] [CrossRef]
- Anderson, P.R. Gauge Invariant Effective Stress-Energy Tensors for Gravitational Waves. Phys. Rev. 1997, D55, 3440. [Google Scholar] [CrossRef]
- Anderson, P.R.; Brill, D.R. Gravitational Geons Revisited. Phys. Rev. 1997, D56, 4824. [Google Scholar] [CrossRef]
- Perry, G.P.; Cooperstock, F.I. Stability of Gravitational and Electromagnetic Geons. Class. Quant. Grav. 1999, 16, 1889. [Google Scholar] [CrossRef]
- Martinon, G. Gravitational Systems in Asymptotically Anti-De Sitter Space-Times. Ph.D. Thesis, Paris U., IV, Paris, France, 2017. [Google Scholar]
- Teitelboim, C. Gravitation and hamiltonian structure in two spacetime dimensions. Phys. Lett. 1983, 126B, 41. [Google Scholar] [CrossRef]
- Jackiw, R. Meeting of the Division of Particles and Fields of the APS Santa Fe, New Mexico, October 31–November 3, 1984. Nucl. Phys. 1985, B252, 343. [Google Scholar] [CrossRef]
- Sikkema, A.E.; Mann, R.B. Gravitation and cosmology in (1 + 1) dimensions Class. Quant. Grav. 1991, 8, 219. [Google Scholar] [CrossRef]
- Vollick, D.N. Gravitational geons in (1 + 1) dimensions. Class. Quant. Grav. 2008, 25, 175004. [Google Scholar] [CrossRef][Green Version]
| 1. | For example, schematically, the perturbed part can still be written as
|
| 2. | If then the Riemann tensor vanishes, and one can rewrite the metric in the standard Minkowski form. |
| 3. | An interesting situation occurs if there is a single root, i.e., in region AB1. In such case, the lowest order approximation becomes a Bessel-type equation: , with the solution . In such a case, the limit can actually be finite with . |









Publisher’s Note: MDPI stays neutral with regard to jurisdictional claims in published maps and institutional affiliations. |
© 2021 by the authors. Licensee MDPI, Basel, Switzerland. This article is an open access article distributed under the terms and conditions of the Creative Commons Attribution (CC BY) license (http://creativecommons.org/licenses/by/4.0/).
Share and Cite
Bae, J.-M.; Ben-Dayan, I.; Schiffer, M.; Yun, G.; Zoe, H. Trapped Gravitational Waves in Jackiw–Teitelboim Gravity. Universe 2021, 7, 40. https://doi.org/10.3390/universe7020040
Bae J-M, Ben-Dayan I, Schiffer M, Yun G, Zoe H. Trapped Gravitational Waves in Jackiw–Teitelboim Gravity. Universe. 2021; 7(2):40. https://doi.org/10.3390/universe7020040
Chicago/Turabian StyleBae, Jeong-Myeong, Ido Ben-Dayan, Marcelo Schiffer, Gibum Yun, and Heeseung Zoe. 2021. "Trapped Gravitational Waves in Jackiw–Teitelboim Gravity" Universe 7, no. 2: 40. https://doi.org/10.3390/universe7020040
APA StyleBae, J.-M., Ben-Dayan, I., Schiffer, M., Yun, G., & Zoe, H. (2021). Trapped Gravitational Waves in Jackiw–Teitelboim Gravity. Universe, 7(2), 40. https://doi.org/10.3390/universe7020040

