Acute High-Intensity Noise Exposure Induces Cognitive Impairment and Arachidonic Acid Metabolism-Related Molecular Alterations in Rats: A Multi-Omics Study
Abstract
1. Introduction
2. Materials and Methods
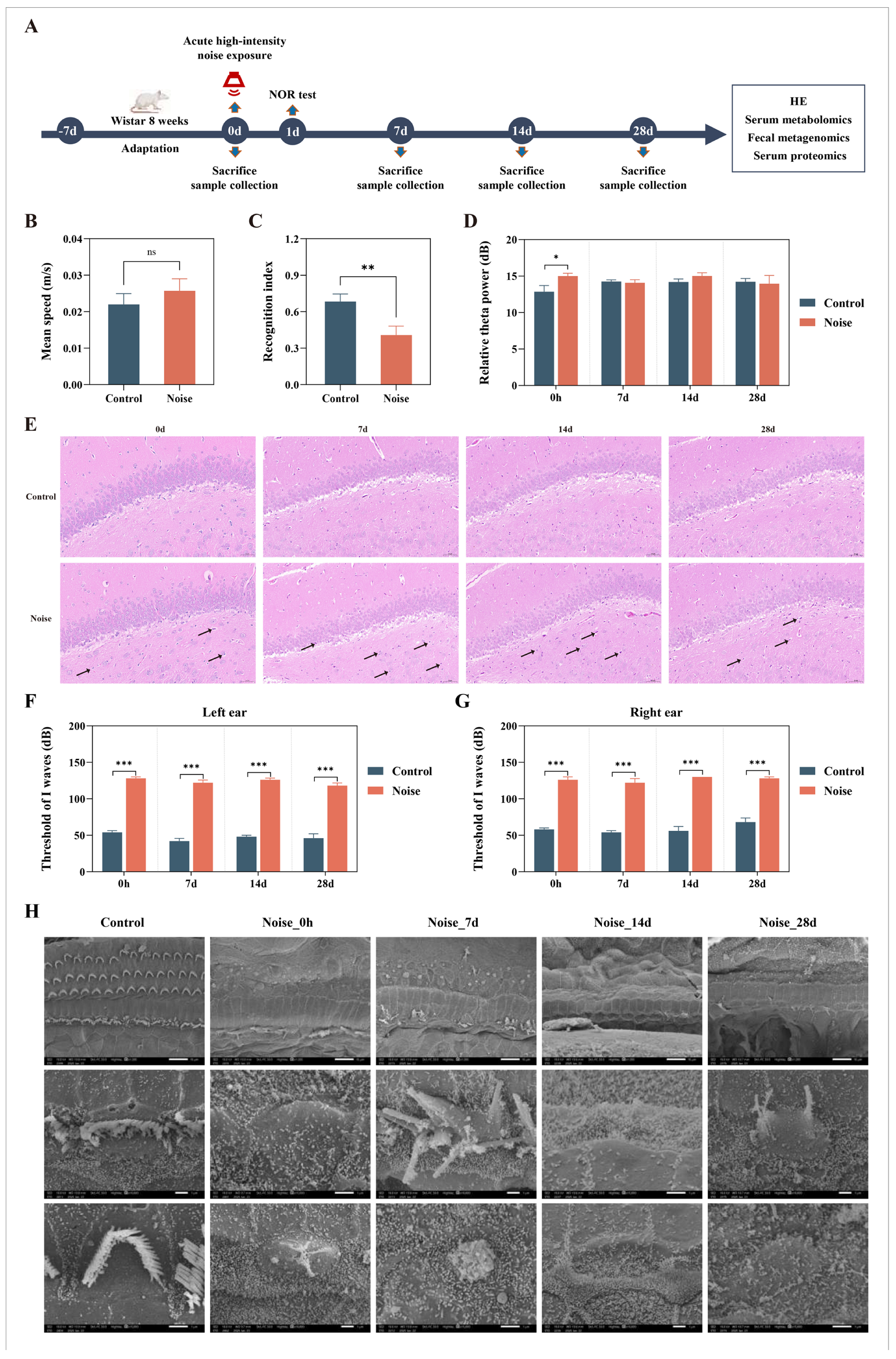
2.1. Animals and Experimental Design
2.2. Noise Exposure
2.3. Behavioral Experiments
2.4. Recording and Analysis of Spontaneous EEG
2.5. Recording and Analysis of Auditory Brainstem Response
2.6. Histological Staining
2.7. Preparation of Inner Ear Samples for Scanning Electron Microscopy and Observation of Surface Ultrastructure
2.8. Serum Untargeted Metabolomics Analysis
2.9. Fecal Metagenomic Analysis
2.10. Quantitative Profiling of Serum Oxylipins
2.11. Serum Proteomics Analysis
2.12. Multi-Omics Analysis
2.13. Statistical Analysis
3. Results
3.1. Acute Noise Exposure Induces Cognitive and Auditory Impairments in Rats
3.2. Time-Resolved Serum Metabolomic Profiling Reveals Dynamic Metabolic Responses to Acute Noise Exposure
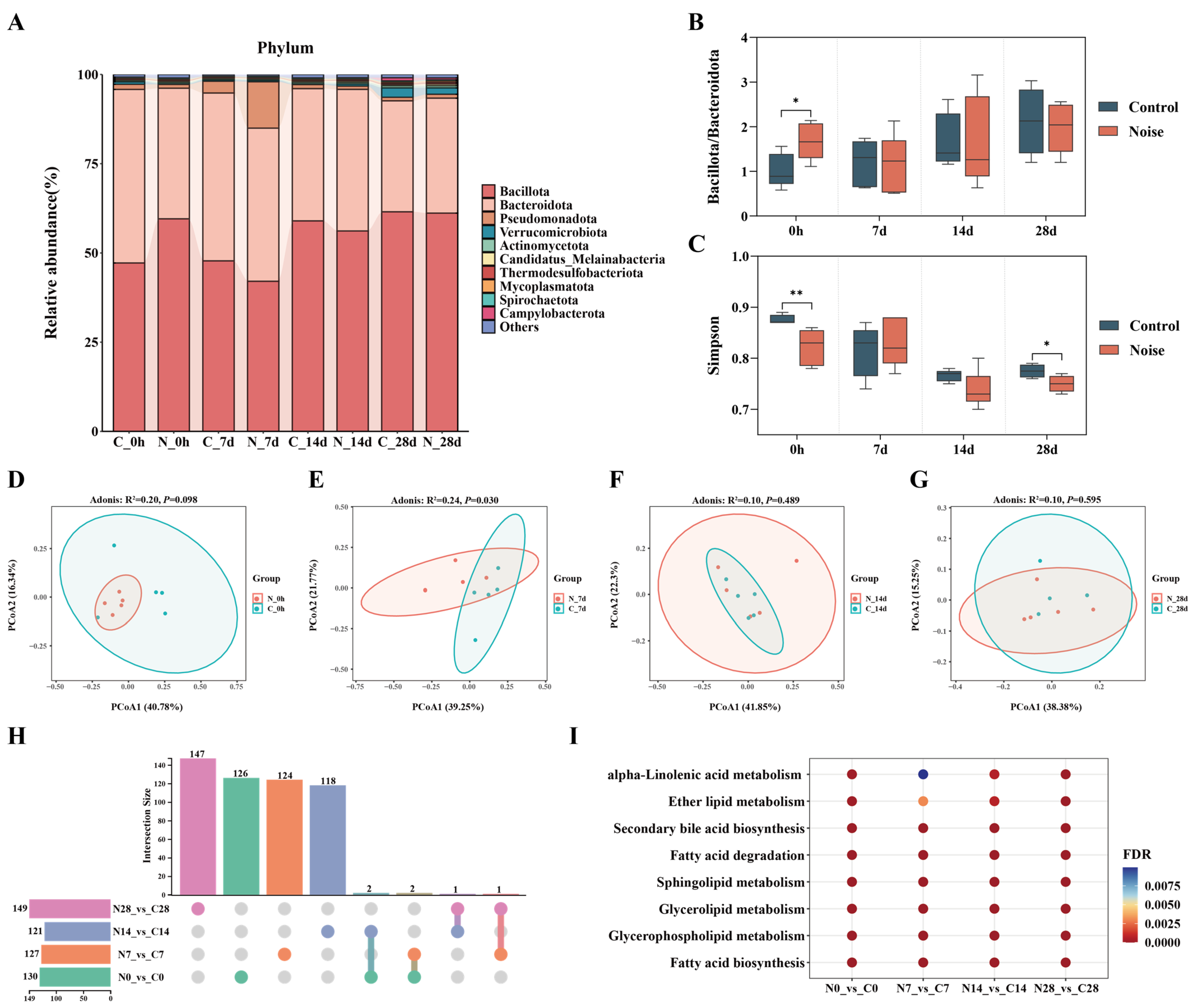
3.3. Acute Noise Exposure Induces Time-Resolved Alterations in Gut Microbiota Composition and Function
3.4. Targeted Oxylipin Profiling Reveals Key Metabolic Alterations at the Day 7 Post-Exposure
3.5. Serum Proteomics Reveals Molecular Signatures at the Day 7 Post-Exposure
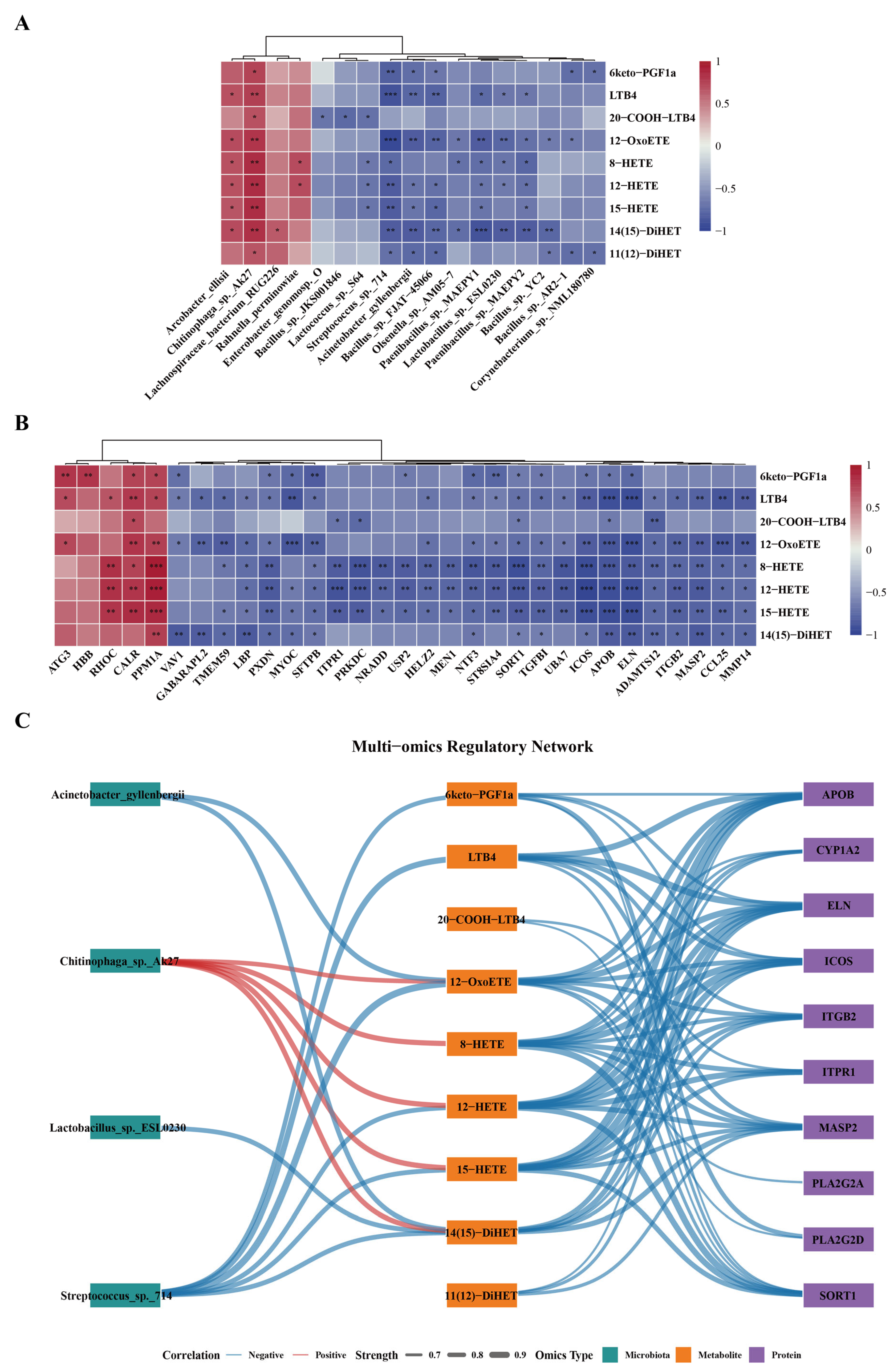
3.6. Integrative Multi-Omics Analysis Reveals Coordinated Microbiota–Metabolite–Protein Perturbations Following Acute Noise Exposure
4. Discussion
5. Conclusions
Supplementary Materials
Author Contributions
Funding
Institutional Review Board Statement
Informed Consent Statement
Data Availability Statement
Acknowledgments
Conflicts of Interest
Abbreviations
| NOR | Novel object recognition |
| AA | Arachidonic acid |
| SPL | Sound pressure level |
| EEG | Electroencephalogram |
| RI | Recognition index |
| ABR | Auditory brainstem response |
| H&E | Hematoxylin and eosin |
| SEM | Scanning electron microscopy |
| DEMs | Differential metabolites |
| PLS-DA | Partial least squares discriminant analysis |
| VIP | Variables of importance in projection |
| FC | Fold change |
| KEGG | Kyoto Encyclopedia of Genes and Genomes |
| FDR | False discovery rate |
| PCoA | Principal coordinate analysis |
| KNN | K-nearest neighbor |
| DEPs | Differentially expressed proteins |
| PPI | Protein–protein interaction |
| GO | Gene Ontology |
References
- Mattie, D.R.; Yamamoto, D.; LeGuin, K.; McKenna, E.; Williams, D.A.; Gubler, A.; Hammer, P.N.; Ohrui, N.; Maruyama, S.; Kobayashi, A. Comparison of Operational Jet Fuel and Noise Exposure for Flight Line Personnel at Japanese and United States Air Bases in Japan. Toxics 2025, 13, 121. [Google Scholar] [CrossRef]
- Toivonen, M.; Pääkkönen, R.; Niemensivu, R.; Aarnisalo, A.; Mäkitie, A.A. Acute Acoustic Trauma after Exposure to Assault Rifle Noise among Conscripts in the Finnish Defence Forces-A Population-Based Survey. Int. J. Environ. Res. Public Health 2023, 20, 3366. [Google Scholar] [CrossRef] [PubMed]
- Yehudai, N.; Fink, N.; Shpriz, M.; Marom, T. Acute Acoustic Trauma among Soldiers during an Intense Combat. J. Am. Acad. Audiol. 2017, 28, 436–443. [Google Scholar] [CrossRef] [PubMed]
- Gong, X.; Yi, M.; Jiang, C.; Xiong, Q.; Xu, B.; Weng, F.; Zeng, L.; Lu, R.; Chen, Z.; Yan, C.; et al. Global burden and trends of occupational noise-induced hearing loss (1990–2021) and projection to 2040. Front Public Health 2025, 13, 1682413. [Google Scholar] [CrossRef] [PubMed]
- Ren, Y.; Wu, K.; He, Y.; Zhang, H.; Ma, J.; Li, C.; Ruan, Y.; Zhang, J.; Wen, Y.; Wu, X.; et al. The role of NLRP3 inflammasome-mediated neuroinflammation in chronic noise-induced impairment of learning and memory ability. Ecotoxicol. Environ. Saf. 2024, 286, 117183. [Google Scholar] [CrossRef]
- Chen, Y.; Huang, J.; Zhou, Z.; Zhang, J.; Jin, C.; Zeng, X.; Jia, J.; Li, L. Noise exposure-induced the cerebral alterations: From emerging evidence to antioxidant-mediated prevention and treatment. Ecotoxicol. Environ. Saf. 2024, 288, 117411. [Google Scholar]
- Hahad, O.; Kuntic, M.; Al-Kindi, S.; Kuntic, I.; Gilan, D.; Petrowski, K.; Daiber, A.; Münzel, T. Noise and mental health: Evidence, mechanisms, and consequences. J. Expo. Sci. Environ. Epidemiol. 2025, 35, 16–23. [Google Scholar] [CrossRef]
- Li, A.; Martino, E.; Mansour, A.; Bentley, R. Environmental Noise Exposure and Mental Health: Evidence From a Population-Based Longitudinal Study. Am. J. Prev. Med. 2022, 63, e39–e48. [Google Scholar] [CrossRef]
- Basner, M.; Babisch, W.; Davis, A.; Brink, M.; Clark, C.; Janssen, S.; Stansfeld, S. Auditory and non-auditory effects of noise on health. Lancet 2014, 383, 1325–1332. [Google Scholar] [CrossRef]
- Slade, K.; Plack, C.J.; Nuttall, H.E. The Effects of Age-Related Hearing Loss on the Brain and Cognitive Function. Trends Neurosci. 2020, 43, 810–821. [Google Scholar] [CrossRef]
- Jiang, D.; Hou, J.; Nan, H.; Yue, A.; Chu, M.; Wang, Y.; Wang, Y.; Wu, L. Relationship between hearing impairment and dementia and cognitive function: A Mendelian randomization study. Alzheimers Res. Ther. 2024, 16, 215. [Google Scholar] [CrossRef] [PubMed]
- Guo, L.; Li, P.H.; Li, H.; Colicino, E.; Colicino, S.; Wen, Y.; Zhang, R.; Feng, X.; Barrow, T.M.; Cayir, A.; et al. Effects of environmental noise exposure on DNA methylation in the brain and metabolic health. Environ. Res. 2017, 153, 73–82. [Google Scholar] [CrossRef] [PubMed]
- Säljö, A.; Bao, F.; Shi, J.; Hamberger, A.; Hansson, H.A.; Haglid, K.G. Expression of c-Fos and c-Myc and deposition of beta-APP in neurons in the adult rat brain as a result of exposure to short-lasting impulse noise. J. Neurotrauma 2002, 19, 379–385. [Google Scholar] [CrossRef] [PubMed]
- Song, Y.; Zhang, H.; Wang, X.; Huang, L.; Kang, Y.; Feng, Z.; Zhao, F.; Zhuang, H.; Zhang, J. Acute high-intensity noise exposure exacerbates anxiety-like behavior via neuroinflammation and blood brain barrier disruption of hippocampus in male rats. Behav. Brain Funct. 2025, 21, 11. [Google Scholar] [CrossRef]
- Song, Y.; Wang, X.; Zhang, H.; Ma, R.; Kang, Y.; Di, X.; Feng, Z.; Ni, C.; Zhao, F.; Zhuang, H.; et al. High-intensity acute noise exposure causes anxiety in female rats by inducing hippocampal neuron apoptosis. Ecotoxicol. Environ. Saf. 2025, 291, 117833. [Google Scholar] [CrossRef]
- Liu, K.; Li, Q.; Sun, C.; Cao, G.; Liang, Z.; Zhu, H.; Liu, S.; Liu, L. Chronic moderate-intensity noise exposure leads to less severe hearing loss but comparable prolonged cognitive impairment compared with acute high-intensity noise exposure. Exp. Neurol. 2025, 394, 115428. [Google Scholar] [CrossRef]
- Wilkinson, J.E.; Franzosa, E.A.; Everett, C.; Li, C.; Hu, F.B.; Wirth, D.F.; Song, M.; Chan, A.T.; Rimm, E.; Garrett, W.S.; et al. A framework for microbiome science in public health. Nat. Med. 2021, 27, 766–774. [Google Scholar] [CrossRef]
- Wang, Y.; Shen, P.; Wu, Z.; Tu, B.; Zhang, C.; Zhou, Y.; Liu, Y.; Wang, G.; Bai, Z.; Tang, X.; et al. Plasma Proteomic Profiling Reveals ITGA2B as A Key Regulator of Heart Health in High-altitude Settlers. Genom. Proteom. Bioinform. 2025, 23, qzaf030. [Google Scholar] [CrossRef]
- Wei, S.; Wei, Y.; Gong, Y.; Chen, Y.; Cui, J.; Li, L.; Yan, H.; Yu, Y.; Lin, X.; Li, G.; et al. Metabolomics as a valid analytical technique in environmental exposure research: Application and progress. Metabolomics 2022, 18, 35. [Google Scholar] [CrossRef]
- Shi, C.; Cheng, L.; Yu, Y.; Chen, S.; Dai, Y.; Yang, J.; Zhang, H.; Chen, J.; Geng, N. Multi-omics integration analysis: Tools and applications in environmental toxicology. Environ. Pollut. 2024, 360, 124675. [Google Scholar] [CrossRef]
- Karl, J.P.; Hatch, A.M.; Arcidiacono, S.M.; Pearce, S.C.; Pantoja-Feliciano, I.G.; Doherty, L.A.; Soares, J.W. Effects of Psychological, Environmental and Physical Stressors on the Gut Microbiota. Front. Microbiol. 2018, 9, 2013. [Google Scholar] [CrossRef] [PubMed]
- Wen, C.; Li, S.; Wang, J.; Zhu, Y.; Zong, X.; Wang, Y.; Jin, M. Heat Stress Alters the Intestinal Microbiota and Metabolomic Profiles in Mice. Front. Microbiol. 2021, 12, 706772. [Google Scholar] [CrossRef] [PubMed]
- Song, Q.; Hu, C.; Zhang, X.; Ji, P.; Li, Y.; Peng, H.; Zheng, Y.; Zhang, H. Integrated multi-omics approaches reveal the neurotoxicity of triclocarban in mouse brain. Environ. Int. 2024, 191, 108987. [Google Scholar] [CrossRef] [PubMed]
- Yang, S.L.; Ma, B.J.; Lu, Y.S.; Chen, J.; Yu, J.; Qiu, J.; Qian, Y.Z.; Xu, Y.Y. Multi-omics reveals the molecular mechanism of the combined toxic effects of PFOA and 4-HBP exposure in MCF-7 cells and the key player: mTORC1. Environ. Int. 2024, 188, 108778. [Google Scholar] [CrossRef]
- Li, X.; Fu, B.; Zhao, C.; Hu, J.; Zhang, X.; Fu, Y.; She, X.; Gu, C.; Cheng, M.; Wang, F.; et al. Early-life noise exposure causes cognitive impairment in a sex-dependent manner by disrupting homeostasis of the microbiota-gut-brain axis. Brain Behav. Immun. 2023, 114, 221–239. [Google Scholar] [CrossRef]
- Wishart, D.S. Emerging applications of metabolomics in drug discovery and precision medicine. Nat. Rev. Drug Discov. 2016, 15, 473–484. [Google Scholar] [CrossRef]
- Shukla, M.; Mani, K.V.; Deepshikha; Shukla, S.; Kapoor, N. Moderate noise associated oxidative stress with concomitant memory impairment, neuro-inflammation and neurodegeneration. Brain Behav. Immun. Health 2020, 5, 100089. [Google Scholar] [CrossRef]
- Thompson, R.; Smith, R.B.; Bou Karim, Y.; Shen, C.; Drummond, K.; Teng, C.; Toledano, M.B. Noise pollution and human cognition: An updated systematic review and meta-analysis of recent evidence. Environ. Int. 2022, 158, 106905. [Google Scholar] [CrossRef]
- Wang, X.J. Neurophysiological and computational principles of cortical rhythms in cognition. Physiol. Rev. 2010, 90, 1195–1268. [Google Scholar] [CrossRef]
- Korotkova, T.; Ponomarenko, A.; Monaghan, C.K.; Poulter, S.L.; Cacucci, F.; Wills, T.; Hasselmo, M.E.; Lever, C. Reconciling the different faces of hippocampal theta: The role of theta oscillations in cognitive, emotional and innate behaviors. Neurosci. Biobehav. Rev. 2018, 85, 65–80. [Google Scholar] [CrossRef]
- Seger, S.E.; Kriegel, J.L.S.; Lega, B.C.; Ekstrom, A.D. Memory-related processing is the primary driver of human hippocampal theta oscillations. Neuron 2023, 111, 3119–3130.e4. [Google Scholar] [CrossRef] [PubMed]
- Chen, S.; Cheng, N.; Chen, X.; Wang, C. Integration and competition between space and time in the hippocampus. Neuron 2024, 112, 3651–3664.e8. [Google Scholar] [CrossRef] [PubMed]
- Lazarov, O.; Hollands, C. Hippocampal neurogenesis: Learning to remember. Prog. Neurobiol. 2016, 138–140, 1–18. [Google Scholar] [CrossRef] [PubMed]
- Gengatharan, J.M.; Handzlik, M.K.; Chih, Z.Y.; Ruchhoeft, M.L.; Secrest, P.; Ashley, E.L.; Green, C.R.; Wallace, M.; Gordts, P.; Metallo, C.M. Altered sphingolipid biosynthetic flux and lipoprotein trafficking contribute to trans-fat-induced atherosclerosis. Cell Metab. 2025, 37, 274–290.e9. [Google Scholar] [CrossRef]
- Shao, N.; Qiu, H.; Liu, J.; Xiao, D.; Zhao, J.; Chen, C.; Wan, J.; Guo, M.; Liang, G.; Zhao, X.; et al. Targeting lipid metabolism of macrophages: A new strategy for tumor therapy. J. Adv. Res. 2025, 68, 99–114. [Google Scholar] [CrossRef]
- Xu, J.; Jin, G.; Li, Y.; Chen, K.; Fu, J.; Chen, Z.; Li, L.; Meng, C.; Zhuang, W.; Wen, J.; et al. Gamma Power and Its Association With Lipid Profile and Cognitive Impairment in Schizophrenia: A Resting-State EEG Study. Schizophr. Bull. 2025, sbaf166. [Google Scholar] [CrossRef]
- Zheng, Y.; Cai, X.; Wang, D.; Chen, X.; Wang, T.; Xie, Y.; Li, H.; Wang, T.; He, Y.; Li, J.; et al. Exploring the relationship between lipid metabolism and cognition in individuals living with stable-phase Schizophrenia: A small cross-sectional study using Olink proteomics analysis. BMC Psychiatry 2024, 24, 593. [Google Scholar] [CrossRef]
- Fan, Y.; Pedersen, O. Gut microbiota in human metabolic health and disease. Nat. Rev. Microbiol. 2021, 19, 55–71. [Google Scholar] [CrossRef]
- Rothschild, D.; Weissbrod, O.; Barkan, E.; Kurilshikov, A.; Korem, T.; Zeevi, D.; Costea, P.I.; Godneva, A.; Kalka, I.N.; Bar, N.; et al. Environment dominates over host genetics in shaping human gut microbiota. Nature 2018, 555, 210–215. [Google Scholar] [CrossRef]
- Daiber, A.; Kröller-Schön, S.; Oelze, M.; Hahad, O.; Li, H.; Schulz, R.; Steven, S.; Münzel, T. Oxidative stress and inflammation contribute to traffic noise-induced vascular and cerebral dysfunction via uncoupling of nitric oxide synthases. Redox Biol. 2020, 34, 101506. [Google Scholar] [CrossRef]
- Lefèvre, M.; Carlier, M.C.; Champelovier, P.; Lambert, J.; Laumon, B.; Evrard, A.S. Effects of aircraft noise exposure on saliva cortisol near airports in France. Occup. Environ. Med. 2017, 74, 612–618. [Google Scholar] [CrossRef] [PubMed]
- Wu, S.; Du, W.; Wu, Z.; Wen, F.; Zhong, X.; Huang, X.; Gu, H.; Wang, J. Effect of chronic noise exposure on glucose and lipid metabolism in mice via modulating gut microbiota and regulating CREB/CRTC2 and SREBP1/SCD pathway. Ecotoxicol. Environ. Saf. 2024, 270, 115887. [Google Scholar] [CrossRef] [PubMed]
- Stojanov, S.; Berlec, A.; Štrukelj, B. The Influence of Probiotics on the Firmicutes/Bacteroidetes Ratio in the Treatment of Obesity and Inflammatory Bowel disease. Microorganisms 2020, 8, 1715. [Google Scholar] [CrossRef]
- Magne, F.; Gotteland, M.; Gauthier, L.; Zazueta, A.; Pesoa, S.; Navarrete, P.; Balamurugan, R. The Firmicutes/Bacteroidetes Ratio: A Relevant Marker of Gut Dysbiosis in Obese Patients? Nutrients 2020, 12, 1474. [Google Scholar] [CrossRef] [PubMed]
- Gao, Y.; Li, X.; Zhao, H.L.; Ling-Hu, T.; Zhou, Y.Z.; Tian, J.S.; Qin, X.M. Comprehensive Analysis Strategy of Nervous-Endocrine-Immune-Related Metabolites to Evaluate Arachidonic Acid as a Novel Diagnostic Biomarker in Depression. J. Proteome Res. 2021, 20, 2477–2486. [Google Scholar] [CrossRef]
- Stacey, D.; Benyamin, B.; Lee, S.H.; Hyppönen, E. A Metabolome-Wide Mendelian Randomization Study Identifies Dysregulated Arachidonic Acid Synthesis as a Potential Causal Risk Factor for Bipolar Disorder. Biol. Psychiatry 2024, 96, 455–462. [Google Scholar] [CrossRef]
- Wang, B.; Wu, L.; Chen, J.; Dong, L.; Chen, C.; Wen, Z.; Hu, J.; Fleming, I.; Wang, D.W. Metabolism pathways of arachidonic acids: Mechanisms and potential therapeutic targets. Signal Transduct. Target. Ther. 2021, 6, 94. [Google Scholar] [CrossRef]
- Zhang, Y.; Liu, Y.; Sun, J.; Zhang, W.; Guo, Z.; Ma, Q. Arachidonic acid metabolism in health and disease. MedComm (2020) 2023, 4, e363. [Google Scholar] [CrossRef]
- Farooqui, A.A.; Horrocks, L.A.; Farooqui, T. Modulation of inflammation in brain: A matter of fat. J. Neurochem. 2007, 101, 577–599. [Google Scholar] [CrossRef]
- Tan, T.H.; Li, S.W.; Chang, C.W.; Chen, Y.C.; Liu, Y.H.; Ma, J.T.; Chang, C.P.; Liao, P.C. Rat Hair Metabolomics Analysis Reveals Perturbations of Unsaturated Fatty Acid Biosynthesis, Phenylalanine, and Arachidonic Acid Metabolism Pathways Are Associated with Amyloid-β-Induced Cognitive Deficits. Mol. Neurobiol. 2023, 60, 4373–4395. [Google Scholar] [CrossRef]
- Yin, F. Lipid metabolism and Alzheimer's disease: Clinical evidence, mechanistic link and therapeutic promise. FEBS J. 2023, 290, 1420–1453. [Google Scholar] [CrossRef] [PubMed]
- Sayols-Baixeras, S.; Dekkers, K.F.; Baldanzi, G.; Jönsson, D.; Hammar, U.; Lin, Y.T.; Ahmad, S.; Nguyen, D.; Varotsis, G.; Pita, S.; et al. Streptococcus Species Abundance in the Gut Is Linked to Subclinical Coronary Atherosclerosis in 8973 Participants From the SCAPIS Cohort. Circulation 2023, 148, 459–472. [Google Scholar] [CrossRef] [PubMed]
- Bao, L.; Cui, X.; Zeng, T.; Liu, G.; Lai, W.; Zhao, H.; Gao, F.; Wu, J.; Leong, K.W.; Chen, C. Incorporation of polylactic acid microplastics into the carbon cycle as a carbon source to remodel the endogenous metabolism of the gut. Proc. Natl. Acad. Sci. USA 2025, 122, e2417104122. [Google Scholar] [CrossRef] [PubMed]
- El-Sherbeni, A.A.; El-Kadi, A.O. Characterization of arachidonic acid metabolism by rat cytochrome P450 enzymes: The involvement of CYP1As. Drug Metab. Dispos. 2014, 42, 1498–1507. [Google Scholar] [CrossRef]
- Liu, J.; Lu, J.; Yao, B.; Zhang, Y.; Huang, S.; Chen, X.; Shen, Y.; Wang, X. Construction of humanized CYP1A2 rats using CRISPR/Cas9 to promote drug metabolism and pharmacokinetic research. Drug Metab. Dispos. 2023, 52, 56–62. [Google Scholar] [CrossRef]
- Zhang, S.Y.; Shao, D.; Liu, H.; Feng, J.; Feng, B.; Song, X.; Zhao, Q.; Chu, M.; Jiang, C.; Huang, W.; et al. Metabolomics analysis reveals that benzo[a]pyrene, a component of PM(2.5), promotes pulmonary injury by modifying lipid metabolism in a phospholipase A2-dependent manner in vivo and in vitro. Redox Biol. 2017, 13, 459–469. [Google Scholar] [CrossRef]
- Sato, H.; Taketomi, Y.; Miki, Y.; Murase, R.; Yamamoto, K.; Murakami, M. Secreted Phospholipase PLA2G2D Contributes to Metabolic Health by Mobilizing ω3 Polyunsaturated Fatty Acids in WAT. Cell Rep. 2020, 31, 107579. [Google Scholar] [CrossRef]
- Johannesen, C.D.L.; Langsted, A.; Nordestgaard, B.G.; Mortensen, M.B. Excess Apolipoprotein B and Cardiovascular Risk in Women and Men. J. Am. Coll. Cardiol. 2024, 83, 2262–2273. [Google Scholar] [CrossRef]
- Pokharel, Y.; Mouhanna, F.; Nambi, V.; Virani, S.S.; Hoogeveen, R.; Alonso, A.; Heiss, G.; Coresh, J.; Mosley, T.; Gottesman, R.F.; et al. ApoB, small-dense LDL-C, Lp(a), LpPLA2 activity, and cognitive change. Neurology 2019, 92, e2580–e2593. [Google Scholar] [CrossRef]
- Picard, C.; Nilsson, N.; Labonté, A.; Auld, D.; Rosa-Neto, P.; Ashton, N.J.; Zetterberg, H.; Blennow, K.; Breitner, J.C.B.; Villeneuve, S.; et al. Apolipoprotein B is a novel marker for early tau pathology in Alzheimer's disease. Alzheimers Dement. 2022, 18, 875–887. [Google Scholar] [CrossRef]
- Lee, M.; Lim, J.S.; Kim, Y.; Park, S.H.; Lee, S.H.; Kim, C.; Lee, B.C.; Yu, K.H.; Lee, J.J.; Oh, M.S. High ApoB/ApoA-I Ratio Predicts Post-Stroke Cognitive Impairment in Acute Ischemic Stroke Patients with Large Artery Atherosclerosis. Nutrients 2023, 15, 4670. [Google Scholar] [CrossRef]
- Martin, L.; Boutwell, B.B.; Messerlian, C.; Adams, C.D. Mendelian randomization reveals apolipoprotein B shortens healthspan and possibly increases risk for Alzheimer's disease. Commun. Biol. 2024, 7, 230. [Google Scholar] [CrossRef]






Disclaimer/Publisher’s Note: The statements, opinions and data contained in all publications are solely those of the individual author(s) and contributor(s) and not of MDPI and/or the editor(s). MDPI and/or the editor(s) disclaim responsibility for any injury to people or property resulting from any ideas, methods, instructions or products referred to in the content. |
© 2026 by the authors. Licensee MDPI, Basel, Switzerland. This article is an open access article distributed under the terms and conditions of the Creative Commons Attribution (CC BY) license.
Share and Cite
Liu, Y.; Diao, M.; Hao, Y.; Liu, Z.; Ma, H.; Zou, Y.; Ma, L.; Wang, L.; Zhi, W.; Yu, Q. Acute High-Intensity Noise Exposure Induces Cognitive Impairment and Arachidonic Acid Metabolism-Related Molecular Alterations in Rats: A Multi-Omics Study. Metabolites 2026, 16, 143. https://doi.org/10.3390/metabo16020143
Liu Y, Diao M, Hao Y, Liu Z, Ma H, Zou Y, Ma L, Wang L, Zhi W, Yu Q. Acute High-Intensity Noise Exposure Induces Cognitive Impairment and Arachidonic Acid Metabolism-Related Molecular Alterations in Rats: A Multi-Omics Study. Metabolites. 2026; 16(2):143. https://doi.org/10.3390/metabo16020143
Chicago/Turabian StyleLiu, Yane, Mengping Diao, Yihan Hao, Zhongqi Liu, Hao Ma, Yong Zou, Lizhen Ma, Lifeng Wang, Weijia Zhi, and Qiong Yu. 2026. "Acute High-Intensity Noise Exposure Induces Cognitive Impairment and Arachidonic Acid Metabolism-Related Molecular Alterations in Rats: A Multi-Omics Study" Metabolites 16, no. 2: 143. https://doi.org/10.3390/metabo16020143
APA StyleLiu, Y., Diao, M., Hao, Y., Liu, Z., Ma, H., Zou, Y., Ma, L., Wang, L., Zhi, W., & Yu, Q. (2026). Acute High-Intensity Noise Exposure Induces Cognitive Impairment and Arachidonic Acid Metabolism-Related Molecular Alterations in Rats: A Multi-Omics Study. Metabolites, 16(2), 143. https://doi.org/10.3390/metabo16020143
