Rumen Fluid Metabolomics and Microbiome Profiling of Dairy Cows Fed Combinations of Prebiotics, Essential Oil Blend, and Onion Peel Using the RUSITEC System
Abstract
1. Introduction
2. Materials and Methods
2.1. Study Approval
2.2. Experimental Design
- (1)
- CON: TMR only,
- (2)
- GEO: TMR supplemented with GOS + EOB + OPE,
- (3)
- MEO: TMR supplemented with MOS + EOB + OPE,
- (4)
- OLEO: TMR supplemented with a combination of GOS and MOS (1:1, OLG) + EOB + OPE.
2.3. Rumen Fluid Sampling and Liquid Chromatography-Mass Spectrometry (LC-MS) Metabolite Quantification
2.4. Untargeted Metabolome Analysis
2.5. DNA Extraction of Ruminal Microorganisms
2.6. Sequencing of the 16S rRNA Gene and Diversity Analysis
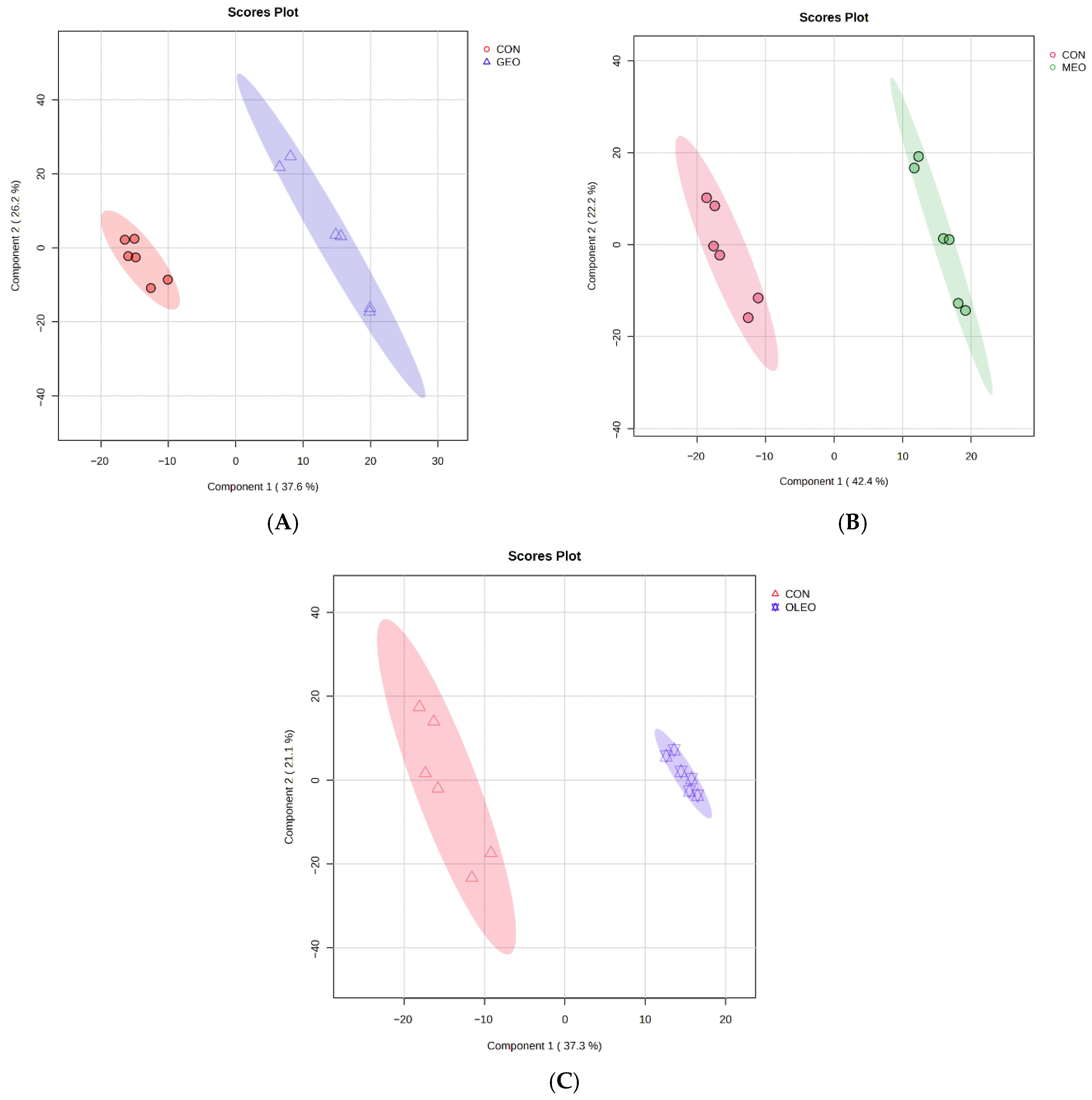
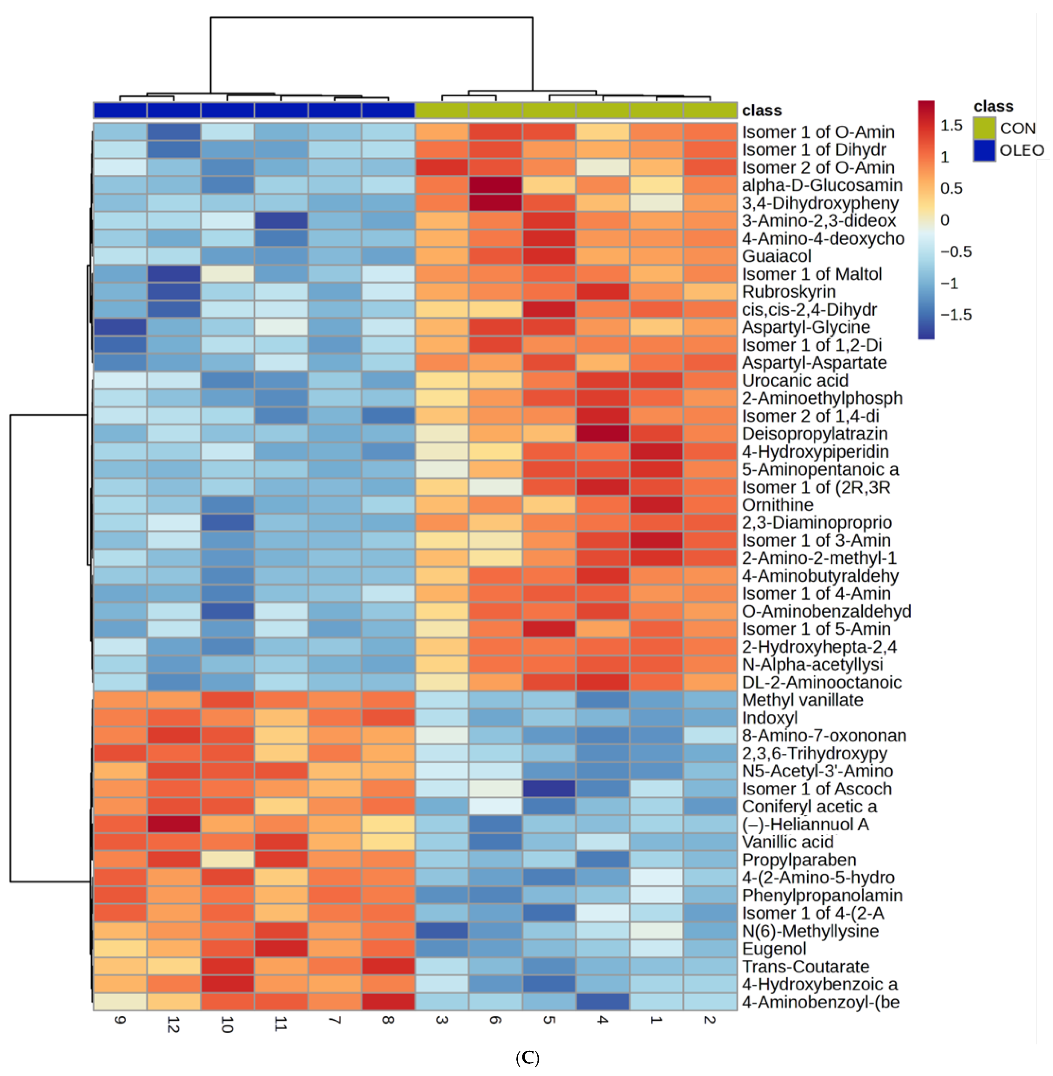
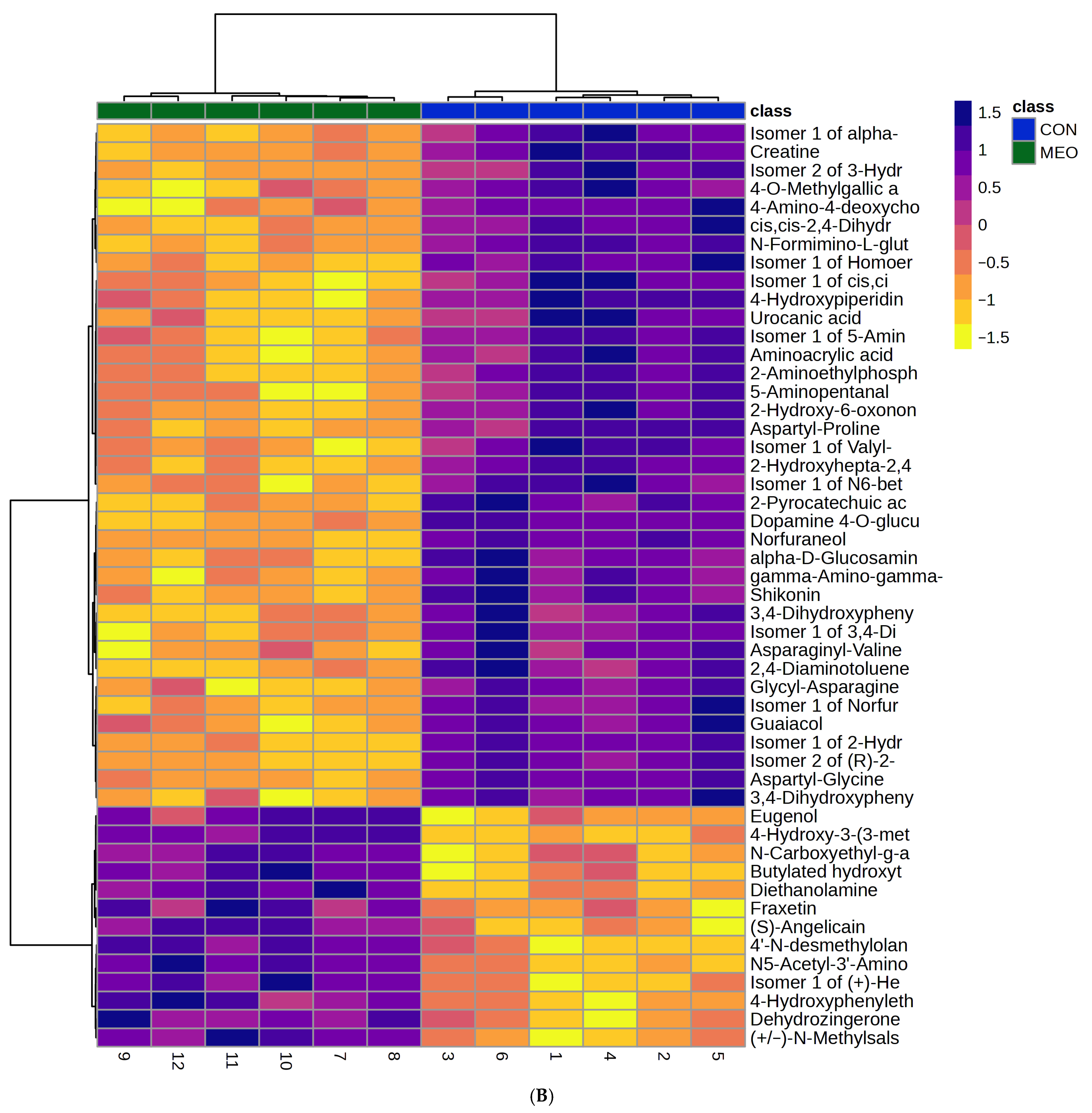
3. Results
4. Discussion
5. Conclusions
Supplementary Materials
Author Contributions
Funding
Institutional Review Board Statement
Informed Consent Statement
Data Availability Statement
Acknowledgments
Conflicts of Interest
References
- Kholif, A.E.; Olafadehan, O.L.; Kholif, A.M.M.; Ghavipanje, N.; Vargas-Bello-Pérez, E.; Anele, U.Y. The Role of Encapsulated Essential Oils in Reducing Methane Production from Ruminant Animals—A Review. Ann. Anim. Sci. 2025; in press. [Google Scholar] [CrossRef]
- Kholif, A.E.; Olafadehan, O.A. Essential Oils and Phytogenic Feed Additives in Ruminant Diet: Chemistry, Ruminal Microbiota and Fermentation, Feed Utilization and Productive Performance. Phytochem. Rev. 2021, 20, 1087–1108. [Google Scholar] [CrossRef]
- Benchaar, C.; Petit, H.V.; Berthiaume, R.; Ouellet, D.R.; Chiquette, J.; Chouinardt, P.Y. Effects of Essential Oils on Digestion, Ruminal Fermentation, Rumen Microbial Populations, Milk Production, and Milk Composition in Dairy Cows Fed Alfalfa Silage or Corn Silage. J. Dairy Sci. 2007, 90, 886–897. [Google Scholar] [CrossRef]
- Ike, K.A.; Adelusi, O.O.; Alabi, J.O.; Olagunju, L.K.; Wuaku, M.; Anotaenwere, C.C.; Okedoyin, D.O.; Orimaye, O.E.; Gray, D.; Dele, P.A.; et al. Oligosaccharides, Onion Peel, and Essential Oils as Feed Additives in the Diet of Dairycattle: In Vitro Fermentation, Greenhouse Gases, Ruminal Nutrient Degradability, Andvolatile Fatty Acid Production. Turk. J. Vet. Anim. Sci. 2024, 48, 243–253. [Google Scholar] [CrossRef]
- Olagunju, L.K.; Adelusi, O.O.; Dele, P.A.; Shaw, Y.; Brice, R.M.; Orimaye, O.E.; Villarreal-González, J.A.; Kang, H.W.; Kholif, A.E.; Anele, U.Y. Synergistic Effects of Mannan Oligosaccharides and Onion Peels on In Vitro Batch Culture Fermentation of High Concentrate and Forage Diets. Animals 2024, 14, 3180. [Google Scholar] [CrossRef]
- Zheng, C.; Zhou, J.; Zeng, Y.; Liu, T. Effects of Mannan Oligosaccharides on Growth Performance, Nutrient Digestibility, Ruminal Fermentation and Hematological Parameters in Sheep. PeerJ 2021, 9, e11631. [Google Scholar] [CrossRef]
- Franklin, S.T.; Newman, M.C.; Newman, K.E.; Meek, K.I. Immune Parameters of Dry Cows Fed Mannan Oligosaccharide and Subsequent Transfer of Immunity to Calves. J. Dairy Sci. 2005, 88, 766–775. [Google Scholar] [CrossRef]
- Santoso, B.; Kume, S.; Nonaka, K.; Kimura, K.; Mizukoshi, H.; Gamo, Y.; Takahashi, J. Methane Emission, Nutrient Digestibility, Energy Metabolism and Blood Metabolites in Dairy Cows Fed Silages with and without Galacto-Oligosaccharides Supplementation. Asian-Australas. J. Anim. Sci. 2003, 16, 534–540. [Google Scholar] [CrossRef]
- Mei, Z.; Yuan, J.; Li, D. Biological Activity of Galacto-Oligosaccharides: A Review. Front. Microbiol. 2022, 13, 993052. [Google Scholar] [CrossRef]
- Davani-Davari, D.; Negahdaripour, M.; Karimzadeh, I.; Seifan, M.; Mohkam, M.; Masoumi, S.; Berenjian, A.; Ghasemi, Y. Prebiotics: Definition, Types, Sources, Mechanisms, and Clinical Applications. Foods 2019, 8, 92. [Google Scholar] [CrossRef]
- Olagunju, L.K.; Adelusi, O.O.; Dele, P.A.; Shaw, Y.; Brice, R.M.; Orimaye, O.E.; Villarreal-González, J.A.; Kang, H.W.; Kholif, A.E.; Anele, U.Y. Effects of Onion Peel Inclusion on In Vitro Fermentation, Methane and Carbon Dioxide Emissions, and Nutrient Degradability in Dairy Cow Diets. Animals 2025, 15, 969. [Google Scholar] [CrossRef] [PubMed]
- Alabi, J.O.; Wuaku, M.; Anotaenwere, C.C.; Okedoyin, D.O.; Adelusi, O.O.; Ike, K.A.; Gray, D.; Kholif, A.E.; Subedi, K.; Anele, U.Y. A Mixture of Prebiotics, Essential Oil Blends, and Onion Peel Did Not Affect Greenhouse Gas Emissions or Nutrient Degradability, but Altered Volatile Fatty Acids Production in Dairy Cows Using Rumen Simulation Technique (RUSITEC). Fermentation 2024, 10, 324. [Google Scholar] [CrossRef]
- Patra, A.K.; Yu, Z. Essential Oils Affect Populations of Some Rumen Bacteria in Vitro as Revealed by Microarray (RumenBactArray) Analysis. Front. Microbiol. 2015, 6, 297. [Google Scholar] [CrossRef] [PubMed]
- Alabi, J.O.; Dele, P.A.; Okedoyin, D.O.; Wuaku, M.; Anotaenwere, C.C.; Adelusi, O.O.; Gray, D.; Ike, K.A.; Oderinwale, O.A.; Subedi, K.; et al. Synergistic Effects of Essential Oil Blends and Fumaric Acid on Ruminal Fermentation, Volatile Fatty Acid Production and Greenhouse Gas Emissions Using the Rumen Simulation Technique (RUSITEC). Fermentation 2024, 10, 114. [Google Scholar] [CrossRef]
- Belkaid, Y.; Hand, T.W. Role of the Microbiota in Immunity and Inflammation. Cell 2014, 157, 121–141. [Google Scholar] [CrossRef]
- Wang, J.; Zhu, N.; Su, X.; Gao, Y.; Yang, R. Gut-Microbiota-Derived Metabolites Maintain Gut and Systemic Immune Homeostasis. Cells 2023, 12, 793. [Google Scholar] [CrossRef]
- Wang, X.; Zhang, A.; Miao, J.; Sun, H.; Yan, G.; Wu, F.; Wang, X. Gut Microbiota as Important Modulator of Metabolism in Health and Disease. RSC Adv. 2018, 8, 42380–42389. [Google Scholar] [CrossRef]
- Neubauer, V.; Petri, R.M.; Humer, E.; Kröger, I.; Reisinger, N.; Baumgartner, W.; Wagner, M.; Zebeli, Q. Starch-Rich Diet Induced Rumen Acidosis and Hindgut Dysbiosis in Dairy Cows of Different Lactations. Animals 2020, 10, 1727. [Google Scholar] [CrossRef]
- Fu, Y.; He, Y.; Xiang, K.; Zhao, C.; He, Z.; Qiu, M.; Hu, X.; Zhang, N. The Role of Rumen Microbiota and Its Metabolites in Subacute Ruminal Acidosis (SARA)-Induced Inflammatory Diseases of Ruminants. Microorganisms 2022, 10, 1495. [Google Scholar] [CrossRef]
- Wang, S.; Kong, F.; Zhang, X.; Dai, D.; Li, C.; Cao, Z.; Wang, Y.; Wang, W.; Li, S. Disruption of Hindgut Microbiome Homeostasis Promotes Postpartum Energy Metabolism Disorders in Dairy Ruminants by Inhibiting Acetate-Mediated Hepatic AMPK-PPARA Axis. Microbiome 2025, 13, 167. [Google Scholar] [CrossRef]
- Luo, Z.; Du, Z.; Huang, Y.; Zhou, T.; Wu, D.; Yao, X.; Shen, L.; Yu, S.; Yong, K.; Wang, B.; et al. Alterations in the Gut Microbiota and Its Metabolites Contribute to Metabolic Maladaptation in Dairy Cows during the Development of Hyperketonemia. mSystems 2024, 9, e00023-24. [Google Scholar] [CrossRef] [PubMed]
- Gao, Y.; Hou, L.; Gao, J.; Li, D.; Tian, Z.; Fan, B.; Wang, F.; Li, S. Metabolomics Approaches for the Comprehensive Evaluation of Fermented Foods: A Review. Foods 2021, 10, 2294. [Google Scholar] [CrossRef] [PubMed]
- Yang, Y.; Dong, G.; Wang, Z.; Wang, J.; Zhang, Z.; Liu, J. Rumen and Plasma Metabolomics Profiling by UHPLC-QTOF/MS Revealed Metabolic Alterations Associated with a High-Corn Diet in Beef Steers. PLoS ONE 2018, 13, e0208031. [Google Scholar] [CrossRef] [PubMed]
- Dougal, K.; Harris, P.A.; Edwards, A.; Pachebat, J.A.; Blackmore, T.M.; Worgan, H.J.; Newbold, C.J. A Comparison of the Microbiome and the Metabolome of Different Regions of the Equine Hindgut. FEMS Microbiol. Ecol. 2012, 82, 642–652. [Google Scholar] [CrossRef]
- Monteiro, M.S.; Carvalho, M.; Bastos, M.L.; Guedes de Pinho, P. Metabolomics Analysis for Biomarker Discovery: Advances and Challenges. Curr. Med. Chem. 2013, 20, 257–271. [Google Scholar] [CrossRef]
- Foroutan, A.; Goldansaz, S.A.; Lipfert, M.; Wishart, D.S. Protocols for NMR Analysis in Livestock Metabolomics. In Metabolomics; Bhattacharya, S.K., Ed.; Humana Press: New York, NY, USA, 2019; pp. 311–324. [Google Scholar]
- Song, W.; Wei, Q.; Shi, Z.; Pan, Y.; Li, Z.; Wang, F. Integrating Transcriptome and Metabolomics Revealed the Key Metabolic Pathway Response of Amaranthus retroflexus L. to the Resistance to Fomesafen. PLoS ONE 2025, 20, e0312198. [Google Scholar] [CrossRef]
- Liu, T.; Luo, Z.; Zhang, T.; Chen, H.; Yi, X.; Hu, J.; Shi, B.; An, Y.; Cui, C.; Wang, X. Effects of Oregano Essential Oil and/or Yeast Cultures on the Rumen Microbiota of Crossbred Simmental Calves. Animals 2024, 14, 3710. [Google Scholar] [CrossRef]
- Chang, M.; Wang, F.; Ma, F.; Jin, Y.; Sun, P. Supplementation with Galacto-Oligosaccharides in Early Life Persistently Facilitates the Microbial Colonization of the Rumen and Promotes Growth of Preweaning Holstein Dairy Calves. Anim. Nutr. 2022, 10, 223–233. [Google Scholar] [CrossRef]
- Idowu, M.; Taiwo, G.; Sidney, T.; Morenikeji, O.B.; Pech Cervantes, A.; Estrada-Reyes, Z.M.; Wilson, M.; Ogunade, I.M. The Differential Plasma and Ruminal Metabolic Pathways and Ruminal Bacterial Taxa Associated with Divergent Residual Body Weight Gain Phenotype in Crossbred Beef Steers. Transl. Anim. Sci. 2023, 7, txad054. [Google Scholar] [CrossRef]
- Saleem, F.; Ametaj, B.N.; Bouatra, S.; Mandal, R.; Zebeli, Q.; Dunn, S.M.; Wishart, D.S. A Metabolomics Approach to Uncover the Effects of Grain Diets on Rumen Health in Dairy Cows. J. Dairy Sci. 2012, 95, 6606–6623. [Google Scholar] [CrossRef]
- Wang, Y.; Nan, X.; Zhao, Y.; Jiang, L.; Wang, H.; Hua, D.; Zhang, F.; Wang, Y.; Liu, J.; Yao, J.; et al. Dietary Supplementation with Inulin Improves Lactation Performance and Serum Lipids by Regulating the Rumen Microbiome and Metabolome in Dairy Cows. Anim. Nutr. 2021, 7, 1189–1204. [Google Scholar] [CrossRef] [PubMed]
- Bolyen, E.; Rideout, J.R.; Dillon, M.R.; Bokulich, N.A.; Abnet, C.C.; Al-Ghalith, G.A.; Alexander, H.; Alm, E.J.; Arumugam, M.; Asnicar, F.; et al. Reproducible, Interactive, Scalable and Extensible Microbiome Data Science Using QIIME 2. Nat. Biotechnol. 2019, 37, 852–857. [Google Scholar] [CrossRef] [PubMed]
- Lu, Y.; Zhou, G.; Ewald, J.; Pang, Z.; Shiri, T.; Xia, J. MicrobiomeAnalyst 2.0: Comprehensive Statistical, Functional and Integrative Analysis of Microbiome Data. Nucleic Acids Res. 2023, 51, W310–W318. [Google Scholar] [CrossRef]
- Ding, Z.; Xu, Y.; Wang, Y.; Liu, M.; Zhu, P.; Cui, K.; Yang, C.; Xu, C.; Feng, T.; Liu, Q. Host-Driven Remodeling of Rumen Microbiota Supports Lactation Metabolism in Buffalo. Front. Microbiol. 2025, 16, 1617388. [Google Scholar] [CrossRef]
- Huang, W.; Sha, Y.; Chen, Q.; Chen, X.; Gao, M.; Liu, X.; He, Y.; Gao, X.; Hu, J.; Wang, J.; et al. The Interaction between Rumen Microbiota and Neurotransmitters Plays an Important Role in the Adaptation of Phenological Changes in Tibetan Sheep. BMC Vet. Res. 2025, 21, 373. [Google Scholar] [CrossRef]
- De Giovanni, M.; Tam, H.; Valet, C.; Xu, Y.; Looney, M.R.; Cyster, J.G. GPR35 Promotes Neutrophil Recruitment in Response to Serotonin Metabolite 5-HIAA. Cell 2022, 185, 815–830.e19. [Google Scholar] [CrossRef]
- Hu, G.; Zhu, Y.; Ding, S.; Zheng, L. Role of Gut Microbiota in the 5-Hydroxytryptamine Signal Transduction Mechanism. Metab. Transl. Med. 2023, 1, 344. [Google Scholar] [CrossRef]
- Fila, M.; Chojnacki, J.; Derwich, M.; Chojnacki, C.; Pawlowska, E.; Blasiak, J. Urine 5-Hydroxyindoleacetic Acid Negatively Correlates with Migraine Occurrence and Characteristics in the Interictal Phase of Episodic Migraine. Int. J. Mol. Sci. 2024, 25, 5471. [Google Scholar] [CrossRef]
- Badawy, A.A.-B. Kynurenine Pathway of Tryptophan Metabolism: Regulatory and Functional Aspects. Int. J. Tryptophan Res. 2017, 10, 1–20. [Google Scholar] [CrossRef]
- Roager, H.M.; Licht, T.R. Microbial Tryptophan Catabolites in Health and Disease. Nat. Commun. 2018, 9, 3294. [Google Scholar] [CrossRef]
- Benchaar, C.; McAllister, T.A.; Chouinard, P.Y. Digestion, Ruminal Fermentation, Ciliate Protozoal Populations, and Milk Production from Dairy Cows Fed Cinnamaldehyde, Quebracho Condensed Tannin, or Yucca Schidigera Saponin Extracts. J. Dairy Sci. 2008, 91, 4765–4777. [Google Scholar] [CrossRef] [PubMed]
- Tungmunnithum, D.; Thongboonyou, A.; Pholboon, A.; Yangsabai, A. Flavonoids and Other Phenolic Compounds from Medicinal Plants for Pharmaceutical and Medical Aspects: An Overview. Medicines 2018, 5, 93. [Google Scholar] [CrossRef] [PubMed]
- Ashikawa, K.; Majumdar, S.; Banerjee, S.; Bharti, A.C.; Shishodia, S.; Aggarwal, B.B. Piceatannol Inhibits TNF-Induced NF-ΚB Activation and NF-ΚB-Mediated Gene Expression Through Suppression of IκBα Kinase and P65 Phosphorylation. J. Immunol. 2002, 169, 6490–6497. [Google Scholar] [CrossRef] [PubMed]
- Piotrowska, H.; Kucinska, M.; Murias, M. Biological Activity of Piceatannol: Leaving the Shadow of Resveratrol. Mutat. Res./Rev. Mutat. Res. 2012, 750, 60–82. [Google Scholar] [CrossRef]
- Siedlecka-Kroplewska, K.; Wrońska, A.; Kmieć, Z. Piceatannol, a Structural Analog of Resveratrol, Is an Apoptosis Inducer and a Multidrug Resistance Modulator in HL-60 Human Acute Myeloid Leukemia Cells. Int. J. Mol. Sci. 2021, 22, 10597. [Google Scholar] [CrossRef]
- Dietz, B.M.; Hajirahimkhan, A.; Dunlap, T.L.; Bolton, J.L. Botanicals and Their Bioactive Phytochemicals for Women’s Health. Pharmacol. Rev. 2016, 68, 1026–1073. [Google Scholar] [CrossRef]
- Khiaosa-Ard, R.; Zebeli, Q. Meta-Analysis of the Effects of Essential Oils and Their Bioactive Compounds on Rumen Fermentation Characteristics and Feed Efficiency in Ruminants. J. Anim. Sci. 2013, 91, 1819–1830. [Google Scholar] [CrossRef]
- McQuade, P.S. Analysis and the Effects of Some Drugs on the Metabolism of Phenylethylamine and Phenylacetic Acid. Prog. Neuropsychopharmacol. Biol. Psychiatry 1984, 8, 607–614. [Google Scholar] [CrossRef]
- Aschenbach, J.R.R.; Penner, G.B.B.; Stumpff, F.; Gäbel, G. Ruminant Nutrition Symposium: Role of Fermentation Acid Absorption in the Regulation of Ruminal PH. J. Anim. Sci. 2011, 89, 1092–1107. [Google Scholar] [CrossRef]
- Okedoyin, D.O.; Alabi, J.O.; Anotaenwere, C.C.; Wuaku, M.; Gray, D.; Adelusi, O.O.; Ike, K.A.; Dele, P.A.; Oderinwale, O.A.; Idowu, M.D.; et al. Metabolomic Profiling, Volatile Fatty Acids, and Greenhouse Gas Emissions of Beef Cattle Infused with Different Essential Oil Blends. Ruminants 2024, 4, 329–351. [Google Scholar] [CrossRef]
- Sidney, T.; Taiwo, G.; Idowu, M.; Amusan, I.; Pech Cervantes, A.; Ogunade, I. Rumen Fluid Amine/Phenol-Metabolome of Beef Steers with Divergent Residual Feed Intake Phenotype. Ruminants 2023, 3, 1–8. [Google Scholar] [CrossRef]
- Schaffer, S.W.; Ju Jong, C.; KC, R.; Azuma, J. Physiological Roles of Taurine in Heart and Muscle. J. Biomed. Sci. 2010, 17, S2. [Google Scholar] [CrossRef] [PubMed]
- Pinotti, L.; Baldi, A.; Dell’Orto, V. Comparative Mammalian Choline Metabolism with Emphasis on the High-Yielding Dairy Cow. Nutr. Res. Rev. 2002, 15, 315–332. [Google Scholar] [CrossRef] [PubMed]
- Wishart, D.S.; Guo, A.; Oler, E.; Wang, F.; Anjum, A.; Peters, H.; Dizon, R.; Sayeeda, Z.; Tian, S.; Lee, B.L.; et al. HMDB 5.0: The Human Metabolome Database for 2022. Nucleic Acids Res. 2022, 50, D622–D631. [Google Scholar] [CrossRef]
- Milliken, C.E.; Meier, G.P.; Sowers, K.R.; May, H.D. Chlorophenol Production by Anaerobic Microorganisms: Transformation of a Biogenic Chlorinated Hydroquinone Metabolite. Appl. Environ. Microbiol. 2004, 70, 2494–2496. [Google Scholar] [CrossRef][Green Version]
- Gharechahi, J.; Vahidi, M.F.; Sharifi, G.; Ariaeenejad, S.; Ding, X.-Z.; Han, J.-L.; Salekdeh, G.H. Lignocellulose Degradation by Rumen Bacterial Communities: New Insights from Metagenome Analyses. Environ. Res. 2023, 229, 115925. [Google Scholar] [CrossRef]
- Kobylarz, M.J.; Grigg, J.C.; Takayama, S.J.; Rai, D.K.; Heinrichs, D.E.; Murphy, M.E.P. Synthesis of L-2,3-Diaminopropionic Acid, a Siderophore and Antibiotic Precursor. Chem. Biol. 2014, 21, 379–388. [Google Scholar] [CrossRef]
- LeBlanc, A.R.; Wuest, W.M. Siderophores: A Case Study in Translational Chemical Biology. Biochemistry 2024, 63, 1877–1891. [Google Scholar] [CrossRef]
- Salinas-Chavira, J.; Arzola-Alvarez, C.; Hume, M.E.; Fonseca, M.; Ruiz-Barrera, O.; Castillo-Castillo, Y.; Ontiveros-Magadan, M.; Jones, B.; Crippen, T.L.; Poole, T.L.; et al. Influence of Medium Chain Fatty Acids on Selected Microbes and on in Vitro Ruminal Fermentation of Air-Exposed Corn Silage. Front. Vet. Sci. 2024, 11, 1416695. [Google Scholar] [CrossRef]
- Gregor, R.; Probst, M.; Eyal, S.; Aksenov, A.; Sasson, G.; Horovitz, I.; Dorrestein, P.C.; Meijler, M.M.; Mizrahi, I. Mammalian Gut Metabolomes Mirror Microbiome Composition and Host Phylogeny. ISME J. 2022, 16, 1262–1274. [Google Scholar] [CrossRef]
- Kalinowska, M.; Gołębiewska, E.; Świderski, G.; Męczyńska-Wielgosz, S.; Lewandowska, H.; Pietryczuk, A.; Cudowski, A.; Astel, A.; Świsłocka, R.; Samsonowicz, M.; et al. Plant-Derived and Dietary Hydroxybenzoic Acids—A Comprehensive Study of Structural, Anti-/Pro-Oxidant, Lipophilic, Antimicrobial, and Cytotoxic Activity in MDA-MB-231 and MCF-7 Cell Lines. Nutrients 2021, 13, 3107. [Google Scholar] [CrossRef] [PubMed]
- Bravo, E.L. Phenylpropanolamine and Other Over-the-Counter Vasoactive Compounds. Hypertension 1988, 11, II.7–II.10. [Google Scholar] [CrossRef] [PubMed]
- Lake, C.R.; Gallant, S.; Masson, E.; Miller, P. Adverse Drug Effects Attributed to Phenylpropanolamine: A Review of 142 Case Reports. Am. J. Med. 1990, 89, 195–208. [Google Scholar] [CrossRef] [PubMed]
- Ma, H.; Yao, S.; Bai, L.; Bai, S.; Liu, G. The Effects of Rumen-Protected Tryptophan (RPT) on Production Performance and Relevant Hormones of Dairy Cows. PeerJ 2022, 10, e13831. [Google Scholar] [CrossRef]
- Xue, M.Y.; Sun, H.Z.; Wu, X.H.; Liu, J.X.; Guan, L.L. Multi-Omics Reveals That the Rumen Microbiome and Its Metabolome Together with the Host Metabolome Contribute to Individualized Dairy Cow Performance. Microbiome 2020, 8, 64. [Google Scholar] [CrossRef]
- Liu, F.; Liang, L.; Luo, Z.; Zhang, G.; Zuo, F.; Wang, L. Effects of Taurine on Metabolomics of Bovine Mammary Epithelial Cells under High Temperature Conditions. Front. Vet. Sci. 2024, 11, 1393276. [Google Scholar] [CrossRef]
- Thomas, M.; Webb, M.; Ghimire, S.; Blair, A.; Olson, K.; Fenske, G.J.; Fonder, A.T.; Christopher-Hennings, J.; Brake, D.; Scaria, J. Metagenomic Characterization of the Effect of Feed Additives on the Gut Microbiome and Antibiotic Resistome of Feedlot Cattle. Sci. Rep. 2017, 7, 12257. [Google Scholar] [CrossRef]
- Ike, K.A.; Okedoyin, D.O.; Alabi, J.O.; Adelusi, O.O.; Wuaku, M.; Olagunju, L.K.; Anotaenwere, C.C.; Gray, D.; Dele, P.A.; Kholif, A.E.; et al. The Combined Effect of Four Nutraceutical-Based Feed Additives on the Rumen Microbiome, Methane Gas Emission, Volatile Fatty Acids, and Dry Matter Disappearance Using an In Vitro Batch Culture Technique. Fermentation 2024, 10, 499. [Google Scholar] [CrossRef]
- Preuss, H.G.; Echard, B.; Enig, M.; Brook, I.; Elliott, T.B. Minimum Inhibitory Concentrations of Herbal Essential Oils and Monolaurin for Gram-Positive and Gram-Negative Bacteria. Mol. Cell Biochem. 2005, 272, 29–34. [Google Scholar] [CrossRef]
- Betancur-Murillo, C.L.; Aguilar-Marín, S.B.; Jovel, J. Prevotella: A Key Player in Ruminal Metabolism. Microorganisms 2022, 11, 1. [Google Scholar] [CrossRef]
- Accetto, T.; Avguštin, G. The Diverse and Extensive Plant Polysaccharide Degradative Apparatuses of the Rumen and Hindgut Prevotella Species: A Factor in Their Ubiquity? Syst. Appl. Microbiol. 2019, 42, 107–116. [Google Scholar] [CrossRef]
- Yang, J.; Li, Y.; Sun, M.; Guo, S.; Lin, P.; Wang, A.; Jin, Y. Understanding the Differences in Rumen Bacteria and Their Impact on Dairy Cows’ Production Performance: A Review. Anim. Nutr. 2025, 22, 259–279. [Google Scholar] [CrossRef]
- Hassan, A.N.; Frank, J.F. Microorganisms Associated with Milk. In Encyclopedia of Dairy Sciences; Elsevier: Amsterdam, The Netherlands, 2011; pp. 447–457. [Google Scholar]
- Dueholm, M.K.D.; Andersen, K.S.; Korntved, A.-K.C.; Rudkjøbing, V.; Alves, M.; Bajón-Fernández, Y.; Batstone, D.; Butler, C.; Cruz, M.C.; Davidsson, Å.; et al. MiDAS 5: Global Diversity of Bacteria and Archaea in Anaerobic Digesters. Nat. Commun. 2024, 15, 5361. [Google Scholar] [CrossRef]
- Popova, M.; McGovern, E.; McCabe, M.S.; Martin, C.; Doreau, M.; Arbre, M.; Meale, S.J.; Morgavi, D.P.; Waters, S.M. The Structural and Functional Capacity of Ruminal and Cecal Microbiota in Growing Cattle Was Unaffected by Dietary Supplementation of Linseed Oil and Nitrate. Front. Microbiol. 2017, 8, 937. [Google Scholar] [CrossRef] [PubMed]
- Kelly, W.J.; Leahy, S.C.; Altermann, E.; Yeoman, C.J.; Dunne, J.C.; Kong, Z.; Pacheco, D.M.; Li, D.; Noel, S.J.; Moon, C.D.; et al. The Glycobiome of the Rumen Bacterium Butyrivibrio Proteoclasticus B316T Highlights Adaptation to a Polysaccharide-Rich Environment. PLoS ONE 2010, 5, e11942. [Google Scholar] [CrossRef] [PubMed]
- Palevich, N.; Kelly, W.J.; Leahy, S.C.; Denman, S.; Altermann, E.; Rakonjac, J.; Attwood, G.T. Comparative Genomics of Rumen Butyrivibrio Spp. Uncovers a Continuum of Polysaccharide-Degrading Capabilities. Appl. Environ. Microbiol. 2020, 86, e01993-19. [Google Scholar] [CrossRef] [PubMed]
- Liu, J.; Bai, Y.; Liu, F.; Kohn, R.A.; Tadesse, D.A.; Sarria, S.; Li, R.W.; Song, J. Rumen Microbial Predictors for Short-Chain Fatty Acid Levels and the Grass-Fed Regimen in Angus Cattle. Animals 2022, 12, 2995. [Google Scholar] [CrossRef]
- Xue, M.Y.; Xie, Y.Y.; Zhong, Y.; Ma, X.J.; Sun, H.Z.; Liu, J.X. Integrated Meta-Omics Reveals New Ruminal Microbial Features Associated with Feed Efficiency in Dairy Cattle. Microbiome 2022, 10, 32. [Google Scholar] [CrossRef]
- Li, Y.; Fan, H.; Li, B.; Liu, X. Environmental Impact of Xenobiotic Aromatic Compounds and Their Biodegradation Potential in Comamonas Testosteroni. Int. J. Mol. Sci. 2024, 25, 13317. [Google Scholar] [CrossRef]
- Biddle, A.; Stewart, L.; Blanchard, J.; Leschine, S. Untangling the Genetic Basis of Fibrolytic Specialization by Lachnospiraceae and Ruminococcaceae in Diverse Gut Communities. Diversity 2013, 5, 627–640. [Google Scholar] [CrossRef]
- Durso, L.M.; Harhay, G.P.; Smith, T.P.L.; Bono, J.L.; DeSantis, T.Z.; Harhay, D.M.; Andersen, G.L.; Keen, J.E.; Laegreid, W.W.; Clawson, M.L. Animal-to-Animal Variation in Fecal Microbial Diversity among Beef Cattle. Appl. Environ. Microbiol. 2010, 76, 4858–4862. [Google Scholar] [CrossRef] [PubMed]
- Chung, Y.S.; Sohn, E.J.; Cho, H.; Jang, B.; Lee, M.; Yang, S.-J.; Park, K.T. Prevalence and Antimicrobial Resistance of Acinetobacter baumannii in the Livestock Industry in South Korea under a One Health Perspective. One Health 2025, 20, 101071. [Google Scholar] [CrossRef] [PubMed]
- Chen, X.; Yan, F.; Liu, T.; Zhang, Y.; Li, X.; Wang, M.; Zhang, C.; Xu, X.; Deng, L.; Yao, J.; et al. Ruminal Microbiota Determines the High-Fiber Utilization of Ruminants: Evidence from the Ruminal Microbiota Transplant. Microbiol. Spectr. 2022, 10, e0044622. [Google Scholar] [CrossRef] [PubMed]
- Kim, D.S.; Ko, B.-S.; Ryuk, J.A.; Park, S. Tetragonia Tetragonioides Protected against Memory Dysfunction by Elevating Hippocampal Amyloid-β Deposition through Potentiating Insulin Signaling and Altering Gut Microbiome Composition. Int. J. Mol. Sci. 2020, 21, 2900. [Google Scholar] [CrossRef] [PubMed]
- Wu, J.; Liu, M.; Zhou, M.; Wu, L.; Yang, H.; Huang, L.; Chen, C. Isolation and Genomic Characterization of Five Novel Strains of Erysipelotrichaceae from Commercial Pigs. BMC Microbiol. 2021, 21, 125. [Google Scholar] [CrossRef]
- Baltazar-Díaz, T.A.; González-Hernández, L.A.; Aldana-Ledesma, J.M.; Peña-Rodríguez, M.; Vega-Magaña, A.N.; Zepeda-Morales, A.S.M.; López-Roa, R.I.; del Toro-Arreola, S.; Martínez-López, E.; Salazar-Montes, A.M.; et al. Escherichia/Shigella, SCFAs, and Metabolic Pathways—The Triad That Orchestrates Intestinal Dysbiosis in Patients with Decompensated Alcoholic Cirrhosis from Western Mexico. Microorganisms 2022, 10, 1231. [Google Scholar] [CrossRef]
- Déjean, G.; Tudela, H.; Bruno, L.; Kissi, D.; Rawadi, G.; Claus, S.P. Identifying a Novel Bile Salt Hydrolase from the Keystone Gut Bacterium Christensenella minuta. Microorganisms 2021, 9, 1252. [Google Scholar] [CrossRef]
- Yao, Y.; Wang, X.; Lin, X.; Wu, J.; Wang, P.; Zhu, C.; Yan, Q. Isolation and Characterization of Probiotic Lysinibacillus Species from the Gastrointestinal Tract of Large Yellow Croaker (Larimichthys crocea). Front. Mar. Sci. 2024, 11, 1408979. [Google Scholar] [CrossRef]
- Jamal, Q.M.S.; Ahmad, V. Lysinibacilli: A Biological Factories Intended for Bio-Insecticidal, Bio-Control, and Bioremediation Activities. J. Fungi 2022, 8, 1288. [Google Scholar] [CrossRef]















| Group | Direction | Metabolite | Fold Change | Log2(FC) |
|---|---|---|---|---|
| GEO | Upregulated | Isomer 1 of Hulupinic acid | 3.79 | 1.92 |
| Upregulated | 2-Aminomuconic acid | 2.52 | 1.34 | |
| Upregulated | 4-Hydroxyphenylethanol | 2.40 | 1.27 | |
| Upregulated | Coniferyl acetic acid | 2.28 | 1.19 | |
| Upregulated | 5-Hydroxyindoleacetic acid | 2.27 | 1.19 | |
| Upregulated | Isomer 2 of 3,4-Dihydroxyphenylvaleric acid | 2.14 | 1.10 | |
| Downregulated | Dopamine 4-O-glucuronide | 0.29 | −1.80 | |
| Downregulated | Isomer 1 of 2-Hydroxyhepta-2,4-dienedioic acid | 0.31 | −1.67 | |
| Downregulated | Histamine | 0.34 | −1.55 | |
| Downregulated | Chlorohydroquinone | 0.36 | −1.48 | |
| Downregulated | Tryptophanamide | 0.49 | −1.03 | |
| MEO | Upregulated | 5-Hydroxyindoleacetic acid | 2.41 | 1.27 |
| Upregulated | Dihydropinosylvin | 2.37 | 1.24 | |
| Upregulated | Pyrocatechol | 2.35 | 1.23 | |
| Upregulated | N-Carboxyethyl-g-aminobutyric acid | 2.33 | 1.22 | |
| Upregulated | Eugenitin | 2.20 | 1.14 | |
| Upregulated | Piceatannol | 2.17 | 1.12 | |
| Upregulated | Dulciol E | 2.14 | 1.09 | |
| Upregulated | 2-Phenylethylamine | 2.10 | 1.07 | |
| Downregulated | Dopamine 4-O-glucuronide | 0.30 | −1.75 | |
| Downregulated | Histamine | 0.31 | −1.70 | |
| Downregulated | Isomer 1 of 2-Hydroxyhepta-2,4-dienedioic acid | 0.37 | −1.42 | |
| Downregulated | Cis-Indole-2,3-Dihydrodiol | 0.40 | −1.34 | |
| Downregulated | Norfuraneol | 0.41 | −1.29 | |
| Downregulated | 2-Hydroxy-6-oxonona-2,4-diene-1,9-dioic acid | 0.43 | −1.20 | |
| Downregulated | Aminoacrylic acid | 0.44 | −1.18 | |
| Downregulated | Aspartyl-Glycine | 0.46 | −1.12 | |
| OLEO | Upregulated | 2,3,6-Trihydroxypyridine | 3.41 | 1.77 |
| Upregulated | N(6)-Methyllysine | 2.22 | 1.15 | |
| Upregulated | Eugenol | 2.19 | 1.13 | |
| Upregulated | Phenylpropanolamine | 1.98 | 0.98 | |
| Upregulated | Prolyl-proline | 1.97 | 0.98 | |
| Upregulated | Taurine | 1.94 | 0.96 | |
| Upregulated | N-Carboxyethyl-g-aminobutyric acid | 1.94 | 0.95 | |
| Downregulated | Chlorohydroquinone | 0.50 | −1.00 | |
| Downregulated | Aspartyl-Aspartate | 0.47 | −1.09 | |
| Downregulated | Choline | 0.42 | −1.26 | |
| Downregulated | Tryptophanamide | 0.37 | −1.44 | |
| Downregulated | Histamine | 0.31 | −1.70 |
| Treatments | Bacteria, OTUs | Archaea, OTUs | Unassigned, OTUs |
|---|---|---|---|
| CON | 528,844 | 12,124 | 0.00 |
| GEO | 436,329 | 9970 | 0.00 |
| MEO | 520,188 | 10,316 | 1.25 |
| OLEO | 471,850 | 9589 | 0.00 |
| Pooled SEM | 39,983 | 1461 | 0.625 |
| p-value | 0.361 | 0.633 | 0.426 |
| Treatments | SEM | p-Value | ||||
|---|---|---|---|---|---|---|
| CON | GEO | MEO | OLEO | |||
| d__Bacteria; p__Firmicutes | 270,209 | 241,990 | 300,312 | 245,491 | 20,916 | 0.227 |
| d__Bacteria; p__Proteobacteria | 128,746 | 77,001 | 79,447 | 89,466 | 23,131 | 0.396 |
| d__Bacteria; p__Bacteroidota | 80,499 | 72,088 | 97,175 | 78,761 | 8387 | 0.237 |
| d__Bacteria; p__Actinobacteriota | 10,550 | 8761 | 11,608 | 8806 | 1418 | 0.440 |
| d__Bacteria; p__Campilobacterota | 9464 | 10,424 | 2936 | 21,430 | 5762 | 0.206 |
| d__Bacteria; p__Desulfobacterota | 8871 | 7540 | 8394 | 7393 | 1844 | 0.931 |
| d__Bacteria; p__Spirochaetota | 8624 | 7136 | 7098 | 8559 | 2469 | 0.947 |
| d__Bacteria; p__Fibrobacterota | 3021 | 2776 | 3025 | 3473 | 807 | 0.941 |
| d__Bacteria; p__Synergistota | 1379 | 1242 | 1278 | 1076 | 199 | 0.755 |
| d__Bacteria; p__Chloroflexi | 1264 | 1453 | 1683 | 1132 | 270 | 0.525 |
| d__Bacteria; p__Elusimicrobiota | 789 | 1113 | 681 | 770 | 145 | 0.219 |
| d__Bacteria; p__Patescibacteria | 2062 | 1781 | 2655 | 1866 | 361 | 0.355 |
| d__Bacteria; p__Planctomycetota | 2183 | 1884 | 1810 | 1971 | 298 | 0.830 |
| d__Bacteria; p__Verrucomicrobiota | 889 | 781 | 1658 | 1317 | 460 | 0.532 |
| d__Bacteria; p__Bdellovibrionota | 177 | 254 | 237 | 189 | 93.3 | 0.925 |
| d__Bacteria; p__SAR324_clade(Marine_group_B) | 62.0 | 44.5 | 129.8 | 87.8 | 25.7 | 0.157 |
| d__Bacteria; p__WPS-2 | 16.5 | 18.0 | 13.3 | 23.0 | 10.9 | 0.935 |
| d__Bacteria; p__Cyanobacteria | 16.8 | 27.0 | 32.3 | 26.8 | 13.6 | 0.875 |
| d__Bacteria; p__Myxococcota | 13.8 | 10.3 | 9.75 | 12.3 | 4.51 | 0.916 |
| d__Bacteria; __ | 7.75 | 6.75 | 6.75 | 2.25 | 3.01 | 0.587 |
| d__Bacteria; p__Fusobacteriota | 0.50 | 0.00 | 0.00 | 0.00 | 0.25 | 0.426 |
| d__Bacteria; p__Deferribacterota | 0.00 | 0.00 | 0.50 | 0.00 | 0.25 | 0.426 |
| d__Archaea; p__Euryarchaeota | 11,799 | 9667 | 10,085 | 9341 | 1421 | 0.632 |
| d__Archaea; p__Thermoplasmatota | 324 | 303 | 230 | 246 | 65.1 | 0.701 |
| d__Archaea; p__Halobacterota | 0.75 | 0.00 | 0.75 | 2.50 | 0.98 | 0.365 |
| Unassigned; __ | 0.00 | 0.00 | 1.25 | 0.00 | 0.63 | 0.426 |
| Log2FC | Std. Error | p-Value | |
|---|---|---|---|
| Pseudarcobacter | 3.47 | 1.450 | 0.0340 |
| Lachnospira | 2.68 | 0.469 | 1.0 × 10−4 |
| Tyzzerella | 2.58 | 0.482 | 1.8 × 10−4 |
| Succinivibrionaceae | 1.89 | 0.616 | 0.0097 |
| Lineage_IV | 1.72 | 0.744 | 0.0391 |
| Eubacterium_ventriosum_group | 1.68 | 0.405 | 0.0013 |
| Cellulosilyticum | 1.59 | 0.761 | 0.0587 |
| UCG_001 | 1.42 | 0.444 | 0.0076 |
| Brevundimonas | 1.39 | 0.616 | 0.0441 |
| Termite_Treponema_cluster | 1.27 | 0.473 | 0.0196 |
| Prevotellaceae_UCG_003 | 1.26 | 0.367 | 0.0050 |
| Aeromicrobium | 1.03 | 0.448 | 0.0401 |
| RF39 | 1.01 | 0.423 | 0.0338 |
| Acinetobacter | −2.84 | 0.812 | 0.0044 |
| f__Rhodobacteraceae | −2.61 | 0.808 | 0.0073 |
| Enterobacter | −2.21 | 0.824 | 0.0197 |
| Agathobacter | −2.12 | 0.616 | 0.0049 |
| Comamonas | −2.10 | 0.838 | 0.0277 |
| Enterococcus | −1.88 | 0.622 | 0.0105 |
| uncultured_19 | −1.60 | 0.643 | 0.0288 |
| Desemzia | −1.40 | 0.525 | 0.0202 |
| Log2FC | Std. Error | p-Value | |
|---|---|---|---|
| Uncultured_1 | 10.9 | 1.420 | 5.93 × 10−6 |
| Incertae_Sedis | 6.20 | 0.787 | 4.44 × 10−6 |
| Macellibacteroides | 5.72 | 0.892 | 3.34 × 10−5 |
| Erysipelatoclostridium | 4.55 | 1.210 | 0.0028 |
| Lachnospiraceae_UCG_009 | 3.05 | 0.606 | 3.0 × 10−4 |
| WPS_2 | 2.40 | 2.050 | 0.2630 |
| Escherichia_Shigella | 2.39 | 1.070 | 0.0456 |
| Tyzzerella | 2.16 | 0.482 | 8.0 × 10−4 |
| uncultured_12 | 1.89 | 0.787 | 0.0331 |
| Butyrivibrio | 1.18 | 0.257 | 6.0 × 10−4 |
| V9D2013_group | 1.17 | 0.507 | 0.0394 |
| Endomicrobium | 1.01 | 0.392 | 0.0240 |
| Enterococcus | −2.79 | 0.622 | 7.0 × 10−6 |
| Tuzzerella | −2.30 | 0.793 | 0.0134 |
| Agathobacter | −2.27 | 0.616 | 0.0031 |
| Micrococcus | −2.15 | 0.534 | 0.0017 |
| f__Prevotellaceae | −1.87 | 0.460 | 0.0016 |
| f__Muribaculaceae | −1.80 | 0.772 | 0.0377 |
| Desemzia | −1.33 | 0.525 | 0.0264 |
| Log2FC | Std. Error | p-Value | |
|---|---|---|---|
| Uncultured_1 | 6.76 | 1.420 | 4.67 × 10−4 |
| Incertae_Sedis | 5.29 | 0.787 | 2.14 × 10−5 |
| Lysinibacillus | 4.59 | 1.580 | 0.0134 |
| Christensenellaceae | 3.65 | 1.250 | 0.0129 |
| Lachnospira | 3.45 | 0.469 | 8.87 × 10−6 |
| Lachnospiraceae_UCG_009 | 2.00 | 0.606 | 6.42 × 10−3 |
| Tyzzerella | 1.79 | 0.482 | 2.99 × 10−3 |
| Cellulosilyticum | 1.69 | 0.761 | 0.0468 |
| Succinivibrionaceae_UCG_002 | 1.60 | 0.723 | 0.0467 |
| Termite_Treponema_cluster | 1.39 | 0.473 | 0.0124 |
| UCG_001 | 1.29 | 0.444 | 0.0133 |
| Succinimonas | 1.16 | 0.360 | 7.42 × 10−6 |
| Clostridium_sensu_stricto_1 | 1.08 | 0.401 | 0.0198 |
| Enterococcus | −2.83 | 0.622 | 6.76 × 10−4 |
| Vagococcus | −2.65 | 0.900 | 0.0124 |
| Agathobacter | −2.13 | 0.616 | 4.76 × 10−3 |
| Catenibacterium | −2.13 | 0.885 | 0.0329 |
| Enterobacter | −2.03 | 0.824 | 0.0300 |
| Uncultured_19 | −1.75 | 0.643 | 0.0186 |
| Desemzia | −1.37 | 0.525 | 0.0227 |
| Mogibacterium | −1.08 | 0.309 | 4.39 × 10−3 |
| f__Prevotellaceae | −1.07 | 0.460 | 0.0382 |
Disclaimer/Publisher’s Note: The statements, opinions and data contained in all publications are solely those of the individual author(s) and contributor(s) and not of MDPI and/or the editor(s). MDPI and/or the editor(s) disclaim responsibility for any injury to people or property resulting from any ideas, methods, instructions or products referred to in the content. |
© 2025 by the authors. Licensee MDPI, Basel, Switzerland. This article is an open access article distributed under the terms and conditions of the Creative Commons Attribution (CC BY) license (https://creativecommons.org/licenses/by/4.0/).
Share and Cite
Alabi, J.O.; Kholif, A.E.; Ike, K.A.; Okedoyin, D.O.; Adelusi, O.O.; Wuaku, M.; Anotaenwere, C.C.; Enikuomehin, J.M.; Oderinwale, O.A.; Adebayo, J.O.; et al. Rumen Fluid Metabolomics and Microbiome Profiling of Dairy Cows Fed Combinations of Prebiotics, Essential Oil Blend, and Onion Peel Using the RUSITEC System. Metabolites 2025, 15, 762. https://doi.org/10.3390/metabo15120762
Alabi JO, Kholif AE, Ike KA, Okedoyin DO, Adelusi OO, Wuaku M, Anotaenwere CC, Enikuomehin JM, Oderinwale OA, Adebayo JO, et al. Rumen Fluid Metabolomics and Microbiome Profiling of Dairy Cows Fed Combinations of Prebiotics, Essential Oil Blend, and Onion Peel Using the RUSITEC System. Metabolites. 2025; 15(12):762. https://doi.org/10.3390/metabo15120762
Chicago/Turabian StyleAlabi, Joel O., Ahmed E. Kholif, Kelechi A. Ike, Deborah O. Okedoyin, Oludotun O. Adelusi, Michael Wuaku, Chika C. Anotaenwere, James M. Enikuomehin, Olatunde A. Oderinwale, John O. Adebayo, and et al. 2025. "Rumen Fluid Metabolomics and Microbiome Profiling of Dairy Cows Fed Combinations of Prebiotics, Essential Oil Blend, and Onion Peel Using the RUSITEC System" Metabolites 15, no. 12: 762. https://doi.org/10.3390/metabo15120762
APA StyleAlabi, J. O., Kholif, A. E., Ike, K. A., Okedoyin, D. O., Adelusi, O. O., Wuaku, M., Anotaenwere, C. C., Enikuomehin, J. M., Oderinwale, O. A., Adebayo, J. O., Gentry-Apple, A. R., & Anele, U. Y. (2025). Rumen Fluid Metabolomics and Microbiome Profiling of Dairy Cows Fed Combinations of Prebiotics, Essential Oil Blend, and Onion Peel Using the RUSITEC System. Metabolites, 15(12), 762. https://doi.org/10.3390/metabo15120762

