Regional Variation in Mulberry Leaf Metabolites: A Combined Metabolomic and Environmental Analysis of Biosynthetic Drivers
Abstract
1. Introduction
2. Materials and Methods
2.1. Plant Materials and Chemicals
2.1.1. Collection and Processing of Plant Materials
2.1.2. Chemicals
2.2. Determination of Total Flavonoid Content (TFC), Total Polyphenol Content (TPC) and 1-Deoxynojirimycin (DNJ) in Mulberry Leaves
2.2.1. Total Flavonoid Content (TFC) [20]
2.2.2. Total Polyphenol Content (TPC) [21]
2.2.3. 1-Deoxynojirimycin (DNJ) [22]
2.3. Untargeted Metabolomics Analysis
2.4. Multivariate Statistical Analysis, Kyoto Encyclopedia of Genes and Genomes (KEGG) Annotations and Metabolic Pathway Analysis of Differential Metabolites
2.5. Data on Climatic Factors
2.6. Data Processing
3. Results
3.1. Variation in TFC, TPC, and DNJ Contents in Mulberry Leaves from Different Regions
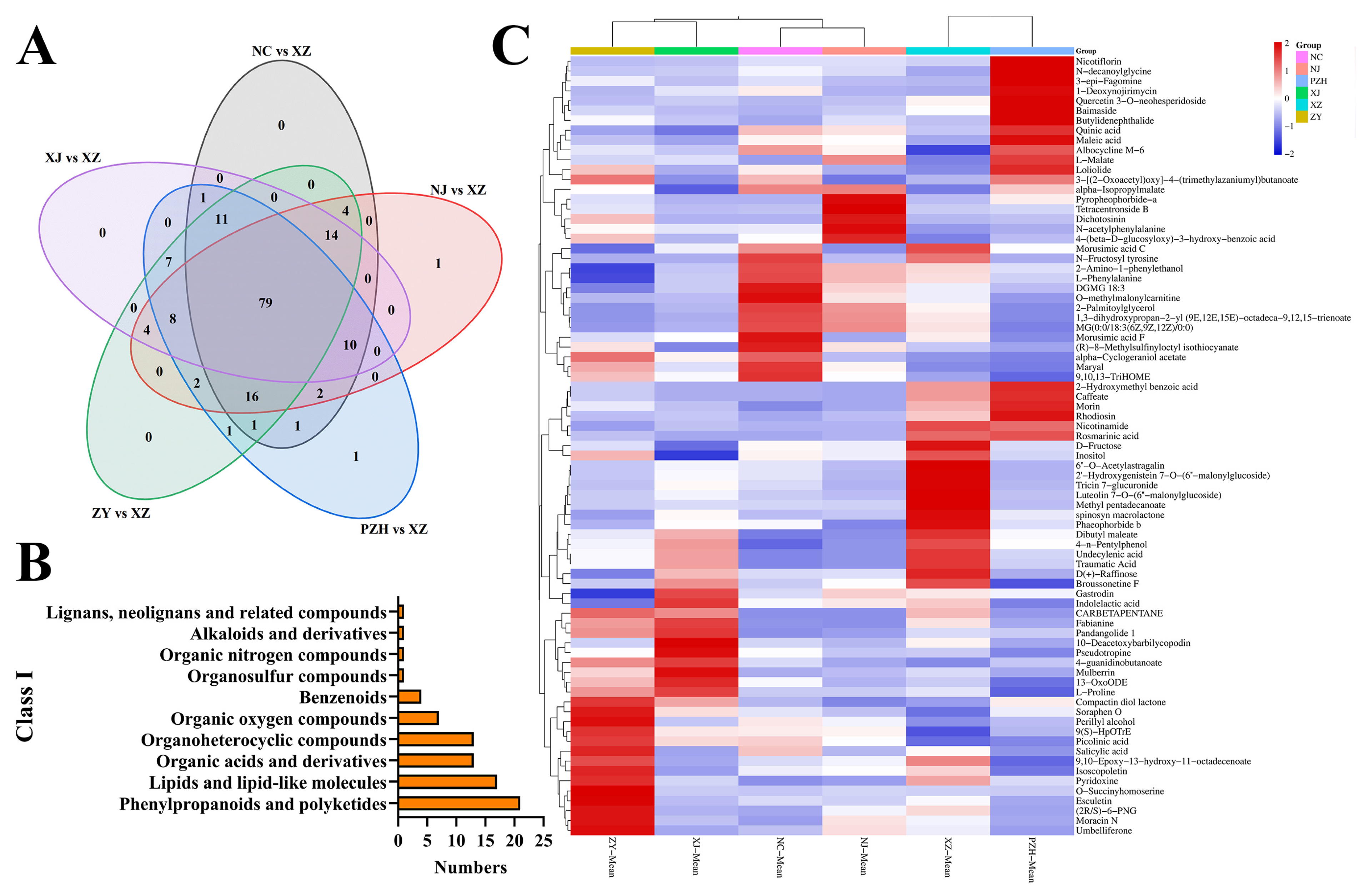
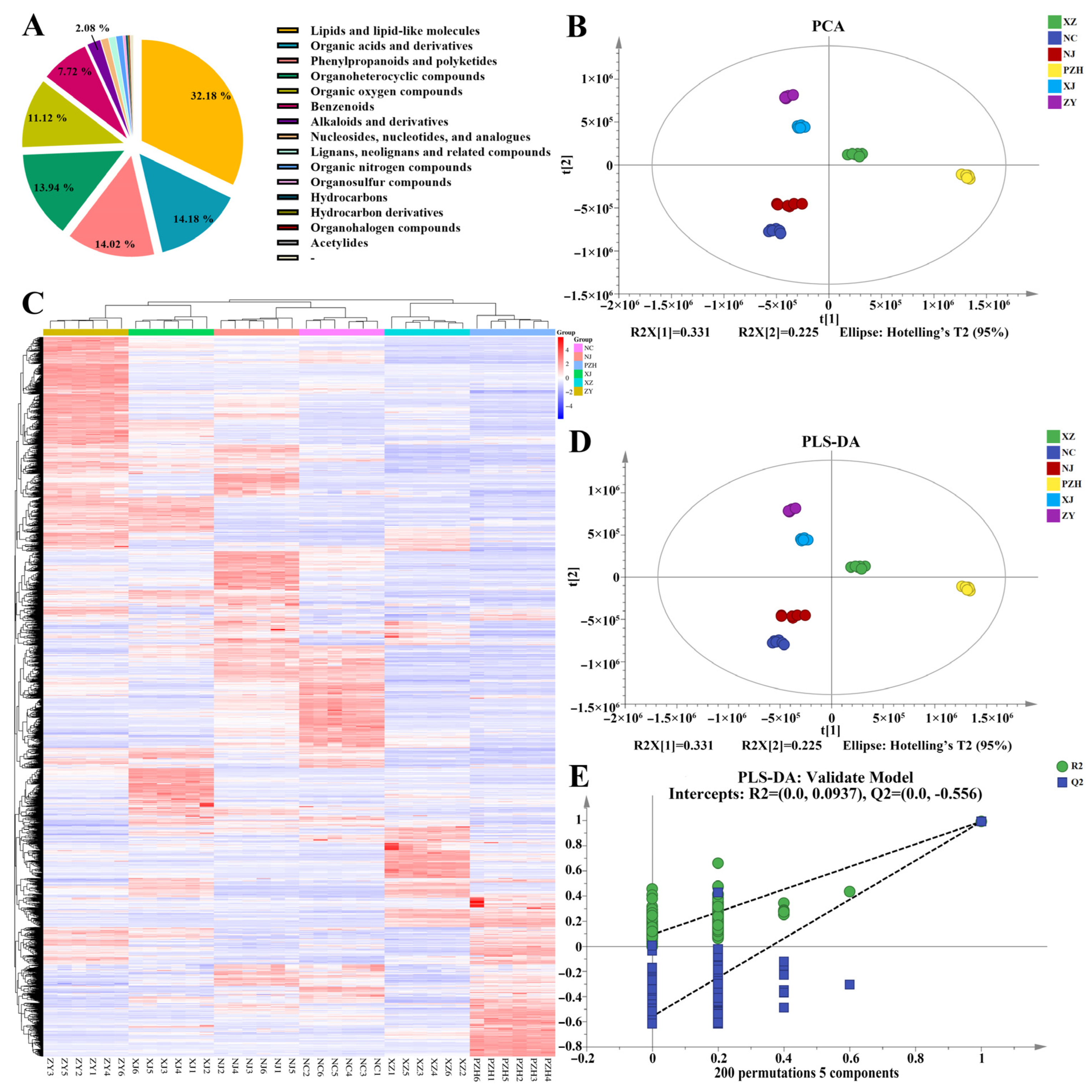
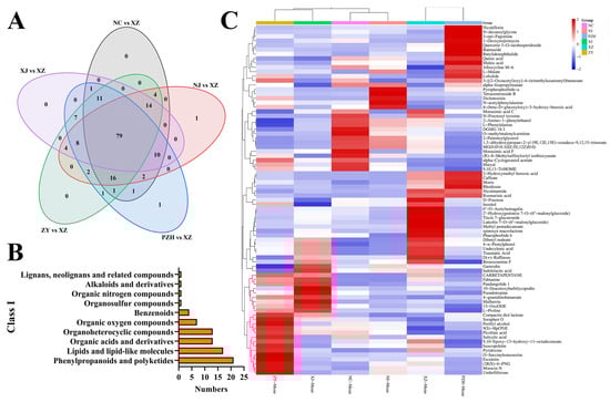
3.2. Metabolomics Reveals Distinct Geographical Clustering of Mulberry Leaves Through Multivariate Statistical Analysis
3.3. Identification and Analysis of Differential Metabolites in Mulberry Leaves from Different Regions
3.4. Differential Metabolite Pathway Annotation and Enrichment Analysis
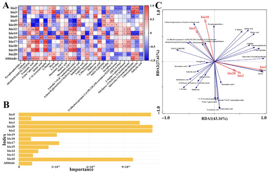
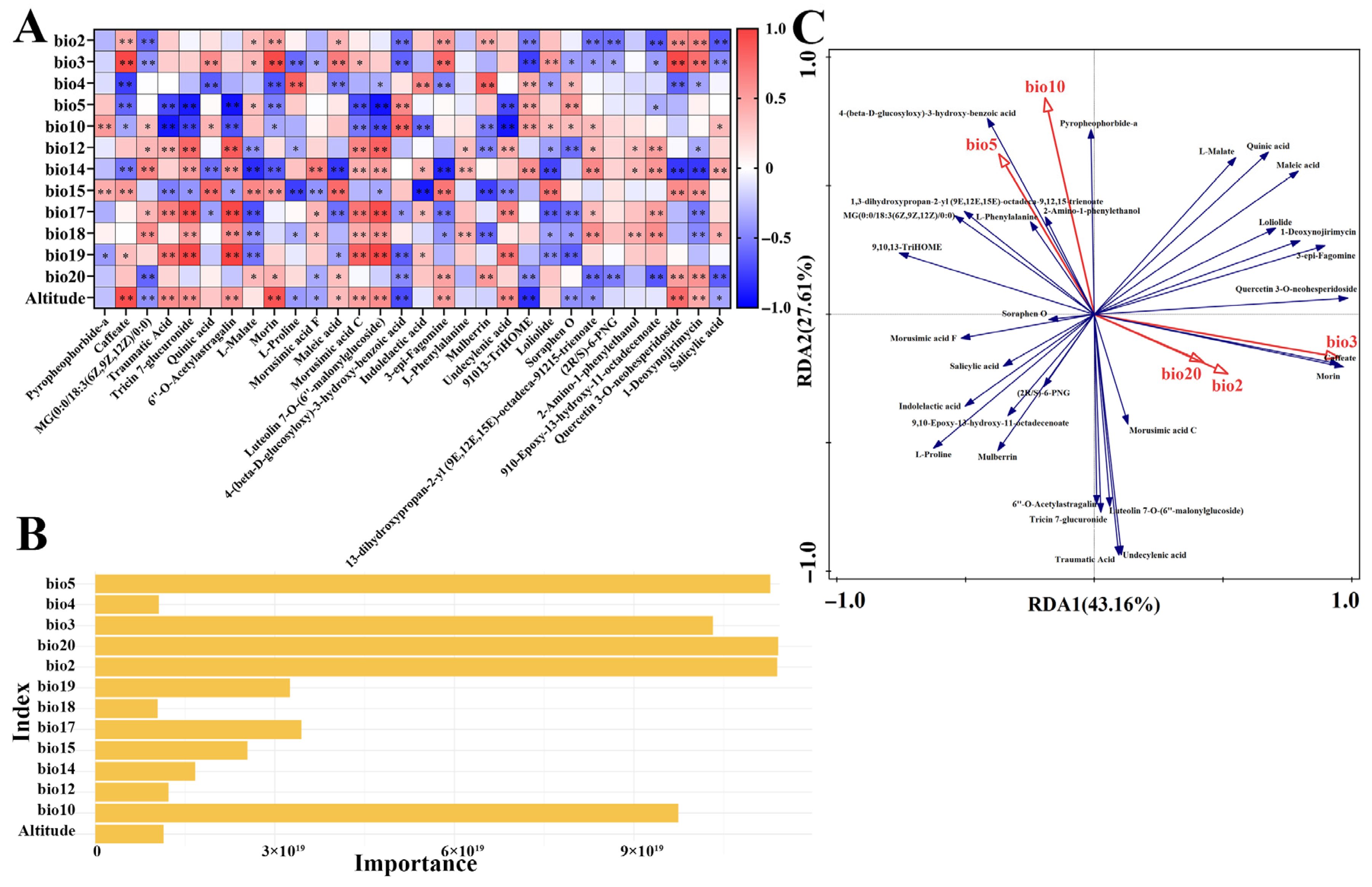
3.5. Influence of Key Environmental Factors on Regional Metabolite Variation
4. Discussion
4.1. Environmental Regulation of Flavonoid Biosynthesis
4.2. Photothermal Coupling and Alkaloid Accumulation
4.3. Metabolic Variations in Plant Adaptation Driven by Environmental Factors
4.4. Stress-Responsive Metabolic Pathways and Their Environmental Inducers
4.5. Regional Heterogeneity and Genetic Variation in Mulberry Leaf Secondary Metabolites
5. Conclusions
Supplementary Materials
Author Contributions
Funding
Institutional Review Board Statement
Informed Consent Statement
Data Availability Statement
Acknowledgments
Conflicts of Interest
References
- Cai, S.; Sun, W.; Fan, Y.; Guo, X.; Xu, G.; Xu, T.; Hou, Y.; Zhao, B.; Feng, X.; Liu, T. Effect of Mulberry Leaf (Folium mori) on Insulin Resistance via IRS-1/PI3K/Glut-4 Signalling Pathway in Type 2 Diabetes Mellitus Rats. Pharm. Biol. 2016, 54, 2685–2691. [Google Scholar] [CrossRef] [PubMed]
- Han, X.; Song, C.; Feng, X.; Wang, Y.; Meng, T.; Li, S.; Bai, Y.; Du, B.; Sun, Q. Isolation and Hypoglycemic Effects of Water Extracts from Mulberry Leaves in Northeast China. Food Funct. 2020, 11, 3112–3125. [Google Scholar] [CrossRef]
- Hu, T.-G.; Wen, P.; Shen, W.-Z.; Liu, F.; Li, Q.; Li, E.-N.; Liao, S.-T.; Wu, H.; Zou, Y.-X. Effect of 1-Deoxynojirimycin Isolated from Mulberry Leaves on Glucose Metabolism and Gut Microbiota in a Streptozotocin-Induced Diabetic Mouse Model. J. Nat. Prod. 2019, 82, 2189–2200. [Google Scholar] [CrossRef]
- Zhang, Y.; Li, L.; Chai, T.; Xu, H.; Du, H.; Jiang, Y. Mulberry Leaf Multi-Components Exert Hypoglycemic Effects through Regulation of the PI-3K/Akt Insulin Signaling Pathway in Type 2 Diabetic Rats. J. Ethnopharmacol. 2024, 319, 117307. [Google Scholar] [CrossRef]
- Liu, Q.; Li, X.; Li, C.; Zheng, Y.; Wang, F.; Li, H.; Peng, G. 1-Deoxynojirimycin Alleviates Liver Injury and Improves Hepatic Glucose Metabolism in Db/Db Mice. Molecules 2016, 21, 279. [Google Scholar] [CrossRef] [PubMed]
- Ji, S.; Zhu, C.; Gao, S.; Shao, X.; Chen, X.; Zhang, H.; Tang, D. Morus Alba Leaves Ethanol Extract Protects Pancreatic Islet Cells against Dysfunction and Death by Inducing Autophagy in Type 2 Diabetes. Phytomedicine 2021, 83, 153478. [Google Scholar] [CrossRef]
- Taniguchi, S.; Asano, N.; Tomino, F.; Miwa, I. Potentiation of Glucose-Induced Insulin Secretion by Fagomine, a Pseudo-Sugar Isolated from Mulberry Leaves. Horm. Metab. Res. 1998, 30, 679–683. [Google Scholar] [CrossRef] [PubMed]
- Guo, S.; Li, L.; Zhou, H.; Tang, Z.; Su, X.; Li, Q. Mechanism for the Inhibitory Effect of 1-Deoxynojirimycin on α-Glucosidase. Food Sci. 2019, 40, 45–50. [Google Scholar] [CrossRef]
- Deng, D.Q.; Fan, J.; Cao, L.; Ma, W.; Meng, X.C. Effect of Low-Temperature Stress on Secondary Metabolism of Astragalus membranaceus Bge. var. mongolicus Hsiao. Russ. J. Plant Physiol. 2024, 71, 105. [Google Scholar] [CrossRef]
- Laftouhi, A.; Eloutassi, N.; Ech-Chihbi, E.; Rais, Z.; Taleb, A.; Assouguem, A.; Ullah, R.; Kara, M.; Fidan, H.; Beniken, M.; et al. Impact of Climate Change on the Chemical Compositions and Antioxidant Activity of Mentha pulegium L. ACS Omega 2023, 8, 46598–46607. [Google Scholar] [CrossRef]
- Lin, Z.-H.; Chen, C.-S.; Zhong, Q.-S.; Ruan, Q.-C.; Chen, Z.-H.; You, X.-M.; Shan, R.-Y.; Li, X.-L. The GC-TOF/MS-Based Metabolomic Analysis Reveals Altered Metabolic Profiles in Nitrogen-Deficient Leaves and Roots of Tea Plants (Camellia sinensis). BMC Plant Biol. 2021, 21, 506. [Google Scholar] [CrossRef]
- Zhang, C.; Yang, D.; Liang, Z.; Liu, J.; Yan, K.; Zhu, Y.; Yang, S. Climatic Factors Control the Geospatial Distribution of Active Ingredients in Salvia miltiorrhiza Bunge in China. Sci. Rep. 2019, 9, 904. [Google Scholar] [CrossRef] [PubMed]
- Zhou, R.; Su, W.H.; Zhang, G.F.; Zhang, Y.N.; Guo, X.R. Relationship between Flavonoids and Photoprotection in Shade-Developed Erigeron breviscapus Transferred to Sunlight. Photosynthetica 2016, 54, 201–209. [Google Scholar] [CrossRef]
- Demasi, S.; Caser, M.; Lonati, M.; Cioni, P.; Pistelli, L.; Najar, B.; Scariot, V. Latitude and Altitude Influence Secondary Metabolite Production in Peripheral Alpine Populations of the Mediterranean Species Lavandula angustifolia Mill. Front. Plant Sci. 2018, 9, 983. [Google Scholar] [CrossRef]
- Setyawati, A.; Komariah; Pujiasmanto, B.; Fatawi, A.; Batubara, I. Secondary Metabolites of Turmeric and Ginger on Various Altitudes and Soil Characteristics. IOP Conf. Ser. Earth Environ. Sci. 2021, 724, 012020. [Google Scholar] [CrossRef]
- Yu, J.; Cang, J.; Lu, Q.; Fan, B.; Xu, Q.; Li, W.; Wang, X. ABA Enhanced Cold Tolerance of Wheat ‘Dn1’ via Increasing ROS Scavenging System. Plant Signal. Behav. 2020, 15, 1780403. [Google Scholar] [CrossRef] [PubMed]
- Gangappa, S.N.; Botto, J.F. The Multifaceted Roles of HY5 in Plant Growth and Development. Mol. Plant 2016, 9, 1353–1365. [Google Scholar] [CrossRef]
- Lei, L.; Yuan, X.; Fu, K.; Chen, Y.; Lu, Y.; Shou, N.; Wu, D.; Chen, X.; Shi, J.; Zhang, M.; et al. Pseudotargeted Metabolomics Revealed the Adaptive Mechanism of Draba oreades Schrenk at High Altitude. Front. Plant Sci. 2022, 13, 1052640. [Google Scholar] [CrossRef]
- Yang, C.; Liu, S.; Zerega, N.J.C.; Stull, G.W.; Gardner, E.M.; Tian, Q.; Gu, W.; Lu, Q.; Folk, R.A.; Kates, H.R.; et al. Phylogeny and Biogeography of Morus (Moraceae). Agronomy 2023, 13, 2021. [Google Scholar] [CrossRef]
- Lyu, D.; Wang, H.; Di, X.; Zhang, Z. Content Determination of Total Flavonoids in Morus alba. China Pharm. 2016, 27, 844–845. (In Chinese) [Google Scholar] [CrossRef]
- Rizvi, N.B.; Fatima, A.; Busquets, R.; Khan, M.R.; Ashraf, S.; Khan, M.S.; Oz, F. Effect of the Media in the Folin-Ciocalteu Assay for the Analysis of the Total Phenolic Content of Olive Products. Food Anal. Methods 2023, 16, 1627–1634. [Google Scholar] [CrossRef]
- Xu, Z.; Qu, D. Determination and Analysis of DNJ Content in Silkworm Powders of the Main Varieties in Guangxi. J. Guangxi Agric. 2014, 29, 23–26+29. (In Chinese) [Google Scholar] [CrossRef]
- Erb, M.; Kliebenstein, D.J. Plant Secondary Metabolites as Defenses, Regulators, and Primary Metabolites: The Blurred Functional Trichotomy. Plant Physiol. 2020, 184, 39–52. [Google Scholar] [CrossRef]
- Shi, Y.; Yang, L.; Yu, M.; Li, Z.; Ke, Z.; Qian, X.; Ruan, X.; He, L.; Wei, F.; Zhao, Y.; et al. Seasonal Variation Influences Flavonoid Biosynthesis Path and Content, and Antioxidant Activity of Metabolites in Tetrastigma Hemsleyanum Diels & Gilg. PLoS ONE 2022, 17, e0265954. [Google Scholar] [CrossRef]
- Zhou, X.; Li, J.; Wen, C.; Wu, X.; Yang, W.; Zeng, P.; Wu, X. Correlations of Polysaccharide and Flavonoid Contents in Prunella vulgaris L. with Main Environmental Factors and High-Quality Provenance Screen. J. S. China Agric. Univ. 2021, 42, 96–101. [Google Scholar] [CrossRef]
- Parthasarathy, A.; Cross, P.J.; Dobson, R.C.J.; Adams, L.E.; Savka, M.A.; Hudson, A.O. A Three-Ring Circus: Metabolism of the Three Proteogenic Aromatic Amino Acids and Their Role in the Health of Plants and Animals. Front. Mol. Biosci. 2018, 5, 29. [Google Scholar] [CrossRef]
- Xiang, P.; Marat, T.; Huang, J.; Cheng, B.; Liu, J.; Wang, X.; Wu, L.; Tan, M.; Zhu, Q.; Lin, J. Response of Photosynthetic Capacity to Ecological Factors and Its Relationship with EGCG Biosynthesis of Tea Plant (Camellia sinensis). BMC Plant Biol. 2025, 25, 199. [Google Scholar] [CrossRef] [PubMed]
- Liu, L.; Li, Y.; She, G.; Zhang, X.; Jordan, B.; Chen, Q.; Zhao, J.; Wan, X. Metabolite Profiling and Transcriptomic Analyses Reveal an Essential Role of UVR8-Mediated Signal Transduction Pathway in Regulating Flavonoid Biosynthesis in Tea Plants (Camellia sinensis) in Response to Shading. BMC Plant Biol. 2018, 18, 233. [Google Scholar] [CrossRef]
- Tian, X.; Hu, M.; Yang, J.; Yin, Y.; Fang, W. Ultraviolet-B Radiation Stimulates Flavonoid Biosynthesis and Antioxidant Systems in Buckwheat Sprouts. Foods 2024, 13, 3650. [Google Scholar] [CrossRef]
- Yang, L.; Zhao, J.; Fan, S.; Liao, J.; Chen, Y.; Wang, Y. Effect of Frost on the Different Metabolites of Two Mulberry (Morus nigra L. and Morus alba L.) Leaves. Molecules 2023, 28, 4718. [Google Scholar] [CrossRef]
- Yu, X.; Li, Y.; Zhang, W.; Wang, D.; Wei, Y.; Ouyang, Z. Mulberry Leaves Harvested before and after Frost: Correlation between Phenylalanine Ammonia Lyase Activity and Total Flavonoid Content Fits Well as Air Temperature. Food Sci. 2016, 37, 21–25. [Google Scholar] [CrossRef]
- Sunitha, S.; Loyola Muñoz, R.; Alcalde, J.; Arce-Johnson, P.; Matus, J.; Rock, C. The Role of UV-B Light on Small RNA Activity During Grapevine Berry Development. G3-Genes Genomes Genet. 2019, 9, 769–787. [Google Scholar] [CrossRef] [PubMed]
- Pareek, A.; Khurana, A.; Sharma, A.K.; Kumar, R. An Overview of Signaling Regulons During Cold Stress Tolerance in Plants. Curr. Genom. 2017, 18, 498–511. [Google Scholar] [CrossRef]
- Fujita, Y.; Yoshida, T.; Yamaguchi-Shinozaki, K. Pivotal Role of the AREB/ABF-SnRK2 Pathway in ABRE-Mediated Transcription in Response to Osmotic Stress in Plants. Physiol. Plant. 2013, 147, 15–27. [Google Scholar] [CrossRef]
- Sugiyama, M.; Katsube, T.; Koyama, A.; Itamura, H. Seasonal Changes in Functional Component Contents in Mulberry (Morus alba L.) Leaves. Hortic. J. 2017, 86, 534–542. [Google Scholar] [CrossRef]
- Liang, M.; Wang, C.; Song, W.; Meng, L.; Zhu, H.; Shi, L.; Xu, Y. Analysis of the Correlation between Ecological Factors and Content/Component of Alkaloids in Tobacco Leaves in the Central Region of Guizhou Province. Chin. Tob. Sci. 2016, 37, 51–55. (In Chinese) [Google Scholar] [CrossRef]
- Zu, Y.; Tang, Z.; Yu, J.; Liu, S.; Wang, W.; Guo, X. Different Responses of Camptothecin and 10-Hydroxycamptothecin to Heat Shock in Camptotheca acuminata Seedlings. J. Integr. Plant Biol. 2003, 45, 809–814. [Google Scholar] [CrossRef]
- Jansen, G.; Jürgens, H.-U.; Ordon, F. Effects of Temperature on the Alkaloid Content of Seeds of Lupinus angustifolius Cultivars. J. Agron. Crop Sci. 2009, 195, 172–177. [Google Scholar] [CrossRef]
- Dutta, A.; Sen, J.; Deswal, R. Downregulation of Terpenoid Indole Alkaloid Biosynthetic Pathway by Low Temperature and Cloning of a AP2 Type C-Repeat Binding Factor (CBF) from Catharanthus roseus (L). G. Don. Plant Cell Rep. 2007, 26, 1869–1878. [Google Scholar] [CrossRef]
- Wang, D.; Zhao, L.; Wang, D.; Liu, J.; Yu, X.; Wei, Y.; Ouyang, Z. Transcriptome Analysis and Identification of Key Genes Involved in 1-Deoxynojirimycin Biosynthesis of Mulberry (Morus alba L.). PeerJ 2018, 6, e5443. [Google Scholar] [CrossRef] [PubMed]
- Yang, Z.; Luo, Y.; Xia, X.; He, J.; Zhang, J.; Zeng, Q.; Li, D.; Ma, B.; Zhang, S.; Zhai, C.; et al. Dehydrogenase MnGutB1 Catalyzes 1-Deoxynojirimycin Biosynthesis in Mulberry. Plant Physiol. 2023, 192, 1307–1320. [Google Scholar] [CrossRef]
- Panchal, S.; Chitrakar, R.; Thompson, B.K.; Obulareddy, N.; Roy, D.; Hambright, W.S.; Melotto, M. Regulation of Stomatal Defense by Air Relative Humidity. Plant Physiol. 2016, 172, 2021–2032. [Google Scholar] [CrossRef]
- Yao, L.; Jiang, Z.; Wang, Y.; Hu, Y.; Hao, G.; Zhong, W.; Wan, S.; Xin, X. High Air Humidity Dampens Salicylic Acid Pathway and NPR1 Function to Promote Plant Disease. EMBO J. 2023, 42, e113499. [Google Scholar] [CrossRef]
- Schijlen, E.G.W.M.; de Vos, C.H.R.; Martens, S.; Jonker, H.H.; Rosin, F.M.; Molthoff, J.W.; Tikunov, Y.M.; Angenent, G.C.; van Tunen, A.J.; Bovy, A.G. RNA Interference Silencing of Chalcone Synthase, the First Step in the Flavonoid Biosynthesis Pathway, Leads to Parthenocarpic Tomato Fruits. Plant Physiol. 2007, 144, 1520–1530. [Google Scholar] [CrossRef] [PubMed]
- McNally, D.J.; Wurms, K.V.; Labbé, C.; Bélanger, R.R. Synthesis of C-Glycosyl Flavonoid Phytoalexins as a Site-Specific Response to Fungal Penetration in Cucumber. Physiol. Mol. Plant Pathol. 2003, 63, 293–303. [Google Scholar] [CrossRef]
- Naoumkina, M.A.; Zhao, Q.; Gallego-Giraldo, L.; Dai, X.; Zhao, P.X.; Dixon, R.A. Genome-Wide Analysis of Phenylpropanoid Defence Pathways. Mol. Plant Pathol. 2010, 11, 829–846. [Google Scholar] [CrossRef] [PubMed]
- Wang, L.; Chen, M.; Lam, P.-Y.; Dini-Andreote, F.; Dai, L.; Wei, Z. Multifaceted Roles of Flavonoids Mediating Plant-Microbe Interactions. Microbiome 2022, 10, 233. [Google Scholar] [CrossRef]
- Hong, E.; Xia, X.; Ji, W.; Li, T.; Xu, X.; Chen, J.; Chen, X.; Zhu, X. Effects of High Temperature Stress on the Physiological and Biochemical Characteristics of Paeonia ostii. Int. J. Mol. Sci. 2023, 24, 11180. [Google Scholar] [CrossRef]
- Rahman, M.; Asaeda, T.; Abeynayaka, H.D.; Fukahori, K. An Assessment of the Effects of Light Intensities and Temperature Changes on Cyanobacteria’s Oxidative Stress via the Use of Hydrogen Peroxide as an Indicator. Water 2023, 15, 2429. [Google Scholar] [CrossRef]
- Liu, H.; Wang, F.; Liu, B.; Kong, F.; Fang, C. Significance of Raffinose Family Oligosaccharides (RFOs) Metabolism in Plants. Adv. Biotechnol. 2024, 2, 13. [Google Scholar] [CrossRef]
- Heidarzadeh, A. Role of Amino Acids in Plant Growth, Development, and Stress Responses: A Comprehensive Review. Discov. Plants 2025, 2, 237. [Google Scholar] [CrossRef]
- Sana; Aftab, T.; Naeem, M.; Jha, P.K.; Prasad, P.V.V. Production of Secondary Metabolites under Challenging Environments: Understanding Functions and Mechanisms of Signalling Molecules. Front. Plant Sci. 2025, 16, 1569014. [Google Scholar] [CrossRef]
- Renzetti, M.; Funck, D.; Trovato, M. Proline and ROS: A Unified Mechanism in Plant Development and Stress Response? Plants 2025, 14, 2. [Google Scholar] [CrossRef] [PubMed]
- Deng, Q.; Liu, M.; Shen, J.; Dawuti, T.; Chen, X.; Xu, W.; Xiao, H. Determination of Total Polyphenols and Flavonoids of Mulberry Leavesfrom Different Habitats and Their Antioxidant Activities. China Food Addit. 2024, 35, 130–137. (In Chinese) [Google Scholar] [CrossRef]
- Guan, L.; Zheng, G.; Jin, Q.; Quan, Y. Determination of 1-Deoxynojirimycin in Mulberry Leaves from Different Regions and Harvesting Periods by RP-HPLC. Chin. Tradit. Herb. Drugs 2005, 36, 1881–1882. (In Chinese) [Google Scholar] [CrossRef]
- Sümbül, A. Characterization of Genetic Diversity of Mulberry (Morus alba) Genotypes Growing Naturally in Northeastern Türkiye (Kelkit Valley) Using Morphological, Biochemical, and Molecular Markers. Horticulturae 2025, 11, 298. [Google Scholar] [CrossRef]
- Guiping, H.; Xiang, C.; Hongmei, C.; Guobiao, Z.; Feng, W.; Chuan, Y. Correlation between the DNJ Content and Genetic Diversity of SSR Markers of 36 Mulberry (Morus Spp.) Germplasm Resources. Genet. Resour. Crop Evol. 2023, 70, 1039–1047. [Google Scholar] [CrossRef]





| Sample ID | TFC | TPC | DNJ |
|---|---|---|---|
| NC | 14.46 ± 0.58 e | 6.61 ± 0.54 e | 1.99 ± 0.17 b |
| NJ | 12.99 ± 0.55 e | 8.29 ± 0.01 cde | 0.75 ± 0.11 c |
| PZH | 41.13 ± 0.40 b | 15.90 ± 0.37 b | 3.65 ± 0.03 a |
| ZY | 30.50 ± 1.18 c | 14.65 ± 2.67 abcde | 0.45 ± 0.07 d |
| XJ | 19.86 ± 0.47 d | 10.24 ± 0.45 cd | 0.80 ± 0.05 c |
| XZ | 71.94 ± 2.04 a | 30.63 ± 0.41 a | 0.14 ± 0.01 e |
Disclaimer/Publisher’s Note: The statements, opinions and data contained in all publications are solely those of the individual author(s) and contributor(s) and not of MDPI and/or the editor(s). MDPI and/or the editor(s) disclaim responsibility for any injury to people or property resulting from any ideas, methods, instructions or products referred to in the content. |
© 2025 by the authors. Licensee MDPI, Basel, Switzerland. This article is an open access article distributed under the terms and conditions of the Creative Commons Attribution (CC BY) license (https://creativecommons.org/licenses/by/4.0/).
Share and Cite
Zhou, Y.; Li, M.; Zhao, J.; Yang, L.; Li, F.; Xu, J.; Chen, J.; Chen, Y.; Xu, D.; Feng, D.; et al. Regional Variation in Mulberry Leaf Metabolites: A Combined Metabolomic and Environmental Analysis of Biosynthetic Drivers. Metabolites 2025, 15, 728. https://doi.org/10.3390/metabo15110728
Zhou Y, Li M, Zhao J, Yang L, Li F, Xu J, Chen J, Chen Y, Xu D, Feng D, et al. Regional Variation in Mulberry Leaf Metabolites: A Combined Metabolomic and Environmental Analysis of Biosynthetic Drivers. Metabolites. 2025; 15(11):728. https://doi.org/10.3390/metabo15110728
Chicago/Turabian StyleZhou, Yao, Meiqi Li, Jinpeng Zhao, Lixia Yang, Fengxia Li, Jingtian Xu, Jingtian Chen, Yinyin Chen, Dongbei Xu, Dongju Feng, and et al. 2025. "Regional Variation in Mulberry Leaf Metabolites: A Combined Metabolomic and Environmental Analysis of Biosynthetic Drivers" Metabolites 15, no. 11: 728. https://doi.org/10.3390/metabo15110728
APA StyleZhou, Y., Li, M., Zhao, J., Yang, L., Li, F., Xu, J., Chen, J., Chen, Y., Xu, D., Feng, D., Wu, W., & Hou, K. (2025). Regional Variation in Mulberry Leaf Metabolites: A Combined Metabolomic and Environmental Analysis of Biosynthetic Drivers. Metabolites, 15(11), 728. https://doi.org/10.3390/metabo15110728

