Insight into Fructose-to-Sucrose Ratio as the Potential Target of Urinalysis in Bladder Cancer
Abstract
1. Introduction
2. Materials and Methods
2.1. Study Design
2.2. Single-Cell RNA-Seq Analysis
2.3. Genetic Variation of Metabolites Related to ATP Metabolism
2.4. GWAS Data for Outcome
2.5. Acquisition of Urine Metabolomics Data
2.6. Immunohistochemistry and Histology
2.7. Statistical Analysis
2.8. Carcinogen-Induced Mouse Model of Bladder Cancer
3. Results
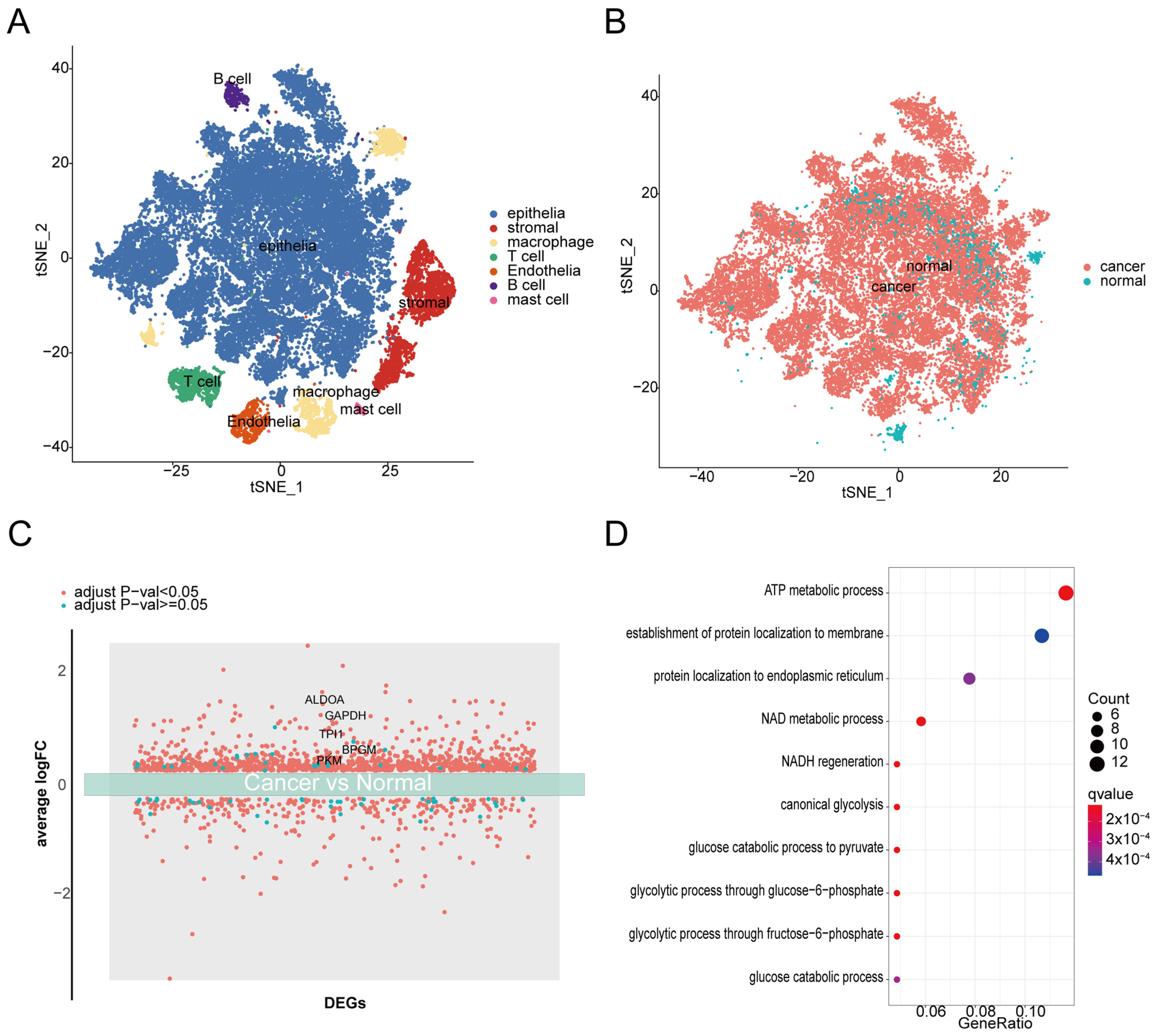
3.1. Single-Cell RNA-Seq Reveals the Critical Role of ATP-Associated Metabolism in Bladder Cancer Development
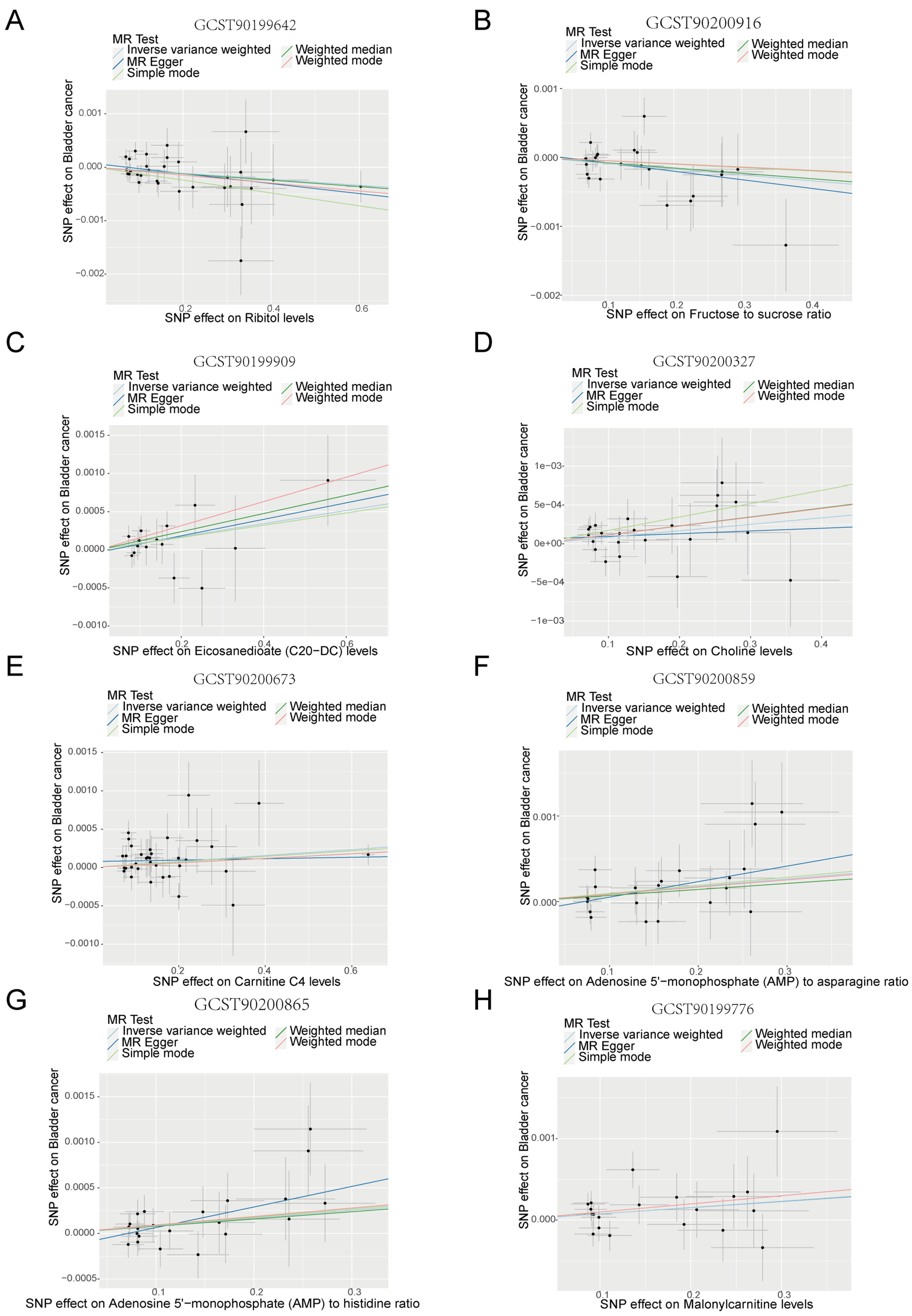
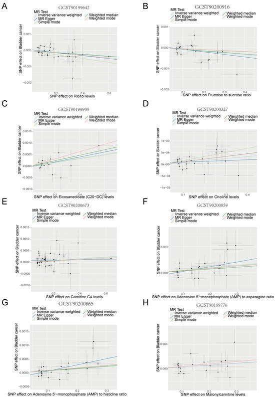
3.2. Two-Sample Mendelian Randomization Analysis of 73 ATP-Associated Metabolites and Bladder Cancer
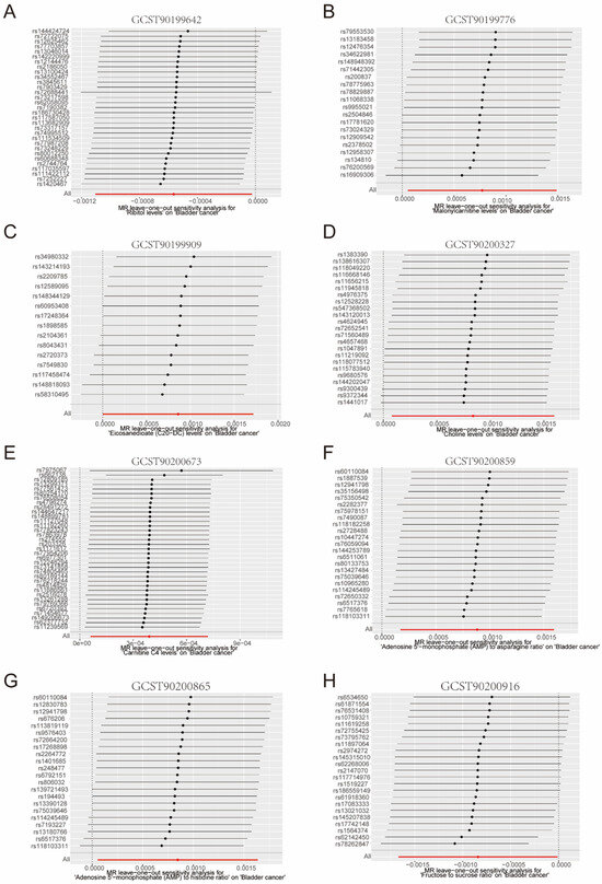
3.3. Two-Sample Mendelian Randomization Analysis of Eight ATP-Associated Metabolites and Bladder Cancer
3.4. Reverse Mendelian Randomization Analysis of Eight ATP-Associated Metabolites and Bladder Cancer
3.5. Fructose-to-Sucrose Ratio Was Validated in a BBN-Induced Bladder Cancer Mouse Model
4. Discussion
Supplementary Materials
Author Contributions
Funding
Institutional Review Board Statement
Informed Consent Statement
Data Availability Statement
Conflicts of Interest
References
- Choi, W.; Czerniak, B.; Ochoa, A.; Su, X.; Siefker-Radtke, A.; Dinney, C.; McConkey, D.J. Intrinsic basal and luminal subtypes of muscle-invasive bladder cancer. Nat. Rev. Urol. 2014, 11, 400–410. [Google Scholar] [CrossRef] [PubMed]
- Knowles, M.A.; Hurst, C.D. Molecular biology of bladder cancer: New insights into pathogenesis and clinical diversity. Nat. Rev. Cancer 2015, 15, 25–41. [Google Scholar] [CrossRef] [PubMed]
- Sjodahl, G.; Eriksson, P.; Liedberg, F.; Höglund, M. Molecular classification of urothelial carcinoma: Global mRNA classification versus tumour-cell phenotype classification. J. Pathol. 2017, 242, 113–125. [Google Scholar] [CrossRef] [PubMed]
- Hurst, C.; Rosenberg, J.; Knowles, M. SnapShot: Bladder Cancer. Cancer Cell 2018, 34, 350–350.e1. [Google Scholar] [CrossRef] [PubMed]
- Botteman, M.F.; Pashos, C.L.; Redaelli, A.; Laskin, B.; Hauser, R. The health economics of bladder cancer: A comprehensive review of the published literature. Pharmacoeconomics 2003, 21, 1315–1330. [Google Scholar] [CrossRef] [PubMed]
- Ebrahimi, H.; Amini, E.; Pishgar, F.; Moghaddam, S.S.; Nabavizadeh, B.; Rostamabadi, Y.; Aminorroaya, A.; Fitzmaurice, C.; Farzadfar, F.; Nowroozi, M.R.; et al. Global, Regional and National Burden of Bladder Cancer, 1990 to 2016: Results from the GBD Study 2016. J. Urol. 2019, 201, 893–901. [Google Scholar] [CrossRef] [PubMed]
- Pinto, J.; Carapito, Â.; Amaro, F.; Lima, A.R.; Carvalho-Maia, C.; Martins, M.C.; Jerónimo, C.; Henrique, R.; Bastos, M.D.; Guedes de Pinho, P. Discovery of Volatile Biomarkers for Bladder Cancer Detection and Staging through Urine Metabolomics. Metabolites 2021, 11, 199. [Google Scholar] [CrossRef] [PubMed]
- Lopez-Beltran, A.; Cheng, L.; Gevaert, T.; Blanca, A.; Cimadamore, A.; Santoni, M.; Massari, F.; Scarpelli, M.; Raspollini, M.R.; Montironi, R. Current and emerging bladder cancer biomarkers with an emphasis on urine biomarkers. Expert. Rev. Mol. Diagn. 2020, 20, 231–243. [Google Scholar] [CrossRef] [PubMed]
- Lu, T.; Li, J. Clinical applications of urinary cell-free DNA in cancer: Current insights and promising future. Am. J. Cancer Res. 2017, 7, 2318–2332. [Google Scholar]
- Bathe, O.F.; Farshidfar, F. From genotype to functional phenotype: Unraveling the metabolomic features of colorectal cancer. Genes 2014, 5, 536–560. [Google Scholar] [CrossRef]
- Pasikanti, K.K.; Esuvaranathan, K.; Ho, P.C.; Mahendran, R.; Kamaraj, R.; Wu, Q.H.; Chiong, E.; Chan, E.C.Y. Noninvasive urinary metabonomic diagnosis of human bladder cancer. J. Proteome Res. 2010, 9, 2988–2995. [Google Scholar] [CrossRef] [PubMed]
- Pasikanti, K.K.; Esuvaranathan, K.; Hong, Y.; Ho, P.C.; Mahendran, R.; Mani, L.R.N.; Chiong, E.; Chan, E.C.Y. Urinary metabotyping of bladder cancer using two-dimensional gas chromatography time-of-flight mass spectrometry. J. Proteome Res. 2013, 12, 3865–3873. [Google Scholar] [CrossRef] [PubMed]
- Wittmann, B.M.; Stirdivant, S.M.; Mitchell, M.W.; Wulff, J.E.; McDunn, J.E.; Li, Z.; Dennis-Barrie, A.; Neri, B.P.; Milburn, M.V.; Lotan, Y.; et al. Bladder cancer biomarker discovery using global metabolomic profiling of urine. PLoS ONE 2014, 9, e115870. [Google Scholar] [CrossRef] [PubMed]
- Shao, C.H.; Chen, C.-L.; Lin, J.-Y.; Chen, C.-J.; Fu, S.-H.; Chen, Y.-T.; Chang, Y.-S.; Yu, J.-S.; Tsui, K.-H.; Juo, C.-G.; et al. Metabolite marker discovery for the detection of bladder cancer by comparative metabolomics. Oncotarget 2017, 8, 38802–38810. [Google Scholar] [CrossRef] [PubMed]
- Fewell, Z.; Smith, G.D.; Sterne, J.A. The impact of residual and unmeasured confounding in epidemiologic studies: A simulation study. Am. J. Epidemiol. 2007, 166, 646–655. [Google Scholar] [CrossRef] [PubMed]
- Smith, G.D.; Phillips, A.N. Confounding in epidemiological studies: Why “independent” effects may not be all they seem. BMJ 1992, 305, 757–759. [Google Scholar] [CrossRef] [PubMed]
- Kajantie, E.; Osmond, C.; Barker, D.J.; Forsén, T.; Phillips, D.I.; Eriksson, J.G. Size at birth as a predictor of mortality in adulthood: A follow-up of 350 000 person-years. Int. J. Epidemiol. 2005, 34, 655–663. [Google Scholar] [CrossRef] [PubMed]
- Davies, N.M.; Holmes, M.V.; Smith, G.D. Reading Mendelian randomisation studies: A guide, glossary, and checklist for clinicians. BMJ 2018, 362, k601. [Google Scholar] [CrossRef]
- Lai, H.; Cheng, X.; Liu, Q.; Luo, W.; Liu, M.; Zhang, M.; Miao, J.; Ji, Z.; Lin, G.N.; Song, W.; et al. Single-cell RNA sequencing reveals the epithelial cell heterogeneity and invasive subpopulation in human bladder cancer. Int. J. Cancer 2021, 149, 2099–2115. [Google Scholar] [CrossRef]
- Parlani, M.; Jorgez, C.; Friedl, P. Plasticity of cancer invasion and energy metabolism. Trends Cell Biol. 2023, 33, 388–402. [Google Scholar] [CrossRef]
- Dholariya, S.J.; Orrick, J.A. Biochemistry, Fructose Metabolism; StatPearls: Treasure Island, FL, USA, 2024. [Google Scholar]
- Kang, T.S.; Korber, D.R.; Tanaka, T. Regulation of dual glycolytic pathways for fructose metabolism in heterofermentative Lactobacillus panis PM1. Appl. Environ. Microbiol. 2013, 79, 7818–7826. [Google Scholar] [CrossRef] [PubMed]
- Li, J.; Wang, F.; Gao, H.; Huang, S.; Cai, F.; Sun, J. ALDOLASE A regulates invasion of bladder cancer cells via E-cadherin-EGFR signaling. J. Cell Biochem. 2019, 120, 13694–13705. [Google Scholar] [CrossRef]
- Heicappell, R.; Müller, M.; Fimmers, R.; Miller, K. Qualitative determination of urinary human complement factor H-related protein (hcfHrp) in patients with bladder cancer, healthy controls, and patients with benign urologic disease. Urol. Int. 2000, 65, 181–184. [Google Scholar] [CrossRef] [PubMed]
- Humayun-Zakaria, N.; Ward, D.G.; Arnold, R.; Bryan, R.T. Trends in urine biomarker discovery for urothelial bladder cancer: DNA, RNA, or protein? Transl. Androl. Urol. 2021, 10, 2787–2808. [Google Scholar] [CrossRef] [PubMed]
- Mian, C.; Pycha, A.; Wiener, H.; Haitel, A.; Lodde, M.; Marberger, M. Immunocyt: A new tool for detecting transitional cell cancer of the urinary tract. J. Urol. 1999, 161, 1486–1489. [Google Scholar] [CrossRef]
- Sarosdy, M.F.; Schellhammer, P.; Bokinsky, G.; Kahn, P.; Chao, R.; Yore, L.; Zadra, J.; Burzon, D.; Osher, G.; Bridge, J.A.; et al. Clinical evaluation of a multi-target fluorescent in situ hybridization assay for detection of bladder cancer. J. Urol. 2002, 168, 1950–1954. [Google Scholar] [CrossRef]
- Konety, B.R.; Nguyen, T.S.; Dhir, R.; Day, R.S.; Becich, M.J.; Stadler, W.M.; Getzenberg, R.H. Detection of bladder cancer using a novel nuclear matrix protein, BLCA-4. Clin. Cancer Res. 2000, 6, 2618–2625. [Google Scholar]
- Merrick, B.A.; London, R.E.; Bushel, P.R.; Grissom, S.F.; Paules, R.S. Platforms for biomarker analysis using high-throughput approaches in genomics, transcriptomics, proteomics, metabolomics, and bioinformatics. IARC Sci. Publ. 2011, 121–142. [Google Scholar]
- Romero, R.; Espinoza, J.; Gotsch, F.; Kusanovic, J.; Friel, L.; Erez, O.; Mazaki-Tovi, S.; Than, N.; Hassan, S.; Tromp, G. The use of high-dimensional biology (genomics, transcriptomics, proteomics, and metabolomics) to understand the preterm parturition syndrome. BJOG 2006, 113 (Suppl. S3), 118–135. [Google Scholar] [CrossRef]
- Huang, Z.; Lin, L.; Gao, Y.; Chen, Y.; Yan, X.; Xing, J.; Hang, W. Bladder cancer determination via two urinary metabolites: A biomarker pattern approach. Mol. Cell Proteom. 2011, 10, M111.007922. [Google Scholar] [CrossRef]
- Issaq, H.J.; Nativ, O.; Waybright, T.; Luke, B.; Veenstra, T.D.; Issaq, E.J.; Kravstov, A.; Mullerad, M. Detection of bladder cancer in human urine by metabolomic profiling using high performance liquid chromatography/mass spectrometry. J. Urol. 2008, 179, 2422–2426. [Google Scholar] [CrossRef] [PubMed]
- Fang, M.; Liu, F.; Huang, L.; Wu, L.; Guo, L.; Wan, Y. A Urine Metabonomics Study of Rat Bladder Cancer by Combining Gas Chromatography-Mass Spectrometry with Random Forest Algorithm. Int. J. Anal. Chem. 2020, 2020, 8839215. [Google Scholar] [CrossRef] [PubMed]








| ID | Exposure | Method | No. of SNPs | OR | 95% CI | p Value |
|---|---|---|---|---|---|---|
| GCST90199642 | Ribitol levels | MR-Egger | 31 | 0.999064 | 0.99816~0.99997 | 0.052 |
| Weighted median | 31 | 0.999396 | 0.99854~1.00025 | 0.167 | ||
| Inverse variance weighted | 31 | 0.999435 | 0.99889~0.99998 | 0.041 | ||
| Simple mode | 31 | 0.998796 | 0.9973~1.00029 | 0.125 | ||
| Weighted mode | 31 | 0.999261 | 0.9984~1.00012 | 0.103 | ||
| GCST90200673 | Carnitine C4 levels | MR-Egger | 35 | 1.000092 | 0.9996~1.00058 | 0.716 |
| Weighted median | 35 | 1.000298 | 0.9999~1.0007 | 0.147 | ||
| Inverse variance weighted | 35 | 1.00039 | 1.00006~1.00072 | 0.021 | ||
| Simple mode | 35 | 1.000362 | 0.99928~1.00145 | 0.517 | ||
| Weighted mode | 35 | 1.000297 | 0.99991~1.00069 | 0.142 | ||
| GCST90199776 | Malonylcarnitine levels | MR-Egger | 20 | 1.000758 | 0.99885~1.00267 | 0.446 |
| Weighted median | 20 | 1.000772 | 0.99976~1.00179 | 0.135 | ||
| Inverse variance weighted | 20 | 1.000771 | 1.00005~1.00149 | 0.035 | ||
| Simple mode | 20 | 1.000998 | 0.99908~1.00292 | 0.321 | ||
| Weighted mode | 20 | 1.000998 | 0.99918~1.00282 | 0.295 | ||
| GCST90200327 | Choline levels | MR-Egger | 23 | 1.000352 | 0.99851~1.0022 | 0.713 |
| Weighted median | 23 | 1.001155 | 1.00009~1.00222 | 0.034 | ||
| Inverse variance weighted | 23 | 1.000838 | 1.00008~1.0016 | 0.031 | ||
| Simple mode | 23 | 1.00173 | 0.99969~1.00378 | 0.111 | ||
| Weighted mode | 23 | 1.001141 | 0.99932~1.00296 | 0.232 | ||
| GCST90200865 | Adenosine 5′-monophosphate (AMP) to histidine ratio | MR-Egger | 22 | 1.002257 | 1.0002~1.00432 | 0.044 |
| Weighted median | 22 | 1.000794 | 0.99968~1.00191 | 0.161 | ||
| Inverse variance weighted | 22 | 1.000846 | 1.00005~1.00164 | 0.036 | ||
| Simple mode | 22 | 1.000893 | 0.99876~1.00303 | 0.421 | ||
| Weighted mode | 22 | 1.000931 | 0.99887~1.003 | 0.386 | ||
| GCST90200859 | Adenosine 5′-monophosphate (AMP) to asparagine ratio | MR-Egger | 23 | 1.001818 | 1.0002~1.00344 | 0.039 |
| Weighted median | 23 | 1.000706 | 0.99961~1.0018 | 0.205 | ||
| Inverse variance weighted | 23 | 1.000882 | 1.00017~1.00159 | 0.015 | ||
| Simple mode | 23 | 1.000947 | 0.99916~1.00274 | 0.312 | ||
| Weighted mode | 23 | 1.000841 | 0.99944~1.00225 | 0.254 | ||
| GCST90200245 | Eicosenedioate (C20:1-DC) levels | MR-Egger | 19 | 1.000108 | 0.99889~1.00133 | 0.865 |
| Weighted median | 19 | 1.000867 | 0.99993~1.00181 | 0.071 | ||
| Inverse variance weighted | 19 | 1.000743 | 1.00007~1.00141 | 0.03 | ||
| Simple mode | 19 | 1.000731 | 0.99887~1.0026 | 0.452 | ||
| Weighted mode | 19 | 1.000931 | 0.99998~1.00188 | 0.07 | ||
| GCST90200916 | Fructose to sucrose ratio | MR-Egger | 23 | 0.998772 | 0.99675~1.0008 | 0.248 |
| Weighted median | 23 | 0.999235 | 0.99812~1.00035 | 0.18 | ||
| Inverse variance weighted | 23 | 0.99916 | 0.99833~0.99999 | 0.047 | ||
| Simple mode | 23 | 0.999513 | 0.99748~1.00155 | 0.644 |
Disclaimer/Publisher’s Note: The statements, opinions and data contained in all publications are solely those of the individual author(s) and contributor(s) and not of MDPI and/or the editor(s). MDPI and/or the editor(s) disclaim responsibility for any injury to people or property resulting from any ideas, methods, instructions or products referred to in the content. |
© 2024 by the authors. Licensee MDPI, Basel, Switzerland. This article is an open access article distributed under the terms and conditions of the Creative Commons Attribution (CC BY) license (https://creativecommons.org/licenses/by/4.0/).
Share and Cite
Zhou, D.; Huang, J.; Zheng, H.; Liu, Y.; Zhu, S.; Du, Y. Insight into Fructose-to-Sucrose Ratio as the Potential Target of Urinalysis in Bladder Cancer. Metabolites 2024, 14, 345. https://doi.org/10.3390/metabo14060345
Zhou D, Huang J, Zheng H, Liu Y, Zhu S, Du Y. Insight into Fructose-to-Sucrose Ratio as the Potential Target of Urinalysis in Bladder Cancer. Metabolites. 2024; 14(6):345. https://doi.org/10.3390/metabo14060345
Chicago/Turabian StyleZhou, Dewang, Jianxu Huang, Haoxiang Zheng, Yujun Liu, Shimao Zhu, and Yang Du. 2024. "Insight into Fructose-to-Sucrose Ratio as the Potential Target of Urinalysis in Bladder Cancer" Metabolites 14, no. 6: 345. https://doi.org/10.3390/metabo14060345
APA StyleZhou, D., Huang, J., Zheng, H., Liu, Y., Zhu, S., & Du, Y. (2024). Insight into Fructose-to-Sucrose Ratio as the Potential Target of Urinalysis in Bladder Cancer. Metabolites, 14(6), 345. https://doi.org/10.3390/metabo14060345

