Comprehensive Blood Metabolome and Exposome Analysis, Annotation, and Interpretation in E-Waste Workers
Abstract
1. Introduction
2. Materials and Methods
2.1. Participants Recruitment and Ethic Assessment
2.2. Sample Collection and Processing
2.3. Quantification of Blood Metals
2.4. LC-MS/MS Assay
2.5. Spectral Data Pre-Processing
2.6. Database Curation
2.7. Bioinformatic and Statistical Analysis
3. Results
3.1. Characteristics of Subjects
3.2. Exposomics Data Analysis Workflow
3.3. Spectra Processing and Sensitivity Evaluation
3.4. Feature Detection and Compound Identification
3.5. Overview of Exposome
3.6. Association Analysis with Heavy Metals
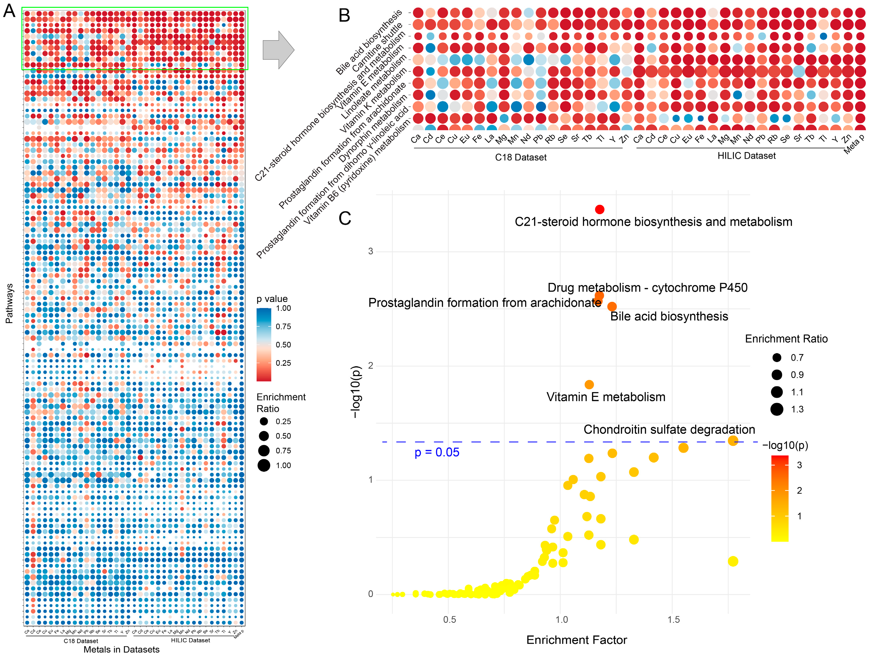
3.7. Functional Analysis
3.8. Dose–Response Analysis
4. Discussion
5. Conclusions
Supplementary Materials
Author Contributions
Funding
Institutional Review Board Statement
Informed Consent Statement
Data Availability Statement
Acknowledgments
Conflicts of Interest
References
- Bucher, M.L.; Anderson, F.L.; Lai, Y.; Dicent, J.; Miller, G.W.; Zota, A.R. Exposomics as a tool to investigate differences in health and disease by sex and gender. Exposome 2023, 3, osad003. [Google Scholar] [CrossRef] [PubMed]
- Walker, D.I.; Valvi, D.; Rothman, N.; Lan, Q.; Miller, G.W.; Jones, D.P. The metabolome: A key measure for exposome research in epidemiology. Curr. Epidemiol. Rep. 2019, 6, 93–103. [Google Scholar] [CrossRef] [PubMed]
- Borroni, E.; Frigerio, G.; Polledri, E.; Mercadante, R.; Maggioni, C.; Fedrizzi, L.; Pesatori, A.C.; Fustinoni, S.; Carugno, M. Metabolomic profiles in night shift workers: A cross-sectional study on hospital female nurses. Front. Public Health 2023, 11, 1082074. [Google Scholar] [CrossRef] [PubMed]
- Balcells, C.; Xu, Y.; Gil-Solsona, R.; Maitre, L.; Gago-Ferrero, P.; Keun, H.C. Blurred lines: Crossing the boundaries between the chemical exposome and the metabolome. Curr. Opin. Chem. Biol. 2024, 78, 102407. [Google Scholar] [CrossRef] [PubMed]
- Siskos, A.P.; Keun, H.C.; Warth, B.; Kelly, R.S.; Maitre, L. Editorial: Metabolomics and the exposome. Front. Public Health 2023, 11, 1188673. [Google Scholar] [CrossRef] [PubMed]
- Chang, L.; Ewald, J.; Hui, F.; Bayen, S.; Xia, J. A data-centric perspective on exposomics data analysis. Exposome 2024, 4, osae005. [Google Scholar] [CrossRef]
- Lai, Y.; Koelmel, J.P.; Walker, D.I.; Price, E.J.; Papazian, S.; Manz, K.E.; Castilla-Fernández, D.; Bowden, J.A.; Nikiforov, V.; David, A.; et al. High-Resolution Mass Spectrometry for Human Exposomics: Expanding Chemical Space Coverage. Environ. Sci. Technol. 2024, 58, 12784–12822. [Google Scholar] [CrossRef]
- Heacock, M.; Kelly, C.B.; Asante, K.A.; Birnbaum, L.S.; Bergman, Å.L.; Bruné, M.-N.; Buka, I.; Carpenter, D.O.; Chen, A.; Huo, X.; et al. E-Waste and Harm to Vulnerable Populations: A Growing Global Problem. Environ. Health Perspect. 2016, 124, 550–555. [Google Scholar] [CrossRef]
- Sharma, V.S.; Sharma, V.L.N. E-Waste to Wealth: Turning a Global Concern into an Economic Opportunity. In From Waste to Wealth; Arya, R.K., Verros, G.D., Verma, O.P., Hussain, C.M., Eds.; Springer Nature: Singapore, 2024. [Google Scholar]
- World Health, O. WHO Initiative on e-Waste and Child Health; World Health Organization: Geneva, Switzerland, 2021. [Google Scholar]
- Parvez, S.M.; Jahan, F.; Brune, M.-N.; Gorman, J.F.; Rahman, M.J.; Carpenter, D.; Islam, Z.; Rahman, M.; Aich, N.; Knibbs, L.D.; et al. Health consequences of exposure to e-waste: An updated systematic review. Lancet Planet. Health 2021, 5, e905–e920. [Google Scholar] [CrossRef]
- Yang, J.; Bertram, J.; Schettgen, T.; Heitland, P.; Fischer, D.; Seidu, F.; Felten, M.; Kraus, T.; Fobil, J.N.; Kaifie, A. Arsenic burden in e-waste recycling workers—A cross-sectional study at the Agbogbloshie e-waste recycling site, Ghana. Chemosphere 2020, 261, 127712. [Google Scholar] [CrossRef]
- Eckhardt, B.; Kaifie, A. Bridging the knowledge gap! Health outcomes in informal e-waste workers. J. Occup. Med. Toxicol. 2024, 19, 11. [Google Scholar] [CrossRef] [PubMed]
- Issah, I.; Arko-Mensah, J.; Agyekum, T.P.; Dwomoh, D.; Fobil, J.N. Electronic waste exposure and DNA damage: A systematic review and meta-analysis. Rev. Environ. Health 2023, 38, 15–31. [Google Scholar] [CrossRef] [PubMed]
- Igharo, O.G.; Anetor, J.I.; Osibanjo, O.; Osadolor, H.B.; Odazie, E.C.; Uche, Z.C. Endocrine disrupting metals lead to alteration in the gonadal hormone levels in Nigerian e-waste workers. Universa Med. 2018, 37, 65–74. [Google Scholar] [CrossRef]
- Miotto, E.; Tartaglione, A.M.; Iavarone, I.; Ricceri, L.; Zona, A.; Ceccarini, A.; Rossi, S.; Fazzo, L. Neurodevelopmental outcomes in children living near hazardous waste sites: A systematic review. Int. J. Environ. Health Res. 2024, 1–14. [Google Scholar] [CrossRef]
- Kenar, E.; Franken, H.; Forcisi, S.; Wörmann, K.; Häring, H.U.; Lehmann, R.; Schmitt-Kopplin, P.; Zell, A.; Kohlbacher, O. Automated label-free quantification of metabolites from liquid chromatography-mass spectrometry data. Mol. Cell Proteom. 2014, 13, 348–359. [Google Scholar] [CrossRef]
- Tautenhahn, R.; Böttcher, C.; Neumann, S. Highly sensitive feature detection for high resolution LC/MS. BMC Bioinform. 2008, 9, 504. [Google Scholar] [CrossRef]
- Du, X.; Smirnov, A.; Pluskal, T.; Jia, W.; Sumner, S. Metabolomics Data Preprocessing Using ADAP and MZmine 2. Methods Mol. Biol. 2020, 2104, 25–48. [Google Scholar] [CrossRef]
- Tsugawa, H.; Cajka, T.; Kind, T.; Ma, Y.; Higgins, B.; Ikeda, K.; Kanazawa, M.; VanderGheynst, J.; Fiehn, O.; Arita, M. MS-DIAL: Data-independent MS/MS deconvolution for comprehensive metabolome analysis. Nat. Methods 2015, 12, 523–526. [Google Scholar] [CrossRef]
- Pang, Z.; Chong, J.; Li, S.; Xia, J. MetaboAnalystR 3.0: Toward an Optimized Workflow for Global Metabolomics. Metabolites 2020, 10, 186. [Google Scholar] [CrossRef]
- Li, S.; Siddiqa, A.; Thapa, M.; Chi, Y.; Zheng, S. Trackable and scalable LC-MS metabolomics data processing using asari. Nat. Commun. 2023, 14, 4113. [Google Scholar] [CrossRef]
- Heacock, M.; Trottier, B.; Adhikary, S.; Asante, K.A.; Basu, N.; Brune, M.N.; Caravanos, J.; Carpenter, D.; Cazabon, D.; Chakraborty, P.; et al. Prevention-intervention strategies to reduce exposure to e-waste. Rev. Environ. Health 2018, 33, 219–228. [Google Scholar] [CrossRef] [PubMed]
- Issah, I.; Arko-Mensah, J.; Rozek, L.S.; Zarins, K.R.; Dwomoh, D.; Agyekum, T.P.; Basu, N.; Batterman, S.; Robins, T.G.; Fobil, J.N. Association between toxic and essential metals in blood and global DNA methylation among electronic waste workers in Agbogbloshie, Ghana. Environ. Sci. Pollut. Res. Int. 2022, 29, 72946–72956. [Google Scholar] [CrossRef] [PubMed]
- Asampong, E.; Dwuma-Badu, K.; Stephens, J.; Srigboh, R.; Neitzel, R.; Basu, N.; Fobil, J.N. Health seeking behaviours among electronic waste workers in Ghana. BMC Public Health 2015, 15, 1065. [Google Scholar] [CrossRef]
- Feldt, T.; Fobil, J.N.; Wittsiepe, J.; Wilhelm, M.; Till, H.; Zoufaly, A.; Burchard, G.; Göen, T. High levels of PAH-metabolites in urine of e-waste recycling workers from Agbogbloshie, Ghana. Sci. Total Environ. 2014, 466–467, 369–376. [Google Scholar] [CrossRef]
- Takyi, S.A.; Basu, N.; Arko-Mensah, J.; Botwe, P.; Amoabeng Nti, A.A.; Kwarteng, L.; Acquah, A.; Tettey, P.; Dwomoh, D.; Batterman, S.; et al. Micronutrient-rich dietary intake is associated with a reduction in the effects of particulate matter on blood pressure among electronic waste recyclers at Agbogbloshie, Ghana. BMC Public Health 2020, 20, 1067. [Google Scholar] [CrossRef] [PubMed]
- Srigboh, R.K.; Basu, N.; Stephens, J.; Asampong, E.; Perkins, M.; Neitzel, R.L.; Fobil, J. Multiple elemental exposures amongst workers at the Agbogbloshie electronic waste (e-waste) site in Ghana. Chemosphere 2016, 164, 68–74. [Google Scholar] [CrossRef]
- Wittsiepe, J.; Feldt, T.; Till, H.; Burchard, G.; Wilhelm, M.; Fobil, J.N. Pilot study on the internal exposure to heavy metals of informal-level electronic waste workers in Agbogbloshie, Accra, Ghana. Environ. Sci. Pollut. Res. Int. 2017, 24, 3097–3107. [Google Scholar] [CrossRef]
- Dawud, F.; Takyi, S.A.; Arko-Mensah, J.; Basu, N.; Egbi, G.; Ofori-Attah, E.; Bawuah, S.A.; Fobil, J.N. Relationship between Metal Exposures, Dietary Macronutrient Intake, and Blood Glucose Levels of Informal Electronic Waste Recyclers in Ghana. Int. J. Environ. Res. Public Health 2022, 19, 12768. [Google Scholar] [CrossRef] [PubMed]
- Pang, Z.; Xu, L.; Viau, C.; Lu, Y.; Salavati, R.; Basu, N.; Xia, J. MetaboAnalystR 4.0: A unified LC-MS workflow for global metabolomics. Nat. Commun. 2024, 15, 3675. [Google Scholar] [CrossRef]
- Chambers, M.C.; Maclean, B.; Burke, R.; Amodei, D.; Ruderman, D.L.; Neumann, S.; Gatto, L.; Fischer, B.; Pratt, B.; Egertson, J.; et al. A cross-platform toolkit for mass spectrometry and proteomics. Nat. Biotechnol. 2012, 30, 918–920. [Google Scholar] [CrossRef]
- Pang, Z.; Lu, Y.; Zhou, G.; Hui, F.; Xu, L.; Viau, C.; Spigelman, A.F.; MacDonald, P.E.; Wishart, D.S.; Li, S.; et al. MetaboAnalyst 6.0: Towards a unified platform for metabolomics data processing, analysis and interpretation. Nucleic Acids Res. 2024, 52, W398–W406. [Google Scholar] [CrossRef] [PubMed]
- Wishart, D.S.; Guo, A.; Oler, E.; Wang, F.; Anjum, A.; Peters, H.; Dizon, R.; Sayeeda, Z.; Tian, S.; Lee, B.L.; et al. HMDB 5.0: The Human Metabolome Database for 2022. Nucleic Acids Res. 2022, 50, D622–D631. [Google Scholar] [CrossRef]
- Kanehisa, M.; Furumichi, M.; Tanabe, M.; Sato, Y.; Morishima, K. KEGG: New perspectives on genomes, pathways, diseases and drugs. Nucleic Acids Res. 2017, 45, D353–D361. [Google Scholar] [CrossRef] [PubMed]
- Wishart, D.S.; Oler, E.; Peters, H.; Guo, A.; Girod, S.; Han, S.; Saha, S.; Lui, V.W.; LeVatte, M.; Gautam, V.; et al. MiMeDB: The Human Microbial Metabolome Database. Nucleic Acids Res. 2023, 51, D611–D620. [Google Scholar] [CrossRef]
- Wishart, D.; Arndt, D.; Pon, A.; Sajed, T.; Guo, A.C.; Djoumbou, Y.; Knox, C.; Wilson, M.; Liang, Y.; Grant, J.; et al. T3DB: The toxic exposome database. Nucleic Acids Res. 2014, 43, D928–D934. [Google Scholar] [CrossRef]
- Rothwell, J.A.; Perez-Jimenez, J.; Neveu, V.; Medina-Remón, A.; M’Hiri, N.; García-Lobato, P.; Manach, C.; Knox, C.; Eisner, R.; Wishart, D.S.; et al. Phenol-Explorer 3.0: A major update of the Phenol-Explorer database to incorporate data on the effects of food processing on polyphenol content. Database 2013, 2013, bat070. [Google Scholar] [CrossRef] [PubMed]
- Neveu, V.; Moussy, A.; Rouaix, H.; Wedekind, R.; Pon, A.; Knox, C.; Wishart, D.S.; Scalbert, A. Exposome-Explorer: A manually-curated database on biomarkers of exposure to dietary and environmental factors. Nucleic Acids Res. 2017, 45, D979–D984. [Google Scholar] [CrossRef] [PubMed]
- Mohammed Taha, H.; Aalizadeh, R.; Alygizakis, N.; Antignac, J.P.; Arp, H.P.H.; Bade, R.; Baker, N.; Belova, L.; Bijlsma, L.; Bolton, E.E.; et al. The NORMAN Suspect List Exchange (NORMAN-SLE): Facilitating European and worldwide collaboration on suspect screening in high resolution mass spectrometry. Environ. Sci. Eur. 2022, 34, 104. [Google Scholar] [CrossRef] [PubMed]
- Quast, J.-P.; Schuster, D.; Picotti, P. Protti: An R package for comprehensive data analysis of peptide- and protein-centric bottom-up proteomics data. Bioinform. Adv. 2021, 2, vbab041. [Google Scholar] [CrossRef]
- Wilkinson, G.N.; Rogers, C.E. Symbolic Description of Factorial Models for Analysis of Variance. J. R. Stat. Society. Ser. C (Appl. Stat.) 1973, 22, 392–399. [Google Scholar] [CrossRef]
- Tsutsumi, Y.; Deguchi, T.; Takano, M.; Takadate, A.; Lindup, W.E.; Otagiri, M. Renal disposition of a furan dicarboxylic acid and other uremic toxins in the rat. J. Pharmacol. Exp. Ther. 2002, 303, 880–887. [Google Scholar] [CrossRef] [PubMed]
- Nakahara, T.; Nakajima-Kambe, T.; Sato, S. Production of 2-ketobutyric acid from 1,2-butanediol by resting cells of Rhodococcus equi IFO 3730. Biotechnol. Lett. 1994, 16, 263–268. [Google Scholar] [CrossRef]
- Ramirez-Gaona, M.; Marcu, A.; Pon, A.; Guo, A.C.; Sajed, T.; Wishart, N.A.; Karu, N.; Djoumbou Feunang, Y.; Arndt, D.; Wishart, D.S. YMDB 2.0: A significantly expanded version of the yeast metabolome database. Nucleic Acids Res. 2017, 45, D440–D445. [Google Scholar] [CrossRef] [PubMed]
- Li, S.; Park, Y.; Duraisingham, S.; Strobel, F.H.; Khan, N.; Soltow, Q.A.; Jones, D.P.; Pulendran, B. Predicting Network Activity from High Throughput Metabolomics. PLoS Comput. Biol. 2013, 9, e1003123. [Google Scholar] [CrossRef]
- Becker, B.J. Combining significance levels. In The Handbook of Research Synthesis; Russell Sage Foundation: New York, NY, USA, 1994; pp. 215–230. [Google Scholar]
- Ritz, C.; Baty, F.; Streibig, J.C.; Gerhard, D. Dose-Response Analysis Using R. PLoS ONE 2016, 10, e0146021. [Google Scholar] [CrossRef]
- Gollapudi, B.B.; Johnson, G.E.; Hernandez, L.G.; Pottenger, L.H.; Dearfield, K.L.; Jeffrey, A.M.; Julien, E.; Kim, J.H.; Lovell, D.P.; MacGregor, J.T.; et al. Quantitative approaches for assessing dose–response relationships in genetic toxicology studies. Environ. Mol. Mutagen. 2013, 54, 8–18. [Google Scholar] [CrossRef]
- Waud, D.R. Analysis of Dose—Response Relationships. In Advances in General and Cellular Pharmacology: Volume 1; Narahashi, T., Bianchi, C.P., Eds.; Springer: Boston, MA, USA, 1976; pp. 145–178. [Google Scholar]
- Cleys, P.; Hardy, E.; Ait Bamai, Y.; Poma, G.; Cseresznye, A.; Malarvannan, G.; Scheepers, P.T.J.; Viegas, S.; Porras, S.P.; Santonen, T.; et al. HBM4EU e-waste study: Occupational exposure of electronic waste workers to phthalates and DINCH in Europe. Int. J. Hyg. Environ. Health 2024, 255, 114286. [Google Scholar] [CrossRef]
- Hu, X.; Walker, D.I.; Liang, Y.; Smith, M.R.; Orr, M.L.; Juran, B.D.; Ma, C.; Uppal, K.; Koval, M.; Martin, G.S.; et al. A scalable workflow to characterize the human exposome. Nat. Commun. 2021, 12, 5575. [Google Scholar] [CrossRef] [PubMed]
- Hernandez-Ferrer, C.; Wellenius, G.A.; Tamayo, I.; Basagaña, X.; Sunyer, J.; Vrijheid, M.; Gonzalez, J.R. Comprehensive study of the exposome and omic data using rexposome Bioconductor Packages. Bioinformatics 2019, 35, 5344–5345. [Google Scholar] [CrossRef]
- Barupal, D.K.; Baygi, S.F.; Wright, R.O.; Arora, M. Data Processing Thresholds for Abundance and Sparsity and Missed Biological Insights in an Untargeted Chemical Analysis of Blood Specimens for Exposomics. Front. Public Health 2021, 9, 653599. [Google Scholar] [CrossRef]
- Chung, M.K.; House, J.S.; Akhtari, F.S.; Makris, K.C.; Langston, M.A.; Islam, K.T.; Holmes, P.; Chadeau-Hyam, M.; Smirnov, A.I.; Du, X.; et al. Decoding the exposome: Data science methodologies and implications in exposome-wide association studies (ExWASs). Exposome 2024, 4, osae001. [Google Scholar] [CrossRef] [PubMed]
- Maitre, L.; Guimbaud, J.-B.; Warembourg, C.; Güil-Oumrait, N.; Petrone, P.M.; Chadeau-Hyam, M.; Vrijheid, M.; Basagaña, X.; Gonzalez, J.R. State-of-the-art methods for exposure-health studies: Results from the exposome data challenge event. Environ. Int. 2022, 168, 107422. [Google Scholar] [CrossRef] [PubMed]
- Wishart, D. Metabolomics and the Multi-Omics View of Cancer. Metabolites 2022, 12, 154. [Google Scholar] [CrossRef] [PubMed]
- Noel-Brune, M.; Goldizen, F.C.; Neira, M.; van den Berg, M.; Lewis, N.; King, M.; Suk, W.A.; Carpenter, D.O.; Arnold, R.G.; Sly, P.D. Health effects of exposure to e-waste. Lancet Glob. Health 2013, 1, e70. [Google Scholar] [CrossRef] [PubMed]
- Li, H.; Huang, K.; Jin, S.; Peng, Y.; Liu, W.; Wang, M.; Zhang, H.; Zhang, B.; Xia, W.; Li, Y.; et al. Environmental cadmium exposure induces alterations in the urinary metabolic profile of pregnant women. Int. J. Hyg. Environ. Health 2019, 222, 556–562. [Google Scholar] [CrossRef]
- Kuang, H.-X.; Liu, Y.; Wang, J.-R.; Li, M.-Y.; Zhou, Y.; Meng, L.-X.; Xiang, M.-D.; Yu, Y.-J. Revealing the links between hair metal(loids) and alterations in blood pressure among children in e-waste recycling areas through urinary metabolomics. Sci. Total Environ. 2024, 954, 176352. [Google Scholar] [CrossRef]
- Parvez, S.M.; Huda, M.M.; Rahman, M.; Jahan, F.; Fujimura, M.; Hasan, S.S.; Hares, A.; Islam, Z.; Raqib, R.; Knibbs, L.D.; et al. Hormonal, liver, and renal function associated with electronic waste (e-waste) exposure in Dhaka, Bangladesh. Toxicology 2024, 505, 153833. [Google Scholar] [CrossRef]
- Zeng, X.; Xu, X.; Boezen, H.M.; Huo, X. Children with health impairments by heavy metals in an e-waste recycling area. Chemosphere 2016, 148, 408–415. [Google Scholar] [CrossRef]
- Molero, L.; Carrasco, C.; Marques, M.; Vaziri, N.D.; Mateos-Cáceres, P.J.; Casado, S.; Macaya, C.; Barrientos, A.; López-Farré, A.J. Involvement of endothelium and endothelin-1 in lead-induced smooth muscle cell dysfunction in rats. Kidney Int. 2006, 69, 685–690. [Google Scholar] [CrossRef]
- Li, C.; Yao, Y.; Liu, X.; Chen, H.; Li, X.; Zhao, M.; Zhao, H.; Wang, Y.; Cheng, Z.; Wang, L.; et al. Integrated metabolomics, transcriptomics, and proteomics analyses reveal co-exposure effects of polycyclic aromatic hydrocarbons and cadmium on ryegrass (Lolium perenne L.). Environ. Int. 2023, 178, 108105. [Google Scholar] [CrossRef]
- Yan, M.; Yang, J.; Zhu, H.; Zou, Q.; Zhao, H.; Sun, H. Volatile organic compound exposure in relation to lung cancer: Insights into mechanisms of action through metabolomics. J. Hazard. Mater. 2024, 480, 135856. [Google Scholar] [CrossRef] [PubMed]
- Shi, Z.; Wan, Y.; Peng, M.; Zhang, J.; Gao, Z.; Wang, X.; Zhu, F. Vitamin E: An assistant for black soldier fly to reduce cadmium accumulation and toxicity. Environ. Int. 2024, 185, 108547. [Google Scholar] [CrossRef] [PubMed]
- Ali, H.M. Mitigative role of garlic and vitamin E against cytotoxic, genotoxic, and apoptotic effects of lead acetate and mercury chloride on WI-38 cells. Pharmacol. Rep. 2018, 70, 804–811. [Google Scholar] [CrossRef] [PubMed]
- Al-Attar, A.M. Vitamin E attenuates liver injury induced by exposure to lead, mercury, cadmium and copper in albino mice. Saudi J. Biol. Sci. 2011, 18, 395–401. [Google Scholar] [CrossRef]
- Yang, J.; Li, X.; Yang, H.; Zhao, W.; Li, Y. OPFRs in e-waste sites: Integrating in silico approaches, selective bioremediation, and health risk management of residents surrounding. J. Hazard. Mater. 2022, 429, 128304. [Google Scholar] [CrossRef] [PubMed]
- Islam, A.; Ahmed, T.; Awual, M.R.; Rahman, A.; Sultana, M.; Aziz, A.A.; Monir, M.U.; Teo, S.H.; Hasan, M. Advances in sustainable approaches to recover metals from e-waste-A review. J. Clean. Prod. 2020, 244, 118815. [Google Scholar] [CrossRef]
- Alloway, B.J. Heavy Metals and Metalloids as Micronutrients for Plants and Animals. In Heavy Metals in Soils: Trace Metals and Metalloids in Soils and their Bioavailability; Alloway, B.J., Ed.; Springer: Dordrecht, The Netherlands, 2013; pp. 195–209. [Google Scholar]
- Jaishankar, M.; Tseten, T.; Anbalagan, N.; Mathew, B.B.; Beeregowda, K.N. Toxicity, mechanism and health effects of some heavy metals. Interdiscip. Toxicol. 2014, 7, 60–72. [Google Scholar] [CrossRef]
- Mahurpawar, M. Effects of heavy metals on human health. Int. J. Res. Granthaalayah 2015, 530, 1–7. [Google Scholar] [CrossRef]
- Igharo, O.; Idomeh, F. Association of Vitamin D and Calcium Levels in E-waste Workers and Environmentally Exposed Participants in Southwestern Nigeria. J. Appl. Sci. Environ. Manag. 2021, 25, 1323–1327. [Google Scholar] [CrossRef]
- Chalkley, S.R.; Richmond, J.; Barltrop, D. Measurement of vitamin D3 metabolites in smelter workers exposed to lead and cadmium. Occup. Environ. Med. 1998, 55, 446. [Google Scholar] [CrossRef]
- Yang, H.; Huo, X.; Yekeen, T.A.; Zheng, Q.; Zheng, M.; Xu, X. Effects of lead and cadmium exposure from electronic waste on child physical growth. Environ. Sci. Pollut. Res. 2013, 20, 4441–4447. [Google Scholar] [CrossRef] [PubMed]
- Szymańska-Chabowska, A.; Łaczmański, Ł.; Jędrychowska, I.; Chabowski, M.; Gać, P.; Janus, A.; Gosławska, K.; Smyk, B.; Solska, U.; Mazur, G.; et al. The relationship between selected VDR, HFE and ALAD gene polymorphisms and several basic toxicological parameters among persons occupationally exposed to lead. Toxicology 2015, 334, 12–21. [Google Scholar] [CrossRef] [PubMed]
- Cattani, D.; Struyf, N.; Steffensen, V.; Bergquist, J.; Zamoner, A.; Brittebo, E.; Andersson, M. Perinatal exposure to a glyphosate-based herbicide causes dysregulation of dynorphins and an increase of neural precursor cells in the brain of adult male rats. Toxicology 2021, 461, 152922. [Google Scholar] [CrossRef] [PubMed]
- Wang, D.; Liang, Y.; Zeng, Y.; Liu, C.; Zhan, C.; Chen, P.; Song, S.; Jia, F. Highly selective recovery of gold and silver from E-waste via stepwise electrodeposition directly from the pregnant leaching solution enabled by the MoS2 cathode. J. Hazard. Mater. 2024, 465, 133430. [Google Scholar] [CrossRef]
- Sharma, S.; Rai, S.; Misra, D.; Misra, A.; Sharma, S.; Sharma, A.; Prayasi, M.S. Human Urinary Metabolomics as Biomarkers in Tobacco Users: A Systematic Review. Contemp. Clin. Dent. 2024, 15, 3–9. [Google Scholar] [CrossRef]
- Yu, J.; Ren, J.; Ren, Y.; Wu, Y.; Zeng, Y.; Zhang, Q.; Xiao, X. Using metabolomics and proteomics to identify the potential urine biomarkers for prediction and diagnosis of gestational diabetes. eBioMedicine 2024, 101, 105008. [Google Scholar] [CrossRef]








| Items | E-Waste Workers (n = 100) | Controls (n = 49) |
|---|---|---|
| BMI (kg/m2, mean ± SD) | 21.76 ± 2.73 | 23.87 ± 3.47 |
| Age (mean ± SD) | 25.40 ± 6.33 | 32.48 ± 10.36 |
| Marital Status (Married/Single, n) | 55/45 | 20/29 |
| Smoking (Yes/No, n) | 27/73 | 6/43 |
| Heart Rate (mean ± SD) | 74.67 ± 12.37 | 76.12 ± 14.02 |
| Systolic Blood Pressure (mmHg, mean ± SD) | 123.57 ± 12.72 | 128.31 ± 18.21 |
| Diastolic Blood Pressure (mmHg, mean ± SD) | 73.98 ± 9.38 | 76.96 ± 12.48 |
| Stress (Stressed/Non-stressed, n) | 61/39 | 24/25 |
| Jobs (n) | Burning wires only (44); Ash/wire collection after burning (12); Collecting e-waste (13); Sorting e-waste (13); Others * (18). | Non-e-waste workers |
Disclaimer/Publisher’s Note: The statements, opinions and data contained in all publications are solely those of the individual author(s) and contributor(s) and not of MDPI and/or the editor(s). MDPI and/or the editor(s) disclaim responsibility for any injury to people or property resulting from any ideas, methods, instructions or products referred to in the content. |
© 2024 by the authors. Licensee MDPI, Basel, Switzerland. This article is an open access article distributed under the terms and conditions of the Creative Commons Attribution (CC BY) license (https://creativecommons.org/licenses/by/4.0/).
Share and Cite
Pang, Z.; Viau, C.; Fobil, J.N.; Basu, N.; Xia, J. Comprehensive Blood Metabolome and Exposome Analysis, Annotation, and Interpretation in E-Waste Workers. Metabolites 2024, 14, 671. https://doi.org/10.3390/metabo14120671
Pang Z, Viau C, Fobil JN, Basu N, Xia J. Comprehensive Blood Metabolome and Exposome Analysis, Annotation, and Interpretation in E-Waste Workers. Metabolites. 2024; 14(12):671. https://doi.org/10.3390/metabo14120671
Chicago/Turabian StylePang, Zhiqiang, Charles Viau, Julius N. Fobil, Niladri Basu, and Jianguo Xia. 2024. "Comprehensive Blood Metabolome and Exposome Analysis, Annotation, and Interpretation in E-Waste Workers" Metabolites 14, no. 12: 671. https://doi.org/10.3390/metabo14120671
APA StylePang, Z., Viau, C., Fobil, J. N., Basu, N., & Xia, J. (2024). Comprehensive Blood Metabolome and Exposome Analysis, Annotation, and Interpretation in E-Waste Workers. Metabolites, 14(12), 671. https://doi.org/10.3390/metabo14120671

