Exploring the Therapeutic Potential for Breast Cancer of Phytochemicals and Secondary Metabolites in Marjoram, Thyme, and Persimmon
Abstract
1. Introduction
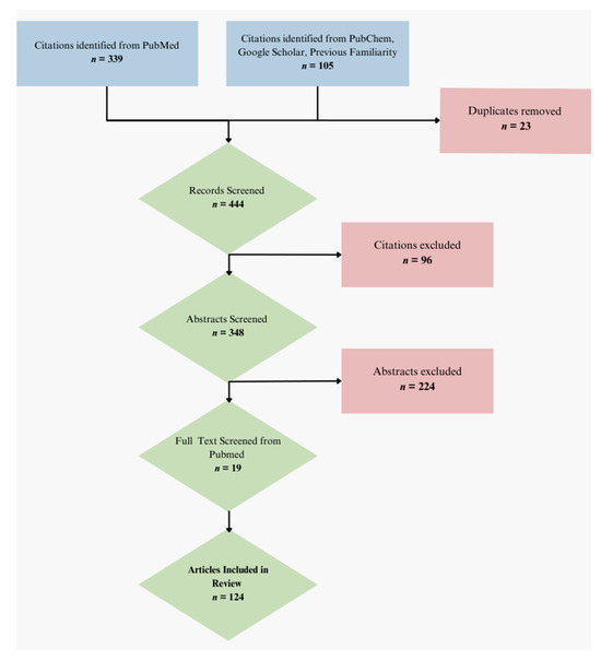
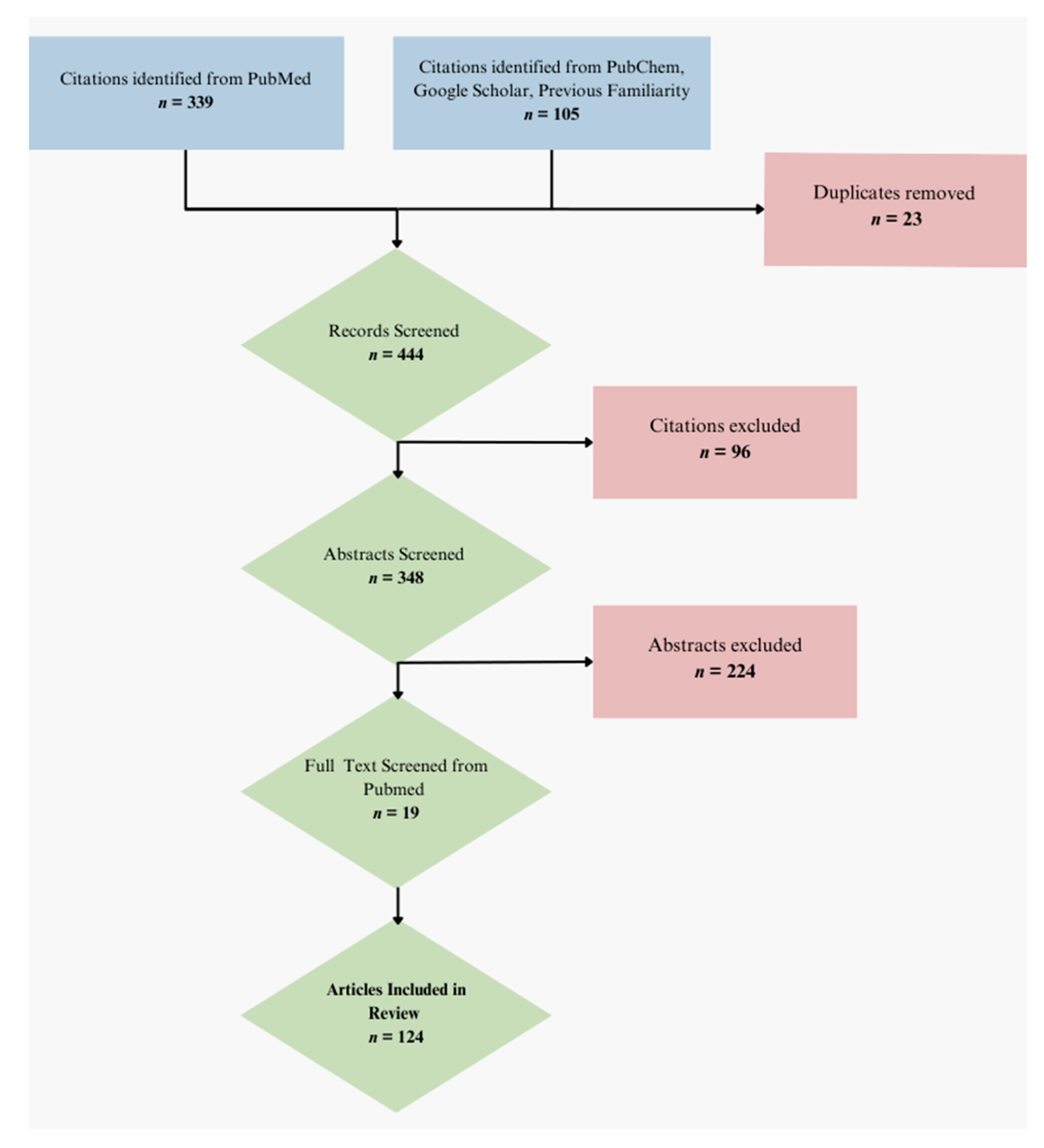
2. Methods
3. Results
3.1. Ethnopharmacological Considerations and Chemical Analysis
- Thyme (Thymus vulgaris L.): This herb originated in Southern Europe and has been used in traditional medicine for its cardioprotective, gastroprotective, and anti-inflammatory properties [20]. It has also shown evidence of anti-infective, antioxidant, antibacterial, antiviral, and anticarcinogenic properties [21]. The major phytochemicals in thyme include thymol, p-cymene, sabinene, carvacrol, borneol, linalool, and limonene (see Table 2). These constituents are all terpenoids and are shown to exhibit antiproliferative and apoptotic effects on cancer cells [22].Table 2. Major phytochemicals contained in thyme.
Phytochemical Class of Compound Notable Pathways and Interactions Pharmacologic and Biologic
ActivitiesThymol Terpene
(monoterpenoid)
phenol, isomeric
compound to carvacrolTNF-α, IL-1β, IL-6, NF-κB, TGF-B, PI3K, Akt [23] antibacterial, antiviral, anticancer,
antioxidant, antihypertensive, antifungal, anti-inflammatory, antimalarial [24]p-cymene Terpene
(monoterpenoid)TNF-α, IL-1β, IL-6, IL-10, NF-κB, MAPK, ERK1/2, JNK [25] antioxidant, anti-inflammatory,
antiparasitic, antidiabetic, antiviral,
antitumor, antibacterial, antifungal,
neuroprotective, immunomodulatory,
vasorelaxant, analgesic, antinociceptive [26]Sabinene Terpene
(monoterpenoid)TNF-α. IL-1β, OL-6, iNOs, LPS+IFN-y [27] anti-inflammatory, antifungal,
antioxidant [28]Carvacrol Terpene
(monoterpenoid)
phenolIL-1β, IL-6, TNF-α. NF-κB [29] antibacterial, antiviral, anticancer, antioxidant, antihypertensive, antifungal, anti-inflammatory, antimalarial [24] Borneol Terpene
(monoterpenoid)p38, MAPK [30] HIF-1α, NF-κB, VEGF, BCL-2 [31] anti-inflammatory, neuroprotective,
anti-apoptotic, and
anti-cerebral infarction [30]Linalool * Terpene
(monoterpenoid)See Marjoram Components in Table 3 for Details. Limonene * Terpene
(monoterpenoid)See Marjoram Components in Table 3 for Details. * These are notable phytochemicals beyond the major components. - Marjoram (Origanum majorana L.): This nutraceutical is a medicinal herb originating in the Mediterranean region and traditionally used for its antiallergic, antihypertensive, and antioxidant properties [32]. Additionally, its uses were found in respiratory infections and diabetes; pharmacological analyses showed that this nutraceutical has antioxidant, antifungal, antibacterial, anticarcinogenic, and anti-inflammatory properties [32]. The major phytochemicals in marjoram include terpinene-4-ol, linalool, linalyl acetate, limonene, a-terpineol, naringin, and hesperetin (see Table 3). These phytochemical constituents belong to both classes, terpenoids and phenolic compounds.Table 3. Major phytochemicals contained in marjoram.
Phytochemical Class of Compound Notable Pathways and Interactions Pharmacologic and Biologic
ActivitiesTerpinene-4-ol Terpene (monoterpenoid) KLF4, NF-κB [33], ROCK2 [34], IL-1β, TNF-α, IRAK, IL-17, IL-10 [35] anticarcinogenic, selective toxicity to cancer cells, when combined with sabinene hydrate, exhibited anticancer effect in vitro and in vivo, enhancing survivin downregulation [36], anti-inflammatory, anti-arthritic, antioxidant [35] Linalool Terpene (monoterpenoid) VEGF, p-VEGFRII, p-Flk-1, HIF-1α [37] Bax/Bcl-2, caspase-3, caspase-9 [38] antioxidant, pro-oxidant, anti-angiogenesis, anti-metastasis, anticarcinogenic [37], neuroprotective, alleviation of oxidative stress and apoptosis [38] Linalyl acetate Terpene (monoterpenoid) Acetate ester of linalool Thymic stromal lymphopoietin and IL-33 [39], Nrf2, NF-κB, p65 [40] anti-inflammatory, pain modulating [39], antioxidant, anti-apoptotic, protective mechanisms to induction of cancer [40] Limonene Terpene (monoterpenoid) TNF-α, IL-1β, COX-2, TLR4, NF-κB, AP-1 [41] role as a human metabolite, anti-inflammatory, reduced levels of serum urea and creatinine to stop renal decline, reduction of proinflammatory cytokines, modulating oxidative stress [41], anticancer, breast cancer targeting [42] a-terpineol Terpene (monoterpenoid) KDELC2, Notch, PI3K, mTOR, MAPK [43] antitumorigenic, antiproliferative, anti-angiogenic, blood–brain barrier penetrable, anti-migration anti-invasion of glioblastoma [42] Naringin * Phenolic
(Flavonoid)PARP-1, ATM, ATR, CHK1, WEE1) [44] GSK3B, NF-κB, COX-2, JAK2, STAT3, Notch1, p38, MAPK, caspase-3 [45] antioxidant, anticancer, cytotoxic selectivity against cancer cells and not normal cells, free radical scavenging [44,45] Hesperetin * Phenolic
(Flavonoid)IL-1β, TNF-α, NF-κB, caspase-3 [46] PI3K/Akt, tight junction proteins [47] antioxidant, antineoplastic, anticancer, decreased estrogen receptor (ERα) in breast cancer cells [48], anti-inflammatory, anti-apoptotic, and neuroprotective [46] * These are notable phytochemicals beyond the major components. - Persimmon (Diospyros kaki L.): A fruit-bearing tree whose leaves and other plant components are traditionally used in East Asian countries for a wide application of therapeutics, including for its antidiabetic and antioxidant properties [16]. In traditional Chinese medicine, it is utilized for combating hypertension, hemorrhages, and atherosclerosis [49]. Due to the phytochemicals contained within the leaves, which is the component we are investigating, it is reported to be anticarcinogenic [49,50]. The major phytochemical components in persimmon include oleanolic acid, ursolic acid, pomolic acid, siaresinolic acid, barbinervic acid, astragalin, isoquercetin, and kaempferol (see Table 4). There are more phenolic compounds to note within persimmon than the other selected nutraceuticals—but the highest percentage of the phytochemicals’ mass falls under the terpenes class.Table 4. Major phytochemicals contained in persimmon.
Phytochemical Class of Compound Notable Pathways
and InteractionsPharmacologic and Biologic Activities Oleanolic acid Terpene
(triterpenoid)NF-κB, COX-2, Nrf2 [51], PI3K, Akt, mTOR, p53, MMPs, EGFR [52] antioxidative, anti-inflammatory, anticancer [51], antifungal, antibacterial, anticarcinogenic, hepatoprotective, gastroprotective, antiviral [53] Ursolic acid Terpene
(triterpenoid)TNF-α, IL-6, caspase-7, LC3A, LC3B, beclin-1, proapoptotic Bax/Bcl-2, glycolytic pathway, caspase-3, JNK, caspase-9, MMP-2, MMP-9 [54], IL-1β, NF-κB, JNK, MAPK, p65 [55] antitumor, anticancer, antiproliferative, antiviral, anti-inflammatory, antibacterial, antiallergic, cytotoxic against various cancer cell lines, antiestrogen [54] Pomolic acid Terpene
(triterpenoid)NF-κB, PI3K, AKT, mTOR, Bcl2, ERK [56], p38-MAPK, HIF-1α, VEGF, p70, S6K [57] neuroprotective, anti-inflammatory, antioxidant, antiproliferative, free-radical scavenging, anticancer [57] Siaresinolic acid Terpene
(triterpenoid)K(+)ATP channel, TNF-α, IL-1β, CXCL1 [58] antinociceptive, anti-inflammatory, antiproliferative, antidiabetic [58] Barbinervic acid Terpene
(triterpenoid)NF-κB, 5-LO, COX, PDGFR-Rac, JNK, TGF-β1, IL-12, IL-6, VEGF, MMP-9, Na+/K+-ATPase, MAPK, ERK, TNF-α, IL-1β, cGMP (Persimmon) [59] vasodilator, anti-inflammatory, neuroprotective [60] Astragalin Phenolic
(Flavonoid)HO-1, MAPK, NF-κB, JNK, IL-1β, IL-6, TNF-α, p38, ERK, P13K, Akt, COX-2 [61] anti-inflammatory, antioxidant, antiallergic, antiviral, anti-neuroinflammatory [61] Isoquercetin * Phenolic
(Flavonoid)
Glycosidic form of quercetinWnt/β-catenin, caspase-3/8/9, p53, Bax/Bcl-2, MAPK [62], Nrf2, NOX4, ROS, NF-κB, p65, p-IκBα, p38, ERK [63] antitumor, antioxidant,
anti-inflammatory,
antiproliferative [62],
neuroprotective, decrease ROS,
anti-apoptosis [63]Kaempferol * Phenolic
(Flavonoid)ERK1/2, P13K, Akt, mTOR, VEGF, STAT3, p53, NF-κB, TNF-α, IRAK-1/-4, p38, MAPK, ESRRA, HIF-1α, RSK2, COX-2, caspase-3/-7/-9, TYK-2, SOCS-3, MAPILC3, IRE1-CHOP, Bax/Bcl-2, PARP, MMP-9/-2, cathepsin-D/-B, AP1 [64] anti-inflammatory, anticancer, antioxidant, toxic activities against only cancer cells with restricted toxicity on healthy cells, cardioprotective, neuroprotective, antimicrobial,
antidiabetic, enhances apoptosis,
inhibits ROS, antiproliferation, cell cycle arrest [64]* These are notable phytochemicals beyond the major components.
3.2. Terpenoids
3.2.1. Monoterpenes
3.2.2. Triterpenes
3.3. Phenolic Compounds
Flavonoids
4. Discussion
5. Conclusions
Supplementary Materials
Author Contributions
Funding
Data Availability Statement
Acknowledgments
Conflicts of Interest
References
- Brito, R.M.; Barcia, M.T.; Farias, C.A.A.; Zambiazi, R.C.; de Marchi, P.G.F.; Fujimori, M.; Honorio-França, A.C.; França, E.L.; Pertuzatti, P.B. Bioactive compounds of pequi pulp and oil extracts modulate antioxidant activity and antiproliferative activity in cocultured blood mononuclear cells and breast cancer cells. Food Nutr. Res. 2022, 66, 8282. [Google Scholar] [CrossRef] [PubMed]
- Bray, F.; Laversanne, M.; Sung, H.; Ferlay, J.; Siegel, R.L.; Soerjomataram, I.; Jemal, A. Global cancer statistics 2022: GLOBOCAN estimates of incidence and mortality worldwide for 36 cancers in 185 countries. CA Cancer. J. Clin. 2024, 74, 229–263. [Google Scholar] [CrossRef] [PubMed]
- Monteiro, P.; Lomartire, S.; Cotas, J.; Marques, J.C.; Pereira, L.; Gonçalves, A.M.M. Call the Eckols: Present and Future Potential Cancer Therapies. Mar. Drugs 2022, 20, 387. [Google Scholar] [CrossRef]
- Suski, J.M.; Braun, M.; Strmiska, V.; Sicinski, P. Targeting cell-cycle machinery in cancer. Cancer Cell 2021, 39, 759–778. [Google Scholar] [CrossRef]
- Qi, C.; Wang, X.; Shen, Z.; Chen, S.; Yu, H.; Williams, N.; Wang, G. Anti-mitotic chemotherapeutics promote apoptosis through TL1A-activated death receptor 3 in cancer cells. Cell Res. 2018, 28, 544–555. [Google Scholar] [CrossRef]
- Dumontet, C.; Jordan, M.A. Microtubule-binding agents: A dynamic field of cancer therapeutics. Nat. Rev. Drug Discov. 2010, 9, 790–803. [Google Scholar] [CrossRef]
- Johnson-Arbor, K.; Dubey, R. Doxorubicin; StatPearls Publishing: Treasure Island, FL, USA, 2023. [Google Scholar]
- Yang, Y.; Liu, J.; Lu, C.; Wei, J. CAR-T Cell Therapy for Breast Cancer: From Basic Research to Clinical Application. Int. J. Biol. Sci. 2022, 18, 2609–2626. [Google Scholar] [CrossRef]
- Nabavi, S.M.; Habtemariam, S.; Daglia, M.; Nabavi, S.F. Apigenin and Breast Cancers: From Chemistry to Medicine. Anticancer Agents Med. Chem. 2015, 15, 728–735. [Google Scholar] [CrossRef] [PubMed]
- Bozorgi, A.; Khazaei, S.; Khademi, A.; Khazaei, M. Natural and herbal compounds targeting breast cancer, a review based on cancer stem cells. Iran. J. Basic Med. Sci. 2020, 23, 970–983. [Google Scholar] [CrossRef]
- Milanovic, J.; Bolevich, S.; Rosic, G. Complementary and alternative medicine in European countries—Legislative framework. Tradit. Med. Res. 2020, 5, 125–135. [Google Scholar] [CrossRef]
- Siddiqui, A.J.; Jahan, S.; Singh, R.; Saxena, J.; Ashraf, S.A.; Khan, A.; Choudhary, R.K.; Balakrishnan, S.; Badraoui, R.; Bardakci, F.; et al. Plants in Anticancer Drug Discovery: From Molecular Mechanism to Chemoprevention. Biomed. Res. Int. 2022, 2022, 5425485. [Google Scholar] [CrossRef]
- Schardt, C.; Adams, M.B.; Owens, T.; Keitz, S.; Fontelo, P. Utilization of the PICO framework to improve searching PubMed for clinical questions. BMC Med. Inform. Decis. Mak. 2007, 7, 16. [Google Scholar] [CrossRef]
- Bina, F.; Rahimi, R. Sweet Marjoram: A Review of Ethnopharmacology, Phytochemistry, and Biological Activities. J. Evid. Based Complement. Altern. Med. 2017, 22, 175–185. [Google Scholar] [CrossRef]
- Borugă, O.; Jianu, C.; Mişcă, C.; Goleţ, I.; Gruia, A.T.; Horhat, F.G. Thymus vulgaris essential oil: Chemical composition and antimicrobial activity. J. Med. Life 2014, 7, 56–60. [Google Scholar] [PubMed Central]
- Kwon, J.; Park, J.; Lee, J.; Lee, J.; Hwang, H.; Jung, S.; Kwon, H.; Jang, D. Chemical Constituents of the Leaves of Diospyros kaki (Persimmon). Plants 2021, 10, 2032. [Google Scholar] [CrossRef]
- Zhang, S.; Gai, Z.; Gui, T.; Chen, J.; Chen, Q.; Li, Y. Antioxidant Effects of Protocatechuic Acid and Protocatechuic Aldehyde: Old Wine in a New Bottle. Evid. Based Complement. Altern. Med. 2021, 2021, 6139308. [Google Scholar] [CrossRef]
- Sysak, S.; Czarczynska-Goslinska, B.; Szyk, P.; Koczorowski, T.; Mlynarczyk, D.T.; Szczolko, W.; Lesyk, R.; Goslinski, T. Metal Nanoparticle-Flavonoid Connections: Synthesis, Physicochemical and Biological Properties, as Well as Potential Applications in Medicine. Nanomaterials 2023, 13, 1531. [Google Scholar] [CrossRef]
- Pang, X.; Zhang, X.; Jiang, Y.; Su, Q.; Li, Q.; Li, Z. Autophagy: Mechanisms and Therapeutic Potential of Flavonoids in Cancer. Biomolecules 2021, 11, 135. [Google Scholar] [CrossRef]
- Patil, S.M.; Ramu, R.; Shirahatti, P.S.; Shivamallu, C.; Amachawadi, R.G. A systematic review on ethnopharmacology, phytochemistry and pharmacological aspects of Thymus vulgaris Linn. Heliyon 2021, 7, e07054. [Google Scholar] [CrossRef] [PubMed]
- Hammoudi Halat, D.; Krayem, M.; Khaled, S.; Younes, S. A Focused Insight into Thyme: Biological, Chemical, and Therapeutic Properties of an Indigenous Mediterranean Herb. Nutrients 2022, 14, 2104. [Google Scholar] [CrossRef] [PubMed]
- Elbe, H.; Yigitturk, G.; Cavusoglu, T.; Baygar, T.; Ozgul Onal, M.; Ozturk, F. Comparison of ultrastructural changes and the anticarcinogenic effects of thymol and carvacrol on ovarian cancer cells: Which is more effective? Ultrastruct. Pathol. 2020, 44, 193–202. [Google Scholar] [CrossRef] [PubMed]
- Hussein, R.M.; Arafa, E.A.; Raheem, S.A.; Mohamed, W.R. Thymol protects against bleomycin-induced pulmonary fibrosis via abrogation of oxidative stress, inflammation, and modulation of miR-29a/TGF-β and PI3K/Akt signaling in mice. Life Sci. 2023, 314, 121256. [Google Scholar] [CrossRef]
- Peter, S.; Sotondoshe, N.; Aderibigbe, B.A. Carvacrol and Thymol Hybrids: Potential Anticancer and Antibacterial Therapeutics. Molecules 2024, 29, 2277. [Google Scholar] [CrossRef]
- Zhong, W.; Chi, G.; Jiang, L.; Soromou, L.W.; Chen, N.; Huo, M.; Guo, W.; Deng, X.; Feng, H. Erratum to: P-Cymene Modulates In Vitro and In Vivo Cytokine Production by Inhibiting MAPK and NF-κB Activation. Inflammation 2013, 36, 529–537. [Google Scholar] [CrossRef]
- Balahbib, A.; El Omari, N.; Hachlafi, N.E.; Lakhdar, F.; El Menyiy, N.; Salhi, N.; Mrabti, H.N.; Bakrim, S.; Zengin, G.; Bouyahya, A. Health beneficial and pharmacological properties of p-cymene. Food Chem. Toxicol. 2021, 153, 112259. [Google Scholar] [CrossRef] [PubMed]
- Valente, J.; Zuzarte, M.; Gonçalves, M.J.; Lopes, M.C.; Cavaleiro, C.; Salgueiro, L.; Cruz, M.T. Antifungal, antioxidant and anti-inflammatory activities of Oenanthe crocata L. essential oil. Food Chem. Toxicol. 2013, 62, 349–354. [Google Scholar] [CrossRef]
- Cao, Y.; Zhang, H.; Liu, H.; Liu, W.; Zhang, R.; Xian, M.; Liu, H. Biosynthesis and production of sabinene: Current state and perspectives. Appl. Microbiol. Biotechnol. 2018, 102, 1535–1544. [Google Scholar] [CrossRef]
- El-Sayed, E.M.; Mansour, A.M.; Abdul-Hameed, M.S. Thymol and Carvacrol Prevent Doxorubicin-Induced Cardiotoxicity by Abrogation of Oxidative Stress, Inflammation, and Apoptosis in Rats. J. Biochem. Mol. Toxicol. 2016, 30, 37–44. [Google Scholar] [CrossRef]
- Xie, Q.; Lu, D.; Yuan, J.; Ren, M.; Li, Y.; Wang, J.; Ma, R.; Wang, J. l-borneol promotes neurovascular unit protection in the subacute phase of transient middle cerebral artery occlusion rats: p38-MAPK pathway activation, anti-inflammatory, and anti-apoptotic effect. Phytother. Res. 2023, 37, 4166–4184. [Google Scholar] [CrossRef] [PubMed]
- Chen, G.; Yang, J.; Wang, A.; Deng, J.; Wang, K.; Ye, M.; Chen, Q.; Wang, X.; Wu, X.; Lin, D. L-Borneol promotes skin flap survival by regulating HIF-1α/NF-κB pathway. J. Ethnopharmacol. 2024, 321, 117543. [Google Scholar] [CrossRef]
- Bouyahya, A.; Chamkhi, I.; Benali, T.; Guaouguaou, F.; Balahbib, A.; El Omari, N.; Taha, D.; Belmehdi, O.; Ghokhan, Z.; El Menyiy, N. Traditional use, phytochemistry, toxicology, and pharmacology of Origanum majorana L. J. Ethnopharmacol. 2021, 265, 113318. [Google Scholar] [CrossRef] [PubMed]
- He, L.; Zhang, L.; Zhang, J.; Jiang, H.; He, Y.; Leng, D.; Gong, Y.; Yang, D.; Song, Y.; Xiong, C.; et al. Terpinen-4-ol inhibits proliferation of VSMCs exposed to high glucose via regulating KLF4/NF-κB signaling pathway. Zhongguo Zhong Yao Za Zhi 2023, 48, 2530–2537. [Google Scholar] [CrossRef] [PubMed]
- Cao, W.; Tian, R.; Pan, R.; Sun, B.; Xiao, C.; Chen, Y.; Zeng, Z.; Lei, S. Terpinen-4-ol inhibits the proliferation and mobility of pancreatic cancer cells by downregulating Rho-associated coiled-coil containing protein kinase 2. Bioengineered 2022, 13, 8643–8656. [Google Scholar] [CrossRef] [PubMed]
- Aslam, S.; Younis, W.; Malik, M.N.H.; Jahan, S.; Alamgeer; Uttra, A.M.; Munir, M.U.; Roman, M. Pharmacological evaluation of anti-arthritic potential of terpinen-4-ol using in vitro and in vivo assays. Inflammopharmacology 2022, 30, 945–959. [Google Scholar] [CrossRef]
- Arafat, K.; Al-Azawi, A.M.; Sulaiman, S.; Attoub, S. Exploring the Anticancer Potential of Origanum majorana Essential Oil Monoterpenes Alone and in Combination against Non-Small Cell Lung Cancer. Nutrients 2023, 15, 5010. [Google Scholar] [CrossRef] [PubMed]
- Pal, P.; Jana, S.; Biswas, I.; Mandal, D.P.; Bhattacharjee, S. Biphasic effect of the dietary phytochemical linalool on angiogenesis and metastasis. Mol. Cell. Biochem. 2022, 477, 1041–1052. [Google Scholar] [CrossRef]
- Hosseini, A.; Pourheidar, E.; Rajabian, A.; Asadpour, E.; Hosseinzadeh, H.; Sadeghnia, H.R. Linalool attenuated ischemic injury in PC12 cells through inhibition of caspase-3 and caspase-9 during apoptosis. Food Sci. Nutr. 2023, 11, 249–260. [Google Scholar] [CrossRef]
- Lu, Y.; Lu, C.; Huang, C.; Tsai, H.; Wang, W.; Zhang, Z.; Wu, C. Linalyl Acetate Ameliorates Mechanical Hyperalgesia Through Suppressing Inflammation by TSLP/IL-33 Signaling. Neurochem. Res. 2022, 47, 3805–3816. [Google Scholar] [CrossRef]
- Cui, G.; Wei, F.; Wei, M.; Xie, L.; Lin, Z.; Feng, X. Modulatory effect of Tagetes erecta flowers essential oils via Nrf2/HO-1/NF-κB/p65 axis mediated suppression of N-methyl-N’nitro-N-nitroguanidine (MNNG) induced gastric cancer in rats. Mol. Cell. Biochem. 2021, 476, 1541–1554. [Google Scholar] [CrossRef]
- Kathem, S.H.; Nasrawi, Y.S.; Mutlag, S.H.; Nauli, S.M. Limonene Exerts Anti-Inflammatory Effect on LPS-Induced Jejunal Injury in Mice by Inhibiting NF-κB/AP-1 Pathway. Biomolecules 2024, 14, 334. [Google Scholar] [CrossRef]
- Kaur, B.; Rolta, R.; Salaria, D.; Kumar, B.; Fadare, O.A.; da Costa, R.A.; Ahmad, A.; Al-Rawi, M.B.A.; Raish, M.; Rather, I.A. An In Silico Investigation to Explore Anti-Cancer Potential of Foeniculum vulgare Mill. Phytoconstituents for the Management of Human Breast Cancer. Molecules 2022, 27, 4077. [Google Scholar] [CrossRef] [PubMed]
- Jin, J.; Chou, J.; Tsai, W.; Chen, Y.; Chen, Y.; Ong, J.; Tsai, Y. Effectively α-Terpineol Suppresses Glioblastoma Aggressive Behavior and Downregulates KDELC2 Expression. Phytomedicine 2024, 127, 155471. [Google Scholar] [CrossRef] [PubMed]
- Pravin, B.; Nanaware, V.; Ashwini, B.; Wondmie, G.F.; Jardan, Y.A.B.; Bourhia, M. Assessing the antioxidant properties of Naringin and Rutin and investigating their oxidative DNA damage effects in breast cancer. Sci. Rep. 2024, 14, 15314–15317. [Google Scholar] [CrossRef] [PubMed]
- Rauf, A.; Shariati, M.A.; Imran, M.; Bashir, K.; Khan, S.A.; Mitra, S.; Emran, T.B.; Badalova, K.; Uddin, M.S.; Mubarak, M.S.; et al. Comprehensive review on naringenin and naringin polyphenols as a potent anticancer agent. Environ. Sci. Pollut. Res. Int. 2022, 29, 31025–31041. [Google Scholar] [CrossRef]
- Zhang, Y.; Chen, X.; Wang, X.; Xu, Y.; Li, J.; Wu, Y.; Wang, Z.; Zhang, S.; Hu, J.; Qi, Q. Hesperetin ameliorates spinal cord injury in rats through suppressing apoptosis, oxidative stress and inflammatory response. Eur. J. Pharmacol. 2024, 971, 176541. [Google Scholar] [CrossRef]
- Gao, Y.; Yang, L.; Yao, Q.; Wang, J.; Zheng, N. Butyrate improves recovery from experimental necrotizing enterocolitis by metabolite hesperetin through potential inhibition the PI3K-Akt pathway. Biomed. Pharmacother. 2024, 176, 116876. [Google Scholar] [CrossRef]
- Vosooghi, R.; Motavalizadehkakhky, A.; Mansouri, A.; Mehrzad, J.; Homayouni, M. Investigating the effect of hesperetin on estrogen receptor alpha (ERα) expression, phosphorylation and activity in MCF-7 cells. Gene 2024, 911, 148357. [Google Scholar] [CrossRef]
- Direito, R.; Rocha, J.; Sepodes, B.; Eduardo-Figueira, M. From Diospyros kaki L. (Persimmon) Phytochemical Profile and Health Impact to New Product Perspectives and Waste Valorization. Nutrients 2021, 13, 3283. [Google Scholar] [CrossRef]
- Khanal, P.; Oh, W.; Thuong, P.T.; Cho, S.D.; Choi, H.S. 24-hydroxyursolic acid from the leaves of the Diospyros kaki (Persimmon) induces apoptosis by activation of AMP-activated protein kinase. Planta Med. 2010, 76, 689–693. [Google Scholar] [CrossRef]
- Baer-Dubowska, W.; Narożna, M.; Krajka-Kuźniak, V. Anti-Cancer Potential of Synthetic Oleanolic Acid Derivatives and Their Conjugates with NSAIDs. Molecules 2021, 26, 4957. [Google Scholar] [CrossRef]
- Lisiak, N.; Dzikowska, P.; Wisniewska, U.; Kaczmarek, M.; Bednarczyk-Cwynar, B.; Zaprutko, L.; Rubis, B. Biological Activity of Oleanolic Acid Derivatives HIMOXOL and Br-HIMOLID in Breast Cancer Cells Is Mediated by ER and EGFR. Int. J. Mol. Sci. 2023, 24, 5099. [Google Scholar] [CrossRef] [PubMed]
- Castellano, J.M.; Ramos-Romero, S.; Perona, J.S. Oleanolic Acid: Extraction, Characterization and Biological Activity. Nutrients 2022, 14, 623. [Google Scholar] [CrossRef] [PubMed]
- Michalak, O.; Cybulski, M.; Szymanowski, W.; Gornowicz, A.; Kubiszewski, M.; Ostrowska, K.; Krzeczyński, P.; Bielawski, K.; Trzaskowski, B.; Bielawska, A. Synthesis, Biological Activity, ADME and Molecular Docking Studies of Novel Ursolic Acid Derivatives as Potent Anticancer Agents. Int. J. Mol. Sci. 2023, 24, 8875. [Google Scholar] [CrossRef] [PubMed]
- Zhao, M.; Wu, F.; Tang, Z.; Yang, X.; Liu, Y.; Wang, F.; Chen, B. Anti-inflammatory and antioxidant activity of ursolic acid: A systematic review and meta-analysis. Front. Pharmacol. 2023, 14, 1256946. [Google Scholar] [CrossRef]
- Martins, C.D.A.; Rocha, G.D.G.; Gattass, C.R.; Takiya, C.M. Pomolic acid exhibits anticancer potential against a docetaxelresistant PC3 prostate cell line. Oncol. Rep. 2019, 42, 328–338. [Google Scholar] [CrossRef]
- Park, J.; Yoon, J.; Park, B. Pomolic acid suppresses HIF1α/VEGF-mediated angiogenesis by targeting p38-MAPK and mTOR signaling cascades. Phytomedicine 2016, 23, 1716–1726. [Google Scholar] [CrossRef] [PubMed]
- de Oliveira, A.M.; de Araújo, A.F.; Lyra Lemos, R.P.; Conserva, L.M.; de Souza Ferro, J.N.; Barreto, E. Antinociceptive and anti-inflammatory activity of the siaresinolic acid, a triterpene isolated from the leaves of Sabicea grisea Cham. & Schltdl. var. grisea. J. Nat. Med. 2015, 69, 232–240. [Google Scholar] [CrossRef] [PubMed]
- Hossain, A.; Shahidi, F. Persimmon Leaves: Nutritional, Pharmaceutical, and Industrial Potential-A Review. Plants 2023, 12, 937. [Google Scholar] [CrossRef]
- Teixeira, R.G.S.; de Pascual, R.; Lima-Araújo, K.G.; de Brito, M.A.; de los Rios, C.; do Carmo, A.F.; Gandía, L.; Silva, C.L.M.; Machado, T.B.; Santos, W.C. In vitro and in silico studies for barbinervic acid, a triterpene isolated from Eugenia punicifolia that inhibits vasopressor tone. Nat. Prod. Res. 2021, 35, 4870–4875. [Google Scholar] [CrossRef]
- Kim, E.H.; Shim, Y.Y.; Lee, H.I.; Lee, S.; Reaney, M.J.T.; Chung, M.J. Astragalin and Isoquercitrin Isolated from Aster scaber Suppress LPS-Induced Neuroinflammatory Responses in Microglia and Mice. Foods 2022, 11, 1505. [Google Scholar] [CrossRef]
- Wei, Z.; Zheng, D.; Pi, W.; Qiu, Y.; Xia, K.; Guo, W. Isoquercitrin restrains the proliferation and promotes apoptosis of human osteosarcoma cells by inhibiting the Wnt/β-catenin pathway. J. Bone Oncol. 2023, 38, 100468. [Google Scholar] [CrossRef] [PubMed]
- Dai, Y.; Zhang, H.; Zhang, J.; Yan, M. Isoquercetin attenuates oxidative stress and neuronal apoptosis after ischemia/reperfusion injury via Nrf2-mediated inhibition of the NOX4/ROS/NF-κB pathway. Chem. Biol. Interact. 2018, 284, 32–40. [Google Scholar] [CrossRef]
- Qattan, M.Y.; Khan, M.I.; Alharbi, S.H.; Verma, A.K.; Al-Saeed, F.A.; Abduallah, A.M.; Al Areefy, A.A. Therapeutic Importance of Kaempferol in the Treatment of Cancer through the Modulation of Cell Signalling Pathways. Molecules 2022, 27, 8864. [Google Scholar] [CrossRef]
- Rabi, T.; Bishayee, A. Terpenoids and breast cancer chemoprevention. Breast Cancer Res. Treat. 2009, 115, 223–239. [Google Scholar] [CrossRef] [PubMed]
- Rabi, T.; Gupta, S. Dietary terpenoids and prostate cancer chemoprevention. Front. Biosci. 2008, 13, 3457–3469. [Google Scholar] [CrossRef]
- Zhao, Y.; Hu, X.; Zuo, X.; Wang, M. Chemopreventive effects of some popular phytochemicals on human colon cancer: A review. Food Funct. 2018, 9, 4548–4568. [Google Scholar] [CrossRef] [PubMed]
- Valero, V.; Alvarez, R.H.; Hortobagyi, G.N. Emerging Targeted Therapies for Breast Cancer. J. Clin. Oncol. 2010, 28, 3366–3379. [Google Scholar] [CrossRef]
- Singh, B.; Sharma, R.A. Plant terpenes: Defense responses, phylogenetic analysis, regulation and clinical applications. 3 Biotech 2015, 5, 129–151. [Google Scholar] [CrossRef]
- Ko, J.K.; Auyeung, K.K. Target-oriented mechanisms of novel herbal therapeutics in the chemotherapy of gastrointestinal cancer and inflammation. Curr. Pharm. Des. 2013, 19, 48–66. [Google Scholar] [CrossRef]
- López-Mejía, A.; Ortega-Pérez, L.G.; Magaña-Rodríguez, O.R.; Ayala-Ruiz, L.A.; Piñón-Simental, J.S.; Hernández, D.G.; Rios-Chavez, P. Protective effect of Callistemon citrinus on oxidative stress in rats with 1,2-dimethylhydrazine-induced colon cancer. Biomed. Pharmacother. 2021, 142, 112070. [Google Scholar] [CrossRef]
- Miller, J.A.; Lang, J.E.; Ley, M.; Nagle, R.; Hsu, C.; Thompson, P.A.; Cordova, C.; Waer, A.; Chow, H.S. Human Breast Tissue Disposition and Bioactivity of Limonene in Women with Early-Stage Breast Cancer. Cancer Prev. Res. 2013, 6, 577–584. [Google Scholar] [CrossRef] [PubMed]
- Mandal, D.; Patel, P.; Verma, S.K.; Sahu, B.R.; Parija, T. Proximal discrepancy in intrinsic atomic interaction arrests G2/M phase by inhibiting Cyclin B1/CDK1 to infer molecular and cellular biocompatibility of d-limonene. Sci. Rep. 2022, 12, 18184. [Google Scholar] [CrossRef] [PubMed]
- Pereira, I.; Severino, P.; Santos, A.C.; Silva, A.M.; Souto, E.B. Linalool bioactive properties and potential applicability in drug delivery systems. Colloids Surf. B Biointerfaces 2018, 171, 566–578. [Google Scholar] [CrossRef] [PubMed]
- Sun, X.; Wang, S.; Li, T.; Yang, Y. Anticancer Activity of Linalool Terpenoid: Apoptosis Induction and Cell Cycle Arrest in Prostate Cancer Cells. Trop. J. Pharm. Res. 2015, 14, 619–625. [Google Scholar] [CrossRef]
- Chang, M.; Shieh, D.; Chen, C.; Yeh, C.; Dong, H. Linalool induces cell cycle arrest and apoptosis in leukemia cells and cervical cancer cells through CDKIs. Int. J. Mol. Sci. 2015, 16, 28169–28179. [Google Scholar] [CrossRef]
- Jana, S.; Patra, K.; Sarkar, S.; Jana, J.; Mukherjee, G.; Bhattacharjee, S.; Mandal, D.P. Antitumorigenic potential of linalool is accompanied by modulation of oxidative stress: An in vivo study in sarcoma-180 solid tumor model. Nutr. Cancer 2014, 66, 835–848. [Google Scholar] [CrossRef]
- Nagoor Meeran, M.F.; Javed, H.; Al Taee, H.; Azimullah, S.; Ojha, S.K. Pharmacological Properties and Molecular Mechanisms of Thymol: Prospects for Its Therapeutic Potential and Pharmaceutical Development. Front. Pharmacol. 2017, 8, 380. [Google Scholar] [CrossRef]
- Melo, J.O.; Fachin, A.L.; Rizo, W.F.; Jesus, H.C.R.; Arrigoni-Blank, M.F.; Alves, P.B.; Marins, M.A.; França, S.C.; Blank, A.F. Cytotoxic effects of essential oils from three Lippia gracilis Schauer genotypes on HeLa, B16, and MCF-7 cells and normal human fibroblasts. Genet. Mol. Res. 2014, 13, 2691–2697. [Google Scholar] [CrossRef]
- Jaafari, A.; Tilaoui, M.; Mouse, H.A.; M’bark, L.A.; Aboufatima, R.; Chait, A.; Lepoivre, M.; Zyad, A. Comparative study of the antitumor effect of natural monoterpenes: Relationship to cell cycle analysis. Rev. Bras. Farmacogn. 2012, 22, 534–540. [Google Scholar] [CrossRef]
- Khadir, A.; Sobeh, M.; Gad, H.A.; Benbelaid, F.; Bendahou, M.; Peixoto, H.; Sporer, F.; Ashour, M.L.; Wink, M. Chemical composition and biological activity of the essential oil from Thymus lanceolatus. Z. Naturforsch. C. J. Biosci. 2016, 71, 155–163. [Google Scholar] [CrossRef]
- Arab, H.; Fathi, M.; Mortezai, E.; Hosseinimehr, S.J. Chemoprotective effect of thymol against genotoxicity induced by bleomycin in human lymphocytes. Pharm. Biomed. Res. 2015, 1, 26–31. [Google Scholar] [CrossRef][Green Version]
- Zhou, C.; Sheng, Y.; Zhao, D.; Wang, Z.; Tao, J. Variation of Oleanolic and Ursolic Acid in the Flesh of Persimmon Fruit among Different Cultivars. Molecules 2010, 15, 6580–6587. [Google Scholar] [CrossRef] [PubMed]
- Mu, D.; Guo, H.; Zhou, G.; Li, J.; Su, B. Oleanolic acid suppresses the proliferation of human bladder cancer by Akt/mTOR/S6K and ERK1/2 signaling. Int. J. Clin. Exp. Pathol. 2015, 8, 13864–13870. [Google Scholar] [PubMed Central]
- Liu, J.; Wu, N.; Ma, L.; Zhong, J.; Liu, G.; Zheng, L.; Lin, X. p38 MAPK signaling mediates mitochondrial apoptosis in cancer cells induced by oleanolic acid. Asian Pac. J. Cancer. Prev. 2014, 15, 4519–4525. [Google Scholar] [CrossRef]
- Zhang, J.; Wu, L.; Ding, R.; Deng, X.; Chen, Z. Role of miRNA122 in cancer (Review). Int. J. Oncol. 2024, 65, 83. [Google Scholar] [CrossRef]
- Zhao, X.; Liu, M.; Li, D. Oleanolic acid suppresses the proliferation of lung carcinoma cells by miR-122/Cyclin G1/MEF2D axis. Mol. Cell. Biochem. 2015, 400, 1–7. [Google Scholar] [CrossRef]
- Wang, X.; Bai, H.; Zhang, X.; Liu, J.; Cao, P.; Liao, N.; Zhang, W.; Wang, Z.; Hai, C. Inhibitory effect of oleanolic acid on hepatocellular carcinoma via ERK–p53-mediated cell cycle arrest and mitochondrial-dependent apoptosis. Carcinogenesis 2013, 34, 1323–1330. [Google Scholar] [CrossRef] [PubMed]
- Fulda, S.; Vucic, D. Targeting IAP proteins for therapeutic intervention in cancer. Nat. Rev. Drug Discov. 2012, 11, 109–124. [Google Scholar] [CrossRef]
- Neto, C.C. Cranberry and blueberry: Evidence for protective effects against cancer and vascular diseases. Mol. Nutr. Food Res. 2007, 51, 652–664. [Google Scholar] [CrossRef]
- Mallepogu, V.; Sankaran, K.R.; Pasala, C.; Bandi, L.R.; Maram, R.; Amineni, U.M.; Meriga, B. Ursolic acid regulates key EMT transcription factors, induces cell cycle arrest and apoptosis in MDA-MB-231 and MCF-7 breast cancer cells, an in-vitro and in silico studies. J. Cell. Biochem. 2023, 124, 1900–1918. [Google Scholar] [CrossRef]
- Balkrishna, A.; Rai, P.; Verma, R.; Rohela, A.; Kumar, A.; Arya, V.; Khan, N.; Amarowicz, R.; Kumar, D.; Verma, R. Mechanistic insight into anti-inflammatory potential, phytochemistry and ethnomedicinal status of Ilex species: A review. Phytochem. Rev. 2024. [Google Scholar] [CrossRef]
- Ghasemi, S.; Xu, S.; Nabavi, S.M.; Amirkhani, M.A.; Sureda, A.; Tejada, S.; Lorigooini, Z. Epigenetic targeting of cancer stem cells by polyphenols (cancer stem cells targeting). Phytother. Res. 2021, 35, 3649–3664. [Google Scholar] [CrossRef] [PubMed]
- Deepika; Maurya, P.K. Health Benefits of Quercetin in Age-Related Diseases. Molecules 2022, 27, 2498. [Google Scholar] [CrossRef]
- Gan, R.; Chan, C.; Yang, Q.; Li, H.; Zhang, D.; Ge, Y.; Gunaratne, A.; Ge, J.; Corke, H. 9—Bioactive Compounds and Beneficial Functions of Sprouted Grains. In Sprouted Grains; Feng, H., Nemzer, B., DeVries, J.W., Eds.; AACC International Press: Saint Paul, MN, USA, 2019; pp. 191–246. [Google Scholar] [CrossRef]
- Velázquez-Martínez, V.; Valles-Rosales, D.; Rodríguez-Uribe, L.; Laguna-Camacho, J.R.; López-Calderón, H.D.; Delgado, E. Effect of Different Extraction Methods and Geographical Origins on the Total Phenolic Yield, Composition, and Antimicrobial Activity of Sugarcane Bagasse Extracts. Front. Nutr. 2022, 9, 834557. [Google Scholar] [CrossRef]
- Allagui, I.; Horchani, M.; Zammel, N.; Jalouli, M.; Elfeki, A.; Kallel, C.; Mansour, L.; Alwasel, S.; Harrath, A.H.; Jannet, H.B.; et al. Phytochemical Characterization, Antioxidant and Anti-Inflammatory Effects of Cleome arabica L. Fruits Extract against Formalin Induced Chronic Inflammation in Female Wistar Rat: Biochemical, Histological, and In Silico Studies. Molecules 2022, 28, 26. [Google Scholar] [CrossRef] [PubMed]
- Fonseca, L.R.S.; Silva, G.R.; Luís, Â.; Cardoso, H.J.; Correia, S.; Vaz, C.V.; Duarte, A.P.; Socorro, S. Sweet Cherries as Anti-Cancer Agents: From Bioactive Compounds to Function. Molecules 2021, 26, 2941. [Google Scholar] [CrossRef] [PubMed]
- Assemie, A.; Abaya, G. The Effect of Edible Mushroom on Health and Their Biochemistry. Int. J. Microbiol. 2022, 2022, 8744788. [Google Scholar] [CrossRef]
- Rodríguez-Negrete, E.V.; Morales-González, Á.; Madrigal-Santillán, E.O.; Sánchez-Reyes, K.; Álvarez-González, I.; Madrigal-Bujaidar, E.; Valadez-Vega, C.; Chamorro-Cevallos, G.; Garcia-Melo, L.; Morales-González, J.A. Phytochemicals and Their Usefulness in the Maintenance of Health. Plants 2024, 13, 523. [Google Scholar] [CrossRef]
- Shilpa, V.S.; Shams, R.; Dash, K.K.; Pandey, V.K.; Dar, A.H.; Ayaz Mukarram, S.; Harsányi, E.; Kovács, B. Phytochemical Properties, Extraction, and Pharmacological Benefits of Naringin: A Review. Molecules 2023, 28, 5623. [Google Scholar] [CrossRef]
- Memariani, Z.; Abbas, S.Q.; Ul Hassan, S.S.; Ahmadi, A.; Chabra, A. Naringin and naringenin as anticancer agents and adjuvants in cancer combination therapy: Efficacy and molecular mechanisms of action, a comprehensive narrative review. Pharmacol. Res. 2021, 171, 105264. [Google Scholar] [CrossRef]
- Li, H.; Yang, B.; Huang, J.; Xiang, T.; Yin, X.; Wan, J.; Luo, F.; Zhang, L.; Li, H.; Ren, G. Naringin inhibits growth potential of human triple-negative breast cancer cells by targeting β-catenin signaling pathway. Toxicol. Lett. 2013, 220, 219–228. [Google Scholar] [CrossRef] [PubMed]
- Erenler, R.; Sen, O.; Aksit, H.; Demirtas, I.; Yaglioglu, A.S.; Elmastas, M.; Telci, İ. Isolation and identification of chemical constituents from Origanum majorana and investigation of antiproliferative and antioxidant activities. J. Sci. Food Agric. 2016, 96, 822–836. [Google Scholar] [CrossRef] [PubMed]
- Su, Y.; Chen, L.; Yang, J. Hesperetin Inhibits Bladder Cancer Cell Proliferation and Promotes Apoptosis and Cycle Arrest by PI3K/AKT/FoxO3a and ER Stress-mitochondria Pathways. Curr. Med. Chem. 2024, 31. [Google Scholar] [CrossRef] [PubMed]
- Redondo-Blanco, S.; Fernández, J.; Gutiérrez-del-Río, I.; Villar, C.J.; Lombó, F. New Insights toward Colorectal Cancer Chemotherapy Using Natural Bioactive Compounds. Front. Pharmacol. 2017, 8, 109. [Google Scholar] [CrossRef]
- Li, W.; Du, B.; Wang, T.; Wang, S.; Zhang, J. Kaempferol induces apoptosis in human HCT116 colon cancer cells via the Ataxia-Telangiectasia Mutated-p53 pathway with the involvement of p53 Upregulated Modulator of Apoptosis. Chem. Biol. Interact. 2009, 177, 121–127. [Google Scholar] [CrossRef] [PubMed]
- Cho, H.J.; Park, J.H.Y. Kaempferol induces cell cycle arrest in HT-29 human colon cancer cells. J. Cancer Prev. 2013, 18, 257–263. [Google Scholar] [CrossRef]
- Gonçalves, J.; Ramos, R.; Luís, A.; Rocha, S.; Rosado, T.; Gallardo, E.; Duarte, A.P. Assessment of the Bioaccessibility and Bioavailability of the Phenolic Compounds of Prunus avium L. by in Vitro Digestion and Cell Model. ACS Omega 2019, 4, 7605–7613. [Google Scholar] [CrossRef]
- Murakami, A.; Ashida, H.; Terao, J. Multitargeted cancer prevention by quercetin. Cancer Lett. 2008, 269, 315–325. [Google Scholar] [CrossRef]
- Seyhan, M.F.; Yılmaz, E.; Timirci-Kahraman, Ö.; Saygılı, N.; Kısakesen, H.İ.; Gazioğlu, S.; Gören, A.C.; Eronat, A.P.; Begüm Ceviz, A.; Öztürk, T.; et al. Different propolis samples, phenolic content, and breast cancer cell lines: Variable cytotoxicity ranging from ineffective to potent. IUBMB Life 2019, 71, 619–631. [Google Scholar] [CrossRef] [PubMed]
- Azad, A.K.; Dayoob, M.; Zohera, F.T. Anticancer Activity of Flavonoids: Past, Present, and Future; Roy, A., Ed.; Harnessing Medicinal Plants in Cancer Prevention and Treatment; IGI Global: Hershey, PA, USA, 2024; pp. 1–21. [Google Scholar] [CrossRef]
- Oeckinghaus, A.; Ghosh, S. The NF-kappaB family of transcription factors and its regulation. Cold Spring Harb Perspect. Biol. 2009, 1, a000034. [Google Scholar] [CrossRef]
- Devanaboyina, M.; Kaur, J.; Whiteley, E.; Lin, L.; Einloth, K.; Morand, S.; Stanbery, L.; Hamouda, D.; Nemunaitis, J. NF-κB Signaling in Tumor Pathways Focusing on Breast and Ovarian Cancer. Oncol. Rev. 2022, 16, 10568. [Google Scholar] [CrossRef] [PubMed]
- Zhang, W.; Liu, H.T. MAPK signal pathways in the regulation of cell proliferation in mammalian cells. Cell Res. 2002, 12, 9–18. [Google Scholar] [CrossRef] [PubMed]
- Pavitra, E.; Kancharla, J.; Gupta, V.K.; Prasad, K.; Sung, J.Y.; Kim, J.; Tej, M.B.; Choi, R.; Lee, J.; Han, Y.; et al. The role of NF-κB in breast cancer initiation, growth, metastasis, and resistance to chemotherapy. Biomed. Pharmacother. 2023, 163, 114822. [Google Scholar] [CrossRef] [PubMed]
- Zarubin, T.; Han, J. Activation and signaling of the p38 MAP kinase pathway. Cell Res. 2005, 15, 11–18. [Google Scholar] [CrossRef] [PubMed]
- Martínez-Limón, A.; Joaquin, M.; Caballero, M.; Posas, F.; de Nadal, E. The p38 Pathway: From Biology to Cancer Therapy. Int. J. Mol. Sci. 2020, 21, 1913. [Google Scholar] [CrossRef]
- Paplomata, E.; O’Regan, R. The PI3K/AKT/mTOR pathway in breast cancer: Targets, trials and biomarkers. Ther. Adv. Med. Oncol. 2014, 6, 154–166. [Google Scholar] [CrossRef]
- Tohidi, B.; Rahimmalek, M.; Arzani, A. Essential oil composition, total phenolic, flavonoid contents, and antioxidant activity of Thymus species collected from different regions of Iran. Food Chem. 2017, 220, 153–161. [Google Scholar] [CrossRef]
- Khanahmadi, F.; Rahimmalek, M.; Sabzalian, M.R.; Tohidi, B. Variation of Essential Oil Content and Composition, Phenolics, and Yield Related Traits Using Different Pollination Systems in Populations of Thymus Species. Chem. Biodivers. 2021, 18, e2100097. [Google Scholar] [CrossRef]
- Etri, K.; Pluhár, Z. Exploring Chemical Variability in the Essential Oils of the Thymus Genus. Plants 2024, 13, 1375. [Google Scholar] [CrossRef]
- Laftouhi, A.; Eloutassi, N.; Ech-Chihbi, E.; Rais, Z.; Abdellaoui, A.; Taleb, A.; Beniken, M.; Nafidi, H.; Salamatullah, A.M.; Bourhia, M.; et al. The Impact of Environmental Stress on the Secondary Metabolites and the Chemical Compositions of the Essential Oils from Some Medicinal Plants Used as Food Supplements. Sustainability 2023, 15, 7842. [Google Scholar] [CrossRef]
- Wang, H.; Khor, T.O.; Shu, L.; Su, Z.; Fuentes, F.; Lee, J.; Kong, A.T. Plants vs. cancer: A review on natural phytochemicals in preventing and treating cancers and their druggability. Anticancer Agents Med. Chem. 2012, 12, 1281–1305. [Google Scholar] [CrossRef] [PubMed]


| Question Framework Component | Population | Intervention | Comparison | Outcome |
|---|---|---|---|---|
| Broad Focus | Cancer patients | Alternative herbal treatments for cancer | Currently used cancer treatment strategies | Efficacy, side effects, metabolic targets |
| Narrowed Focus | Breast cancer patients | Selected nutraceuticals 1 with phytochemicals in terpene and phenolic classes | Current chemotherapy regimens for breast cancer | Cancer progression, selective toxicity, pharmacokinetics, biocompatibility, metabolic targets |
Disclaimer/Publisher’s Note: The statements, opinions and data contained in all publications are solely those of the individual author(s) and contributor(s) and not of MDPI and/or the editor(s). MDPI and/or the editor(s) disclaim responsibility for any injury to people or property resulting from any ideas, methods, instructions or products referred to in the content. |
© 2024 by the authors. Licensee MDPI, Basel, Switzerland. This article is an open access article distributed under the terms and conditions of the Creative Commons Attribution (CC BY) license (https://creativecommons.org/licenses/by/4.0/).
Share and Cite
Mattingly, A.; Vickery, Z.; Ivankovic, D.; Farrell, C.L.; Hakonarson, H.; Nguyen, K.; Boccuto, L. Exploring the Therapeutic Potential for Breast Cancer of Phytochemicals and Secondary Metabolites in Marjoram, Thyme, and Persimmon. Metabolites 2024, 14, 652. https://doi.org/10.3390/metabo14120652
Mattingly A, Vickery Z, Ivankovic D, Farrell CL, Hakonarson H, Nguyen K, Boccuto L. Exploring the Therapeutic Potential for Breast Cancer of Phytochemicals and Secondary Metabolites in Marjoram, Thyme, and Persimmon. Metabolites. 2024; 14(12):652. https://doi.org/10.3390/metabo14120652
Chicago/Turabian StyleMattingly, Aubrey, Zoe Vickery, Diana Ivankovic, Christopher L. Farrell, Hakon Hakonarson, Katie Nguyen, and Luigi Boccuto. 2024. "Exploring the Therapeutic Potential for Breast Cancer of Phytochemicals and Secondary Metabolites in Marjoram, Thyme, and Persimmon" Metabolites 14, no. 12: 652. https://doi.org/10.3390/metabo14120652
APA StyleMattingly, A., Vickery, Z., Ivankovic, D., Farrell, C. L., Hakonarson, H., Nguyen, K., & Boccuto, L. (2024). Exploring the Therapeutic Potential for Breast Cancer of Phytochemicals and Secondary Metabolites in Marjoram, Thyme, and Persimmon. Metabolites, 14(12), 652. https://doi.org/10.3390/metabo14120652





















